Amendment No. 6 to Form S-1
Table of Contents

As filed with the Securities and Exchange Commission on February 3, 2012

Registration No. 333-174993

 

 

 

UNITED STATES

SECURITIES AND EXCHANGE COMMISSION

Washington, D.C. 20549

 

 

Amendment No. 6

to

FORM S-1

REGISTRATION STATEMENT

UNDER

THE SECURITIES ACT OF 1933

 

 

Oaktree Capital Group, LLC

(Exact name of registrant as specified in its charter)

 

Delaware   6282   26-0174894
(State or other jurisdiction of incorporation or organization)   (Primary Standard Industrial Classification Code Number)  

(I. R. S. Employer

Identification No.)

333 South Grand Avenue, 28th Floor

Los Angeles, California 90071

(213) 830-6300

(Address, including zip code, and telephone number, including area code, of registrant’s principal executive offices)

 

 

Todd E. Molz

General Counsel and Managing Director

Oaktree Capital Group, LLC

333 South Grand Avenue, 28th Floor

Los Angeles, California 90071

(213) 830-6300

(Name, address, including zip code, and telephone number, including area code, of agent for service)

Copies to:

 

Thomas A. Wuchenich

Simpson Thacher & Bartlett LLP

1999 Avenue of the Stars, 29th Floor

Los Angeles, California 90067

(310) 407-7500

 

Patrick S. Brown

Jay Clayton

Sullivan & Cromwell LLP

1888 Century Park East, 21st Floor

Los Angeles, California 90067

(310) 712-6600

 

 

Approximate date of commencement of proposed sale to the public: As soon as practicable after the effective date of this Registration Statement.

If any of the securities being registered on this form are being offered on a delayed or continuous basis pursuant to Rule 415 under the Securities Act of 1933, check the following box.  ¨

If this form is filed to register additional securities for an offering pursuant to Rule 462(b) under the Securities Act, check the following box and list the Securities Act registration statement number of the earlier effective registration statement for the same offering.  ¨

If this form is a post-effective amendment filed pursuant to Rule 462(c) under the Securities Act, check the following box and list the Securities Act registration statement number of the earlier effective registration statement for the same offering.  ¨

If this form is a post-effective amendment filed pursuant to Rule 462(d) under the Securities Act, check the following box and list the Securities Act registration statement number of the earlier effective registration statement for the same offering.  ¨

Indicate by check mark whether the registrant is a large accelerated filer, an accelerated filer, a non-accelerated filer, or a smaller reporting company. See the definitions of “large accelerated filer,” “accelerated filer” and “smaller reporting company” in Rule 12b-2 of the Securities Exchange Act of 1934.

 

Large accelerated filer   ¨     Accelerated filer   ¨
Non-accelerated filer   x   (Do not check if a smaller reporting company)   Smaller reporting company   ¨

 

 

The registrant hereby amends this Registration Statement on such date or dates as may be necessary to delay its effective date until the registrant shall file a further amendment which specifically states that this Registration Statement shall thereafter become effective in accordance with Section 8(a) of the Securities Act of 1933, as amended, or until this Registration Statement shall become effective on such date as the Commission, acting pursuant to said Section 8(a), may determine.

 

 

 


Table of Contents

The information in this preliminary prospectus is not complete and may be changed. These securities may not be sold until the registration statement filed with the Securities and Exchange Commission is effective. This preliminary prospectus is not an offer to sell nor does it seek an offer to buy these securities in any jurisdiction where the offer or sale is not permitted.

 

Subject to Completion. Dated February 3, 2012.

 

LOGO

            Class A Units

Representing Limited Liability Company Interests

Oaktree Capital Group, LLC

 

 

This is an initial public offering of Class A units of Oaktree Capital Group, LLC.

We are offering             Class A units in this offering. We intend to use a portion of the proceeds from this offering to acquire interests in our business from our principals, employees and other investors, including members of our senior management. The selling unitholders identified in this prospectus are offering an additional              Class A units. We will not receive any of the proceeds from the sale of Class A units by the selling unitholders.

Prior to this offering, there has been no public market for our Class A units. The initial public offering price of our Class A units is expected to be between $             and $             per unit. We have been authorized to list our Class A units on the New York Stock Exchange under the symbol “OAK.”

Investing in our Class A units involves risks. You should read the section entitled “Risk Factors” beginning on page 18 of this prospectus for a discussion of risk factors you should consider before investing in our Class A units. Among others, these risks include the following:

 

  Ÿ  

We have built our business by putting our clients’ interests first and by forsaking short-term advantage for the long-term good of our business. Our highest priority is to generate superior risk-adjusted returns for our clients. We limit our assets under management as appropriate to help us achieve that goal and do not intend to change our approach following consummation of this offering.

 

  Ÿ  

Given the nature of our business, as well as our client focus, you should anticipate that our financial results will fluctuate significantly and that we will forgo near-term profit when appropriate, in our judgment, to further our clients’ interests and the long-term good of our business.

 

  Ÿ  

In light of the foregoing, you should plan to hold our Class A units for a number of years to maximize your opportunity to profit from your investment.

 

  Ÿ  

Our principals will control the appointment and removal of all of our directors and will indirectly control 100% of our Class B units. Accordingly, our principals will determine all matters submitted to our board and will be able to determine the outcome of all matters submitted to a vote of our unitholders.

 

  Ÿ  

Oaktree Capital Group, LLC is treated as a partnership for U.S. federal income tax purposes, and you may therefore be subject to taxation on your allocable share of net taxable income of Oaktree Capital Group, LLC. You may not receive cash distributions in an amount sufficient to pay the tax liability that results from that income.

Neither the Securities and Exchange Commission nor any other regulatory body has approved or disapproved these securities or passed upon the accuracy or adequacy of this prospectus. Any representation to the contrary is a criminal offense.

 

 

 

    Per Class A Unit     Total  

Initial public offering price

  $                   $                

Underwriting discount on units sold by Oaktree Capital Group, LLC

  $        $     

Underwriting discount on units sold by selling unitholders

  $        $     

Aggregate proceeds, before expenses, to Oaktree Capital Group, LLC

  $        $     

Aggregate proceeds we will retain

  $        $     

Aggregate proceeds we will use to acquire interest in our business from our principals, employees and other investors

  $        $     

Aggregate proceeds, before expenses, to the selling unitholders

  $        $     

 

 

To the extent that the underwriters sell more than             Class A units, the underwriters have the option to purchase up to an additional             Class A units from us and             Class A units from the selling unitholders at the initial public offering price less the applicable underwriting discount. Any proceeds that we receive from the exercise of the underwriters’ option to purchase additional Class A units will be used to acquire interests in our business from our principals, employees and other investors, including members of our senior management.

The underwriters expect to deliver the units against payment in New York, New York on or about                     , 2011.

 

Goldman, Sachs & Co.    Morgan Stanley

Prospectus dated                     , 2012.


Table of Contents

LOGO


Table of Contents

TABLE OF CONTENTS

Prospectus

 

     Page  

Prospectus Summary

     1   

Risk Factors

     18   

Disclosure Regarding Forward-Looking Statements

     60   

Market and Industry Data

     60   

Organizational Structure

     61   

Use of Proceeds

     67   

Capitalization

     68   

Dilution

     69   

Cash Distribution Policy

     71   

Selected Financial Data

     73   

Management’s Discussion and Analysis of Financial Condition and Results of Operations 

     76   

Industry

     139   

Business

     144   

Management

     176   

Certain Relationships and Related Party Transactions

     204   

Description of Our Indebtedness

     212   

Principal Unitholders

     218   

Selling Unitholders

     221   

Description of Our Units

     222   

Units Eligible for Future Sale

     235   

Material U.S. Federal Tax Considerations

     238   

Certain ERISA Considerations

     256   

Underwriting

     258   

Legal Matters

     264   

Experts

     264   

Where You Can Find More Information

     264   

Glossary

     265   

Index to Financial Statements

     F-1   

Appendix A

     A-1   

 

 

Through and including                     , 2012 (25 days after the commencement of this offering), all dealers that effect transactions in our Class A units, whether or not participating in this offering, may be required to deliver a prospectus. This delivery requirement is in addition to the obligation of dealers to deliver a prospectus when acting as underwriters and with respect to their unsold allotments or subscriptions.

Neither we, the selling unitholders, nor any of the underwriters have done anything that would permit this offering or possession or distribution of this prospectus in any jurisdiction where action for that purpose is required, other than in the United States. Persons outside the United States who come into possession of this prospectus must inform themselves about, and observe any restrictions relating to, the offering of our Class A units and the distribution of this prospectus outside of the United States.

 

i


Table of Contents

PROSPECTUS SUMMARY

This summary highlights information contained elsewhere in this prospectus and does not contain all the information you should consider before investing in our Class A units. You should read this entire prospectus carefully, including the more detailed information regarding us and our Class A units, the section entitled “Risk Factors” and our consolidated financial statements and related notes appearing elsewhere in this prospectus before you decide to invest in our Class A units. See the section entitled “Glossary” for definitions of certain terms included in this prospectus.

Business

Our Company

Oaktree is a leading global investment management firm focused on alternative markets. We are experts in credit and contrarian, value-oriented investing. Since December 31, 2006, we have more than doubled our assets under management, or AUM, to $73.0 billion as of September 30, 2011, and grown to over 600 employees in 13 offices around the world. Since our founding in 1995, our foremost priority has been to provide superior risk-adjusted investment performance for our clients. We have built Oaktree by putting our clients’ interests first and by forsaking short-term advantage for the long-term good of our business.

Unlike other leading alternative investment managers, our roots are in credit. A number of our senior investment professionals started investing together in high yield bonds in 1986 and convertible securities in 1987. From those origins, we have expanded into a broad array of complementary strategies in six asset classes: distressed debt, corporate debt, control investing, convertible securities, real estate and listed equities. We pursue these strategies through closed-end, open-end and evergreen funds.

The following charts depict our AUM by asset class and fund structure as of September 30, 2011:

 

LOGO    LOGO

Our investment professionals have generated impressive investment performance through multiple market cycles, almost entirely without the use of fund-level leverage. As of September 30, 2011, our closed-end funds have produced an aggregate gross internal rate of return, or IRR, of 19.3% on over $50 billion of drawn capital, and our since-inception risk-adjusted returns (as measured by the Sharpe Ratio) for our six open-end strategies with track records of at least three years have all exceeded their Relevant Benchmarks.

 

 

1


Table of Contents

In our investing activities, we adhere to the following fundamental tenets:

 

  Ÿ  

Focus on Risk-Adjusted Returns.    Our primary goal is not simply to achieve superior investment performance, but to do so with less-than-commensurate risk. We believe that the best long-term records are built more through the avoidance of losses in bad times than the achievement of superior relative returns in good times. Thus, our overriding belief is that “if we avoid the losers, the winners will take care of themselves.”

 

  Ÿ  

Focus on Fundamental Analysis.    We employ a bottom-up approach to investing, based on proprietary, company-specific research. We seek to generate outperformance from in-depth knowledge of companies and their securities, not from macro-forecasting. Our more than 200 investment professionals have developed a deep and thorough understanding of a wide number of companies and industries, providing us with a significant institutional knowledge base.

 

  Ÿ  

Specialization.    We offer a broad array of specialized investment strategies. We believe this offers the surest path to the results we and our clients seek. Clients interested in a single investment strategy can limit themselves to the risk exposure of that particular strategy, while clients interested in more than one investment strategy can combine investments in our funds to achieve their desired mix. Our focus on specific strategies has allowed us to build investment teams with extensive experience and expertise. At the same time, our teams access and leverage each other’s expertise, affording us both the benefits of specialization and the strengths of a larger organization.

Since our founding in 1995, our AUM has grown significantly, even as we have distributed more than $45 billion from our closed-end funds. Although we have limited our AUM when appropriate to generate superior risk-adjusted returns, we have a long-term record of organically growing our investment strategies, increasing our AUM and expanding our client base. We manage assets on behalf of many of the most significant institutional investors in the world, including 71 of the 100 largest U.S. pension plans, 37 states in the United States, over 350 corporations, over 300 university, charitable and other endowments and foundations, and over 150 non-U.S. institutional investors, including six of the top 10 sovereign wealth fund nations.

As shown in the chart below, our AUM grew to $73.0 billion as of September 30, 2011 from $17.9 billion as of December 31, 2000 (representing a compound annual growth rate, or CAGR, of 14.0%). Over the same period, the portion of our AUM that generates management fees, or management fee-generating AUM, grew from $16.7 billion to $63.4 billion, and the portion of our AUM that potentially generates incentive income, or incentive-creating AUM, increased from $6.7 billion to $33.6 billion.

LOGO

 

 

2


Table of Contents

Our business generates segment revenue from three sources: management fees, incentive income and investment income. Management fees are calculated as a fixed percentage of the capital commitments (as adjusted for distributions during the liquidation period) or NAV of a particular fund. Incentive income represents our share (typically 20%) of the profits earned by certain of our funds, subject to applicable hurdle rates or high-water marks. Investment income is the return on our investments in each of our funds and, to a growing extent, funds and businesses managed by third parties with whom we have strategic relationships. Our business is comprised of one segment, our investment management segment, which consists of the investment management services that we provide to our clients.

For the years ended December 31, 2008, 2009 and 2010 and for the nine months ended September 30, 2011, the net loss attributable to Oaktree Capital Group, LLC (on a consolidated basis) was $127.3 million, $57.1 million, $49.5 million and $67.0 million, respectively. Adjusted net income, or ANI, for our investment management segment for the years ended December 31, 2008, 2009 and 2010 and for the nine months ended September 30, 2011 was $207.3 million, $675.6 million, $763.9 million and $351.7 million, respectively. See the “Segment Reporting” notes to our consolidated financial statements included elsewhere in this prospectus for reconciliations of ANI to net loss attributable to Oaktree Capital Group, LLC and a discussion of our segment’s revenues and total assets.

Our Competitive Strengths

We believe the following strengths will create long-term value for our unitholders:

Superior Risk-Adjusted Investment Performance Across Market Cycles.    Our primary goal is not simply to achieve superior investment performance, but to do so with less-than-commensurate risk. We believe that the best records are built on a “high batting average,” rather than a mix of brilliant successes and dismal failures. Our since-inception risk-adjusted returns have exceeded the Relevant Benchmarks for all of our strategies that have a benchmark.

Expertise in Credit.    We are experts in credit and contrarian, value-oriented investing. Many of our most senior investment professionals started working together in credit markets over 15 years ago. Today, we are recognized as an industry leader in our areas of specialty and believe that our breadth of alternative credit-oriented strategies is one of the most extensive and diverse among asset managers.

Strong Earnings and Cash Flow.    Our business generates a high level of earnings and cash flow, reflecting our substantial locked-in capital, recurring incentive income, and the variable nature of a significant portion of our expenses. These factors have enabled us to make equity distributions every quarter since 1996. The sustainability of this performance is enhanced by our significant accrued incentives (fund level), which refers to the amount of incentive income that would be paid to us if our funds were liquidated at their reported asset values as of the date of our financial statements and the proceeds from such liquidations were distributed in accordance with the funds’ respective partnership agreements.

 

  Ÿ  

Consistent Profitability.     We have been consistently profitable, with positive ANI for the last 15 years and 62 of the last 63 quarters (the exception being a segment loss of $6.9 million in the fourth quarter of 2008). In the year ended December 31, 2010, we generated $375.4 million of fee-related earnings from $750.0 million of management fee revenues, ANI of $763.9 million from total segment revenues of $1.3 billion and distributable earnings of $638.0 million.

 

 

3


Table of Contents
  Ÿ  

Significant Management Fees.    Our management fees have historically provided a recurring and significant source of revenues. Over 70% of our management fees are attributable to closed-end funds with terms of 10 to 11 years.

 

  Ÿ  

Recurring Incentive Income.    We have had incentive income for 14 consecutive years, and we expect to continue earning substantial amounts of this revenue. As of September 30, 2011, the potential future incentive income to us represented by accrued incentives (fund level) totaled $1.5 billion, or $867.2 million net of direct incentive income compensation expense. We believe our future recognition of incentive income, including from accrued incentives (fund level), will benefit from the fact that our funds tend to invest in securities that are structurally senior, as well as the substantial diversification of our funds and their investments.

Record of Long-Term Growth.    From December 31, 2006 through September 30, 2011, we raised more than $60 billion in assets, including over $10 billion in each of the last four calendar years, despite a generally difficult fundraising environment. Our strong investment performance and our related success in raising capital from new and existing clients increased our AUM from $35.6 billion as of December 31, 2006, to $73.0 billion as of September 30, 2011.

Client-First Organization.    Our clients’ trust is our most important asset, and we do everything we can to avoid jeopardizing that trust. In making decisions, we always strive to be conscious of the extraordinary responsibility of managing other people’s money, including the pension assets of millions of people around the world. As stated in our business principles: “It is our fundamental operating principle that if all of our practices were to become known, there must be no one with grounds for complaint.”

Alignment of Interests.    We seek to align our interests with our clients’ interests, even if it reduces our revenue in the short term. Since our inception, we have championed a number of investor-friendly terms, such as forgoing all transaction, monitoring and other ancillary fees; returning all capital and a preferred return to investors in our closed-end funds before taking incentive income; and adopting fair and transparent fee arrangements.

Broad Employee Ownership.     Our broad employee ownership and the resulting close alignment of interests with our clients and unitholders have been key to our success. Approximately 70% of the equity interests in the Oaktree Operating Group are indirectly owned by over 160 senior professionals.

Substantial Institutional Depth and Breadth.    Many of our senior professionals are widely recognized as industry leaders and pioneers in their respective fields. We benefit from longevity and stability among our senior management and investment professionals. For example, the original portfolio managers of our four largest and oldest investment strategies remain in their positions.

Global Platform.    One quarter of our more than 600 employees are located outside of the United States. We believe this global footprint will continue to facilitate our growth over time. As of September 30, 2011, our non-U.S. investments represented $13.9 billion, or 23.0%, of our invested capital, and our capital from non-U.S. clients represented $22.7 billion, or 31.1%, of our AUM, with a much larger percentage across our most recent closed-end funds.

 

 

4


Table of Contents

Our Strategy

Our strategy for the future is unchanged from our inception: we will seek to deliver superior risk-adjusted returns and focus on the interests of our clients. We intend to do this by adhering to the following tenets:

Investment Excellence.    We seek to generate superior investment performance through fundamental analysis in alternative investment specialties where we believe our expertise can create a competitive advantage.

Recognition of Cycles.    We believe that successful investing requires recognition of market cycles. We adjust our fundraising in response to the investment environment, accepting more money when attractive opportunities are plentiful and less when they are not, even though this approach may reduce our AUM and profits in the short term.

Expansion of Offerings.    We expect to continue to expand the number of our strategies and to develop new distribution channels. We have a proven record of organic growth and anticipate that as a public company we will have more opportunities to grow over time by acquiring culturally compatible investment managers and recruiting talented individuals or investment teams to our organization.

Extension of Global Presence.    Our global stature and reputation enhance our ability to source investment opportunities, recruit talented individuals and develop client relationships worldwide. We intend to further develop our global presence by opportunistically expanding into new geographic regions and growing existing ones.

Adherence to Core Philosophy and Principles.    Above all, we will adhere to our founding investment philosophy and business principles. We will remain dedicated to the achievement of superior risk-adjusted returns through fundamental analysis and avoidance of loss, and we will continue to focus on the interests of our clients. We believe that our growth has been a byproduct of our clients’ success and that we will best serve the interests of our unitholders by continuing to deliver for our clients and forsaking short-term advantages for the long-term good of our business.

Our Investment Approach

At our core, we are contrarian, value-oriented investors focused on buying securities and companies at prices below their intrinsic value and selling or exiting those investments when they become fairly or fully valued. We have a long track record of achieving competitive returns in up markets and substantial outperformance in down markets. We believe this approach leads to significant outperformance over the long term.

In our distressed debt strategy, all 15 of our funds with investment period start dates prior to 2011 had achieved positive gross IRRs as of September 30, 2011, resulting in an aggregate gross IRR of 22.9%.

 

 

5


Table of Contents

LOGO

In our U.S. high yield bond strategy, as of September 30, 2011, we had produced a cumulative gross return that outperformed its Relevant Benchmark by 268 percentage points since its inception.

LOGO

Our investment results are generally not dependent on the use of leverage to make investments or the strength of the equity capital markets to realize our investments. We invest throughout the capital structure because we seek the security that offers the best return for the risk we elect to bear. Most of our investment strategies focus on debt securities and many of our funds’ investments reside in the senior levels of an issuer’s capital structure, substantially reducing the downside risk of our investments and the volatility of our segment’s revenue and income. Debt securities by their nature require repayment of principal at par, typically generate current cash interest (reducing risk and augmenting investment returns) and, in cases where the issuer restructures, may provide an opportunity for conversion to equity in a company with a deleveraged balance sheet positioned for growth.

 

 

6


Table of Contents

Our Approach to Growth

From December 31, 2006 through September 30, 2011, we raised more than $60 billion in assets, including over $10 billion in each of the last four calendar years, despite a difficult fundraising environment. In the twelve months ended September 30, 2011, we raised over $9.5 billion for 14 strategies from more than 300 different clients, reflecting the breadth of our product offerings and the depth of our client base. Our strong fundraising and investment performance have driven the growth of our business. AUM has increased from $35.6 billion as of December 31, 2006, to $73.0 billion as of September 30, 2011. The following elements of our strategy have helped to account for the historical growth in our AUM:

 

  Ÿ  

Sizing Funds for the Investment Environment.    We neither make nor rely on macro predictions about the economy, interest rates or financial markets. However, we believe it is critical to take into account our view of where we are in the economic cycle and to size our investment capital accordingly. When we believe opportunities are scarce, we limit the amount of capital we raise to avoid jeopardizing returns. When we believe the investment environment offers substantial opportunities, we raise more capital. Our largest closed-end funds in each economic cycle have been among our best performers, demonstrating our success in appropriately sizing our funds to the investment opportunities.

 

  Ÿ  

Disciplined and Opportunistic Approach to Expansion of Offerings.    Our decision to create a new product starts with the identification of a market with the potential for attractive returns, and is dependent on both our conviction that the market can be exploited in a manner consistent with our risk-controlled philosophy and access to an investment team that we believe is capable of producing the results we seek. Because of the high priority we place on these requirements, our new products usually represent step-outs into related strategies led by senior investment professionals with whom we have had extensive first-hand experience.

 

  Ÿ  

Building a Scalable Platform for Global Growth.    From our founding, we have built our firm with an eye to the future:

 

   

We have reinvested a substantial portion of our profits back into our business.

 

   

We have consistently broadened employee ownership to achieve a smooth and gradual transition of ownership and management, such that today we have over 160 employee-owners.

 

   

We recognized early on that European and Asian investors were potentially significant sources of capital, hiring our first marketing representative outside the United States in 2001. Our AUM from non-U.S. clients has grown from $753.8 million, or 4.2%, of AUM, as of December 31, 2000, to $22.7 billion, or 31.1%, of AUM as of September 30, 2011.

 

   

We have been investing in Europe and Asia for many years. We opened offices in London in 1998 and Tokyo and Singapore in 1999. Since then, we have also established offices in Beijing, Hong Kong, Seoul, Frankfurt and Paris and fund-affiliated offices in Luxembourg and Amsterdam.

Structure and Formation of Our Company

We were formed as a Delaware limited liability company on April 13, 2007, in connection with the May 2007 Restructuring. Our principal executive offices are located at 333 South Grand Avenue, 28th Floor, Los Angeles, California 90071. Our telephone number is (213) 830-6300. Our internet address is www.oaktreecapital.com. Information on our website does not constitute part of this prospectus.

 

 

7


Table of Contents

Oaktree Capital Group, LLC is owned by its Class A and Class B unitholders. Holders of our Class A units and Class B units generally vote together as a single class on the limited set of matters on which our unitholders have a vote. Such matters include a proposed sale of all or substantially all of our assets, certain mergers and consolidations, certain amendments to our operating agreement and an election by our board of directors to dissolve the company. The Class B units do not represent an economic interest in Oaktree Capital Group, LLC. The number of Class B units held by OCGH, however, increases or decreases with corresponding changes in OCGH’s economic interest in the Oaktree Operating Group.

We intend to preserve our current management structure with strong central control by our principals and to maintain our focus on achieving successful growth over the long term. This desire to preserve our existing management structure is one of the primary reasons why upon listing of our Class A units on the New York Stock Exchange, or NYSE, if achieved, we have decided to avail ourselves of the “controlled company” exemption from certain of the NYSE governance rules. This exemption eliminates the requirements that we have a majority of independent directors on our board of directors and that we have a compensation committee and a nominating and corporate governance committee composed entirely of independent directors.

Our operating agreement provides that so long as our principals, or their successors or affiliated entities (other than us or our subsidiaries), including OCGH, collectively hold, directly or indirectly, at least 10% of the aggregate outstanding Oaktree Operating Group units, our manager, which is 100% owned and controlled by our principals, will be entitled to designate all the members of our board of directors. We refer to this ownership condition as the “Oaktree control condition.” Holders of our Class A units and Class B units have no right to elect our manager. So long as the Oaktree control condition is satisfied, our manager will control the membership of our board of directors, which will manage all of our operations and activities and will have discretion over significant corporate actions, such as the issuance of securities, payment of distributions, sales of assets, making certain amendments to our operating agreement and other matters. See “Description of Our Units.”

 

 

8


Table of Contents

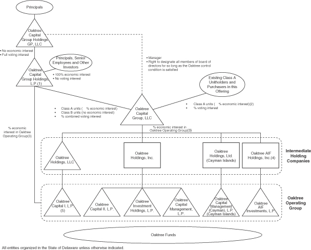
The diagram below depicts our organizational structure after the consummation of the offering. For more information, see “Organizational Structure.”

LOGO

 

(1) Holds 100% of the Class B units and     % of the Class A units, which together will represent     % of the total combined voting power of our outstanding Class A and Class B units upon the consummation of this offering. The Class B units have no economic interest in us. The general partner of Oaktree Capital Group Holdings, L.P. is Oaktree Capital Group Holdings GP, LLC, which is controlled by our principals. Oaktree Capital Group Holdings GP, LLC also acts as our manager and in that capacity has the authority to designate all the members of our board of directors for so long as the Oaktree control condition is satisfied.
(2) Assumes the conversion into Class A units on a one-for-one basis of all outstanding Class C units prior to completion of this offering.
(3) Assumes no exercise by the underwriters of their right to purchase additional Class A units.
(4) Oaktree Capital Group, LLC holds 1,000 shares of non-voting Class A common stock of Oaktree AIF Holdings, Inc., which are entitled to receive 100% of any dividends. Oaktree Capital Group Holdings, L.P. holds 100 shares of voting Class B common stock of Oaktree AIF Holdings, Inc., which do not participate in dividends or otherwise represent an economic interest in Oaktree AIF Holdings, Inc.
(5) Owned indirectly by Oaktree Holdings, LLC through an entity not reflected on this structure diagram that is treated as a partnership for U.S. federal income tax purposes. Through this entity, each of Oaktree Holdings, Inc. and Oaktree Holdings, Ltd. owns a less than 1% indirect interest in Oaktree Capital I, L.P.

 

 

9


Table of Contents

The May 2007 Restructuring and the 2007 Private Offering

On May 21, 2007, we sold 23,000,000 Class A units to qualified institutional buyers (as such term is defined for purposes of the Securities Act of 1933, as amended) in a transaction exempt from the registration requirements of the Securities Act, and these Class A units began to trade on a private over-the-counter market developed by Goldman, Sachs & Co. for Tradeable Unregistered Equity Securities. We refer to this private over-the-counter market as the GSTrUESM OTC market and the 2007 offering as the “2007 Private Offering.” Prior to the 2007 Private Offering, our business was operated through Oaktree Capital Management, LLC, a California limited liability company, or OCM, which was 100% owned by our principals, senior employees and other investors. Immediately prior to the closing of the 2007 Private Offering, we reorganized our business so that:

 

  Ÿ  

100% of our business was contributed to the Oaktree Operating Group;

 

  Ÿ  

Our pre-2007 investors exchanged their interests in OCM for 100% of the limited partnership interests in Oaktree Capital Group Holdings, L.P., or OCGH, which received a direct economic interest in the Oaktree Operating Group;

 

  Ÿ  

Oaktree Capital Group, LLC received an indirect economic interest in the Oaktree Operating Group; and

 

  Ÿ  

OCGH received Class B units in Oaktree Capital Group, LLC.

Conversion of Class C Units

In 2008, we established a class of units designated as Class C units principally to provide a mechanism through which OCGH unitholders could exchange their OCGH units for a security that could later be converted into a Class A unit and sold on the GSTrUE OTC market. Holders of Class C units may convert such units on a one-for-one basis into Class A units upon approval by our board of directors. As of September 30, 2011, there were 13,000 Class C units issued and outstanding. We expect that prior to the completion of this offering, each of our Class C unitholders will request, and our board of directors will approve, the conversion of their Class C units into Class A units and, as a result, all of our outstanding Class C units will be converted into 13,000 Class A units and the Class C units will be eliminated as an authorized class of units. Additionally, our revised exchange mechanism for OCGH unitholders no longer provides that OCGH units are first exchanged for Class C units. Consequently, no new Class C units will be issued after the completion of this offering as a result of exchanges of OCGH units.

 

 

10


Table of Contents

The Offering

 

Class A units being offered by us

                units

Class A units being offered by the selling unitholders

  

             units

Units to be outstanding after this offering

  

             Class A units

             Class B units

Use of proceeds

  

We estimate that our net proceeds from this offering will be approximately $             million (or $             million if the underwriters exercise in full their option to purchase additional Class A units), assuming an initial public offering price of $             per Class A unit, which is the midpoint of the price range set forth on the front cover of this prospectus, after deducting underwriting discounts and commissions and estimated offering expenses.

 

Of these net proceeds received by us, approximately $             million (or $             million if the underwriters exercise in full their option to purchase additional Class A units) will be retained by us and approximately $             million (or $             million if the underwriters exercise in full their option to purchase additional Class A units) will be used by us to acquire OCGH units, which represent economic interests in the Oaktree Operating Group, from OCGH unitholders, including our directors and members of our senior management. We will acquire the OCGH units pursuant to an exchange agreement, as described under “Certain Relationships and Related Party Transactions—Exchange Agreement.” Accordingly, we will not retain any of the net proceeds used to acquire such OCGH units. See “Principal Unitholders” for information regarding the net proceeds of this offering that will be paid to our directors and named executive officers. We intend to use the remaining net proceeds of this offering received by us for general corporate purposes. See “Use of Proceeds.”

 

We will not receive any proceeds from the sale of units in this offering by the selling unitholders, including any sale of units by the selling unitholders if the underwriters exercise their option to purchase additional units.

Voting rights

  

Class A units are entitled to one vote per unit.

 

Class B units are entitled to ten votes per unit; however, if the Oaktree control condition is no longer satisfied, our Class B units will be entitled to only one vote per unit.

 

Holders of our Class A units and Class B units will generally vote together as a single class on the limited set of matters on which our unitholders have a vote. As a Class A unitholder, you will have only limited voting rights on matters affecting our businesses and will have no right to elect our manager, which is owned and controlled by our principals and is entitled to designate all the members of our board of directors. Moreover, our principals, through their control of OCGH, will hold     % of the total combined voting power of our units entitled to vote immediately after the offering, and thus are able to exercise control over all matters requiring unitholder approval. See “Description of Our Units.”

 

 

11


Table of Contents

Distribution policy

  

We expect to make distributions to our Class A unitholders quarterly, following the quarter end. We intend to distribute to our unitholders substantially all of the excess of our share of distributable earnings, net of income taxes, as determined by our board of directors after taking into account factors it deems relevant, such as, but not limited to, working capital levels, known or anticipated cash needs, business and investment

opportunities, general economic and business conditions, our obligations under our debt instruments or other agreements, our compliance with applicable laws, the level and character of taxable income that flows through to our Class A unitholders, the availability and terms of outside financing, the possible repurchase of our Class A units in open market transactions, in privately negotiated transactions or otherwise, providing for future distributions to our Class A unitholders and growing our capital base. The declaration, payment and determination of the amount of equity distributions, if any, will be at the sole discretion of our board of directors, which may change our distribution policy at any time. See “Cash Distribution Policy” for a further discussion of our distribution policy and “Management’s Discussion and Analysis of Financial Condition and Results of Operations—Segment Analysis—Distributable Earnings” for a description of distributable earnings and a reconciliation to our GAAP financial results.

Exchange agreement

   Subject to certain restrictions, each OCGH unitholder has the right to exchange his or her vested units following the expiration of any applicable lock-up period pursuant to the terms of an exchange agreement. The exchange agreement provides that such OCGH units will be exchanged into, at the option of our board of directors, Class A units, an equivalent amount of cash based on then-prevailing market prices, other consideration of equal value or any combination of the foregoing; and we will cancel a corresponding number of Class B units. See “Certain Relationships and Related Party Transactions—Exchange Agreement.”

Tax receivable agreement

   Subject to certain restrictions, each OCGH unitholder has the right to exchange his or her vested OCGH units for, at the option of our board of directors, our Class A units, an equivalent amount of cash based on then-prevailing market prices, other consideration of equal value or any combination of the foregoing. Our Intermediate Holding Companies will deliver, at the option of our board of directors, our Class A units on a one-for-one basis, an equivalent amount of cash based on then-prevailing market prices, other consideration of equal value or any combination of the foregoing in exchange for the applicable OCGH unitholder’s OCGH units, pursuant to the exchange agreement. These exchanges, our purchase of Oaktree Operating Group units in connection with the 2007 Private Offering and our purchase of OCGH units in connection with this offering resulted in, and are expected to result in, increases in the tax basis of the tangible and intangible assets of the Oaktree Operating Group. These increases in tax basis

 

 

12


Table of Contents
   have increased and will increase (for tax purposes) depreciation and amortization deductions and reduce gain on sales of assets, and therefore reduce the taxes of Oaktree Holdings, Inc. and Oaktree AIF Holdings, Inc.
   Assuming no material changes in the relevant tax law and that we earn sufficient taxable income to realize the full tax benefit of the increased amortization of our assets, we expect that payments in respect of the 2007 Private Offering under a tax receivable agreement among us, the Intermediate Holding Companies and the OCGH unitholders, which we began to make in January 2009, will aggregate to $59.9 million over the next 17 years. In addition, we expect that payments under the tax receivable agreement in respect of this offering will aggregate to $             million over a similar period. See “Certain Relationships and Related Party Transactions—Tax Receivable Agreement.”

Risk factors

   See “Risk Factors” on page 18 for a discussion of risks you should carefully consider before deciding to invest in our Class A units.

New York Stock Exchange symbol

  

“OAK”

The number of Class A units and Class B units that will be outstanding after this offering is based on                      Class A units and                      Class B units outstanding as of                     , 2012 and excludes:

 

  Ÿ  

             Class A units issuable upon exchange of          OCGH units (or, if the underwriters exercise in full their option to purchase additional Class A units,          Class A units issuable upon exchange of          OCGH units) that will be held by certain of our existing owners immediately following this offering, which are entitled, subject to vesting and minimum retained ownership requirements and transfer restrictions, to be exchanged for, at the option of our board of directors, our Class A units on a one-for-one basis, an equivalent amount of cash based on then-prevailing market prices, other consideration of equal value or any combination of the foregoing;

 

  Ÿ  

             Class A units issuable upon exchange of         OCGH units reserved for future issuance under the 2007 Oaktree Capital Group Equity Incentive Plan, which are entitled, subject to vesting and minimum retained ownership requirements and transfer restrictions, to be exchanged for, at the option of our board of directors, our Class A units on a one-for-one basis, an equivalent amount of cash based on then-prevailing market prices, other consideration of equal value or any combination of the foregoing; and

 

  Ÿ  

             Class A units that may be granted under the 2011 Oaktree Capital Group, LLC Equity Incentive Plan. See “Management—2011 Equity Incentive Plan.”

Unless otherwise indicated, all information in this prospectus assumes:

 

  Ÿ  

the conversion of all of our outstanding Class C units into 13,000 Class A units on a one-for-one basis in anticipation of this offering;

 

  Ÿ  

the adoption of our Third Amended and Restated Operating Agreement; and

 

  Ÿ  

no exercise by the underwriters of their right to purchase up to an additional          Class A units from us and the selling unitholders.

 

 

13


Table of Contents

Summary Historical Financial Information and Other Data

The following summary historical consolidated financial information and other data of Oaktree Capital Group, LLC should be read together with “Organizational Structure,” “Selected Financial Data,” “Management’s Discussion and Analysis of Financial Condition and Results of Operations” and the historical financial statements and related notes included elsewhere in this prospectus.

We derived the Oaktree Capital Group, LLC summary historical consolidated statements of operations data for the years ended December 31, 2008, 2009 and 2010 and the summary historical consolidated statements of financial condition data for the years ended December 31, 2009 and 2010 from our audited consolidated financial statements, which are included elsewhere in this prospectus. We derived the summary historical consolidated statements of financial condition data of Oaktree Capital Group, LLC for the year ended December 31, 2008 from our audited consolidated financial statements, which are not included within this prospectus. We derived the summary historical consolidated statements of income and financial condition data of Oaktree Capital Group, LLC for the three and nine months ended September 30, 2010 and 2011 from our unaudited condensed consolidated financial statements, which are included elsewhere in this prospectus. The unaudited condensed consolidated financial statements have been prepared on substantially the same basis as the audited consolidated financial statements and include all adjustments that we consider necessary for a fair presentation of our condensed consolidated financial position and results of operations.

The summary historical financial data is not indicative of the expected future operating results of Oaktree Capital Group, LLC following this offering.

 

    As of or for the
Year Ended December 31,
    As of or for the
Three Months Ended
September 30,
    As of or for the Nine
Months Ended
September 30,
 
    2008     2009     2010     2010     2011     2010     2011  
   

(in thousands, except per unit data or as otherwise indicated)

 

Consolidated Statements of Operations Data:

             

Total revenues

  $ 97,524      $ 153,132      $ 206,181      $ 50,772      $ 37,483      $ 143,342      $ 119,825   

Total expenses

    (1,364,009     (1,426,318     (1,580,651     (363,054     (370,892     (1,168,850     (1,202,923

Total other income (loss)

    (6,354,205     13,165,717        6,681,658        2,156,081        (3,662,272     3,984,139        (930,879
 

 

 

   

 

 

   

 

 

   

 

 

   

 

 

   

 

 

   

 

 

 

Income (loss) before income taxes

    (7,620,690     11,892,531        5,307,188        1,843,799        (3,995,681     2,958,631        (2,013,977

Income taxes

    (17,341     (18,267     (26,399     (3,881     (1,328     (20,257     (15,920
 

 

 

   

 

 

   

 

 

   

 

 

   

 

 

   

 

 

   

 

 

 

Net income (loss)

    (7,638,031     11,874,264        5,280,789        1,839,918        (3,997,009     2,938,374        (2,029,897

Less:

             

Net (income) loss attributable to non-controlling redeemable interests in consolidated funds

    6,885,433        (12,158,635     (5,493,799     (1,924,171     3,761,006        (3,160,204     1,654,687   

Net loss attributable to OCGH non-controlling interest

    625,285        227,313        163,555        68,528        199,460        173,976        308,181   
 

 

 

   

 

 

   

 

 

   

 

 

   

 

 

   

 

 

   

 

 

 

Net loss attributable to OCG

  $ (127,313   $ (57,058   $ (49,455   $ (15,725   $ (36,543   $ (47,854   $ (67,029
 

 

 

   

 

 

   

 

 

   

 

 

   

 

 

   

 

 

   

 

 

 

Distributions declared per Class A and Class C unit

  $ 0.76      $ 0.65      $ 2.17      $ 0.36      $ 0.51      $ 1.81      $ 2.05   
 

 

 

   

 

 

   

 

 

   

 

 

   

 

 

   

 

 

   

 

 

 

Net loss per Class A and Class C unit (1)

  $ (5.53   $ (2.50   $ (2.18   $ (0.69   $ (1.61   $ (2.11   $ (2.96
 

 

 

   

 

 

   

 

 

   

 

 

   

 

 

   

 

 

   

 

 

 

Weighted average number of Class A and Class C units outstanding (1)

    23,002        22,821        22,677        22,677        22,677        22,677        22,677   
 

 

 

   

 

 

   

 

 

   

 

 

   

 

 

   

 

 

   

 

 

 

Consolidated Statements of Financial Condition:

             

Total assets

  $ 31,797,278      $ 43,195,731      $ 47,843,660      $ 47,653,812      $ 41,658,493      $ 47,653,812      $ 41,658,493   

Debt obligations

    536,849        700,342        494,716        665,991        836,262        665,991        836,262   

Segment Income Data: (2)

             

Management fees

  $ 544,520      $ 636,260      $ 750,031      $ 183,126      $ 173,585      $ 560,655      $ 538,256   

Total segment revenues

    567,147        1,100,326        1,312,720        269,055        121,223        910,350        790,666   

ANI

    207,278        675,587        763,878        161,268        3,301        512,006        351,677   

Weighted average Oaktree Operating Group units outstanding

    146,435        147,089        148,128        148,098        148,539        148,137        148,667   

Non-GAAP Segment Measures: (3)

             

ANI-OCG

  $ 20,590      $ 88,510      $ 95,930      $ 21,243      $ (206   $ 61,285      $ 41,357   

ANI-OCG per Class A and Class C unit

    0.90        3.88        4.23        0.94        (0.01     2.70        1.82   

FRE

    255,933        290,231        375,362        93,744        79,614        273,980        235,436   

NFRE-OCG

    27,462        29,686        39,713        10,477        8,781        28,843        24,553   

NFRE-OCG per Class A and Class C unit

    1.19        1.30        1.75        0.46        0.39        1.27        1.08   

Distributable earnings

    381,028        406,418        637,963        118,116        109,597        454,327        439,505   

 

 

14


Table of Contents
    As of or for the
Year Ended December 31,
    As of or for the
Three Months Ended
September 30,
    As of or for the
Nine Months Ended
September 30,
 
    2008     2009     2010     2010     2011     2010     2011  
    (in thousands, except per unit data or as otherwise indicated)  

Segment Statements of Financial Condition Data:

             

Cash and cash-equivalents

  $ 141,590      $ 433,769      $ 348,502      $ 288,724      $ 340,964      $ 288,724      $ 340,964   

U.S. Treasury and government agency securities

    —          74,900        170,564        180,614        407,456        180,614        407,456   

Investments in limited partnerships, at equity

    606,478        909,329        1,108,690        1,038,669        1,088,047        1,038,669        1,088,047   

Total assets

    913,757        1,702,403        1,944,801        1,723,441        2,069,654        1,723,441        2,069,654   

Debt obligations

    196,429        425,000        403,571        403,571        659,643        403,571        659,643   

Total liabilities

    424,182        742,570        708,085        659,391        942,029        659,391        942,029   

Total capital

    489,575        959,833        1,236,716        1,064,050        1,127,625        1,064,050        1,127,625   

Operating Metrics:

             

AUM (in millions) (4)

  $ 49,866      $ 73,278      $ 82,672      $ 79,121      $ 73,010      $ 79,121      $ 73,010   

Management fee-generating AUM (in millions) (5)

    50,234        62,677        66,175        65,134        63,367        65,134        63,367   

Incentive-creating AUM (in millions) (6)

    22,197        33,339        39,385        37,282        33,626        37,282        33,626   

Uncalled capital commitments (in millions) (7)

    7,205        11,055        14,270        14,230        12,376        14,230        12,376   

Incentives created (fund level) (8)

    (223,328     1,239,314        889,721        312,501        (745,113     502,657        (277,663

Incentives created (fund level), net of associated incentive income compensation expense (8)

    (122,822     699,664        516,183        176,067        (426,574     283,770        (151,148

Accrued incentives (fund level) (8)

    526,116        1,590,365        2,066,846        1,825,215        1,517,277        1,825,215        1,517,277   

Accrued incentives (fund level), net of associated incentive income compensation expense (8)

    285,279        879,879        1,166,583        1,005,034        867,204        1,005,034        867,204   

Change in accrued incentives (fund level), net of associated incentive income compensation expense (9)

    (235,041     594,600        286,704        153,279        (446,565     125,155        (299,379

 

(1) See note 9 to our audited consolidated financial statements and note 7 to our unaudited condensed consolidated financial statements included elsewhere in this prospectus.
(2) Our business is comprised of one segment, our investment management segment, which consists of the investment management services that we provide to our clients.

 

     Our chief operating decision maker uses adjusted net income, or ANI, to evaluate the financial performance of, and make resource allocations and other operating decisions for, our segment. The components of revenues and expenses used in the determination of ANI do not give effect to the consolidation of the funds that we manage. In addition, ANI excludes the effect of: (1) non-cash equity compensation charges, (2) income taxes, (3) expenses that OCG or its Intermediate Holding Companies bear directly and (4) the adjustment for the OCGH non-controlling interest subsequent to May 24, 2007. We expect that ANI will include non-cash equity compensation charges related to unit grants made after this offering. ANI is calculated at the Oaktree Operating Group level.

 

     A reconciliation of ANI to the most comparable GAAP-basis measure for the periods is presented below. For additional information regarding the reconciling ANI adjustments, as well as reconciliations of segment total assets to consolidated total assets, see the “Segment Reporting” notes to our consolidated financial statements included elsewhere in this prospectus.

 

     Year Ended December 31,     Three Months Ended
September 30,
    Nine Months Ended
September 30,
 
     2008     2009     2010     2010     2011     2010     2011  
     (in thousands)  

Net loss attributable to OCG

   $ (127,313   $ (57,058   $ (49,455   $ (15,725   $ (36,543   $ (47,854   $ (67,029

Compensation expense for vesting of OCGH units

     941,566        940,683        949,376        241,388        238,013        712,658        710,563   

Income taxes

     17,341        18,267        26,399        3,881        1,328        20,257        15,920   

Non-Oaktree Operating Group expenses

     969        1,008        1,113        252        (37     921        404   

OCGH non-controlling interest

     (625,285     (227,313     (163,555     (68,528     (199,460     (173,976     (308,181
  

 

 

   

 

 

   

 

 

   

 

 

   

 

 

   

 

 

   

 

 

 

ANI

   $ 207,278      $ 675,587      $ 763,878      $ 161,268      $ 3,301      $ 512,006      $ 351,677   
  

 

 

   

 

 

   

 

 

   

 

 

   

 

 

   

 

 

   

 

 

 

 

     For additional information regarding weighted average Oaktree Operating Group units outstanding, see note 8 to our audited consolidated financial statements and note 8 to our unaudited condensed consolidated financial statements included elsewhere in this prospectus.

 

 

15


Table of Contents
(3) ANI-OCG is a non-GAAP measure that we calculate to provide Class A unitholders with a measure that shows the portion of ANI attributable to their ownership. ANI-OCG represents ANI, including the effect of (1) ANI attributable to OCGH non-controlling interest subsequent to May 24, 2007, (2) expenses, such as income tax expense, that OCG or its Intermediate Holding Companies bear directly and (3) any Oaktree Operating Group income taxes attributable to Oaktree Capital Group, LLC. ANI attributable to OCGH non-controlling interest is determined at the Oaktree Operating Group level, based on the weighted average proportionate share of Oaktree Operating Group units held by the OCGH unitholders, applied to ANI, net of Oaktree Operating Group income taxes.

 

 

     A summary of ANI and ANI-OCG for the respective periods is presented below. For additional and more detailed information, see “Selected Financial Data,” and “Management’s Discussion and Analysis of Financial Condition and Results of Operations—Segment Analysis—Adjusted Net Income” and the historical consolidated financial statements and related notes included elsewhere in this prospectus.

 

    Year Ended December 31,     As of or for the
Three Months Ended

September 30,
    As of or for the
Nine Months Ended
September 30,
 
    2008     2009     2010     2010     2011     2010     2011  
    (in thousands)  

Total segment revenues

  $ 567,147      $ 1,100,326      $ 1,312,720      $ 269,055      $ 121,223      $ 910,350      $ 790,666   

Total segment expenses

    (353,432     (411,668     (533,912     (101,399     (110,348     (390,401     (414,192

Total segment interest and other expenses, net

    (6,437     (13,071     (14,930     (6,388     (7,574     (7,943     (24,797
 

 

 

   

 

 

   

 

 

   

 

 

   

 

 

   

 

 

   

 

 

 

ANI

    207,278        675,587        763,878        161,268        3,301        512,006        351,677   

ANI attributable to OCGH non-controlling interest

    (174,752     (571,219     (646,910     (136,570     (2,797     (433,596     (298,071

Non-Operating Group expenses

    (969     (1,008     (1,113     (252     37        (921     (404
 

 

 

   

 

 

   

 

 

   

 

 

   

 

 

   

 

 

   

 

 

 

ANI-OCG before income taxes

    31,557        103,360        115,855        24,446        541        77,489        53,202   

Income taxes-OCG

    (10,967     (14,850     (19,925     (3,203     (747     (16,204     (11,845
 

 

 

   

 

 

   

 

 

   

 

 

   

 

 

   

 

 

   

 

 

 

ANI-OCG

  $ 20,590      $ 88,510      $ 95,930      $ 21,243      $ (206   $ 61,285      $ 41,357   
 

 

 

   

 

 

   

 

 

   

 

 

   

 

 

   

 

 

   

 

 

 

 

     A reconciliation of ANI-OCG to the most comparable GAAP-basis measure for the periods is presented below.

 

    Year Ended December 31,     Three Months Ended
September  30,
    Nine Months Ended
September  30,
 
    2008     2009     2010         2010             2011             2010             2011      
    (in thousands)  

Net loss attributable to OCG

  $ (127,313   $ (57,058   $ (49,455   $ (15,725   $ (36,543   $ (47,854   $ (67,029

Compensation expense for vesting of OCGH units-OCG

    147,903        145,568        145,385        36,968        36,337        109,139        108,386   
 

 

 

   

 

 

   

 

 

   

 

 

   

 

 

   

 

 

   

 

 

 

ANI-OCG

  $ 20,590      $ 88,510      $ 95,930      $ 21,243      $ (206   $ 61,285      $ 41,357   
 

 

 

   

 

 

   

 

 

   

 

 

   

 

 

   

 

 

   

 

 

 

 

     Compensation expense for vesting of OCGH units-OCG is determined at the Oaktree Operating Group level, based on the weighted average proportionate share of Oaktree Operating Group units held by OCG. See note 10 to our audited consolidated financial statements included elsewhere in this prospectus.

 

     Fee-related earnings, or FRE, is a non-GAAP profit measure that we use to monitor the baseline earnings of our business. FRE is comprised of segment management fees less segment operating expenses other than incentive income compensation expense. This calculation is considered baseline because it applies all bonus and other general expenses to management fees, even though a significant portion of those expenses is attributable to incentive and investment income. We expect that FRE will include non-cash equity compensation charges related to unit grants made after this offering. FRE is presented before income taxes.

 

     Net fee-related earnings – OCG, or NFRE-OCG, is a non-GAAP measure of FRE applicable to the Class A and Class C unitholders. NFRE-OCG represents FRE, including the effect of (i) the OCGH non-controlling interest subsequent to May 24, 2007, (2) expenses, such as income tax expense, that OCG or its Intermediate Holding Companies bear directly, and (3) any Oaktree Operating Group income taxes attributable to OCG. FRE income taxes-OCG are calculated without giving effect to either segment incentive or investment income (loss). For additional and more detailed information and reconciliations of FRE and NFRE-OCG to net loss attributable to Oaktree Capital Group, LLC, see “Management’s Discussion and Analysis of Financial Condition and Results of Operations—Segment Analysis—Fee-Related Earnings.’’

 

     Distributable earnings, a supplemental non-GAAP performance measure derived from our segment results, is used to measure our earnings at the Oaktree Operating Group level without the effects of the consolidated funds for purposes of, among other things, assisting in the determination of amounts available for equity distributions from the Oaktree Operating Group. However, the declaration, payment and determination of the amount of equity distributions, if any, will be at the sole discretion of our board of directors, which may change our distribution policy at any time. See “Risk Factors—We cannot assure you that our intended quarterly distributions will be paid each quarter or at all.”

 

 

16


Table of Contents
     A summary of distributions paid for the periods is presented below.

 

    Year Ended December 31,     Three Months Ended
September 30,
    Nine Months Ended
September 30,
 
    2008     2009     2010         2010             2011             2010             2011      
    (in thousands)  

Distributions to Class A and Class C unitholders

  $ 30,362      $ 14,773      $ 49,209      $ 8,164      $ 11,565      $ 41,046      $ 46,487   

Distributions to OCGH unitholders

    197,775        168,735        404,005        66,461        59,155        337,530        348,651   
 

 

 

   

 

 

   

 

 

   

 

 

   

 

 

   

 

 

   

 

 

 

Total distributions

  $ 228,137      $ 183,508      $ 453,214      $ 74,625      $ 70,720      $ 378,576      $ 395,138   
 

 

 

   

 

 

   

 

 

   

 

 

   

 

 

   

 

 

   

 

 

 

 

     Distributable earnings differs from ANI in that it is net of Oaktree Operating Group income taxes, excludes segment investment income (loss), which is largely non-cash in nature, and includes the portion of investment distributions to us that represents the profit or loss component of the distributions. As compared to the most directly comparable GAAP measure of net loss attributable to OCG, distributable earnings also excludes the effect of (1) non-cash equity compensation charges, (2) income taxes and expenses that OCG or its Intermediate Holding Companies bear directly and (3) the adjustment for the OCGH non-controlling interest subsequent to May 24, 2007. See “Management’s Discussion and Analysis of Financial Condition and Results of Operations—Segment Analysis—Distributable Earnings” for a reconciliation of distributable earnings to net loss attributable to Oaktree Capital Group, LLC.

 

     ANI-OCG per Class A and Class C unit and NFRE-OCG per Class A and Class C unit are calculated using the weighted average number of Class A and Class C units outstanding disclosed in “—Consolidated Statements of Operations Data.”
(4) AUM represents the NAV of the assets we manage, the fund-level leverage that generates management fees and the undrawn capital that we are entitled to call.
(5) Management fee-generating AUM reflects AUM on which we earn management fees. It excludes certain AUM, such as differences between AUM and committed capital or cost basis for most closed-end funds, the investments we make in our funds as general partner, undrawn capital commitments to funds for which management fees are based on NAV or contributed capital and capital commitments to closed-end funds that have not yet commenced their investment periods.
(6) Incentive-creating AUM refers to the AUM that may eventually produce incentive income. It represents the NAV of our closed-end and evergreen funds, excluding investments made by us and our employees (which are not subject to an incentive allocation).
(7) Uncalled capital commitments represent undrawn capital commitments by partners (including Oaktree as general partner) of our closed-end funds in their investment periods. If a fund distributes capital during its investment period, that capital is typically subject to possible recall, in which case it is included in uncalled capital commitments.
(8) Our funds record as accrued incentives the incentive income that would be paid to us if the funds were liquidated at their reported values as of the date of the financial statements. Incentives created (fund level) refers to the amount generated by the funds during the period. We refer to the amount of incentive income recognized as revenue by us as segment incentive income. We recognize incentive income when it becomes fixed or determinable, all related contingencies have been removed and collection is reasonably assured. Amounts recognized by us as incentive income no longer are included in accrued incentives (fund level), the term we use for remaining fund-level accruals. Incentives created (fund level), incentive income and accrued incentives (fund level) are presented gross, without deduction for direct compensation expense that is owed to our investment professionals associated with the particular fund when we earn the incentive income. We call that charge “incentive income compensation expense.” Incentive income compensation expense varies by the investment strategy and vintage of the particular fund, among other factors, but generally equals between 40% to 55% of segment incentive income revenue.
(9) The change in accrued incentives (fund level), net of associated incentive income compensation expense, represents the difference between (1) our recognition of net incentive income when it becomes fixed or determinable, all related contingencies have been removed and collection is reasonably assured and (2) the incentive income generated by the funds during the period that would be due to us if the funds were liquidated at their reported values as of that date, net of associated incentive income compensation expense.

 

 

17


Table of Contents

RISK FACTORS

We are subject to a number of significant risks inherent in our business. You should carefully consider the risks and uncertainties described below and other information included in this prospectus. If any of the events described below occur, our business and financial results could be seriously harmed. The trading price of our Class A units could decline as a result of any of these risks, and you could lose all or part of your investment.

Risks Relating to Our Business

Given our focus on achieving superior investment performance with less-than-commensurate risk, and the priority we afford our clients’ interests, we may reduce our AUM, restrain its growth, reduce our fees or otherwise alter the terms under which we do business when we deem it appropriate—even in circumstances where others might deem such actions unnecessary. Our approach could adversely affect our results of operations.

One of the means by which we seek to achieve superior investment performance in each of our strategies is by limiting the AUM in our strategies to an amount that we believe can be invested appropriately in accordance with our investment philosophy and current or anticipated economic and market conditions. Thus, in the past we have often taken affirmative steps to limit the growth of our AUM. For example:

 

  Ÿ  

we have suspended marketing our U.S. high yield bond strategy for long periods of time and have declined to participate in searches aggregating billions of dollars since 1998;

 

  Ÿ  

from time to time, we have ceased general marketing of our funds in our convertible securities strategy and have asked The Vanguard Group to close its Convertible Securities Fund, which we sub-advise;

 

  Ÿ  

we returned $5.0 billion from our 2001 and 2002 distressed debt funds prior to the end of their respective investment periods and $4.4 billion from OCM Opportunities Fund VIIb, L.P., or Opps VIIb, prior to the end of its investment period;

 

  Ÿ  

we deferred raising a new distressed debt fund by a year from 2003 to 2004, even though a significant amount of capital had already been offered;

 

  Ÿ  

we intentionally sized Oaktree Opportunities Fund VIII, L.P., or Opps VIII, and Oaktree Opportunities Fund VIIIb, L.P., or Opps VIIIb, smaller than their predecessors even though we could have raised additional capital (i.e., we capped Opps VIII at $4.5 billion and Opps VIIIb at $2.7 billion); and

 

  Ÿ  

we have often turned away substantial amounts of capital offered to us for management, including $4.5 billion of capital offered for OCM Opportunities Fund VII, L.P. a decision that had the effect of forgoing annualized revenues of $68 million.

Additionally, we may voluntarily reduce management fee rates and terms for certain of our funds or strategies when we deem it appropriate, even when doing so may reduce our short-term revenue. For example, we decided to reduce our maximum annual management fee for Opps VIII, Opps VIIIb and Oaktree Principal Fund V, L.P., or PF V, from 1.75% to 1.60%. We also, on our own initiative, waived management fees for Opps VIII with respect to capital commitments in excess of $4.0 billion and reduced the management fee rate to 1.0% with respect to capital commitments in excess of $2.0 billion for Opps VIIIb. We made these changes not because they were necessary to raise the capital we wanted, but because we deemed it important to demonstrate to our clients that we were not financially incentivized to raise more capital than appropriate for the opportunity set.

 

18


Table of Contents

Our practice of putting our clients’ interests first and forsaking short-term advantage by, for example, reducing assets under management or management fee rates may reduce the profits we could otherwise realize in the short term and adversely affect our business and financial condition and therefore conflict with the interests of our Class A unitholders. In addition, to protect our current clients’ interests, we may not accept all of the capital offered to us, which may damage our relationships and prospects with potential investors in our funds and may reduce the value of our business and therefore conflict with our Class A unitholders’ interests. Our Class A unitholders should thus understand that in instances in which our clients’ interests diverge from the short-term interests of our Class A unitholders, we intend to act in the interests of our clients. However, it is our fundamental belief that prioritizing our clients’ interests in such instances will maximize the long-term value of our business, which, in turn, will benefit the Class A unitholders.

Our business is materially affected by conditions in the global financial markets and economies, and any disruption or deterioration in these conditions could materially reduce our revenues and cash flow and adversely affect our overall performance, ability to raise or deploy capital, financial condition and liquidity position.

Our business is materially affected by conditions in the global financial markets and economic conditions throughout the world that are outside our control, such as interest rates, availability and cost of credit, inflation rates, economic uncertainty, changes in laws (including laws relating to taxation), trade barriers, commodity prices, currency exchange rates and controls and national and international political circumstances (including wars, terrorist acts or security operations). Ongoing developments in the U.S. and global financial markets following the unprecedented turmoil in the global capital markets and the financial services industry in late 2008 and early 2009 continue to illustrate that the current environment is still one of uncertainty and instability for investment management businesses. While there has been some recovery in the capital markets since then, persistently high unemployment rates in the United States, continued weakness in many real estate markets, increased austerity measures by several European governments, escalating regional turmoil in the Middle East, growing debt loads for many national and other governments and uncertainty about the consequences of governments withdrawing their aggressive fiscal stimulus measures all highlight the fact that economic conditions are still unstable and unpredictable. These economic conditions have resulted in, and may continue to result in, adverse consequences for many of our funds, each of which could adversely affect the business of such funds, restrict such funds’ investment activities and impede such funds’ ability to effectively achieve their investment objectives. For example, in 2008 and 2009, we initiated or completed restructurings of three of our evergreen funds as a result of the disruption in the global capital markets, and these restructurings resulted in some combination of the elimination or suspension of investor redemption rights, renegotiation of terms and interest rates on borrowing, investment of additional capital as the general partner and waiver or suspension of management fees. From the end of 2008 to September 30, 2011, our AUM related to these funds decreased by $558.1 million. Over the same period, our management fee-generating AUM related to these funds decreased by $796.8 million.

The current economic environment has resulted in and may also continue to result in decreases in the market value of publicly traded securities held by some of our funds. Illiquidity in the market could adversely affect the pace of realization of our funds’ investments or otherwise restrict the ability of our funds to realize value from their investments, thereby adversely affecting our ability to generate incentive or other income. There can be no assurance that conditions in the global financial markets will not worsen and/or further adversely affect our investments and overall performance.

Our profitability may also be adversely affected by our fixed costs, such as the base salaries and expenses of our administrative staff, lease payments on our office space and maintenance on our information technology, and the possibility that we would be unable to scale back other costs and

 

19


Table of Contents

otherwise redeploy our resources within a time frame sufficient to match changes in market and economic conditions to take advantage of the opportunities that may be presented by these changes. As a result, a specific market dislocation may result in lower investment returns for certain of our funds, which would adversely affect our revenues, and we may not be able to adjust our resources to take advantage of new investment opportunities that may be created as a result of the dislocation.

Our business depends in large part on our ability to raise capital from investors. If we were unable to raise such capital, we would be unable to collect management fees or deploy such capital into investments, which would materially reduce our revenues and cash flow and adversely affect our financial condition.

Our ability to raise capital from investors depends on a number of factors, including many that are outside our control. The current environment is generally a challenging period in which to raise capital for our closed-end funds that are in their marketing periods or to seek new commitments for our open-end and evergreen funds. Additionally, investors may downsize their investment allocations to alternative investments, including private funds and hedge funds, to rebalance a disproportionate weighting of their overall investment portfolio among asset classes. Poor performance of our funds could also make it more difficult for us to raise new capital. Investors in our closed-end funds may decline to invest in future closed-end funds we raise, and investors in our open-end and evergreen funds may withdraw their investments in the funds (on specified withdrawal dates) as a result of poor performance. Our investors and potential investors continually assess our funds’ performance independently and relative to market benchmarks and our competitors, and our ability to raise capital for existing and future funds and avoid excessive redemptions depends on our funds’ performance. To the extent economic and market conditions deteriorate, we may be unable to raise sufficient amounts of capital to support the investment activities of future funds. If we were unable to successfully raise capital, our revenue and cash flow would be reduced, and our financial condition would be adversely affected.

Clients may withdraw their capital from our funds or be unwilling to commit new capital to our funds as a result of our decision to become a public company, which could have a material adverse effect on our business and financial condition.

Some of our clients may view negatively the prospect of our becoming a publicly traded company, including concerns that as a public company we will shift our focus from the interests of our clients to those of our public unitholders. Some of our clients may believe that we will strive for near-term profit instead of superior risk-adjusted returns for our clients over time or grow our AUM for the purpose of generating additional management fees without regard to whether we believe there are sufficient investment opportunities to effectively deploy the additional capital. There can be no assurance that we will be successful in our efforts to address such concerns or to convince clients that our decision to pursue this offering will not affect our longstanding priorities or the way we conduct our business. A decision by a significant number of our clients to withdraw capital from our funds, not to commit additional capital to our funds or to cease doing business with us altogether could inhibit our ability to achieve our investment objectives and may have a material adverse effect on our business and financial condition.

We depend on a number of key personnel and our ability to retain them and attract additional qualified personnel is critical to our success and our growth prospects.

We depend on the diligence, skill, judgment, reputation and business contacts of our key personnel. Our future success will depend upon our ability to retain our key personnel and our ability to recruit additional qualified personnel. Our key personnel possess substantial experience and expertise in investing, are responsible for locating and executing our funds’ investments, have significant

 

20


Table of Contents

relationships with the institutions which are the source of many of our funds’ investment opportunities and in certain cases have strong relationships with our investors. Therefore, if our key personnel join competitors or form competing companies, it could result in the loss of significant investment opportunities and certain existing investors.

We have experienced departures of key investment professionals in the past and will do so in the future. Any of those departures could have a negative impact on our ability to achieve our investment objectives. Indeed, the departure for any reason of any of our most senior professionals, such as Howard Marks or Bruce Karsh, or a significant number of our other investment professionals, could have a material adverse effect on our ability to achieve our investment objectives, cause certain of our investors to withdraw capital they invest with us or elect not to commit additional capital to our funds or otherwise have a material adverse effect on our business and our prospects. The departure of some or all of those individuals could also trigger certain “key man” provisions in the documentation governing certain of our closed-end funds, which would permit the limited partners of those funds to suspend or terminate the funds’ investment periods or, in the case of Oaktree Emerging Markets Absolute Return Fund, L.P., or EMAR, permit investors to withdraw their capital prior to expiration of the applicable lock-up date. Our key man provisions vary by both strategy and fund and, with respect to each strategy and fund, are tied to multiple individuals, meaning that it would require the departure of more than one individual to trigger the key man provisions. In the event that our key man provisions were triggered for all of our closed-end funds, the investment period for these funds would be terminated, and as of September 30, 2011, this would result in a $12.4 billion decrease in AUM. In addition, if the key man provision for EMAR were triggered, investors in EMAR would be allowed to withdraw all of their capital, which represents 0.9% of our AUM as of September 30, 2011. As a part of our May 2007 Restructuring, our senior employees exchanged their direct or indirect ownership interest in OCM for a new interest in OCGH that vests over time. Because 100% of these interests have vested, affected employees may be less motivated to remain at Oaktree.

We anticipate that it will be necessary for us to add investment professionals both to grow our team and to replace those who depart. However, the market for qualified investment professionals is extremely competitive, both in the United States and internationally, and we may not succeed in recruiting additional personnel or we may fail to effectively replace current personnel who depart with qualified or effective successors. Our efforts to retain and attract investment professionals may also result in significant additional expenses, which could adversely affect our profitability or result in an increase in the portion of our incentive income that we grant to our investment professionals.

Our revenues are highly volatile due to the nature of our business, we do not expect steady earnings growth and we do not intend to provide earnings guidance, each of which may cause the value of interests in our business to be variable.

Our revenues are highly volatile, primarily due to the fact that the incentive income we receive from our funds, which accounts for a substantial portion of our income, is highly volatile. In the case of our closed-end funds, our incentive income is recognized only when it is fixed or determinable, which typically occurs in a sporadic and unpredictable fashion. In addition, we are entitled to incentive income (other than tax distributions, which are treated as incentive income) only after all contributed capital and profits representing, typically, an 8% annual preferred return on that capital have been distributed to our funds’ limited partners. In the case of our evergreen funds, we are generally entitled to receive an annual incentive payment based upon the increase in NAV attributable to each limited partner during a particular calendar year, subject to a “high-water mark.” The high-water mark is the highest historical NAV attributable to a limited partner’s account and means we will not earn incentive income from such limited partner for a year if its account’s NAV at the end of the year is lower than any prior year NAV, in all cases excluding any contributions and redemptions for purposes of calculating NAV.

 

21


Table of Contents

With respect to our evergreen funds, incentive income generally becomes payable as of December 31 of each year for limited partners’ accounts that are above the high-water mark. Given that the investments made by our funds may be illiquid or volatile and that our investment results and the pace of realization of our investments will vary from fund to fund and period to period, our incentive income likely will vary materially from year to year.

We may also experience fluctuations in our operating results, from quarter to quarter or year to year, due to a host of other factors, including changes in the values of our investments, changes in the amount of distributions from our funds, the pace of raising new funds and liquidation of our old funds, dividends or interest paid in respect of investments, changes in our operating or other expenses, the degree to which we encounter competition and general economic and market conditions. This variability may cause our results for a particular period not to be indicative of our performance in a future period.

As noted above, the timing and amount of incentive income generated by our closed-end funds are uncertain and will contribute to the volatility of our net income. Incentive income depends on our closed-end funds’ investment performance and opportunities for realizing gains, which may be limited. In addition, it takes a substantial period of time to identify attractive investment opportunities, to raise all the funds needed to make an investment and then to realize the cash value of an investment through resale, recapitalization or other exit event. Even if an investment proves to be profitable, it may be several years or longer before those profits can be realized in cash or other manner of payment. We cannot predict when, or if, any realization of investments will occur. If we have a realization event in a particular quarter, it may have a significant impact on our revenues and profits for that particular quarter, which may not be replicated in subsequent quarters.

A small number of our open-end funds also generate performance-based revenues based on their investment returns as compared with a specified market index or other benchmark. As a result, we may not earn a performance fee in a particular period even if the fund had a positive return. The incentive income and performance fee revenues we earn are therefore dependent on, among other factors, the NAV of the fund and, in certain cases, its performance relative to its market, which may lead to volatility in our quarterly or annual financial results.

Finally, we do not plan to provide any guidance regarding our future quarterly or annual financial results.

The historical financial information included in this prospectus is not necessarily indicative of our future performance.

The historical financial information included in this prospectus is not indicative of our future financial results. This financial information does not purport to represent or predict the results of any future periods.

The results of future periods are likely to be materially different as a result of:

 

  Ÿ  

future growth that does not follow our historical trends;

 

  Ÿ  

changes in the economic environment, competitive landscape and financial markets;

 

  Ÿ  

increases in non-cash compensation charges primarily related to the vesting of OCGH units issued after this offering; and

 

  Ÿ  

a provision for corporate income taxes on the income of two of our Intermediate Holding Companies that are taxed as corporations for U.S. federal income tax purposes.

 

22


Table of Contents

Our funds depend on investment cycles and any change in such cycles could have an adverse effect on our investment prospects.

Cyclicality is important to our business. Weak economic environments have tended to afford us our best investment opportunities and our best relative investment performance. For example, the relative performance of our high yield bond strategy has typically been strongest in difficult times when default rates are highest, and our distressed debt and control investing funds have historically found their best investment opportunities during downturns in the economy when credit is not as readily available. Conversely, we tend to realize value from our investments in times of economic expansion, when opportunities to sell investments may be greater. Thus, we depend on the cyclicality of the market in order to sustain our business and generate superior risk-adjusted returns over extended periods. Any prolonged economic expansion or recession could have an adverse impact on certain of our funds and materially affect our ability to deliver superior investment returns or generate incentive or other income.

Our failure to deal appropriately with conflicts of interest could damage our reputation and adversely affect our business.

As we have expanded the number and scope of our strategies, we increasingly confront potential conflicts of interest that we need to manage and resolve. These conflicts take many forms. For example, the investment focus of a number of our funds overlap, meaning that we occasionally confront issues as to how a particular investment opportunity should be allocated. Though we believe we have appropriate means to resolve these conflicts, our judgment on any particular allocation could be challenged—particularly in instances (as is sometimes the case) where the affected funds have different fee structures or our employees have invested more heavily in one fund than another. Additionally, different funds that we manage may invest in different parts of the capital structure of the same company, and thus the interests of two or more funds may be adverse to each other when the company experiences financial distress, undergoes a restructuring or files for bankruptcy. While we have developed general guidelines regarding when two or more funds can invest in different parts of the same company’s capital structure and created a process that we employ to handle such conflicts if they arise, our judgment to permit the investments to occur in the first instance or our judgment on how to minimize the conflict could be challenged. Another example involves our receipt of material non-public information regarding a potential investment. Normally, our receipt of such information restricts all of our investment strategies. Occasionally, one investment group will want to obtain such information, but another will want to remain free to trade the securities of that issuer and will not want to become restricted. In such circumstances, we sometimes have to choose which group’s preference will prevail. In these and other circumstances, we seek to resolve the conflict in good faith and with a view to the best interests of all of our clients, but there can be no assurance that we will make the correct judgment in hindsight or that our judgment will not be questioned or challenged.

Our compliance and legal groups seek to monitor and manage our actual and potential conflicts of interest. We maintain internal controls and various policies and procedures, including oversight, codes of conduct, systems and communication tools to identify, prevent, mitigate or resolve any conflicts of interest that may arise. Our compliance policies and procedures address a variety of regulatory and compliance risks, such as the handling of material non-public information, personal securities trading and the allocation of investment opportunities. Our compliance and legal groups also monitor information barriers that we may establish on a limited basis from time to time between our different investment groups. Notwithstanding the foregoing, it is possible that perceived or actual conflicts could give rise to investor dissatisfaction or litigation or regulatory enforcement actions. Appropriately dealing with conflicts of interest is complex and difficult, and any mistake could potentially create liability or damage our reputation. Regulatory scrutiny of, or litigation in connection with, conflicts of interest could have a material adverse effect on our reputation, which in turn could

 

23


Table of Contents

materially adversely affect our business in a number of ways, such as causing investors to redeem their capital (to the degree they have that right), making it harder for us to raise new funds and discouraging others from doing business with us.

The investment management business is intensely competitive.

The investment management business is intensely competitive, with competition based on a variety of factors, including investment performance, the quality of service provided to clients, brand recognition and business reputation. Our investment management business competes for clients, personnel and investment opportunities with a large number of private equity funds, specialized investment funds, hedge funds, corporate buyers, traditional investment managers, commercial banks, investment banks, other investment managers and other financial institutions. Numerous factors serve to increase our competitive risks:

 

  Ÿ  

a number of our competitors have more personnel and greater financial, technical, marketing and other resources than we do;

 

  Ÿ  

many of our competitors have raised, or are expected to raise, significant amounts of capital, and many of them have investment objectives similar to ours, which may create additional competition for investment opportunities and reduce the size and duration of pricing inefficiencies that we seek to exploit;

 

  Ÿ  

some of our competitors have a lower cost of capital and access to funding sources that are not available to us, which may create competitive disadvantages for us with respect to our funds, particularly our funds that directly use leverage or rely on debt financing of their portfolio companies to generate superior investment returns;

 

  Ÿ  

some of our competitors have higher risk tolerances, different risk assessments or lower return thresholds, which could allow them to consider a wider variety of investments and to bid more aggressively than us for investments;

 

  Ÿ  

our competitors may be able to achieve synergistic cost savings in respect of an investment that we cannot, which may provide them with a competitive advantage in bidding for an investment;

 

  Ÿ  

there are relatively few barriers to entry impeding new investment funds, and the successful efforts of new entrants into our various lines of business, including major commercial and investment banks and other financial institutions, have resulted in increased competition;

 

  Ÿ  

some investors may prefer to invest with an investment manager whose equity securities are not traded on a national securities exchange; and

 

  Ÿ  

other industry participants will from time to time seek to recruit our investment professionals and other employees away from us.

We may find it harder to raise funds, and we may lose investment opportunities in the future, if we do not match the fees, structures and terms offered by competitors to their fund clients. Alternatively, we may experience decreased profitability, rates of return and increased risk of loss if we match the prices, structures and terms offered by competitors. This competitive pressure could adversely affect our ability to make successful investments and limit our ability to raise future funds, either of which would adversely impact our business, revenues, results of operations and cash flow.

The increasing number of investment managers dedicated to our markets and the increasing amount of capital available to them have made it more difficult to identify markets in which to invest, and this could lead to a decline in our returns on investments.

The asset management market has grown at a very rapid pace during the last several years, leading to substantial growth in AUM in our industry. Our success in the past has largely been a result

 

24


Table of Contents

of our ability to identify and exploit non-mainstream markets with the potential for attractive returns. Although investment managers worldwide have expanded the range of their investments in terms of transaction sizes, industries and geographical regions, there is a finite number of available investment opportunities at any given time. Particularly in strong economic times, the most attractive opportunities generally are pursued by an increasing number of managers with increasing amounts to invest and, as a result, it is sometimes difficult for us to identify markets that are capable of generating attractive investment returns. If we are unable to identify a sufficient number of attractive investment opportunities in the future, our returns will decline. This development would have an adverse impact on our AUM and on our results of operations.

Poor performance of our funds would cause a decline in our revenues, net income and cash flow and could adversely affect our ability to raise capital for future funds.

When any of our funds perform poorly, either by incurring losses or underperforming benchmarks or our competitors, our investment record suffers. In addition, our incentive income is adversely affected and, all else being equal, the value of our AUM might decrease, resulting in a reduction of our management fees. Moreover, we experience losses on our investments of our own capital as a result of poor investment performance by our funds. If a fund performs poorly, we will receive little or no incentive income with regard to the fund and little income or possibly losses from any principal investment in the fund. Poor performance of our funds could also make it more difficult for us to raise new capital. Investors in our closed-end funds may decline to invest in future closed-end funds we raise, and investors in our open-end and evergreen funds may withdraw their investments in the funds (on specified withdrawal dates) as a result of poor performance. Our investors and potential investors continually assess our funds’ performance independently and relative to market benchmarks and our competitors, and our ability to raise capital for existing and future funds and avoid excessive redemption levels depends on our funds’ performance.

We may not be able to maintain our current fee structure as a result of industry pressure from limited partners to reduce fees, which could have an adverse effect on our profit margins and results of operations.

We may not be able to maintain our current fee structure as a result of industry pressure from limited partners to reduce fees. Although our investment management fees vary among and within asset classes, historically we have competed primarily on the basis of our performance and not on the level of our investment management fees relative to those of our competitors. In recent years, however, there has been a general trend toward lower fees in the investment management industry. For example, we reduced our maximum annual management fee for Opps VIII from 1.75% to 1.60%. In order to maintain our fee structure in a competitive environment, we must be able to continue to provide clients with investment returns and service that incentivize our investors to pay our current fee rates. We cannot assure you that we will succeed in providing investment returns and service that will allow us to maintain our current fee structure. Fee reductions on existing or future new business could have an adverse effect on our profit margins and results of operations. For more information about our fees see “Management’s Discussion and Analysis of Financial Condition and Results of Operations.”

We have experienced significant growth in our operations outside the United States, which may place significant demands on our administrative, operational and financial resources.

In recent years, the scope and relative share of our non-U.S. operations have grown significantly. We or our fund affiliates now have offices in 10 cities outside the United States, housing approximately one quarter of our personnel. This rapid growth has placed and may continue to place significant demands on our business infrastructure. Pursuing investment opportunities outside the United States presents challenges not faced by U.S. investments, such as different legal and tax regimes and

 

25


Table of Contents

currency fluctuations, which require additional resources to address. In addition, in conducting business in these jurisdictions, we are often faced with the challenge of ensuring that our activities are consistent with U.S. or other laws with extraterritorial application, such as the USA PATRIOT Act and the U.S. Foreign Corrupt Practices Act. Moreover, actively pursuing international investment opportunities may require that we increase the size or number of our international offices. Pursuing non-U.S. clients means that we must comply with international laws governing the sale of interests in our funds, different investor reporting and information processes and other requirements. As a result, we are required to continuously develop our systems and infrastructure in response to the increasing complexity and sophistication of the investment management market and legal, accounting and regulatory situations. Moreover, this growth has required, and will continue to require, us to incur significant additional expenses and to commit additional senior management and operational resources. There can be no assurance that we will be able to manage our expanding international operations effectively or that we will be able to continue to grow this part of our business, and any failure to do so could adversely affect our ability to generate revenues and control our expenses.

We may enter into new lines of business, make strategic investments or acquisitions or enter into joint ventures, each of which may result in additional risks and uncertainties for our business.

Our operating agreement permits us to enter into new lines of business, make future strategic investments or acquisitions and enter into joint ventures. As we have in the past, and subject to market conditions, we may grow our business by increasing AUM in existing investment strategies, pursue new investment strategies, which may be similar or complementary to our existing strategies or be wholly new initiatives, or enter into strategic relationships, such as our current relationship with DoubleLine Capital LP or joint ventures. In addition, opportunities may arise to acquire other alternative or traditional investment managers.

To the extent we make strategic investments or acquisitions, enter into strategic relationships or joint ventures or enter into new lines of business, we will face numerous risks and uncertainties, including risks associated with the required investment of capital and other resources and with combining or integrating operational and management systems and controls and managing potential conflicts. Entry into certain lines of business may subject us to new laws and regulations with which we are not familiar, or from which we are currently exempt, and may lead to increased litigation and regulatory risk. If a new business generates insufficient revenues, or produces investment losses, or if we are unable to efficiently manage our expanded operations, our results of operations will be adversely affected, and our reputation and business may be harmed. In the case of joint ventures, we are subject to additional risks and uncertainties in that we may be dependent upon, and subject to liability, losses or reputational damage relating to, systems, controls and personnel that are not under our control.

We may not be successful in expanding into new investment strategies, markets and lines of business.

We actively consider the opportunistic expansion of our business, both geographically and into new investment strategies. Such expansion would result in adding personnel and growing investment teams. We may not be successful in any such attempted expansion. Attempts to expand our business involve a number of special risks, including some or all of the following:

 

  Ÿ  

the diversion of management’s attention from our existing business;

 

  Ÿ  

the disruption of our existing business;

 

  Ÿ  

entry into markets or lines of business in which we may have limited or no experience;

 

  Ÿ  

increasing demands on our operational systems;

 

26


Table of Contents
  Ÿ  

potential increase in investor concentration; and

 

  Ÿ  

increasing the risks associated with conducting operations in foreign jurisdictions.

Because we have not yet identified these potential new investment strategies, geographic markets or lines of business, we cannot identify for you all the risks we may face and the potential adverse consequences on us and your investment that may result from any attempted expansion.

We often pursue investment opportunities that involve business, regulatory, legal or other complexities.

We often pursue unusually complex investment opportunities involving substantial business, regulatory or legal complexity that would deter other investment managers. Our tolerance for complexity presents risks, as such transactions can be more difficult, expensive and time-consuming to finance and execute; it can be more difficult to manage or realize value from the assets acquired in such transactions; and such transactions sometimes entail a higher level of regulatory scrutiny or a greater risk of contingent liabilities. Any of these risks could harm the performance of our funds.

Regulatory changes in the United States, regulatory compliance failures and the effects of negative publicity surrounding the financial industry in general could adversely affect our reputation, business and operations.

Potential regulatory action poses a significant risk to our reputation and our business. Our business is subject to extensive regulation in the United States and in the other countries in which our investment activities occur. The U.S. Securities and Exchange Commission, or SEC, oversees Oaktree Capital Management, L.P.’s activities as a registered investment adviser under the U.S. Investment Advisers Act of 1940, as amended, or the Advisers Act. FINRA oversees OCM Investments, LLC’s activities as a registered broker-dealer. In addition, we regularly rely on exemptions from various requirements of the U.S. Securities Act of 1933, as amended, or the Securities Act, the U.S. Securities Exchange Act of 1934, as amended, or the Exchange Act, the U.S. Investment Company Act of 1940, as amended, or the Investment Company Act, and the U.S. Employee Retirement Income Security Act of 1974, or ERISA. These exemptions are sometimes highly complex and may in certain circumstances depend on compliance by third parties whom we do not control. If for any reason these exemptions were to be revoked or challenged or otherwise become unavailable to us, we could be subject to regulatory action or third-party claims, and our business could be materially and adversely affected.

Each of the regulatory bodies with jurisdiction over us has regulatory powers dealing with many aspects of financial services, including the authority to grant, and in specific circumstances to cancel, permissions to carry on particular activities. A failure to comply with the obligations imposed by the Advisers Act, including record-keeping, advertising and operating requirements, disclosure obligations and prohibitions on fraudulent activities, could result in investigations, sanctions and reputational damage. We are involved regularly in trading activities which implicate a broad number of U.S. securities law regimes, including laws governing trading on inside information, market manipulation and a broad number of technical trading requirements that implicate fundamental market regulation policies. Violation of these laws could result in severe restrictions on our activities and damage to our reputation.

Our failure to comply with applicable laws or regulations could result in fines, censure, suspensions of personnel or other sanctions, including revocation of the registration of our relevant subsidiary as an investment adviser or registered broker-dealer. The regulations to which our business is subject are designed primarily to protect investors in our funds and to ensure the integrity of the financial markets. They are not designed to protect our Class A unitholders. Even if a sanction imposed against us, one of our subsidiaries or our personnel by a regulator is for a small monetary amount, the

 

27


Table of Contents

adverse publicity related to the sanction could harm our reputation, which in turn could materially adversely affect our business in a number of ways, such as causing investors to redeem their capital (to the degree they have that right), making it harder for us to raise new funds and discouraging others from doing business with us.

Some of our funds invest in businesses that operate in highly regulated industries, including in businesses that are regulated by the U.S. Federal Communications Commission, U.S. federal and state banking authorities and U.S. state gaming authorities. The regulatory regimes to which such businesses are subject may, among other things, condition our funds’ ability to invest in those businesses upon the satisfaction of applicable ownership restrictions or qualification requirements. Moreover, our failure to obtain or maintain any regulatory approvals necessary for our funds to invest in such industries may disqualify our funds from participating in certain investments or require our funds to divest themselves of certain assets.

As a result of market disruption as well as highly publicized financial scandals, regulators and investors have exhibited concerns over the integrity of the U.S. financial markets, and the business in which we operate both in the United States and outside the United States is likely to be subject to further regulation. In recent years, there has been debate in the United States and abroad about new rules or regulations to be applicable to hedge funds or other alternative investment products and their managers. On July 21, 2010, President Obama signed into law the Dodd-Frank Wall Street Reform and Consumer Protection Act, or the Dodd-Frank Act. The Dodd-Frank Act, among other things, imposes significant new regulations on nearly every aspect of the U.S. financial services industry, including oversight and regulation of systemic market risk (including the power to liquidate certain institutions); authorizing the Federal Reserve to regulate nonbank institutions; generally prohibiting insured depository institutions and their affiliates from conducting proprietary trading and investing in private equity funds and hedge funds; and imposing new registration, recordkeeping and reporting requirements on private fund investment advisers. Importantly, many key aspects of the changes imposed by the Dodd-Frank Act will be established by various regulatory bodies and other groups over the next several years. Several key terms in the Dodd-Frank Act have been left to regulators to define through rulemaking authority. While we already have one subsidiary registered as an investment adviser subject to SEC examinations and another subsidiary registered as a broker-dealer subject to FINRA examinations, the imposition of any additional legal or regulatory requirements could make compliance more difficult and expensive, affect the manner in which we conduct our business and adversely affect our profitability.

For example, subject to a one year phase-in period, the Dodd-Frank Act establishes a ten-member Financial Stability Oversight Council, or the Council, a federal agency chaired by the Secretary of the Treasury, to identify and manage systemic risk in the financial system and improve interagency cooperation. Under the Dodd-Frank Act, the Council has the authority to review the activities of certain nonbank financial firms engaged in financial activities that are designated as “systemically important,” meaning the distress of the financial firm would threaten the health of the U.S. economy. Though the Federal Reserve Chairman has suggested that it would be rare for an alternative asset management firm to be designated as systemically important, if we were designated as such, it would result in increased regulation of our business, including higher standards regarding capital, leverage, liquidity, risk management, credit exposure reporting and concentration limits, restrictions on acquisitions and annual stress tests by the Federal Reserve. In connection with the Council’s work, on January 26, 2011, the SEC and the Commodity Futures Trading Commission, or CFTC, jointly issued proposed rules that would require investment advisers registered with the SEC that advise one or more private funds to provide certain information to the Council on Form PF about their funds and assets under management, including the amount of borrowings, concentration of ownership and other performance information for purposes of assessing the systemic risk posed by private funds.

In addition, the CFTC has proposed rules that would eliminate certain exemptions from commodity pool operator, or CPO, and commodity trading advisor, or CTA, registration on which we

 

28


Table of Contents

rely in operating our funds. The repeal of these exemptions and the proposed rules are designed to enhance reporting. Becoming subject to the compliance obligations of CPOs and CTAs could result in increased administrative costs and impose additional regulatory, reporting and compliance burdens on our fund-related activities.

The Dodd-Frank Act also requires increased disclosure of executive compensation and provides shareholders of most public companies with the right to vote on an advisory basis on executive compensation. Additionally, the Dodd-Frank Act empowers federal regulators to prescribe regulations or guidelines to prohibit any incentive-based payment arrangements that the regulators determine encourage covered financial institutions to take inappropriate risks by providing officers, employees, directors or principal shareholders with excessive compensation or that could lead to a material financial loss by such financial institutions.

It is impossible to determine the extent of the impact on us of the Dodd-Frank Act or any other new laws, regulations or initiatives that may be proposed or whether any of the proposals will become law. Any changes in the regulatory framework applicable to our business, including the changes described above, may impose additional costs on us, require the attention of our senior management or result in limitations on the manner in which we conduct our business. Moreover, as calls for additional regulation have increased, there may be a related increase in regulatory investigations of the trading and other investment activities of alternative asset management funds, including our funds. In addition, we may be adversely affected by changes in the interpretation or enforcement of existing laws and rules by these governmental authorities and self-regulatory organizations. Compliance with any new laws or regulations could make compliance more difficult and expensive, affect the manner in which we conduct our business and adversely affect our profitability.

Regulatory changes in jurisdictions outside the United States could adversely affect our business.

Certain of our subsidiaries operate outside the United States. In the United Kingdom, Oaktree Capital Management (UK) LLP is subject to regulation by the U.K. Financial Services Authority, or FSA. In Hong Kong, Oaktree Capital (Hong Kong) Limited is subject to regulation by the Hong Kong Securities and Futures Commission. In Singapore, Oaktree Capital Management Pte. Ltd. is subject to regulation by the Monetary Authority of Singapore. In Japan, Oaktree Japan, GK is subject to regulation by the Kanto Local Finance Bureau. Our other European and Asian operations and our investment activities worldwide, are subject to a variety of regulatory regimes that vary by country. In addition, we regularly rely on exemptions from various requirements of the regulations of certain foreign countries in conducting our asset management activities.

Each of the regulatory bodies with jurisdiction over us has regulatory powers dealing with many aspects of financial services, including the authority to grant, and in specific circumstances to cancel, permissions to carry on particular activities. We are involved regularly in trading activities that implicate a broad number of foreign (as well as U.S.) securities law regimes, including laws governing trading on inside information and market manipulation and a broad number of technical trading requirements that implicate fundamental market regulation policies. Violation of these laws could result in severe restrictions or prohibitions on our activities and damage to our reputation, which in turn could materially adversely affect our business in a number of ways, such as causing investors to redeem their capital (to the degree they have that right), making it harder for us to raise new funds and discouraging others from doing business with us.

In November 2010, the European Parliament voted to approve the Alternative Investment Fund Managers Directive, or the Directive. The Directive applies to alternative investment fund managers, or AIFMs, established in the European Union, or the EU, which would include our U.K. subsidiary, and to

 

29


Table of Contents

non-EU AIFMs, which would include certain of our non-U.K. subsidiaries, marketing their funds in the EU, subject to certain limited exemptions. Individual EU countries must then implement the Directive into domestic law within two years of publication, meaning that the Directive should come into effect at a national level starting in April 2013. From that date, AIFMs established in the EU will be required to seek authorization from their home regulators. Once authorized, the relevant AIFM can manage and market funds throughout the EU under a pan-European passport. However, the Directive will impose new operating requirements on AIFMs, including, among other things, rules relating to the remuneration of certain personnel, regulatory capital, the use of leverage employed by its fund(s) and the independent valuation of its assets under management. Non-EU AIFMs will not be eligible to apply for authorization under the Directive until at least 2015, and authorization will not be required until at least 2018. Although non-EU AIFMs may be able to continue marketing their funds under national private placement regimes, at least until 2018, those that do will be subject to certain provisions of the Directive. In particular, a non-EU AIFM will have to comply with demanding reporting obligations in relation to non-listed companies in which its fund(s) hold a controlling stake. It must also adhere to limits on the amount of capital that can be distributed by such a company within two years of its acquisition, otherwise called the asset stripping rules. The Directive could have an adverse effect on our business by, among other things, increasing the regulatory burden and costs of doing business in Europe, imposing extensive disclosure obligations on the European portfolio companies of the funds we manage, significantly restricting marketing activities within the EU, potentially requiring changes to our compensation structures for key personnel, thereby affecting our ability to recruit and retain these personnel, and potentially restricting our funds’ ability to make investments in European companies. The Directive could limit our operating flexibility, our ability to market our funds and our fundraising and investment opportunities, as well as expose us to conflicting regulatory requirements in the United States and the EU.

Failure to comply with “pay to play” regulations implemented by the SEC and certain states, and changes to the “pay to play” regulatory regimes, could adversely affect our business.

The SEC and several states have initiated investigations alleging that certain private equity firms and hedge funds or agents acting on their behalf have paid money to current or former government officials or their associates in exchange for improperly soliciting contracts with state pension funds. The SEC has also recently initiated a similar investigation into contracts awarded by sovereign wealth funds. In June 2010, the SEC approved Rule 206(4)-5 under the Advisers Act regarding “pay to play” practices by investment advisers involving campaign contributions and other payments to government officials able to exert influence on potential government entity clients. Among other restrictions, the rule prohibits investment advisers from providing advisory services for compensation to a government entity for two years, subject to very limited exceptions, after the investment adviser, its senior executives or its personnel involved in soliciting investments from government entities make contributions to certain candidates and officials in a position to influence the hiring of an investment adviser by such government entity. Advisers are required to implement compliance policies designed, among other matters, to track contributions by certain of the adviser’s employees and engagements of third parties that solicit government entities and to keep certain records in order to enable the SEC to determine compliance with the rule. Additionally, California enacted legislation in September 2010, that requires placement agents (including in certain cases employees of investment managers) who solicit funds from California state retirement systems, such as the California Public Employees’ Retirement System and the California State Teachers’ Retirement System, to register as lobbyists, thereby becoming subject to increased reporting requirements and prohibited from receiving contingent compensation for soliciting investments from California state retirement systems. There has also been similar rule-making in New York. Such investigations may require the attention of senior management and may result in fines if any of our funds are deemed to have violated any regulations, thereby imposing additional expenses on us. Any failure on our part to comply with these rules could cause us to lose compensation for our advisory services or expose us to significant penalties and reputational damage.

 

30


Table of Contents

Our participation in the Public-Private Investment Program could adversely affect our business, operations and reputation because of the increased regulation, compliance requirements and public exposure that such participation entails.

On March 23, 2009, the U.S. Department of the Treasury, or UST, in conjunction with the Federal Deposit Insurance Corporation and the Federal Reserve, announced the Public-Private Investment Program, or the PPIP. The PPIP is a part of the UST Financial Stability Plan, which was announced on February 10, 2009. The Financial Stability Plan outlined a broad approach to address the problem of troubled real estate-related assets via the formation of Public-Private Investment Funds, or PPIFs. In July 2009, we were pre-qualified by the UST to manage a PPIF. Participation in the PPIP entails increased levels of oversight of our business, and specifically of our PPIF, by the UST, the Office of the Special Inspector General for the Troubled Asset Relief Program, or SIGTARP, and the Government Accountability Office, or GAO. Additionally, our PPIF is subject to a number of reporting obligations with respect to various types of information that need to be delivered to the UST, SIGTARP and the GAO, and our PPIF is also required to comply with additional conflicts of interest policies for PPIF managers that will govern certain of our affiliates and their interaction with the UST and SIGTARP. As a result of the heightened scrutiny and additional regulations from these government agencies, we face an increased risk of governmental involvement and intervention in our business that may affect or impede the manner in which we conduct our business. Furthermore, complying with the PPIP’s reporting requirements and additional conflicts of interest policies requires a significant amount of attention and time to be spent by our personnel, which may adversely impact our ability to manage our business. A material violation of these requirements could damage our reputation and constitute grounds for removing us as the manager of the PPIF. As a participant in a government-sponsored program, we run the risk that we may become the target of adverse publicity or become subject to adverse Congressional or administrative action. Any alleged violation or contravention of the terms and policies of PPIP brought by UST or SIGTARP against us could result in severe restrictions on our activities, adversely affect our profitability or damage our reputation.

The requirements of being a public company and sustaining growth may strain our resources.

Following this offering, we will be subject to the reporting requirements of the Exchange Act and requirements of the Sarbanes-Oxley Act of 2002, or the Sarbanes-Oxley Act. These requirements may strain our systems and resources. The Exchange Act will require that we file annual, quarterly and current reports with respect to our business and financial condition. The Sarbanes-Oxley Act will require that we maintain effective disclosure controls and procedures and internal controls over financial reporting, which are discussed below. In order to maintain and improve the effectiveness of our disclosure controls and procedures, significant resources and management oversight will be required. We will be implementing additional procedures and processes for the purpose of addressing the standards and requirements applicable to public companies. In addition, sustaining our growth will also require us to commit additional management, operational and financial resources to identify new professionals to join the firm and to maintain appropriate operational and financial systems to adequately support expansion. These activities may divert management’s attention from other business concerns, which could have a material adverse effect on our business, financial condition, results of operations and cash flows. We will also incur costs that we have not previously incurred as part of our compliance with the Sarbanes-Oxley Act and rules of the SEC and New York Stock Exchange, or NYSE, including hiring additional accounting, legal and administrative personnel and various other costs related to being a public company.

We are subject to substantial litigation risks and may face significant liabilities and damage to our professional reputation as a result.

In recent years, the volume of claims and amount of damages claimed in litigation and regulatory proceedings against investment managers have been increasing. We make investment decisions on

 

31


Table of Contents

behalf of our clients that could result in substantial losses. This may subject us to the risk of legal liabilities or actions alleging negligent misconduct, breach of fiduciary duty or breach of contract. Further, we may be subject to third-party litigation arising from allegations that we improperly exercised control or influence over portfolio investments. In addition, we and our affiliates that are the investment managers and general partners of our funds, our funds themselves and those of our employees who are our, our subsidiaries’ or the funds’ officers and directors are each exposed to the risks of litigation specific to the funds’ investment activities and portfolio companies and, in the case where our funds own controlling interests in public companies, to the risk of shareholder litigation by the public companies’ other shareholders. Moreover, we are exposed to risks of litigation or investigation by investors or regulators relating to our having engaged, or our funds having engaged, in transactions that presented conflicts of interest that were not properly addressed. Substantial legal liability could materially adversely affect our business, financial condition or results of operations or cause significant reputational harm to us, which could seriously harm our business. We depend to a large extent on our business relationships and our reputation for integrity and high-caliber professional services to attract and retain investors. As a result, allegations of improper conduct by private litigants or regulators, whether the ultimate outcome is favorable or unfavorable to us, as well as negative publicity and press speculation about us, our investment activities or the investment industry in general, whether or not valid, may harm our reputation, which may be more damaging to our business than to other types of businesses.

Employee misconduct, which is difficult to detect and deter, could harm us by impairing our ability to attract and retain clients and subject us to significant legal liability and reputational harm.

There have been a number of highly publicized cases involving fraud or other misconduct by employees in the financial services industry, and there is a risk that our employees could engage in misconduct that adversely affects our business. We are subject to a number of obligations and standards arising from our investment management business and our authority over the assets we manage. The violation of any of these obligations or standards by any of our employees could adversely affect our clients and us. Our business often requires that we deal with confidential matters of great significance to companies in which we may invest or to our advisory clients. If our employees improperly use or disclose confidential information, we could be subject to regulatory sanctions and suffer serious harm to our reputation, financial position and current and future business relationships. It is not always possible to deter employee misconduct, and the precautions we take to prevent this activity may not be effective in all cases. If our employees engage in misconduct, or if they are accused of misconduct, our business and our reputation could be adversely affected.

Operational risks may disrupt our business, result in losses or limit our growth.

We rely heavily on our financial, accounting and other data processing systems. If any of these systems do not operate properly or are disabled, we could suffer financial loss, a disruption of our business, liability to our funds, regulatory intervention or reputational damage.

In addition, we operate in a business that is highly dependent on information systems and technology. Our information systems and technology may not continue to be able to accommodate our growth, particularly our growth internationally, and the cost of maintaining the systems may increase from its current level. Such a failure to accommodate growth, or an increase in costs related to the information systems, could have a material adverse effect on our business and results of operations.

Furthermore, we depend on our headquarters in Los Angeles, where a substantial portion of our personnel are located, for the continued operation of our business. An earthquake or other disaster or a disruption in the infrastructure that supports our business, including a disruption involving electronic communications or other services used by us or third parties with whom we conduct business, or

 

32


Table of Contents

directly affecting our headquarters, could have a material adverse impact on our ability to continue to operate our business without interruption. Our disaster recovery programs may not be sufficient to mitigate the harm that may result from such a disaster or disruption. In addition, insurance and other safeguards might only partially reimburse us for our losses, if at all.

Finally, we rely on third-party service providers for certain aspects of our business, including software vendors for portfolio management and accounting software, outside financial institutions for back office processing and custody of securities and third-party broker-dealers for the execution of trades. Any interruption or deterioration in the performance of these third parties or failures of their information systems and technology could impair the quality of the funds’ operations and could impact our reputation and hence adversely affect our business.

We are subject to risks in using prime brokers, custodians, counterparties, administrators and other agents.

Many of our funds depend on the services of prime brokers, custodians, counterparties, administrators and other agents to carry out certain securities and derivatives transactions. The terms of these contracts are often customized and complex, and many of these arrangements occur in markets or relate to products that are not subject to regulatory oversight, although proposed rules under the Dodd-Frank Act intend to place some regulations on derivative transactions. In particular, some of our funds utilize prime brokerage arrangements with a relatively limited number of counterparties, which has the effect of concentrating the transaction volume (and related counterparty default risk) of these funds with these counterparties.

Our funds are subject to the risk that the counterparty to one or more of these contracts defaults, either voluntarily or involuntarily, on its performance under the contract. Any such default may occur suddenly and without notice to us. Moreover, if a counterparty defaults, we may be unable to take action to cover our exposure, either because we lack the contractual ability or because market conditions make it difficult to take effective action. This inability could occur in times of market stress, which are precisely the times when defaults may be most likely to occur.

In addition, our risk-management models may not accurately anticipate the impact of market stress or counterparty financial condition, and as a result, we may not take sufficient action to reduce our risks effectively. Default risk may arise from events or circumstances that are difficult to detect, foresee or evaluate. In addition, concerns about, or a default by, one large participant could lead to significant liquidity problems for other participants, which may in turn expose us to significant losses.

In the event of a counterparty default, particularly a default by a major investment bank, one or more of our funds could incur material losses, and the resulting market impact of a major counterparty default could harm our business, results of operation and financial condition.

In the event of the insolvency of a prime broker, custodian, counterparty or any other party that is holding assets of our funds as collateral, our funds might not be able to recover equivalent assets in full as they will rank among the prime broker’s, custodian’s or counterparty’s unsecured creditors in relation to the assets held as collateral. In addition, our funds’ cash held with a prime broker, custodian or counterparty will not be segregated from the prime broker’s, custodian’s or counterparty’s own cash, and the funds will therefore rank as unsecured creditors in relation thereto.

The counterparty risks that we face have increased in complexity and magnitude as a result of the recent disruption in the financial markets and weakening or insolvency of a number of major financial institutions (such as AIG and Lehman Brothers) who serve as counterparties for derivative contracts and other financial instruments. For example, the consolidation and elimination of counterparties has increased our concentration of counterparty risk and decreased the universe of

 

33


Table of Contents

potential counterparties, and our funds are generally not restricted from dealing with any particular counterparty or from concentrating any or all of their transactions with one counterparty. In addition, counterparties have generally reacted to the ongoing market volatility by tightening their underwriting standards and increasing their margin requirements for all categories of financing, which has the result of decreasing the overall amount of leverage available and increasing the costs of borrowing.

Risks Relating to Our Funds

Our results of operations are dependent on the performance of our funds. Poor fund performance will result in reduced revenues. Poor performance of our funds will also make it difficult for us to retain and attract investors to our funds, to retain and attract qualified professionals and to grow our business. The performance of each fund we manage is subject to some or all of the following risks.

The historical returns attributable to our funds should not be considered indicative of the future results of our funds or of our future results or of any returns expected on an investment in our Class A units.

The historical returns attributable to our funds should not be considered indicative of the future results of our funds, nor are they directly linked to returns on our Class A units. Therefore, Class A unitholders should not conclude that positive performance of our funds will necessarily result in positive returns on an investment in our Class A units. However, poor performance of the funds we manage will cause a decline in our revenues and would therefore have a negative effect on our operating results and returns on our Class A units.

Moreover, with respect to the historical returns of our funds:

 

  Ÿ  

the rates of return of our closed-end funds reflect unrealized gains as of the applicable measurement date that may never be realized, which may result in a lower internal rate of return, or IRR, and ultimate return for some closed-end funds from those presented in this prospectus;

 

  Ÿ  

our funds’ returns have previously benefited from investment opportunities and general market conditions that may not repeat themselves, and there can be no assurance that our current or future funds will be able to avail themselves of profitable investment opportunities; and

 

  Ÿ  

any material increase in the size of our funds could result in materially different rates of returns.

In addition, future returns will be affected by the applicable risks described elsewhere in this prospectus.

Investors in some of our funds may be unable to fulfill their capital commitment obligations, and such failure could have an adverse effect on the affected funds.

Investors in our closed-end funds make capital commitments that we are entitled to call from those investors at any time during certain prescribed periods. We depend on investors fulfilling and honoring their commitments when we call capital from them in order for our closed-end funds to consummate investments and otherwise pay their obligations when due. Any investor that does not fund a capital call is subject to having a meaningful amount of its existing capital account forfeited in that fund. However, if investors were to fail to honor a significant amount of capital calls for any particular fund or funds, the affected funds’ ability to make new or follow-on investments, and to otherwise satisfy their liabilities when due, could be materially and adversely affected.

 

34


Table of Contents

Certain of our funds invest in relatively high-risk, illiquid, non-publicly traded assets, and we may fail to realize any profits from these activities ever or for a considerable period of time.

Our closed-end funds often invest in securities that are not publicly traded. In many cases, our funds may be prohibited by contract or by applicable securities laws from selling these securities for a period of time. Our funds generally cannot sell these securities publicly unless either their sale is registered under applicable securities laws or an exemption from registration is available. The ability of many of our funds, particularly our control investing funds, to dispose of investments is heavily dependent on the public equity markets. For example, the ability to realize any value from an investment may depend upon the ability to complete an initial public offering of the portfolio company in which the investment is held. Even if securities are publicly traded, large holdings of securities often can be sold only over a substantial length of time, exposing investment returns to risks of downward movement in market prices.

We make distressed debt investments that involve significant risks and potential additional liabilities.

Our distressed debt funds and certain of our control investing funds invest in obligors and issuers with weak financial conditions, poor operating results, substantial financing needs, negative net worth or significant competitive issues. These funds also invest in obligors and issuers that are involved in bankruptcy or reorganization proceedings. In these situations, it may be difficult to obtain full information as to the exact financial and operating conditions of these obligors and issuers. Furthermore, some of our funds’ distressed debt investments may not be widely traded or may have no recognized market. Depending on the specific fund’s investment profile, a fund’s exposure to the investments may be substantial in relation to the market for those investments, and the acquired assets are likely to be illiquid and difficult to transfer. As a result, it may take a number of years for the market value of the investments to ultimately reflect their intrinsic value as we perceive it.

A central strategy of our distressed debt funds is to anticipate the occurrence of certain corporate events, such as debt or equity offerings, restructurings, reorganizations, mergers, takeover offers and other transactions. If the relevant corporate event that we anticipate is delayed, changed or never completed, the market price and value of the applicable fund’s investment could decline sharply.

In addition, these investments could subject a fund to certain potential additional liabilities that may exceed the value of its original investment. Under certain circumstances, payments or distributions on certain investments may be reclaimed if any such payment or distribution is later determined to have been a fraudulent conveyance, a preferential payment or similar transaction under applicable bankruptcy and insolvency laws. In addition, under certain circumstances, a lender that has inappropriately exercised control of the management and policies of a debtor may have its claims subordinated or disallowed or may be found liable for damages suffered by parties as a result of such actions. In the case where the investment in securities of troubled companies is made in connection with an attempt to influence a restructuring proposal or plan of reorganization in bankruptcy, the fund may become involved in substantial litigation.

Certain of our funds are subject to the fiduciary responsibility and prohibited transaction provisions of ERISA and the Code, and our business could be adversely affected if certain of our other funds fail to satisfy an exemption under the “plan assets” regulation under ERISA.

Some of our funds are subject to the fiduciary responsibility and prohibited transaction provisions of ERISA and Section 4975 of the U.S. Internal Revenue Code of 1986, as amended, or the Code. For example, we currently manage some of our distressed debt funds and open-end funds as “plan assets” under ERISA. With respect to these funds, this results in the application of the fiduciary responsibility standards of ERISA to investments made by such funds, including the requirement of investment

 

35


Table of Contents

prudence and diversification, and the possibility that certain transactions that we enter into, or may have entered into, on behalf of these funds, in the ordinary course of business, might constitute or result in non-exempt prohibited transactions under Section 406 of ERISA or Section 4975 of the Code. A non-exempt prohibited transaction, in addition to imposing potential liability upon fiduciaries of an ERISA plan, may also result in the imposition of an excise tax under the Code upon a “party in interest” (as defined in ERISA) or “disqualified person” (as defined in the Code) with whom we engaged in the transaction. Some of our other funds currently qualify as venture capital operating companies, or VCOCs, or rely on another exception under ERISA, and therefore are not subject to the fiduciary requirements of ERISA with respect to their assets. However, if these funds fail to satisfy the VCOC requirements for any reason, including an amendment of the relevant regulations by the U.S. Department of Labor, or another exception under ERISA, such failure could materially interfere with our activities in relation to these funds or expose us to risks related to our failure to comply with the requirements.

Poor investment performance during periods of adverse market conditions may result in relatively high levels of investor redemptions, which can exacerbate the liquidity pressures on the affected funds, force the sale of assets at distressed prices or reduce the funds’ returns.

Poor investment performance during periods of adverse market conditions, together with investors’ increased need for liquidity given the state of the credit markets, can prompt relatively high levels of investor redemptions at times when many funds may not have sufficient liquidity to satisfy some or all of their investor redemption requests. During times when market conditions are deteriorating, many funds may face additional redemption requests, which will exacerbate the liquidity pressures on the affected funds. If they cannot satisfy their current and future redemption requests, they may be forced to sell assets at distressed prices or cease operations. Various measures taken by funds to improve their liquidity profiles (such as the implementation of “gates” or the suspension of redemptions, which we had implemented for three of our evergreen funds in 2008) that reduce the amounts that would otherwise be paid out in response to redemption requests may have the affect of incentivizing investors to “gross up” or increase the size of the future redemption requests they make, thereby exacerbating the cycle of redemptions. The liquidity issues for such funds are often further exacerbated by their fee structures, as a decrease in NAV decreases their management fees.

Certain of our funds have agreements that create debt or debt-like obligations with one or more counterparties. Such agreements in many instances contain covenants or “triggers” that require the fund to maintain a certain level of NAV over certain testing periods or to post additional margin on a daily basis when prices of our funds’ derivative contracts move against the fund. In addition, there may be guidelines in total return swap facilities that require reference obligations to be above a certain price level. Decreases in such funds’ NAV (whether due to performance, redemption or both) that breach such covenants, the failure to make any margin calls or meaningful decreases in the price of loans or securities may result in defaults under such agreements and such defaults could permit the counterparties to take various actions that would be adverse to the funds, including terminating the financing arrangements, increasing the amount of margin or collateral that the funds are required to post (so-called “supercollateralization” requirements) or decreasing the aggregate amount of leverage that such counterparty is willing to provide to our funds. In particular, many such covenants to which our funds are party are designed to protect against sudden and pronounced drops in NAV over specified periods, so if our open-end or evergreen funds were to receive larger-than-anticipated redemption requests during a period of poor performance, such covenants may be breached. Defaults under any such covenants would likely result in the affected funds being forced to sell financed assets (which sales would likely occur in suboptimal or distressed market conditions) or being forced to restructure a swap facility with more onerous terms or otherwise raise cash by reducing other leverage, which would reduce the funds’ returns and our opportunities to produce incentive and investment income from the affected funds.

 

36


Table of Contents

Valuation methodologies for certain assets in our funds can be subject to significant subjectivity, and the values of assets established pursuant to the methodologies may never be realized.

Our funds make investments for which market quotations are not readily available. We are required by generally accepted accounting principles in the United States, or GAAP, to make good faith determinations as to the fair value of these investments on a quarterly basis in connection with the preparation of our funds’ financial statements.

There is no single standard for determining fair value in good faith. The types of factors that may be considered when determining the fair value of an investment in a particular company include acquisition price of the investment, discounted cash flow valuations, historical and projected operational and financial results for the company, the strengths and weaknesses of the company relative to its comparable companies, industry trends, general economic and market conditions, information with respect to offers for the investment, the size of the investment (and any associated control) and other factors deemed relevant. Fair values may also be assessed based on the enterprise value of a company established using a market multiple approach that is based on a specific financial measure (such as EBITDA, adjusted EBITDA, free cash flow, net income, book value or net asset value) or, in some cases, a cost basis or a discounted cash flow or liquidation analysis. Because valuations, and in particular valuations of investments for which market quotations are not readily available, are inherently uncertain, may fluctuate over short periods of time and may be based on estimates, determinations of fair value may differ materially from the values that would have resulted if a ready market had existed. Even if market quotations are available for our investments, the quotations may not reflect the value that we would actually be able to realize because of various factors, including the possible illiquidity associated with a large ownership position, subsequent illiquidity in the market for a company’s securities, future market price volatility or the potential for a future loss in market value based on poor industry conditions or the market’s view of overall company and management performance.

Because there is significant uncertainty in the valuation of, or in the stability of the value of, illiquid investments, the fair values of such investments as reflected in a fund’s NAV do not necessarily reflect the prices that would actually be obtained by us on behalf of the fund when such investments are sold. Sales at values significantly lower than the values at which investments have previously been reflected in a fund’s NAV may result in losses for the applicable fund, a decline in management fees and the loss of incentive income that may have been accrued by the applicable fund. Changes in values attributed to investments from quarter to quarter may result in volatility in the NAV and results of operations that we report. Also, a situation where a fund’s NAV turns out to be materially different from the NAV previously reported for the fund could cause investors to lose confidence in us, which could in turn result in difficulty in raising additional funds or investors requesting redemptions from certain of our funds.

We make investments in companies that are based outside the United States, which exposes us to additional risks not typically associated with investing in companies that are based in the United States.

Many of our funds invest a portion of their assets in the equity, debt, loans or other securities of issuers located outside the United States, while certain of our funds invest substantially all of their assets in these types of securities. Investments in non-U.S. securities involve certain factors not typically associated with investing in U.S. securities, including risks relating to:

 

  Ÿ  

currency exchange matters, including fluctuations in currency exchange rates and costs associated with conversion of investment principal and income from one currency into another;

 

  Ÿ  

less developed or less efficient financial markets than exist in the United States, which may lead to price volatility and relative illiquidity;

 

37


Table of Contents
  Ÿ  

the absence of uniform accounting, auditing and financial reporting standards, practices and disclosure requirements and less government supervision and regulation;

 

  Ÿ  

differences in legal and regulatory environments, particularly with respect to bankruptcy and reorganization;

 

  Ÿ  

less publicly available information in respect of companies in non-U.S. markets;

 

  Ÿ  

certain economic and political risks, including potential exchange control regulations and restrictions on our non-U.S. investments and repatriation of capital, potential political, economic or social instability, the possibility of expropriation or confiscatory taxation and adverse economic and political developments; and

 

  Ÿ  

the possible imposition of non-U.S. taxes or withholding on income and gains recognized with respect to the securities.

There can be no assurance that adverse developments with respect to these risks will not adversely affect our funds that invest in securities of non-U.S. issuers.

Certain of our funds and all of our separate account agreements contain provisions that allow investors to withdraw their capital.

Our separate account agreements generally can be terminated upon notice of 30 days or less. Similarly, our commingled open-end funds permit the withdrawal of capital by our investors during certain open periods that generally occur on the first business day of each calendar month. Our active evergreen funds have withdrawal rights that, depending on the specific fund, can be exercised in intervals ranging from three months to three years. Any significant number of terminations or withdrawals could have a material adverse effect on our business and results of operations.

We have made and expect to continue to make significant principal investments in our current and future funds, and we may lose money on some or all of our investments.

Since our inception in 1995, we have increased the minimum level of our principal investments in our closed-end and evergreen funds from 0.2% of the fund’s aggregate committed capital to 1.0% starting with funds that held their initial closings in late 1998, to 2.0% starting with funds that held their initial closings in mid-2004. Subsequent to the 2007 Private Offering, we decided to further increase our principal investments in such funds that have initial closings after May 2007 to the greater of 2.5% of the funds’ aggregate committed capital or $20 million. Although we are not limited in the amount we choose to invest, in 2009 we decided that we will generally not invest more than $100 million in any one fund. We expect to continue to make significant principal investments in our funds and may choose to increase the percentage amount we invest at any time. Contributing capital to these funds is risky, and we may lose some or all of the principal amount of our investments. Any such loss could have a material adverse impact on our financial condition and results of operations.

Our funds make investments in companies that we do not control.

Investments by many of our funds include debt instruments and equity securities of companies that we do not control. These instruments and securities may be acquired by our funds through trading activities or through purchases of securities from the issuer. In addition, our control investing funds may acquire minority equity interests and may also dispose of a portion of their majority equity investments in portfolio companies over time in a manner that results in the funds retaining a minority investment. Those investments will be subject to the risk that the company in which the investment is made may make business, financial or management decisions with which we do not agree or that the majority stakeholders or the management of the company may take risks or otherwise act in a manner

 

38


Table of Contents

that does not serve our interests. If any of the foregoing were to occur, the values of the investments held by our funds could decrease and our financial condition, results of operations and cash flow could suffer as a result.

Investments by our funds will in many cases rank junior to investments made by others.

In many cases, the companies in which our funds invest have indebtedness or equity securities, or may be permitted to incur indebtedness or to issue equity securities, that rank senior to our investment. By their terms, these instruments may provide that their holders are entitled to receive payments of dividends, interest or principal on or before the dates on which payments are to be made in respect of our investment. Also, in the event of insolvency, liquidation, dissolution, reorganization or bankruptcy of a company in which we hold an investment, holders of securities ranking senior to our investment would typically be entitled to receive payment in full before distributions could be made in respect of our investment. After repaying senior security holders, the company may not have any remaining assets to use for repaying amounts owed in respect of our investment. To the extent that any assets remain, holders of claims that rank equally with our investment would be entitled to share on an equal and ratable basis in distributions that are made out of those assets. Also, during periods of financial distress or following an insolvency, the ability of our funds to influence a company’s affairs and to take actions to protect their investment may be substantially less than that of those holding senior interests.

The due diligence process that we undertake in connection with investments by some of our funds may not reveal all facts that may be relevant in connection with an investment.

Before making investments in companies that we expect to control, we undertake a due diligence investigation of the target company. In conducting these investigations, we may be required to evaluate important and complex business, financial, tax, accounting, environmental and legal issues. Outside consultants, legal advisers, accountants and investment banks are often involved in the due diligence process in varying degrees depending on the type of investment. Nevertheless, the due diligence investigation that we carry out with respect to an investment opportunity may not reveal or highlight all relevant facts that may be necessary or helpful in evaluating the investment opportunity. Moreover, such an investigation will not necessarily result in the investment being successful.

Market values of publicly traded securities that are held as investments may be volatile.

The market prices of publicly traded securities held by some of our funds may be volatile and are likely to fluctuate due to a number of factors beyond our control, including actual or anticipated changes in the profitability of the issuers of such securities, general economic, social or political developments, changes in industry conditions, changes in government regulation, shortfalls in operating results from levels forecast by securities analysts, the general state of the securities markets and other material events, such as significant management changes, financings, refinancings, securities issuances, acquisitions and dispositions. Changes in the values of these investments may adversely affect our investment performance and our results of operations.

Volatility in the structured credit, leveraged loan and high yield bond markets may adversely affect the companies in which our funds are invested.

To the extent that companies in which our funds invest participate in the structured credit, leveraged loan and high yield bond markets, the results of their operations may suffer if such markets experience dislocations, illiquidity and volatility. In addition, to the extent that such marketplace events continue (or even worsen), this may have an adverse impact on the availability of credit to businesses generally and could lead to an overall weakening of the U.S. and global economies. Any continuing

 

39


Table of Contents

economic downturn could adversely affect the financial resources of our funds’ investments (in particular those investments that depend on credit from third parties or that otherwise participate in the credit markets) and their ability to make principal and interest payments on, or refinance, outstanding debt when due. In the event of such defaults, our funds could lose both invested capital in, and anticipated profits from, the affected portfolio companies.

We enter into a significant number of side letter agreements with limited partners of certain of our funds, and the terms of these agreements could expose the general partners of the funds to additional risks and liabilities.

We regularly enter into side letter agreements with particular limited partners in the course of raising our funds. These side letters typically afford the affected limited partners assurance with respect to particular aspects of the operation of the fund. Given that these assurances often elaborate upon the provisions of the relevant fund’s partnership agreement, our affiliates could be exposed to additional risks, liabilities and obligations not contemplated in our funds’ partnership agreements.

Our funds may invest in companies that are highly leveraged, a fact that may increase the risk of loss associated with the investments.

Our funds may invest in companies whose capital structures involve significant leverage. These investments are inherently more sensitive to declines in revenues and to increases in expenses and interest rates. The leveraged capital structure of these companies increases the exposure of our funds to adverse economic factors such as downturns in the economy or deterioration in the condition of the portfolio company or its industry. Additionally, the securities acquired by our funds may be the most junior in what could be a complex capital structure, and thus subject us to the greatest risk of loss.

The use of leverage by our funds could have a material adverse effect on our financial condition, results of operation and cash flow.

Some of our funds use leverage (including through swaps and other derivatives) as part of their respective investment programs and may borrow a substantial amount of capital. The use of leverage poses a significant degree of risk and can enhance the magnitude of a significant loss in the value of the investment portfolio. The interest expense and other costs incurred in connection with such leverage may not be recovered by the appreciation in the value of any associated securities or bank debt, and will be lost – and the timing and magnitude of such losses may be accelerated or exacerbated – in the event of a decline in the market value of such securities or bank debt. In addition, such funds may be subject to margin calls in the event of a decline in the value of the posted collateral. Any of the foregoing circumstances could have a material adverse effect on our financial condition, results of operations and cash flow.

Changes in the debt financing markets may negatively impact the ability of our funds and their portfolio companies to obtain attractive financing for their investments and may increase the cost of such financing if it is obtained, leading to lower-yielding investments and potentially decreasing our incentive income and investment income.

The markets for debt financing remain contracted. Large commercial banks, which have traditionally provided such financing, have demanded higher interest rates, more restrictive covenants and generally more onerous terms (including posting additional collateral) in order to provide financing and in some cases are refusing to provide any financing that would have been readily obtained under credit conditions present several years ago.

If our funds are unable to obtain committed debt financing or can only obtain debt at an increased interest rate, such funds’ investment activities may be restricted and their profits may be lower than

 

40


Table of Contents

they would otherwise have achieved, either of which could lead to a decrease in the incentive and investment income earned by us. Similarly, the portfolio companies owned by our funds regularly utilize the corporate debt markets to obtain efficient financing for their operations. To the extent that the current credit markets have rendered such financing difficult or more expensive to obtain, the operating performance of those portfolio companies and therefore the investment returns on our funds may be negatively impacted. In addition, to the extent that the current markets make it difficult or impossible to refinance debt that is maturing in the near term, the relevant portfolio company may be unable to repay such debt at maturity and may be forced to sell assets, undergo a recapitalization or seek bankruptcy protection. Any of the foregoing circumstances could have a material adverse effect on our financial condition, results of operations and cash flow.

Our funds may face risks relating to undiversified investments.

We cannot give assurance as to the degree of diversification that will be achieved in any fund investments. Difficult market conditions or slowdowns affecting a particular asset class, geographic region or other category of investment could have a significant adverse impact on a fund if its investments are concentrated in that area, which would result in lower investment returns. Accordingly, a lack of diversification on the part of a fund could adversely affect a fund’s performance and, as a result, our financial condition and results of operations.

Risk management activities may adversely affect the returns on our funds’ investments.

When managing our exposure to market risks, we may (on our own behalf or on behalf of our funds) from time to time use forward contracts, options, swaps, caps, collars and floors or pursue other strategies or use other forms of derivative instruments to limit our exposure to changes in the relative values of investments that may result from market developments, including changes in prevailing interest rates, currency exchange rates and commodity prices. The success of any hedging or other derivative transactions generally will depend on our ability to correctly predict market changes, the degree of correlation between price movements of a derivative instrument and the position being hedged, the creditworthiness of the counterparty and other factors. As a result, while we may enter into a transaction in order to reduce our exposure to market risks, the transaction may result in poorer overall investment performance than if it had not been executed. Such transactions may also limit the opportunity for gain if the value of a hedged position increases.

The hedging of currency risk exposes our funds to other risks.

Although it is impossible to hedge against all currency risk, certain of our funds enter into hedging transactions in order to reduce the substantial effects of currency fluctuations on our cash flow and financial condition. These instruments may include foreign currency forward contracts, currency swap agreements and currency option contracts. Certain of our funds have entered into, and expect to continue to enter into, such hedging arrangements. While such hedging arrangements may reduce certain risks, such arrangements themselves may entail certain other risks. These arrangements may require the posting of cash collateral at a time when a fund has insufficient cash or illiquid assets such that the posting of the cash is either impossible or requires the sale of assets at prices that do not reflect their underlying value. Moreover, these hedging arrangements may generate significant transaction costs that reduce the returns generated by a fund. Thus, while our funds may benefit from the use of these hedging arrangements, changes in currency exchange rates (particularly unanticipated or significant changes) may result in poorer overall performance for those funds that hedge than if they had not entered into such hedging arrangements. Those funds are also exposed to the risk that their counterparties to hedging contracts will default on their obligations.

 

41


Table of Contents

Risks Relating to Our Class A Units and This Offering

The large number of Class A units eligible for public sale could depress the market price of our Class A units.

The market price of our Class A units could decline as a result of sales of a large number of our Class A units in the market after this offering, and the perception that these sales could occur may also depress the market price of our Class A units. Based on              Class A units outstanding as of                     , 2012, we will have              Class A units outstanding after this offering (or              Class A units if the underwriters exercise in full their option to purchase additional units). This number includes all of the Class A units that are being sold in this offering, which may be resold immediately in the public market, unless they are held by our affiliates, as that term is defined in Rule 144 under the Securities Act.

Holders of              Class A units that are traded on the GSTrUE OTC market have executed lock-up agreements with the underwriters pursuant to which they have agreed not to dispose of or hedge any Class A units or securities convertible into or exchangeable for Class A units or substantially similar securities, referred to collectively as the restricted securities, during the period from the date of this prospectus continuing through (1) with respect to all of such Class A unitholders’ restricted securities not sold in this offering, the date that is 60 days after the date of this prospectus and (2) solely with respect to one half of such Class A unitholder’s restricted securities not sold in this offering, the date that is 120 days after the date of this prospectus, in each case, without the prior written consent of the representatives of the underwriters. Among other customary exceptions, the restrictions on transfer described above are subject to exceptions that permit a Class A unitholder to transfer its Class A units:

 

  Ÿ  

if such Class A units were acquired in this offering or on the open market after this offering;

 

  Ÿ  

to us;

 

  Ÿ  

following the commencement of a tender or exchange offer for Class A units that is subject to the provisions of the Exchange Act by a third party not affiliated with us; or

 

  Ÿ  

in connection with any acquisition, sale or merger of us with an unaffiliated third party in which all of the holders of Class A units are entitled to participate.

In addition, our directors and executive officers (which includes our principals), other employees and certain other investors hold Oaktree Operating Group units through OCGH and, subject to certain restrictions, have the right to exchange their vested OCGH units for, at the option of our board of directors, Class A units, an equivalent amount of cash based on then-prevailing market prices, other consideration of equal value or any combination of the foregoing in accordance with the terms of the exchange agreement. See “Certain Relationships and Related Party Transactions—Exchange Agreement.” Our directors and executive officers also hold a small number of Class A units. Our directors and executive officers have executed lock-up agreements with the underwriters pursuant to which each has agreed not to dispose of or hedge any of such OCGH units, any Class A units or securities convertible into or exchangeable for such OCGH units or Class A units or substantially similar securities, or to exercise their rights to exchange their Oaktree Operating Group units for Class A units, during the period from the date of this prospectus continuing through the date that is 180 days after the date of this prospectus, without the prior written consent of the representatives of the underwriters. Among other customary exceptions, these restrictions on transfer described above are subject to exceptions that permit a Class A unitholder to transfer Class A units:

 

  Ÿ  

if such Class A units were acquired in this offering or on the open market after this offering, provided that such transactions do not require a public filing;

 

  Ÿ  

to us, provided that such transactions do not require a public filing;

 

42


Table of Contents
  Ÿ  

following the commencement of a tender or exchange offer for Class A units that is subject to the provisions of the Exchange Act by a third party not affiliated with us; or

 

  Ÿ  

in connection with any acquisition, sale or merger of us with an unaffiliated third party in which all of the holders of Class A units are entitled to participate.

With respect to all other holders of OCGH units, we and OCGH have agreed with the underwriters not to permit any disposition of any OCGH units owned by such holders, or any exchange of OCGH units owned by them into Class A units, during the period from the date of this prospectus continuing through the date that is 180 days after the date of this prospectus, without the prior written consent of the representatives of the underwriters. The foregoing restrictions on transfer and exchange are subject to customary exceptions.

Each of the restricted periods described in the preceding three paragraphs will be automatically extended if: (1) during the last 17 days of such restricted period, we issue an earnings release or announce material news or a material event; or (2) prior to the expiration of such restricted period, we announce that we will release earnings results during the 15-day period following the last day of such period, in which case the restrictions for such period described in the preceding paragraphs will continue to apply until the expiration of the 18-day period beginning on the issuance of the earnings release of the announcement of the material news or material event.

In addition to the lock-up arrangements with the underwriters described above, pursuant to an amendment to our operating agreement adopted in connection with this offering, all holders of Class A units that are traded on the GSTrUE OTC market that have not executed a lock-up agreement with the underwriters described above are prohibited from transferring such Class A units during the period from the date of the prospectus continuing through the date 120 days after the date of this prospectus; provided, however that the foregoing restrictions do not apply to any Class A units acquired in this offering or on the open market after this offering.

Lastly, following the 180-day period described above, each of our directors, officers and other employees may be permitted to transfer up to one third of their then-vested holdings during each successive 12-month period; provided, however, that our Chairman may be permitted to sell up to an additional 15% of his holdings during the first 24-month period.

The following table sets forth the number of Class A units and the applicable date that they will be available for sale into the public market:

 

Date Available for Sale into Public Markets

   Number of
Class A Units

On the date of this prospectus (after giving effect to this offering)

  

Beginning 60 days (subject to extension) after the date of this prospectus

  

Beginning 120 days (subject to extension) after the date of this prospectus

  

At various times beginning 180 days after the date of this prospectus

  

Sales of our Class A units as restrictions end may make it more difficult for us to sell equity securities at a time and at a price that we deem appropriate. These sales also could cause the price of our Class A units to fall and make it more difficult for you to sell Class A units held by you.

We also may issue our Class A units from time to time as consideration for future acquisitions and investments. If any such acquisition or investment is significant, the number of Class A units that we issue may in turn be significant. In addition, we may also grant registration rights covering Class A units issued in connection with any such acquisitions and investments.

 

43


Table of Contents

In addition, we may issue our Class A units from time to time under the Oaktree Capital Group, LLC 2011 Equity Incentive Plan, or the 2011 Plan. The units granted under the 2011 Plan may be subject to vesting and forfeiture provisions. Any vesting terms will be set by a committee, to be appointed by our board of directors, in its discretion. Additional issuances of Class A units under the 2011 Plan may dilute the holdings of our existing unitholders, reduce the market price of our Class A units or both.

There is no existing public market for our Class A units, and we do not know if one will develop, which could impede the ability of our Class A unitholders to sell their Class A units and depress the market price of our Class A units.

Prior to this offering, our Class A units have traded on a private over-the-counter market for Tradable Unregistered Equity Securities developed by Goldman, Sachs & Co., referred to as the GSTrUE OTC market, and, as such, there has not been a public market for our Class A units. There has not been an active trading market for any meaningful volume of our Class A units on the GSTrUE OTC market. We cannot predict the extent to which investor interest in our company will lead to the development of an active trading market on the NYSE or otherwise or how liquid that market might become. If an active trading market does not develop, our Class A unitholders may have difficulty selling their Class A units. The initial public offering price for our Class A units will be determined by negotiations between us and the underwriters and may not be indicative of prices that will prevail in the open market following the offering. See “Underwriting.” Consequently, our Class A unitholders may not be able to sell our Class A units at prices equal to or greater than the price they paid in the offering.

The market price and trading volume of our Class A units has been and may continue to be volatile, which could result in rapid and substantial losses for our Class A unitholders.

Our Class A units have historically traded on the GSTrUE OTC market under the ticker symbol “OAKTRZ.” Our Class A units began trading on May 22, 2007. The GSTrUE OTC market is limited to institutional investors who are both qualified purchasers (as such term is defined for purposes of the Investment Company Act) and qualified institutional buyers (as such term is defined for purposes of the Securities Act). Prior to the completion of this offering, we will cease all trading on the GSTrUE OTC market.

During the period beginning on January 1, 2009 and ending on February 2, 2012, the trading price of our Class A units ranged between $12.50 and $52.00 per unit. However, historically, there has not been an active trading market for our Class A units on the GSTrUE OTC market, and only a limited number of investors have registered to participate on the GSTrUE OTC market. Moreover, the trading volume for our Class A units on the GSTrUE OTC market has historically been limited, and during some periods, nonexistent. As a result, historical prices of our Class A units on the GSTrUE OTC market may not be indicative of our trading prices or volatility of our Class A units in the future.

Even if an active U.S. trading market for our Class A units develops upon the completion of this offering, the market price of our Class A units may be highly volatile and could be subject to wide fluctuations. In addition, the trading volume in our Class A units may fluctuate and cause significant price variations to occur. If the market price of our Class A units declines significantly, you may be unable to sell your Class A units at an attractive price, if at all. The market price of our Class A units may fluctuate or decline significantly in the future. Some of the factors that could negatively affect the price of our Class A units or result in fluctuations in the price or trading volume of our Class A units include:

 

  Ÿ  

variations in our quarterly operating results or distributions, which may be substantial;

 

44


Table of Contents
  Ÿ  

our policy of taking a long-term perspective on making investment, operational and strategic decisions, which is expected to result in significant and unpredictable variations in our quarterly returns;

 

  Ÿ  

failure to meet analysts’ earnings estimates;

 

  Ÿ  

publication of research reports about us or the investment management industry or the failure of securities analysts to cover our Class A units after this offering;

 

  Ÿ  

additions or departures of key management personnel;

 

  Ÿ  

adverse market reaction to any indebtedness we may incur or securities we may issue in the future;

 

  Ÿ  

changes in market valuations of similar companies;

 

  Ÿ  

speculation in the press or investment community;

 

  Ÿ  

changes or proposed changes in laws or regulations or differing interpretations thereof affecting our business or enforcement of these laws and regulations or announcements relating to these matters;

 

  Ÿ  

a lack of liquidity in the trading of our Class A units;

 

  Ÿ  

adverse publicity about the asset management industry generally or individual scandals, specifically; and

 

  Ÿ  

general market and economic conditions.

If we fail to maintain effective internal controls over our financial reporting in the future, the accuracy and timing of our financial reporting may be adversely affected.

Preparing our consolidated financial statements involves a number of complex manual and automated processes, which are dependent on individual data input or review and require significant management judgment. One or more of these elements may result in errors that may not be detected and could result in a material misstatement of our consolidated financial statements.

The Sarbanes-Oxley Act requires, among other things, that as a publicly traded company we maintain effective internal control over financial reporting and disclosure controls and procedures. We have not previously been required to comply with these requirements, including the internal control evaluation and certification requirements of Section 404 of that statute, and we will not be required to comply with all of those requirements until after we have been subject to the reporting requirements of the Exchange Act for a specified period of time. Accordingly, we do not have in place internal controls over financial reporting systems that comply with Section 404. The internal control evaluation required by Section 404 will divert internal resources and will take a significant amount of time, effort and expense to complete. If it is determined that we are not in compliance with Section 404, we will be required to implement remedial procedures and re-evaluate our internal control over financial reporting. We will experience higher than anticipated operating expenses as well as higher independent auditor and consulting fees during the implementation of these changes and thereafter. Further, we may need to hire additional qualified personnel in order for us to comply with Section 404.

In August 2011 and in November 2011, we determined that, for certain reporting periods in 2009, 2010 and 2011, our consolidated statement of cash flows needed to be corrected for amounts related to distributions to non-controlling redeemable interests in consolidated funds, purchases of securities and proceeds from maturities and sale of securities. These revisions had no impact on the net change in cash and cash-equivalents as previously reported. The errors arose from accrual and elimination adjustments that were made in consolidating the cash flows of the funds. The errors were mechanical in nature and not

 

45


Table of Contents

the result of a misapplication of accounting guidance. In connection with making these revisions, we determined in August 2011 that we had a significant deficiency related to policies, procedures and controls associated with the reporting and classification of the consolidated funds’ cash activities in our consolidated cash flow statement. A significant deficiency is a deficiency, or a combination of deficiencies, in internal control over financial reporting that is less severe than a material weakness yet important enough to merit attention by those responsible for oversight of a company’s financial reporting. In the third quarter of 2011, we developed and implemented a remediation plan designed to address this deficiency. The remediation plan includes a reconciliation control between the distributions to non-controlling redeemable interests as reflected in our consolidated cash flow statement to the overall rollforward of non-controlling redeemable interests in consolidated funds. We also plan to enhance and formalize our overall reconciliation between the consolidated cash flow statement to consolidating files used to aggregate the individual fund activities. Until we have further experience with the results of the remediation plan, we will not know if it will be successful in helping us avoid such errors in the future. We expect that the deficiency will be fully remediated by the end of the fourth quarter of 2011 and expect that testing of the revised internal control procedures set forth in the remediation plan will be completed within the first quarter of 2012.

If we are unable to implement any necessary changes effectively or efficiently, our operations, financial reporting or financial results could be adversely affected, and we could obtain an adverse report on internal controls from our independent registered public accountants. In particular, if we are not able to implement the requirements of Section 404 in a timely manner or with adequate compliance, our independent registered public accountants may not be able to certify as to the effectiveness of our internal control over financial reporting. Matters impacting our internal controls may cause us to be unable to report our financial information on a timely basis and thereby subject us to adverse regulatory consequences, including sanctions by the SEC, or violations of applicable stock exchange listing rules. Moreover, if a material misstatement occurs in the future, we may need to restate our financial results and there could be a negative reaction in the financial markets due to a loss of investor confidence in us and the reliability of our financial statements. Confidence in the reliability of our financial statements is also likely to suffer if our independent registered public accounting firm reports a material weakness in our internal control over financial reporting. This could materially adversely affect us and lead to a decline in the market price of our units.

The tax attributes of our Class A Units may cause mutual funds to limit or reduce their holdings of Class A Units.

U.S. mutual funds that are treated as regulated investment companies, or RICs, for U.S. federal income tax purposes are required, among other things, to distribute at least 90% of their taxable income to their shareholders in order to maintain their favorable U.S. income tax status. RICs are required to meet this distribution requirement regardless of whether their investments generate cash distributions equal to their taxable income. Accordingly, these investors have a strong incentive to invest in securities in which the amount of cash generated approximates the amount of taxable income recognized. Our Class A unitholders, however, are frequently allocated an amount of taxable income that exceeds the amount of cash we distribute to them. This may make it difficult for RICs to maintain a meaningful portion of their portfolio in our Class A units and may force those RICs that do hold our Class A units to sell all or a portion of their holdings. These actions could increase the supply of, and reduce the demand for, our Class A units, which could cause the price of our Class A units to decline.

The market price of our Class A units may decline due to the large number of Class A units eligible for future issuance upon the exchange of OCGH units.

In connection with the consummation of our May 2007 Restructuring, each of our owners prior to the May 2007 Restructuring exchanged his, her or its interests in our business for units in OCGH.

 

46


Table of Contents

Subject to certain restrictions, each holder of units in OCGH has the right to exchange his or her vested units for, at the option of our board of directors, Class A units, an equivalent amount of cash based on then-prevailing market prices, other consideration of equal value or any combination of the foregoing. The Class A units issued upon such exchanges would be “restricted securities,” as defined in Rule 144 under the Securities Act, unless we register such issuances. The units in OCGH that our employees received through the May 2007 Restructuring have fully vested. However, 20% of such units remain subject to a lock-up that expires on July 10, 2012. The units in OCGH held by certain institutional investors that owned interests in OCM prior to the 2007 Private Offering are fully vested but are subject to a five-year lock-up that is released 20% per year beginning July 10, 2008. In addition, the OCGH units that we grant under the 2011 Plan or our 2007 Oaktree Capital Group Equity Incentive Plan, or the 2007 Plan, contain vesting provisions, the length of which has been and will continue to be determined by us at our discretion. OCGH units granted under the 2007 Plan on or prior to January 2008 are also subject to a lock-up that expires slightly over six months after the date that such units vest. Accordingly, subject to the other lock-up and transfer restriction arrangements described under “Description of Our Units” and “Units Eligible For Future Sale,” 123,316,519 Class A units will be available to be sold by December 31, 2012, and a substantial number of additional units are expected to be available to be sold in the future by the OCGH unitholders. OCGH has the right to waive such vesting and lock-up periods in its discretion at any time.

The market price of our Class A units could decline as a result of sales of a large number of Class A units issuable upon exchange of OCGH units. These sales, or the possibility that these sales may occur, may also make it more difficult for us to sell equity securities in the future at a time and at a price that we deem appropriate.

Additional issuances of units under our 2011 Plan or 2007 Plan may dilute the holdings of our existing unitholders, reduce the market price of our Class A units or both. Additionally, our operating agreement authorizes us to issue an unlimited number of additional units and options, rights, warrants and appreciation rights relating to such units for consideration or for no consideration and on terms and conditions established by our board of directors in its sole discretion without the approval of Class A unitholders. These additional securities may be used for a variety of purposes, including future offerings to raise additional capital, acquisitions and employee benefit plans.

We are a “controlled company” within the meaning of the NYSE listing standards and, as a result, will qualify for, and intend to rely on, exemptions from certain corporate governance requirements.

Because our principals will continue to own units representing more than 50% of our voting power after giving effect to this offering, we will be considered a “controlled company” for the purposes of the NYSE listing requirements. As such, we may elect not to comply with certain NYSE corporate governance requirements which may include one or more of the following: that a majority of our board of directors consist of independent directors, that we have a compensation committee that is composed entirely of independent directors with a written charter addressing the committee’s purpose and responsibilities and that we have a nominating and corporate governance committee that is composed entirely of independent directors with a written charter addressing the committee’s purpose and responsibilities. In addition, we will not be required to hold annual meetings of our unitholders. Accordingly, you will not have the same protections afforded to shareholders of companies that are subject to all of the corporate governance requirements of the NYSE. See “Management—Controlled Company Exemption.”

We cannot assure you that our intended quarterly distributions will be paid each quarter or at all.

We intend to distribute substantially all of the excess of our share of distributable earnings, net of income taxes, as determined by our board of directors after taking into account factors it deems

 

47


Table of Contents

relevant, such as, but not limited to, working capital levels, known or anticipated cash needs, business and investment opportunities, general economic and business conditions, our obligations under our debt instruments or other agreements, our compliance with applicable laws, the level and character of taxable income that flows through to our Class A unitholders, the availability and terms of outside financing, the possible repurchase of our Class A units in open market transactions, in privately negotiated transactions or otherwise, providing for future distributions to our Class A unitholders and growing our capital base.

We are not currently restricted by any contract from making distributions to our unitholders, although certain of our subsidiaries are bound by credit agreements that contain certain restricted payment or other covenants, which may have the effect of limiting the amount of distributions that we receive from our subsidiaries. In addition, we are not permitted to make a distribution under Section 18-607 of the Delaware Limited Liability Company Act if, after giving effect to the distribution, our liabilities would exceed the fair value of our assets.

Distributions to our Class A unitholders will be funded by our share of the Oaktree Operating Group’s distributions. To measure our earnings for purposes of, among other things, assisting in the determination of distributions from the Oaktree Operating Group entities to us, we utilize distributable earnings, a supplemental non-GAAP performance measure derived from our segment results, which excludes the effects of the consolidated funds.

The declaration, payment and determination of the amount of our quarterly distribution, if any, will be at the sole discretion of our board of directors, which may change our distribution policy at any time. Our operating agreement provides that so long as our principals, or their successors or affiliated entities (other than us or our subsidiaries), including OCGH, collectively hold, directly or indirectly, at least 10% of the aggregate outstanding Oaktree Operating Group units, our manager, which is 100% owned by our principals, will be entitled to designate all the members of our board of directors. As a result, Class A unitholders will not have the power to elect the board of directors as long as the Oaktree control condition is satisfied. Moreover, our board of directors may have interests that conflict with the interests of the Class A unitholders because the members of the board of directors and the persons that control our manager do not hold their economic interests in the Oaktree Operating Group through OCG. We cannot assure you that any distributions, whether quarterly or otherwise, will or can be paid.

If we reduce or cease to make distributions on our Class A units, the value of our Class A units may significantly decrease.

Risks Relating to Our Organization and Structure

If we or any of our funds were deemed an investment company under the Investment Company Act, applicable restrictions could make it impractical for us to continue our business or such funds as contemplated and could have a material adverse effect on our business.

A person will generally be deemed to be an “investment company” for purposes of the Investment Company Act if:

 

  Ÿ  

it is or holds itself out as being engaged primarily, or proposes to engage primarily, in the business of investing, reinvesting or trading in securities; or

 

  Ÿ  

absent an applicable exemption, it owns or proposes to acquire investment securities having a value exceeding 40% of the value of its total assets (exclusive of U.S. government securities and cash items) on an unconsolidated basis.

We believe that we are engaged primarily in the business of providing asset management services and not primarily in the business of investing, reinvesting or trading in securities. We also

 

48


Table of Contents

believe that the primary source of income from our business is properly characterized as income earned in exchange for the provision of services. We hold ourselves out as an asset management firm and do not propose to engage primarily in the business of investing, reinvesting or trading in securities. Further, because we believe that the capital interests of the general partners of our funds in their respective funds are neither securities nor investment securities for purposes of the Investment Company Act, we believe that less than 40% of our total assets (exclusive of U.S. government securities and cash items) on an unconsolidated basis are comprised of assets that could be considered investment securities. Accordingly, we do not believe that we are an investment company under the Investment Company Act.

The Investment Company Act and the rules thereunder contain detailed parameters for the organization and operation of investment companies. Among other things, the Investment Company Act and the rules thereunder limit or prohibit transactions with affiliates, impose limitations on the issuance of debt and equity securities, generally prohibit the issuance of options and impose certain governance requirements. We intend to conduct our operations so that we will not be deemed to be an investment company under the Investment Company Act. Furthermore, we operate our funds (other than Oaktree Finance, LLC) so that they are not deemed to be investment companies that are required to be registered under the Investment Company Act. If anything were to happen that would cause us to be deemed to be an investment company under the Investment Company Act or that would require us to register our funds (other than Oaktree Finance, LLC) under the Investment Company Act, requirements imposed by the Investment Company Act, including limitations on capital structure, ability to transact business with affiliates and ability to compensate senior employees, could make it impractical for us to continue our business or the funds as currently conducted, impair the agreements and arrangements between and among OCGH, us, our funds and our senior management, or any combination thereof, and materially adversely affect our business, financial condition and results of operations. In addition, we may be required to limit the amount of investments that we make as a principal or otherwise conduct our business in a manner that does not subject us to the registration and other requirements of the Investment Company Act.

Our Class A unitholders do not elect our manager and have limited ability to influence decisions regarding our business, and our principals are able to determine the outcome of any matters submitted to a vote of unitholders.

Our operations and activities are managed by our board of directors. So long as the Oaktree control condition is satisfied, our manager, Oaktree Capital Group Holdings GP, LLC, which is owned by our principals, will be entitled to designate all the members of our board of directors and to remove or replace any director (or our entire board of directors) at any time. Accordingly, our principals will be able to control our management and affairs. Our Class A unitholders do not elect our manager.

While our Class A units and Class B units generally vote together as a single class on the limited matters submitted to a vote of unitholders, including certain amendments of our operating agreement, our operating agreement does not obligate us to hold annual meetings. Accordingly, our Class A unitholders have only limited voting rights on matters affecting our business and therefore limited ability to influence decisions regarding our business. In addition, through their control of our Class B units held by OCGH, our principals, with a 98.23% voting interest, are able to determine the outcome of any matter that our board of directors does submit to a vote.

Our principals’ control of our manager and of the combined voting power of our units and certain provisions of our operating agreement could delay or prevent a change of control.

As of November 18, 2011, our principals control 98.23% of the combined voting power of our units through their control of OCGH. In addition, our principals have the ability to determine the

 

49


Table of Contents

composition of our board of directors through their control of our manager. Our principals are able to appoint and remove our directors and change the size of our board of directors, are able to determine the outcome of all matters requiring unitholder approval, are able to cause or prevent a change of control of our company and can preclude any unsolicited acquisition of our company. In addition, provisions in our operating agreement make it more difficult and expensive for a third party to acquire control of us even if a change of control would be beneficial to the interests of our Class A unitholders. For example, our operating agreement provides that only our board of directors may call meetings and authorizes the issuance of preferred units in us that could be issued by our board of directors to thwart a takeover attempt. The control of our manager and voting power by our principals and these provisions of our operating agreement could delay or prevent a change of control and thereby deprive Class A unitholders of an opportunity to receive a premium for their Class A units as part of a sale of our company and might ultimately affect the market price of our Class A units.

Our principals and executive officers do not hold their economic interest in the Oaktree Operating Group through us, which may give rise to conflicts of interest, and it will be difficult for a Class A unitholder to successfully challenge a resolution of a conflict of interest by us.

As of November 18, 2011, our principals are entitled to approximately 50.05% of the economic returns of the Oaktree Operating Group. Because they do not hold this economic interest through us, our principals may have interests that conflict with those of the holders of Class A units. For example, our principals may have different tax positions from us, which could influence their decisions regarding whether and when to dispose of assets and whether and when to incur new or refinance existing indebtedness, especially in light of the existence of the tax receivable agreement. In addition, the structuring of future transactions may take into consideration the principals’ and employees’ tax considerations even where no similar benefit would accrue to us and the Class A unitholders.

Any resolution or course of action taken by our directors or their affiliates with respect to an existing or potential conflict of interest involving OCGH, our directors or their respective affiliates is permitted and deemed approved by the Class A unitholders and does not constitute a breach of our operating agreement or any duty (including any fiduciary duty) if the course of action is (1) approved by the vote of unitholders representing a majority of the total votes that may be cast by disinterested parties, (2) on terms no less favorable to us, our subsidiaries or our unitholders than those generally being provided to or available from unrelated third parties, (3) fair and reasonable to us, taking into account the totality of the relationships among the parties involved, or (4) approved by a majority of our directors who are not employees of us, our subsidiaries or any of our affiliates controlled by our principals, who we refer to as our “outside directors.” If our board of directors determines that any resolution or course of action satisfies either (2) or (3) above, then it will be presumed that such determination was made in good faith and a Class A unitholder seeking to challenge our directors’ determination would bear the burden of overcoming such presumption. This is different from the situation with Delaware corporations, where a conflict resolution by an interested party would be presumed to be unfair and the interested party would have the burden of demonstrating that the resolution was fair.

As noted above, if our board of directors obtains the approval of a majority of our outside directors for any given action, the resolution will be conclusively deemed not a breach by our board of directors of any duties it may owe to us or our Class A unitholders. This is different from the situation with Delaware corporations, where the approval of outside directors may, in certain circumstances, merely shift the burden of demonstrating unfairness to the plaintiff. Potential conflicts of interest may be resolved by our outside directors even if they hold interests in us or our funds or are otherwise affected by the decision or action that they are approving. If an investor chooses to purchase a Class A unit, it will be treated as having consented to the provisions set forth in our operating agreement, including provisions regarding conflicts of interest situations that, in the absence of such provisions, might be considered a breach of fiduciary or other duties under applicable state law. As a result, Class A

 

50


Table of Contents

unitholders will, as a practical matter, not be able to successfully challenge an informed decision by our outside directors.

Our operating agreement contains provisions that substantially limit remedies available to our Class A unitholders for actions that might otherwise result in liability for our officers, directors, manager or Class B unitholder.

While our operating agreement provides that our officers and directors have fiduciary duties equivalent to those applicable to officers and directors of a Delaware corporation under the Delaware General Corporation Law, or DGCL, the agreement also provides that our officers and directors are liable to us or our unitholders for an act or omission only if such act or omission constitutes a breach of the duties owed to us or our unitholders, as applicable, by any such officer or director and such breach is the result of willful malfeasance, gross negligence, the commission of a felony or a material violation of law, in each case, that has, or could reasonably be expected to have, a material adverse effect on us or fraud. Moreover, we have agreed to indemnify each of our directors and officers, to the fullest extent permitted by law, against all expenses and liabilities (including judgments, fines, penalties, interest, amounts paid in settlement with our approval and counsel fees and disbursements) arising from the performance of any of their obligations or duties in connection with their service to us, including in connection with any civil, criminal, administrative, investigative or other action, suit or proceeding to which any such person may be made party by reason of being or having been one of our directors or officers, except for any expenses or liabilities that have been finally judicially determined to have arisen primarily from acts or omissions that violated the standard set forth in the preceding sentence. Furthermore, our operating agreement provides that OCGH will not have any liability to us or our other unitholders for any act or omission and is indemnified in connection therewith.

Our manager, whose only role is to appoint members of our board of directors so long as the Oaktree control condition is satisfied, does not owe any duties to us or our Class A unitholders. We have agreed to indemnify our manager in the same manner as our directors and officers described above.

Under our operating agreement, we, our board of directors or our manager are entitled to take actions or make decisions in its “sole discretion” or “discretion” or that it deem “necessary or appropriate” or “necessary or advisable.” In those circumstances, we, our board of directors or our manager are entitled to consider only such interests and factors as it desires, including our own or our directors’ interests, and neither it nor our board of directors have any duty or obligation (fiduciary or otherwise) to give any consideration to any interest of or factors affecting us or any Class A unitholders, and neither we nor our board of directors will be subject to any different standards imposed by our operating agreement, the Delaware Limited Liability Company Act, or the Act, or under any other law, rule or regulation or in equity, except that we must act in good faith at all times. These modifications of fiduciary duties are expressly permitted by Delaware law. These modifications are detrimental to the Class A unitholders because they restrict the remedies available to Class A unitholders for actions that without those limitations might constitute breaches of duty (including fiduciary duty).

The control of our manager may be transferred to a third party without unitholder consent.

Our manager may transfer its manager interest to a third party in a merger or consolidation, in a transfer of all or substantially all of its assets or otherwise without the consent of our unitholders. Furthermore, our principals may sell or transfer all or part of their interests in our manager without the approval of our unitholders. A new manager could have a different investment philosophy or use its control of our board of directors to make changes to our business that materially affect our funds, our results of operations or our financial condition.

 

51


Table of Contents

Our ability to make distributions to our Class A unitholders may be limited by our holding company structure, applicable provisions of Delaware law, contractual restrictions and the terms of any senior securities we may issue in the future.

We are a limited liability holding company and have no material assets other than the ownership of our interests in the Oaktree Operating Group held through the Intermediate Holding Companies. We have no independent means of generating revenues. Accordingly, to the extent we decide to make distributions to our Class A unitholders, we will cause the Oaktree Operating Group to make distributions to its unitholders, including the Intermediate Holding Companies, to fund any distributions we may declare on the Class A units. When the Oaktree Operating Group makes such distributions, all holders of Oaktree Operating Group units are entitled to receive pro rata distributions based on their ownership interests in the Oaktree Operating Group.

The declaration and payment of any future distributions will be at the sole discretion of our board of directors, and we may at any time modify our approach with respect to the proper metric for determining cash flow available for distribution. Our board of directors will take into account factors it deems relevant, such as, but not limited to, working capital levels, known or anticipated cash needs, business and investment opportunities, general economic and business conditions, our obligations under our debt instruments or other agreements, our compliance with applicable laws, the level and character of taxable income that flows through to our Class A unitholders, the availability and terms of outside financing, the possible repurchase of our Class A units in open market transactions, in privately negotiated transactions or otherwise, providing for future distributions to our Class A unitholders and growing our capital base. Under the Act, we may not make a distribution to a member if after the distribution all our liabilities, other than liabilities to members on account of their limited liability company interests and liabilities for which the recourse of creditors is limited to specific property of the limited liability company, would exceed the fair value of our assets. If we were to make such an impermissible distribution, any member who received a distribution and knew at the time of the distribution that the distribution was in violation of the Act would be liable to us for three years for the amount of the distribution. In addition, the Oaktree Operating Group’s cash flow may be insufficient to enable it to make required minimum tax distributions to holders of its units, in which case the Oaktree Operating Group may have to borrow funds or sell assets and thus our liquidity and financial condition could be materially adversely affected. Our operating agreement contains provisions authorizing the issuance of preferred units in us by our board of directors at any time without unitholder approval.

Furthermore, by paying cash distributions rather than investing that cash in our business, we risk slowing the pace of our growth, or not having a sufficient amount of cash to fund our operations, new investments or unanticipated capital expenditures, should the need arise.

We are required to pay the OCGH unitholders for most of the tax benefits we realize as a result of the tax basis step-up we receive in connection with the sales by the OCGH unitholders of interests held in OCGH.

Subject to certain restrictions, each OCGH unitholder has the right to exchange his or her vested OCGH units for, at the option of our board of directors, Class A units, an equivalent amount of cash based on then-prevailing market prices, other consideration of equal value or any combination of the foregoing. In the event of an exchange, our Intermediate Holding Companies will deliver, at the option of our board of directors, our Class A units on a one-for-one basis, an equivalent amount of cash based on then-prevailing market prices, other consideration of equal value or any combination of the foregoing in exchange for the applicable OCGH unitholder’s OCGH units pursuant to an exchange agreement. These exchanges are expected to result in increases in the tax depreciation and amortization deductions, as well as an increase in the tax basis of other assets, of certain of the Oaktree Operating Group entities that otherwise would not have been available. These increases in tax depreciation and amortization deductions, as well as the tax basis of other assets, may reduce the

 

52


Table of Contents

amount of tax that Oaktree Holdings, Inc. and Oaktree AIF Holdings, Inc. would otherwise be required to pay in the future, although the Internal Revenue Service, or IRS, may challenge all or part of the increased deductions and tax basis increase, and a court could sustain such a challenge.

Oaktree Holdings, Inc. and Oaktree AIF Holdings, Inc. have entered into a tax receivable agreement with the OCGH unitholders that provides for the payment by Oaktree Holdings, Inc. and Oaktree AIF Holdings, Inc. to the OCGH unitholders of 85% of the amount of tax savings, if any, that they actually realize (or are deemed to realize in the case of an early termination payment by Oaktree Holdings, Inc. or Oaktree AIF Holdings, Inc. or a change of control, as discussed below) as a result of these increases in tax deductions and tax basis of entities owned by Oaktree Holdings, Inc. and Oaktree AIF Holdings, Inc. The payments that Oaktree Holdings, Inc. and Oaktree AIF Holdings, Inc. may make to the OCGH unitholders could be material in amount.

Although we are not aware of any issue that would cause the IRS to challenge a tax basis increase, the OCGH unitholders will not reimburse Oaktree Holdings, Inc. or Oaktree AIF Holdings, Inc. for any payments that have been previously made under the tax receivable agreement. As a result, in certain circumstances, payments could be made to the OCGH unitholders under the tax receivable agreement in excess of Oaktree Holdings, Inc.’s and Oaktree AIF Holdings, Inc.’s cash tax savings. Their ability to achieve benefits from any tax basis increase, and the payments to be made under the tax receivable agreement, will depend upon a number of factors, including the timing and amount of our future income.

In addition, the tax receivable agreement provides that, upon a merger, asset sale or other form of business combination or certain other changes of control, Oaktree Holdings, Inc.’s and Oaktree AIF Holdings, Inc.’s (or their successors’) obligations with respect to exchanged units (whether exchanged before or after the change of control) would be based on certain assumptions, including that they would have sufficient taxable income to fully utilize the deductions arising from the increased tax deductions and tax basis and other benefits related to entering into the tax receivable agreement.

Risks Relating to United States Taxation

Our structure involves complex provisions of U.S. federal income tax law for which no clear precedent or authority may be available and is subject to potential legislative, judicial or administrative change and differing interpretations, possibly on a retroactive basis.

The U.S. federal income tax treatment of Class A unitholders depends in some instances on determinations of fact and interpretations of complex provisions of U.S. federal income tax law for which no clear precedent or authority may be available. Our Class A unitholders should be aware that the U.S. federal income tax rules are constantly under review by persons involved in the legislative process, the IRS and UST, frequently resulting in revised interpretations of established concepts, statutory changes, revisions to regulations and other modifications and interpretations. The IRS pays close attention to the proper application of tax laws to partnerships. The present U.S. federal income tax treatment of an investment in our Class A units may be modified by administrative, legislative or judicial interpretation at any time, and any such action may affect investments and commitments previously made. Changes to the U.S. federal tax laws and interpretations thereof could make it more difficult or impossible to meet the qualifying income exception for us to be treated as a partnership for U.S. federal income tax purposes that is not taxable as a corporation, cause us to change our investments and commitments, affect the tax considerations of an investment in us and adversely affect an investment in our Class A units. For example, the U.S. Congress recently considered various legislative proposals to treat all or part of the capital gain and dividend income that is recognized by an investment partnership and allocable to a partner affiliated with the sponsor of the partnership (i.e., a portion of the incentive income) as ordinary income to such partner for U.S. federal income tax

 

53


Table of Contents

purposes. See “—The U.S. Congress has considered legislation that would have taxed certain income and gains at increased rates and may have precluded us from qualifying as a partnership for U.S. tax purposes. If any similar legislation were to be enacted and apply to us, the after-tax income and gain related to our business, as well as the market price of our Class A units, could be reduced.”

Our operating agreement permits our board of directors to modify our operating agreement from time to time, without the consent of our Class A unitholders, to address certain changes in U.S. federal income tax regulations, legislation or interpretation. In some circumstances, the revisions could have a material adverse impact on some or all Class A unitholders. Moreover, we apply certain assumptions and conventions in an attempt to comply with applicable rules and to report income, gain, deduction, loss and credit to Class A unitholders in a manner that reflects such Class A unitholders’ beneficial ownership of partnership items, taking into account variation in ownership interests during each taxable year because of trading activity. However, those assumptions and conventions may not be in compliance with all aspects of applicable tax requirements. It is possible that the IRS will assert successfully that the conventions and assumptions used by us do not satisfy the technical requirements of the Code or UST regulations and could require that items of income, gain, deductions, loss or credit, including interest deductions, be adjusted, reallocated or disallowed in a manner that adversely affects Class A unitholders.

If we were treated as a corporation for U.S. federal income tax or state tax purposes, then our distributions to our Class A unitholders would be substantially reduced and the value of our Class A units would be adversely affected.

The value of our Class A unitholders’ investment in us depends to a significant extent on our being treated as a partnership for U.S. federal income tax purposes, which requires that 90% or more of our gross income for every taxable year consist of qualifying income, as defined in Section 7704 of the Code, and that we not be required to be registered under the Investment Company Act. Qualifying income generally includes dividends, interest, capital gains from the sale or other disposition of stocks and securities and certain other forms of investment income. We may not meet these requirements or current law may change so as to cause us, in either event, to be treated as a corporation for U.S. federal income tax purposes or otherwise subject to U.S. federal income tax. Moreover, the anticipated after-tax benefit of an investment in our Class A units depends largely on our being treated as a partnership for U.S. federal income tax purposes. We have not requested, and do not plan to request, a ruling from the IRS on this or any other matter affecting us.

If we were treated as a corporation for U.S. federal income tax purposes, we would pay U.S. federal income tax on our taxable income at the corporate tax rate. Distributions to Class A unitholders would generally be taxed again as corporate distributions, and no income, gains, losses, deductions or credits would flow through to them. Because a tax would be imposed upon us as a corporation, our distributions to Class A unitholders would be substantially reduced, likely causing a substantial reduction in the value of our Class A units.

Current law may change, causing us to be treated as a corporation for U.S. federal or state income tax purposes or otherwise subjecting us to entity-level taxation. See “—The U.S. Congress has considered legislation that would have taxed certain income and gains at increased rates and may have precluded us from qualifying as a partnership for U.S. tax purposes. If any similar legislation were to be enacted and apply to us, the after-tax income and gain related to our business, as well as the market price of our Class A units, could be reduced.” For example, certain states are evaluating ways to subject partnerships to entity-level taxation through the imposition of state income, franchise or other forms of taxation. If any state were to impose a tax upon us as an entity, our distributions to our Class A unitholders would be reduced.

 

54


Table of Contents

Our Class A unitholders may be subject to U.S. federal income tax on their share of our taxable income, regardless of whether they receive any cash distributions from us.

As long as 90% of our gross income for each taxable year constitutes qualifying income as defined in Section 7704 of the Code and we are not required to register as an investment company under the Investment Company Act on a continuing basis, and assuming there is no change in law (see “—The U.S. Congress has considered legislation that would have taxed certain income and gains at increased rates and may have precluded us from qualifying as a partnership for U.S. tax purposes. If any similar legislation were to be enacted and apply to us, the after-tax income and gain related to our business, as well as the market price of our Class A units, could be reduced.”), we will be treated, for U.S. federal income tax purposes, as a partnership and not as an association or a publicly traded partnership taxable as a corporation. As a result, our Class A unitholders may be subject to U.S. federal, state, local and possibly, in some cases, foreign income taxation on their allocable share of our items of income, gain, loss, deduction and credit (including our allocable share of those items of any entity in which we invest that is treated as a partnership or is otherwise subject to tax on a flow-through basis) for each of our taxable years ending with or within their taxable year, regardless of whether or not our Class A unitholders receive cash distributions from us.

Our Class A unitholders may not receive cash distributions equal to their allocable share of our net taxable income or even the tax liability that results from that income. In addition, certain of our holdings, including holdings, if any, in a controlled foreign corporation, or CFC, and a passive foreign investment company, or PFIC, may produce taxable income prior to the receipt of cash relating to such income, and Class A unitholders may be required to take that income into account in determining their taxable income. In the event of an inadvertent termination of our partnership status, for which limited relief may be available, each holder of our Class A units may be obligated to make such adjustments as the IRS may require to maintain our status as a partnership. These adjustments may require persons holding our Class A units to recognize additional amounts in income during the years in which they hold such units.

A portion of our interest in the Oaktree Operating Group is held through Oaktree Holdings, Inc. and Oaktree AIF Holdings, Inc., which are treated as corporations for U.S. federal income tax purposes and may be liable for significant taxes that could potentially adversely affect the value of our Class A units.

In light of the publicly traded partnership rules under U.S. federal income tax law and other requirements, we hold a portion of our interest in the Oaktree Operating Group through Oaktree Holdings, Inc. and Oaktree AIF Holdings, Inc., which are treated as corporations for U.S. federal income tax purposes. Oaktree Holdings, Inc. and Oaktree AIF Holdings, Inc. could be liable for significant U.S. federal income taxes and applicable state, local and other taxes that would not otherwise be incurred, which could adversely affect the value of our Class A units. Those additional taxes did not apply to the OCGH unitholders in OCM’s organizational structure in effect before the 2007 Private Offering and do not apply to the OCGH unitholders following the 2007 Private Offering to the extent they own equity interests in the Oaktree Operating Group entities through OCGH.

The U.S. Congress has considered legislation that would have taxed certain income and gains at increased rates and may have precluded us from qualifying as a partnership for U.S. tax purposes. If any similar legislation were to be enacted and apply to us, the after-tax income and gain related to our business, as well as the market price of our Class A units, could be reduced.

Over the past several years, a number of legislative and administrative proposals have been introduced and, in certain cases, have been passed by the U.S. House of Representatives. Most recently, the U.S. House of Representatives in May 2010 passed legislation that would have, in general, treated income and gains, including gain on sale, attributable to an investment services partnership interest, or ISPI, as income subject to a new blended tax rate that is higher than under

 

55


Table of Contents

current law, except to the extent such ISPI would have been considered under the legislation to be a qualified capital interest. Your interest in us, our interest in Oaktree Holdings, LLC and the interests that Oaktree Holdings, LLC holds in entities that are entitled to receive incentive income may have been classified as ISPIs for purposes of this legislation. The U.S. Senate considered but did not pass similar legislation. It is unclear when or whether the U.S. Congress will reconsider similar legislation or what provisions will be included in any legislation, if enacted.

The House bill provided that, for taxable years beginning ten years after the date of enactment, income derived with respect to an ISPI that is not a qualified capital interest and that is subject to the rules discussed above would not meet the qualifying income requirements under the publicly traded partnership rules. Therefore, if similar legislation is enacted, following such ten-year period, we would be precluded from qualifying as a partnership for U.S. federal income tax purposes or be required to hold all such ISPIs through corporations, possibly U.S. corporations. If we were taxed as a U.S. corporation or required to hold all ISPIs through corporations, our effective income tax rate would increase significantly. The federal statutory rate for corporations is currently 35%. In addition, we could be subject to increased state and local taxes. Furthermore, you could be subject to tax on our conversion into a corporation or any restructuring required in order for us to hold our ISPIs through a corporation.

On September 12, 2011, the Obama administration submitted similar legislation to Congress in the American Jobs Act that would tax income and gain, including gain on sale, attributable to an ISPI at ordinary rates, with an exception for certain qualified capital interests. The proposed legislation would also characterize certain income and gain in respect of ISPIs as non-qualifying income under the publicly traded partnership rules after a ten-year transition period from the effective date, with an exception for certain qualified capital interests. This proposed legislation follows several prior statements by the Obama administration in support of changing the taxation of carried interest. Furthermore, in its published revenue proposal for 2012, the Obama administration proposed that current law regarding the treatment of incentive income be changed for periods after December 31, 2011 to subject such income to ordinary income tax (which is taxed at a higher rate than the proposed blended tax rate under the House legislation). The Obama administration’s published revenue proposals for 2010 and 2011 contained similar proposals.

States and other jurisdictions have also considered legislation to increase taxes with respect to incentive income. For example, New York considered legislation under which you could be subject to New York state income tax on income in respect of our Class A units as a result of certain activities of our affiliates in New York. This legislation would have been retroactive to January 1, 2010. It is unclear when or whether similar legislation will be enacted.

Complying with certain tax-related requirements may cause us to invest through foreign or domestic corporations subject to corporate income tax or enter into acquisitions, borrowings, financings or arrangements we may not have otherwise entered into.

In order for us to be treated as a partnership for U.S. federal income tax purposes and not as an association or publicly traded partnership taxable as a corporation, we must meet the qualifying income exception discussed above on a continuing basis and we must not be required to register as an investment company under the Investment Company Act. In order to effect such treatment, we (or our subsidiaries) may be required to invest through foreign or domestic corporations subject to corporate income tax or enter into acquisitions, borrowings, financings or other transactions we may not have otherwise entered into. This may adversely affect our ability to operate solely to maximize our cash flow.

 

56


Table of Contents

Taxable gain or loss on disposition of our Class A units could be more or less than expected.

If a unitholder sells its Class A units, it will recognize a gain or loss equal to the difference between the amount realized and the adjusted tax basis in those Class A units. Prior distributions to such unitholder in excess of the total net taxable income allocated to it, which decreased the tax basis in its Class A units, will in effect become taxable income to such unitholder if the Class A units are sold at a price greater than its tax basis in those Class A units, even if the price is less than the original cost. A substantial portion of the amount realized, whether or not representing gain, may be ordinary income to such selling unitholder.

We may hold or acquire certain investments through entities classified as a PFIC or CFC for U.S. federal income tax purposes.

Certain of our funds’ investments may be in foreign corporations or may be acquired through a foreign subsidiary that would be classified as a corporation for U.S. federal income tax purposes. Such an entity may be a PFIC or a CFC for U.S. federal income tax purposes. Class A unitholders indirectly owning an interest in a PFIC or a CFC may experience adverse U.S. tax consequences. For example, a portion of the amount a unitholder realizes on a sale of their Class A units may be recharacterized as ordinary income. In addition, Oaktree Holdings, Ltd. is treated as a CFC for U.S. tax purposes, and, as such, each Class A unitholder that is a U.S. person is required to include in income its allocable share of Oaktree Holdings, Ltd.’s “Subpart F” income reported by us.

Non-U.S. persons face unique U.S. tax issues from owning Class A units that may result in adverse tax consequences to them.

We intend to use reasonable efforts to structure our investments in a manner such that non-U.S. holders do not incur income that is effectively connected with a U.S. trade or business, or ECI, with respect to an investment in our Class A units. However, we may invest in flow-through entities that are engaged in a U.S. trade or business and, in such case, we and non-U.S. holders of Class A units would be treated as being engaged in a U.S. trade or business for U.S. federal income tax purposes, even if we do not recognize ECI from such investments. Current UST regulations provide that non-U.S. holders that are deemed to be engaged in a U.S. trade or business are required to file a U.S. federal income tax return even if such holders do not recognize any ECI. In addition, although we intend to take the position that income allocated to us from our investments is not ECI, if the IRS successfully challenged certain of our methods of allocation of income for U.S. federal income tax purposes, it is possible non-U.S. holders could recognize ECI with respect to their investment in our Class A units.

To the extent our income is treated as ECI, non-U.S. holders generally would be subject to withholding tax on their allocable shares of such income, would be required to file U.S. federal income tax returns for such year reporting their allocable shares of income effectively connected with such trade or business and any other income treated as ECI and would be subject to U.S. federal income tax at regular U.S. tax rates on any such income (state and local income taxes and filings may also apply in that event). Non-U.S. holders that are corporations may also be subject to a 30% branch profits tax on their allocable share of such income. In addition, certain income from U.S. sources that is not ECI allocable to non-U.S. holders will be reduced by withholding taxes imposed at the highest effective applicable tax rate. A portion of any gain recognized by a non-U.S. holder on the sale or exchange of Class A units could also be treated as ECI.

Tax-exempt entities face unique tax issues from owning Class A units that may result in adverse tax consequences to them.

In light of our intended investment activities, we may derive income that constitutes unrelated business taxable income, or UBTI. Consequently, a holder of Class A units that is a tax-exempt organization may be subject to unrelated business income tax to the extent that its allocable share of

 

57


Table of Contents

our income consists of UBTI. A tax-exempt partner of a partnership could be treated as earning UBTI if the partnership regularly engages in a trade or business that is unrelated to the exempt function of the tax-exempt partner, if the partnership derives income from debt-financed property or if the partnership interest itself is debt-financed.

We will adopt certain income tax accounting positions that may not conform with all aspects of applicable tax requirements. The IRS may challenge this treatment, which could adversely affect the value of our Class A units.

We will adopt depreciation, amortization and other tax accounting positions that may not conform with all aspects of existing UST regulations. A successful IRS challenge to those positions could adversely affect the amount of tax benefits available to our Class A unitholders. It also could affect the timing of these tax benefits or the amount of gain on the sale of Class A units and could have a negative impact on the value of our Class A units or result in audits of and adjustments to our Class A unitholders’ tax returns.

The sale or exchange of 50% or more of our capital and profit interests will result in the termination of our partnership for U.S. federal income tax purposes.

We will be considered to have been terminated for U.S. federal income tax purposes if there is a sale or exchange of 50% or more of the total interests in our capital and profits within a twelve-month period. Our termination would, among other things, result in the closing of our taxable year for all Class A unitholders and could result in a deferral of depreciation deductions allowable in computing our taxable income.

Class A unitholders may be subject to foreign, state and local taxes and return filing requirements as a result of investing in our Class A units.

In addition to U.S. federal income taxes, our Class A unitholders may be subject to other taxes, including foreign, state and local taxes, unincorporated business taxes and estate, inheritance or intangible taxes that are imposed by the various jurisdictions in which we do business or own property now or in the future, even if our Class A unitholders do not reside in any of those jurisdictions. Our Class A unitholders may be required to file foreign, state and local income tax returns and pay foreign, state and local income taxes in some or all of these jurisdictions. Furthermore, Class A unitholders may be subject to penalties for failure to comply with those requirements. It is the responsibility of each Class A unitholder to file all U.S. federal, foreign, state and local tax returns that may be required of such Class A unitholder.

Although we expect to provide estimates by February 28 of each year, we do not expect to be able to furnish definitive Schedule K-1s to IRS Form 1065 to each unitholder prior to the deadline for filing U.S. income tax returns, which means that holders of Class A units who are U.S. taxpayers may want to file annually a request for an extension of the due date of their income tax returns.

It may require a substantial period of time after the end of our fiscal year to obtain the requisite information from all lower-tier entities to enable us to prepare and deliver Schedule K-1s to IRS Form 1065. Notwithstanding the foregoing, we expect to provide estimates of such tax information (including a Class A unitholder’s allocable share of our income, gain, loss and deduction for our preceding year) by February 28 of the year following each year; however, there is no assurance that the Schedule K-1s, which will be provided after the estimates, will be the same as our estimates. For this reason, holders of Class A units who are U.S. taxpayers may want to file with the IRS (and certain states) a request for an extension past the due date of their income tax returns.

 

58


Table of Contents

Tax consequences to the OCGH unitholders may give rise to conflicts of interests.

As a result of an unrealized built-in gain attributable to the value of our assets held by the Oaktree Operating Group entities at the time of the 2007 Private Offering and unrealized built-in gain attributable to OCGH at the time of this offering, upon the taxable sale, refinancing or disposition of the assets owned by the Oaktree Operating Group entities, the OCGH unitholders may incur different and significantly greater tax liabilities as a result of the disproportionately greater allocations of items of taxable income and gain to the OCGH unitholders upon a realization event. As the OCGH unitholders will not receive a corresponding greater distribution of cash proceeds, they may, subject to applicable fiduciary or contractual duties, have different objectives regarding the appropriate pricing, timing and other material terms of any sale, refinancing or disposition, or whether to sell such assets at all. Decisions made with respect to an acceleration or deferral of income or the sale or disposition of assets may also influence the timing and amount of payments that are received by an exchanging or selling OCGH unitholder under the tax receivable agreement. Decisions made regarding a change of control also could have a material influence on the timing and amount of payments received by the OCGH unitholders pursuant to the tax receivable agreement. Because our principals hold their economic interest in our business primarily through OCGH and control both us and our manager (which is entitled to designate all the members of our board of directors), these differing objectives may give rise to conflicts of interest. We will be entitled to resolve these conflicts as described elsewhere in this prospectus. See “—Risks Relating to Our Organization and Structure—Our principals and executive officers do not hold their economic interest in the Oaktree Operating Group through us, which may give rise to conflicts of interest, and it will be difficult for a Class A unitholder to successfully challenge a resolution of a conflict of interest by us.”

Due to uncertainty in the proper application of applicable law, we may over-withhold or under-withhold on distributions to Class A unitholders.

For each calendar year, we will report to Class A unitholders and the IRS the amount of distributions we made to Class A unitholders and the amount of U.S. federal income tax (if any) that we withheld on those distributions. The proper application to us of rules for withholding under Section 1441 of the Internal Revenue Code (applicable to certain dividends, interest and similar items) is unclear. Because the documentation we receive may not properly reflect the identities of Class A unitholders at any particular time (in light of possible sales of Class A units), we may over-withhold or under-withhold with respect to a particular holder of Class A units. For example, we may impose withholding, remit that amount to the IRS and thus reduce the amount of a distribution paid to a non-U.S. Holder. It may turn out, however, that the corresponding amount of our income was not properly allocable to such holder, and the withholding should have been less than the actual withholding. Such holder would be entitled to a credit against the holder’s U.S. tax liability for all withholding, including any such excess withholding, but if the withholding exceeded the holder’s U.S. tax liability, the holder would have to apply for a refund to obtain the benefit of the excess withholding. Similarly, we may fail to withhold on a distribution, and it may turn out that the corresponding income was properly allocable to a non-U.S. Holder and withholding should have been imposed. In that event, we intend to pay the under-withheld amount to the IRS, and we may treat such under-withholding as an expense that will be borne by all holders of Class A units on a pro rata basis (since we may be unable to allocate any such excess withholding tax cost to the relevant non-U.S. holder).

 

59


Table of Contents

DISCLOSURE REGARDING FORWARD-LOOKING STATEMENTS

This prospectus contains forward-looking statements, which reflect our current views with respect to, among other things, our operations and financial performance. In some cases, you can identify forward-looking statements by words such as “anticipate,” “approximately,” “believe,” “continue,” “could,” “estimate,” “expect,” “intend,” “may,” “outlook,” “plan,” “potential,” “predict,” “seek,” “should,” “will” and “would” or the negative version of these words or other comparable or similar words. These statements identify prospective information. Important factors could cause actual results to differ, possibly materially, from those indicated in these statements. Forward-looking statements are based on our beliefs, assumptions and expectations of our future performance, taking into account all information currently available to us. Such forward-looking statements are subject to risks and uncertainties and assumptions relating to our operations, financial results, financial condition, business prospects, growth strategy and liquidity. The factors listed in the section captioned “Risk Factors,” as well as any other cautionary language in this prospectus, provide examples of risks, uncertainties and events that may cause our actual results to differ materially from the expectations we describe in our forward-looking statements. Before you invest in our Class A units, you should be aware that the occurrence of the events described in these risk factors and elsewhere in this prospectus could have an adverse effect on our business, results of operations and financial position.

Forward-looking statements speak only as of the date the statements are made. Except as required by law, we do not undertake any obligation to publicly update or review any forward-looking statement, whether as a result of new information, future developments or otherwise.

MARKET AND INDUSTRY DATA

This prospectus includes market and industry data and forecasts that we have derived from independent reports, publicly available information, various industry publications, other published industry sources and our internal data, estimates and forecasts. Independent reports, industry publications and other published industry sources generally indicate that the information contained therein was obtained from sources believed to be reliable. The Company has not commissioned, nor is it affiliated with, any of the sources cited herein.

Our internal data, estimates and forecasts are based upon information obtained from investors in our funds, partners, trade and business organizations and other contacts in the markets in which we operate and our management’s understanding of industry conditions.

 

60


Table of Contents

ORGANIZATIONAL STRUCTURE

Summary

Oaktree Capital Group, LLC was formed in April 2007 in connection with the May 2007 Restructuring and the consummation of the 2007 Private Offering. After giving effect to this offering and the application of our net proceeds, as described in “Use of Proceeds,” Oaktree will have             Class A units outstanding, which will represent         % of the combined voting power of our outstanding Class A and Class B units and a             % indirect economic interest in the Oaktree Operating Group. The remaining             % economic interest in the Oaktree Operating Group is held directly by OCGH.

The Oaktree Operating Group is a group of limited partnerships through which we own and control the general partner and investment adviser of each of our historical and active funds. More specifically, the Oaktree Operating Group or its subsidiaries is entitled to receive:

 

  Ÿ  

100% of the management fees earned from each of our funds;

 

  Ÿ  

100% of the incentive income earned from each of our closed-end and evergreen funds; and

 

  Ÿ  

100% of the investment income earned from the investments by the Oaktree Operating Group in our funds and the third-party-managed funds and entities in which the Oaktree Operating Group has invested.

Though the Oaktree Operating Group or its subsidiaries receives all of the foregoing income, in certain cases we have an obligation to pay a fixed percentage of the management fees or incentive income earned from a particular fund to one or more of the investment professionals responsible for the management of the fund. These expenses are reflected in our consolidated statements of operations in the “compensation and benefits” and “incentive income compensation expense” line items. See “Management—Executive Compensation.”

All of our outstanding Class B units are held by OCGH. These Class B units do not represent an economic interest in us, but currently have 98.23% of the combined voting power of our outstanding Class A and Class B units. The general partner of OCGH is Oaktree Capital Group Holdings GP, LLC, which is controlled by our principals. As a result of their control of Oaktree Capital Group Holdings GP, LLC, which also acts as our manager, our principals control us, the Oaktree Operating Group and our funds.

In 2008, we established a class of units designated as Class C units principally to provide a mechanism through which OCGH unitholders could exchange their OCGH units for a security that could later be converted into a Class A unit and sold on the GSTrUE OTC market. Holders of Class C units may convert such units on a one-for-one basis into Class A units upon approval by our board of directors. As of September 30, 2011, there were 13,000 Class C units issued and outstanding. We expect that prior to the completion of this offering, each of our Class C unitholders will request, and our board of directors will approve, the conversion of their Class C units into Class A units and, as a result, all of our outstanding Class C units will be converted into 13,000 Class A units and the Class C units will be eliminated as an authorized class of units. Additionally, our revised exchange mechanics for OCGH unitholders no longer provide that OCGH units are first exchanged for Class C units. Consequently, no new Class C units will be issued after the completion of this offering as a result of exchanges of OCGH units.

Our board of directors manages all of our operations and activities and has discretion over significant corporate actions. So long as the Oaktree control condition, as described below under “—Our Manager,” is satisfied, our manager, which is 100% owned by our principals, will be entitled to designate all the members of our board of directors.

 

61


Table of Contents

The diagram below depicts our organizational structure after the consummation of this offering:

LOGO

 

(1) Holds 100% of the Class B units and     % of the Class A units, which together will represent     % of the total combined voting power of our outstanding Class A and Class B upon the consummation of this offering. The Class B units have no economic interest in us. The general partner of Oaktree Capital Group Holdings, L.P. is Oaktree Capital Group Holdings GP, LLC, which is controlled by our principals. Oaktree Capital Group Holdings GP, LLC also acts as our manager and in that capacity has the authority to designate all the members of our board of directors for so long as the Oaktree control condition is satisfied.
(2) Assumes the conversion into Class A units on a one-for-one basis of all outstanding Class C units prior to completion of this offering.
(3) Assumes the application of our net proceeds, as described in “Use of Proceeds,” and no exercise by the underwriters of their right to purchase additional Class A units.
(4) Oaktree Capital Group, LLC holds 1,000 shares of non-voting Class A common stock of Oaktree AIF Holdings, Inc., which are entitled to receive 100% of any dividends. Oaktree Capital Group Holdings, L.P. holds 100 shares of voting Class B common stock of Oaktree AIF Holdings, Inc., which do not participate in dividends or otherwise represent an economic interest in Oaktree AIF Holdings, Inc.
(5) Owned indirectly by Oaktree Holdings, LLC through an entity not reflected on this structure diagram that is treated as a partnership for U.S. federal income tax purposes. Through this entity, each of Oaktree Holdings, Inc. and Oaktree Holdings, Ltd. owns a less than 1% indirect interest in Oaktree Capital I, L.P.

 

62


Table of Contents

The May 2007 Restructuring and the 2007 Private Offering

The May 2007 Restructuring

Our business was previously operated through Oaktree Capital Management, LLC, a California limited liability company, formed in April 1995, which was owned by our principals, certain third-party investors and senior employees. Prior to completion of the 2007 Private Offering, Oaktree Capital Management, LLC caused all of our business to be contributed to the Oaktree Operating Group.

Within the Oaktree Operating Group:

 

  Ÿ  

Oaktree Capital I, L.P. holds interests in our funds that generate income that is generally “qualifying income” for purposes of determining whether we qualify as a “publicly traded partnership” for U.S. federal income tax purposes;

 

  Ÿ  

Oaktree Capital II, L.P. holds interests in our funds and certain corporate activities that generate or may generate income that we believe generally is not “qualifying income” for purposes of determining whether we qualify as a “publicly traded partnership” for U.S. federal income tax purposes;

 

  Ÿ  

Oaktree Capital Management, L.P. provides investment advisory services to most of our funds and will receive most of the management fees payable by our funds;

 

  Ÿ  

Oaktree Capital Management (Cayman), L.P. holds interests in Oaktree entities which generate non-U.S.-based fee income;

 

  Ÿ  

Oaktree AIF Investments, L.P. holds interests in our alternative investment fund vehicles that generate or may generate income that we believe generally is not “qualifying income” for purposes of determining whether we qualify as a “publicly traded partnership” for U.S. federal income tax purposes; and

 

  Ÿ  

Oaktree Investment Holdings, L.P. holds interests in certain third-party strategic investments we make that generate or may generate income that we believe generally is not “qualifying income” for purposes of determining whether we qualify as a “publicly traded partnership” for U.S. federal income tax purposes.

In addition to the contribution and assignment of OCM’s business to the Oaktree Operating Group entities, in the May 2007 Restructuring the owners who held interests in OCM exchanged those interests for units in OCGH. Each OCGH unit represents a limited partnership interest in OCGH. In exchange for the assignment and contribution of OCM’s business to the Oaktree Operating Group, OCGH received limited partnership interests in each Oaktree Operating Group entity. We collectively refer to the interests in the Oaktree Operating Group as the “Oaktree Operating Group units.” Each Oaktree Operating Group unit represents one limited partnership interest in each of Oaktree Capital I, L.P., Oaktree Capital II, L.P., Oaktree Capital Management, L.P., Oaktree Capital Management (Cayman), L.P., Oaktree Investment Holdings, L.P. and Oaktree AIF Investments, L.P. An Oaktree Operating Group unit is not a legal interest.

The 2007 Private Offering

On May 21, 2007, we sold 23,000,000 Class A units to qualified institutional buyers (as such term is defined for purposes of the Securities Act) in a transaction exempt from the registration requirements of the Securities Act and these Class A units began to trade on a private over-the-counter market developed by Goldman, Sachs & Co. for Tradable Unregistered Equity Securities, referred to as the GSTrUE OTC market.

Upon the consummation of the 2007 Private Offering, we contributed the net offering proceeds to our wholly owned subsidiaries: Oaktree Holdings, LLC, a Delaware limited liability company that is a

 

63


Table of Contents

disregarded entity for U.S. federal income tax purposes, Oaktree Holdings, Inc., a Delaware corporation that is a domestic corporation for U.S. federal income tax purposes, Oaktree Holdings, Ltd., a Cayman Islands exempted company that is a foreign corporation for U.S. federal income tax purposes, and Oaktree AIF Holdings, Inc., a Delaware corporation that is a domestic corporation for U.S. federal income tax purposes. We refer to these entities collectively as the “Intermediate Holding Companies.” The Intermediate Holdings Companies enable us to maintain our partnership status for tax purposes and to meet the qualifying income exception. See “Material U.S. Federal Tax Considerations” for a discussion of the qualifying income exception.

Immediately after the May 2007 Restructuring and other transactions associated with the 2007 Private Offering, we became the owner of, and our Class A unitholders therefore had, a 15.86% indirect economic interest in the Oaktree Operating Group, while OCGH retained an 84.14% direct economic interest in the Oaktree Operating Group.

Oaktree Capital Group, LLC

We are a Delaware limited liability company owned by our Class A and Class B unitholders. After giving effect to this offering, OCGH will hold 100% of our Class B units and             % of our Class A units, together representing             % of the total combined voting power of our outstanding units. OCGH is the vehicle through which our employees and certain third-party investors hold their economic interest in the Oaktree Operating Group. OCGH is controlled by our principals through their control of its general partner, Oaktree Capital Group Holdings GP, LLC.

Holders of our Class A units and Class B units generally vote together as a single class on the limited set of matters on which our unitholders have a vote. Such matters include a proposed sale of all or substantially all of our assets, certain mergers and consolidations, certain amendments to our operating agreement and an election by our board of directors to dissolve the company. The Class B units do not represent an economic interest in Oaktree Capital Group, LLC. The number of Class B units held by OCGH, however, increases or decreases with corresponding changes in OCGH’s economic interest in the Oaktree Operating Group such that, at all times, the number of outstanding Class B units is equal to the aggregate number of outstanding Oaktree Operating Group units. Upon the acquisition of a newly issued Oaktree Operating Group unit by OCGH, we will issue a Class B unit to OCGH without requiring any capital contribution in respect of such Class B unit, and upon the disposition (by transfer, sale, exchange or otherwise) of an Oaktree Operating Group unit by OCGH, a Class B unit then held by OCGH will automatically be cancelled.

Because we were newly formed in 2007, OCM is considered our predecessor for accounting purposes, and its financial statements have become our historical financial statements. Also, because other investors who held interests in and controlled OCM before the May 2007 Restructuring now control OCGH and us, the May 2007 Restructuring was accounted for as a reorganization of entities under common control. Accordingly, the value of assets and liabilities recognized in OCM’s financial statements was unchanged when carried forward into our financial information.

Our Manager

Holders of our Class A units and Class B units have no right to elect our manager, which is controlled by our principals. Our operating agreement provides that so long as our principals, or their successors or affiliated entities (other than us or our subsidiaries), including OCGH, collectively hold, directly or indirectly, at least 10% of the aggregate outstanding Oaktree Operating Group units, our manager will be entitled to designate all the members of our board of directors. We refer to this ownership condition as the “Oaktree control condition.” Our board of directors will manage all of our operations and activities and will have discretion over significant corporate actions, such as the issuance of securities, payment of distributions, sales of assets, making certain amendments to our operating agreement and other matters. See “Description of Our Units.”

 

64


Table of Contents

As of September 30, 2011, OCGH directly held approximately 84.73% of the outstanding Oaktree Operating Group units. Subject to the approval of our board of directors and certain other restrictions, each OCGH unitholder has the right to exchange his or her vested OCGH units for, at the option of our board of directors, Class A units, an equivalent amount of cash based on then-prevailing market prices, other consideration of equal value or any combination of the foregoing following the expiration of any applicable lock-up period pursuant to the terms of an exchange agreement. In addition, to ensure the dilution caused by any issuance of additional Class A units outside of such an exchange is borne proportionately among the holders of OCGH units and Class A units, we will cause the Oaktree Operating Group to issue new Oaktree Operating Group units to us. If exchanges of OCGH units, new unit issuances or the transfer of control of OCGH to a third party result in entities controlled by our principals owning less than 10% of the Oaktree Operating Group units, the Oaktree control condition will no longer be satisfied and our manager will no longer be entitled to appoint all the members of our board of directors.

Although our manager has no business activities other than appointing our board of directors and acting as the general partner of OCGH, conflicts of interest may arise in the future between us and our Class A unitholders, on the one hand, and our manager, on the other. The resolution of these conflicts may not always be in our best interests or those of our Class A unitholders. We describe the potential conflicts of interest in greater detail under “Description of Our Units—Our Operating Agreement–Conflicts of Interest.” In addition, our operating agreement provides that our manager will owe no duties to our unitholders and will have no liability to any unitholder for monetary damages or otherwise for decisions made by our manager.

Oaktree Operating Group

We are a holding company that controls all of the business and affairs of the Oaktree Operating Group through the Intermediate Holding Companies. All of the businesses historically engaged in by OCM continue to be conducted by the Oaktree Operating Group, which comprises the limited partnerships through which we hold our direct and indirect general partnership interests in and/or serve as the investment adviser of our funds and engage in certain corporate activities. We may increase or decrease the number of entities, change the jurisdiction of formation or type of entities, or make other changes in the Oaktree Operating Group from time to time based on our view of the appropriate balance between administrative convenience and business, financial, tax, regulatory and other reasons.

We believe that we will be treated as a partnership and not as a corporation for U.S. federal income tax purposes. An entity that is treated as a partnership for U.S. federal income tax purposes is not a taxable entity and incurs no U.S. federal income tax liability. Instead, each partner is required to take into account its allocable share of items of income, gain, loss and deduction of the partnership in computing its U.S. federal income tax liability, regardless of whether cash distributions are made. Distributions of cash by a partnership to a partner are generally not taxable unless the amount of cash distributed to a partner is in excess of the partner’s adjusted basis in its partnership interest. However, our operating agreement does not restrict our ability to take actions that may result in our being treated as an entity taxable as a corporation for U.S. federal (and applicable state) income tax purposes. See “Material U.S. Federal Tax Considerations” for a summary discussing certain U.S. federal tax considerations related to the purchase, ownership and disposition of our Class A units as of the date of this prospectus.

We believe that the Oaktree Operating Group entities will also be treated as partnerships and not as corporations for U.S. federal income tax purposes. Accordingly, the holders of Oaktree Operating Group units (including two Intermediate Holding Companies) that are not entities treated as partnerships will incur U.S. federal, state and local income taxes on their proportionate share of any net taxable income of the Oaktree Operating Group. Net profits and net losses of the Oaktree Operating Group

 

65


Table of Contents

entities will generally be allocated to their partners (including the Intermediate Holding Companies and OCGH) pro rata in accordance with the percentages of their respective limited partnership interests. Because after the consummation of this offering we will indirectly own         % of the total Oaktree Operating Group units through the Intermediate Holding Companies, the Intermediate Holding Companies will be allocated         % of the net profits and net losses of the Oaktree Operating Group. The remaining net profits and net losses are allocated to OCGH. These percentages are subject to change, including upon our issuance of additional Class A units and our purchase of Oaktree Operating Group units from OCGH unitholders.

After this offering, we intend to continue to cause the Oaktree Operating Group entities to make distributions to their partners, including the Intermediate Holding Companies, to fund any distributions we may declare on our Class A units. If the Oaktree Operating Group entities make distributions to the Intermediate Holding Companies, OCGH will be entitled to receive pro rata distributions based on its interests in the Oaktree Operating Group entities.

The partnership agreements of the Oaktree Operating Group entities provide for cash distributions, which we refer to as “tax distributions,” to the partners of these entities if we determine that the allocation of the partnerships’ income will give rise to taxable income for their partners. Generally, these tax distributions will be computed based on our estimate of the net taxable income of the relevant entity allocable to a partner multiplied by an assumed tax rate equal to the highest effective marginal combined U.S. federal, state and local income tax rate prescribed for an individual or corporate resident in Los Angeles, California or New York, New York (taking into account the nondeductibility of certain expenses and the character of our income). The Oaktree Operating Group entities will make tax distributions only to the extent distributions from these entities for the relevant year were otherwise insufficient to cover such tax liabilities.

 

66


Table of Contents

USE OF PROCEEDS

We estimate that our net proceeds from the offering of Class A units offered by us will be approximately $             million, assuming an initial public offering price of $             per unit, which is the midpoint of the price range set forth on the front cover of this prospectus, after deducting underwriting discounts and commissions and estimated offering expenses. If the underwriters exercise in full their option to purchase additional Class A units, the net proceeds to us will be approximately $             million, after deducting underwriting discounts and commissions and estimated offering expenses. Assuming the number of Class A units offered by us as set forth on the front cover of this prospectus remains the same, a $1.00 increase or decrease in the assumed initial public offering price of $             per unit would increase or decrease the net proceeds to us from this offering by $             million, after deducting the underwriting discounts and commissions and estimated offering expenses payable by us.

Of the net proceeds received by us, approximately $             million (or $             million if the underwriters exercise in full their option to purchase additional Class A units) will be retained by us for general corporate purposes and approximately $             million (or $             million if the underwriters exercise in full their option to purchase additional Class A units) will be used by us to acquire OCGH units from OCGH unitholders, including our directors and members of our senior management, pursuant to an exchange agreement, as described under “Certain Relationships and Related Party Transactions—Exchange Agreement.” OCGH units represent economic interests in the Oaktree Operating Group, as described under “Organizational Structure.” Accordingly, we will not retain any of the net proceeds used to acquire such OCGH units. See “Principal Unitholders” for information regarding the net proceeds of this offering that will be paid to our directors and named executive officers.

We intend to use the remaining net proceeds of this offering received by us for general corporate purposes. Pending specific application of these proceeds, we expect to invest them primarily in short-term demand deposits at various financial institutions.

We will not receive any proceeds from the sale of Class A units offered by the selling unitholders participating in this offering, including any sale of units in this offering by the selling unitholders if the underwriters exercise their option to purchase additional units.

 

67


Table of Contents

CAPITALIZATION

The following table sets forth the unaudited cash and cash-equivalents and the capitalization of our one segment, our investment management segment, as of September 30, 2011, without giving effect to the consolidation of the funds that we manage:

 

  Ÿ  

on an actual basis; and

 

  Ÿ  

on a pro forma as adjusted basis to give effect to (1) the conversion of all of our Class C units to Class A units in anticipation of this offering, (2) the completion of this offering of Class A units at an assumed offering price of $         per unit, which is the midpoint of the price range set forth on the front cover of this prospectus, after deducting the underwriting discounts and commissions and estimated offering expenses payable by us, and application of net proceeds as described in “Use of Proceeds” and (3) the adoption of our Third Amended and Restated Operating Agreement.

You should read this table together with the information contained elsewhere in this prospectus, including the information set forth under “Organizational Structure” and “Management’s Discussion and Analysis of Financial Condition and Results of Operations” and our historical financial statements and related notes included elsewhere in this prospectus.

 

     As of September 30, 2011  
     Actual      Pro Forma as
Adjusted (1)
 
    

(in thousands, except unit data)

 

Cash and cash-equivalents (excluding consolidated funds)

   $ 340,964       $                
  

 

 

    

 

 

 

Debt obligations (excluding consolidated funds)

   $ 659,643       $     
  

 

 

    

 

 

 

Capital:

     

Class A units, unlimited units authorized, 22,664,100 units issued and outstanding, actual; unlimited units authorized,                      units issued and outstanding, pro forma as adjusted

     —        

Class B units, unlimited units authorized, 125,862,115 units issued and outstanding, actual; unlimited units authorized,                      units issued and outstanding, pro forma as adjusted

     —        

Class C units, unlimited units authorized, 13,000 units issued and outstanding, actual; no units authorized, issued and outstanding,
pro forma as adjusted

     —           —     

Unitholders’ capital attributable to Oaktree Capital Group, LLC

     187,324      

OCGH non-controlling interest in consolidated subsidiaries

     940,301      
  

 

 

    

 

 

 

Total capital

     1,127,625      
  

 

 

    

 

 

 

Total capitalization (2)

   $ 1,787,268       $     
  

 

 

    

 

 

 

 

(1) Assuming the number of Class A units offered by us as set forth on the front cover of this prospectus remains the same, a $1.00 increase or decrease in the assumed initial public offering price of $             per Class A unit would increase or decrease total unitholders’ capital and total capitalization by $             million, after deducting the underwriting discounts and commissions and estimated offering expenses payable by us.
(2) The unit information in the table above excludes, as of September 30, 2011:

 

  Ÿ  

            Class A units issuable upon exchange of                      OCGH units (or, if the underwriters exercise in full their option to purchase additional Class A units,                      Class A units issuable upon exchange of                      OCGH units) that will be held by certain of our existing owners immediately following this offering, which are entitled, subject to vesting and minimum retained ownership requirements and transfer restrictions, to be exchanged for, at the option of our board of directors, our Class A units on a one-for-one basis, an equivalent amount of cash based on then-prevailing market prices, other consideration of equal value or any combination of the foregoing;

  Ÿ  

             Class A units issuable upon exchange of                      OCGH units reserved for future issuance under the 2007 Plan, which are entitled, subject to vesting and minimum retained ownership requirements and transfer restrictions, to be exchanged for, at the option of our board of directors, our Class A units on a one-for-one basis, an equivalent amount of cash based on then-prevailing market prices, other consideration of equal value or any combination of the foregoing; and

  Ÿ  

            Class A units that may be granted under the 2011 Oaktree Capital Group, LLC Equity Incentive Plan. See “Management—2011 Equity Incentive Plan.”

 

68


Table of Contents

DILUTION

If you invest in our Class A units, your interest will be diluted to the extent of the difference between the initial public offering price per Class A unit and the net tangible book value of our one segment, our investment management segment, per Class A unit immediately after this offering. Dilution results from the fact that the per Class A unit offering price is substantially in excess of our pro forma segment net tangible book value per Class A unit attributable to the existing equity holders.

Our pro forma segment net tangible book value as of September 30, 2011 was $             million, or $             per Class A unit based on              Class A units outstanding. Our pro forma segment net tangible book value per Class A unit represents the amount of our total segment tangible assets less our total segment liabilities, divided by the total number of Class A units outstanding, after giving effect to the conversion of all of our Class C units into              Class A units in anticipation of this offering and assuming the issuance of              Class A units in exchange for              OCGH units (representing all OCGH units outstanding immediately following this offering and assuming that our board of directors chooses to deliver Class A units instead of cash in connection with such exchange), which are entitled, subject to vesting and minimum retained ownership requirements and transfer restrictions, to be exchanged for, at the option of our board of directors, our Class A units on a one-for-one basis, an equivalent amount of cash based on then-prevailing market prices, other consideration of equal value or any combination of the foregoing.

After giving effect to the receipt and our intended use of approximately $             million of estimated net proceeds from our sale of              Class A units in this offering at an assumed offering price of $             per unit, which is the midpoint of the price range set forth on the front cover of this prospectus, our pro forma as adjusted segment net tangible book value as of September 30, 2011 would have been approximately $             million, or $             per Class A unit. This represents an immediate increase in the pro forma segment net tangible book value of $             per Class A unit to existing Class A unitholders and an immediate dilution of $             per Class A unit to new investors purchasing Class A units in this offering. The following table illustrates this substantial and immediate per unit dilution to new investors:

 

     Per Class A Unit  

Assumed initial public offering price per Class A unit

      $                

Pro forma segment net tangible book value per Class A unit as of September 30, 2011

   $                  

Increase in pro forma segment net tangible book value per Class A unit attributable to this offering

     
  

 

 

    

Pro forma as adjusted segment net tangible book value per Class A unit after giving effect to this offering

     
     

 

 

 

Dilution per Class A unit to new investors in this offering

      $     
     

 

 

 

A $1.00 increase or decrease in the assumed initial public offering price of $             per Class A unit would increase or decrease our pro forma as adjusted segment net tangible book value by $             million or by $             per Class A unit and the dilution per unit to new investors in this offering by $             per Class A unit, assuming no change to the number of Class A units offered by us as set forth on the front cover of this prospectus, and after deducting the underwriting discounts and commissions and estimated offering expenses payable by us.

If the underwriters exercise their option to purchase additional Class A units in full, our pro forma as adjusted segment net tangible book value per Class A unit after giving effect to this offering would be $             per Class A unit and the dilution per Class A unit to new investors in this offering would be $             per Class A unit.

 

69


Table of Contents

The following table summarizes, on a pro forma as adjusted basis as of September 30, 2011, giving effect to the total number of Class A units sold in this offering, the total consideration paid to us in this offering, assuming an initial public offering price of $             per unit (before deducting the underwriting discounts and commissions and estimated offering expenses payable by us) and the average price per unit paid by existing unitholders and by new investors purchasing Class A units in this offering.

 

     Units     Total
Consideration
    Average
Price

Per Unit
 
     Number    Percent     Amount      Percent    

Existing unitholders-OCGH (1)

                       $                                     $            

Existing unitholders (2)

            

New investors (3)

            
  

 

  

 

 

   

 

 

    

 

 

   

 

 

 

Total

                       $                      $     
  

 

  

 

 

   

 

 

    

 

 

   

 

 

 

 

(1) Assumes the issuance of              Class A units in exchange for              OCGH units (representing all outstanding OCGH units), which are entitled, subject to vesting and minimum retained ownership requirements and transfer restrictions, to be exchanged for, at the option of our board of directors, our Class A units on a one-for-one basis, an equivalent amount of cash based on then-prevailing market prices, other consideration of equal value or any combination of the foregoing.
(2) Includes the Class A units being sold by the selling unitholders in this offering. The average price per unit is computed based on the total Class A units of existing unitholders prior to this offering, which includes the Class A units being sold by the selling unitholders.
(3) Excludes Class A units being sold by the selling unitholders in this offering.

A $1.00 increase or decrease in the assumed initial public offering price of $             per Class A unit would increase or decrease total consideration paid by existing unitholders, total consideration paid by new investors and the average price per unit by $            , $             and $            , respectively, assuming the number of Class A units offered by us and the selling unitholders in this offering, as set forth in “Prospectus Summary—The Offering,” remains the same, and without deducting underwriting discounts and commissions and estimated offering expenses payable by us.

 

70


Table of Contents

CASH DISTRIBUTION POLICY

We expect to make distributions to our Class A unitholders quarterly, following the respective quarter end. Distributions to our Class A unitholders will be funded by our share of the Oaktree Operating Group’s distributions. We use distributable earnings, a supplemental non-GAAP performance measure derived from our segment results, to measure our earnings at the Oaktree Operating Group level without the effects of the consolidated funds for purposes of, among other things, assisting in the determination of equity distributions from the Oaktree Operating Group. By excluding the results of our consolidated funds and segment investment income (loss), which are not directly available to fund our operations or make equity distributions, and including the portion of distributions from Oaktree and non-Oaktree funds to us that is deemed the profit or loss component of the distributions and not a return of our capital contributions, distributable earnings better aids us in measuring amounts that are actually available to meet our obligations under the tax receivable agreement and our liabilities for expenses incurred at OCG and the Intermediate Holding Companies, as well as for distributions to Class A, Class C and OCGH unitholders.

We intend to distribute substantially all of the excess of our share of distributable earnings, net of income taxes, as determined by our board of directors after taking into account factors it deems relevant, such as, but not limited to, working capital levels, known or anticipated cash needs, business and investment opportunities, general economic and business conditions, our obligations under our debt instruments or other agreements, our compliance with applicable laws, the level and character of taxable income that flows through to our Class A unitholders, the availability and terms of outside financing, the possible repurchase of our Class A units in open market transactions, in privately negotiated transactions or otherwise, providing for future distributions to our Class A unitholders and growing our capital base. We are not currently restricted by any contract from making distributions to our unitholders, although certain of our subsidiaries are bound by credit agreements that contain certain restricted payment and/or other covenants, which may have the effect of limiting the amount of distributions that we receive from our subsidiaries. In addition, we are not permitted to make a distribution under Section 18-607 of the Delaware Limited Liability Company Act if, after giving effect to the distribution, our liabilities would exceed the fair value of our assets.

The declaration, payment and determination of the amount of equity distributions, if any, will be at the sole discretion of our board of directors, which may change our distribution policy at any time. See “Risk Factors—We cannot assure you that our intended quarterly distributions will be paid each quarter or at all.”

Class A unitholders will receive their share of these distributions by the Oaktree Operating Group net of expenses that we and our Intermediate Holding Companies bear directly, such as income taxes or payment obligations under the tax receivable agreement. Potential seasonal factors that may affect quarterly cash flow and, therefore the level of the cash distributions applicable to the particular quarter typically include, with respect to the first quarter, tax distributions made by one or more investment funds that allocated taxable income to us in the prior year, but have not yet distributed to us cash in a sufficient sum with which to pay the related income taxes, and with respect to the fourth quarter, the annual evergreen fund incentive income. We expect the amount of distributions in any given period to vary materially due to the factors described above.

With respect to upcoming distributions applicable to fiscal year 2011, we currently estimate that the aggregate deductions taken in arriving at the cash distribution payable per Class A unit will include approximately 8.0 cents for payment obligations under the tax receivable agreement without giving effect to this offering, to be deducted proportionately from each of the two remaining quarterly distributions. These deductions, which are subject to change as the year progresses, will be in addition to deductions for income taxes and other expenses that Oaktree or its Intermediate Holding Companies bear directly. Assuming no material changes in the relevant tax law and that we earn sufficient taxable income to realize the full tax benefit of the increased amortization of our assets, we expect that payments under the tax receivable agreement in respect of our purchase of Oaktree Operating Group units in the 2007

 

71


Table of Contents

Private Offering, which we began to make in January 2009, will aggregate to $59.9 million over the next 17 years. In addition, we expect that payments under the tax receivable agreement in respect of this offering will aggregate to $             million over a similar period.

Set forth below are the distributions per Class A unit that were paid on the indicated payment dates to the holders of record as of a date which (1) for fiscal year 2011 was four business days prior to the payment date, (2) for fiscal year 2010 was four business days prior to the payment date and (3) for fiscal year 2009 was four to six business days prior to the payment date.

 

Payment Date

 

          Applicable to

Quarterly Period Ended

 

Distribution
per Unit

 

October 28, 2011

  September 30, 2011   $ 0.29   

July 29, 2011

  June 30, 2011     0.51   
April 29, 2011   March 31, 2011     0.64   
   

 

 

 
Total fiscal year 2011 (nine months ended September 30)   $ 1.44   
   

 

 

 
January 31, 2011   December 31, 2010   $ 0.90   
October 29, 2010   September 30, 2010     0.36   
July 30, 2010   June 30, 2010     0.36   
April 30, 2010   March 31, 2010     0.70   
   

 

 

 

Total fiscal year 2010

  $ 2.32   
   

 

 

 
January 29, 2010   December 31, 2009   $ 0.75   
October 30, 2009   September 30, 2009     0.25   
July 31, 2009   June 30, 2009     0.30   
April 30, 2009   March 31, 2009     0.07   
   

 

 

 

Total fiscal year 2009

  $ 1.37   
   

 

 

 

Total fiscal year 2008

  $ 0.79   

Total fiscal year 2007 (subsequent to the 2007 Private Offering)

  $ 0.96   

 

72


Table of Contents

SELECTED FINANCIAL DATA

The following selected historical consolidated financial and other data of Oaktree Capital Group, LLC should be read together with “Organizational Structure,” “Management’s Discussion and Analysis of Financial Condition and Results of Operations” and the historical financial statements and related notes included elsewhere in this prospectus.

We derived the Oaktree Capital Group, LLC selected historical consolidated statements of operations data for the years ended December 31, 2008, 2009 and 2010, and the selected historical consolidated statements of financial condition data for the years ended December 31, 2009 and 2010 from our audited consolidated financial statements, which are included elsewhere in this prospectus. We derived the selected historical consolidated statements of financial condition data of Oaktree Capital Group, LLC for the year ended December 31, 2008 from our audited consolidated financial statements, which are not included within this prospectus. We derived the selected historical consolidated statements of operations and financial condition data for the years ended December 31, 2006 and 2007 from our audited consolidated financial statements, which are not included in this prospectus. For periods prior to May 25, 2007, the financial statements represent the accounts of OCM, which is considered our predecessor for accounting purposes. We derived the selected historical consolidated statements of income and financial condition data of Oaktree Capital Group, LLC for the nine months ended September 30, 2010 and 2011 from our unaudited condensed consolidated financial statements, which are included elsewhere in this prospectus. The unaudited condensed consolidated financial statements have been prepared on substantially the same basis as the audited consolidated financial statements and include all adjustments that we consider necessary for a fair presentation of our condensed consolidated financial position and results of operations.

The selected historical financial data is not indicative of the expected future operating results of Oaktree following this offering.

 

    As of or for the
Year Ended December 31,
    As of or for the
Nine Months
Ended September 30,
 
    2006 (1)     2007 (1)     2008     2009     2010     2010     2011  
    (in thousands, except per unit data or as otherwise indicated)  

Consolidated Statements of Operations Data: (2)

             

Total revenues

  $ 106,503      $ 123,792      $ 97,524      $ 153,132      $ 206,181      $ 143,342      $ 119,825   

Total expenses

    (326,248     (1,310,701     (1,364,009     (1,426,318     (1,580,651     (1,168,850     (1,202,923

Total other income (loss)

    2,675,783          2,122,845        (6,354,205     13,165,717        6,681,658          3,984,139        (930,879
 

 

 

   

 

 

   

 

 

   

 

 

   

 

 

   

 

 

   

 

 

 

Income (loss) before income taxes

    2,456,038        935,936        (7,620,690     11,892,531        5,307,188        2,958,631        (2,013,977

Income taxes

    (2,950     (4,743     (17,341     (18,267     (26,399     (20,257     (15,920
 

 

 

   

 

 

   

 

 

   

 

 

   

 

 

   

 

 

   

 

 

 

Net income (loss)

      2,453,088        931,193        (7,638,031     11,874,264          5,280,789        2,938,374        (2,029,897

Less:

             

Net (income) loss attributable to non-controlling redeemable interests in consolidated funds

    (2,187,893     (1,445,071       6,885,433        (12,158,635     (5,493,799     (3,160,204       1,654,687   

Net loss attributable to OCGH non-controlling interest

    —          599,520        625,285        227,313        163,555        173,976        308,181   
 

 

 

   

 

 

   

 

 

   

 

 

   

 

 

   

 

 

   

 

 

 

Net income (loss) attributable to OCG (3)

  $ 265,195      $ 85,642      $ (127,313   $ (57,058   $ (49,455   $ (47,854   $ (67,029
 

 

 

   

 

 

   

 

 

   

 

 

   

 

 

   

 

 

   

 

 

 

Distributions declared per Class A and Class C
unit (4)

    N/A      $ 0.96      $ 0.76      $ 0.65      $ 2.17      $ 1.81      $ 2.05   
 

 

 

   

 

 

   

 

 

   

 

 

   

 

 

   

 

 

   

 

 

 

Net loss per Class A and Class C unit (4)

    N/A      $ (5.00   $ (5.53   $ (2.50   $ (2.18   $ (2.11   $ (2.96
 

 

 

   

 

 

   

 

 

   

 

 

   

 

 

   

 

 

   

 

 

 

Weighted average number of Class A and Class C units outstanding (4)

    N/A        23,000        23,002        22,821        22,677        22,677        22,677   
 

 

 

   

 

 

   

 

 

   

 

 

   

 

 

   

 

 

   

 

 

 

 

 

73


Table of Contents
    As of or for the
Year Ended December 31,
    As of or for the
Nine Months
Ended September 30,
 
    2006 (1)     2007 (1)     2008     2009     2010     2010     2011  
    (in thousands, except as otherwise indicated)  

Consolidated Statements of Financial Condition Data:

             

Total assets

  $ 16,603,147      $ 23,237,953      $ 31,797,278      $ 43,195,731      $ 47,843,660      $ 47,653,812      $ 41,658,493   

Debt obligations

    417,321        582,156        536,849        700,342        494,716        665,991        836,262   

Segment Statements of Operations Data: (5)

             

Management fees

  $ 251,642      $ 378,483      $ 544,520      $ 636,260      $ 750,031      $ 560,655      $ 538,256   

Incentive income

    249,527        332,457        173,876        175,065        413,240        267,807        271,906   

Investment income (loss)

    58,801        40,898        (151,249     289,001        149,449        81,888        (19,496
 

 

 

   

 

 

   

 

 

   

 

 

   

 

 

   

 

 

   

 

 

 

Total segment revenues

    559,970        751,838        567,147        1,100,326        1,312,720        910,350        790,666   
 

 

 

   

 

 

   

 

 

   

 

 

   

 

 

   

 

 

   

 

 

 

Compensation and benefits

    (136,450     (196,672     (218,128     (268,241     (287,067     (222,430     (228,079

Incentive income compensation expense

    (92,193     (78,184     (64,845     (65,639     (159,243     (103,726     (111,372

General, administrative and other expenses

    (54,601     (62,690     (70,459     (77,788     (87,602     (64,245     (74,741
 

 

 

   

 

 

   

 

 

   

 

 

   

 

 

   

 

 

   

 

 

 

Total expenses

    (283,244     (337,546     (353,432     (411,668     (533,912     (390,401     (414,192
 

 

 

   

 

 

   

 

 

   

 

 

   

 

 

   

 

 

   

 

 

 

Other income (expense)

    —          —          —          —          11,243        11,730        395   

Interest expense, net of interest income

    (8,581     (1,175     (6,437     (13,071     (26,173     (19,673     (25,192
 

 

 

   

 

 

   

 

 

   

 

 

   

 

 

   

 

 

   

 

 

 

ANI

  $ 268,145      $ 413,117      $ 207,278      $ 675,587      $ 763,878      $ 512,006      $ 351,677   
 

 

 

   

 

 

   

 

 

   

 

 

   

 

 

   

 

 

   

 

 

 

Segment Statements of Financial Condition Data: (5)

             

Cash and cash-equivalents

  $ 106,020      $ 276,978      $ 141,590      $ 433,769      $ 348,502      $ 288,724      $ 340,964   

U.S. Treasury and government agency securities

    —          75,331        —          74,900        170,564        180,614        407,456   

Investments in limited partnerships, at equity

    276,328        402,420        606,478        909,329        1,108,690        1,038,669        1,088,047   

Total assets

    489,968        957,714        913,757        1,702,403        1,944,801        1,723,441        2,069,654   

Debt obligations

    228,571        217,857        196,429        425,000        403,571        403,571        659,643   

Total liabilities

    396,000        503,980        424,182        742,570        708,085        659,391        942,029   

Total capital

    93,968        453,734        489,575        959,833        1,236,716        1,064,050        1,127,625   

Operating Metrics:

             

AUM (in millions) (6)

  $ 35,554      $ 52,602      $ 49,866      $ 73,278      $ 82,672      $ 79,121      $ 73,010   

Management
fee-generating AUM
(in millions) (7)

    32,494        41,193        50,234        62,677        66,175        65,134        63,367   

Incentive-creating AUM
(in millions) (8)

    12,207        14,784        22,197        33,339        39,385        37,282        33,626   

Uncalled capital
commitments
(in millions) (9)

    3,891        14,046        7,205        11,055        14,270        14,230        12,376   

Incentives created
(fund level) (10)

    507,347        332,277        (223,328     1,239,314        889,721        502,657        (277,663

Incentives created (fund level), net of associated incentive income compensation expense (10)

    320,791        190,200        (122,822     699,664        516,183        283,770        (151,148

Accrued incentives (fund level) (10)

    923,500        923,320        526,116        1,590,365        2,066,846        1,825,215        1,517,277   

Accrued incentives (fund level), net of associated incentive income compensation expense (10)

    608,750        520,320        285,279        879,879        1,166,583        1,005,034        867,204   

Change in accrued incentives (fund level), net of associated incentive income compensation expense (11)

    169,170        (88,430     (235,041     594,600        286,704        125,155        (299,379

 

(1) The OCGH unitholders controlled OCM and control Oaktree; thus, the May 2007 Restructuring was accounted for as a reorganization of entities under common control. Accordingly, the value of assets and liabilities recognized in OCM’s consolidated financial statements were unchanged when those assets and liabilities were carried forward into Oaktree’s financial statements.

 

74


Table of Contents
(2) On May 25, 2007, we undertook the May 2007 Restructuring for the purpose of effecting the 2007 Private Offering pursuant to Rule 144A under the Securities Act. The May 2007 Restructuring had the following significant effects on our reported financial results:
  (a) Non-cash compensation charges. Commencing in May 2007, the statement of operations includes non-cash compensation expense related to the vesting of OCGH units held by certain of our employees as of the 2007 Private Offering, amortized over the OCGH units’ five-year vesting period ending January 2, 2012. These non-cash compensation charges totaled (in thousands): $920,624 for the period May 25, 2007 through December 31, 2007, $932,211, $928,943 and $929,131 for the years ended December 31, 2008, 2009 and 2010, respectively, and $712,658 and $710,563 for the nine months ended September 30, 2010 and 2011, respectively.
  (b) Income taxes. Before and after the May 2007 Restructuring, we have been a partnership for U.S. federal income tax purposes and therefore are not subject to U.S. federal income taxes. However, income tax expense is significantly greater following the May 2007 Restructuring because certain of the Intermediate Holding Companies are subject to federal income taxes. Income tax expense for the Intermediate Holding Companies totaled (in thousands): $1,700 for the period May 25, 2007 through December 31, 2007, $9,823, $14,236 and $18,759 for the years ended December 31, 2008, 2009 and 2010, respectively, and $15,471 and $11,112 for the nine months ended September 30, 2010 and 2011, respectively.
  (c) Different accounting treatment. After the May 2007 Restructuring, compensation expense includes certain items that previously were treated as members’ capital distributions, including special allocation payments to certain of our principals in lieu of salary and bonus. Members’ capital distributions totaled (in thousands): $3,214 and $2,349 for the year ended December 31, 2006 and the period January 1, 2007 through May 24, 2007, respectively.
  (d) OCGH non-controlling interest in consolidated subsidiaries. At September 30, 2011, Oaktree Capital Group, LLC owned 22,677,100 of the 148,539,215 Oaktree Operating Group units outstanding, representing an approximate 15.27% economic interest in the Oaktree Operating Group. OCGH owned the remaining 125,862,115 Oaktree Operating Group units outstanding. OCGH non-controlling interest (also referred to as “OCGH non-controlling interest in consolidated subsidiaries” in our financial statements) reflects OCGH’s 84.73% economic interest in the Oaktree Operating Group. The net loss attributable to OCGH non-controlling interest totaled (in thousands): $599,520 for the period May 25, 2007 through December 31, 2007, $625,285, $227,313 and $163,555 for the years ended December 31, 2008, 2009 and 2010, respectively, and $173,976 and $308,181 for the nine months ended September 30, 2010 and 2011, respectively.
(3) For periods before May 25, 2007, this line item represents OCM only.
(4) Per unit amounts for 2007 are for the period May 25, 2007 through December 31, 2007. For additional information regarding per unit data, see the “Earnings Per Unit” notes to our consolidated financial statements included elsewhere in this prospectus.
(5) Our business is comprised of one segment, our investment management segment, which consists of the investment management services that we provide to our clients.

 

     Our chief operating decision maker uses adjusted net income, or ANI, to evaluate the financial performance of, and make resource allocations and other operating decisions for, our segment. The components of revenues and expenses used in determining ANI do not give effect to the consolidation of the funds that we manage. In addition, ANI excludes the effect of: (1) non-cash equity compensation charges, (2) income taxes, (3) expenses that OCG or its Intermediate Holding Companies bear directly and (4) the adjustment for the OCGH non-controlling interest subsequent to May 24, 2007. We expect that ANI will include non-cash equity compensation charges related to unit grants made after this offering. ANI is calculated at the Oaktree Operating Group level. For additional information regarding these reconciling adjustments, as well as reconciliations of segment total assets to consolidated total assets, see the “Segment Reporting” notes to our consolidated financial statements included elsewhere in this prospectus.

 

(6) AUM represents the NAV of the assets we manage, the fund-level leverage that generates management fees and the undrawn capital that we are entitled to call.
(7) Management fee-generating AUM reflects AUM on which we earn management fees. It excludes certain AUM, such as differences between AUM and committed capital or cost basis for most closed-end funds, the investments we make in our funds as general partner, undrawn capital commitments to funds for which management fees are based on NAV or contributed capital and capital commitments to closed-end funds that have not yet commenced their investment periods.
(8) Incentive-creating AUM refers to the AUM that may eventually produce incentive income. It represents the NAV of our closed-end and evergreen funds, excluding investments made by us and our employees (which are not subject to an incentive allocation).
(9) Uncalled capital commitments represent undrawn capital commitments by partners (including Oaktree as general partner) of our closed-end funds in their investment periods. If a fund distributes capital during its investment period, that capital is typically subject to possible recall, in which case it is included in uncalled capital commitments.
(10) Our funds record as accrued incentives the incentive income that would be paid to us if the funds were liquidated at their reported values as of the date of the financial statements. Incentives created (fund level) refers to the amount generated by the funds during the period. We refer to the amount of incentive income recognized as revenue by us as segment incentive income. We recognize incentive income when it becomes fixed or determinable, all related contingencies have been removed and collection is reasonably assured. Amounts recognized by us as incentive income no longer are included in accrued incentives (fund level), the term we use for remaining fund-level accruals. Incentives created (fund level), incentive income and accrued incentives (fund level) are presented gross, without deduction for direct compensation expense that is owed to our investment professionals associated with the particular fund when we earn the incentive income. We call that charge “incentive income compensation expense.” Incentive income compensation expense varies by the investment strategy and vintage of the particular fund, among other factors, but generally equals between 40% to 55% of segment incentive income revenue.
(11) The change in accrued incentives (fund level), net of associated incentive income compensation expense, represents the difference between (1) our recognition of net incentive income when it becomes fixed or determinable, all related contingencies have been removed and collection is reasonably assured and (2) the incentive income generated by the funds during the period that would be due to us if the funds were liquidated at their reported values as of that date, net of associated incentive income compensation expense.

 

N/A Not applicable.

 

75


Table of Contents

MANAGEMENT’S DISCUSSION AND ANALYSIS

OF FINANCIAL CONDITION AND RESULTS OF OPERATIONS

The following discussion and analysis should be read in conjunction with the consolidated financial statements of Oaktree Capital Group, LLC and the related notes included elsewhere in this prospectus.

Business Overview

Oaktree is a leading global investment management firm focused on alternative markets. Since December 31, 2006, we have more than doubled our AUM, to $73.0 billion as of September 30, 2011, across a broad array of investment strategies that we divide into six asset classes: distressed debt, corporate debt, control investing, convertible securities, real estate and listed equities. Across the firm we utilize a contrarian, value-oriented investment philosophy focused on providing superior risk-adjusted investment performance for our clients. This approach extends to how we manage and grow our business.

We manage assets on behalf of many of the most significant institutional investors in the world, including 71 of the 100 largest U.S. pension plans, 37 states in the United States, over 350 corporations, over 300 university, charitable and other endowments and foundations, and over 150 non-U.S. institutional investors, including six of the top 10 sovereign wealth fund nations. We serve these clients with over 600 employees, including more than 200 investment professionals in offices located in Los Angeles (headquarters), New York, Stamford, London, Frankfurt, Paris, Beijing, Hong Kong, Seoul, Singapore and Tokyo, with additional offices and staff members provided through fund affiliates in Amsterdam and Luxembourg.

Our business is comprised of one segment, our investment management segment, which consists of the investment management services that we provide to our clients. See “Business—Our Sources of Revenue—Structure of Funds” for a detailed discussion of the structure of our funds. We generate three types of segment revenue: management fees, incentive income and investment income. Management fees are calculated as a fixed percentage of the capital commitments (as adjusted for distributions during the liquidation period) or NAV of a particular fund. Incentive income represents our share (typically 20%) of the profits earned by our closed-end and evergreen funds, subject to applicable hurdle rates or high-water marks. Investment income is the return on the amounts that we invest in each of our funds and, to a growing extent, investments in funds or businesses managed by third-party investment managers with whom we have a strategic relationship.

Impact of the Economy and Financial Markets

As a global investment manager, macroeconomic conditions and the financial markets significantly impact the value of the assets held by our funds and our investment returns, which, in turn, impact our results of operations.

We manage our business on the premise that the economy and financial markets are cyclical, and we do not target specific AUM levels. Periods of economic contraction have historically resulted in a decrease in the value of the assets held by our funds, thereby reducing our investment returns and decreasing our AUM, investment income and incentives created (fund level). Similarly, depressed asset valuations limit our ability to harvest investments from these funds at attractive asset prices, thereby decreasing our proceeds from fund distributions and thus incentive income and realized investment income. However, periods of economic contraction and declining financial markets increase the availability of attractive investments for our new funds, which form the basis of future incentive and investment income. To take advantage of these attractive investing opportunities, we have generally raised larger closed-end funds in our distress-oriented strategies and accepted more capital into our open-end and evergreen funds during periods of economic contraction.

 

76


Table of Contents

As financial markets recover and asset prices increase, our investment income benefits, our incentives created (fund level) increase, and we typically shift from being a net buyer to being a net seller across our closed-end funds. This shift typically is followed by an increase in distributions across funds in their liquidation period, which leads to a decrease in their management fees, an increase in our cash flow attributable to our fund investments and, following the particular fund’s full return of capital and preferred return, an increase in our incentive income. Our risk-controlled investment approach historically has achieved superior returns relative to the Relevant Benchmark in down markets and market-competitive returns in up markets.

By way of example, from January 2007 until May 2008, in anticipation of an economic downturn, we raised $14.5 billion for two distressed debt funds, including $10.9 billion for OCM Opportunities Fund VIIb, L.P., or Opps VIIb. We commenced Opps VIIb’s investment period in May 2008 and then invested over $5.3 billion of its ultimate $9.8 billion of drawn capital in the 15 weeks following the collapse of Lehman Brothers on September 15, 2008. While that investment environment presented an outstanding opportunity for us to buy bank debt and other securities at distressed prices, the steep drop in the financial markets contributed to the $10.8 billion decrease in aggregate AUM market value in the year ended December 31, 2008. Markets recovered in 2009, resulting in aggregate appreciation of $19.1 billion and $8.7 billion in the years ended December 31, 2009 and 2010, respectively. Substantial price gains in Opps VIIb’s portfolio motivated us to sell assets and commence distributions from the fund in January 2011, prior to the start of its liquidation period in May 2011. As of September 30, 2011, Opps VIIb’s asset sales had caused its quarterly management fee to decline by 21.1% from its investment-period level and its $5.8 billion in distributions had reduced its then-remaining combined total of capital and preferred return to $6.6 billion.

Fluctuations in the market value of our funds impact our segment metrics and revenues. For example, of the $8.7 billion in aggregate market appreciation for the year ended December 31, 2010, $3.3 billion was in open-end and evergreen funds where management fees are based on NAV, thus benefitting near-term revenues. Similarly, our incentives created (fund level) benefited from aggregate market appreciation of $5.7 billion for the year ended December 31, 2010 in our closed-end and evergreen funds. The creation of incentives at the fund level usually precedes our earning the related incentive income by a number of quarters or years. For example, from early 2009 through September 30, 2011, aggregate incentives created (fund level) were $1.8 billion, while incentive income recognized by us totaled $817.9 million, causing accrued incentives (fund level) to grow from $487.1 million as of March 31, 2009 to $1.5 billion as of September 30, 2011 (or $867.2 million net of associated incentive income compensation expense).

As illustrated by Opps VIIb, the rise in market prices and easing of economic distress that generally characterized the period from early 2009 through July 2011 provided opportunities to harvest our existing investments while reducing the universe of attractive investment opportunities, leading us to raise smaller funds in our largest closed-end fund strategy, distressed debt. Specifically, we capped Oaktree Opportunities Fund VIII, L.P., or Opps VIII, and Oaktree Opportunities Fund VIIIb, L.P., or Opps VIIIb, the two funds that we raised for investment during the expected recovery phase of the cycle, at $4.5 billion and $2.7 billion, respectively. The impact of this self-imposed cap on the size of our most recent funds, coupled with the impact of commencement of distributions by Opps VIIb and the sharp downturn in the financial markets in August and September 2011, contributed to a decrease in our AUM in the third quarter of 2011 to $73.0 billion, as well as decreases in our management fee-generating AUM and incentive-creating AUM.

Although this phase in the market cycle may cause one or more of our AUM, management fee-generating AUM and incentive-creating AUM to plateau or continue to decrease in coming quarters, the relatively high volatility in financial markets and uncertainty regarding global economic forces that have characterized this cycle have caused us to take actions that may prospectively lessen or reverse

 

77


Table of Contents

the recent AUM declines. Specifically, the market downturn in the third quarter of 2011 caused us to slow the pace of selling by Opps VIIb, to commence the investment period of Opps VIIIb in mid-August 2011 and to launch the marketing of Oaktree Opportunities Fund IX, L.P. in October 2011.

The magnitude and duration of any change in one or more of our three AUM metrics are impossible to predict because they depend on a number of factors outside of our control, including net asset flows and changes in market values across our funds. If management fee-generating AUM decreases from one quarter to the next, we would expect an approximately proportional decrease in our management fees over the same period, subject to any corresponding fluctuation in the overall management fee rate. If incentive-creating AUM decreases from one quarter to the next, we would expect an approximately proportional decrease in our incentives created (fund level) over the same period, all other things being equal. To the extent that management fees decline as a result of asset sales by Opps VIIb or any other closed-end funds with accrued incentives (fund level), incentive income may be recognized either in the same period or, depending on whether the particular fund has distributed to its limited partners their capital plus a preferred return, future periods. Specifically in the case of Opps VIIb, which accounted for 55.1% of the aggregate $1.5 billion accrued incentives (fund level) as of September 30, 2011, because it is still early in Opps VIIb’s distribution period, the recognition of incentive income is not expected to occur in the near future (other than possibly periodically for tax distributions) since Opps VIIb still needs to return limited partners’ capital plus a preferred return before we receive the distributions that result in incentive income.

Operating Metrics

We monitor certain operating metrics that are either common to the alternative asset management industry or that we believe provide important data regarding our business. As described below, these operating metrics include assets under management, management fee-generating AUM, incentive-creating AUM, incentives created (fund level), accrued incentives (fund level) and uncalled capital commitments.

Assets Under Management

AUM generally refers to the assets we manage and equals the NAV of the assets we manage, the fund-level leverage that generates management fees and the undrawn capital that we are entitled to call from investors in our funds pursuant to their capital commitments.

Our AUM amounts include assets under management for which we charge no fees. Our definition of AUM is not based on any definition contained in our operating agreement or the agreements governing the funds that we manage. Our calculation of AUM and the two AUM-related metrics below may not be directly comparable to the AUM metrics of other asset managers.

AUM as of December 31, 2008, 2009 and 2010 and September 30, 2011 is set forth below.

 

     December 31,      September 30,
2011
 
     2008      2009      2010     
     (in millions)  

AUM:

           

Closed-end funds

   $ 30,827       $ 45,039       $ 53,381       $ 46,037   

Open-end funds

     16,231         24,588         26,122         24,612   

Evergreen funds

     2,808         3,651         3,169         2,361   
  

 

 

    

 

 

    

 

 

    

 

 

 

Total

   $ 49,866       $ 73,278       $ 82,672       $ 73,010   
  

 

 

    

 

 

    

 

 

    

 

 

 

 

78


Table of Contents

The change in AUM for the years ended December 31, 2008, 2009 and 2010 and the nine months ended September 30, 2011 is set forth below:

 

     Year Ended December 31,     Nine
Months
Ended
September 30,
2011
 
     2008     2009     2010    
     (in millions)  

Change in AUM:

        

Beginning of period

   $ 52,602      $ 49,866      $ 73,278      $ 82,672   

Closed-end funds:

        

New capital commitments

     7,687        7,913        8,590        4,132   

Distributions for a realization event/other

     (1,911     (3,208     (5,399     (8,973

Cancellation of uncalled capital commitments

     —         (515     (32     (1,209 )

Change in market value

     (4,729     10,223        5,362        (1,287

Change in leverage

     133        (201     (179     (7

Open-end funds:

        

Contributions

     2,632        4,679        2,798        3,167   

Redemptions

     (1,803     (3,795     (4,183     (3,633

Change in market value

     (4,912     7,473        2,920        (1,044

Evergreen funds:

        

Contributions

     1,442        204        154        149   

Redemptions

     (100     (542     (213     (275

Distributions from restructured funds

     —         (257     (780     (526

Change in market value

     (1,175     1,438        356        (156
  

 

 

   

 

 

   

 

 

   

 

 

 

End of period

   $ 49,866      $ 73,278      $ 82,672      $ 73,010   
  

 

 

   

 

 

   

 

 

   

 

 

 

Management Fee-Generating AUM

Management fee-generating AUM reflects the AUM on which we earn management fees. Our closed-end funds typically pay management fees based on committed capital during the investment period, without regard to changes in NAV or the pace of capital draw downs, and during the liquidation period on the lesser of (1) total funded capital and (2) the cost basis of assets remaining in the fund. The annual management fee rate remains unchanged from the investment period through the liquidation period. Our open-end and evergreen funds pay management fees based on their NAV. See “Business—Our Sources of Revenue—Management Fees” for a more detailed discussion of the terms of our management fees.

Management fee-generating AUM as of December 31, 2008, 2009 and 2010 and September 30, 2011 is set forth below:

 

     December 31,      September 30,
2011
 
     2008      2009      2010     
     (in millions)  

Management Fee-Generating AUM:

           

Closed-end funds

   $ 31,486       $ 35,164       $ 37,710       $ 36,738   

Open-end funds

     16,084         24,522         26,105         24,594   

Evergreen funds

     2,664         2,991         2,360         2,035   
  

 

 

    

 

 

    

 

 

    

 

 

 

Total

   $ 50,234       $ 62,677       $ 66,175       $ 63,367   
  

 

 

    

 

 

    

 

 

    

 

 

 

 

79


Table of Contents

The change in management fee-generating AUM for the years ended December 31, 2008, 2009 and 2010 and the nine months ended September 30, 2011 is set forth below:

 

     Year Ended December 31,     Nine
Months
Ended
September  30,

2011
 
     2008     2009     2010    
     (in millions)  

Change in Management Fee-Generating AUM:

        

Beginning of period

   $ 41,193      $ 50,234      $ 62,677      $ 66,175   

Closed-end funds:

        

New capital commitments to funds that pay fees based on committed capital

     13,427        4,985        5,826        3,566   

Capital drawn by funds that pay fees based on drawn capital or NAV

     1,873        290        578        757   

Change for funds that pay fees based on the lesser of funded capital or cost basis during liquidation (1)

     (1,095     (730     (2,053     (2,819

Change in fee basis from committed capital to drawn capital

     —          —          —         
(978

Cancellation of uncalled capital commitments for funds that pay fees based on committed capital

     —         (489     —         (1,066

Distributions by funds that pay fees based on NAV

     (133     (1,263     (1,657     (390

Change in market value (2)

     (1,053     1,085        30        (35

Change in leverage

     132        (200     (178     (7

Open-end funds:

        

Contributions

     2,489        4,612        2,849        3,166   

Redemptions

     (1,803     (3,646     (4,184     (3,634

Change in market value

     (4,913     7,472        2,918        (1,043

Evergreen funds:

        

Contributions

     1,401        204        154        149   

Redemptions

     (104     (532     (201     (272

Permanent cancellation of management fees from restructured funds

     (69     (437     (861      

Change in market value

     (1,111     1,092        277        (202
  

 

 

   

 

 

   

 

 

   

 

 

 

End of period

   $ 50,234      $ 62,677      $ 66,175      $ 63,367   
  

 

 

   

 

 

   

 

 

   

 

 

 

 

(1) For most closed-end funds, management fees are charged during the liquidation period on the lesser of (i) total funded capital and (ii) the cost basis of assets remaining in the fund, with the cost basis of assets generally calculated by excluding cash balances. Thus, changes in fee basis during the liquidation period are not dependent on distributions made from the fund; rather, they are tied to the cost basis of the fund’s investments and thus the fee basis generally declines as the fund sells assets.
(2) The change in market value reflects (i) certain funds that pay management fees based on NAV and leverage, as applicable, and (ii) foreign currency-related changes for a foreign currency-denominated fund that pays management fees based on committed capital.

As compared with AUM, management fee-generating AUM generally excludes the following:

 

  Ÿ  

Differences between AUM and either committed capital or cost basis for closed-end funds, other than for closed-end funds that pay management fees based on NAV and leverage, as applicable;

 

  Ÿ  

Undrawn capital commitments to funds for which management fees are based on NAV or drawn capital;

 

80


Table of Contents
  Ÿ  

Capital commitments to closed-end funds that have not yet commenced their investment periods;

 

  Ÿ  

The investments we make as general partner;

 

  Ÿ  

Closed-end funds that are beyond the term during which they pay management fees; and

 

  Ÿ  

AUM in restructured and liquidating evergreen funds, for which management fees were waived commencing in 2009.

A reconciliation of AUM to management fee-generating AUM as of December 31, 2008, 2009 and 2010 and September 30, 2011 is set forth below:

 

     December 31,     September 30,
2011
 
     2008     2009     2010    
     (in millions)  

Reconciliation of AUM to Management Fee-Generating AUM:

        

AUM

   $  49,866      $  73,278      $  82,672      $ 73,010   

Difference between AUM and committed capital or cost basis for closed-end funds (1)

     1,932        (5,947     (9,374     (2,487)   

Capital commitments to funds that have not yet begun to generate management fees

     —          (1,075     (2,947     (3,224

Undrawn capital commitments to funds for which management fees are based on drawn capital or NAV

     (566     (1,881     (1,989     (2,265

General partner investments in management fee-generating funds

     (775     (899     (955     (967

Closed-end funds that are no longer paying management fees

     (154     (184     (471     (419

Funds for which management fees were permanently waived

     (69     (615     (761     (281
  

 

 

   

 

 

   

 

 

   

 

 

 

Management fee-generating AUM

   $ 50,234      $ 62,677      $ 66,175      $ 63,367   
  

 

 

   

 

 

   

 

 

   

 

 

 

 

(1) Not applicable to closed-end funds that pay management fees based on NAV and leverage, as applicable.

The period-end weighted average annual management fee rates applicable to the respective management fee-generating AUM balances above are set forth below:

 

     December 31,     September 30,
2011
 
       2008         2009         2010      

Weighted Average Annual Management Fee Rate:

        

Closed-end funds

     1.43     1.48     1.46     1.45

Open-end funds

     0.47        0.52        0.51        0.49   

Evergreen funds

     1.65        1.35        1.85        1.84   

Overall

     1.14        1.09        1.10        1.09   

Incentive-Creating AUM

Incentive-creating AUM represents the AUM that may eventually produce incentive income. It equals the NAV of our closed-end and evergreen funds, excluding investments made by us and our employees (which are not subject to an incentive allocation). All funds for which we are entitled to receive an incentive allocation are included in incentive-creating AUM, regardless of whether or not they are currently generating incentives. As of September 30, 2011, of the $33.6 billion in incentive-creating AUM, $17.6 billion was generating incentives at the fund level. Incentive-creating AUM does not include undrawn capital commitments because they are not part of the NAV.

 

81


Table of Contents

Incentive-creating AUM as of December 31, 2008, 2009 and 2010 and September 30, 2011 is set forth below:

 

     December 31,      September 30,
2011 
 
     2008      2009      2010     
     (in millions)  

Incentive-Creating AUM:

           

Closed-end funds

   $ 19,670       $ 30,117       $ 36,589       $ 31,555   

Evergreen funds

     2,527         3,222         2,796         2,071   
  

 

 

    

 

 

    

 

 

    

 

 

 

Total

   $ 22,197       $ 33,339       $ 39,385       $ 33,626   
  

 

 

    

 

 

    

 

 

    

 

 

 

Nine Months Ended September 30, 2011

Our AUM decreased $9.7 billion, or 11.7%, from $82.7 billion to $73.0 billion during the nine months ended September 30, 2011. Net outflows of $6.1 billion in closed-end funds were the largest contributor to the decline, reflecting distributions of $9.0 billion and cancellations of uncalled capital commitments of $1.2 billion, partially offset by new capital commitments of $4.1 billion. Opps VIIb, which commenced its liquidation period in May 2011, accounted for $6.7 billion in aggregate distributions and cancellations of uncalled capital commitments, or 65.7% of total closed-end fund distributions and uncalled capital commitments in the period. Of the $4.1 billion of new capital commitments, $2.8 billion, or 68.3%, was attributable to Oaktree European Principal Fund III, L.P., or EPF III. The aggregate market value of the closed-end funds fell $1.3 billion, of which Opps VIIb accounted for $0.5 billion, or 38.5%, with the remainder arising largely from a mix of funds in our distressed debt and control investing asset classes. In our open-end funds, AUM decreased by $1.5 billion, reflecting market value declines of $1.0 billion, including $0.9 billion from strategies in our convertible securities asset class, and net outflows of $0.5 billion, principally in our corporate debt and convertible securities asset classes. In our evergreen funds, AUM decreased by $0.8 billion, reflecting $0.5 billion of distributions from certain evergreen funds that had been restructured, $0.2 billion in market value declines and $0.1 billion in net outflows from the two active evergreen funds.

Management fee-generating AUM fell $2.8 billion, or 4.2%, from $66.2 billion to $63.4 billion during the nine months ended September 30, 2011, primarily as a result of the commencement of Opps VIIb’s liquidation period in May 2011, and secondarily because of a change in the management fee arrangement for the U.S. Treasury portion of PPIF. The commencement of Opps VIIb’s liquidation period caused its management fee-generating AUM to decrease $2.6 billion, representing the difference between its initial committed capital and the cost basis of its remaining assets as of September 30, 2011. We changed the basis on which we charge management fees for the U.S. Treasury’s investment in PPIF from being based on full committed capital to being based on drawn capital, which as of September 30, 2011 had the effect of reducing management fee-generating AUM by $1.0 billion. Partially offsetting these declines from our closed-end funds was the commencement of the investment period for Opps VIIIb in mid-August 2011, representing $2.6 billion, or 73.6%, of the management fee-generating AUM arising from new capital commitments during the period. EPF III, a new fund in our control investing asset class with committed capital of 2.4 billion (or $3.2 billion) as of September 30, 2011, was not included in management fee-generating AUM as of September 30, 2011 because it had yet to commence its investment period. Management fee-generating AUM across open-end funds fell $1.5 billion, reflecting $1.0 billion of market value declines and $0.5 billion of net outflows, as described in AUM above. In our evergreen funds, management fee-generating AUM fell $0.3 billion, reflecting $0.2 billion of net market depreciation and $0.1 billion of net outflows from the two active evergreen funds.

Incentive-creating AUM decreased $5.8 billion, or 14.7%, from $39.4 billion to $33.6 billion during the nine months ended September 30, 2011. Closed-end funds accounted for $5.0 billion of the $5.8

 

82


Table of Contents

billion decrease, which was the net result of $8.4 billion in distributions, $4.4 billion in drawn capital and $1.0 billion in market value declines. Opps VIlb accounted for $5.4 billion and $0.5 billion of the distributions and market value declines, respectively, while Opps VIII represented the largest single source of drawn capital at $1.8 billion. Evergreen funds accounted for $0.7 billion of the overall decline, reflecting the activity described above in the discussion of the change in AUM.

Year Ended December 31, 2010

Our AUM grew by $9.4 billion, or 12.8%, from $73.3 billion to $82.7 billion during the year ended December 31, 2010. This growth was driven by an $8.6 billion increase in the market value of our existing assets, of which $5.4 billion arose from closed-end funds, including $2.4 billion from Opps VIIb. Our closed-end funds received aggregate capital commitments of $8.6 billion, including an aggregate $4.0 billion to Opps VIII and VIIIb, $1.4 billion to PPIF and $1.2 billion to Oaktree Mezzanine Fund III, L.P., or Mezz III. Closed- end funds made aggregate distributions of $5.4 billion primarily from a mix of funds in liquidation across our distressed debt and control investing asset classes and U.S. senior loan strategy. The AUM for open-end funds increased $1.5 billion, on $2.9 billion of market value appreciation, which was partially offset by $1.4 billion in net outflows, which we believe generally reflected asset rebalancing following relatively strong price gains as the market rebounded from crisis lows in early 2009. Our corporate debt asset class had $1.8 billion in market value appreciation and $0.6 billion in net outflows, while convertible securities had $1.2 billion in market value appreciation and $0.8 billion in net outflows. For evergreen funds, the liquidation of certain restructured funds resulted in distributions of capital of $0.8 billion during 2010, which more than offset the $0.4 billion in increased market value.

Management fee-generating AUM rose $3.5 billion, or 5.6%, from $62.7 billion to $66.2 billion as of December 31, 2010, primarily as a result of $5.8 billion in capital commitments to closed-end funds that had begun to generate management fees, the most notable being $1.5 billion to each of Opps VIII and Mezz III and $1.2 billion to PPIF. Declines in the management fee basis for closed-end funds resulted in a decrease of $2.0 billion, reflecting reductions of $0.3 billion and $0.5 billion for Opps VI and Opps VII, respectively, and $0.3 billion for OCM Principal Opportunities Fund II, L.P., or POF II, which exited the 10-year period for which it paid management fees. The $1.6 billion increase in management fee-generating AUM for open-end funds reflected $2.9 billion in aggregate market value appreciation, which was partially offset by $1.3 billion in net outflows, as discussed in greater detail in the previous paragraph. For evergreen funds, the $0.6 billion decrease was primarily a result of the inclusion as of December 31, 2009 of $0.8 billion in management fee-generating AUM from a restructured evergreen fund that was not paying management fees at the time, but had the potential to generate future fees. As of September 2010, it was determined this fund no longer had the potential to pay management fees, and we removed it from this calculation as of that date. As a result, the weighted average annual management fee rate for evergreen funds increased to 1.85% as of December 31, 2010 from 1.35% as of December 31, 2009.

Incentive-creating AUM increased $6.1 billion, or 18.3%, from $33.3 billion to $39.4 billion as of December 31, 2010, primarily as a result of $5.4 billion in market value appreciation in our closed-end and evergreen funds, coupled with the net effect of capital invested less capital distributed during the year. Of the market value appreciation, $5.1 billion was from closed-end funds, including $2.4 billion from Opps VIIb. The increase in incentive-creating AUM for closed-end funds also reflected $5.0 billion of drawn capital, including $4.0 billion across a variety of funds in our distressed debt and control investing asset classes. Opps VIII accounted for $1.9 billion of the drawn capital total. Partially offsetting the increase in market value and drawn capital were distributions totaling $3.7 billion, including $1.1 billion from Opps VII and $2.1 billion from other funds in our distressed debt and control investing strategies. Evergreen fund incentive-creating AUM decreased by $0.4 billion, reflecting $0.3 billion in market value appreciation, which was more than offset by $0.7 billion of capital distributed by certain restructured evergreen funds.

 

83


Table of Contents

Year Ended December 31, 2009

Our AUM grew by $23.4 billion, or 46.9%, from $49.9 billion to $73.3 billion during the year ended December 31, 2009. This growth was primarily attributable to an increase of $19.1 billion in the market value of investments held by our funds, reflecting the broad rebound in the financial markets from crisis lows in the early part of the year. In our closed-end funds, the aggregate market value increase of $10.2 billion was primarily related to our distressed debt and control investing asset classes, with Opps VIIb accounting for $4.8 billion. Closed-end fund AUM also benefited from new capital commitments totaling $7.9 billion, including $3.0 billion to Opps VIII and $2.2 billion to Oaktree Principal Fund V, L.P., or PF V, which more than offset $3.2 billion in distributions from a variety of funds across strategies. AUM for open-end funds increased $8.4 billion, largely as a result of $7.5 billion in market value appreciation, including $5.0 billion for our corporate debt asset class and $2.5 billion for convertible securities. Open-end fund AUM also benefited from net inflows of $0.9 billion, primarily into our corporate debt asset class. Evergreen fund AUM increased by $0.8 billion, as $1.4 billion in market value appreciation across funds more than offset $0.4 billion in redemptions from Oaktree Emerging Markets Absolute Return Fund, L. P., or EMAR, and $0.3 billion in distributions from certain restructured evergreen funds.

Management fee-generating AUM increased by $12.5 billion, or 24.9%, from $50.2 billion to $62.7 billion during the year ended December 31, 2009 due primarily to the broad appreciation in market value across all classes. Closed-end funds benefited from $2.9 billion of new committed capital to Opps VIII and $2.1 billion of new commitments to PF V. Partially offsetting the new capital commitments were $1.3 billion in distributions from two liquidating funds in our corporate debt asset class. Open-end funds had $7.4 billion in aggregate market value appreciation, in addition to $1.0 billion in net inflows, as discussed in greater detail in the previous paragraph. An increase in management fee-generating AUM of $0.3 billion for evergreen funds reflected $1.1 billion in aggregate market value appreciation, which was more than offset by $0.4 billion in redemptions from EMAR and $0.4 billion in reductions related to management fee waivers for certain restructured evergreen funds.

Incentive-creating AUM grew $11.1 billion, or 50.0%, from $22.2 billion to $33.3 billion during the year ended December 31, 2009, principally as a result of $10.2 billion in market value appreciation in the closed-end and evergreen funds across asset classes. Incentive-creating AUM for closed-end funds increased by $10.4 billion, reflecting $8.9 billion in aggregate market value appreciation, $4.7 billion of which was from Opps VIIb. Also benefiting incentive-creating AUM for closed-end funds was $3.0 billion in drawn capital, including $1.6 billion for Opps VIIb. These increases to incentive-creating AUM were partially offset by $1.5 billion in distributions from a variety of funds across several strategies. For evergreen funds, incentive-creating AUM increased by $0.7 billion, primarily as a result of $1.3 billion in aggregate market value appreciation, which was offset by $0.4 billion in redemptions from EMAR and $0.2 billion in distributions from certain restructured evergreen funds.

Year Ended December 31, 2008

Our AUM decreased by $2.7 billion, or 5.1%, from $52.6 billion to $49.9 billion during the year ended December 31, 2008. This drop was caused by a $10.8 billion decline in the market value of investments held by our funds as financial markets plunged during the financial crisis. Largely offsetting the drop in market value were net inflows of $7.9 billion. For closed-end funds, AUM increased $1.2 billion, reflecting $7.7 billion in new capital commitments, including $4.3 billion to Opps VIIb and $2.3 billion to OCM European Principal Opportunities Fund II, L.P., or EPOF II. Largely offsetting the increase from new capital commitments was $4.7 billion in aggregate market value declines across our strategies and $1.9 billion in distributions, which included $0.7 billion from Opps V. Open-end funds AUM declined $4.1 billion, largely as a result of $4.9 billion in market value declines – $2.9 billion for our corporate debt asset class and $2.0 billion for convertible securities. Partially offsetting the market value declines were $0.8 billion in net inflows, primarily in our corporate debt asset class. Evergreen funds AUM

 

84


Table of Contents

increased $0.2 billion, as $0.8 billion in new commitments to Oaktree Value Opportunities Fund, L. P., or VOF, and $0.5 billion in new commitments related to the restructuring of Oaktree European Credit Opportunities Fund, L.P., or ECO, more than offset aggregate market value declines of $1.2 billion.

Management fee-generating AUM rose $9.0 billion, or 21.8%, from $41.2 billion to $50.2 billion during the year ended December 31, 2008, largely as a result of Opps VIIb and its $10.7 billion of management fee-generating AUM that commenced its investment period in May 2008. Closed-end fund management fee-generating AUM increased $13.2 billion, as $13.4 billion in total new capital commitments, including the $10.7 billion from Opps VIIb, together with $1.9 billion in capital drawn by funds whose fees are based on drawn capital or NAV, more than offset $1.1 billion in reductions in fee basis related to funds in liquidation and $1.0 billion in market value declines related to funds in our corporate debt asset class. For open-end funds and evergreen funds, the changes in management fee-generating AUM approximately mirrored the change in AUM described in the previous paragraph.

Incentive-creating AUM rose $7.4 billion, or 50.0%, from $14.8 billion to $22.2 billion during the year ended December 31, 2008, principally as a result of the deployment of $7.5 billion in capital by Opps VIIb and $5.3 billion from other closed-end funds. Market value declines totaling $3.7 billion and distributions of $1.9 billion partially offset the increase related to capital deployment, resulting in a net increase of $7.2 billion for closed-end funds. Incentive-creating AUM for evergreen funds increased by $0.2 billion, largely reflecting the same factors that caused evergreen fund AUM to increase.

Accrued Incentives (Fund Level)

Our funds record as accrued incentives the incentive income that would be paid to us if the funds were liquidated at their reported values as of the date of the financial statements. Incentives created (fund level) refers to the amount generated by the funds during the period. We refer to the amount of incentive income recognized as revenue by us as segment incentive income. We recognize incentive income when it becomes fixed or determinable, all related contingencies have been removed and collection is reasonably assured. Amounts recognized by us as incentive income no longer are included in accrued incentives (fund level), the term we use for remaining fund-level accruals.

Accrued incentives (fund level), gross and net of incentive income compensation expense, as of December 31, 2008, 2009 and 2010 and September 30, 2011, as well as changes in the period-end balance for the periods presented of accrued incentives (fund level), are set forth below.

 

    Year Ended December 31,     Nine Months
Ended
September  30,

2011
 
    2008     2009     2010    
    (in thousands)  

Accrued Incentives (Fund Level):

       

Beginning of period

  $ 923,320      $ 526,116      $ 1,590,365      $ 2,066,846   
 

 

 

   

 

 

   

 

 

   

 

 

 

Incentives created (fund level):

       

Closed-end funds

    (223,544     1,090,465        836,384        (282,571

Evergreen funds

    216        148,849        53,337        4,908   
 

 

 

   

 

 

   

 

 

   

 

 

 

Total incentives created (fund level)

    (223,328     1,239,314        889,721        (277,663
 

 

 

   

 

 

   

 

 

   

 

 

 

Less: segment incentive income recognized
by us

    (173,876     (175,065     (413,240     (271,906
 

 

 

   

 

 

   

 

 

   

 

 

 

End of period

  $ 526,116      $ 1,590,365      $ 2,066,846      $ 1,517,277   
 

 

 

   

 

 

   

 

 

   

 

 

 

End of period, net of associated incentive income compensation expense

  $ 285,279      $ 879,879      $ 1,166,583      $ 867,204   
 

 

 

   

 

 

   

 

 

   

 

 

 

 

85


Table of Contents

The same performance and market risks inherent in incentives created (fund level) affect the ability to ultimately realize accrued incentives (fund level). One consequence of the accounting method we follow for incentives created (fund level) is that accrued incentives (fund level) is an off-balance sheet metric, rather than being an on-balance sheet receivable that could require reduction if fund performance suffers. We track accrued incentives (fund level) because it provides an indication of potential future value, though the timing and ultimate realization of that value are uncertain.

Incentives Created (Fund Level)

Incentives created (fund level), incentive income and accrued incentives (fund level) are presented gross, without deduction for direct compensation expense that is owed to our investment professionals associated with the particular fund when we earn the incentive income. We call that charge “incentive income compensation expense.” Incentive income compensation expense varies by the investment strategy and vintage of the particular fund, among other factors, but generally equals between 40% to 55% of segment incentive income revenue. As of September 30, 2011, accrued incentives (fund level) amounted to $1.5 billion and the associated estimated incentive income compensation expense was $0.7 billion. In addition to incentive income compensation expense, the magnitude of the annual bonus pool is indirectly affected by the level of incentive income, net of its associated incentive income compensation expense. The total charge related to the annual bonus pool, including the portion attributable to our incentive income, is reflected in the financial statement line item “compensation and benefits expense.”

Incentives created (fund level) often reflects investments measured at fair value and therefore is subject to risk of substantial fluctuation by the time the underlying investments are liquidated. We earn the incentive income, if any, that the fund is then obligated to pay us with respect to our incentive interest (generally 20%) in the fund’s profits, subject to an annual preferred return of typically 8%. Although GAAP allows the equivalent of incentives created (fund level) to be recognized as revenue by us under Method 2, we have always followed the Method 1 approach offered by GAAP that is dependent on additional factors, including the incentive allocations becoming fixed or determinable, so as to reduce by a substantial degree the possibility that revenue recognized by us would be reversed in a subsequent period. Consequently, during the active life of a fund, the amounts of incentives created and incentives we receive or recognize are not expected to move in tandem because of the disparity, inherent in the method of accounting we utilize under GAAP, between the time that potential incentives are created at the fund level and the time that the revenue recognition criteria is met. We track incentives created (fund level) because it provides an indication of the value for us currently being created by our investment activities and facilitates comparability with those companies in our industry that utilize the alternative accrual-based Method 2 for recognizing incentive income in their financial statements.

Nine Months Ended September 30, 2011

Incentives created (fund level) amounted to $(277.7) million for the nine months ended September 30, 2011, largely as a result of broad-based market value declines stemming from the sharp drop in the financial markets during the third quarter of 2011. Opps VIIb and EPOF II were the most significant contributors to the $(277.7) million, representing 36% and 26%, respectively.

Year Ended December 31, 2010

Incentives created (fund level) amounted to $889.7 million for the year ended December 31, 2010, of which $470.3 million resulted from price appreciation of investments held by Opps VIIb and $234.1 million from other distressed debt funds, as credit markets continued their post-crisis rally.

 

86


Table of Contents

Year Ended December 31, 2009

Incentives created (fund level) amounted to $1.2 billion for the year ended December 31, 2009, of which $802.2 million resulted from price appreciation of investments held by Opps VIIb, $220.4 million from other distressed debt funds and $124.0 million from our control investing funds, as credit markets rallied sharply from financial crisis lows in the early part of the year.

Year Ended December 31, 2008

Incentives created (fund level) were a negative $223.3 million for the year ended December 31, 2008, of which $121.0 million resulted from Opps VI, $39.5 million from Opps V, $28.1 million from our control investing funds and $27.9 million from our real estate funds, as a result of mark-to-market declines as credit and other financial markets dropped sharply during the financial crisis.

Uncalled Capital Commitments

Uncalled capital commitments represent undrawn capital commitments by partners (including Oaktree as general partner) of our closed-end funds in their investment periods. If a fund distributes capital during its investment period, that capital is typically subject to possible recall, in which case it is included in uncalled capital commitments. As of December 31, 2008, 2009 and 2010 and September 30, 2011, uncalled capital commitments were $7.2 billion, $11.1 billion, $14.3 billion and $12.4 billion, respectively.

Understanding Our Results – Consolidation of Oaktree Funds

GAAP requires that we consolidate substantially all of our closed-end, commingled open-end and evergreen funds in our financial statements, notwithstanding the fact that our equity investment in those funds does not typically exceed 2.5%. Consolidated funds consist of those funds in which we hold a general partner interest that gives us substantive control rights over such funds. The specific funds consolidated for each of the periods presented are listed in the table entitled “Consolidated Funds of Oaktree Capital Group, LLC” in the Glossary. With respect to our consolidated funds, we generally have operational discretion and control over the funds, and investors do not hold any substantive rights that would enable them to impact the funds’ ongoing governance and operating activities. The funds that we manage that were not consolidated represented 30.0% of our AUM as of September 30, 2011, and 19.5% and 15.4% of our segment management fees and segment revenues, respectively, for the nine months ended September 30, 2011.

When a fund is consolidated, we reflect the assets, liabilities, revenues, expenses and cash flows of the consolidated fund on a gross basis, subject to eliminations from consolidation. Those eliminations have the effect of reclassifying from consolidated revenues to consolidated non-controlling interests the management fees and other revenues that we earn from consolidated funds, because interests in the consolidated funds held by third-party investors are treated as non-controlling interests. Conversely, the presentation of incentive income compensation expense and other of our expenses associated with generating that reclassified revenue is not affected by the consolidation process. The assets, liabilities, revenues and expenses attributable to non-controlling interests are presented as non-controlling redeemable interests in consolidated entities in the consolidated statements of financial condition and as net income attributable to non-controlling redeemable interests in consolidated entities in the consolidated statements of operations.

The elimination of consolidated funds from our consolidated revenues means that going forward consolidated revenues are expected to be significantly impacted by fund flows and fluctuations in the market value of our separately managed accounts, as well as the revenues earned from the two unconsolidated power opportunities funds. Among the factors expected to most affect expenses is the

 

87


Table of Contents

cessation as of January 2, 2012 of the annualized charge of $924.5 million for vesting of OCGH units held as of the 2007 Private Offering. Expenses associated with our overall size and being a public company are expected to grow. These categories of expenses primarily include compensation and benefits and general, administrative and other expenses. Incentive income compensation expense fluctuates in response to a number of factors, primarily the level of incentive income revenue recognized by our segment. That level of revenue, in turn, is expected to benefit in upcoming years from the $1.5 billion of accrued incentives (fund level) as of September 30, 2011. With regard to most components of other income (loss), the results should benefit to the extent that financial markets trend upward, though prolonged gains may cause us to accept less capital in our funds, which may negatively impact our results.

The “Segment Reporting” notes to our consolidated financial statements included elsewhere in this prospectus include information regarding our segment on a stand-alone basis. For a more detailed discussion of the factors that affect the results of operations of our segment, see “—Segment Analysis.”

Revenues

Our business generates three types of segment revenue: management fees, incentive income and investment income. Management fees are billed monthly or quarterly based on annual rates. While we typically earn management fees for each of the funds that we manage, the contractual terms of those management fees vary by fund structure. We also earn incentive income from our closed-end funds and evergreen funds. Our closed-end funds generally provide that our incentive allocation is equal to 20% of our investors’ profits, after the investors (including us, as general partner) receive the return of all of their contributed capital plus an annual preferred return, typically 8%. Once this occurs, we receive 80% of all distributions otherwise attributable to our investors and the investors receive the remaining 20% until we have received, in the aggregate, 20% of all such distributions in excess of contributed capital from the inception of the fund. Thereafter, all such future distributions are distributed 80% to the investors and 20% to us. Our third segment revenue source, investment income, represents our pro rata share of income or loss from our investments, generally in our capacity as general partner in our and third-party managed funds and businesses. Our consolidated revenues exclude investment income, which is presented within the other income (loss) section of our consolidated statements of operations. See “Business—Our Sources of Revenues—Structure of Funds” for a detailed discussion of the structure of our funds.

Expenses

Compensation and Benefits

Compensation and benefits reflects all compensation-related items not directly related to incentive income or the vesting of OCGH units, including salaries, bonuses, compensation based on management fees or a definition of profits and employee benefits.

Incentive Income Compensation Expense

Incentive income compensation expense includes compensation directly related to incentive income, which generally consists of percentage interests (sometimes referred to as “points”) that we grant to our investment professionals associated with the particular fund that generated the incentive income. There is no fixed percentage for this compensation expense, either by fund or strategy. In general, within a particular strategy more recent funds have a higher percentage of aggregate incentive compensation expense than do older funds. The percentage that consolidated incentive income compensation expense represents of the particular period’s consolidated incentive income is not meaningful because of the fact that most incentive income is eliminated in consolidation, whereas no incentive income compensation expense is eliminated in consolidation. For a meaningful percentage

 

88


Table of Contents

relationship, see “—Segment Analysis.” Additionally, note 12 to our consolidated financial statements contains the estimated incentive income compensation expense related to accrued incentives (fund level).

Compensation Expense for Vesting of OCGH Units

Compensation expense for vesting of OCGH units reflects the non-cash charge associated with the OCGH units held by our principals and employees at the time of the 2007 Private Offering and as a result of subsequent grants. Starting with the year ended December 31, 2007, the non-cash compensation expense for units held at the time of the 2007 Private Offering is charged equally over the five-year vesting period of the units, ending January 2, 2012, based on the units’ value as of the 2007 Private Offering. As of September 30, 2011, we had $232.8 million of unrecognized compensation expense relating to the 2007 Private Offering that we expect to recognize over the remaining vesting period of November 1, 2011 through January 2, 2012, and $62.5 million of unrecognized compensation expense relating to unit grants subsequent to the 2007 Private Offering that we expect to recognize over their weighted average vesting period of 4.6 years.

General, Administrative and Other Expenses

General, administrative and other expenses include costs related to occupancy, accountants, tax professionals, legal advisors, consultants, travel, communications and information services, foreign exchange activity, depreciation and amortization and other general and operating items. These expenses are not borne by fund investors and are not offset by credits attributable to fund investors’ non-controlling redeemable interests in consolidated funds. In addition, we have historically operated as a private company. As we incur additional expenses associated with being a publicly traded company, we anticipate general, administrative and other expenses to increase, both in absolute terms and possibly as a percentage of revenues. Specifically, we expect that we will incur additional general, administrative and other expenses to provide insurance for our directors and officers and to comply with SEC reporting requirements, stock exchange listing standards, the Dodd-Frank Act and the Sarbanes-Oxley Act. We anticipate that these insurance and compliance costs will substantially increase certain of our general, administrative and other expenses in the near term, although its percentage of revenues will depend upon a variety of factors, including those described above.

Consolidated Fund Expenses

Consolidated fund expenses consists primarily of costs incurred by our consolidated funds, including travel expenses, professional fees, research expenses and other costs associated with administering these funds. Inasmuch as most of these fund expenses are borne by third-party fund investors, they are offset by credits attributable to the fund investors’ non-controlling redeemable interests in consolidated funds.

Other Income (Loss)

Interest Expense

Interest expense reflects the interest expense of Oaktree and its operating subsidiaries, as well as consolidated funds that employ financial leverage.

Interest and Dividend Income

Interest and dividend income consists of interest and dividend income earned on the investments held by our consolidated funds, the consolidated funds’ net operating income from real estate-related activities and interest income earned by Oaktree and its operating subsidiaries.

 

89


Table of Contents

Net Realized Gain on Investments

Net realized gain on investment consists of realized gains and losses arising from dispositions of investments held by our consolidated funds.

Net Change in Unrealized Appreciation (Depreciation) on Investments

Net change in unrealized appreciation (depreciation) on investments reflects, for our consolidated funds, both unrealized gains and losses on investments and the reversal upon disposition of investments of unrealized gains and losses previously recognized for those investments.

Investment Income (Loss)

Represents our pro rata share of income or loss from our investments, generally in our capacity as general partner in our funds and as an investor in other third-party managed funds and businesses.

Other Income (Expense)

Other income (expense) reflects our settlement of the arbitration award we received relating to a former principal and portfolio manager of our real estate group who left us in 2005.

Income Taxes

Prior to May 25, 2007, OCM was treated as a partnership for tax purposes, with the effects of its activities flowing through to the income tax returns of its members. Consequently, no provision for income taxes was made except for non-U.S., city and local income taxes incurred directly by OCM. In connection with the May 2007 Restructuring, Oaktree was established as a publicly traded partnership that meets the qualifying income exception, allowing it to be treated as a partnership for U.S. federal income tax purposes that is not taxable as a corporation. Oaktree Holdings, Inc. and Oaktree AIF Holdings, Inc., two of our five Intermediate Holding Companies, which were established as our wholly owned subsidiaries, are subject to U.S. federal and state income taxes. The remainder of Oaktree’s income is generally not subject to corporate-level taxation. See “Material U.S. Federal Tax Considerations.”

Oaktree’s effective tax rate is directly impacted by the proportion of Oaktree’s income subject to tax compared to income not subject to tax. Oaktree’s foreign income (loss) before taxes is generally not significant (less than 5%) in relation to total pre-tax income (loss), and is generally more predictable as, unlike domestic pre-tax income, it is not significantly impacted by unrealized gains (losses). Although the foreign income (loss) before taxes is only a small percentage of the total income (loss) before taxes, the foreign tax expense comprises a significant percentage of the total income tax expense because a substantial portion of the domestic income (loss) before taxes is not subject to income tax, while almost all of the foreign income (loss) before taxes is subject to tax. In addition, changes in the proportion of foreign pre-tax income to total pre-tax income impact Oaktree’s effective tax rate to the extent foreign rates differ from the U.S. domestic tax rate.

Income taxes are accounted for using the liability method of accounting. Under this method, deferred tax assets and liabilities are recognized for the expected future tax consequences of differences between the carrying amounts of assets and liabilities and their respective tax basis, using currently enacted tax rates. The effect on deferred assets and liabilities of a change in tax rates is recognized in income in the period when the change is enacted. Deferred tax assets are reduced by a valuation allowance when it is more likely than not that some portion or all of the deferred tax assets will not be realized.

 

90


Table of Contents

Net Income (Loss) Attributable to Non-Controlling Interests

Net income (loss) attributable to non-controlling interests represents the ownership interests that third parties hold in entities that are consolidated in our financial statements. These interests fall into two categories:

 

  Ÿ  

Net income or loss attributable to non-controlling redeemable interests in consolidated funds: This measure represents the non-controlling interests that third-party investors hold in consolidated funds, which interests are primarily driven by the investment performance of the consolidated funds. In comparison to net income or loss, this measure excludes segment results, income taxes, expenses that OCG or its Intermediate Holding Companies bear directly and the impact of compensation expense for vesting of OCGH units; and

 

  Ÿ  

Net income or loss attributable to OCGH non-controlling interest in consolidated subsidiaries: This measure represents the economic interest in the Oaktree Operating Group owned by OCGH, which interest is determined at the Oaktree Operating Group level, based on the weighted average proportionate share of Oaktree Operating Group units held by the OCGH unitholders. Inasmuch as the number of outstanding Oaktree Operating Group units corresponds with the total number of outstanding OCGH units and Class A units, changes in the economic interest held by the OCGH unitholders are driven by our additional grants of OCGH units and our issuance, if any, of additional Class A units, as well as repurchases of OCGH units and Class A units. Certain of our expenses, such as income tax and related administrative expenses of Oaktree Capital Group, LLC and its Intermediate Holding Companies, are solely attributable to the Class A and Class C unitholders. See the “Unitholders’ Capital” notes to our consolidated financial statements included elsewhere in this prospectus for additional information on the economic interest in the Oaktree Operating Group owned by OCGH.

 

91


Table of Contents

Consolidated Results of Operations

The following table sets forth our audited consolidated results of operations for the years ended December 31, 2008, 2009 and 2010 and our unaudited consolidated results of operations for the three and nine months ended September 30, 2010 and 2011.

 

    Year Ended December 31,     Three Months
Ended September 30,
    Nine Months
Ended September 30,
 
    2008     2009     2010     2010     2011     2010     2011  
    (in thousands)  

Consolidated Statement of Operations:

             

Revenues:

             

Management fees

  $ 95,842      $ 115,839      $ 162,051      $ 43,623      $ 34,717      $ 126,944      $ 104,770   

Incentive income

    1,682        37,293        44,130        7,149        2,766        16,398        15,055   
 

 

 

   

 

 

   

 

 

   

 

 

   

 

 

   

 

 

   

 

 

 

Total revenues

    97,524        153,132        206,181        50,772        37,483        143,342        119,825   
 

 

 

   

 

 

   

 

 

   

 

 

   

 

 

   

 

 

   

 

 

 

Expenses:

             

Compensation and benefits

    (218,148     (268,272     (287,092     (67,658     (65,860     (222,448     (228,091

Incentive income compensation expense

    (64,845     (65,639     (159,243     (12,017     (16,377     (103,726     (111,372

Compensation expense for vesting of OCGH units

    (941,566     (940,683     (949,376     (241,388     (238,013     (712,658     (710,563
 

 

 

   

 

 

   

 

 

   

 

 

   

 

 

   

 

 

   

 

 

 

Total compensation and benefits expense

    (1,224,559     (1,274,594     (1,395,711     (321,063     (320,250     (1,038,832     (1,050,026

General, administrative and other expenses

    (71,302     (78,531     (90,432     (25,053     (26,982     (68,225     (77,385

Consolidated fund expenses

    (68,148     (73,193     (94,508     (16,938     (23,660     (61,793     (75,512
 

 

 

   

 

 

   

 

 

   

 

 

   

 

 

   

 

 

   

 

 

 

Total expenses

    (1,364,009     (1,426,318     (1,580,651     (363,054     (370,892     (1,168,850     (1,202,923
 

 

 

   

 

 

   

 

 

   

 

 

   

 

 

   

 

 

   

 

 

 

Other income (loss):

             

Interest expense

    (73,474     (34,942     (55,921     (9,483     (11,389     (42,809     (37,864

Interest and dividend income

    1,385,594        1,833,509        2,369,590        681,834        458,343        1,923,357        1,993,982   

Net realized gain on investments

    763,521        251,507        2,583,676        890,918        34,922        1,869,497        1,308,766   

Net change in unrealized appreciation (depreciation) on investments

    (8,432,832     11,113,865        1,766,450        591,736        (4,146,070     219,981        (4,204,804

Investment income

    2,986        1,778        6,620        1,076        1,608        2,383        8,646   

Other income (expense)

    —          —          11,243        —          314        11,730        395   
 

 

 

   

 

 

   

 

 

   

 

 

   

 

 

   

 

 

   

 

 

 

Total other income (loss)

    (6,354,205     13,165,717        6,681,658        2,156,081        (3,662,272     3,984,139        (930,879
 

 

 

   

 

 

   

 

 

   

 

 

   

 

 

   

 

 

   

 

 

 

Income (loss) before income taxes

    (7,620,690     11,892,531        5,307,188        1,843,799        (3,995,681     2,958,631        (2,013,977

Income taxes

    (17,341     (18,267     (26,399     (3,881     (1,328     (20,257     (15,920
 

 

 

   

 

 

   

 

 

   

 

 

   

 

 

   

 

 

   

 

 

 

Net income (loss)

    (7,638,031     11,874,264        5,280,789        1,839,918        (3,997,009     2,938,374        (2,029,897

Less:

             

Net (income) loss attributable to non-controlling redeemable interests in consolidated funds

    6,885,433        (12,158,635     (5,493,799     (1,924,171     3,761,006        (3,160,204     1,654,687   

Net loss attributable to OCGH non-controlling interest

    625,285        227,313        163,555        68,528        199,460        173,976        308,181   
 

 

 

   

 

 

   

 

 

   

 

 

   

 

 

   

 

 

   

 

 

 

Net loss attributable to Oaktree Capital Group, LLC

  $ (127,313   $ (57,058   $ (49,455   $ (15,725   $ (36,543   $ (47,854   $ (67,029
 

 

 

   

 

 

   

 

 

   

 

 

   

 

 

   

 

 

   

 

 

 

 

92


Table of Contents

Three Months Ended September 30, 2011 Compared to Three Months Ended September 30, 2010

Revenues

Management Fees

Management fees decreased $8.9 million, or 20.4%, to $34.7 million for the three months ended September 30, 2011 from $43.6 million for the three months ended September 30, 2010. The decrease primarily reflected an $8.4 million decline in advisory, director and certain other transaction fees received in connection with our investment advisory services to our consolidated funds. Specifically, the 2010 period had certain non-recurring fees related to transactions involving certain of our portfolio companies in our distressed debt asset class. We reduce management fees by the amount of such ancillary fees so that our funds’ investors share pro rata in the economic benefit of the ancillary fees. Thus, in our consolidated financial statements they are treated as being attributable to non-controlling redeemable interests in consolidated entities and have no impact on net income (loss) attributable to OCG.

Incentive Income

Incentive income decreased $4.3 million, or 60.6%, to $2.8 million for the three months ended September 30, 2011 from $7.1 million for the three months ended September 30, 2010. The decline was attributable to our unconsolidated OCM/GFI Power Opportunities Fund II, L.P., or Power Fund II, and reflected a decrease in realized gains in the period, resulting from sales of portfolio companies.

Expenses

Compensation and Benefits

Compensation and benefits decreased $1.8 million, or 2.7%, to $65.9 million for the three months ended September 30, 2011 from $67.7 million for the three months ended September 30, 2010. The decline resulted from a decrease of $3.8 million in amounts paid under profit-sharing arrangements with certain principals, primarily as a result of the quarter’s lower profitability; $1.5 million in lower expense related to our phantom equity plan for non-U.S. employees, largely reflecting a decline in the Class A unit trading price on the GSTrUE OTC market; and a reduction of $2.5 million in compensation paid, in lieu of salary and bonus, to certain portfolio managers based on their funds’ gross segment management fees, primarily reflecting lower segment management fees from such funds. Partially offsetting those items were a $2.6 million increase in the accrual toward the year-end bonus pool and a $3.4 million increase in base salaries and benefits, both of which reflected growth in headcount.

Incentive Income Compensation Expense

Incentive income compensation expense increased $4.4 million, or 36.7%, to $16.4 million for the three months ended September 30, 2011 from $12.0 million for the three months ended September 30, 2010, reflecting an increase to 48.7% from 34.5% in incentive income compensation expense as a percentage of the respective period’s segment incentive income. Of the 14.2 percentage point increase in the expense rate, 6.2 percentage points were explained by the fact that $3.6 million of tax-related segment incentive income in the third quarter of 2011 was fully offset by associated incentive income compensation expense, and the majority of the remainder arose from the different mix of funds generating segment incentive income in each period. The tax-related segment incentive income was fully offset by associated incentive income compensation expense because the ultimate profitability of the underlying income was not yet determinable. Most of the segment incentive income in the third quarter of 2011 was generated by OCM Mezzanine Fund, L.P., or Mezz I, which has a higher compensation percentage than the distressed debt and power opportunities funds that accounted for most of the segment incentive income in the prior-year period. See “—Segment Analysis” for additional details on the changes in our segment incentive income.

 

93


Table of Contents

General, Administrative and Other Expenses

General, administrative and other expenses increased $1.9 million, or 7.6%, to $27.0 million for the three months ended September 30, 2011 from $25.1 million for the three months ended September 30, 2010. Excluding the impact of foreign currency-related items, general, administrative and other expenses rose $3.6 million, or 15.3%. The increase of $3.6 million reflected $3.3 million in professional fees and other costs related to this offering, with the remainder of the increase primarily reflecting software, consulting and other costs associated with ongoing enhancements in our operational infrastructure.

Consolidated Fund Expenses

Consolidated fund expenses increased $6.8 million, or 40.2%, to $23.7 million for the three months ended September 30, 2011 from $16.9 million for the three months ended September 30, 2010. Our closed-end funds had an aggregate net increase of $2.8 million, primarily from an increase in professional fees. A restructured evergreen fund had higher expenses of $2.3 million as a result of its ongoing liquidation.

Other Income (Loss)

Interest Expense

Interest expense increased $1.9 million, or 20.0%, to $11.4 million for the three months ended September 30, 2011 from $9.5 million for the three months ended September 30, 2010. The increase resulted from an increase in interest expense of $2.0 million for Oaktree and its operating subsidiaries, primarily reflecting our $300.0 million term loan that closed on January 7, 2011, which bears interest at the fixed annual rate of 3.19% and amortizes by $7.5 million per quarter. Aggregate interest expense from our consolidated funds was lower by $0.1 million.

Interest and Dividend Income

Interest and dividend income decreased $223.5 million, or 32.8%, to $458.3 million for the three months ended September 30, 2011 from $681.8 million for the three months ended September 30, 2010. Interest and dividend income for the consolidated funds decreased $224.0 million, while interest income for Oaktree and its operating subsidiaries increased $0.5 million. Contributing to the overall decline was a decrease of $111.5 million from Opps VIIb as a result of lower average invested capital during the quarter as compared with the comparable period of the prior year. An aggregate $93.9 million of the decline related to Opps VI, OCM Principal Opportunities Fund III, L.P., or POF III, and OCM European Principal Opportunities Fund, L.P., all of which were in their liquidation periods and therefore had lower average invested capital as compared with the prior-year period.

Net Realized Gain on Investments

Net realized gain on investments decreased $856.0 million, or 96.1%, to $34.9 million for the three months ended September 30, 2011 from $890.9 million for the three months ended September 30, 2010, reflecting the lower level of dispositions of investments as financial markets declined. Of the net realized gain for the current-year period, $56.0 million was attributable to Opps VIIb and $15.4 million was attributable to OCM Mezzanine Fund II, L.P., or Mezz II. Partially offsetting the net realized gains was a $36.4 million net realized loss from POF III. For the three months ended September 30, 2010, $648.9 million of the net realized gain was from Opps VIIb, with an additional $113.1 million from EPOF II. Funds with net realized losses totaled $186.9 million, of which closed-end funds represented $134.0 million.

Net Change in Unrealized Appreciation (Depreciation) on Investments

The net change in unrealized appreciation (depreciation) on investments decreased $4,737.8 million, to $(4,146.1) million for the three months ended September 30, 2011 from $591.7 million for

 

94


Table of Contents

the three months ended September 30, 2010. Excluding the decrease of $856.0 million in net realized gain on investments, the net change in unrealized appreciation (depreciation) on investments was a decrease of $5,593.8 million, to $(4,111.1) million for the three months ended September 30, 2011 from $1,482.7 million for the three months ended September 30, 2010, reflecting the broad-based decline in the financial markets during the current-year period and the generally positive market conditions during the prior-year period. Of the $4,111.1 million net loss for the third quarter of 2011, $2,948.7 million was from distressed debt funds, including $1,509.8 million from Opps VIIb. For the prior-year period, of the $1,482.7 million net gain, $935.8 million was attributable to distressed debt funds, including $585.9 million from Opps VIIb.

Investment Income (Loss)

Investment income increased $0.5 million, or 45.5%, to $1.6 million for the three months ended September 30, 2011 from $1.1 million for the three months ended September 30, 2010. For the three months ended September 30, 2011, investments in non-Oaktree entities accounted for nearly all of the investment income, including $2.1 million from our investment in DoubleLine Opportunistic Income LP. For the prior-year period, our investment in Power Fund II accounted for $1.6 million of investment income, while investments in non-Oaktree entities accounted for $0.7 million of investment loss.

Other Income (Expense)

Other income of $0.3 million for the three months ended September 30, 2011 reflected net income earned in the management of a portfolio of properties obtained in connection with the settlement of an arbitration award in the second quarter of 2010. The arbitration was related to a former principal and portfolio manager of our real estate group who left us in 2005.

Income Taxes

Income taxes decreased $2.6 million, or 66.7%, to $1.3 million for the three months ended September 30, 2011 from $3.9 million for the three months ended September 30, 2010. The decrease was principally the result of lower income during the current-year period as compared with the comparable prior-year period. Partially offsetting this impact was an increase in our estimated annual income tax rate from 22% in the second quarter of 2011 to 25% in the third quarter 2011. The prior year results reflected a decrease in the estimated annual rate from 25% in the second quarter to 21% in the third quarter. The effective income tax rate used for interim fiscal periods is based on the estimated full-year income tax rate. Applied against the OCG portion of income after adjusting for the non-deductible compensation expense, the effective income tax rate is a function of the mix of income and other factors that often vary significantly within or between years, each of which can have a material impact on the particular year’s ultimate income tax expense. Portions of Oaktree’s income are subject to U.S. federal and state income taxes while other portions are not subject to corporate-level taxation. When the portion of income not subject to tax decreases, the effective tax rate increases. The increase in the effective tax rate in the third quarter of 2011 compared to the second quarter of 2011 was the result of a decrease in estimated full year income not subject to tax – largely due to decreases in incentive and investment income – relative to estimated full-year other income between the second quarter of 2011 and the third quarter of 2011. The increase in the effective tax rate in the third quarter of 2011 compared to the third quarter of 2010 was the result of a decrease in estimated full-year income not subject to tax – largely due to a decrease in investment income – relative to estimated full-year other income between the third quarter of 2010 and the third quarter of 2011. See “—Understanding Our Results—Consolidation of Oaktree Funds.”

Net Loss Attributable to Oaktree Capital Group, LLC

Net loss attributable to Oaktree Capital Group, LLC increased $20.8 million, or 132.5%, to $36.5 million for the three months ended September 30, 2011 from $15.7 million for the three months

 

95


Table of Contents

ended September 30, 2010. Our segment investment loss of $86.1 million in the current-year period as compared to $51.1 million of segment investment income during the prior-year period was the primary reason for the increased net loss. Additionally, compensation expense for vesting of OCGH units held at the time of the May 2007 Private Offering resulted in the recognition of a net loss rather than net income in the prior-year period and added to the net loss recognized in the current-year period. See “—Segment Analysis” for additional details on our segment results.

Net (Income) Loss Attributable to Non-Controlling Redeemable Interests in Consolidated Funds

Net (income) loss attributable to non-controlling redeemable interests in consolidated funds decreased from net income of $1,924.2 million for the three months ended September 30, 2010 to a net loss of $3,761.0 million for the three months ended September 30, 2011, as a result of net losses on investments in the current year period and net gains on investments in the prior-year period, as described above under “—Other Income (Loss).”

Nine Months Ended September 30, 2011 Compared to Nine Months Ended September 30, 2010

Revenues

Management Fees

Management fees decreased $22.1 million, or 17.4%, to $104.8 million for the nine months ended September 30, 2011 from $126.9 million for the nine months ended September 30, 2010. Of the decrease, $16.1 million resulted from a decline in advisory, director and certain other fees received in connection with our investment advisory services to our consolidated funds. Specifically, the 2010 period had certain non-recurring fees related to transactions involving certain of our portfolio companies in our distressed debt asset class. We reduce management fees by the amount of such ancillary fees so that our funds’ investors share pro rata in the economic benefit of the ancillary fees. Thus, in our consolidated financial statements they are treated as being attributable to non-controlling redeemable interests in consolidated entities and have no impact on net income (loss) attributable to OCG. Of the remainder of the decrease, $2.1 million related to the retroactive application of PPIF’s new management fee arrangement with the U.S. Treasury, as described in “—Operating Metrics—Management Fee-Generating AUM.”

Incentive Income

Incentive income decreased $1.3 million, or 7.9%, to $15.1 million for the nine months ended September 30, 2011 from $16.4 million in the nine months ended September 30, 2010. Nearly all of the decline was attributable to Power Fund II, reflecting the fund’s declining capital base during its liquidation period.

Expenses

Compensation and Benefits

Compensation and benefits increased $5.7 million, or 2.6%, to $228.1 million for the nine months ended September 30, 2011 from $222.4 million for the nine months ended September 30, 2010. The higher expense resulted from increases of $8.1 million in accruals toward the year-end bonus pool and $4.8 million in higher base salaries and benefits, both of which reflected headcount growth, and $3.7 million in increased expense related to our phantom equity plan for non-U.S. employees, largely reflecting a rise in the Class A unit trading price on the GSTrUE OTC market. Partially offsetting those items was a decrease of $3.5 million in amounts paid under profit-sharing arrangements with certain principals, primarily as a result of the current-year period’s lower profitability, and a reduction of $8.0 million in compensation paid to certain portfolio managers based on their funds’ gross segment management fees, in lieu of salary and bonus. The $8.0 million reduction primarily reflected lower

 

96


Table of Contents

segment management fees from applicable funds, including PF V, which paid a retroactive management fee during the prior-year period, as discussed in “—Segment Analysis.”

Incentive Income Compensation Expense

Incentive income compensation expense increased $7.7 million, or 7.4%, to $111.4 million for the nine months ended September 30, 2011 from $103.7 million for the nine months ended September 30, 2010. Of the total increase, $6.0 million, or 77.9%, was related to an overall increase in incentive income compensation expense as a percentage of segment incentive income from 38.7% in the 2010 period to 41.0% in the 2011 period. The higher rate in 2011 reflected the increased proportion of segment incentive income derived from our control investing funds, which tend to have higher associated incentive compensation expense relative to our distressed debt funds, which typically have lower associated incentive income compensation expense. The remaining $1.7 million of the increase related to the increase in segment incentive income, as described in “—Segment Analysis.”

General, Administrative and Other Expenses

General, administrative and other expenses increased $9.2 million, or 13.5%, to $77.4 million for the nine months ended September 30, 2011 from $68.2 million for the nine months ended September 30, 2010. Excluding the impact of foreign currency-related items, general, administrative and other expenses grew $10.4 million, or 16.0%. The increase of $10.4 million reflected $6.3 million in professional fees and other costs related to this offering, with the remainder of the increase primarily reflecting software, consulting and other costs associated with ongoing enhancements in our operational infrastructure.

Consolidated Fund Expenses

Consolidated fund expenses increased $13.7 million, or 22.2%, to $75.5 million for the nine months ended September 30, 2011 from $61.8 million for the nine months ended September 30, 2010. The increase was primarily attributable to higher professional fees incurred by our closed-end funds. EPOF II was the largest single fund contributor to the overall increase, with increased expenses of $11.9 million, primarily from higher professional fees.

Other Income (Loss)

Interest Expense

Interest expense decreased $4.9 million, or 11.4%, to $37.9 million for the nine months ended September 30, 2011 from $42.8 million for the nine months ended September 30, 2010. The decrease resulted from $11.2 million in lower aggregate interest expense for the consolidated funds. The decline was partially offset by an increase in interest expense of $6.3 million for Oaktree and its operating subsidiaries, resulting primarily from our $300.0 million term loan that closed on January 7, 2011, which bears interest at the fixed annual rate of 3.19% and amortizes by $7.5 million every quarter.

Interest and Dividend Income

Interest and dividend income increased $70.6 million, or 3.7%, to $1,994.0 million for the nine months ended September 30, 2011 from $1,923.4 million for the nine months ended September 30, 2010. Of the increase, $69.8 million related to the consolidated funds, while the remaining $0.8 million related to Oaktree and its operating subsidiaries. Of the increase related to the consolidated funds, $228.1 million was attributable to a restructured evergreen fund, while funds in our distressed debt and control investing asset classes had aggregate net declines of $143.8 million, including a decrease of $150.4 million for Opps VIIb, reflecting lower levels of invested capital as compared with the prior-year period.

 

97


Table of Contents

Net Realized Gain on Investments

Net realized gain on investments decreased $560.7 million, or 30.0%, to $1,308.8 million for the nine months ended September 30, 2011 from $1,869.5 million for the nine months ended September 30, 2010, reflecting the lower level of dispositions of our investments as financial markets declined in the third quarter of 2011. Of the net realized gain for the current-year period, $805.1 million was attributable to Opps VIIb, as the fund had substantial asset sales during the period. VOF was the next largest contributor, with a net realized gain on investment of $134.7 million. Funds with net realized losses totaled $88.4 million, with the largest contributor being POF III. For the nine months ended September 30, 2010, $1,117.3 million of the net realized gain was from Opps VIIb. EPOF II was the next largest contributor at $148.3 million. Funds with net realized losses totaled $214.6 million, of which closed-end loan funds represented $84.8 million.

Net Change in Unrealized Appreciation (Depreciation) on Investments

The net change in unrealized appreciation (depreciation) on investments decreased $4,424.8 million, to $(4,204.8) million for the nine months ended September 30, 2011 from $220.0 million for the nine months ended September 30, 2010. Excluding the $560.7 million decrease in net realized gain on investment, net change in unrealized appreciation (depreciation) on investments decreased $4,985.5 million, to $(2,896.0) million for the nine months ended September 30, 2011 from $2,089.5 million for the nine months ended September 30, 2010, reflecting the broad-based declines in the financial markets during the third quarter of 2011. Of the $2,896.0 million in net losses in the first nine months of 2011, $1,850.4 million was from distressed debt funds, including $962.5 million from Opps VIIb. Funds in our control investing asset class had aggregate net losses of $438.8 million during the period. Of the $2,089.5 million in net gains in the prior-year period, distressed debt funds accounted for $1,236.0 million, including $772.5 million from Opps VIIb, while funds in our control investing asset class accounted for $404.9 million.

Investment Income (Loss)

Investment income increased $6.2 million, to $8.6 million for the nine months ended September 30, 2011 from $2.4 million for the nine months ended September 30, 2010. For the nine months ended September 30, 2011, investments in non-Oaktree entities accounted for $7.0 million, including $5.1 million from our investment in DoubleLine Opportunistic Income LP, and Power Fund II accounted for the remaining $1.7 million. For the prior-year period, Power Fund II accounted for nearly the entire $2.4 million of investment income.

Other Income (Expense)

Other income of $11.7 million for the nine months ended September 30, 2010 reflected settlement of an arbitration award related to a former principal and portfolio manager of our real estate group who left us in 2005, while other income of $0.4 million for the nine months ended September 30, 2011 reflected gains realized upon disposition of properties received as part of the settlement and net expenses incurred in managing the portfolio of properties.

Income Taxes

Income taxes decreased $4.4 million, or 21.7%, to $15.9 million for the nine months ended September 30, 2011 from $20.3 million for the nine months ended September 30, 2010. The decrease was principally the result of lower income during the current-year period as compared with the comparable prior-year period. Partially offsetting this impact was the current-year period’s higher estimated annual income tax rate of 25% as compared with 21% for the prior-year period. The effective income tax rate used for interim fiscal periods is based on the estimated full-year income tax rate. Applied against the OCG portion of income after adjusting for the non-deductible compensation expense, the

 

98


Table of Contents

effective income tax rate is a function of the mix of income and other factors that often vary significantly within or between years, each of which can have a material impact on the particular year’s ultimate income tax expense. Portions of Oaktree’s income are subject to U.S. federal and state income taxes while other portions are not subject to corporate-level taxation. When the portion of income not subject to tax decreases, the effective tax rate increases. The increase in the effective tax rate from the first nine months of 2010 compared to the first nine months of 2011 was the result of a decrease in estimated full-year income not subject to tax – largely due to a decrease in investment income – relative to estimated full-year other income between the first nine months of 2010 and the first nine months of 2011. See “—Understanding Our Results—Consolidation of Oaktree Funds.”

Net Loss Attributable to Oaktree Capital Group, LLC

Net loss attributable to Oaktree Capital Group, LLC increased $19.1 million, or 39.9%, to $67.0 million for the nine months ended September 30, 2011 from $47.9 million for the nine months ended September 30, 2010, as a result of the current-year period’s segment investment loss, as compared with the prior-year period’s segment investment income. The recognition of losses for each period was a result of compensation expense for vesting of OCGH units held at the time of the May 2007 Private Offering.

Net Income Attributable to Non-Controlling Redeemable Interests in Consolidated Funds

Net (income) loss attributable to non-controlling redeemable interests in consolidated funds increased $4,814.9 million to a net loss of $1,654.7 million for the nine months ended September 30, 2011 from net income of $3,160.2 million for the nine months ended September 30, 2010, as a result of net losses on investments in the current-year period and net gains on investments in the prior-year period, as described above under “—Other Income (Loss).”

Year Ended December 31, 2010 Compared to Year Ended December 31, 2009

Revenues

Management Fees

Management fees increased $46.3 million, or 40.0%, to $162.1 million for the year ended December 31, 2010 from $115.8 million for the year ended December 31, 2009. The increase was primarily a result of an increase in advisory, director and other ancillary fees received in connection with our investment advisory services to our consolidated funds. All of these ancillary fees were attributable to non-controlling redeemable interests in consolidated entities and therefore had no direct impact on net income attributable to OCG. Additionally, management fees from separately managed accounts in our high yield bond, senior loans and convertible securities strategies increased by $8.5 million in aggregate, reflecting the higher average AUM in 2010 stemming from market appreciation during 2009. Partially offsetting these increases were decreases in management fees aggregating $7.7 million from OCM/GFI Power Opportunities Fund I, L.P., or Power Fund I, which became fully liquidated in early 2010 and Power Fund II, which commenced its liquidation period in November 2009.

Incentive Income

Incentive income increased $6.8 million, or 18.2%, to $44.1 million for the year ended December 31, 2010 from $37.3 million for the year ended December 31, 2009. The increase was primarily a result of $12.6 million of higher incentive income from Power Fund II, reflecting an increase in net realized gains. The increase was partially offset by $5.9 million of lower incentive income from Power Fund I, which was fully liquidated in the beginning of 2010.

 

99


Table of Contents

Expenses

Compensation and Benefits

Compensation and benefits increased $18.8 million, or 7.0%, to $287.1 million for the year ended December 31, 2010 from $268.3 million for the year ended December 31, 2009. The increase reflected a 6.0% increase in average headcount combined with increased profitability. The increased headcount principally reflected growth in non-investment areas, including marketing, client services, infrastructure services and, to a lesser extent, growth in our control investing strategy.

Incentive Income Compensation Expense

Incentive income compensation expense increased $93.6 million, or 142.7%, to $159.2 million for the year ended December 31, 2010 from $65.6 million for the year ended December 31, 2009, as a result of higher incentive income from our segment. As a percentage of segment incentive income, incentive income compensation expense increased to 38.5% for the year ended December 31, 2010 from 37.5% for the year ended December 31, 2009, primarily as a result of differences in the mix of funds that comprised segment incentive income. In particular, tax distributions in 2010 from Opps VIIb, which has a higher compensation percentage than the 2009 blended percentage, caused the overall compensation percentage to increase in 2010. The increase in the blended expense percentage translated into an increase in incentive income compensation expense of $4.3 million. See “—Segment Analysis” for additional details on the changes in our segment incentive income.

General, Administrative and Other Expenses

General, administrative and other expenses increased $11.9 million, or 15.2%, to $90.4 million for the year ended December 31, 2010 from $78.5 million for the year ended December 31, 2009. Excluding foreign currency-related items and the effect of a $5.0 million loss incurred in 2009 upon the termination of the operating lease for our prior corporate plane, general, administrative and other expenses increased $15.1 million, or 20.6%, from 2009 to 2010. This increase occurred primarily as a result of higher professional fees, travel and occupancy costs, and other expenses associated with our overall corporate growth and enhancements to our operational infrastructure.

Consolidated Fund Expenses

Consolidated fund expenses increased $21.3 million, or 29.1%, to $94.5 million for the year ended December 31, 2010 from $73.2 million for the year ended December 31, 2009. The increase was primarily a result of increased professional fees stemming from AUM growth.

Other Income (Loss)

Interest Expense

Interest expense increased $21.0 million, or 60.2%, to $55.9 million for the year ended December 31, 2010 from $34.9 million for the year ended December 31, 2009. The majority of the increase stemmed from Oaktree and its operating subsidiaries, which had an increase in interest expense of $14.3 million, resulting primarily from the issuance in November 2009 of $250.0 million in 10-year senior notes. The notes, which were issued at a slight discount, bear interest at a rate of 6.75% per annum.

Interest and Dividend Income

Interest and dividend income increased $536.1 million, or 29.2%, to $2.4 billion for the year ended December 31, 2010 from $1.8 billion for the year ended December 31, 2009. Of the total increase, $534.7 million was from the consolidated funds, while the remainder was from Oaktree and its operating subsidiaries. The increase for the consolidated funds reflected $389.2 million in additional

 

100


Table of Contents

aggregate interest income in Opps VIIb, Opps VIII and EPOF II, as each of those funds had higher average invested balances in 2010 as compared to 2009. Additionally, OCM Principal Opportunities Fund IV, L.P. had an increase in dividend income of $94.4 million as a result of the recapitalization of one of its investments in 2010.

Net Realized Gain on Investments

The net realized gain on investments increased $2.3 billion, to $2.6 billion for the year ended December 31, 2010 from $0.3 billion for the year ended December 31, 2009, largely reflecting the sizable level of selling by our distressed debt funds as credit and other financial markets trended higher. For the year ended December 31, 2010, distressed debt funds accounted for $2.2 billion of the $2.6 billion net gain, with $1.8 billion of the distressed debt amount being attributable to Opps VIIb. For the year ended December 31, 2009, the $0.3 billion net gain reflected $0.8 billion in net gains from distressed debt funds, including $0.5 billion from Opps VIIb, and $0.6 billion in net losses from the three restructured evergreen funds in liquidation.

Net Change in Unrealized Appreciation (Depreciation) on Investments

The net change in unrealized appreciation (depreciation) on investments decreased $9.3 billion, or 84.1%, to $1.8 billion for the year ended December 31, 2010 from $11.1 billion for the year ended December 31, 2009. Of the decline, $2.3 billion was a result of increased net realized gain on investments, as detailed in the previous paragraph. Excluding this effect, net change in unrealized appreciation (depreciation) on investments decreased $7.0 billion, or 61.7%, to $4.4 billion for the year ended December 31, 2010 from $11.4 billion for the year ended December 31, 2009, because the credit and other financial markets rose much more sharply in 2009 than in 2010. For the year ended December 31, 2010, $2.9 billion of the $4.4 billion gain was from distressed debt funds, including $1.7 billion from Opps VIIb, and $0.8 billion came from funds in our control investing asset class. For the year ended December 31, 2009, $6.9 billion of the $11.4 billion net gain came from distressed debt funds, including $4.4 billion from Opps VIIb; $1.6 billion was from funds in our control investing asset class; and $1.0 billion was from our closed-end loan funds.

Investment Income

Investment income increased $4.8 million, or 266.7%, to $6.6 million for the year ended December 31, 2010 from $1.8 million for the year ended December 31, 2009. For the year ended December 31, 2010, the $6.6 million in investment income included $5.0 million from Power Fund II and $1.9 million from non-Oaktree investments. For the year ended December 31, 2009, the $1.8 million in investment income included $4.0 million from Power Fund II, which was partially offset by $1.5 million in net losses from non-Oaktree investments.

Other Income

We recognized other income of $11.2 million in 2010 upon reaching a final settlement of the arbitration award relating to a former principal and portfolio manager of our real estate group who left us in 2005.

Income Taxes

Income taxes increased $8.1 million, or 44.3%, to $26.4 million for the year ended December 31, 2010 from $18.3 million for the year ended December 31, 2009. The increase was principally a result of higher taxable income attributable to our Class A unitholders, resulting primarily from higher segment management fees, and, to a lesser extent, by an increase in the non-U.S. income tax expense incurred by the Oaktree Operating Group. The effective income tax rates for the years ended December 31, 2010 and 2009 were 17% and 15%, respectively, applied against the OCG portion of income, after adjusting for non-deductible compensation expense. The effective income tax rate is a

 

101


Table of Contents

function of the mix of income and other factors that often vary significantly within or between years, each of which can have a material impact on the particular year’s ultimate income tax expense. Portions of Oaktree’s income are subject to U.S. federal and state income taxes while other portions are not subject to corporate-level taxation. When the portion of income subject to tax increases, the effective tax rate increases. The increase in the effective tax rate from the year ended December 31, 2009 compared to the year ended December 31, 2010 was the result of an increase in income subject to tax—largely due to an increase in management fee income—relative to other income between 2009 and 2010. See “—Understanding Our Results—Consolidation of Oaktree Funds.”

Net Loss Attributable to Oaktree Capital Group, LLC

Net loss attributable to Oaktree Capital Group, LLC decreased $7.6 million, or 13.3%, to $49.5 million for the year ended December 31, 2010 from $57.1 million for the year ended December 31, 2009, largely as a result of higher total segment revenues in 2010. The recognition of losses for each period was a result of compensation expense for vesting of OCGH units held at the time of the May 2007 Private Offering.

Net Income Attributable to Non-Controlling Redeemable Interests in Consolidated Funds

Net income attributable to non-controlling redeemable interests in consolidated funds decreased $6.7 billion, or 54.9%, to $5.5 billion for the year ended December 31, 2010 from $12.2 billion for the year ended December 31, 2009, as a result of lower net gains on investments, partially offset by higher interest and dividend income, as described above under “—Other Income (Loss).”

Year Ended December 31, 2009 Compared to Year Ended December 31, 2008

Revenues

Management Fees

Management fees increased $20.0 million, or 20.9%, to $115.8 million for the year ended December 31, 2009 from $95.8 million for the year ended December 31, 2008. The increase was largely a result of the sharp rebound in credit and other financial markets, which caused substantial market price appreciation for our separately managed accounts in our high yield bond, senior loans and convertible securities strategies. These strategies accounted for $15.2 million of the increase in management fees. Also contributing to the increase was the acquisition of the business assets of GFI Energy Ventures LLC, our longstanding joint venture partner in our power opportunities strategy, which resulted in $2.9 million in additional management fees versus the prior year, and an increase in advisory, director and certain other ancillary fees received in connection with our investment advisory services to our consolidated funds, which accounted for most of the remaining increase. All of the ancillary fees were attributable to non-controlling redeemable interests in consolidated entities and therefore had no impact on net income attributable to OCG.

Incentive Income

Incentive income increased $35.6 million, to $37.3 million for the year ended December 31, 2009 from $1.7 million in the year ended December 31, 2008. Nearly all of the increase was attributable to the power opportunities funds. Power Fund II made $7.9 million in tax distributions in the first quarter of 2009 and recognized $22.4 million in previously deferred incentive income when the fund entered its liquidation period in the fourth quarter of 2009. Power Fund I accounted for $4.9 million in additional incentive income as a result of increased realized gains versus the prior year.

 

102


Table of Contents

Expenses

Compensation and Benefits

Compensation and benefits increased $50.2 million, or 23.0%, to $268.3 million for the year ended December 31, 2009 from $218.1 million for the year ended December 31, 2008, primarily as a result of increases in salaries, the annual bonus pool and other compensation expenses stemming from growth and greater profitability. Average headcount rose 15%, reflecting additions in non-investment areas, such as infrastructure services and marketing, as well as in certain investment areas, including the acquisition of the assets and hiring of personnel of GFI Energy Ventures LLC.

Incentive Income Compensation Expense

Incentive income compensation expense increased $0.8 million, or 1.2%, to $65.6 million for the year ended December 31, 2009 from $64.8 million for the year ended December 31, 2008, as a result of slightly higher incentive income from our investment management segment. See “—Segment Analysis” for an explanation of changes in our segment incentive income.

General, Administrative and Other Expenses

General, administrative and other expenses increased $7.2 million, or 10.1%, to $78.5 million for the year ended December 31, 2009 from $71.3 million for the year ended December 31, 2008. The increase reflected a $5.0 million loss in 2009 upon the termination of the operating lease for our prior corporate plane, as well as expenses associated with our overall corporate growth and enhancements to our operational infrastructure.

Consolidated Fund Expenses

Consolidated fund expenses increased $5.1 million, or 7.5%, to $73.2 million for the year ended December 31, 2009, from $68.1 million for the year ended December 31, 2008. The increase was primarily a result of increased professional fees stemming from our AUM growth.

Other Income (Loss)

Interest Expense

Interest expense decreased $38.6 million, or 52.5%, to $34.9 million for the year ended December 31, 2009, from $73.5 million for the year ended December 31, 2008. Interest expense for our consolidated funds decreased $39.4 million, reflecting a reduction in their aggregate leverage. Interest expense for Oaktree and its operating subsidiaries increased $0.8 million, resulting primarily from the issuance in November 2009 of $250.0 million in 10-year senior notes. The notes, which were issued at a slight discount, bear interest at a rate of 6.75% per annum.

Interest and Dividend Income

Interest and dividend income increased $447.9 million, or 32.3%, to $1.8 billion for the year ended December 31, 2009 from $1.4 billion for the year ended December 31, 2008, primarily as a result of the increase in aggregate invested capital in debt securities. Interest income from Opps VIIb increased $464.5 million, as the fund commenced operations on May 1, 2008 and continued to invest through 2009. Fund investments grew to $5.7 billion at year-end 2008 and then to $12.5 billion by the end of 2009.

Net Realized Gain on Investments

The net realized gain on investments decreased $512.0 million, or 67.1%, to $251.5 million for the year ended December 31, 2009 from $763.5 million for the year ended December 31, 2008. For the year ended December 31, 2009, the $251.5 million net gain reflected $783.5 million in net gains

 

103


Table of Contents

from distressed debt funds, including $522.2 million from Opps VIIb, and $590.7 million in net losses from the three restructured evergreen funds in liquidation. For the year ended December 31, 2008, distressed debt funds accounted for $648.7 million of the overall net gain.

Net Change in Unrealized Appreciation (Depreciation) on Investments

The net change in unrealized appreciation (depreciation) on investments increased $19.5 billion, to $11.1 billion for the year ended December 31, 2009 from $(8.4) billion for the year ended December 31, 2008, reflecting the sharp rebound in the credit and other financial markets in 2009, in contrast to the plunge in the financial markets in 2008 during the depths of the financial crisis. Of the increase, $0.5 billion was a result of a decrease in net realized gain on investments, as detailed in the previous paragraph. Excluding this effect, net change in unrealized appreciation (depreciation) on investments increased $19.0 billion to $11.4 billion for the year ended December 31, 2009 from $(7.7) billion for the year ended December 31, 2008. For the year ended December 31, 2009, $6.9 billion of the $11.4 billion net gain came from distressed debt funds, including $4.4 billion from Opps VIIb; $1.6 billion was from funds in our control investing asset class; and $1.0 billion was from our closed-end loan funds. For the year ended December 31, 2008, the $(7.7) billion included $(2.8) billion from distressed debt funds, $(1.2) billion from our control investing asset class, $(1.2) billion from the closed-end loan funds and $(1.0) billion from the restructured evergreen funds.

Investment Income

Investment income fell $1.2 million, or 40.0%, to $1.8 million for the year ended December 31, 2009 from $3.0 million for the year ended December 31, 2008. For the year ended December 31, 2009, the $1.8 million in investment income included $4.0 million from Power Fund II, which was partially offset by $1.5 million in net losses from non-Oaktree investments. For the year ended December 31, 2008, the $3.0 million in investment income included $5.1 million from Power Fund II, which was partially offset by $2.4 million in net losses from non-Oaktree investments. 

Income Taxes

Income taxes increased $1.0 million, or 5.8%, to $18.3 million for the year ended December 31, 2009 from $17.3 million for the year ended December 31, 2008. The increase was principally a result of higher taxable income attributable to our Class A unitholders, resulting primarily from higher segment management fees, which was partially offset by a decrease in the non-U.S. income tax expense incurred by the Oaktree Operating Group. The effective income tax rate for the years ended December 31, 2009 and 2008 were 15% and 36%, respectively, applied against the OCG portion of income, after adjusting for non-deductible compensation expense. The effective income tax rate is a function of the mix of income and other factors that often vary significantly within or between years, each of which can have a material impact on the particular year’s ultimate income tax expense. Portions of Oaktree’s income are subject to U.S. federal and state income taxes while other portions are not subject to corporate-level taxation. When the portion of income not subject to tax increases, the effective tax rate decreases. The decrease in the effective tax rate from the year ended December 31, 2008 compared to the year ended December 31, 2009 was the result of an increase in income not subject to tax—largely due to an increase in investment income—relative to other income between 2008 and 2009. See “—Understanding Our Results—Consolidation of Oaktree Funds.”

Net Loss Attributable to Oaktree Capital Group, LLC

Net loss attributable to Oaktree Capital Group, LLC decreased $70.2 million, or 55.1%, to $57.1 million for the year ended December 31, 2009 from $127.3 million for the year ended December 31, 2008, largely as a result of higher total segment revenues in 2009. The segment revenue increase resulted primarily from investment income, for which direct compensation expense and other associated variable expenses were relatively small. The recognition of losses for each period was a result of compensation expense for vesting of OCGH units held at the time of the May 2007 Private Offering.

 

104


Table of Contents

Net (Income) Loss Attributable to Non-Controlling Redeemable Interests in Consolidated Funds

Net income attributable to non-controlling redeemable interests in consolidated funds increased from a net loss of $6.9 billion for the year ended December 31, 2008 to net income of $12.2 billion for the year ended December 31, 2009, primarily as a result of greater interest and dividend income and a $19.0 billion increase in net gains on investments, as described above under “—Other Income (Loss).”

Segment Analysis

Our business is comprised of one segment, our investment management segment, which consists of the investment management services that we provide to our clients.

Management makes operating decisions and assesses the performance of our business based on financial and operating metrics and data that are presented without the consolidation of any funds. For a detailed reconciliation of the segment results of operations to our consolidated results of operations, see the “Segment Reporting” notes to our consolidated financial statements included elsewhere in this prospectus. The data most important to our chief operating decision maker in assessing our performance are adjusted net income, adjusted net income – OCG, fee-related earnings and net fee-related earnings – OCG.

Adjusted Net Income

Our chief operating decision maker uses adjusted net income, or ANI, to evaluate the financial performance of, and make resource allocations and other operating decisions for, our segment. The components of revenues and expenses used in the determination of ANI do not give effect to the consolidation of the funds that we manage. In addition, ANI excludes the effect of: (1) non-cash equity compensation charges, (2) income taxes, (3) expenses that OCG or its Intermediate Holding Companies bear directly and (4) the adjustment for the OCGH non-controlling interest subsequent to May 24, 2007. We expect that ANI will include non-cash equity compensation charges related to unit grants made after this offering. ANI is calculated at the Oaktree Operating Group level.

Among other factors, our accounting policy for recognizing incentive income and our planned inclusion of non-cash equity compensation charges for unit grants made after this offering will likely make our calculations of ANI not directly comparable to economic net income, or ENI, or other similarly named measures for other asset managers.

We calculate ANI-OCG, a non-GAAP measure, to provide Class A unitholders with a measure that shows the portion of ANI attributable to their ownership. ANI-OCG represents ANI including the effect of (1) the OCGH non-controlling interest subsequent to May 24, 2007, (2) expenses, such as income tax expense, that OCG or its Intermediate Holding Companies bear directly and (3) any Oaktree Operating Group income taxes attributable to Oaktree Capital Group, LLC. Two of our Intermediate Holding Companies incur federal and state income taxes for their share of Oaktree Operating Group income. Generally speaking, those two corporate entities hold an interest in the Oaktree Operating Group’s management fee-generating assets and a small portion of its incentive and investment income-generating assets. As a result, historically our fee-related earnings generally have been subject to corporate-level taxation, and our incentive income and investment income generally have not been subject to corporate-level taxation. Thus, the blended effective income tax rate has generally tended to be higher to the extent that fee-related earnings represented a larger proportion of our ANI. Myriad other factors affect income tax expense and the effective income tax rate, and there can be no assurance that this historical relationship will continue going forward.

 

105


Table of Contents

ANI and ANI-OCG, as well as per unit data, for the years ended December 31, 2008, 2009 and 2010 and the three and nine months ended September 30, 2010 and 2011 are set forth below:

 

    Year Ended December 31,     Three Months Ended
September 30,
    Nine Months Ended
September 30,
 
    2008     2009     2010     2010     2011     2010     2011  
    (in thousands, except per unit data)  

Revenues:

             

Management fees

  $ 544,520      $ 636,260      $ 750,031      $ 183,126      $ 173,585      $ 560,655      $ 538,256   

Incentive income

    173,876        175,065        413,240        34,802        33,697        267,807        271,906   

Investment income (loss)

    (151,249     289,001        149,449        51,127        (86,059     81,888        (19,496
 

 

 

   

 

 

   

 

 

   

 

 

   

 

 

   

 

 

   

 

 

 

Total segment revenues

    567,147        1,100,326        1,312,720        269,055        121,223        910,350        790,666   
 

 

 

   

 

 

   

 

 

   

 

 

   

 

 

   

 

 

   

 

 

 

Expenses:

             

Compensation and benefits

    (218,128     (268,241     (287,067     (67,652     (65,860     (222,430     (228,079

Incentive income compensation expense

    (64,845     (65,639     (159,243     (12,017     (16,377     (103,726     (111,372

General, administrative and other expenses

    (70,459     (77,788     (87,602     (21,730     (28,111     (64,245     (74,741
 

 

 

   

 

 

   

 

 

   

 

 

   

 

 

   

 

 

   

 

 

 

Total expenses

    (353,432     (411,668     (533,912     (101,399     (110,348     (390,401     (414,192
 

 

 

   

 

 

   

 

 

   

 

 

   

 

 

   

 

 

   

 

 

 

ANI before interest, other income and income taxes

    213,715        688,658        778,808        167,656        10,875        519,949        376,474   

Other income

    —          —          11,243        —          314        11,730        395   

Interest expense, net

    (6,437     (13,071     (26,173     (6,388     (7,888     (19,673     (25,192
 

 

 

   

 

 

   

 

 

   

 

 

   

 

 

   

 

 

   

 

 

 

ANI

    207,278        675,587        763,878        161,268        3,301        512,006        351,677   

ANI attributable to OCGH non-controlling interest

    (174,752     (571,219     (646,910     (136,570     (2,797     (433,596     (298,071

Non-Operating Group expenses

    (969     (1,008     (1,113     (252     37        (921     (404
 

 

 

   

 

 

   

 

 

   

 

 

   

 

 

   

 

 

   

 

 

 

ANI-OCG before income taxes

    31,557        103,360        115,855        24,446        541        77,489        53,202   

Income taxes-OCG

    (10,967     (14,850     (19,925     (3,203     (747     (16,204     (11,845
 

 

 

   

 

 

   

 

 

   

 

 

   

 

 

   

 

 

   

 

 

 

ANI-OCG

  $ 20,590      $ 88,510      $ 95,930      $ 21,243      $ (206   $ 61,285      $ 41,357   
 

 

 

   

 

 

   

 

 

   

 

 

   

 

 

   

 

 

   

 

 

 

ANI-OCG per Class A and
Class C unit

  $ 0.90      $ 3.88      $ 4.23      $ 0.94      $ (0.01   $ 2.70      $ 1.82   
 

 

 

   

 

 

   

 

 

   

 

 

   

 

 

   

 

 

   

 

 

 

Weighted average number of Class A and Class C units outstanding

    23,002        22,821        22,677        22,677        22,677        22,677        22,677   
 

 

 

   

 

 

   

 

 

   

 

 

   

 

 

   

 

 

   

 

 

 

Fee-Related Earnings

Fee-related earnings, or FRE, is a non-GAAP profit measure that we use to monitor the baseline earnings of our business. FRE is comprised of segment management fees less segment operating expenses other than incentive income compensation expense. This calculation is considered baseline because it applies all bonus and other general expenses to management fees, even though a significant portion of those expenses is attributable to incentive and investment income. We expect that FRE will include non-cash equity compensation charges related to unit grants made after this offering. FRE is presented before income taxes.

Net fee-related earnings – OCG, or NFRE-OCG, is a non-GAAP measure of FRE attributable to Oaktree Capital Group, LLC. NFRE-OCG represents FRE including the effect of (1) the OCGH noncontrolling interest subsequent to May 24, 2007, (2) expenses, such as income tax expense, that OCG or its Intermediate Holding Companies bear directly, and (3) any Oaktree Operating Group income taxes attributable to Oaktree Capital Group, LLC. FRE income taxes – OCG are calculated excluding any segment incentive or investment income (loss).

 

106


Table of Contents

Among other factors, our planned inclusion of non-cash equity compensation charges for unit grants made after this offering may make our calculations of FRE and NFRE-OCG not directly comparable to similarly named measures for other asset managers.

FRE and NFRE-OCG, as well as per unit data, for the years ended December 31, 2008, 2009 and 2010 and the three and nine months ended September 30, 2010 and 2011 are set forth below:

 

    Year Ended December 31,     Three Months Ended
September 30,
    Nine Months Ended
September 30,
 
    2008     2009     2010     2010     2011     2010     2011  
   

(in thousands, except per unit data)

 

Management fees

  $ 544,520      $ 636,260      $ 750,031      $ 183,126      $ 173,585      $ 560,655      $ 538,256   
 

 

 

   

 

 

   

 

 

   

 

 

   

 

 

   

 

 

   

 

 

 

Expenses:

             

Compensation and benefits

    (218,128     (268,241     (287,067     (67,652     (65,860     (222,430     (228,079

General, administrative and other expenses

    (70,459     (77,788     (87,602     (21,730     (28,111     (64,245     (74,741
 

 

 

   

 

 

   

 

 

   

 

 

   

 

 

   

 

 

   

 

 

 

Total expenses

    (288,587     (346,029     (374,669     (89,382     (93,971     (286,675     (302,820
 

 

 

   

 

 

   

 

 

   

 

 

   

 

 

   

 

 

   

 

 

 

FRE

    255,933        290,231        375,362        93,744        79,614        273,980        235,436   

FRE attributable to OCGH non-controlling interest

    (215,731     (245,202     (317,897     (79,387     (67,459     (232,035     (199,527

Non-Oaktree Operating Group expenses

    (864     (774     (1,119     (253     36        (924     (405
 

 

 

   

 

 

   

 

 

   

 

 

   

 

 

   

 

 

   

 

 

 

NFRE-OCG before income taxes

    39,338        44,255        56,346        14,104        12,191        41,021        35,504   

FRE income taxes – OCG

    (11,876     (14,569     (16,633     (3,627     (3,410     (12,178     (10,951
 

 

 

   

 

 

   

 

 

   

 

 

   

 

 

   

 

 

   

 

 

 

NFRE-OCG

  $ 27,462      $ 29,686      $ 39,713      $ 10,477      $ 8,781      $ 28,843      $ 24,553   
 

 

 

   

 

 

   

 

 

   

 

 

   

 

 

   

 

 

   

 

 

 

NFRE-OCG per Class A and Class C unit(1)

  $ 1.19      $ 1.30      $ 1.75      $ 0.46      $ 0.39      $ 1.27      $ 1.08   
 

 

 

   

 

 

   

 

 

   

 

 

   

 

 

   

 

 

   

 

 

 

Weighted average number of Class A and Class C units outstanding(1)

    23,002        22,821        22,677        22,677        22,677        22,677        22,677   
 

 

 

   

 

 

   

 

 

   

 

 

   

 

 

   

 

 

   

 

 

 

 

 

(1) NFRE-OCG per Class A and Class C unit is calculated using the same weighted average number of Class A and Class C units used in the computation of net loss per Class A and Class C units. A reconciliation of NFRE-OCG to net loss attributable to Oaktree Capital Group, LLC follows below.

 

107


Table of Contents

The following table reconciles FRE and ANI to net loss attributable to Oaktree Capital Group, LLC:

 

    Year Ended December 31,     Three Months Ended
September 30,
    Nine Months Ended
September 30,
 
    2008     2009     2010     2010     2011     2010     2011  
    (in thousands)  

FRE(1)

  $ 255,933      $ 290,231      $ 375,362      $ 93,744      $ 79,614      $ 273,980      $ 235,436   

Incentive income

    173,876        175,065        413,240        34,802        33,697        267,807        271,906   

Incentive income compensation expense

    (64,845     (65,639     (159,243     (12,017     (16,377     (103,726     (111,372

Investment income (loss)

    (151,249     289,001        149,449        51,127        (86,059     81,888        (19,496

Interest expense, net of interest income

    (6,437     (13,071     (26,173     (6,388     (7,888     (19,673     (25,192

Other income (expense)

    —         —         11,243        —          314        11,730        395   
 

 

 

   

 

 

   

 

 

   

 

 

   

 

 

   

 

 

   

 

 

 

ANI

    207,278        675,587        763,878        161,268        3,301        512,006        351,677   

Compensation expense for vesting of OCGH units(2)

    (941,566     (940,683     (949,376     (241,388     (238,013     (712,658     (710,563

Income taxes(3)

    (17,341     (18,267     (26,399     (3,881     (1,328     (20,257     (15,920

Non-Oaktree Operating Group expenses(4)

    (969     (1,008     (1,113     (252     37        (921     (404

OCGH non-controlling interest(5)

    625,285        227,313        163,555        68,528        199,460        173,976        308,181   
 

 

 

   

 

 

   

 

 

   

 

 

   

 

 

   

 

 

   

 

 

 

Net loss attributable to Oaktree Capital Group, LLC

  $ (127,313   $ (57,058   $ (49,455   $ (15,725   $ (36,543   $ (47,854   $ (67,029
 

 

 

   

 

 

   

 

 

   

 

 

   

 

 

   

 

 

   

 

 

 

 

(1) FRE is a component of ANI and is comprised of segment management fees less segment operating expenses other than incentive income compensation expense.
(2) This adjustment adds back the effect of compensation expenses for vesting of OCGH units, which is excluded from ANI and FRE because it is a non-cash charge that does not affect our financial position.
(3) Because ANI and FRE are pre-tax measures, this adjustment eliminates the effect of income tax expense from ANI and FRE.
(4) Because ANI and FRE are calculated at the Oaktree Operating Group level, this adjustment adds back the effect of expenses that OCG or its Intermediate Holdings Companies bear directly.
(5) Because ANI and FRE are calculated at the Oaktree Operating Group level, this adjustment adds back the effect of the net loss attributable to OCGH non-controlling interest.

 

108


Table of Contents

The following table reconciles NFRE-OCG and ANI-OCG to net loss attributable to Oaktree Capital Group, LLC:

 

    Year Ended December 31,     Three Months Ended
September 30,
    Nine Months Ended
September 30,
 
    2008     2009     2010     2010     2011     2010     2011  
   

(in thousands)

 

NFRE-OCG (1)

  $ 27,462      $ 29,686      $ 39,713      $ 10,477      $ 8,781      $ 28,843      $ 24,553   

Incentive income attributable to OCG

    27,313        27,089        63,293        5,330        5,145        41,026        41,459   

Incentive income compensation expense attributable to OCG

    (10,187     (10,148     (24,386     (1,840     (2,500     (15,885     (16,981

Investment income (loss) attributable to OCG

    (23,754     44,420        22,886        7,830        (13,138     12,541        (2,998

Interest expense, net of interest income, attributable to OCG

    (1,153     (2,256     (4,006     (979     (1,204     (3,011     (3,842

Other income (expense) attributable to OCG

    —         —         1,722        —         47        1,796        60   

Non-FRE income taxes attributable to OCG(2)

    909        (281     (3,292     425        2,663        (4,025     (894
 

 

 

   

 

 

   

 

 

   

 

 

   

 

 

   

 

 

   

 

 

 

ANI-OCG(1)

    20,590        88,510        95,930        21,243        (206     61,285        41,357   

Compensation expense for vesting of OCGH units attributable to OCG (3)

    (147,903     (145,568     (145,385     (36,968     (36,337     (109,139     (108,386
 

 

 

   

 

 

   

 

 

   

 

 

   

 

 

   

 

 

   

 

 

 

Net loss attributable to Oaktree Capital Group, LLC

  $ (127,313   $ (57,058   $ (49,455   $ (15,725   $ (36,543   $ (47,854   $ (67,029
 

 

 

   

 

 

   

 

 

   

 

 

   

 

 

   

 

 

   

 

 

 

 

(1) NFRE-OCG and ANI-OCG are calculated to evaluate the portion of ANI and FRE attributable to Class A unitholders. These measures are net of income taxes and expenses that OCG or its Intermediate Holding Companies bear directly.
(2) This adjustment adds back income taxes associated with segment incentive income, incentive income compensation expense or investment income (loss), which are not included in the calculation of NFRE-OCG.
(3) This adjustment adds back the effect of compensation expense for vesting of OCGH units attributable to OCG, which is excluded from ANI-OCG and NFRE-OCG because it is a non-cash charge that does not affect our financial position.

 

109


Table of Contents

Three Months Ended September 30, 2011 Compared to September 30, 2010

Segment Revenues

Management Fees

A summary of our management fees for the three months ended September 30, 2010 and 2011 is set forth below:

 

     Three Months Ended
September 30,
 
     2010      2011  
     (in thousands)  

Management Fees:

     

Closed-end funds

   $ 142,330       $ 131,668   

Open-end funds

     30,423         30,973   

Evergreen funds

     10,373         10,944   
  

 

 

    

 

 

 

Total

   $ 183,126       $ 173,585   
  

 

 

    

 

 

 

Management fees decreased $9.5 million, or 5.2%, to $173.6 million for the three months ended September 30, 2011, from $183.1 million for the three months ended September 30, 2010, for the reasons described below.

 

   

Closed-end funds.    Management fees attributable to closed-end funds for the three months ended September 30, 2011 decreased $10.6 million, or 7.4%, to $131.7 million from $142.3 million for the three months ended September 30, 2010. The decrease reflected reduced management fees of $16.9 million resulting from asset sales and cancellations of uncalled capital commitments by funds in their liquidation period, and a decline of $3.9 million as a result of a portion of Mezz III’s management fees being deferred until it meets stipulated return levels. Of the $16.9 million component, Opps VIIb accounted for $8.7 million, or 51.5%. Partially offsetting these aggregate negative variances of $20.8 million were new management fees totaling $10.1 million, reflecting $4.2 million from the start of Opps VIIIb’s investment period halfway through the third quarter of 2011, $3.6 million from new capital commitments to Oaktree Power Opportunities Fund III, L.P., or Power Fund III, and Oaktree Real Estate Opportunities Fund V, L.P., or RF V, and $2.3 million from a distressed debt special account for which management fees are based on NAV.

 

   

Open-end funds.    Management fees attributable to open-end funds increased $0.6 million, or 2.0%, to $31.0 million for the three months ended September 30, 2011 from $30.4 million for the three months ended September 30, 2010. The rise in management fees was less than the growth of 8.4% in average AUM over the same period, as a result of a $1.6 million decline in aggregate performance-based management fees from our U.S. convertible securities and high income convertible securities strategies. Excluding the effect of performance-based management fees, management fees increased $2.2 million, or 7.6%. U.S. high yield bonds and non-U.S. convertible securities were the two largest contributors to the increase, with combined higher management fees of $1.6 million on an aggregate 10.0% increase in average AUM due to a mix of market value appreciation and net fund flows between September 30, 2010 and September 30, 2011. Our period-end weighted average annual management fee rate decreased to 0.49% as of September 30, 2011 from 0.52% as of September 30, 2010, as a result of the lower performance-based management fees.

 

   

Evergreen funds.    Management fees attributable to evergreen funds increased $0.5 million, or 4.8%, to $10.9 million for the three months ended September 30, 2011 from $10.4 million for the three months ended September 30, 2010. The increase resulted primarily from market value appreciation in VOF. The weighted average management fee rate for evergreen funds declined from 1.85% to 1.84%, due to a slight shift among strategies in the mix of management fee-generating AUM.

 

110


Table of Contents

Incentive Income

A summary of our incentive income for the three months ended September 30, 2010 and 2011 is set forth below:

 

     Three Months Ended
September  30,
 
     2010      2011  
     (in thousands)  

Incentive Income:

     

Closed-end funds

   $ 34,522       $ 33,531   

Evergreen funds

     280         166   
  

 

 

    

 

 

 

Total

   $ 34,802       $ 33,697   
  

 

 

    

 

 

 

Incentive income for the three months ended September 30, 2011 decreased by $1.1 million, or 3.2%, to $33.7 million from $34.8 million for the three months ended September 30, 2010. Incentive income for the third quarter of 2011 primarily reflected a portfolio realization in Mezz I, while incentive income in the prior year’s third quarter was largely attributable to tax-related incentive distributions by Opps VIIb.

Investment Income (Loss)

A summary of investment income (loss) for the three months ended September 30, 2010 and 2011 is set forth below:

 

     Three Months Ended
September  30,
 
     2010     2011  
     (in thousands)  

Investment Income (Loss):

    

Distressed debt

   $ 31,714      $ (66,711

Corporate debt

     5,549        (1,233

Control investing

     13,094        (15,497

Convertible securities

     93        (113

Real estate

     1,199        (1,673

Listed equities

     192        (2,448

Non-Oaktree

     (714     1,616   
  

 

 

   

 

 

 

Total

   $ 51,127      $ (86,059
  

 

 

   

 

 

 

Investment income fell $137.2 million, to a loss of $86.1 million for the three months ended September 30, 2011 from income of $51.1 million for the three months ended September 30, 2010, reflecting the sharp drop in the financial markets during the third quarter of 2011, as compared with the generally rising markets in the prior year’s third quarter. The average invested balance increased 11.1% to $1,106.0 million for the third quarter of 2011 from $995.3 million for the third quarter of 2010.

Segment Expenses

Compensation and Benefits

Compensation and benefits decreased $1.8 million, or 2.7%, to $65.9 million for the three months ended September 30, 2011 from $67.7 million for the three months ended September 30, 2010. The decline resulted from a decrease of $3.8 million in amounts paid under profit-sharing arrangements with certain principals as a result of the quarter’s lower profitability; $1.5 million in lower expense

 

111


Table of Contents

related to our phantom equity plan for non-U.S. employees, largely reflecting a decline in the Class A unit trading price on the GSTrUE OTC market; and a reduction of $2.5 million paid, in lieu of salary and bonus, to certain portfolio managers based on their funds’ gross segment management fees, primarily reflecting lower segment management fees from such funds. Partially offsetting these declines were a $2.6 million increase in the accrual toward the year-end bonus pool and a $3.4 million increase in base salaries and benefits, both of which reflected growth in headcount.

Incentive Income Compensation Expense

Incentive income compensation expense increased $4.4 million, or 36.7%, to $16.4 million for the three months ended September 30, 2011 from $12.0 million for the three months ended September 30, 2010, reflecting an increase to 48.7% from 34.5% in incentive income compensation expense as a percentage of the respective period’s incentive income. Of the 14.2 percentage point increase in the expense rate, 6.2 percentage points were explained by the fact that $3.6 million of tax-related incentive income in the third quarter of 2011 was fully offset by associated incentive income compensation expense, and the majority of the remainder arose from the different mix of funds generating incentive income in each period. The tax-related incentive income was fully offset by associated incentive income compensation expense because the ultimate profitability of the underlying income was not yet determinable. Most of the incentive income in the third quarter of 2011 was generated by Mezz I, which has a higher compensation percentage than the distressed debt and power opportunities funds that accounted for most of the incentive income in the prior-year period.

General, Administrative and Other Expenses

General, administrative and other expenses increased $6.4 million, or 29.5%, to $28.1 million for the three months ended September 30, 2011 from $21.7 million for the three months ended September 30, 2010. Excluding the impact of foreign currency-related items, general, administrative and other expenses rose $3.9 million, or 16.7%. The increase of $3.9 million reflected $3.3 million in professional fees and other costs related to this offering, with the remainder of the increase primarily reflecting software, consulting and other costs associated with ongoing enhancements in our operational infrastructure.

Other Income (Expense)

Other income of $0.3 million for the three months ended September 30, 2011 reflected net income earned in the management of a portfolio of properties obtained in connection with the settlement of an arbitration award in the second quarter of 2010. The arbitration was related to a former principal and portfolio manager of our real estate group who left us in 2005.

Interest Expense, Net

Interest expense, net of interest income, increased to $7.9 million for the three months ended September 30, 2011 from $6.4 million for the three months ended September 30, 2010, primarily as a result of the $300.0 million term loan that closed on January 7, 2011, which bears interest at the fixed annual rate of 3.19% and amortizes by $7.5 million per quarter.

Income Taxes – OCG

The estimated full-year effective income tax rates for the three months ended September 30, 2011 and September 30, 2010 were 24% and 21%, respectively, applied against ANI-OCG before income taxes. The effective income tax rate is a function of the mix of income and other factors that often vary significantly within or between years, each of which can have a material impact on the particular year’s ultimate income tax expense. The rate used for interim fiscal periods is based on the estimated full year effective income tax rate.

 

112


Table of Contents

Adjusted Net Income

ANI decreased $158.0 million to $3.3 million for the three months ended September 30, 2011 from $161.3 million for the three months ended September 30, 2010. Most of the decline in ANI resulted from a negative fluctuation of $137.2 million in investment income, as the sharp drop in financial markets during the third quarter of 2011 caused an investment loss of $86.1 million, in contrast to investment income of $51.1 million on generally rising markets during the third quarter of 2010. The remaining $20.8 million decline in ANI largely reflected a decrease of $9.5 million in management fees, principally as a result of Opps VIIb commencing its liquidation period in May 2011, and an increase of $6.4 million in general, administrative and other expenses that stemmed primarily from professional fees incurred for this offering and ongoing enhancements in our operational infrastructure.

Nine Months Ended September 30, 2011 Compared to Nine Months Ended September 30, 2010

Segment Revenues

Management Fees

A summary of our management fees for the nine months ended September 30, 2010 and 2011 is set forth below:

 

     Nine Months Ended
September 30,
 
     2010      2011  
     (in thousands)  

Management Fees:

  

Closed-end funds

   $ 438,281       $ 407,735   

Open-end funds

     90,961         96,891   

Evergreen funds

     31,413         33,630   
  

 

 

    

 

 

 

Total

   $ 560,655       $ 538,256   
  

 

 

    

 

 

 

Management fees decreased $22.4 million, or 4.0%, to $538.3 million for the nine months ended September 30, 2011, from $560.7 million for the nine months ended September 30, 2010, for the reasons described below.

 

  Ÿ  

Closed-end funds. Management fees attributable to closed-end funds for the nine months ended September 30, 2011 decreased $30.6 million, or 7.0%, to $407.7 million from $438.3 million for the nine months ended September 30, 2010. The decrease reflected reduced management fees of $40.8 million resulting from asset sales by Opps VIIb and other funds in liquidation, $13.5 million in retroactive management fees earned during the year-earlier period upon the final closes of Opps VIII and PF V and a subsequent close of Mezz III, and a $2.3 million reduction in management fees stemming from the retroactive application of PPIF’s new management fee arrangement with U.S. Treasury, described in “—Management Fee-Generating AUM.” Partially offsetting these declines were an aggregate $16.2 million in management fees from new capital commitments to Power Fund III and RF V, $5.6 million from a distressed debt special account for which management fees are based on NAV, and $4.2 million from the start of Opps VIIIb’s investment period in mid-August 2011.

 

  Ÿ  

Open-end funds. Management fees attributable to open-end funds for the nine months ended September 30, 2011 increased $5.9 million, or 6.5%, to $96.9 million from $91.0 million for the nine months ended September 30, 2010, as compared with an increase of 8.4% in average AUM over the same period. Management fees rose less than average AUM due to a decline of $3.6 million in performance-based management fees from our U.S. convertible securities and high income convertible securities strategies. Our period-end weighted average annual management fee rate decreased to 0.49% as of September 30, 2011 from 0.52% as of September 30, 2010, as a result of the lower performance-based management fees.

 

113


Table of Contents
  Ÿ  

Evergreen funds. Management fees attributable to evergreen funds for the nine months ended September 30, 2011 increased $2.2 million, or 7.0%, to $33.6 million from $31.4 million for the nine months ended September 30, 2010. The increase resulted primarily from market value appreciation in VOF. The weighted average management fee rate for evergreen funds declined from 1.85% to 1.84%, due to a slight shift among strategies in the mix of management fee-generating AUM.

Incentive Income

A summary of our incentive income for the nine months ended September 30, 2010 and 2011 is set forth below:

 

     Nine Months Ended
September 30,
 
     2010      2011  
     (in thousands)  

Incentive Income:

  

Closed-end funds

   $ 266,861       $ 264,859   

Evergreen funds

     946         7,047   
  

 

 

    

 

 

 

Total

   $ 267,807       $ 271,906   
  

 

 

    

 

 

 

Incentive income for the nine months ended September 30, 2011 increased $4.1 million, or 1.5%, to $271.9 million from $267.8 million for the nine months ended September 30, 2010. Of the incentive income for the nine months ended September 30, 2010 and 2011, respectively, $217.2 million, or 81.1%, and $178.3 million, or 65.6%, was attributable to our distressed debt closed-end funds, primarily reflecting tax-related incentive distributions by Opps VIIb. Generally, our incentive income generating funds make tax distributions only in the following year’s first quarter, at which point the income tax consequences of the prior year are more certain. In the case of Opps VIIb, however, consistently strong interest income and other characteristics of its portfolio caused the taxable income to become of such a size and general sustainability that, starting in the second quarter of 2010, the fund began making these tax-related distributions intra-year rather than waiting until the first quarter of the following year. Excluding all tax-related incentive distributions, incentive income increased $24.3 million, or 47.0%, from the nine-month period ended September 30, 2010 to the corresponding period in 2011. The increase reflected greater incentive income from funds in our mezzanine finance, power opportunities and global principal investments strategies, offset by a decline in incentive income from funds in our real estate strategy.

Investment Income (Loss)

A summary of investment income (loss) for the nine months ended September 30, 2010 and 2011 is set forth below:

 

     Nine Months Ended
September 30,
 
     2010     2011  
     (in thousands)  

Investment Income (Loss):

  

Distressed debt

   $ 55,895      $ (20,891

Corporate debt

     7,206        (276

Control investing

     15,468        (2,990

Convertible securities

     97        (88

Real estate

     2,106        244   

Listed equities

     1,281        (2,505

Non-Oaktree

     (165     7,010   
  

 

 

   

 

 

 

Total

   $ 81,888      $ (19,496
  

 

 

   

 

 

 

 

114


Table of Contents

Investment income fell $101.4 million, to a loss of $19.5 million for the nine months ended September 30, 2011 from income of $81.9 million for the nine months ended September 30, 2010, primarily as a result of significant mark-to-market declines driven by the sharp drop in the financial markets during the third quarter of 2011. The average invested balance rose 14.0% to $1,095.2 million for the nine months ended September 30, 2011 from $960.5 million for the nine months ended September 30, 2010.

Segment Expenses

Compensation and Benefits

Compensation and benefits increased $5.7 million, or 2.6%, to $228.1 million for the nine months ended September 30, 2011 from $222.4 million for the nine months ended September 30, 2010. The increase resulted from increases of $8.1 million in accruals towards the year-end bonus pool and $4.8 million in base salaries and benefits, both related to headcount growth, and $3.7 million in increased expense related to our phantom equity plan for non-U.S. employees, largely reflecting a rise in the Class A unit trading price on the GSTrUE OTC market. Partially offsetting those items was a decrease of $3.5 million in amounts paid under profit-sharing arrangements with certain principals, primarily as a result of the current-year period’s lower profitability, and a reduction of $8.0 million in compensation paid to certain portfolio managers based on their funds’ gross segment management fees, in lieu of salary and bonus. The $8.0 million reduction primarily reflected lower segment management fees from applicable funds, including from PF V, which paid a retroactive management fee during the prior-year period, as discussed in “—Segment Analysis—Nine Months Ended September 30, 2011 Compared to Nine Months Ended September 30, 2010—Segment Revenues—Management Fees.”

Incentive Income Compensation Expense

Incentive income compensation expense increased $7.7 million, or 7.4%, to $111.4 million for the nine months ended September 30, 2011 from $103.7 million for the nine months ended September 30, 2010. Of the total increase, $6.0 million, or 77.9%, related to an overall increase in incentive income compensation expense as a percentage of incentive income from 38.7% in the 2010 period to 41.0% in the 2011 period. The proportion of incentive income derived from funds in our control investing strategy, which tend to have higher associated incentive income compensation expense relative to our other strategies, increased. The remaining $1.7 million of the increase related to the increase in incentive income.

General, Administrative and Other Expenses

General, administrative and other expenses increased $10.5 million, or 16.4%, to $74.7 million for the nine months ended September 30, 2011 from $64.2 million for the nine months ended September 30, 2010. Excluding the impact of foreign currency-related items, general, administrative and other expenses rose $10.9 million, or 17.0%. The increase of $10.9 million reflected $6.3 million in professional fees and other costs related to this offering, with the remainder of the increase primarily reflecting software, consulting and other costs associated with ongoing enhancements in our operational infrastructure.

Other Income (Expense)

Other income of $11.7 million for the nine months ended September 30, 2010 reflected the value of properties awarded us upon settlement of an arbitration award related to a former principal and portfolio manager of our real estate group who left us in 2005. The $0.4 million of other income in the nine months ended September 30, 2011 reflected gains realized upon disposition of properties received as part of the settlement and net expenses incurred in managing the portfolio of properties.

 

115


Table of Contents

Interest Expense, Net

Interest expense, net of interest income, increased to $25.2 million for the nine months ended September 30, 2011 from $19.7 million for the nine months ended September 30, 2010, primarily as a result of the $300.0 million term loan that closed on January 7, 2011, which bears interest at the fixed annual rate of 3.19% and amortizes by $7.5 million per quarter.

Income Taxes – OCG

The estimated full-year effective income tax rates for the nine months ended September 30, 2011 and September 30, 2010 were 24% and 21%, respectively, applied against ANI-OCG before income taxes. The effective income tax rate is a function of the mix of income and other factors that often vary significantly within or between years, each of which can have a material impact on the particular year’s ultimate income tax expense. The rate used for interim fiscal periods is based on the estimated full year effective income tax rate.

Adjusted Net Income

ANI decreased $160.3 million, or 31.3%, to $351.7 million for the nine months ended September 30, 2011 from $512.0 million for the nine months ended September 30, 2010. Most of the decline in ANI resulted from a negative fluctuation of $101.4 million in investment income, as the sharp drop in financial markets during the third quarter of 2011 caused an investment loss of $19.5 million for the nine months ended September 30, 2011, in contrast to investment income of $81.9 million on generally rising markets during the prior-year period. The remaining $58.9 million decline in ANI largely reflected a decrease of $22.4 million in segment management fees, principally as a result of Opps VIIb commencing its liquidation period in May 2011, a decline in other income of $11.3 million after an arbitration award settlement in 2010, an increase of $10.5 million in general, administrative and other expenses that stemmed primarily from professional fees incurred for this offering and ongoing enhancements in our operational infrastructure, and higher compensation and benefits expense of $4.8 million primarily related to growth in headcount.

Year Ended December 31, 2010 Compared to Year Ended December 31, 2009

Segment Revenues

Management Fees

A summary of our management fees for the years ended December 31, 2009 and 2010 is set forth below:

 

     Year Ended December 31,  
             2009                      2010          
     (in thousands)  

Management Fees:

  

Closed-end funds

   $ 485,328       $ 583,320   

Open-end funds

     111,455         124,651   

Evergreen funds

     39,477         42,060   
  

 

 

    

 

 

 

Total

   $ 636,260       $ 750,031   
  

 

 

    

 

 

 

 

116


Table of Contents

Management fees increased $113.7 million, or 17.9%, to $750.0 million for the year ended December 31, 2010 from $636.3 million for the year ended December 31, 2009, for the reasons described below:

 

  Ÿ  

Closed-end funds. Management fees attributable to closed-end funds increased $98.0 million, or 20.2%, to $583.3 million for the year ended December 31, 2010, as compared to the prior year, reflecting capital commitments to Opps VIII, PF V, Mezz III and Power Fund III during 2010. The decline in the year-end weighted average management fee rate from 1.48% to 1.46% primarily resulted from new capital commitments to PPIF, which has a lower annual management fee rate than most other closed-end funds.

 

  Ÿ  

Open-end funds. Management fees attributable to open-end funds increased $13.2 million, or 11.8%, to $124.7 million for the year ended December 31, 2010, as compared to the prior year, reflecting the higher average AUM in 2010 stemming from market appreciation caused by the rally in credit and other financial markets in 2009. The decline in the year-end weighted average management fee rate from 0.52% to 0.51% primarily resulted from $0.4 million in lower performance fees than in the prior year.

 

  Ÿ  

Evergreen funds. Management fees attributable to evergreen funds increased $2.6 million, or 6.6%, to $42.1 million for the year ended December 31, 2010, as compared to the prior year, reflecting the higher average AUM in 2010 stemming from market appreciation during 2009. Partially offsetting this increase were lower management fees from EMAR, reflecting $417.0 million in redemptions and the reduction in the fund’s annual management fee rate from 2.00% to 1.50%, both as of July 1, 2009. The management fee rate reduction for EMAR resulted in lower management fees of $1.7 million for 2009 and $3.6 million for 2010. The change in the year-end weighted average management fee rate for evergreen funds from 1.35% to 1.85%, however, did not have a meaningful impact on management fees, as it resulted primarily from a restructured evergreen fund, as discussed previously in the three-month comparison.

Incentive Income

A summary of our incentive income for the years ended December 31, 2009 and 2010 is set forth below:

 

     Year Ended December 31,  
             2009                      2010          
     (in thousands)  

Incentive Income:

  

Closed-end funds

   $ 72,548       $ 326,688   

Evergreen funds

     102,517         86,552   
  

 

 

    

 

 

 

Total

   $ 175,065       $ 413,240   
  

 

 

    

 

 

 

Incentive income increased $238.1 million, or 136.0%, to $413.2 million for the year ended December 31, 2010, from $175.1 million for the year ended December 31, 2009, as a result of growth of $231.2 million in tax-related incentive distributions and of $43.2 million in incentive income from two liquidating evergreen funds. The increase in tax-related incentive income in part reflected the aforementioned commencement in 2010 of intra-year tax distributions by Opps VIIb. Of Opps VIIb’s $209.0 million in tax-related incentive distributions in 2010, $121.2 million represented intra-year distributions for tax year 2010, with the remaining $87.8 million attributable to tax year 2009. Closed-end fund incentive income not related to tax distributions rose from $57.7 million in 2009 to $80.7 million in 2010, as a result of an increased level of realizations as the financial markets trended higher. Meanwhile, incentive income from the two active evergreen funds fell from $102.5 million in 2009 to $43.4 million in 2010 because the market prices for these funds’ holdings rose more in 2009 than in 2010.

 

117


Table of Contents

Investment Income (Loss)

A summary of our investment income (loss) for the years ended December 31, 2010 and 2009 is set forth below:

 

     Year Ended December 31,  
             2009                     2010          
     (in thousands)  

Investment Income (Loss):

  

Distressed debt

   $ 188,702      $ 102,333   

Corporate debt

     46,611        10,117   

Control investing

     41,492        25,568   

Convertible securities

     393        154   

Real estate

     7,626        6,502   

Listed equities

     5,704        2,873   

Non-Oaktree

     (1,527     1,902   
  

 

 

   

 

 

 

Total

   $ 289,001      $ 149,449   
  

 

 

   

 

 

 

Investment income (loss) decreased $139.6 million, or 48.3%, to $149.4 million in the year ended December 31, 2010 from $289.0 million in the year ended December 31, 2009, as financial market gains were more subdued in 2010 than in the prior year. The average invested balance rose to $990.2 million in the year ended December 31, 2010 from $737.9 million in the year ended December 31, 2009.

Segment Expenses

Compensation and Benefits

Compensation and benefits increased $18.9 million, or 7.0%, to $287.1 million for the year ended December 31, 2010 from $268.2 million for the year ended December 31, 2009. The increase reflected a 6.0% increase in average headcount combined with increased profitability. The increased headcount principally reflected growth in non-investment areas of our company such as marketing, client services and infrastructure services and, to a lesser extent, growth in our control investing strategy.

Incentive Income Compensation Expense

Incentive income compensation expense increased $93.6 million, or 142.7%, to $159.2 million for the year ended December 31, 2010 from $65.6 million for the year ended December 31, 2009, primarily as a result of the 136.0% increase in incentive income. As a percentage of incentive income, incentive income compensation expense increased from 37.5% in 2009 to 38.5% in 2010, reflecting a different mix of funds generating incentive income. In particular, tax distributions in 2010 from Opps VIIb, which has a higher compensation percentage than the 2009 blended percentage, caused the overall compensation percentage to increase in 2010. The increase in the blended expense percentage translated to an increase in incentive income compensation expense of $4.3 million.

General, Administrative and Other Expenses

General, administrative and other expenses increased $9.8 million, or 12.6%, to $87.6 million for the year ended December 31, 2010, from $77.8 million for the year ended December 31, 2009. Excluding foreign currency-related items and the effect of a $5.0 million loss incurred in the year ended December 31, 2009 upon the termination of the operating lease for our prior corporate plane, general, administrative and other expenses increased $14.8 million, or 20.4%, from 2009 to 2010. This increase occurred primarily as a result of higher professional fees, travel and occupancy costs and other expenses associated with our overall corporate growth, as well as enhancements to our operational infrastructure.

 

118


Table of Contents

Other Income (Expense)

We recognized other income of $11.2 million in the year ended December 31, 2010 as the result of reaching a final settlement of the arbitration award we received relating to a former principal and portfolio manager of our real estate group who left us in 2005.

Interest Expense, Net

Interest expense, net of interest income, increased to $26.2 million for the year ended December 31, 2010 from $13.1 million for the year ended December 31, 2009, primarily as a result of the issuance in November 2009 of $250.0 million in 10-year senior notes. The notes, which were issued at a slight discount, bear interest at a rate of 6.75% per annum. In June 2010, there were $21.4 million of scheduled principal repayments on the 10-year senior notes issued in 2001 and 2004.

Income Taxes – OCG

The effective income tax rates for the years ended December 31, 2010 and 2009 were 17% and 14%, respectively, applied against ANI-OCG before income taxes. The effective income tax rate is a function of the mix of income and other factors that often vary significantly within or between years, each of which can have a material impact on the particular year’s ultimate income tax expense.

Adjusted Net Income

ANI increased $88.3 million, or 13.1%, to $763.9 million for the year ended December 31, 2010, from $675.6 million for the year ended December 31, 2009, largely as a result of a $212.4 million, or 19.3%, increase in total segment revenues. The percentage increase in ANI was less than the corresponding increase in total revenues because of the relative shift in those revenues to management fees and incentive income from investment income. Investment income has, on average, less direct compensation and other expenses than management fees or incentive income.

Year Ended December 31, 2009 Compared to Year Ended December 31, 2008

Segment Revenues

Management Fees

A summary of our management fees for the years ended December 31, 2008 and 2009 is set forth below:

 

     Year Ended December 31,  
             2008                      2009          
     (in thousands)  

Management Fees:

  

Closed-end funds

   $ 407,095       $ 485,328   

Open-end funds

     93,595         111,455   

Evergreen funds

     43,830         39,477   
  

 

 

    

 

 

 

Total

   $ 544,520       $ 636,260   
  

 

 

    

 

 

 

Management fees increased $91.8 million, or 16.9%, to $636.3 million for the year ended December 31, 2009 from $544.5 million for the year ended December 31, 2008, for the reasons described below:

 

  Ÿ  

Closed-end funds. Management fees attributable to closed-end funds increased $78.2 million, or 19.2%, to $485.3 million for the year ended December 31, 2009, as compared to the prior year. The increase primarily reflected the commencement of management fees from the $10.9

 

119


Table of Contents
 

billion Opps VIIb in May 2008, and secondarily the launch of PF V and Opps VIII in 2009. The new capital commitments to PF V and Opps VIII, combined with the ongoing liquidations of older funds with lower management fee rates, resulted in an increase in the year-end weighted average management fee rate from 1.43% to 1.48%.

 

  Ÿ  

Open-end funds. Management fees attributable to open-end funds increased $17.9 million, or 19.1%, to $111.5 million for the year ended December 31, 2009, as compared to the prior year. The increase was principally due to market price appreciation related to the sharp rebound in the credit and other financial markets, and secondarily to net inflows. The increase in the year-end weighted average management fee rate from 0.47% to 0.52% resulted primarily from $5.9 million in higher performance fees, also reflective of the recovery in the financial markets.

 

  Ÿ  

Evergreen funds. Management fees attributable to evergreen funds decreased $4.3 million, or 9.8%, to $39.5 million for the year ended December 31, 2009, as compared to the prior year. The decrease reflected our decision to waive management fees starting in early 2009 for two evergreen funds that underwent restructurings and commenced liquidation. The decrease also was attributable to $417.0 million in redemptions from EMAR and a reduction in the annual management fee rate for EMAR from 2.00% to 1.50%, both as of July 1, 2009. Significantly offsetting those negative variances was an annual increase in management fees from VOF, primarily reflecting substantial asset appreciation on sharply rising credit markets. The year-end weighted average management fee rate declined from 1.65% to 1.35%, primarily as a result of the reduction in the management fee rate for EMAR, which resulted in $1.7 million in lower management fees for 2009, and the aforementioned restructuring of evergreen funds, which had $10.4 million in lower management fees during 2009.

Incentive Income

A summary of our incentive income for the years ended December 31, 2008 and 2009 is set forth below.

 

     Year Ended December 31,  
             2008                      2009          
     (in thousands)  

Incentive Income:

  

Closed-end funds

   $ 173,660       $ 72,548   

Evergreen funds

     216         102,517   
  

 

 

    

 

 

 

Total

   $ 173,876       $ 175,065   
  

 

 

    

 

 

 

Incentive income rose $1.2 million, or 0.7%, to $175.1 million for the year ended December 31, 2009, as compared to the prior year. Rebounding financial markets in 2009 led to significant annual incentive income from VOF and EMAR, more than offsetting the decline in incentive income from closed-end funds, including a decrease in tax-related distributions from $93.6 million in 2008 to $14.8 million in 2009.

 

120


Table of Contents

Investment Income (Loss)

A summary of our investment income (loss) for the years ended December 31, 2008 and 2009 is set forth below:

 

     Year Ended December 31,  
             2008                     2009          
     (in thousands)  

Investment Income (Loss):

  

Distressed debt

   $ (54,931   $ 188,702   

Corporate debt

     (64,392     46,611   

Control investing

     (18,018     41,492   

Convertible securities

     (257     393   

Real estate

     (4,021     7,626   

Listed equities

     (7,236     5,704   

Non-Oaktree

     (2,394     (1,527
  

 

 

   

 

 

 

Total

   $ (151,249   $ 289,001   
  

 

 

   

 

 

 

Investment income (loss) rose $440.2 million, to income of $289.0 million for the year ended December 31, 2009 from a loss of $151.2 million for the year ended December 31, 2008, reflecting significant mark-to-market increases as the credit markets rose sharply in 2009 following severe declines in 2008. The year-over-year improvement also resulted from significant capital contributions to our funds during the period 2008-2009. As many of our closed-end funds, most notably Opps VIIb, deployed considerable amounts of capital during the financial crisis, we funded our capital commitments as general partner.

Segment Expenses

Compensation and Benefits

Compensation and benefits increased $50.1 million, or 23.0%, to $268.2 million for the year ended December 31, 2009 from $218.1 million for the year ended December 31, 2008, primarily as a result of increases in salaries, the annual bonus pool and other compensation expenses related to greater profitability. Additionally, we experienced a 14.7% increase in average headcount, additions in non-investment areas, such as infrastructure services and marketing as well as in certain investment areas, including the acquisition of the assets and hiring of the personnel of GFI Energy Ventures LLC.

Incentive Income Compensation Expense

Incentive income compensation expense increased $0.8 million, or 1.2%, to $65.6 million for the year ended December 31, 2009 from $64.8 million for the year ended December 31, 2008, primarily as a result of slightly higher incentive income. As a percentage of incentive income, incentive income compensation expense increased slightly, from 37.3% in 2008 to 37.5% in 2009, reflecting a different mix of funds contributing to incentive income.

General, Administrative and Other Expenses

General, administrative and other expenses increased $7.3 million, or 10.4%, to $77.8 million for the year ended December 31, 2009 from $70.5 million for the year ended December 31, 2008. The increase reflected expenses associated with our overall corporate growth and enhancements to our operational infrastructure.

Interest Expense, Net

Interest expense, net of interest income, increased $6.7 million, or 104.7%, to $13.1 million for the year ended December 31, 2009 from $6.4 million for the year ended 2008, principally as a result of lower interest income driven both by declining interest rates and lower cash balances. The lower balances reflected the use of cash for general partner investments in our funds.

 

121


Table of Contents

Income Taxes – OCG

The effective income tax rates for the years ended December 31, 2008 and 2009 were 35% and 14%, respectively, applied against ANI-OCG before income taxes. The effective income tax rate is a function of the mix of income and other factors that often vary significantly within or between years, each of which can have a material impact on the particular year’s ultimate income tax expense.

Adjusted Net Income

ANI increased $468.3 million, or 225.9%, to $675.6 million for the year ended December 31, 2009, from $207.3 million for the year ended December 31, 2008, largely as a result of a $533.2 million, or 94.0%, increase in total segment revenues. The revenue increase resulted primarily from a $440.2 million positive change in investment income, for which direct compensation and other expenses were relatively small.

Segment Statement of Financial Condition

The following table presents our segment statement of financial condition as of December 31, 2009 and 2010 and September 30, 2011. Since our founding, we have managed our financial condition in a way that builds our capital base and maintains sufficient liquidity for known and anticipated uses of cash. We have issued debt largely to help fund our investments, including as general partner of our funds. We believe that debt maturities should generally match the anticipated sources of repayments. Because the largest share of our general partner investments has been in closed-end funds with 10- to 11-year terms, most of our debt has been issued with 10-year terms. An exception to this practice was when we obtained a 5-year term loan in January 2011, which we did to capitalize on historically low interest rates. Our segment’s receivables do not include accrued incentives (fund level), an off-balance sheet metric, or the related incentive income compensation expense. For a reconciliation of segment total assets to our consolidated total assets, see the “Segment Reporting” notes to our consolidated financial statements included elsewhere in this prospectus.

 

     December 31,      September 30,
2011
 
     2009      2010     
     (in thousands)  

Assets:

        

Cash and cash-equivalents

   $ 433,769       $ 348,502       $ 340,964   

U.S. Treasury and government agency securities

     74,900         170,564         407,456   

Management fees receivable

     24,348         29,642         23,898   

Incentive income receivable

     94,744         107,037         3,306   

Investments in limited partnerships, at equity

     909,329         1,108,690         1,088,047   

Deferred tax assets

     78,058         76,619         76,619   

Other assets

     87,255         103,747         129,364   
  

 

 

    

 

 

    

 

 

 

Total assets

   $ 1,702,403       $ 1,944,801       $ 2,069,654   
  

 

 

    

 

 

    

 

 

 

Liabilities and Capital:

        

Liabilities:

        

Accounts payable, accrued expenses and accrued incentive income compensation expense payable

   $ 236,630       $ 243,018       $ 222,458   

Due to affiliates

     80,940         61,496         59,928   

Debt obligations

     425,000         403,571         659,643   
  

 

 

    

 

 

    

 

 

 

Total liabilities

     742,570         708,085         942,029   
  

 

 

    

 

 

    

 

 

 

Capital:

        

OCGH non-controlling interests in consolidated subsidiaries

     804,319         1,036,363         940,301   

Unitholders’ capital attributable to Oaktree Capital Group, LLC

     155,514         200,353         187,324   
  

 

 

    

 

 

    

 

 

 

Total capital

     959,833         1,236,716         1,127,625   
  

 

 

    

 

 

    

 

 

 

Total liabilities and capital

   $ 1,702,403       $ 1,944,801       $ 2,069,654   
  

 

 

    

 

 

    

 

 

 

 

122


Table of Contents

Distributable Earnings

Distributable earnings is a supplemental non-GAAP performance measure derived from our segment results that we use to measure our earnings at the Oaktree Operating Group level without the effects of the consolidated funds for purposes of, among other things, assisting in the determination of equity distributions from the Oaktree Operating Group. However, the declaration, payment and determination of the amount of equity distributions, if any, will be at the sole discretion of our board of directors, which may change our distribution policy at any time. See “Risk Factors—We cannot assure you that our intended quarterly distributions will be paid each quarter or at all.”

In accordance with GAAP, certain of our funds are consolidated into our financial statements, notwithstanding the fact that we have only a minority economic interest in these funds. Consequently, our consolidated financial statements reflect the results of our consolidated funds on a gross basis. In addition, our segment results include investment income (loss), which under the equity method of accounting represents our pro rata share of income or loss from our investments, generally in our capacity as general partner in our funds and as an investor in other third-party managed funds and businesses, and which is largely non-cash in nature. By excluding the results of our consolidated funds and segment investment income (loss), which are not directly available to fund our operations or make equity distributions, and including the portion of distributions from Oaktree and non-Oaktree funds to us that is deemed the profit or loss component of the distributions and not a return of our capital contributions, distributable earnings better aids us in measuring amounts that are actually available to meet our obligations under the tax receivable agreement and our liabilities for expenses incurred at OCG and the Intermediate Holding Companies, as well as for distributions to Class A, Class C and OCGH unitholders.

Distributable earnings differs from ANI in that it is net of Oaktree Operating Group income taxes, excludes segment investment income (loss) and includes the portion of investment distributions to us that represents the profit or loss component of the distributions. As compared to the most directly comparable GAAP measure of net loss attributable to OCG, distributable earnings also excludes the effect of: (1) non-cash equity compensation charges, (2) income taxes and expenses that OCG or its Intermediate Holding Companies bear directly and (3) the adjustment for the OCGH non-controlling interest subsequent to May 24, 2007.

For the years ended December 31, 2008, 2009 and 2010, our net loss attributable to Oaktree Capital Group, LLC was $127.3 million, $57.1 million and $49.5 million, respectively. Distributable earnings for the years ended December 31, 2008, 2009 and 2010, at the Oaktree Operating Group level, were $381.0 million, $406.4 million and $638.0 million, respectively. Total distributions made for the years ended December 31, 2008, 2009 and 2010 were $228.2 million, $183.5 million and $453.2 million, respectively, of which distributions to our Class A and Class C unitholders were $30.4 million, $14.8 million and $49.2 million, respectively, and distributions to our OCGH unitholders were $197.8 million, $168.7 million and $404.0 million, respectively.

 

123


Table of Contents

A reconciliation of net loss attributable to OCG to ANI and of ANI to distributable earnings for the years ended December 31, 2008, 2009 and 2010 and the three and nine months ended September 30, 2010 and 2011 is set forth below:

 

    Year Ended December 31,     Three Months Ended
September 30,
    Nine Months Ended
September  30,
 
    2008     2009     2010     2010     2011     2010     2011  
    (in thousands)  

Net loss attributable to OCG

  $ (127,313   $ (57,058   $ (49,455   $ (15,725   $ (36,543   $ (47,854   $ (67,029

Compensation expense for vesting of OCGH units

    941,566        940,683        949,376        241,388        238,013        712,658        710,563   

Income taxes

    17,341        18,267        26,399        3,881        1,328        20,257        15,920   

Non-Oaktree Operating Group expenses

    969        1,008        1,113        252        (37     921        404   

OCGH non-controlling interest

    (625,285     (227,313     (163,555     (68,528     (199,460     (173,976     (308,181
 

 

 

   

 

 

   

 

 

   

 

 

   

 

 

   

 

 

   

 

 

 

ANI

    207,278        675,587        763,878        161,268        3,301        512,006        351,677   

Investment (income) loss (1)

    151,249        (289,001     (149,449     (51,127     86,059        (81,888     19,496   

Distributions of income from investments in limited partnerships (2)

    30,019        23,863        31,174        8,776        20,923        28,995        73,140   

Oaktree Operating Group income taxes

    (7,518     (4,031     (7,640     (801     (686     (4,786     (4,808
 

 

 

   

 

 

   

 

 

   

 

 

   

 

 

   

 

 

   

 

 

 

Distributable earnings

  $ 381,028      $ 406,418      $ 637,963      $ 118,116      $ 109,597      $ 454,327      $ 439,505   
 

 

 

   

 

 

   

 

 

   

 

 

   

 

 

   

 

 

   

 

 

 

 

(1) This adjustment eliminates our segment investment income (loss), which under the equity method of accounting is largely non-cash in nature and is thus not available to fund our operations or make equity distributions.
(2) This adjustment characterizes a portion of the distributions received from Oaktree and non-Oaktree funds as profits or losses. In general, the profit or loss component of a distribution from a fund is calculated by multiplying the amount of the distribution by the ratio of our investment’s undistributed profit or loss to our remaining investment balance in the fund. In addition, if the distribution is subject to recall, it is not reflected in distributable earnings until it is no longer recallable.

The increase in distributable earnings of $231.6 million, or 57.0%, to $638.0 million for the year ended December 31, 2010 from $406.4 million for the year ended December 31, 2009 was driven primarily by $144.6 million of higher segment incentive income, net of associated incentive income compensation expense, and secondarily by $85.1 million of higher FRE. The remaining $1.9 million increase was the net effect of higher distributions of income from investments in limited partnerships and an increase in other segment expenses, net of other income. The increase of $25.4 million, or 6.7%, to $406.4 million for the year ended December 31, 2009 from $381.0 million for the year ended December 31, 2008 resulted from $34.3 million of higher FRE and a $0.4 million increase in segment incentive income, net of associated incentive income compensation expense. Partially offsetting those increases were a $6.2 million decrease in distributions of income from investments in limited partnerships and a $3.1 million increase in other segment expenses.

The decrease in distributable earnings of $8.5 million, or 7.2%, to $109.6 million for the three months ended September 30, 2011 from $118.1 million for the three months ended September 30, 2010, reflected an aggregate decline of $20.8 million in FRE, segment incentive income, net of incentive income compensation expense, and other segment income and expenses, partially offset by an increase of $12.1 million in distributions of income from investments in limited partnerships. The decrease of $14.8 million, or 3.3%, to $439.5 million for the nine months ended September 30, 2011 from $454.3 million for the nine months ended September 30, 2010, reflected an aggregate decline of $58.9 million in FRE, segment incentive income, net of incentive income compensation expense, and other segment income and expenses, partially offset by an increase of $44.1 million in distributions of income from investments in limited partnerships.

 

124


Table of Contents

Liquidity and Capital Resources

We have managed our historical liquidity and capital requirements by focusing on our cash flows before the consolidation of our funds and the effect of normal changes in short-term assets and liabilities. Our primary cash flow activities on an unconsolidated basis involve: generating cash flow from operations; generating income from investment activities, including strategic investments in certain third parties; funding capital commitments that we have made to our funds; funding our growth initiatives; distributing cash flow to our owners; and borrowings, interest payments and repayments under credit agreements, our senior notes and other borrowing arrangements. As of September 30, 2011, we had an available cash balance of $341.0 million, or $748.4 million when including investments in U.S. Treasury and other U.S. government agency securities.

Ongoing sources of cash include: management fees, which are collected monthly or quarterly; incentive income, which is volatile and largely unpredictable as to amount and timing; and fund distributions related to our general partner investments. We primarily use cash flow from operations and fund distributions to pay compensation and related expenses, general, administrative and other expenses, income taxes, debt service, capital expenditures and distributions. This same cash flow, together with proceeds from equity and debt issuances, also is used to fund investments in limited partnerships, fixed assets and other capital items. If cash flow from operations were insufficient to fund distributions, we expect that we would suspend paying such distributions.

Seasonality typically affects cash flow as follows: (1) the first quarter of each year includes (a) as a source of cash, the prior year’s annual incentive income payments, if any, from our evergreen funds and tax distributions from certain investment funds that have allocated taxable income to us but have not yet distributed in cash a sufficient sum with which to pay the related income taxes and (b) as a use of cash, the vast majority of the prior fiscal year’s bonus expense and (2) the second quarter of each year includes annual principal repayments on the oldest one of our four series of senior notes (as described below).

Tax distributions are not required in respect of the Class A units and are only required from the Oaktree Operating Group entities, and only if and to the extent that there is sufficient cash available for distribution. Accordingly, if there were insufficient cash flow from operations to fund quarterly or tax distributions by the Oaktree Operating Group entities, we expect that these distributions would not be made. We believe that we have sufficient access to cash from existing balances, our operations and the revolving credit facility described below to fund our operations and commitments.

Consolidated Cash Flows

The accompanying consolidated statements of cash flows include our consolidated funds, despite the fact that we have only a minority economic interest in those funds. The assets of consolidated funds, on a gross basis, are substantially larger than the assets of our business and, accordingly, have a substantial effect on the cash flows reflected in our consolidated statements of cash flows. The primary cash flow activities of our consolidated funds involve:

 

  Ÿ  

raising capital from third-party investors;

 

  Ÿ  

using the capital provided by us and third-party investors to fund investments and operating expenses;

 

  Ÿ  

financing certain investments with indebtedness;

 

  Ÿ  

generating cash flows through the realization of investments, as well as the collection of interest and dividend income; and

 

  Ÿ  

distributing net cash flows to fund investors and to us.

Because our consolidated funds are treated as investment companies for accounting purposes, investing cash flow amounts are included in our cash flows from operations. We believe that each of the

 

125


Table of Contents

consolidated funds and Oaktree has sufficient access to cash to fund their respective operations in the near term.

Significant amounts from our consolidated statements of cash flows for the years ended December 31, 2008, 2009 and 2010 and the nine months ended September 30, 2010 and 2011 are summarized and discussed below. Negative amounts represent net outflows.

Operating Activities

Net cash provided by (used in) operating activities was $(12.4) billion, $(0.6) billion and $3.4 billion for the years ended December 31, 2008, 2009 and 2010, respectively, and $1.5 billion and $1.6 billion for the nine months ended September 30, 2010 and 2011, respectively. These amounts included (1) net proceeds from (purchases of) investments for the consolidated funds of $(13.4) billion, $(2.5) billion and $1.8 billion for the years ended December 31, 2008, 2009 and 2010, respectively, and $(1.0) billion and $0.0 billion for the nine months ended September 30, 2010 and 2011, respectively; (2) net realized gains on investments of the consolidated funds of $0.8 billion, $0.3 billion and $2.6 billion for the years ended December 31, 2008, 2009 and 2010, respectively, and $1.9 billion and $1.3 billion for the nine months ended September 30, 2010 and 2011, respectively; and (3) change in unrealized gains (losses) on investments of $(8.4) billion, $11.1 billion and $1.8 billion for the years ended December 31, 2008, 2009 and 2010, respectively, and $(0.2) billion and $(4.2) billion for the nine months ended September 30, 2010 and 2011, respectively. These amounts are reflected as operating activities in accordance with investment company accounting standards.

Investing Activities

Net cash provided by (used in) investing activities was $73.1 million, $(83.3) million and $(127.2) million for the years ended December 31, 2008, 2009 and 2010, respectively, and $(125.0) million and $(284.6) million for the nine months ended September 30, 2010 and 2011, respectively. Investing activities are driven primarily by net U.S. Treasury and other U.S. government agency investment activities and secondarily by the use of cash for investments in non-consolidated funds and strategic investments, net of cash distributions received from Oaktree’s share in these investments. Investments in investment limited partnerships for the years ended December 31, 2008, 2009 and 2010 and the nine months ended September 30, 2010 and 2011, respectively, of $8.8 million, $2.2 million, $44.1 million, $23.9 million and $53.8 million consisted of cash invested in Oaktree funds and strategic investments amounting to $414.2 million, $80.8 million, $186.0 million, $143.0 million and $243.3 million, respectively, of which $405.4 million, $78.6 million, $141.9 million, $119.0 million and $189.5 million, respectively, represented contributions made to consolidated funds that are eliminated in consolidation. Distributions from investment limited partnerships for the years ended December 31, 2008, 2009 and 2010 and the nine months ended September 30, 2010 and 2011, respectively, of $9.7 million, $3.8 million, $15.5 million, $7.8 million and $11.9 million included cash distributions received of $58.9 million, $67.0 million, $136.1 million, $95.5 million and $244.5 million, respectively, prior to elimination of amounts related to consolidated funds of $49.2 million, $63.2 million, $120.6 million, $87.7 million and $232.6 million. Net activity in 2010 reflected a $20.0 million strategic equity investment in DoubleLine Capital LP and a $20.0 million investment in one of its fixed-income investment limited partnerships. The cash provided by investing activities in 2008 was primarily due to an absence of investment security purchases during the year. The net cash used in investing activities increased by $159.6 million from the nine months ended September 30, 2010 to the nine months ended September 30, 2011, primarily due to an increase in net purchases of U.S Treasury and government agency securities of $131.2 million.

Financing Activities

Net cash provided (used) by financing activities was $13.7 billion, $0.3 billion and $(0.9) billion for the years ended December 31, 2008, 2009 and 2010, respectively, and $(0.5) billion and $(4.6) billion for the nine months ended September 30, 2010 and 2011, respectively. Financing activities included (1) net contributions from (distributions to) non-controlling interests of $14.0 billion, $0.3 billion and

 

126


Table of Contents

$(0.2) billion for the years ended December 31, 2008, 2009 and 2010, respectively, and $(0.2) billion and $(4.5) billion for the nine months ended September 30, 2010 and 2011, respectively; (2) (repayment) of debt obligations, net of proceeds received, of $0.0 billion, $0.2 billion and $(0.2) billion for the years ended December 31, 2008, 2009 and 2010, respectively, and $(0.0) billion and $0.3 billion for the nine months ended September 30, 2010 and 2011, respectively; and (3) (distributions) to, net of capital contributions by, our unitholders of $(0.2) billion, $(0.2) billion and $(0.5) billion for the years ended December 31, 2008, 2009 and 2010, respectively, and $(0.4) billion and $(0.4) billion for the nine months ended September 30, 2010 and 2011, respectively.

Future Sources and Uses of Liquidity

We expect to continue to make distributions to our Class A unitholders pursuant to our distribution policy. In the future, we may also issue additional units or debt and other equity securities with the objective of increasing our available capital.

In addition to our ongoing sources of cash that include management fees, incentive income and fund distributions related to our general partner investments, we also have access to liquidity through our debt financings and credit agreements. In January 2011, our subsidiaries Oaktree Capital Management, L.P., Oaktree Capital II, L.P., Oaktree AIF Investments, L.P. and Oaktree Capital I, L.P. entered into a credit agreement with a bank syndicate for senior unsecured credit facilities, consisting of a $300.0 million fully-funded term loan and a $250.0 million revolving credit facility. We are required to make a principal payment in respect of the term loan of $7.5 million on the last business day of each of March, June, September and December, with the final payment of $150.0 million, constituting the remainder of the term loan, due on January 7, 2016. The revolving credit facility expires on January 7, 2014. We are currently able to draw the full amount available under the revolving credit facility without violating any debt covenants.

In November 2009, our subsidiary Oaktree Capital Management, L.P. issued $250.0 million in aggregate principal amount of senior notes due December 2, 2019, or the 2019 Notes. In addition to the 2019 Notes, as of September 30, 2011, we had three other series of senior notes outstanding, with an aggregate remaining principal balance of $132.1 million. These notes have aggregate principal repayments due of $10.7 million in each of 2012, 2013 and 2014, with the remaining $100.0 million payable in 2016. Agreements underlying the senior notes contain customary financial covenants, including ones requiring minimum levels of unitholders’ capital and interest expense coverage. As of September 30, 2011, we were in compliance with each of these covenants. See “Description of Our Indebtedness” for a more detailed description of our indebtedness.

On October 7, 2011, Oaktree Finance LLC, or Oaktree Finance, our indirectly wholly owned subsidiary focused on providing financing for larger middle-market companies, entered into a senior secured revolving credit facility, or the Senior Secured Revolving Credit Facility, with a consortium of lenders. The Senior Secured Revolving Credit Facility provides for an initial borrowing capacity of $75 million and the ability to borrow an additional $150 million if certain specified conditions are met, including the completion of a public offering by Oaktree Finance. The Senior Secured Revolving Credit Facility also contains an accordion feature to potentially increase borrowing capacity after an initial public offering of Oaktree Finance, if certain specified conditions are met, including the payment of additional fees. The Senior Secured Revolving Credit Facility is guaranteed by us and OCGH, until such time that Oaktree Finance’s public offering is completed, certain documents are delivered and certain other conditions are met. The commitments under the Senior Secured Revolving Credit Facility will expire in 2014, while the Senior Secured Revolving Credit Facility will mature in 2015. LIBOR rate borrowings under the Senior Secured Revolving Credit Facility will bear interest at LIBOR plus 1.75% prior to the completion of the planned public offering and 2.75% after the completion of the offering. The Senior Secured Revolving Credit Facility includes customary financial and operating covenants. As of November 18, 2011, there were no outstanding amounts under the Senior Secured Revolving Credit

 

127


Table of Contents

Facility. See “Business—Our Approach to Growth—Disciplined and Opportunistic Approach to Expansion of Offerings” for further information regarding Oaktree Finance.

We are required to maintain minimum net capital balances for regulatory purposes in certain international jurisdictions in which we do business, which are met in part by retaining cash and cash-equivalents in those jurisdictions. As a result, we may be restricted in our ability to transfer cash between different jurisdictions. As of September 30, 2011, we were required to maintain approximately $9.0 million in net capital at these subsidiaries, and we were in compliance with all regulatory minimum net capital requirements.

In May 2007, two of our Intermediate Holding Companies, Oaktree Holdings, Inc. and Oaktree AIF Holdings, Inc., entered into a tax receivable agreement with OCGH unitholders that provides for the payment to an exchanging or selling OCGH unitholder of 85.0% of the amount of cash savings, if any, in U.S. federal, state, local and foreign income taxes that they actually realize (or are deemed to realize in the case of an early termination payment by Oaktree Holdings, Inc. or Oaktree AIF Holdings, Inc. or a change of control, as discussed below under “Certain Relationships and Related Party Transactions—Tax Receivable Agreement”) as a result of an increase in the tax basis of the assets owned by Oaktree Operating Group. These payments are expected to occur over approximately the next 17 years. In connection with the 2007 Private Offering and related tax effects, a $77.6 million liability to the OCGH unitholders was recorded with respect to the tax receivable agreement. In the third quarter of 2008, we revised our estimate of the liability relating to the tax receivable agreement downward by $9.7 million as a result of further analysis of the valuations relating to future taxable deductions, resulting in a revised liability of $67.9 million. Payments of $1.3 million and $3.5 million were made to pre-2007 Private Offering OCGH unitholders by Oaktree Holdings, Inc. in 2009 related to tax benefits that Oaktree Holdings Inc., recognized, including interest thereon, with respect to the 2007 and 2008 taxable years, respectively. Oaktree AIF Holdings, Inc. did not generate taxable income in 2007 or 2008 and did not recognize any tax benefits related to the tax receivable agreement for those years. Accordingly, Oaktree AIF Holdings, Inc. did not make any payments in connection with the tax receivable agreement for 2007 or 2008. In connection with the tax return filed for the year ended December 31, 2009, $3.2 million was paid to the pre-2007 Private Offering OCGH unitholders by Oaktree Holdings, Inc. and Oaktree AIF Holdings, Inc. in October 2010, further lowering the estimated liability to $59.9 million. The deferred tax asset associated with this liability was $67.2 million at September 30, 2011.

Contractual Obligations, Commitments and Contingencies

In the ordinary course of business, we and our consolidated funds enter into contractual arrangements that may require future cash payments. The following table sets forth information relating to anticipated future cash payments as of September 30, 2011:

 

    Remainder
of 2011
    2012-
2013
    2014-
2015
    Thereafter     Total  
    (in thousands)  

Oaktree and Operating Subsidiaries:

         

Operating lease obligations (1)

  $ 4,166      $ 29,647      $ 23,723      $ 23,636      $ 81,172   

Debt obligations payable

    7,500        81,429        70,714        500,000        659,643   

Interest obligations on debt (2)

    14,435        63,358        57,645        72,026        207,464   

Tax receivable agreement

    3,318        7,059        7,697        41,854        59,928   

Commitments to Oaktree and third-party funds (3)

    303,808        —          —          —          303,808   
 

 

 

   

 

 

   

 

 

   

 

 

   

 

 

 

Sub-total

    333,227        181,493        159,779        637,516        1,312,015   

Consolidated funds:

         

Debt obligations payable

    176,619        —          —          —          176,619   

Interest obligations on debt

    1,308        —          —          —          1,308   

Commitments to fund investments (4)

    1,502,298        —          —          —          1,502,298   
 

 

 

   

 

 

   

 

 

   

 

 

   

 

 

 

Total

  $ 2,013,452      $ 181,493      $ 159,779      $ 637,516      $ 2,992,240   
 

 

 

   

 

 

   

 

 

   

 

 

   

 

 

 

 

(1)

We lease our office space under agreements that expire periodically through 2020. The table includes only guaranteed minimum lease payments for these leases and does not project other lease-related payments. These leases are classified

 

128


Table of Contents
 

as operating leases for financial statement purposes and as such are not recorded as liabilities in our consolidated financial statements.

(2) Interest obligations include accrued interest on outstanding indebtedness.
(3) These obligations represent commitments by us to provide general partner capital funding to our funds and limited partner capital funding to funds managed by unaffiliated third parties. These amounts are generally due on demand and are therefore presented in the 2011 column. Capital commitments are expected to be called over the next five years.
(4) These obligations represent commitments by our funds to make investments or fund uncalled contingent commitments. These amounts are generally due either on demand or by various contractual dates which vary by investment and are therefore presented in the 2011 column. Capital commitments are expected to be called over a period of several years.

In some of our service contracts or management agreements, we have agreed to indemnify third-party service providers or separate account clients under certain circumstances. The terms of the indemnities vary from contract to contract and the amount of indemnification liability, if any, cannot be determined and has neither been included in the above table nor recorded in our financial statements as of September 30, 2011.

As of September 30, 2011, none of the incentive income we had received was subject to clawback by the funds.

General Partner and Other Capital Commitments

As of September 30, 2011, our capital commitments to our funds (as general partner) and certain non-Oaktree managed investment vehicles for which a portion of the commitment remained undrawn were as set forth below. Subsequent to Opps VIIb, we adopted a policy of not committing more than $100 million to a single fund in our capacity as general partner.

 

     Capital
Commitments
     Undrawn
Commitments

as of September  30,
2011
 
     (in millions)  

Distressed Debt:

  

Oaktree Opportunities Fund VIII, L.P.

   $ 100       $ 10   

Oaktree Opportunities Fund VIIIb, L.P.

     66         59   

Special accounts

     34         5   

Control Investments:

     

Oaktree Principal Fund V, L.P.

     71         39   

OCM European Principal Opportunities Fund II, L.P.

     58         6   

Oaktree European Principal Fund III, L.P.

     76         76   

Oaktree Power Opportunities Fund III, L.P.

     27         24   

Special accounts

     5         4   

Real Estate:

     

Oaktree Real Estate Opportunities Fund V, L.P.

     20         7   

Oaktree Asia Special Situations Fund, L.P.

     20         12   

Oaktree PPIP Fund, L.P.

     29         21   

Mezzanine Finance:

     

Oaktree Mezzanine Fund III, L.P.

     40         28   

Non-Oaktree

     32         13   
  

 

 

    

 

 

 

Total

   $ 578       $ 304   
  

 

 

    

 

 

 

Off-Balance Sheet Arrangements

We lease a corporate airplane for business purposes. We are responsible for any unreimbursed costs and expenses incurred in connection with the operation, crew, registration, maintenance, service and repair of the airplane. An unaffiliated third party manages the airplane and coordinates its use. The lease contains a buyout provision that would allow us to purchase the plane at the lease’s termination in February 2015. If we do not exercise that option, we would be responsible for any shortfall, up to $10.0 million, in sale proceeds the lessor might incur below an expected sale value of $12.3 million.

 

129


Table of Contents

Critical Accounting Policies

We prepare consolidated financial statements in accordance with GAAP. In applying many of these accounting principles, we need to make assumptions, estimates or judgments that affect the reported amounts of assets, liabilities, revenues and expenses in our consolidated financial statements. We base our estimates and judgments on historical experience and other assumptions that we believe are reasonable under the circumstances. These assumptions, estimates or judgments, however, are both subjective and subject to change, and actual results may differ from our assumptions and estimates. If actual amounts are ultimately different from our estimates, the revisions are included in our results of operations for the period in which the actual amounts become known. We believe the following critical accounting policies could potentially produce materially different results if we were to change underlying assumptions, estimates or judgments. See the notes to our consolidated financial statements for a summary of our significant accounting policies.

Principles of Consolidation

We consolidate all entities that we control through a majority voting interest or otherwise, including our funds in which we as the general partner are presumed to have control. Although we have a small single-digit equity percentage in the funds, the third-party limited partners do not have the right to dissolve the partnerships or substantive kick-out rights or participating rights that would overcome the presumption of control by the general partner. Accordingly, we consolidate the limited partnerships and record non-controlling interests to reflect the economic interests of the unaffiliated limited partners. Because limited partners in consolidated funds have been granted redemption rights exercisable in certain circumstances, amounts relating to third-party interests in consolidated funds are presented as non-controlling redeemable interests in consolidated funds within the consolidated statements of financial condition, outside of the permanent capital section. All significant intercompany transactions and balances have been eliminated in consolidation.

Our consolidated financial statements reflect the assets, liabilities, investment income, expenses and cash flows of the consolidated funds on a gross basis, and the majority of the economic interests in those funds, which are held by third-party investors, are attributed to non-controlling redeemable interests in consolidated entities. Substantially all of the management fees and incentive income earned by us from those funds are eliminated in consolidation. However, because the eliminated amounts are earned from, and funded by, non-controlling interests, our attributable share of the net income from those funds is increased by the amounts eliminated. Accordingly, the elimination in consolidation of such amounts has no effect on net income (loss) attributable to us.

Investments in unconsolidated funds are recorded using the equity method of accounting and reflect our ownership interest in each such fund that we do not control. Investment income represents our pro rata share of income or loss from these funds. Our general partnership interests are substantially illiquid. For purposes of valuing net assets, our funds carry investments at fair value, using methods we consider appropriate. Fair value of the underlying investments is based on our assessment, which takes into account expected cash flows, earnings multiples and/or comparisons to similar market transactions, among other factors. Valuation adjustments reflecting consideration of credit quality, concentration risk, sales restrictions and other liquidity factors are integral to valuing these instruments.

Revenue Recognition

Management Fees

We recognize management fees over the period in which the investment advisory services are performed. While we typically earn management fees for each of the funds that we manage, the contractual terms of management fees vary by fund structure. During the investment period of our closed-end funds, the management fee is a fixed percentage, generally in the range of 1.25% to 1.75% per year of total committed capital (up through the final close, these fees are earned on a

 

130


Table of Contents

retroactive basis to the fund’s first closing date). During the liquidation period, the management fee remains the same fixed percentage, applied against the lesser of the total funded capital and the cost basis of assets remaining in the fund, provided that our right to receive management fees typically ends after 10 or 11 years from the initial closing date or the start of the investment period, even if certain assets remain to be liquidated. For open-end and evergreen funds, the management fee is generally based on the NAV of the fund. Our open-end funds generally charge management fees of 0.50% of NAV per year, paid monthly or quarterly. Our evergreen funds pay a management fee quarterly, based on a fixed percentage of the NAV of the relevant fund.

Fee calculations that consider committed capital or cost basis are both objective in nature and therefore do not require the use of significant estimates or assumptions. Management fees related to our open-end and evergreen funds, by contrast, are typically based on NAV as defined in the respective partnership or investment management agreements. NAV is typically based on the current fair value of the underlying investments within the funds. Estimates and assumptions are made when determining the fair value of the underlying investments within the funds and could vary depending on the valuation methodology that is used. See “—Investments, at Fair Value” for further discussion related to significant estimates and assumptions used for determining fair value of the underlying investments in our funds.

We do not recognize incremental income for transaction, advisory, director and other ancillary fees received in connection with providing services to portfolio companies or potential investees of the funds; rather, any such fees are offset against management fees earned from the applicable fund. Inasmuch as these fees are not paid directly by the consolidated funds, such fees do not eliminate in consolidation; however, there is no impact to our net income as the amounts are included in income attributable to OCG.

Incentive Income

In calculating incentive income, we have elected to adopt “Method 1” from GAAP guidance applicable to accounting for revenues based on a formula. Under this method, we recognize incentive income when amounts are fixed or determinable, all related contingencies have been removed and collection is reasonably assured, which generally occurs in the quarter of, or the quarter immediately prior to, the distribution of the income by the fund to us.

Other Income (Loss)

Other income (loss) consists primarily of the unrealized and realized gains (losses) on investments (including the impacts of foreign currency on non-dollar denominated investments), dividend and interest income received from investments and interest expense incurred in connection with investment activities. Unrealized gains or losses result from changes in the fair value of our funds’ investments during a period as well as the reversal of unrealized gains or losses in connection with realization events. Upon disposition of an investment, previously recognized unrealized gains or losses are reversed and a corresponding realized gain or loss is recognized in the current period. While this reversal generally does not significantly impact the net amounts of gains (losses) that we recognize from investment activities, it affects the manner in which we classify our gains and losses for reporting purposes.

Investments, at Fair Value

GAAP establishes a hierarchal disclosure framework which prioritizes the inputs used in measuring investments at fair value into three levels based on their market observability. Market price observability is affected by a number of factors, including the type of instrument and the characteristics specific to the instrument. Financial instruments with readily available quoted prices from an active market or for which fair value can be measured based on actively quoted prices generally will have a higher degree of market price observability and a lesser degree of judgment inherent in measuring fair value.

 

131


Table of Contents

Non-publicly traded debt and equity securities and other securities or instruments for which reliable market quotations are not available, are valued by management. These securities may initially be valued at the acquisition price as the best indicator of fair value. Subsequent valuations will depend on facts and circumstances known as of the valuation date and the application of valuation methodologies further described below under “—Non-Publicly Traded Equity and Real Estate Investments.”

Exchange-Traded Investments

Securities listed on one or more national securities exchanges are valued at their last reported sales price on the date of valuation. If no sale occurred on the valuation date, the security is valued at the mean of the last “bid” and “ask” prices on the valuation date. Securities that are not marketable due to legal restrictions that may limit or restrict transferability are generally valued at a discount from quoted market prices. The discount would reflect the amount market participants would require due to the risk relating to the inability to access a public market for the security for the specified period and would vary depending on the nature and duration of the restriction and the risk and volatility of the underlying securities. Securities with longer duration restrictions or higher volatility are generally valued at a higher discount. Such discounts are generally estimated based on put option models or analysis of market studies. Instances where we have applied discounts to quoted prices of restricted listed securities have been infrequent. The impact of such discounts is not material to our consolidated statements of financial condition and results of operations for all periods presented.

Credit-Oriented Investments

Investments in corporate and government debt which are not listed or admitted to trading on any securities exchange are valued at the average mean of the last bid and ask prices on the valuation date based on quotations supplied by recognized quotation services or by reputable broker-dealers.

The market yield approach is considered in the valuation of non-publicly traded debt securities, utilizing expected future cash flows, discounted using estimated current market rates. Discounted cash flow calculations may be adjusted to reflect current market conditions and/or the perceived credit risk of the borrowers.

Non-Publicly Traded Equity and Real Estate Investments

The fair values of private equity and real estate investments are determined by using a market approach or income approach. A market approach utilizes valuations of comparable public companies and transactions and generally seeks to establish the enterprise value of the portfolio company using a market multiple approach. This approach takes into account a specific financial measure (such as EBITDA, adjusted EBITDA, free cash flow, net operating income, net income book value or net asset value) believed to be most relevant for the given company. Consideration may also be given to such factors as acquisition price of the security, historical and projected operational and financial results for the portfolio company, the strengths and weaknesses of the portfolio company relative to its comparable companies, industry trends, general economic and market conditions and other factors deemed relevant. The income approach is typically a discounted cash flow method that incorporates expected timing and level of cash flows. It incorporates assumptions in determining growth rates, income and expense projections, discount and capitalization rates, capital structure, terminal values and other factors. The applicability and weight assigned to market and income approaches are determined based on the availability of reliable projections and comparable companies and transactions.

The valuation of securities may be impacted by expectations of investors’ receptiveness to a public offering of the securities, the size of the holding of the securities and any associated control, information with respect to transactions or offers for the securities (including the transaction pursuant to which the investment was made and the period of time elapsed from the date of the investment to the valuation date) and applicable restrictions on the transferability of the securities.

 

132


Table of Contents

These valuation methodologies involve a significant degree of management judgment. Accordingly, valuations by us do not necessarily represent the amounts which may eventually be realized from sales or other dispositions of investments. Fair values may differ from the values that would have been used had a ready market for the investment existed, and the differences could be material to the financial statements.

Investments measured and reported at fair value are classified and disclosed in one of the following categories:

 

  Ÿ  

Level I—Quoted unadjusted prices for identical instruments in active markets to which we have access at the date of measurement. The types of investments in Level I include exchange-traded equities, debt and derivatives with quoted prices.

 

  Ÿ  

Level II—Quoted prices for similar instruments in active markets; quoted prices for identical or similar instruments in markets that are not active; and model-derived valuations in which all significant inputs are directly or indirectly observable. Level II inputs include prices in markets for which there are few transactions, the prices are not current, little public information exists or prices vary substantially over time or among brokered market makers. Other inputs include interest rates, yield curves, volatilities, prepayment risks, loss severities, credit risks and default rates. The types of investments in Level II generally include corporate bonds and loans, government and agency securities, less liquid and restricted equity investments, over-the-counter traded derivatives and other investments where the fair value is based on observable inputs.

 

  Ÿ  

Level III—Model-derived valuations for which one or more significant inputs are unobservable. These inputs reflect our assessment of the assumptions that market participants use to value the investment based on the best available information. The types of investments in Level III include non-publicly traded equity, debt, real estate and derivatives.

In some instances, an investment may fall into different levels of the fair value hierarchy. In such instances, the investment’s level within the fair value hierarchy is based on the lowest of the three levels (with Level III being the lowest) that is significant to the value measurement. Our assessment of the significance of an input requires judgment and considers factors specific to the instrument. We account for the transfer of assets into or out of each fair value hierarchy level as of the beginning of the reporting period.

The table below summarizes the valuation of investments and other financial instruments, by fund type and fair value hierarchy levels, for each period presented in our consolidated statements of financial condition:

 

     As of September 30, 2011  
     (in thousands)  
     Level I      Level II      Level III      Total  

Closed-end funds

   $ 2,751,405       $ 13,345,978       $ 14,576,705       $ 30,674,088   

Open-end funds

     3,123         3,922,354         16,678         3,942,155   

Evergreen funds

     484,155         860,607         280,765         1,625,527   
  

 

 

    

 

 

    

 

 

    

 

 

 

Total

   $ 3,238,683       $ 18,128,939       $ 14,874,148       $ 36,241,770   
  

 

 

    

 

 

    

 

 

    

 

 

 

 

     As of December 31, 2010  
     Level I      Level II      Level III      Total  
     (in thousands)  

Closed-end funds

   $ 3,433,518       $ 17,461,653       $ 11,543,649       $ 32,438,820   

Open-end funds

     2,576         4,106,921         25,450         4,134,947   

Evergreen funds

     690,180         1,181,078         593,265         2,464,523   
  

 

 

    

 

 

    

 

 

    

 

 

 

Total

   $ 4,126,274       $ 22,749,652       $ 12,162,364       $ 39,038,290   
  

 

 

    

 

 

    

 

 

    

 

 

 

 

 

133


Table of Contents
     As of December 31, 2009  
     (in thousands)  
     Level I      Level II      Level III      Total  

Closed-end funds

   $ 2,008,865       $ 19,841,016       $ 7,463,972       $ 29,313,853   

Open-end funds

     7,431         4,338,707         24,664         4,370,802   

Evergreen funds

     218,820         1,668,021         826,353         2,713,194   
  

 

 

    

 

 

    

 

 

    

 

 

 

Total

   $ 2,235,116       $ 25,847,744       $ 8,314,989       $ 36,397,849   
  

 

 

    

 

 

    

 

 

    

 

 

 

Equity-Based Compensation

Compensation expense is calculated based on the fair value of a unit at the time of grant, adjusted annually or more frequently, as necessary, for actual forfeitures to reflect expense only for those units that ultimately vest. We utilize a contemporaneous valuation report which incorporates market comparables for restricted stock liquidity discounts among other factors, in determining fair value. Prior to this offering, fair value is typically determined using the latest available closing price of our Class A units on the GSTrUE OTC market, discounted for a lack of marketability. Equity-based awards that do not require future service (i.e., awards vested at grant) are expensed immediately. Equity-based employee awards that require future service are recognized on a straight line basis over the requisite service period.

Recent Accounting Developments

In January 2010, the Financial Accounting Standards Board, or FASB, issued guidance on disclosures surrounding fair value measurements. The guidance requires additional disclosure of significant transfers in and out of Levels I and II fair value measurements in the fair value hierarchy and the reasons for such transfers. In the case of Level III fair value measurements, the guidance requires the reconciliation of beginning and ending balances on a gross basis, with separate disclosure of gross purchases, sales, issuances, settlements and transfers in and out. The new guidance also requires that disclosures of the fair value hierarchy include disaggregation by class of assets and liabilities. In addition, an entity is required to provide further disclosures on valuation techniques and inputs used to measure fair value for either Level II or Level III. The guidance was effective for fiscal periods beginning after December 15, 2009, except for the disclosures about gross purchases, sales, issuances, and settlements in the roll-forward of activity in Level III fair value measurements, which are effective for fiscal years beginning after December 15, 2010. We adopted the guidance, excluding the reconciliation of Level III activity, with the issuance of our March 31, 2010 financial statements. The guidance related to the reconciliation of Level III activity was adopted effective with the issuance of our March 31, 2011 financial statements. Inasmuch as the guidance is limited to enhanced disclosures, the adoption did not have a material impact on our consolidated financial statements.

In May 2011, the FASB issued amended guidance on fair value measurements specifying that the concepts of highest and best use and valuation premise in a fair value measurement are only relevant when measuring the fair value of non-financial assets and are not relevant when measuring the fair value of financial assets or liabilities. The guidance clarifies that a reporting entity should disclose quantitative information about the unobservable inputs used in a fair value measurement that is categorized within Level III of the fair value hierarchy and also requires additional disclosure regarding the valuation processes used by the reporting entity and the sensitivity of fair value measurements to changes in unobservable inputs and the interrelationships between those unobservable inputs, if any, for fair value measurements categorized within Level III. The guidance is effective for interim and annual periods beginning after December 15, 2011. Management is currently evaluating the effect that the guidance may have on our financial statements.

 

134


Table of Contents

In June 2011, the FASB issued amended guidance on the presentation of comprehensive income. The guidance allows an entity to present the components of net income, the components of other comprehensive income and the total of comprehensive income either in a single continuous statement of comprehensive income or in two separate but consecutive statements. Regardless of the option chosen, the entity is required to present items that are reclassified between net income and other comprehensive income on the face of the financial statements where the components of net income and the components of other comprehensive income are presented. This amendment eliminates the option to present the components of other comprehensive income as part of the statement of changes in stockholders’ equity. For public entities, the amendments are effective for fiscal years, and interim periods within those years, beginning after December 15, 2011. For nonpublic entities, the amendments are effective for fiscal years ending after December 15, 2012 and interim and annual periods thereafter. The amendments should be applied retrospectively and early adoption is permitted. Inasmuch as the guidance is limited to the presentation of our disclosures, we do not expect adoption to have a material impact on our financial condition or results of operations.

In September 2011, the FASB issued amended guidance on testing goodwill for impairment, allowing an entity to first assess qualitative factors to determine whether it is necessary to perform the two-step quantitative goodwill impairment test required by current accounting standards. Under these amendments, an entity would not be required to calculate the fair value of a reporting unit unless the entity determines, based on a qualitative assessment, that it is more likely than not that its fair value is less than its carrying amount. The amendments include a number of events and circumstances for an entity to consider in conducting the qualitative assessment. The amendments are effective for annual and interim goodwill impairment tests performed for fiscal years beginning after December 15, 2011, with early adoption permitted. We have determined that this new guidance will not have a material impact on our consolidated financial statements.

Quantitative and Qualitative Disclosures About Market Risk

In the normal course of business, we are exposed to a broad range of risks inherent in the financial markets in which we participate, including price risk, interest rate risk, access to and cost of financing risk, liquidity risk, counterparty risk and foreign exchange rate risk. Potentially negative effects of these risks may be mitigated to a certain extent by those aspects of our investment approach, investment strategies, fundraising practices or other business activities that are designed to benefit, either in relative or absolute terms, from periods of economic weakness, tighter credit or financial market dislocations.

Our predominant exposure to market risk is related to our role as general partner or investment adviser to our funds and the sensitivities to movements in the fair value of their investments on management fees, incentive income and investment income. The fair value of the financial assets and liabilities of our funds may fluctuate in response to changes in, among many factors, the value of securities, foreign exchange, commodities and interest rates.

Price Risk

Impact on Net Change in Unrealized Appreciation on Consolidated Funds’ Investments

As of September 30, 2011, we had investments at fair value of $36.2 billion related to our consolidated funds. We estimate that a 10% decline in market values would result in a negative change in unrealized appreciation on the consolidated funds’ investments of $3.6 billion. Inasmuch as this effect would be attributable to non-controlling interests, net income attributable to Oaktree Capital Group, LLC would be unaffected.

 

135


Table of Contents

Impact on Segment Management Fees

Management fees are generally assessed in the case of: (1) our open-end funds and evergreen funds, based on NAV; and (2) our closed-end funds, based on committed capital during the investment period and, during the liquidation period, based on the lesser of: (a) the total funded committed capital; and (b) the cost basis of assets remaining in the fund. Management fees are affected by short-term changes in market values to the extent they are based on NAV, in which case the effect is prospective. We estimate that for the year ended December 31, 2010, an incremental 10% decline in market values of the investments held in our funds would have caused an approximate $16.7 million decrease in management fees. For the nine months ended September 30, 2011, we estimate that an incremental 10% decline in market values of the investments held in our funds would have caused an approximate $13.1 million decrease in management fees. These estimated effects are without regard to a number of factors that would be expected to increase or decrease the magnitude of the change to degrees that are not readily quantifiable, such as the use of leverage facilities in certain of our funds or the timing of fund flows.

Impact on Segment Incentive Income

Incentive income is recognized only when it is fixed or determinable, which in the case of: (1) our closed-end funds generally occurs only after all contributed capital and an annual 8% preferred return on that capital have been distributed to the fund’s investors; and (2) our active evergreen funds occurs generally as of December 31, based on the increase in the fund’s NAV during the year, subject to any high-water marks. In the case of closed-end funds, the link between short-term fluctuations in market values and a particular period’s incentive income is indirect at best and, in certain cases, non-existent. Thus, the effect on incentive income of an incremental 10% decline in market values for the year ended December 31, 2010 or the nine months ended September 30, 2011 is not readily quantifiable. Over a number of years, a decline in market values would be expected to cause a decline in incentive income. In the case of evergreen funds, we estimate the incentive income of $86.6 million recognized during the year ended December 31, 2010 would have been reduced by $39.1 million had fair values declined an incremental 10% during the year. Of the $39.1 million aggregate effect, we estimate $8.3 million was attributable to our restructured evergreen funds.

Impact on Segment Investment Income

Investment income arises from our investments in funds managed by us or third parties. This income is directly affected by changes in market risk factors. We estimate that for the year ended December 31, 2010, an incremental 10% decline in fair values of the investments held in our funds would have reduced our investment income by $107.7 million. For the nine months ended September 30, 2011, we estimate that an incremental 10% decline in fair values of the investments held in our funds would have reduced our investment income by $100.9 million. These estimated effects are without regard to a number of factors that would be expected to increase or decrease the magnitude of the change to degrees that are not readily quantifiable, such as the use of leverage facilities in certain of our funds, the timing of fund flows or the timing of new investments or realizations.

Exchange Rate Risk

Our business is affected by movements in the rate of exchange between the U.S. dollar and non-U.S. dollar currencies in the case of: (1) management fees that vary based on the NAV of our funds that hold investments denominated in non-U.S. dollar currencies; (2) management fees received in non-U.S. dollar currencies; (3) operating expenses for our foreign offices that are denominated in non-U.S. dollar currencies; and (4) cash balances we hold in non-U.S. dollar currencies. We manage our exposure to exchange rate risks through our regular operating activities and, when appropriate, through the use of derivative financial instruments.

 

136


Table of Contents

We estimate that for the year ended December 31, 2010, a 10% decline in the average rate of exchange of the U.S. dollar would have had the following approximate effects on our segment results:

 

  Ÿ  

our management fees (relating to (1) and (2) above) would have increased by $4.0 million;

 

  Ÿ  

our operating expenses would have increased by $9.1 million;

 

  Ÿ  

OCGH interest in loss of consolidated subsidiaries would have increased by $4.3 million; and

 

  Ÿ  

our income tax expense would have increased by $0.5 million.

We estimate that for the nine months ended September 30, 2011, a 10% decline in the average rate of exchange of the U.S. dollar would have had the following approximate effects on our segment results:

 

  Ÿ  

our management fees (relating to (1) and (2) above) would have increased by $3.3 million;

 

  Ÿ  

our operating expenses would have increased by $5.3 million;

 

  Ÿ  

OCGH interest in loss of consolidated subsidiaries would have increased by $1.7 million; and

 

  Ÿ  

our income tax expense would have increased by $0.4 million.

The effect of these movements on our net loss attributable to OCG would have been an incremental loss of $0.7 million.

At any point in time, some investments held in the closed-end funds and evergreen funds are carried in non-U.S. dollar currencies on an unhedged basis. Changes in currency rates could affect incentive income, incentives created (fund level) and investment income for evergreen funds and closed-end funds, although the degree of impact is not readily determinable because of the many indirect effects that currency movements may have on individual investments.

Credit Risk

We are party to agreements providing for various financial services and transactions that contain an element of risk in the event that the counterparties are unable to meet the terms of such agreements. In such agreements, we depend on the respective counterparty to make payment or otherwise perform. We generally endeavor to minimize our risk of exposure by limiting to reputable financial institutions the counterparties with which we enter into financial transactions. In other circumstances, availability of financing from financial institutions may be uncertain due to market events, and we may not be able to access these financing markets.

Interest Rate Risk

As of September 30, 2011, Oaktree and its operating subsidiaries had $659.6 million in debt obligations consisting of four senior notes issuances and a funded term loan. Each senior notes issuance accrues interest at a fixed rate. The funded term loan accrues interest at a variable rate; however, we entered into an interest rate swap that effectively converted the term loan interest rate to a fixed rate. As a result, we estimate that there would be no material impact to interest expense of Oaktree and its operating subsidiaries resulting from a 100-basis point increase in interest rates. Based on segment cash and cash-equivalents of $341.0 million as of September 30, 2011, we estimate Oaktree and its operating subsidiaries would generate an additional $3.4 million in interest income on an annualized basis as a result of a 100-basis point increase in interest rates.

Our consolidated funds have debt obligations that include revolving credit agreements and certain other investment financing arrangements. These debt obligations accrue interest at variable rates, and

 

137


Table of Contents

changes in these rates would affect the amount of interest payments that we would have to make, impacting future earnings and cash flows. At September 30, 2011, $176.6 million was outstanding under these credit facilities. We estimate that interest expense relating to variable rates would increase on an annual basis by $1.8 million in the event interest rates were to increase by 100 basis points.

As credit-oriented investors, we are also subject to interest rate risk through the securities we hold in our consolidated funds. A 100-basis point increase in interest rates would be expected to negatively affect prices of securities that accrue interest income at fixed rates and therefore negatively impact net change in unrealized appreciation on the consolidated funds’ investments. The actual impact is dependent on the average duration of such holdings. Conversely, securities that accrue interest at variable rates would be expected to benefit from a 100-basis points increase in interest rates because these securities would generate higher levels of current income and therefore positively impact interest and dividend income. Inasmuch as these effects are attributable to non-controlling interests, net income attributable to OCG would be unaffected. In the cases that our funds pay management fees based on NAV, we would expect our segment management fees to experience a change in direction and magnitude corresponding to that experienced by the underlying portfolios.

 

138


Table of Contents

INDUSTRY

Overview of the Asset Management Industry

The asset management industry generally involves the management of investments on behalf of investors. The total value of externally managed assets worldwide surpassed $87.5 trillion at the end of 2010, increasing from $50.4 trillion at the end of 2003.

LOGO

Asset managers employ a diverse range of strategies, which are generally divided into two broad categories: traditional asset management and alternative asset management. Traditional asset managers focus on mainstream equity and fixed income markets, while alternative asset managers tend to concentrate on other markets, such as non-investment grade debt, private equity, distressed assets, real estate, emerging markets and hedge funds.

Many of the investments favored by alternative asset managers are privately traded or otherwise more illiquid than the securities purchased by traditional asset managers. To accommodate this illiquidity, alternative asset managers often require their investors to commit their capital to multi-year periods in closed-end funds or other locked-up investment vehicles. This long-term capital commitment, coupled with the greater risk often associated with alternative asset strategies as compared with traditional investment products, has historically made alternative assets more acceptable and appealing to institutional investors than to individual investors.

Investors in alternative asset strategies are typically comprised of institutional and/or limited partner investors, including pension funds, endowment funds, sovereign wealth funds, family offices and high net worth individuals. Pension plans are among the largest investors in alternative asset managers. According to the 2011 Towers Watson Global Pension Asset Study, pension plans had an estimated $15.3 trillion of investible assets in the United States as of 2010. Sovereign wealth funds are foreign state-owned investment funds, whose aggregate assets under management increased by 11% in 2010 to approximately $4.2 trillion, according to TheCityUK estimates. With traditional equity fund performance remaining relatively flat, most of these investors are under performance pressure and are increasing allocations to alternative asset managers seeking superior returns, downside protection, diversification and a better pension liability solution.

Alternative Asset Managers: Leading Fund Asset Growth within the Sector

The size of the alternative asset management industry represents a growing portion of the global investable asset pool. According to TheCityUK, while the size of the alternative asset industry is only 10% of the global investable asset pool, the industry has grown from $3.3 trillion of assets under management in 2003 to $8.6 trillion in 2010, representing a compound average growth rate of 14.8%. This asset growth outpaced the 8.2% compound average growth rate for the broader asset management industry over the same period.

 

139


Table of Contents

LOGO

Although alternative asset management strategies currently account for a relatively small portion of total institutional assets under management, the allocation to alternative asset managers has increased significantly over the past decade. Pension funds in the seven major pension markets (Australia, Canada, Japan, the Netherlands, Switzerland, the United Kingdom and the United States) have nearly tripled their allocations to alternative assets, from 7% of their portfolios in 2000 to an estimated 19% of their portfolios in 2010, according to the 2011 Towers Watson Global Pension Study.

A confluence of factors is driving this increased allocation to alternative investment strategies, including:

Superior Returns:    Alternative asset managers have generally delivered superior returns with a lower correlation to the broader market than traditional asset management strategies. The chart below shows that indices of private equity, credit opportunities, hedge funds, real estate and emerging markets have delivered significantly better historical returns than indices that track more traditional asset classes, such as the S&P 500 and Barclays Aggregate Bond Index.

LOGO

Downside Protection:    In addition to superior returns, alternative asset managers have generally outperformed traditional asset managers through cycles, and offer downside support in periods of weak markets. For example, from January 2008 to December 2010, the Eurekahedge Hedge Fund Index increased by 19%, whereas the S&P 500 was down 8%. Similarly, the Cambridge Associates U.S. PE Index returned 9% for the three years ended December 2010.

 

140


Table of Contents

Diversification:    Investors seek diversification to decrease the correlation of returns on individual investments with the goal of reducing portfolio risk. Alternative asset management strategies pursue returns uncorrelated with the broader traditional equity and fixed income markets. Accordingly, many investors seek exposure to alternative assets.

Liability-Driven Investing:    Pension funds and other firms with long-dated liabilities have been challenged to meet their required rate of return (typically in the 7% to 8% return range) in order to cover their future liabilities. The combination of a decade of poor stock market performance (the S&P 500 returned 2.7% over the past decade) and historically low interest rates over the past few years have hindered pension fund abilities to meet such objectives. According to Milliman, Inc., as of September 2011, the overall plan funding ratio of the 100 largest corporate defined benefit pension plans was at 73%, meaning that such pension plans were underfunded by 27%. Alternative investments provide a long-term, potentially high-return investment vehicle for these institutions to help mitigate the asset-liability mismatch.

LOGO

Continued Growth in Allocation to Alternatives

Increasing institutional allocations to alternative asset managers are expected to continue. According to an eVestment Alliance/Casey Quirk survey in April 2011, these increased allocations are playing a key role in portfolio construction. The steady growth trend in alternative asset strategies and the decline in more traditional asset strategies are apparent both in the aggregate and within specific investor segments. According to J.P. Morgan Asset Management’s 2010 “Market Pulse: Alternative Assets Survey,” corporate plans, public funds, endowments and foundations all expect to increase their alternative allocation in the next two to three years, while reducing allocations to equities.

 

141


Table of Contents

LOGO

In addition, high net worth investors, who currently represent a small portion of alternative assets, are also increasing their allocation to alternative asset strategies. According to the 2011 Cap Gemini/Merrill Lynch World Wealth Report, high net worth investors are expected to allocate 8% of total financial assets in 2012, up from 5% in 2010. This increase translates into more than $1.3 trillion of additional asset allocation (on a total of $43 trillion of financial assets held by high net worth investors).

Heightened Scrutiny from Investors and Regulators

Against this backdrop of rapid growth, the alternative asset management industry has experienced heightened regulatory scrutiny over the past several years. Many alternative asset managers are under pressure to develop more robust infrastructures and platforms, as large institutional investors require greater transparency, closer alignment of interests and enhanced risk management. As part of this closer alignment-of-interests effort, institutional investors have pushed for lower management fees, the removal of transaction and monitoring fees and more favorable back-ended incentive fees.

In 2009, the Institutional Limited Partners Association, or ILPA, was formed to address these concerns and aggregate the historically fragmented limited partner community. First published in September 2009, the ILPA Private Equity Principles, or ILPA Principles, outlined best practices with respect to establishing strong governance, appropriate transparency and the alignment of interests between limited partners and the alternative asset managers, or sponsors, of the funds in which they invest. Since 2009, ILPA has surveyed participants in the industry and found that most limited partners use the ILPA Principles as a framework to help assess and negotiate with sponsors. Additionally, a majority of responding sponsors believe the ILPA Principles will enhance relations between sponsors and limited partners and provide long-term benefits to the future success of the alternative asset management industry.

In addition, as the investor base of alternative asset managers continues to expand, there has been increased regulatory attention to the sector. In particular, the Dodd-Frank Act, in addition to other impositions, imposes significant new regulations on nearly every aspect of the U.S. financial services industry, authorizes the Federal Reserve to regulate nonbank institutions, imposes new record keeping and reporting requirements on private fund investment advisors and requires most investment advisers to now register with the SEC. This heightened regulatory scrutiny is expected to continue.

 

142


Table of Contents

Growth in the Non-Investment Grade Corporate Debt Market

The advent of the high yield bond market played an instrumental role in the development and growth of the alternative asset management industry. Many of the investment strategies originally identified and followed by alternative asset managers today can trace their roots from the high yield bond markets of the 1970s and 1980s. Non-investment grade debt is a large and growing asset class, including high yield bonds, non-investment grade leveraged loans and other below investment grade debt. This market is subject to greater risk of principal loss and has a higher probability of default. Because of this risk profile, these instruments are typically purchased below par, have higher interest payments and generate attractive all-in yields, which attract many sophisticated investors looking for higher returns.

This market has been expanding over the last decade. For example, according to Standard & Poor’s High-Yield Weekly Review, the annual global issuance of high yield corporate debt has grown from $55 billion in 2000 to $287 billion in 2010, representing an 18% compound annual growth rate. The chart below also shows $1.5 trillion of total leveraged debt outstanding as of October 31, 2011, more than tripling the amount outstanding over the last 10 years.

Total Non-Investment Grade Debt Outstanding

LOGO

 

143


Table of Contents

BUSINESS

Our Company

Oaktree is a leading global investment management firm focused on alternative markets. We are experts in credit and contrarian, value-oriented investing. Since December 31, 2006, we have more than doubled our AUM, to $73.0 billion as of September 30, 2011, and grown to over 600 employees in 13 offices around the world. Since our founding in 1995, our foremost priority has been to provide superior risk-adjusted investment performance for our clients. We have built Oaktree by putting our clients’ interests first and by forsaking short-term advantage for the long-term good of our business.

Unlike other leading alternative investment managers, our roots are in credit. A number of our senior investment professionals started investing together in high yield bonds in 1986 and convertible securities in 1987. From those origins, we have expanded into a broad array of complementary strategies in six asset classes: distressed debt, corporate debt, control investing, convertible securities, real estate and listed equities. We pursue these strategies through closed-end, open-end and evergreen investment vehicles. While we have expanded the scope of our investing activities, we have maintained our contrarian, value-oriented investment philosophy focused on providing superior risk-adjusted investment performance for our clients. This approach extends to how we manage and grow our business.

The following charts depict our AUM by asset class and fund structure as of September 30, 2011:

 

LOGO   LOGO

Our investment professionals have generated impressive investment performance through multiple market cycles, almost entirely without the use of fund-level leverage. As of September 30, 2011, our closed-end funds have produced an aggregate gross IRR of 19.3% on over $50 billion of drawn capital, and our since-inception risk-adjusted returns (as measured by the Sharpe Ratio) for our six open-end strategies with track records of at least three years have all exceeded their Relevant Benchmarks.

In our investing activities, we adhere to the following fundamental tenets:

 

  Ÿ  

Focus on Risk-Adjusted Returns.    Our primary goal is not simply to achieve superior investment performance, but to do so with less-than-commensurate risk. We believe that the best long-term records are built more through the avoidance of losses in bad times than the achievement of superior relative returns in good times. Thus, our overriding belief is that “if we avoid the losers, the winners will take care of themselves.”

 

144


Table of Contents
  Ÿ  

Focus on Fundamental Analysis.    We employ a bottom-up approach to investing, based on proprietary, company-specific research. We seek to generate outperformance from in-depth knowledge of companies and their securities, not from macro-forecasting. Our more than 200 investment professionals have developed a deep and thorough understanding of a wide number of companies and industries, providing us with a significant institutional knowledge base.

 

  Ÿ  

Specialization.    We offer a broad array of specialized investment strategies. We believe this offers the surest path to the results we and our clients seek. Clients interested in a single investment strategy can limit themselves to the risk exposure of that particular strategy, while clients interested in more than one investment strategy can combine investments in our funds to achieve their desired mix. Our focus on specific strategies has allowed us to build investment teams with extensive experience and expertise. At the same time, our teams access and leverage each other’s expertise, affording us both the benefits of specialization and the strengths of a larger organization.

Since our founding in 1995, our AUM has grown significantly, even as we have distributed more than $45 billion from our closed-end funds. Although we have limited our AUM when appropriate to generate superior risk-adjusted returns, we have a long-term record of organically growing our investment strategies, increasing our AUM and expanding our client base. We manage assets on behalf of many of the most significant institutional investors in the world, including 71 of the 100 largest U.S. pension plans, 37 states in the United States, over 350 corporations, over 300 university, charitable and other endowments and foundations, and over 150 non-U.S. institutional investors, including six of the top 10 sovereign wealth fund nations.

As shown in the chart below, our AUM grew to $73.0 billion as of September 30, 2011 from $17.9 billion as of December 31, 2000 (representing a compound annual growth rate, or CAGR, of 14.0%). Over the same period, the portion of our AUM that generates management fees, or management fee-generating AUM, grew from $16.7 billion to $63.4 billion, and the portion of our AUM that potentially generates incentive income, or incentive-creating AUM, increased from $6.7 billion to $33.6 billion.

LOGO

Our business generates revenue from three sources: management fees, incentive income and investment income. Management fees are calculated as a fixed percentage of the capital commitments (as adjusted for distributions during the liquidation period) or NAV of a particular fund. Incentive income represents our share (typically 20%) of the profits earned by certain of our funds, subject to applicable hurdle rates or high-water marks. Investment income is the return on our investments in each of our funds and, to a growing extent, funds and businesses managed by third parties with whom we have

 

145


Table of Contents

strategic relationships. Our business is comprised of one segment, our investment management segment, which consists of the investment management services that we provide to our clients.

For the years ended December 31, 2008, 2009 and 2010 and for the nine months ended September 30, 2011, the net loss attributable to Oaktree Capital Group, LLC (on a consolidated basis) was $127.3 million, $57.1 million, $49.5 million and $67.0 million, respectively. Adjusted net income, or ANI, for our one segment, our investment management segment, for the years ended December 31, 2008, 2009 and 2010 and for the nine months ended September 30, 2011 was $207.3 million, $675.6 million, $763.9 million and $351.7 million, respectively. See the “Segment Reporting” notes to our consolidated financial statements included elsewhere in this prospectus for reconciliations of ANI to net loss attributable to Oaktree Capital Group, LLC and a discussion of our segment’s revenues and total assets.

Oaktree Capital Group, LLC was formed on April 13, 2007 in connection with the May 2007 Restructuring and the consummation of the 2007 Private Offering. Prior to that time, we operated our business through OCM, which was formed in April 1995. OCM is considered our predecessor for accounting purposes, and its financial statements have become our historical financial statements. For more information, see “Organizational Structure—Summary,” “—The May 2007 Restructuring and the 2007 Private Offering” and “—Oaktree Capital Group, LLC.”

Our Competitive Strengths

We believe the following strengths will create long-term value for our unitholders:

Superior Risk-Adjusted Investment Performance Across Market Cycles.    Our primary goal is not simply to achieve superior investment performance, but to do so with less-than-commensurate risk. We believe that the best records are built on a “high batting average,” rather than a mix of brilliant successes and dismal failures. Our since-inception risk-adjusted returns have exceeded the Relevant Benchmarks for all of our strategies that have a benchmark. Our focus on downside protection has resulted in substantial relative outperformance in difficult economic environments. For example, the relative performance of our U.S. high yield bond strategy has historically been strongest when the actual or expected default rates are relatively high. In addition, our distressed debt funds have historically found their best investment opportunities during downturns in the economy, when credit is not as readily available. As market conditions improve and credit becomes more widely available, the securities in which we invest tend to become more liquid and viewed as less risky, offering us the chance to exit our investments at non-distressed prices.

Expertise in Credit.    We are experts in credit and contrarian, value-oriented investing. Many of our most senior investment professionals started working together in credit markets over 15 years ago. Today, we are recognized as an industry leader in our areas of specialty and believe that our breadth of alternative credit-oriented strategies is one of the most extensive and diverse among asset managers. For example, as of September 30, 2011, our distressed debt funds had aggregate gross and net IRRs of 22.9% and 17.4%, respectively, over 22 years. This record includes our $10.9 billion Opps VIIb, which began its investment period in May 2008 and as of September 30, 2011 had gross and net IRRs of 22.8% and 16.7%, respectively, on $9.8 billion of drawn capital.

Strong Earnings and Cash Flow.    Our business generates a high level of earnings and cash flow, reflecting our substantial locked-in capital, recurring incentive income, and the variable nature of a significant portion of our expenses. These factors have enabled us to make equity distributions every quarter since 1996. The sustainability of this performance is enhanced by our significant accrued incentives (fund level).

 

  Ÿ  

Consistent Profitability.    We have been consistently profitable, with positive ANI for the last 15 years and 62 of the last 63 quarters (the exception being a segment loss of $6.9 million in the fourth quarter of 2008). In the year ended December 31, 2010, we generated $375.4 million of

 

146


Table of Contents
 

fee-related earnings from $750.0 million of management fee revenues, ANI of $763.9 million from total segment revenues of $1.3 billion and distributable earnings of $638.0 million. The variable nature of our compensation, our largest expense item, contributes to the consistency of our profitability, as our incentive income compensation expense is directly variable and our annual bonus pool is discretionary.

 

  Ÿ  

Significant Management Fees.    Our management fees have historically provided a recurring and significant source of revenues. Over 70% of our management fees are attributable to closed-end funds with terms of 10 to 11 years and for which management fees during the investment period are based on committed capital. Furthermore, we do not benefit from transaction, monitoring or other ancillary fees, which can be an important but volatile component of other investment managers’ earnings and are currently being scrutinized by the limited partner community.

 

  Ÿ  

Recurring Incentive Income.    We have had incentive income for 14 consecutive years, and 35 of the past 36 quarters, and expect to continue earning substantial amounts of this revenue. As of September 30, 2011, the potential future incentive income to us represented by accrued incentives (fund level) totaled $1.5 billion, or $867.2 million net of incentive income compensation expense. Our future recognition of incentive income, including from accrued incentives (fund level), will benefit from the fact that our funds tend to invest in securities that are structurally senior and generate current cash income, as well as the substantial diversification among our funds and their investments.

Record of Long-Term Growth.    From December 31, 2006 through September 30, 2011, we have raised more than $60 billion in assets, including over $10 billion in each of the last four calendar years, despite a generally difficult fundraising environment. Our strong investment performance and our related success in raising capital from new and existing clients increased our AUM from $35.6 billion as of December 31, 2006, to $73.0 billion as of September 30, 2011.

Client-First Organization.    Our clients’ trust is our most important asset, and we do everything we can to avoid jeopardizing that trust. In making decisions, we always strive to be conscious of the extraordinary responsibility of managing other people’s money, including the pension assets of millions of people around the world. As stated in our business principles: “It is our fundamental operating principle that if all of our practices were to become known, there must be no one with grounds for complaint.”

We have developed a broad base of institutional investors, who are among many of the world’s most significant and respected institutional investors. The strength of our client relationships and their loyalty to us flows from, among other factors, the firm-wide uniformity of our investment approach and the superior investment records it has produced, our dedication to their interests, our reputation for integrity and the fairness and transparency of our fee structures. Clients representing 78% of our AUM as of September 30, 2011 were invested in multiple strategies, and our top 25 clients were invested in three different strategies on average.

Alignment of Interests.    We seek to align our interests with our clients’ interests, even if it reduces our revenue in the short term. Since our inception, we have championed a number of investor-friendly terms, such as forgoing all transaction, monitoring and other ancillary fees; returning all capital and a preferred return to investors in our closed-end funds before taking incentive income; and adopting fair and transparent fee arrangements. Indeed, we have governed our business from its outset by a number of the principles that the Institutional Limited Partners Association (a group comprised of a number of the largest and most sophisticated institutional investors from around the world), or ILPA, has recently identified as “best practices” in terms of aligning the interests of limited and general partners.

 

147


Table of Contents

As the general partner of our funds, we, along with our principals and employees, invest significantly in our own funds, demonstrating our confidence in our investment strategies and further aligning our interests with those of our clients and unitholders. As of September 30, 2011, we had invested $1.4 billion (including undrawn commitments) in our funds, and our professionals had voluntarily invested an additional $475.1 million (including undrawn commitments).

Broad Employee Ownership.    Our broad employee ownership and the resulting close alignment of interests with our clients and unitholders have been key to our success. Approximately 70% of the equity interests in the Oaktree Operating Group are indirectly owned by over 160 senior professionals. We believe this widespread employee ownership has helped to boost employee morale, encourage cooperation and reduce turnover, thus contributing to our success.

Substantial Institutional Depth and Breadth.    Many of our senior professionals are widely recognized as industry leaders and pioneers in their respective fields. In addition to our more than 200 investment professionals, we have more than 250 professionals in our non-investment and support groups. We benefit from longevity and stability among our senior management and investment professionals. For example, the original portfolio managers of our four largest and oldest investment strategies remain in their positions. Our investment professionals pursue a broad array of complementary investment strategies – an approach that enhances the performance of individual strategies and gives us multiple products with similar investment philosophies to offer our clients. It is not unusual for our investment professionals to identify potential opportunities and collaborate with other investment teams within our company to optimize the investment process. We believe these synergies are reinforced by our broad employee equity ownership, which encourages cooperation across investment strategies.

Global Platform.    One quarter of our more than 600 employees are located outside of the United States. We believe this global footprint will continue to facilitate our growth over time. As of September 30, 2011, our non-U.S. investments represented $13.9 billion, or 23.0%, of our invested capital and our capital from non-U.S. clients represented $22.7 billion, or 31.1%, of our AUM, with a much larger percentage across our most recent closed-end funds.

Our Strategy

Our strategy for the future is unchanged from our inception: we will seek to deliver superior risk-adjusted returns and focus on the interests of our clients. We intend to do this by adhering to the following tenets:

Investment Excellence.    We seek to generate superior investment performance through fundamental analysis in alternative investment specialties where we believe our expertise can create a competitive advantage. We believe we are among the most prominent and long-tenured managers in most of our investment strategies, which together with our fundamental credit and valuation expertise, often permits us to identify opportunities that may not be evident to others.

Recognition of Cycles.    We believe that successful investing requires recognition of market cycles. We adjust our fundraising in response to the investment environment, accepting more money when attractive opportunities are plentiful and less when they are not, even though this approach may reduce our AUM and profits in the short term. The alternative approach of continuously growing our AUM could jeopardize our superior long-term investment performance. We believe that our discipline in this regard is a major reason why our largest closed-end funds in each economic cycle have been among our best performers.

Expansion of Offerings.    We expect to continue to expand the number of our strategies and to develop new distribution channels. We have a proven record of organic growth – almost all of our

 

148


Table of Contents

current strategies have been natural step-outs from strategies we already managed – and expect that organic growth will continue. At the same time, we anticipate that as a public company we will have the opportunity to grow over time acquiring culturally compatible investment managers and recruiting talented individuals or investment teams to our organization.

Extension of Global Presence.    Our global stature and reputation enhance our ability to source investment opportunities, recruit talented individuals and develop client relationships worldwide. We intend to further develop our presence by opportunistically expanding into new geographic regions and growing existing ones.

Adherence to Core Philosophy and Principles.    Above all, we will adhere to our founding investment philosophy and business principles. We will remain dedicated to the achievement of superior risk-adjusted returns through fundamental analysis, avoidance of loss, and we will continue to focus on the interests of our clients. We believe that our growth has been a byproduct of our clients’ success and that we will best serve the interests of our unitholders by continuing to deliver for our clients and forsaking short-term advantages for the long-term good of our business.

Why We are Conducting this Offering

We are conducting this offering because we see becoming a publicly traded company as a natural and desirable part of Oaktree’s maturation. We first sold a piece of Oaktree to outside investors in 2004 and again in 2006, when long-time clients acquired approximately 13% of the company. In May 2007, we sold 16% of Oaktree to outside institutional investors in a private placement that resulted in our Class A units becoming tradable on the GSTrUE OTC market. We believe that becoming a publicly traded company will continue this evolution and is the best way to make Oaktree an enduring institution. More specifically:

 

   

We believe that at some point Oaktree must be independent of its founders. To accomplish this, generational transfer of ownership is necessary. Public ownership is the most widely accepted way to go beyond an entrepreneur-led or family-owned company to one able to live on indefinitely.

 

   

We want to continue the transfer of ownership in the firm to key employees, but we also want a mechanism that will enable the founders to realize value from their remaining stakes over time. Thus we have decided to continue issuing equity to employees and also to sell part to the public.

 

   

The equity that we have given to our key employees, and the equity we plan to give them in the future, will be a much more powerful tool for retention and motivation if the employees can see a full public-company price and a route to liquidity. Having relied upon equity as an important form of compensation, we believe our employees should have an opportunity to realize its value over time. If we fail to do so, particularly when many of our competitors have gone public, we put at risk the goodwill of our most valuable employees.

 

   

We believe publicly listed equity will help us attract and retain the finest investment professionals and thus enhance Oaktree’s ability to provide excellent investment management in the future.

 

149


Table of Contents

Our Investment Approach

At our core, we are contrarian, value-oriented investors focused on buying securities and companies at prices below their intrinsic value and selling or exiting those investments when they become fairly or fully valued. We believe we can do this best by investing in markets where specialization and superior analysis can offer an investing edge.

We have a long track record of achieving competitive returns in up markets and substantial relative outperformance in down markets. We believe this approach leads to significant outperformance over the long term, as demonstrated below by the performance of our U.S. high yield bond strategy and U.S. convertible securities strategy as compared to the Relevant Benchmarks.

LOGO

LOGO

This outperformance was achieved with relatively less risk, as demonstrated by the fact that for the since-inception periods, the U.S. high yield bond and U.S. convertible securities strategies had Sharpe Ratios of 0.73 and 0.41, respectively, as compared to 0.47 and 0.24 for their respective Relevant Benchmarks.

 

150


Table of Contents

Our investment results are generally not dependent on the use of leverage to make investments or the strength of the equity capital markets to realize our investments. Most of our investment strategies focus on debt securities and many of our funds’ investments reside in the senior levels of an issuer’s capital structure, substantially reducing the downside risk of our investments and the volatility of our segment’s revenue and income. Debt securities by their nature require repayment of principal at par, typically generate current cash interest (reducing risk and augmenting investment returns) and, in cases where the issuer restructures, may provide an opportunity for conversion to equity in a company with a deleveraged balance sheet positioned for growth. As an example, our consolidated funds’ holdings produced interest and dividend income of $1.4 billion in 2008, $1.8 billion in 2009, $2.4 billion in 2010 and $2.0 billion in the nine months ended September 30, 2011.

We invest throughout the capital structure because we seek the security that offers the best return for the risk we elect to bear. For example, in our principal investments strategy, we may acquire the bank debt or bonds of an issuer in financial distress so that, if the company restructures, we obtain the equity of the company at a low implied acquisition cost with significant upside potential. If the company recovers, the securities we bought at distressed prices may be repaid at par, producing attractive returns. Moreover, our funds – and the incentive income they produce – are also characterized by relatively high degrees of liquidity and diversification, as compared to other alternative asset managers, whose investments are often characterized by control positions in private companies for which there are no trading markets. In contrast, the majority of our funds’ holdings are in securities for which there are trading markets, even if those trading markets are not always active or are characterized at times by limited volume.

As of September 30, 2011, we had accrued incentives (fund level) of $1.5 billion ($867.2 million net of incentive income compensation expense). Our aggregate holdings by security type across all funds that relate to this accrued incentives (fund level) are depicted below:

Security Type

 

LOGO

 

151


Table of Contents

Our Approach to Growth

From December 31, 2006 through September 30, 2011, we raised more than $60 billion in assets, including over $10 billion in each of the last four calendar years, despite a difficult fundraising environment. In the twelve months ended September 30, 2011, we raised over $9.5 billion for 14 strategies from more than 300 different clients, reflecting the breadth of our product offerings and the depth of our client base. Our strong fundraising and investment performance have driven the growth of our business. AUM has increased from $35.6 billion as of December 31, 2006, to $73.0 billion as of September 30, 2011. The following elements of our strategy have helped to account for the historical growth in our AUM:

Sizing Funds for the Investment Environment

We neither make nor rely on macro predictions about the economy, interest rates or financial markets. However, we believe it is critical to take into account our view of where we are in the economic cycle and to size our investment capital accordingly. When we believe opportunities are scarce, we limit the amount of capital we raise to avoid jeopardizing returns. When we believe the investment environment offers substantial opportunities, we raise more capital. Our largest closed-end funds in each economic cycle have been among our best performers, demonstrating our success in appropriately sizing our funds to the investment opportunities.

One important factor we consider in assessing where we are in the cycle is the amount of debt issuance, such as high yield bonds and non-investment grade leveraged loans. We believe an increased volume of debt issuance, to the extent it reflects loosened credit standards, can foretell an increase in debt default rates and the distressed securities they often create. The chart below shows this historical correlation.

LOGO

 

(1) Includes U.S. high yield bond new issue volume (source: J.P. Morgan, High Yield Market Monitor report as of October 3, 2011) and non-investment grade leveraged loan new issue volume (source: Credit Suisse, Leveraged Finance Strategy Update report as of October 3, 2011).
(2) For the period 1989-1994, the Blended Annual Default Rate represents the annual U.S. high yield bond default rate (source: NYU Salomon Center, Altman & Kuehne High Yield Bond Default and Return Report as of November 7, 2011). For the period 1995-2011, we calculated the Blended Annual Default Rate by taking the simple average of the annual U.S. high yield bond default rate and the leveraged loan default rate (source: Credit Suisse, Leveraged Finance Perspectives report as of October 7, 2011).

 

152


Table of Contents

We size our distressed debt funds based on the above relationship, our assessment of the economic cycle and other factors. By sizing funds in this manner, we intend to avoid both managing too much capital when bargain purchases are scarce and too little capital when they are plentiful. As a result, we have achieved positive gross and net IRRs as of September 30, 2011 for each of our 15 distressed debt funds. The chart below illustrates two benefits of our approach to sizing funds: the consistency of our positive performance and that, in each cycle, our largest funds have tended to be our best performers. Each bar represents a distressed debt closed-end fund, with the height of the bar corresponding to the fund’s gross IRR as of September 30, 2011 and the dollar amount below each bar equaling the fund’s original committed capital.

LOGO

 

  (1) For the period 1988-1994, the Blended Annual Default Rate represents the annual U.S. high yield bond default rate (source: NYU Salomon Center, Altman & Kuehne High Yield Bond Default and Return Report as of November 7, 2011). For the period 1995-2011, we calculated the Blended Annual Default Rate by taking the simple average of the annual U.S. high yield bond default rate and the leveraged loan default rate (source: Credit Suisse Leveraged Finance Perspectives report as of October 7, 2011).

In 2001 and again in 2007, we anticipated the possibility of market dislocation, based in part on the considerable amount of debt issuance in the preceding years. While we did not attempt to predict the timing of the downturn, we thought the volume of lending relative to the fundamentals created a dynamic in which issuers would likely have difficulty meeting their obligations, resulting in an increased default rate or other factors that could result in expanded investment opportunities for us. Accordingly, we raised considerably more capital than we had historically so that we would be prepared if the markets experienced financial distress, creating attractive buying opportunities.

More specifically, in 2001-2002 we raised a total of $3.5 billion for OCM Opportunities Fund IV, L.P., or Opps IV, and OCM Opportunities Fund IVb, L.P., or Opps IVb, in anticipation of economic weakness. The opportunities arrived, first with the baring of accounting scandals at Enron, WorldCom, Tyco and Adelphia, and later with the meltdown of the overbuilt (and over-indebted) telecom industry. Opps IV and Opps IVb invested their capital quickly – within less than a year in each case – and as of September 30, 2011 Opps IV had produced gross and net IRRs of 35.0% and 28.1%, respectively, and Opps IVb had produced gross and net IRRs of 57.8% and 47.3%, respectively, as much of the debt we bought, especially in telecommunications, rebounded in price after it proved creditworthy.

In 2007-2008, we again anticipated possible economic weakness, and we raised $10.9 billion for our distressed debt fund Opps VIIb – which had gross and net IRRs of 22.8% and 16.7% as of September 30, 2011. Because we thought better buying opportunities lay ahead, we delayed the commencement of its investment period (and the start of management fees). We began investing Opps

 

153


Table of Contents

VIIb gradually in May 2008 and, in the fifteen weeks following the collapse of Lehman Brothers in September of that year, we invested over $5.3 billion of Opps VIIb’s capital. We concentrated our buying on secured bank debt, consciously forgoing the greater gains that could be earned on subordinated debt if things went well, but confident that our downside would be protected in most scenarios. The confidence we derived from that downside protection – and our long experience in distressed investing – were critical in enabling us to quickly invest as much capital as we did.

The chart below shows the amount of capital invested by Oaktree’s distressed debt funds for the selected periods compared to the total capital invested in U.S. buyouts over this same period, highlighting Oaktree’s ability to both identify opportunities and effectively deploy capital during market dislocations.

LOGO

Conversely, when we perceive fewer opportunities, we raise smaller funds. After the success of Opps IV and Opps IVb, we capped OCM Opportunities Fund V, L.P. at $1.2 billion, notwithstanding that we believe we could have raised multiples of that and thus earned higher management fees. Similarly, we capped Opps VIII, the successor to our $10.9 billion Opps VIIb, at $4.5 billion and Opps VIIIb at $2.7 billion. We believe our discipline in this regard is critical to our success, as it allows us to be more selective when bargains are scarce and provides added credibility with our clients when we seek to raise larger funds.

Disciplined and Opportunistic Approach to Expansion of Offerings

We are both disciplined and opportunistic in adding new strategies. Our decision to create a new product starts with the identification of a market with the potential for attractive returns, and is dependent on both our conviction that the market can be exploited in a manner consistent with our risk-controlled philosophy and access to an investment team that we believe is capable of producing the results we seek. Because of the high priority we place on these requirements, our new products usually represent step-outs into related strategies led by senior investment professionals with whom we have had extensive first-hand experience.

 

154


Table of Contents

While many of our new strategies evolve from existing products over time, we also add new strategies opportunistically. For example, in 2007 we created our senior loan strategy to capitalize on the backlog of “hung” bridge loans held by investment banks and the exceptionally weak technical condition of the market at the time. We were able to raise $3.9 billion within 11 weeks.

In addition, as an adjacency to our mezzanine strategy, we formed a finance company that commenced operations on May 5, 2011 as Oaktree Finance, LLC and will focus on providing financing for larger middle-market companies. On May 11, 2011, Oaktree Finance filed a Form N-2 with the SEC to register an initial public offering of its shares. Concurrently with such offering, Oaktree Finance plans to convert from a limited liability company to a corporation and elect to be treated as a business development company under the Investment Company Act.

The development of our active investment strategies since our start with U.S. high yield bonds in 1986 is depicted below:

Development of Our Current Strategies

LOGO

Forming Strategic Relationships

We are also selective in forming strategic relationships only with firms that share our dedication to clients and long-term focus. For example, since 1996, we have been in business with The Vanguard Group, a leader in establishing investor-friendly practices. This relationship started with our management of U.S. convertible securities for the Vanguard Convertible Securities Fund (which recently expanded to include our non-U.S. convertibles strategy) and was further strengthened when our emerging markets team began managing a portion of Vanguard’s new long-only emerging markets equity fund near the end of the second quarter of 2011.

Certain strategic relationships involve seed investments in funds managed by other investment advisers possessing expertise in a specific sector. In addition to the potential for financial gain through our direct fund holdings, these relationships have afforded us the opportunity to gain investment insights and in certain cases deal flow. Our growth in size and capability has also caused an increasing number of new asset managers to approach us for financial and consultative support. The most significant of these relationships is our minority equity investment in DoubleLine Capital LP, or DoubleLine, an independent asset manager to whom we provided start-up assistance in connection with its founding in December 2009. As of September 30, 2011, DoubleLine had approximately $16 billion in assets under management.

 

155


Table of Contents

Building a Scalable Platform for Global Growth

From our founding, we have built our firm with an eye to the future. We manage our financial affairs in the same risk-controlled manner as we manage our funds, with low debt levels and a

disciplined approach to cash management. We have always reinvested a substantial portion of our profits back into our business. Thus, we have grown our segment unitholders’ capital to $1.1 billion as of September 30, 2011.

We believe that broad employee ownership encourages cooperation and teamwork, builds morale and yields other meaningful benefits. Therefore, we began to broaden the ownership of Oaktree beyond the five initial founders less than a year after Oaktree’s founding. Since then, we have frequently broadened employee ownership to achieve a smooth and gradual transition of ownership and management, such that today we have over 160 employee-owners.

We have been investing in Asia and Europe for many years. We opened offices in London in 1998 and Tokyo and Singapore in 1999. Since then, we have also established offices in Beijing, Hong Kong, Seoul, Frankfurt and Paris and fund-affiliated offices in Luxembourg and Amsterdam. More than 70 of our investment professionals are located outside the United States, where we see some of our best investment opportunities. In Europe, for instance, we have a 38-person team that focuses on distress-for-control opportunities. This is a relatively new strategy to Europe, and we are not aware of any other investment manager that has such a large and experienced group focused on this opportunity or that has consummated distress-for-control transactions in so many different jurisdictions across the continent.

Recognizing early on that Asian and European investors were potentially significant sources of capital, we hired our first full-time overseas marketing representative in 2001 and since then have established substantial marketing groups in both Asia and Europe. Our global focus allowed us to continue to raise record amounts of new capital, notwithstanding the impact of the global financial crisis that began in 2007.

We continue to focus our efforts on ensuring that our support functions, such as accounting, trade support, client services, legal and compliance, keep up with the growth in our AUM. The global financial crisis heightened our focus as we simultaneously began to deploy record amounts of new capital and clients began to demand increased levels of transparency and reporting. In response, we hired dozens of new professionals with expertise in information systems and project management, and we organized new client reporting and client service teams.

Our ongoing efforts to upgrade our infrastructure and to build a robust platform will prove valuable in creating significant competitive advantage. In the wake of the financial crisis and the Madoff fraud, clients and their consultants are more demanding and often place as much focus on the quality of our support functions as our investment performance. Whereas in the past an accomplished investment professional may have been able to establish his own boutique and attract institutional capital, today clients tend to demand sophisticated infrastructure and reporting. We believe our platform will enable us to continue to retain and attract both clients and investment professionals unable or unwilling to build their own.

Our Sources of Revenue

Our segment revenue flows from the management fees, incentive income and investment income generated by the closed-end, open-end and evergreen funds that we manage in our various investment strategies. The management fees that we receive are based on the contractual terms of the relevant fund and are typically calculated as a fixed percentage of the capital commitments (as

 

156


Table of Contents

adjusted for distributions during a fund’s liquidation period) or NAV of the particular fund. Incentive income represents our share (typically 20%) of the profits earned by our closed-end and evergreen funds. Investment income refers to the investment return on a mark-to-market basis on the amounts that we invest in each of our funds and, to a growing extent, investments in funds and businesses managed by third parties with whom we have strategic relationships.

A summary of our segment’s revenue sources is depicted below:

LOGO

Our segment has generated impressive and recurring earnings and cash flow. Our mix of management fees, incentive income and investment income has enabled our segment to be profitable every year for 15 years and 62 of the last 63 quarters. The sole exception to profitability was the fourth quarter of 2008, the worst of the financial crisis, when mark-to-market investment losses of $114.2 million resulted in a net loss of $6.9 million for our segment. Our segment’s strong earnings and cash flow have allowed us to make quarterly distributions to our unitholders for 62 consecutive quarters, including throughout the financial crisis.

Structure of Funds

Closed-End Funds

Our closed-end funds are typically structured as limited partnerships that have a 10- or 11-year term and have a specified period during which clients can subscribe for limited partnership interests in the fund. Once a client is admitted as a limited partner, that client is required to contribute capital when called by us as the general partner, and generally cannot withdraw its investment. Our closed-end funds have a three-, four- or five-year investment period, during which we are permitted to invest the committed capital. As our closed-end funds liquidate their investments, we typically distribute the proceeds to the clients, although during the investment period we have the ability to retain or recall such proceeds to make additional investments. Once we have committed to invest approximately 80% of the capital in a particular fund, we typically raise a new fund in the same strategy, ensuring that we always have capital to invest in new opportunities.

Open-End Funds

Our commingled open-end funds are typically structured as limited partnerships that are designed to admit clients as new limited partners (or accept additional capital from existing limited partners) on an ongoing basis during the fund’s life. Clients in our commingled open-end funds typically contribute

 

157


Table of Contents

all of their committed capital upon being admitted to the fund. These funds do not have an investment period and do not distribute proceeds of realized investments to clients. We are permitted to commit the fund’s capital (including realized proceeds) to new investments at any time during the fund’s life. Clients in our commingled open-end funds generally have the right to withdraw their capital from the fund at any time on a monthly basis (quarterly for our senior loan strategy).

We also provide discretionary management services for clients through separately managed accounts within our open-end fund strategies. Clients establish accounts with us by depositing funds or securities into accounts maintained by qualified independent custodians and granting us discretionary authority to invest such funds pursuant to their investment needs and objectives, as stated in an investment management agreement. Our separate account clients generally may terminate our services at any time by providing us with prior notice of 30 days or less.

Evergreen Funds

We use the term evergreen funds to describe funds that invest in marketable securities on a long and short basis. As with our open-end funds, our evergreen funds are designed to accept new capital on an ongoing basis and generally do not distribute proceeds of realized investments to clients. Clients in our evergreen funds are generally subject to a lock-up, which restricts their ability to withdraw their entire capital for a period of between one and three years after their initial subscription. Our two active evergreen funds are VOF, which focuses on liquid distressed and value-oriented opportunities, and EMAR, which focuses on emerging market equities. In addition, we have three small evergreen funds that underwent successful restructurings during the recent financial crisis and are in the midst of liquidation, which we refer to as the restructured evergreen funds. None of the restructured evergreen funds pays management fees, and each is closed to new investors or additional commitments from existing investors. These funds continue to sell assets and make liquidating distributions to their investors over time, and as of September 30, 2011, represented an aggregate $262.9 million of AUM.

Management Fees

Management fee revenues provide the recurring foundation for our earnings and cash flow. Our segment’s annual management fee revenues have grown from $221.6 million in 2005 to $750.0 million in 2010. Between December 31, 2005 and December 31, 2010, the AUM of our open-end and evergreen funds – where management fees are based on NAV – grew from $18.3 billion to $29.3 billion, and the AUM of our closed-end funds – which produce more than 70% of our current segment management fees – grew from $11.7 billion to $53.4 billion.

We receive management fees monthly or quarterly based on annual fee rates. While we typically earn management fees for each of the funds that we manage, the contractual terms of those management fees vary by certain factors, such as fund structure. During the investment period of our closed-end funds, the management fee is a fixed percentage, generally in the range of 1.25% to 1.75% per year of total committed capital (up through the final close, these fees are earned on a retroactive basis to the fund’s first closing date). During the liquidation period, the management fee remains the same fixed percentage, applied against the lesser of the total funded capital and the cost basis of assets remaining in the fund, provided that our right to receive management fees typically ends after 10 or 11 years from the initial closing date or the start of the investment period, even if assets remain to be liquidated. For our open-end and evergreen funds, the management fee is generally based on the NAV of the fund. Our open-end funds generally pay management fees of 0.50% of NAV per year, paid monthly or quarterly. EMAR and VOF, our two active evergreen funds, pay a management fee quarterly, ranging from 1.5% to 2.0% per year based on a fixed percentage of NAV.

 

158


Table of Contents

A summary of our segment’s management fees is depicted below:

LOGO

Incentive Income and Accrued Incentives

We have the potential to earn incentive income from our closed-end and evergreen funds. In our closed-end funds, we generally receive 20% of the fund’s profits, after the fund first distributes all contributed capital plus an annual preferred return, typically 8%. Once this occurs, we receive as incentive income 80% of all distributions otherwise attributable to our investors, and the fund’s investors (including us as general partner) receive the remaining 20%, until we have received, as incentive income, 20% of all such distributions in excess of the contributed capital from the inception of the fund. Thereafter, all such future amounts are distributed 80% to the fund’s investors (including us as general partner) and 20% to us with respect to incentive income. As a result, we generally receive incentive income, if any, in the latter part of a fund’s life, although earlier in a fund’s term we may receive tax distributions, which we recognize as incentive income, to cover our allocable share of income taxes until we are otherwise entitled to payment of incentive income. Each of our active evergreen funds pays annual incentive income equal to 20% of the year’s profits, subject to a high-water mark. The high-water mark is the highest historical NAV attributable to a limited partner’s account and means we will not earn incentive income with respect to such limited partner for a year if its account’s NAV at the end of the year is lower that year than any prior year NAV, in all cases excluding any contributions and redemptions for purposes of calculating NAV. We recognize the incentive income from our evergreen funds as it is earned, which typically is in the fourth quarter of the year.

A summary of our segment’s incentive income is depicted below:

LOGO

 

159


Table of Contents

We recognize incentive income when it becomes fixed or determinable, all related contingencies have been removed, and collection is reasonably assured, which generally occurs in the quarter, or the immediately preceding quarter, when we receive the cash attributable to the incentive income from the fund.

Although we do not recognize incentive income until we are entitled to it, we track the amounts we would be paid as incentive income if our funds’ assets were liquidated at their reported values as of the date of our financial statements and the proceeds from such liquidations were distributed in accordance with the funds’ respective partnership agreements. We call this amount accrued incentives (fund level). As of September 30, 2011, our accrued incentives (fund level) was $1.5 billion gross and $867.2 million net of estimated incentive income compensation expense.

The fund assets that underlie the accrued incentives (fund level) as of September 30, 2011 related to over 260 investments across 28 funds, with the largest investment constituting only 6% of the $1.5 billion total. Moreover, as discussed in further detail in “Management’s Discussion and Analysis of Financial Condition and Results of Operations—Critical Accounting Policies,” GAAP establishes a hierarchal disclosure framework that prioritizes the inputs used in measuring investments at fair value into three levels based on their market observability, with Level I investments valued on the highest level of observable inputs and Level III investments valued on the lowest level of observable inputs. The levels generally correlate to the relative liquidity of the particular security, with Level I being most liquid and Level III being least liquid.

The following charts illustrate the industry diversification and the fair value hierarchy level of the assets underlying our accrued incentives (fund level) as of September 30, 2011:

 

LOGO

Investment Income

We earn segment investment income primarily from our investments as general partner in the funds we manage. Our investment income is a function of the amount we invest in a particular fund and the performance of that fund. We typically invest, and expect to continue to invest, the greater of 2.5% of committed capital or $20 million in each of our closed-end funds and evergreen funds, not to exceed $100 million per fund. For our open-end funds, we invest at our discretion in excess of a relatively small percentage amount that we are required to invest by the funds’ governing documents.

In addition to investing in our funds, we invest with third-party managers with whom we have cultivated strategic relationships. Historically, these investments have tended to be in relatively small funds launched by investment advisers possessing expertise in a specific sector. In addition to the

 

160


Table of Contents

potential for financial gain through our direct fund holdings, these relationships have afforded us the opportunity to gain investment insights and, in certain cases, deal flow.

Investing with others also allows us to develop relationships with managers with whom we might want to work more closely. For instance, after a number of successful co-investments, we formed our power opportunities strategy together with GFI Energy Ventures, LLC. After many years of successful collaboration, the GFI professionals joined our firm and today constitute our power opportunities team.

Our growth in size and capability has caused an increasing number of boutique start-ups and other asset managers to approach us for financial and consultative support. The most significant of these relationships is our equity investment in DoubleLine. While we have entered into other relationships and plan to explore other potential strategic relationships on a selective and opportunistic basis, they are not currently a material portion of our business.

Our Asset Classes

We manage investments in a number of strategies within six asset classes. The diversity of our investment strategies allows us to meet a wide range of investor needs suited for different market environments globally and, for certain strategies, targeted regions, while providing us with a long-term diversified revenue base. All of our largest investment strategies and most of our smaller strategies (as measured by AUM) invest on an unlevered basis at the fund level.

Distressed Debt

Our distressed debt asset class includes our distressed debt and value opportunities strategies.

Distressed Debt

Our distressed debt team has been one of the industry’s leaders, producing aggregate gross and net IRRs of 22.9% and 17.4%, respectively, across its closed-end funds since the inception of the strategy in 1988. Historically, the team has been able to successfully invest substantially all of each fund’s capital relatively quickly. Typically, each fund is invested within 18 to 24 months from fund inception and recycling of invested capital occurs over the remaining term of each fund’s three-year investment period. Each fund’s investment liquidation period begins in year four and typically the fund’s contributed capital is returned within five years from the fund’s inception. Fund profits are distributed thereafter and distributions continue until the fund is fully liquidated.

Our distressed debt team focuses primarily on investments in distressed companies that are perceived to have substantial asset values or business franchises, are in sound industries and have competent management. We take an opportunistic approach to investing, with the flexibility and expertise to choose from a broad range of investments, including leveraged loans, bonds, equity securities, companies or hard assets. Building on our distressed debt team’s experience in the United States, we have established a significant presence in Europe to capitalize on opportunities in that region. We believe that the securities of entities currently or likely to be involved in reorganization or restructuring proceedings often are available at prices that are depressed in relation to underlying asset values and prospects for recovery, and we have developed expertise in analyzing, valuing, managing and exiting these types of investments.

Opps VIIb with $10.9 billion of capital commitments, completed its three-year investment period in April 2011. In June 2010 we concluded marketing efforts for Opps VIII at $4.5 billion of committed capital. Opps VIII began investing in October 2009. Following our successful experience in 2000-2002 and 2007-2008 with standby distressed debt funds when it was relatively difficult to predict the potential level of supply of desirable investments, in early 2010 we formed a $2.7 billion standby fund, Opps VIIIb, which commenced its investment period in August 2011. Additionally, in October 2011 we

 

161


Table of Contents

launched the marketing of Oaktree Opportunities Fund IX, L.P.

We managed $22.7 billion in this strategy as of September 30, 2011, representing 31.1% of our AUM.

Value Opportunities

We launched VOF in September 2007 for investors who had expressed interest in a more liquid version of our distressed debt strategy. The fund is managed by the distressed debt team and invests mainly in distressed debt and other value-oriented investments for which there is a liquid market. To this end, VOF has historically enjoyed an ability to build and maintain a broader range of investment types given its smaller relative fund size. Inasmuch as this strategy is intended to be opportunistic, the composition of the portfolio is expected to change with market conditions. When the investment environment for distressed debt is attractive, the weighting of distressed investments in the portfolio will likely increase. Conversely, when the opportunities in distressed debt are less plentiful, the portfolio is expected to shift more toward non-distressed investments. In general, this strategy employs similar strategies and tactics with regard to distressed investments as our distressed debt strategy, but it may be more aggressive and more oriented to short-term trading (and may make greater use of leverage, shorting and derivatives) with respect to its non-distressed investments.

We managed $1.4 billion in this strategy as of September 30, 2011, representing 1.9% of our AUM.

Corporate Debt

Our corporate debt asset class pursues investments in U.S. high yield bonds, European high yield bonds, U.S. senior loans, European senior loans and mezzanine finance. We believe that we are widely recognized as one of the premier managers in this asset class, which emphasizes fundamental credit analysis and risk control.

U.S. High Yield Bonds

High yield bonds are bonds that are rated BB or below by Standard & Poor’s, or Ba or below by Moody’s Investor Service, and pay higher yields to offset their greater risk. We view high yield bond investing as the conscious bearing of credit risk for potential profit, and we follow a defensive, credit-intensive strategy focused on gauging credit risk. Rather than stretching for higher yields, our primary focus is avoiding defaults. Our approach reflects our belief that the risks and rewards of bond investing are asymmetric and that the money an investor can lose to a default far exceeds the upside potential offered by even the best performing bonds. To measure credit risk, we employ a proprietary credit scoring matrix that we have used and refined over several market cycles as a systematic way of reviewing the key quantitative and qualitative variables impacting credit quality for each company. Since the inception of this strategy in 1986, our holdings have consistently experienced a lower default rate (at an average rate of approximately 1.5% per year) than the high yield market as a whole (experiencing an average rate of approximately 4.2% per year, as reported by the NYU Salomon Center), and in each of the past 25 years our portfolio holdings have garnered a larger percentage of rating agency upgrades than downgrades.

We managed $13.5 billion in this strategy as of September 30, 2011, representing 18.5% of our AUM.

 

162


Table of Contents

European High Yield Bonds

In the late 1990s, a high yield bond market developed in Europe, leading us in 1999 to start the European high yield bond strategy in order to provide our clients increased diversification across the high yield bond asset class and to capitalize on our expertise and leadership in high yield bond management. This investment area is managed in London by an experienced team of professionals who employ the same credit research methodology and investment approach as the U.S. team.

We managed $1.9 billion in this strategy as of September 30, 2011, representing approximately 2.6% of our AUM.

U.S. Senior Loans

In September 2007, we formed the senior bank loan strategy to capitalize on the backlog of unsold or “hung” bridge loans held by investment banks near the start of the financial crisis. As the market environment changed, we expanded the strategy to include investing in senior bank loans in general with our open-end fund, Oaktree Senior Loan Fund, L.P. Investments include bank loans and senior debt from the middle- and upper-quality tiers of the non-investment grade debt market. In most instances, these instruments constitute the most senior position in the capital structure of the borrower.

We managed $1.6 billion in this strategy as of September 30, 2011, representing approximately 2.2% of our AUM.

European Senior Loans

In May 2009, we capitalized on our experience in senior loans and European high yield bonds by forming a European senior loan fund to take advantage of opportunities in the primary and secondary loan markets that are senior in the capital structure and, therefore, relatively more beneficial to investors.

We managed $779.3 million in this strategy as of September 30, 2011, representing approximately 1.1% of our AUM.

Mezzanine Finance

In 2001, we created our mezzanine finance strategy to capitalize on our expertise in credit analysis after we observed a gap in the availability of mezzanine capital to many attractive companies that were considered too small for the high yield bond market. The strategy’s targeted investment size is $20 million to $100 million, where we believe many attractive opportunities exist to help finance leveraged buyouts, recapitalizations, acquisitions and corporate growth.

Our mezzanine finance strategy seeks to earn a high current return and achieve long-term capital appreciation without subjecting principal to undue risk. The key elements of our approach include working with experienced management teams and strong equity sponsors, conducting in-depth due diligence, avoiding over-leveraged and/or under-capitalized deal structures, participating at the board level and actively monitoring portfolio investments to stay ahead of potential credit issues.

In 2010, Mezz II ended its five-year investment period, and the investment period commenced for Mezz III, which had its final closing in February 2011 for a total of $1.6 billion of committed capital.

We managed $2.2 billion in this strategy as of September 30, 2011, representing 3.0% of our AUM.

 

163


Table of Contents

Control Investing

Our principal investments strategy began in 1994 as a step-out from our distressed debt strategy targeting “distress-for-control” opportunities and has evolved into a global strategy focusing on principal investments in both distressed and non-distressed companies.

Global Principal Investments

The global principal investments strategy and its step-out strategies described below typically target investments through (1) capital infusions into distressed or “stressed” companies, (2) acquisition of distressed securities with an expected outcome of a debt for equity conversion (“distress-for-control”) or (3) private equity investments in targeted industries.

We believe that our investment performance has been driven by a number of factors:

 

  Ÿ  

Our team’s private equity and distressed debt experience allows us a competitive advantage in accessing distressed debt, negotiating through the bankruptcy process for control of a business and maximizing the value of an investment once we obtain control.

 

  Ÿ  

We also have our global capabilities that give us a broader perspective and increased access to deal flow that is not available to most middle-market private equity funds.

 

  Ÿ  

We have created an in-house portfolio enhancement team dedicated to identifying and implementing operational, strategic and financial enhancements at acquired companies.

We have made over 100 core investments during the strategy’s over 17-year history. As compared with our other strategies, the funds in this strategy tend to hold fewer investments for a longer period of time.

We held the final closing for PF V in February 2010, bringing total commitments to PF V and an associated special account to approximately $3.3 billion.

As of September 30, 2011, we managed an aggregate of $8.1 billion in our global principal investment funds, which represented 11.1% of our AUM.

European Principal Investments

As a result of an increase in potentially attractive transactions in Europe, in 2006 we relocated to London certain U.S.-based investment professionals. We further grew our team by hiring European-based investment professionals. We formally launched our first dedicated fund in Europe later that year with approximately $500 million in committed capital. Our European control funds seek long-term capital appreciation by applying a customized model to target distressed debt and distressed private equity opportunities in Europe. Our European investments have focused on complex business restructurings and industries in which we have particular expertise. We enjoy a high quality and diverse deal flow, as a result of cultivating strong relationships with potential sources of investments across Europe. In 2010, we reached the 75% capital-drawn level for the 1.8 billion OCM European Principal Opportunities Fund II, L.P., for which the five-year investment period ends in December 2012. Its successor fund, Oaktree European Principal Fund III, L.P., had capital commitments of 2.7 billion ($3.8 billion) through its fourth closing in October 2011 and commenced its investment period in November 2011.

As of September 30, 2011, we managed $6.3 billion in this strategy, representing 8.6% of our AUM.

 

164


Table of Contents

Asia Principal Investments

In 2006, we raised an Asia-specific control investing fund, OCM Asia Principal Opportunities Fund, L.P., with an investment research team based in Hong Kong. This fund ended its five-year investment period in May 2011 and had AUM of approximately $343.0 million, or 0.5% of our AUM, as of September 30, 2011. Although there are no current plans to raise a successor fund, we plan to maintain offices in Asia to continue our focus on control investment opportunities in the region through the global principal investment funds.

Power Opportunities

Beginning in 1996, our control investing strategy made a number of power infrastructure investments jointly with an independent firm, GFI Energy Ventures LLC. Three years later, our successful collaboration resulted in the establishment of a dedicated investment strategy, and by 2004 there were two funds co-managed by us and GFI. In 2009, GFI personnel joined us and, starting with Power Fund III, we became the sole manager of the strategy. Our power opportunities funds seek to make controlling equity investments in companies providing equipment, software and services to aid in the generation, transmission, distribution, marketing, trading and consumption of power and natural gas. The strategy invests in proven performers and market leaders, not start-up ventures or turnarounds.

In 2009, OCM/GFI Power Opportunities Fund II, L.P. reached the end of its five-year investment period and fundraising commenced for Power Fund III in the following year. Power Fund III held its final close in the second quarter of 2011 and reached total capital commitments of $1.1 billion.

We managed $1.2 billion in this strategy as of September 30, 2011, representing 1.6% of our AUM.

Convertible Securities

Our convertible securities strategies focus on different regions and market sectors – U.S. convertible securities, non-U.S. convertible securities and high income convertible securities. We believe that we are widely recognized as one of the premier managers in this area, which, like our high yield debt strategy, emphasizes fundamental credit analysis and risk control and investing in securities that provide an imbalance between upside potential and downside risk.

U.S. Convertible Securities

Convertible securities are part debt and part equity. Applying our risk-control investment approach to these securities, we attempt to capture most of the performance of equities in rising markets and to outperform equities in flat or down markets. We believe that, if we are successful, we will be able to capture the vast majority of the performance of equities over full market cycles with reduced volatility and/or substantially outperform straight bonds with similar levels of volatility. To reduce risk, we broadly diversify and focus on convertibles that provide pronounced downside protection (via elements such as short maturities or the right to “put” a security back to the issuer within a few years), underweight convertible preferred stocks relative to convertible bonds and perform a thorough credit analysis of current and potential investments.

We managed $4.3 billion in this strategy as of September 30, 2011, representing 5.9% of our AUM.

 

165


Table of Contents

Non-U.S. Convertible Securities

Started in 1994 as a step-out of our U.S. convertibles strategy, non-U.S. convertibles applies the same investment approach to the broad universe of European, Asian and other global convertible securities. Historically, these convertible securities often have been more attractive than their U.S. counterparts in terms of fixed income characteristics, equity participation and quality of issuer. Among this strategy’s risk-control measures is currency hedging, when applicable.

We managed $2.4 billion in this strategy as of September 30, 2011, representing 3.3% of our AUM.

High Income Convertible Securities

High income, or “busted,” convertibles offer a unique combination of high current yield and yield-to-maturity, plus the potential for significant equity-driven capital appreciation. As a neglected niche within the convertible universe, high income convertibles are often available at attractive prices. When their underlying stocks collapse, convertible bond prices generally decline until they find yield support. These busted convertibles lose their equity sensitivity, and thus the attention of equity-oriented convertible investors, and they remain largely unwelcome in most of the fixed income market. We attempt to exploit the inefficiencies in these “special situation” securities to track the performance of the corporate bond markets when equity markets are flat or down and participate with stocks when equity markets are strong. By doing so, we attempt to capture a significant portion of equity market returns over full market cycles while providing levels of current income and volatility closer to that of the fixed income market. We managed $1.0 billion in this strategy as of September 30, 2011, representing 1.4% of our AUM.

Real Estate

Real estate investing was launched as a distinct strategy in 1994 in response to the significant opportunities in distressed real estate debt at that time. Sometimes in partnership with certain of our other strategies, our real estate team targets a diverse range of global investments, including direct property investments, investments in companies with extensive real estate assets, undervalued debt and equity securities and opportunities to develop and re-position properties in association with aligned, high-quality partners.

In 2009, we became pre-qualified by the U.S. Department of the Treasury to participate in PPIP to purchase troubled real estate-related assets from certain financial institutions. As part of our participation in PPIP, we formed PPIF, which is focused exclusively on investments in commercial mortgage-backed securities and has capital commitments of $2.3 billion, including an equal match from the Treasury Department that brings PPIF’s total potential purchasing power to approximately $4.6 billion.

In 2010, Oaktree Real Estate Opportunities Fund IV, L.P. became fully drawn and its successor fund, Oaktree Real Estate Opportunities Fund V, L.P., had capital commitments of $752 million through its fourth closing in November 2011.

We managed $4.3 billion in this strategy as of September 30, 2011, including $2.2 billion in PPIF, representing 5.9% of our AUM.

 

166


Table of Contents

Listed Equities

Emerging Markets Absolute Return

Our emerging markets absolute return strategy is based on our belief that certain countries have non-mainstream financial markets where companies are often poorly analyzed and securities mispriced. Moreover, we believe that emerging markets tend to possess attractive investment environments on a fundamental basis given their higher rates of economic growth (as compared to developed countries) as a result, in part, of the upward pressures exerted by a desire for improved standards of living.

This strategy utilizes long and, to a lesser extent, short positions in the equity and other securities of companies based in emerging and growing countries, without significant leverage, in its effort to achieve substantial absolute total returns while reducing exposure to macro factors. In this strategy, we target companies with substantial assets, evaluate them primarily through a discounted cash flow analysis and diversify our holdings by industry and country. Our strategy concentrates on the Asia and Pacific region (including Japan, Australia and New Zealand), but also covers Latin America, Eastern Europe, the Middle East, Africa and Russia.

We managed $674.7 million in this strategy as of September 30, 2011, representing 0.9% of our AUM.

Long-Only Emerging Market Equities

On June 27, 2011, our emerging markets team became one of four sub-advisers for a new long-only emerging markets equity fund managed by The Vanguard Group. As of September 30, 2011, the 25% of the new fund’s assets overseen by us amounted to $9.0 million, representing less than 0.01% of our AUM.

Cautionary Note Regarding Historical Fund Performance

The historical results for our funds described in this prospectus may not be indicative of the future results that you should expect from us, which could negatively impact our AUM and the fees and incentive income received by us from such funds. In particular, our funds’ future results may differ significantly from their historical results for the following reasons:

 

  Ÿ  

the rates of returns of our funds reflect unrealized gains as of the applicable valuation date that may never be realized or that may require a substantial period of time for such gains to be realized, which may adversely affect the ultimate value realized from those funds’ investments;

 

  Ÿ  

while we do not intend to make any extraordinary distributions prior to or in connection with the offering, you will not benefit from any value that was created in our funds prior to the offering to the extent such value has been realized and distributed prior to the offering;

 

  Ÿ  

in recent historical periods, the rates of returns of some of our funds have been positively influenced by a number of investments that experienced a substantial decrease in the average holding period of such investments and rapid and substantial increases in value following the dates on which those investments were made; those trends and rates of return may not be repeated in the future (for example, there can be no assurance that the buying opportunities from which Opps VIIb benefited during the recent financial market distress will occur again or that we will be in a position to benefit from such opportunities should they arise);

 

  Ÿ  

our funds’ returns have benefited from investment opportunities and general market conditions that may not repeat themselves, and there can be no assurance that our current or future funds will be able to avail themselves of comparable investment opportunities or market conditions or that such market conditions will continue;

 

167


Table of Contents
  Ÿ  

the rates of return reflect our historical cost structure, which may vary in the future due to various factors described elsewhere in this prospectus and other factors beyond our control, including changes in applicable laws and regulations and rules of self-regulatory organizations;

 

  Ÿ  

committed capital to future funds may be less than the historical size of funds, and as a result, our fees and incentive income may be less; and

 

  Ÿ  

we may create new funds and investment products in the future that reflect a different asset mix in terms of allocations among funds, investment strategies and geographic and industry exposure.

Fund Data

Information regarding our closed-end, open-end and evergreen funds is set forth below.

The tables contain information, including past performance results, of investment funds managed by certain of our investment professionals while previously employed at the Trust Company of the West and continued to be managed by such investment professionals after their departure from the Trust Company of the West. For our closed-end and evergreen funds, no benchmarks are presented in the tables as there are no known comparable benchmarks for these funds’ investment philosophy, strategy and implementation. For the purposes of the information set forth below, our funds’ investments were valued in accordance with our valuation methodology as set forth in “Management’s Discussion & Analysis of Financial Condition and Results of Operations—Critical Accounting Policies—Investments, at Fair Value.”

 

168


Table of Contents
            As of September 30, 2011  
   

Investment Period

  Total
Committed
Capital
    Drawn
Capital (1)
    Gross
Total
Value  (2)
    Net Asset
Value
    Accrued
Incentives
(Fund Level)
    Unreturned
Drawn  Capital
Plus Accrued
Preferred
Return (3)
    IRR Since
Inception (4)
    Multiple
of

Drawn
Capital (5)
 
   

Start Date

 

End Date

              Gross     Net    
        (in millions)                    

Closed-End Funds

 

Distressed Debt

           

TCW Special Credits Fund I, L.P. (6)

  Oct.1988   Oct.1991   $ 97      $      97      $      224      $      —        $      —        $      —          29.0     24.7     2.3

TCW Special Credits Fund II, L.P. (6)

  Jul.1990   Jul.1993     261        261        777        —          —          —          41.6        35.7        3.1   

TCW Special Credits Fund IIb, L.P. (6)

  Dec.1990   Dec.1993     153        153        481        —          —          —          44.0        37.9        3.1   

TCW Special Credits Fund III, L.P. (6)

  Nov. 1991   Nov.1994     329        329        812        —          —          —          26.2        22.1        2.5   

TCW Special Credits Fund IIIb, L.P. (6)

  Apr.1992   Apr.1995     447        447        934        —          —          —          21.2        17.9        2.1   

TCW Special Credits Fund IV, L.P. (6)

  Jun.1993   Jun.1996     394        394        875        —          —          —          21.1        17.3        2.2   

OCM Opportunities Fund, L.P.

  Oct.1995   Oct.1998     771        771        1,394        —          —          —          12.4        10.2        1.8   

OCM Opportunities Fund II, L.P.

  Oct.1997   Oct.2000     1,550        1,550        2,653        —          —          —          11.0          8.5        1.7   

OCM Opportunities Fund III, L.P.

  Sep.1999   Sep.2002     2,077        2,077        3,468        27        5        —          15.4        11.9        1.7   

OCM Opportunities Fund IV, L.P.

  Sep.2001   Sep.2004     2,125        2,125        3,933        6        1        —          35.0        28.1        1.9   

OCM Opportunities Fund IVb, L.P.

  May2002   May2005     1,339        1,339        2,636        —          1        —          57.8        47.3        2.0   

OCM Opportunities Fund V, L.P.

  Jun.2004   Jun.2007     1,179        1,179        2,139        317        62        —          18.6        14.2        1.8   

OCM Opportunities Fund VI, L.P.

  Jul.2005   Jul.2008     1,773        1,773        2,928        1,214        116        1,052        11.7        8.4        1.7   

OCM Opportunities Fund VII, L.P.

  Mar.2007   Mar.2010     3,598        3,598        4,699        2,375        —          2,639        8.7        6.3        1.3   

OCM Opportunities Fund VIIb, L.P.

  May2008   May2011     10,940        9,844        16,455        10,110        836        6,557        22.8        16.7        1.7   

Special Account A

  Nov.2008   Mar.2011     253        237        385        324        25        221        30.9        24.1        1.6   

Oaktree Opportunities Fund VIII, L.P.

  Oct.2009   Oct.2012     4,507        4,051        4,229        4,063        —          4,314        5.2        1.1        1.0   

Special Account B

  Nov.2009   Nov.2012     1,031        876        903        910        —          949        5.3        4.7        1.0   

Oaktree Opportunities Fund VIIIb, L.P.

  Aug. 2011   Aug. 2014     2,692        269        262        257        —          272        nm        nm        1.0   
                 

 

 

   

 

 

   
                    22.9     17.4  

Global Principal Investments

                     

TCW Special Credits Fund V, L.P. (6)

  Apr.1994   Apr.1997   $ 401      $ 401      $ 765      $ —        $ —        $ —          17.2     14.6     1.9

OCM Principal Opportunities Fund, L.P.

  Jul.1996   Jul.1999     625        625        951        —          —          —          6.4        5.4        1.5   

OCM Principal Opportunities Fund II, L.P.

  Dec.2000   Dec.2005     1,275        1,275        2,434        311        61        —          22.9        17.2        1.9   

OCM Principal Opportunities Fund III, L.P.

  Nov.2003   Nov.2008     1,400        1,400        2,445        1,046        133        648        15.9        11.1        1.7   

OCM Principal Opportunities Fund IV, L.P.

  Oct.2006   Oct.2011     3,328        3,328        4,045        3,122        —          3,760        6.2        3.3        1.2   

Oaktree Principal Fund V, L.P.

 

Feb.2009

  Feb.2014     2,827        1,343        1,583        1,369        —          1,382        19.7        7.8        1.2   

Special Account C

  Dec. 2008   Feb.2014     505        207        373        299        25        192        29.1        21.8        1.8   
                 

 

 

   

 

 

   
                    13.0     9.2  

Asia Principal Investments

                     

OCM Asia Principal Opportunities Fund, L.P.

  May2006   May2011   $ 578      $ 462      $ 470      $ 343      $ —        $ 526        0.7     -4.9     1.0

European Principal Investments (7)

                     

OCM European Principal Opportunities Fund, L.P.

  Mar.2006   Mar.2009   $ 495      $ 460      $ 850      $ 759      $ 67      $ 619        13.7     10.2     1.8

OCM European Principal Opportunities Fund II, L.P.

  Dec. 2007   Dec.2012   1,759      1,552      1,973      1,580      8      1,568        14.5        8.3        1.3   

Oaktree European Principal Fund III, L.P.

  *   *   2,350      —          N/A        N/A        —                                 
                 

 

 

   

 

 

   
                    14.2     9.1  

Power Opportunities

                     

OCM/GFI Power Opportunities Fund, L.P.

  Nov.1999   Nov.2004   $ 449      $ 383      $ 694      $ —        $ —        $ —          20.1     13.1     1.8

OCM/GFI Power Opportunities Fund II, L.P.

  Nov.2004   Nov. 2009     1,021        541        2,071        173        11        —          76.9        59.6        3.8   

Oaktree Power Opportunities Fund III, L.P. (11)

  Apr.2010   Apr.2015     1,062        117        124        94        —          120        nm        nm        1.1   
                 

 

 

   

 

 

   
                    35.4     27.5  

 

169


Table of Contents
            As of September 30, 2011  
   

Investment Period

  Total
Committed
Capital
    Drawn
Capital (1)
    Gross
Total
Value  (2)
    Net Asset
Value
    Accrued
Incentives
(Fund Level)
    Unreturned
Drawn  Capital
Plus Accrued
Preferred
Return (3)
    IRR Since Inception (4)   Multiple
of

Drawn
Capital (5)
 
   

Start Date

 

End Date

              Gross     Net  
        (in millions)                  

Real Estate

                     

TCW Special Credits Fund VI, L.P. (6)

  Aug. 1994   Aug. 1997   $ 506      $ 506      $ 1,190      $ —        $   —        $   —          21.1%        17.4%     2.4x   

OCM Real Estate Opportunities Fund A, L.P.

  Feb. 1996   Feb.1999     379        379        699        27        21        —          10.3          8.2     1.8     

OCM Real Estate Opportunities Fund B, L.P.

  Mar. 1997   Mar.2000     285        285        464        31        —          88          7.9          6.7     1.6     

OCM Real Estate Opportunities Fund II, L.P.

  Dec. 1998   Dec.2001     464        440        740        10        2        —          15.2        11.1     1.7     

OCM Real Estate Opportunities Fund III, L.P.

  Sep. 2002   Sep. 2005     707        707        1,332        436        89        177        15.4        11.3     1.9     

Oaktree Real Estate Opportunities Fund IV, L.P.

  Dec. 2007   Dec. 2011     450        450        621        523        21        477        17.4        10.3     1.4     

Special Account D

  Nov. 2009   Nov. 2012     256        256        307        305        4        288        16.1      14.2     1.2     

Oaktree Real Estate Opportunities Fund V, L.P. (11)

  Mar. 2011   Mar. 2015     614        405        409        403        —          418        nm      nm     1.0     
                 

 

 

   

 

 
                    15.2     11.8%  

Asia Real Estate

                     

Oaktree Asia Special Situations Fund, L.P.

  May 2008   Apr.2009   $ 50      $ 19      $ 23      $ 18      $ —        $ 24          7.1      -0.6%     1.2x   

PPIP

                     

Oaktree PPIP Fund, L.P. (8)

  Dec. 2009   Dec. 2012   $ 2,322      $ 680      $ 695      $ 607        N/A  (8)      N/A  (8)        4.0 (8)    N/A (8)     1.0x   

Mezzanine Finance

                     

OCM Mezzanine Fund, L.P. (9)

  Oct.  2001   Oct. 2006   $ 808      $ 773      $ 1,113      $ 45      $ 8      $ —          14.5   10.7%/10.3%     1.4x   

OCM Mezzanine Fund II, L.P.

  Jun.  2005   Jun.  2010     1,251        1,107        1,526        659        —          789        9.1              5.7     1.3     

Oaktree Mezzanine Fund III, L.P. (10)

  Dec. 2009   Dec. 2014     1,592        482        487        425        —          497          1.6      4.3/-48.7     1.0     
                 

 

 

   

 

 
                    10.9           6.8%  

 

* Not commenced.
(1) Reflects the capital contributions of investors in the fund net of any distributions to such investors of uninvested capital.
(2) Reflects the value of the fund’s income and realized and unrealized gains from fund inception to date before the allocation of management fees, general fund expenses and any incentive allocation to the fund’s general partner. Our valuations of unrealized investments are unaudited.
(3) Reflects the amount the fund needs to distribute to its investors as a return of capital and a preferred return before we are entitled to receive incentive income (other than tax distributions) from the fund.
(4) The internal rate of return, or IRR, is the annualized implied discount rate calculated from a series of cash flows. It is the return that equates the present value of all capital invested in an investment to the present value of all returns of capital, or the discount rate that will provide a net present value of all cash flows equal to zero. Fund-level IRRs are calculated based upon the actual timing of cash distributions to investors and the residual value of such investor’s capital accounts at the end of the applicable period being measured. Gross IRRs reflect returns before allocation of management fees, general fund expenses and any incentive allocation to the fund’s general partner. Net IRRs reflect returns to non-affiliated investors after allocation of management fees, general fund expenses and any incentive allocation to the fund’s general partner.
(5) Calculated as Gross Total Value divided by Drawn Capital.
(6) The fund was managed by certain of our investment professionals while employed at the Trust Company of the West prior to our founding in 1995. When these employees joined Oaktree upon, or shortly after, our founding, they continued to manage the fund through the end of its term pursuant to a sub-advisory relationship between the Trust Company of the West and us.
(7) Aggregate IRRs based on conversion of OCM European Principal Opportunities Fund II, L.P. cash flows from Euros to USD at the September 30, 2011 spot rate of $1.3417.
(8) Due to the differences in allocations of income and expenses to this fund’s two primary limited partners, the UST and Oaktree PPIP Private Fund, L.P., a combined net IRR is not represented. Of the $2,322 million in capital commitments, $1,161 million relates to the Oaktree PPIP Private Fund, L.P., for which we are the investment manager. As of September 30, 2011, Oaktree PPIP Private Fund, L.P. had accrued incentives (fund level) and gross and net IRRs of $0, 0.2% and (1.8)%, respectively.
(9) The fund’s partnership interests are divided into Class A and Class B interests, with the Class A interests having priority with respect to the distribution of current income and disposition proceeds. Net IRR for Class A interests is 10.7% and Class B interests is 10.3%. Combined net IRR for the Class A and Class B interests is 10.5%.
(10) The fund’s partnership interests are divided into Class A and Class B interests, with the Class A interests having priority with respect to the distribution of current income and disposition proceeds. Net IRR for Class A interests is 4.3% and Class B interests is -48.7%. Combined net IRR for Class A and Class B interests is -8.2%.
(11) The IRR is not considered meaningful (“nm”) as the period from the initial contribution through September 30, 2011 is less than one year.

 

170


Table of Contents

 

              Since Inception through September 30, 2011  
Open-End Funds   Inception  

AUM as of

    Annualized Rates of Return  (1)     Sharpe Ratio  
      Oaktree     Relevant
Benchmark
    Oaktree
Gross
    Relevant
Benchmark
 
    September 30, 2011     Gross     Net        
        (in millions)                                

U.S. High Yield Bonds

  Jan. 1986   $ 13,490        9.7     9.2     8.5     0.73        0.47   

European High Yield Bonds

  May 1999     1,938        7.0        6.4        5.3        0.44        0.22   

U.S. Convertibles

  Apr. 1987     4,268        9.4        8.9        7.4        0.41        0.24   

Non-U.S. Convertibles

  Oct. 1994     2,396        8.7        8.0        5.4        0.68        0.26   

High Income Convertibles

  Aug. 1989     967        12.1        11.3        8.3        0.98        0.50   

U.S. Senior Loans (2)

  Sep. 2008     763        8.3        7.7        4.8        0.99        0.36   

European Senior Loans

  May 2009     779        12.0        11.3        16.3        1.75        1.90   

 

(1) Represents Oaktree’s annualized time-weighted rates of return, including reinvestment of income, net of commissions and transaction costs. Returns for Relevant Benchmarks are presented on a gross basis.
(2) Excludes two closed-end funds—Oaktree Loan Fund, L.P. and Oaktree Loan Fund, 2x, L.P. As of September 30, 2011, these funds had AUM of $194 million and $616 million, respectively, gross IRRs of 2.4% and 1.8%, respectively, and net IRRs of 1.8% and 1.0%, respectively.

 

Evergreen Funds (1)

   Inception    AUM as of
September 30, 2011
     Annualized Rates of Return
Since Inception through
September 30, 2011
 
             Gross             Net      
          (in millions)               

Emerging Markets Absolute Return

   Apr. 1997    $ 675         16.6     11.3

Value Opportunities

   Sep. 2007      1,424         10.6        5.7   

 

(1) We also manage three restructured evergreen funds that are in liquidation—European Credit Opportunities, High Yield Plus and Japan Opportunities (Yen class). As of September 30, 2011, these funds had gross and net IRRs since inception of -1.7% and -4.2%, 8.0% and 5.6% and -10.7% and -12.0%, respectively, and in the aggregate had AUM of $263 million as of September 30, 2011.

Synergies

We emphasize cross-group cooperation and collaboration among our investment professionals. Many of our investment strategies are complementary, and our investment professionals often identify and communicate potential opportunities to other groups, allowing our funds to benefit from the synergies created by the scale of our business and our proprietary research. Our high yield bond group, for instance, sometimes alerts our distressed debt group to issuers facing financial difficulties, and our distressed debt group sometimes identifies investment opportunities for our control investing group.

This cross-pollination among our investment groups occurs both formally and informally. For example, members of the distressed debt, principal investments and real estate groups attend each others’ meetings in order to ensure that each group keeps abreast of the others’ activities and has ready access to specialized expertise for more informed investment decisions. These groups periodically invest jointly, permitting us to make larger or more specialized investments than we could undertake in the absence of such collaboration. Our investment professionals also cooperate informally, consulting each other on a regular basis with respect to existing and proposed investments. Our culture encourages such cooperation, as does the broad ownership by all of our senior investment professionals, which gives each of them an indirect stake in the success of all of our investment strategies.

We have a shared trading desk in the U.S. for our distressed debt, high yield bond, senior loan, principal investments and real estate strategies. The shared trading desk provides all of these

 

171


Table of Contents

strategies the benefit of our traders’ deep experience with both performing and distressed securities, facilitates communication among the groups, and allows us to combine trades for larger orders with the preferential access and pricing that sometimes comes with larger orders. Additionally, the shared nature of the trading desk allows us to pursue individual opportunities without revealing to the broader market which of our strategies may be purchasing the targeted security, providing an advantage over our competitors who invest exclusively in distressed or distress-for-control strategies, thus revealing their expectations for their investments.

The scale of our investing activities makes us a significant client of many investment banks, brokers and consultants, and thus helps each group access opportunities that might not be available were it not part of our larger organization. Finally, the scale of our activities has permitted us to create significant shared resources. See “Risk Factors—Risks Relating to Our Business—Our failure to deal appropriately with conflicts of interest could damage our reputation and adversely affect our business.”

Marketing and Client Relations

Our client relationships are fundamental to our business. We strive to act with professionalism and integrity and believe our success is tied to the success of our clients. We have developed a loyal following among many of the nation’s most significant institutional investors. We believe their loyalty flows from our superior investment record, our reputation for integrity and the fairness and transparency of our fee structures. Outside of the U.S., we continue to develop deep client relationships and regional expertise, as reflected in the recent additions of a number of sovereign wealth fund and other non-U.S. investors to our client base. In recent years, many large sovereign wealth funds have committed significant capital to investment strategies such as ours.

As of September 30, 2011, our $73.0 billion of AUM was divided by client type and geographic origin as follows:

 

LOGO   

LOGO

 

Our extensive in-house global marketing and client relations group, comprised of over 40 individuals dedicated to relationship management and sales, client service or sales strategy in Europe, the Middle East, Asia/Pacific and the Americas, appropriately reflects the increasingly global composition of our client base. This team is augmented by over 30 dedicated marketing support, portfolio analytics and client reporting professionals. The marketing and client relations leadership team reports directly to our Managing Principal. In addition, our Chairman devotes a significant amount of time in representing our company and meeting with clients and prospects.

We have devoted considerable resources to augmenting our marketing and client relations efforts. We created two new groups within marketing and client relations in 2009, one dedicated

 

172


Table of Contents

exclusively to servicing existing clients, and another focused on providing clients analytics regarding their Oaktree investments to better serve their own reporting and portfolio management needs.

Employees

We strive to maintain a work environment that fosters integrity, professionalism, excellence, candor and collegiality among our employees. As of September 30, 2011, we had 638 employees:

 

     Total      Owners      Outside U.S.  

Investment professionals

     212         110         78   

Other professionals

     295         54         42   

Support staff

     131                 28   
  

 

 

    

 

 

    

 

 

 

Total

     638         164         148   
  

 

 

    

 

 

    

 

 

 

We have always believed that our personnel practices must contribute to the achievement of our clients’ objectives. Employee ownership and firm-wide profit participation are key to this. Thus, starting less than a year after our founding, we have consistently broadened employee ownership among senior employees and have had a single firm-wide annual bonus pool. These and other practices serve to attract, incentivize and retain employees who share our commitment to clients and the long term, while fostering a stable and experienced leadership team. For example, our 19 portfolio managers have an average 27 years of industry experience and average 15 years working together.

Competition

We compete with many other firms in every aspect of our business, including raising funds, seeking investments and hiring and retaining professionals. Many of our competitors are substantially larger than us and have considerably greater financial, technical and marketing resources. Certain of these competitors periodically raise significant amounts of capital in investment strategies that are similar to ours. Some of these competitors also may have a lower cost of capital and access to funding sources that are not available to us, which may create further competitive disadvantages for us with respect to investment opportunities. In addition, some of these competitors may have higher risk tolerances or make different risk assessments than we do, allowing them to consider a wider variety of investments and establish broader networks of business relationships. In short, we operate in a highly competitive business and many of our competitors may be better positioned than we are to take advantage of opportunities in the marketplace. For additional information regarding the competitive risks that we face, see “Risk Factors—Risks Relating to Our Business—The investment management business is intensely competitive.”

Regulatory Matters and Compliance

Our business, as well as the financial services industry generally, is subject to extensive regulation in the United States and elsewhere. Our indirect subsidiary, Oaktree Capital Management, L.P., is registered as an investment adviser with the SEC. Registered investment advisers are subject to the requirements and regulations of the U.S. Investment Advisers Act of 1940, as amended, or the Advisers Act. These requirements relate to, among other things, fiduciary duties to clients, maintaining an effective compliance program, solicitation agreements, conflicts of interest, recordkeeping and reporting, disclosure, limitations on agency cross and principal transactions between an adviser and advisory clients and general anti-fraud prohibitions.

One of our indirect subsidiaries, OCM Investments, LLC, is registered as a broker-dealer with the SEC and in all 50 states, the District of Columbia and Puerto Rico, and is a member of the U.S. Financial Industry Regulatory Authority, or FINRA. As a broker-dealer, this subsidiary is subject to

 

173


Table of Contents

regulation and oversight by the SEC and state securities regulators. In addition, FINRA, a self-regulatory organization that is subject to oversight by the SEC, promulgates and enforces rules governing the conduct of, and examines the activities of, its member firms. Due to the limited authority granted to our subsidiary in its capacity as a broker-dealer, it is not required to comply with certain regulations covering trade practices among broker-dealers and the use and safekeeping of customers’ funds and securities. As a registered broker-dealer and member of a self-regulatory organization, we are, however, subject to the SEC’s uniform net capital rule. Rule 15c3-1 of the Exchange Act specifies the minimum level of net capital a broker-dealer must maintain and also requires that a significant part of a broker-dealer’s assets be kept in relatively liquid form. The SEC and FINRA impose rules that require notification when net capital falls below certain predefined criteria, limit the ratio of subordinated debt to equity in the regulatory capital composition of a broker dealer and constrain the ability of a broker-dealer to expand its business under certain circumstances. Additionally, the SEC’s uniform net capital rule imposes certain requirements that may have the effect of prohibiting a broker-dealer from distributing or withdrawing capital and requiring prior notice to the SEC for certain withdrawals of capital.

Another of our subsidiaries, Oaktree Capital Management (UK) LLP, is authorized and regulated by the FSA, as an investment manager in the United Kingdom. The U.K. Financial Services and Markets Act 2000, or FSMA, and rules promulgated thereunder, govern all aspects of the U.K. investment business, including sales, research and trading practices, the provision of investment advice, the use and safekeeping of client funds and securities, regulatory capital, record keeping, margin practices and procedures, the approval standards for individuals, anti-money laundering, periodic reporting and settlement procedures.

The SEC and other regulators have in recent years aggressively increased their regulatory activities in respect of asset management firms. On July 21, 2010, President Obama signed into law the Dodd-Frank Act. The Dodd-Frank Act, among other things, imposes significant new regulations on nearly every aspect of the U.S. financial services industry, including oversight and regulation of systemic market risk (including the power to liquidate certain institutions); authorizing the Federal Reserve to regulate nonbank institutions; generally prohibiting insured depositary institutions and their affiliates from conducting proprietary trading and investing in private equity funds and hedge funds; imposing minimum equity retention requirements for issuers of asset-backed securities; and imposing new registration, recordkeeping and reporting requirements on private fund investment advisers. The Dodd-Frank Act also prohibits investments in private equity and hedge funds by certain banking entities and covered nonbank companies as defined in the legislation, which will decrease the investor base in our funds and cause us to lose these covered financial institutions as a source of committed capital for our funds. Many of these provisions are subject to further rule making and to the discretion of regulatory bodies. While certain of our subsidiaries are already a registered investment adviser and registered broker-dealer and subject to SEC and FINRA examinations, compliance with any additional legal or regulatory requirements, including the need to register other of our subsidiaries as an investment adviser under the Investment Advisers Act, could make compliance more difficult and expensive and affect the manner in which we conduct business.

Certain of our activities are subject to compliance with laws and regulations of U.S. federal, state and municipal governments, non-U.S. governments, their respective agencies and/or various self-regulatory organizations or exchanges relating to, among other things, antitrust laws, anti-money laundering laws, anti-bribery laws relating to foreign officials, and privacy laws with respect to client information, and some of our funds invest in businesses that operate in highly regulated industries. Any failure to comply with these rules and regulations could expose us to liability and/or reputational damage. Our business has operated for many years within a legal framework that requires our being able to monitor and comply with a broad range of legal and regulatory developments that affect our activities. However, additional legislation, changes in rules or changes in the interpretation or

 

174


Table of Contents

enforcement of existing laws and rules, either in the United States or elsewhere, may directly affect our mode of operation and profitability. See “Risk Factors—Risks Relating to Our Business—Regulatory changes in the United States, regulatory compliance failures and the effects of negative publicity surrounding the financial industry in general could adversely affect our reputation, business and operations.”

Properties

Our principal executive offices are located in leased office space at 333 South Grand Avenue, 28th Floor, Los Angeles, California 90071. We also lease the space for our offices in New York City, Stamford, London, Frankfurt, Paris, Beijing, Hong Kong, Seoul, Singapore and Tokyo. Certain affiliates of our managed funds lease office space in Amsterdam and Luxembourg. We do not own any material real property. We consider our facilities to be suitable and adequate for the management and operation of our business.

Intellectual Property

We rely in part on trade secret protection to protect our confidential and proprietary research methodologies. Trade secret protection under U.S law is not subject to expiration. We have taken customary measures to protect our trade secrets and proprietary information, but these measures may not be effective. Failure to maintain trade secret protection for our proprietary research methodologies could adversely affect our competitive business position.

Legal Proceedings

On June 8, 2011, Kaplan Industry, Inc. v. Oaktree Capital Management, L.P. was filed in the U.S. District Court for the Southern District of Florida. In Kaplan, the plaintiff alleges that Oaktree Capital Management, L.P. tortiously interfered with a business relationship and engaged in a civil conspiracy through the actions of Gulmar Offshore Middle East, LLC, or Gulmar, a business recently acquired by subsidiaries of OCM European Principal Opportunities Fund II, L.P., or EPOF II. Oaktree Capital Management, L.P. serves as investment manager to EPOF II. The complaint alleges that Gulmar breached a consortium agreement between Gulmar and Kaplan Industry, Inc. relating to the consortium’s performance of services to Petróleos de Venezuela, S.A., the state-owned oil producer of Venezuela. The plaintiff alleges that Oaktree is responsible for these breaches by Gulmar. The complaint seeks damages in excess of $800 million. The substance of the claim relates almost exclusively to actions by Gulmar prior to EPOF II’s acquisition and the basis of the claim is currently subject to an on-going arbitration in the United Kingdom between Kaplan and Gulmar. On August 18, 2011, the court granted Oaktree Capital Management, L.P.’s motion to stay pending the completion of a related arbitration proceeding in London. Oaktree Capital Management, L.P. believes the case is without merit.

 

175


Table of Contents

MANAGEMENT

Management Approach

Throughout our history, we have employed a relatively decentralized management structure. Howard Marks, our Chairman, is responsible for ensuring our adherence to our core investment philosophy and communicating closely with our clients regarding products and strategies. Bruce Karsh serves as our President and manages our distressed debt strategy. John Frank, our Managing Principal, is responsible for the day-to-day management of our firm and, together with Mr. Marks and Mr. Karsh, oversees the operations of our company as a whole. Each of our other executive officers has substantial autonomy in his own area, and all of our portfolio managers enjoy substantial autonomy in their investing activities and with respect to the management of their respective investment teams.

We believe our management approach has been a significant strength and we intend to preserve our current management structure in order to maintain our focus on achieving successful growth over the long term. This desire to preserve our existing management structure is one of the principal reasons why upon listing of our Class A units on the NYSE, if achieved, we have decided to avail ourselves of the “controlled company” exemption from certain of the NYSE governance rules. This exemption eliminates the requirements that we have a majority of independent directors on our board of directors and a compensation committee and a nominating and corporate governance committee composed entirely of independent directors. In addition, because our manager is entitled to designate all the members of our board of directors, we will not be required to hold annual meetings of our unitholders so long as the Oaktree control condition is satisfied. Our board of directors will manage all of our operations and activities.

Executive Officers and Directors

The following table sets forth information about our executive officers and directors as of February 2, 2012:

 

Name

   Age     

Position

Howard S. Marks

     65       Director, Chairman and Principal

Bruce A. Karsh

     56       Director, President and Principal

John B. Frank

     55       Director and Managing Principal

David M. Kirchheimer

     55       Director, Chief Financial Officer, Chief Administrative Officer and Principal

Kevin L. Clayton

     49       Director and Principal

Stephen A. Kaplan

     53       Director and Principal

Larry W. Keele

     54       Director and Principal

Sheldon M. Stone

     59       Director and Principal

D. Richard Masson

     53       Director and Principal Emeritus

Robert E. Denham

     66       Director

Wayne G. Pierson

     61       Director

Jay S. Wintrob

     54       Director

Todd E. Molz

     40       General Counsel, Managing Director and Secretary

B. James Ford

     43       Managing Director

Caleb S. Kramer

     42       Managing Director

 

176


Table of Contents

Howard S. Marks is our Chairman and a co-founder and has been a director since May 2007. Since our formation in 1995, Mr. Marks has been responsible for ensuring the firm’s adherence to its core investment philosophy, communicating closely with clients concerning products and strategies and managing the firm. From 1985 until 1995, Mr. Marks led the groups at The TCW Group, Inc. that were responsible for investments in distressed debt, high yield bonds and convertible securities. He was also Chief Investment Officer for domestic fixed income at TCW. Previously, Mr. Marks was with Citicorp Investment Management for 16 years, where from 1978 to 1985 he was Vice President and senior portfolio manager in charge of convertible and high yield securities. Between 1969 and 1978, he was an equity research analyst and, subsequently, Citicorp’s Director of Research. Mr. Marks holds a B.S.Ec. degree cum laude from the Wharton School of the University of Pennsylvania with a major in finance and an M.B.A. in accounting and marketing from Graduate School of Business of the University of Chicago, where he received the George Hay Brown Prize. He is a CFA® charterholder and a Chartered Investment Counselor. Mr. Marks serves on the Board of Trustees of the University of Pennsylvania and from 2000 to 2010 was Chairman of its Investment Board. With over 40 years of investment experience, Mr. Marks’s extensive expertise in our industry, his perceptive market insights and his importance to our client development bring considerable value to our board of directors and our overall business.

Bruce A. Karsh is our President and a co-founder and has been a director since May 2007. He serves as portfolio manager for our distressed debt funds. In addition, he oversees substantially all of our closed-end funds. Prior to co-founding us, Mr. Karsh was a Managing Director of TCW and the portfolio manager of the Special Credits Funds from 1988 until 1995. Before joining TCW, Mr. Karsh worked as Assistant to the Chairman of SunAmerica, Inc. Prior to that, he was an attorney with the law firm of O’Melveny & Myers. Before working at O’Melveny & Myers, Mr. Karsh clerked for the Honorable Anthony M. Kennedy, then of the U.S. Court of Appeals for the Ninth Circuit and presently Associate Justice of the U.S. Supreme Court. Mr. Karsh holds an A.B. degree in Economics summa cum laude from Duke University, where he was elected to Phi Beta Kappa. He went on to earn a J.D. from the University of Virginia School of Law, where he served as notes editor of the Virginia Law Review and was a member of the Order of the Coif. Mr. Karsh currently serves on the Board of Trustees of Duke University and is Chairman of its investment management subsidiary, DUMAC, LLC. Mr. Karsh currently serves on the boards of Charter Communications, Inc. and a number of privately held companies. He previously served on the boards of Furniture Brands International, KinderCare Learning Centers, Inc. and Littelfuse Inc. Mr. Karsh is highly respected as one of the leading portfolio managers in the area of distressed debt investing, one of our flagship investment strategies. Additionally, Mr. Karsh’s extensive leadership and management skills and his current and past service on boards of other public companies add significant value to our board of directors and our overall business.

John B. Frank is our Managing Principal, has been a director since May 2007 and works closely with Messrs. Marks and Karsh in managing our business. From July 2001 until early 2006, Mr. Frank was the General Counsel of Oaktree. Prior to joining Oaktree in July 2001, Mr. Frank was a partner of the Los Angeles law firm of Munger, Tolles & Olson LLP. While at that firm, Mr. Frank acted as principal lawyer in a number of notable merger and acquisition transactions; as primary outside counsel to a number of public and privately held corporations; and as special counsel to various boards of directors and special board committees. Prior to joining Munger, Tolles & Olson LLP in 1984, Mr. Frank served as a law clerk to the Honorable Frank M. Coffin of the U.S. Court of Appeals for the First Circuit. Prior to attending law school, Mr. Frank served as a Legislative Assistant to the Honorable Robert F. Drinan, Member of Congress. Mr. Frank holds a B.A. degree with honors in history from Wesleyan University and a J.D. magna cum laude from the University of Michigan Law School, where he was Managing Editor of the Michigan Law Review and a member of the Order of the Coif. He is a member of the State Bar of California, and while in private practice, was listed in Woodward & White’s Best Lawyers in America. Mr. Frank is a trustee of Wesleyan University, Polytechnic School and Good Samaritan Hospital of Los Angeles. Mr. Frank brings a deep knowledge of our business to our board of

 

177


Table of Contents

directors, as well as many years of experience as a corporate lawyer. Mr. Frank has broad responsibility for our business and his service on our board of directors will help ensure both that our board is well informed about our operations and that the board’s priorities are implemented.

David M. Kirchheimer has been our Chief Financial Officer and Chief Administrative Officer since our founding, a principal since 2002 and a director since May 2007. Prior to joining us in 1995, Mr. Kirchheimer was a Vice President and the Chief Administrative Officer of Ticketmaster Corporation, a leading ticket processing and distribution company. Previously he was Executive Vice President and Chief Financial Officer of Republic Pictures Corporation, a publicly held entertainment company. From 1979 to 1986, Mr. Kirchheimer was with Price Waterhouse in Los Angeles, most recently serving as a Senior Audit Manager. Mr. Kirchheimer graduated Phi Beta Kappa and summa cum laude with a B.A. degree in Economics from Colorado College and received an M.B.A. in Accounting and Finance from the Graduate School of Business of the University of Chicago. He is a Certified Public Accountant (inactive). Mr. Kirchheimer serves on the Board of Trustees of Huntington Memorial Hospital. As our Chief Financial and Administrative Officer, Mr. Kirchheimer has thorough knowledge of the day-to-day operations of our business. Additionally, his extensive experience in financial reporting, accounting and controls adds a valuable resource to our board of directors.

Kevin L. Clayton is a principal who is dedicated to developing and maintaining our key investor relationships and has been a director since May 2007. Mr. Clayton is also Supervising Principal of OCM Investments, LLC, Oaktree’s registered broker-dealer entity and member of FINRA. Mr. Clayton founded the Marketing and Client Services department at Oaktree in 1995 and managed the group until 2010. He spent five years in the marketing and client relations area at TCW before joining Oaktree in 1995. Mr. Clayton’s prior experience includes six years at Chrysler Corporation where he held a number of assignments in the U.S. Automotive Sales and Marketing Division. Mr. Clayton holds a B.A. degree from Lehigh University and an M.B.A. from Saint Joseph’s University in Philadelphia. He is a member of Lehigh’s Executive Committee of the Board of Trustees and chairs the University’s Advancement Committee. Mr. Clayton also serves on the Executive Committee of the Board of Trustees at Blair Academy and chairs the school’s Investment Committee. Mr. Clayton’s extensive experience and knowledge in developing and maintaining client relationships enhance the breadth of experiences of our board of directors.

Stephen A. Kaplan is a principal and the head of our control investing group and has been a director since May 2007. Mr. Kaplan has been with us since our inception in 1995. Mr. Kaplan began his career as an attorney at the law firm of Gibson, Dunn & Crutcher LLP from 1983 until 1993, rising to partner in charge of the East Coast insolvency practice of that firm. In 1993, he joined TCW to spearhead a new effort in investing for control of financially distressed companies. At TCW, Mr. Kaplan helped to establish TCW’s private equity strategy and acted as portfolio manager of an investment fund focused on control of distressed companies. At Oaktree, Mr. Kaplan has acted as portfolio manager or has overseen all of the Oaktree private partnerships that have focused on control investing. Mr. Kaplan graduated with a B.S. in Political Science summa cum laude from the State University of New York at Stony Brook and a J.D. from the New York University School of Law. Mr. Kaplan presently serves on the boards of Cannery Casino Resorts, Genco Shipping and Trading Ltd. and Regal Entertainment Group. He has previously served on the boards of Alliance Healthcare Services, Inc. and General Maritime Corporation. In addition, he currently serves on the boards of numerous private companies. Mr. Kaplan is also a trustee of numerous nonprofit boards of directors, including the Jonsson Comprehensive Cancer Center Foundation and the New York University School of Law. Mr. Kaplan has over 17 years of experience making and managing control investments. His knowledge of the private equity markets and his experiences as a director of public companies broadens and diversifies the experiences of our board of directors. He is very familiar with board responsibilities, oversight and control.

 

178


Table of Contents

Larry W. Keele is a principal and a co-founder and has been a director since May 2007. Mr. Keele heads our convertible securities group. In addition to managing our U.S. convertible securities portfolios, he oversees our non-U.S. and high income convertible investments strategies. Earlier, he was a Managing Director of TCW in charge of the firm’s convertible value portfolios from 1986 until his departure to co-found us in 1995. Prior to joining TCW, Mr. Keele organized and managed the NationsBank Equity Income Fund, a commingled fund specializing in convertible securities and high yielding equities. He holds a B.B.A. in Finance from Tennessee Technological University and an M.B.A. in Finance from the University of South Carolina. Mr. Keele is a CFA® charterholder. With over 25 years of experience in investing and managing convertible securities, Mr. Keele has extensive experience in that asset class. As one of our co-founders, he is also closely familiar with our business. His investment background and insights to the convertible markets bring value to our board of directors and our business.

Sheldon M. Stone is a principal and a co-founder and has been a director since May 2007. Mr. Stone directs our high yield bond group. In addition to managing our U.S. high yield bond strategy, Mr. Stone oversees the European high yield bond, European senior loan, U.S. senior loans and mezzanine finance strategies. Before joining us, Mr. Stone established TCW’s high yield bond group with Mr. Marks in 1985 and headed it until leaving TCW to co-found Oaktree. Earlier, he worked with Mr. Marks at Citicorp from 1983 until 1985, where he performed credit analysis on high yield bonds. Mr. Stone worked at The Prudential Life Insurance Company as a Director of Corporate Finance from 1978 to 1983, managing fixed income portfolios and instructing analysts in credit analysis. Mr. Stone holds an A.B. from Bowdoin College and an M.B.A. in Accounting and Finance from Columbia University. Mr. Stone is a trustee of Bowdoin College and the Natural History Museum of Los Angeles County. In addition, he chairs the board of the California Community Foundation. With over 30 years of experience in the fixed income markets, Mr. Stone brings a wealth of knowledge. As one of our co-founders, he is also closely familiar with our business. His investment background and insights into the fixed income markets bring value to our board of directors and our business.

D. Richard Masson has been a director since May 2007. Prior to his retirement from Oaktree in 2009, Mr. Masson was a co-founder and principal of Oaktree, where he served as head of analysis of distressed debt strategy from 1995 to 2001 and as co-head of analysis from 2001 to 2009. Prior thereto, he was Managing Director of TCW and its affiliate, TCW Asset Management Company, and head of the Special Credits Analytical Group. Prior to joining TCW in 1988, Mr. Masson worked for three years at Houlihan, Lokey, Howard and Zukin, Inc., where he was responsible for the valuation and analysis of securities and businesses. Prior to Houlihan, Mr. Masson was a Senior Accountant with the Comprehensive Professional Services Group at Price Waterhouse in Los Angeles. Mr. Masson holds a B.S. in Business Administration from the University of California at Berkeley and an M.B.A. in Finance from the University of California at Los Angeles. He is a Certified Public Accountant (inactive). Mr. Masson’s extensive experience in distressed debt investing and his knowledge of our company brings value to our board of directors and our business.

Robert E. Denham has been a director since December 2007. Mr. Denham is a partner in the law firm of Munger, Tolles & Olson LLP, having rejoined the firm as a partner in 1998 to advise clients on strategic and financial issues, after serving as the Chairman and Chief Executive Officer of Salomon Inc. Mr. Denham joined Salomon in late August 1991 as General Counsel of Salomon and its subsidiary, Salomon Brothers, and became Chairman and CEO of Salomon in June 1992. Prior to joining Salomon, Mr. Denham had been at Munger, Tolles & Olson LLP for twenty years, including five years as managing partner. Mr. Denham graduated magna cum laude from the University of Texas, where he was elected to Phi Beta Kappa. He received a master’s degree in Government from Harvard University in 1968 and a J.D. from Harvard Law School in 1971, where he graduated magna cum laude and was a Case and Developments Editor of the Harvard Law Review. Mr. Denham is a member of the California, American and Los Angeles County Bar Associations. Mr. Denham serves on the board of

 

179


Table of Contents

directors of the John D. and Catherine T. MacArthur Foundation (Chairman) and the Russell Sage Foundation and is a trustee of the Good Samaritan Hospital of Los Angeles (Vice Chairman). He is also a public member of the Professional Ethics Executive Committee of the American Institute of Certified Public Accountants. Mr. Denham presently serves on the boards of the Chevron Corporation, Fomento Economico Mexicano, S.A. de CV (FEMSA) and The New York Times. Mr. Denham previously served on the board of Wesco Financial Corporation. Mr. Denham has served as a member of the board of directors of a number of publicly traded companies and, therefore, is experienced with board responsibilities, oversight and control which will benefit our board of directors and our business. Mr. Denham also provides a broader range of expertise on the board of directors given his background as a corporate lawyer and a former chief executive officer of a global financial services company.

Wayne G. Pierson has been a director since November 2007. Mr. Pierson is Chief Financial and Investment Officer of Meyer Memorial Trust, a member of the original consortium of seven longstanding Oaktree clients who became institutional investors in Oaktree in February, 2004. Mr. Pierson currently serves as President of Acorn Investors, LLC, an investor in OCGH. Prior to joining Meyer Memorial Trust, Mr. Pierson served as Treasurer of Gregory Affiliates from 1980 until 1982. From 1973 until 1980, he served as an audit supervisor with Ernst & Young. Mr. Pierson initiated and continues to conduct a comprehensive investment survey for the Foundation Financial Officers Group, representing more than 150 foundations with assets in excess of $200 billion. He serves on a number of private equity fund advisory boards and is a trustee for several private trusts. Mr. Pierson received a B.S. in Business Administration cum laude from California State University, Northridge and is a Certified Public Accountant and CFA charterholder. Mr. Pierson’s investment and finance expertise and his familiarity with our company add value to our board of directors and to our business.

Jay S. Wintrob has been a director since September 2011. Mr. Wintrob has served as President and Chief Executive Officer of SunAmerica Financial Group, the U.S. based life and retirement services businesses of American International Group, Inc., or AIG, and Executive Vice President of Domestic Life and Retirement Services of AIG since 2009. Mr. Wintrob was Executive Vice President of Retirement Services of AIG from 2002 to 2009 and also served as a director of AIG from 1999 to 2004. Mr. Wintrob joined SunAmerica Inc. in 1987 as Assistant to the Chairman, was elected Senior Vice President in 1989, Executive Vice President in 1991 and Vice Chairman in 1995. Mr. Wintrob also served as President of SunAmerica Investments, Inc., overseeing the company’s invested asset portfolio, from 1994 through 2000. Following AIG’s acquisition of SunAmerica, Mr. Wintrob served as Vice Chairman of AIG Retirement Services, Inc. (now known as SAFG Retirement Services, Inc.) from 1998 to 2005, Chief Operating Officer from 1998 to 2001 and has served as President since 2000 and Chief Executive Officer since 2001. Prior to joining SunAmerica, Mr. Wintrob was an associate with the law firm of O’Melveny & Myers. Mr. Wintrob received a B.A. in Political Science from the University of California at Berkeley and a J.D. from the Boalt Hall School of Law at the University of California at Berkeley. Mr. Wintrob presently serves, and has served since September 2010, as a non-executive director of AIA Group Limited, which is listed on the main board of the Stock Exchange of Hong Kong. Mr. Wintrob serves on the CEO Steering Committee on Retirement and Financial Security of the American Council of Life Insurers. He is a board member of several non-profit organizations, including The Broad Foundations, Cedars-Sinai Medical Center, The J. Paul Getty Trust and the Skirball Cultural Center. Mr. Wintrob’s investment and finance expertise and his service as chief executive officer of one of the largest life insurance and retirement services organizations in the United States add value to our board of directors and to our business.

Todd E. Molz is our general counsel and a Managing Director. Mr. Molz manages all aspects of our legal activities, including fund formation, acquisitions and other special projects. Prior to joining Oaktree in March 2006, Mr. Molz was a partner of the Los Angeles law firm of Munger, Tolles & Olson LLP, where his practice focused on tax and structuring aspects of complex and novel business transactions. Prior to joining Munger, Tolles & Olson LLP, Mr. Molz served as a law clerk to the Honorable Alfred T. Goodwin of the

 

180


Table of Contents

United States Court of Appeals for the Ninth Circuit. Mr. Molz received a B.A. in Political Science cum laude from Middlebury College and a J.D. with honors from the University of Chicago. While at Chicago, Mr. Molz served on the Law Review, received the John M. Olin Student Fellowship and was a member of the Order of the Coif. Mr. Molz serves on the Board of Trustees of the Children’s Hospital of Los Angeles.

B. James Ford is a Managing Director and co-portfolio manager of our global principal investments strategy. Since joining Oaktree in 1996, Mr. Ford has been involved in sourcing and executing a number of the firm’s most significant investments and led the group’s efforts in media and energy sectors prior to being named a portfolio manager in 2006. Mr. Ford serves on the board of directors of Crimson Exploration, Inc., Exco Resources, Inc. and numerous private companies. Prior to joining Oaktree, Mr. Ford worked at McKinsey & Co. and was an analyst in the investment banking division of PaineWebber Incorporated. Mr. Ford earned a BA in Economics from University of California at Los Angeles and an MBA from the Stanford University Graduate School of Business. Mr. Ford also serves as an active member of the Children’s Bureau Board of Directors and as trustee of the Stanford Graduate School of Business Trust.

Caleb S. Kramer is a Managing Director and the portfolio manager of our European principal investments strategy. Prior to joining Oaktree in 2000, Mr. Kramer co-founded Seneca Capital Partners LLC, a private equity investment firm. From 1994 to 1996, Mr. Kramer was employed by Archon Capital Partners, an investment firm. Prior to 1994, Mr. Kramer was a mergers and acquisitions associate at Dillon Read and Co. Inc. and an analyst at Merrill Lynch and Co. Inc. Mr. Kramer received a B.A. in Economics from the University of Virginia.

There are no family relationships among any of our executive officers and directors.

Board Structure

Composition of Our Board of Directors After This Offering

Our operating agreement establishes a board of directors responsible for the oversight of our business and operations. So long as the Oaktree control condition is satisfied, the number of directors that comprise our board of directors is determined from time to time by our manager. Upon the consummation of this offering, our board of directors will consist of              (for a total of              directors). Actions by our board of directors must be taken with the approval of a majority of its members. So long as the Oaktree control condition is satisfied, our manager is entitled to designate all the members of our board of directors.

Control of Oaktree Capital Group Holdings GP, LLC

Oaktree Capital Group Holdings GP, LLC acts as our manager and is the general partner of OCGH, which owns 100% of our outstanding Class B units. Under its operating agreement, Oaktree Capital Group Holdings GP, LLC is managed by an executive committee that is comprised of our eight principals. In general, the executive committee seeks to act by consensus or, absent a consensus, by a vote of a majority of the voting percentage of the executive committee members (or such higher threshold as may be determined from time to time by the executive committee). The executive committee also, from time to time, delegates to one or more of its members or to other persons such authority and duties as the executive committee may deem advisable. Oaktree Capital Group Holdings GP, LLC has agreed that the admission of any member who is not a principal is prohibited.

The voting percentage of each member of the executive committee is equal to the fraction, expressed as a percentage, the numerator of which is his percentage interest in OCGH and the denominator of which is the aggregate percentage interest of all of the executive committee members in OCGH. Accordingly, members with larger economic stakes in the Oaktree Operating Group

 

181


Table of Contents

(including Messrs. Marks, Karsh and Stone) are able to exercise greater voting power than members with smaller economic stakes on any matter submitted to the executive committee for a vote. The combined voting percentages of Messrs. Marks and Karsh by themselves are sufficient, for the foreseeable future, to constitute a majority of the voting percentage of the executive committee members.

Controlled Company Exemption

Under the NYSE rules, a company of which more than 50% of the voting power is held by an individual, group or another company is a “controlled company” and may elect not to comply with certain NYSE corporate governance standards. After completion of this offering, the principals will continue to represent more than 50% of our voting power, and we will therefore be a “controlled company.” As a result, we will elect not to comply with certain NYSE corporate governance standards, including the following:

 

  Ÿ  

the requirement that a majority of the board of directors consist of independent directors;

 

  Ÿ  

the requirement to have a compensation committee that is composed entirely of independent directors with a written charter addressing the committee’s purpose and responsibilities;

 

  Ÿ  

the requirement to have a nominating/corporate governance committee that is composed entirely of independent directors with a written charter addressing the committee’s purpose and responsibilities; and

 

  Ÿ  

the requirement for an annual performance evaluation of the compensation and nominating/corporate governance committees.

In addition to the above, we will not be required to hold annual meetings of our unitholders. Accordingly, you will not have the same protections afforded to shareholders of companies that are subject to all of the NYSE corporate governance requirements.

Audit Committee

The purpose of the audit committee will be to assist our board of directors in overseeing and monitoring the quality and integrity of our financial statements, our compliance with legal and regulatory requirements, the performance of our internal audit function and our independent registered public accounting firm’s qualifications, independence and performance. Our audit committee will be comprised of Messrs.                         upon the completion of this offering. The SEC rules and the NYSE rules require us to have one independent audit committee member upon the listing of our Class A units on the NYSE, a majority of independent audit committee members within 90 days of the effective date of the registration statement and all independent audit committee members within one year of the effective date of the registration statement. All members of our audit committee will meet the requirements for financial literacy under applicable NYSE rules. Our board of directors has determined that                         is an “audit committee financial expert” within the meaning of Item 407(d)(5) of Regulation S-K and has “accounting or related financial management expertise” under applicable NYSE rules. Our audit committee will operate under a written charter that will satisfy the applicable requirements of the SEC rules and the NYSE rules.

Executive Committee

Our board of directors will establish an executive committee that will act, when necessary, in place of our full board of directors during intervals between meetings of our board of directors. The executive committee will consist of Messrs. Marks, Karsh and Frank.

 

182


Table of Contents

Lack of Compensation Committee Interlocks and Insider Participation

Because we are a “controlled company” within the meaning of the NYSE corporate governance standards, we do not have a compensation committee. Messrs. Marks, Karsh and Frank have historically made all final determinations regarding executive officer compensation. Our board of directors has determined that maintaining our existing compensation practices as closely as possible is desirable and intends that these practices will continue. Accordingly, our board of directors does not intend to establish a compensation committee. For a description of certain transactions involving us and our directors and executive officers, see “Certain Relationships and Related Party Transactions.”

Executive Compensation

Compensation Discussion and Analysis

Overview of Compensation Philosophy and Program

Our fundamental philosophy in compensating our key personnel has always been, and, following this offering, will continue to be, to align their interests with the interests of our clients and unitholders. The alignment of interests is a defining characteristic of our business and one that we believe best optimizes long-term sustainable value. None of our named executive officers, or NEOs, receives any salary or bonus (although, as discussed in greater detail under “—Asset Based Management Fees” below, in 2012 we began to pay Stephen A. Kaplan a fixed dollar amount as compensation in connection with the transition of his responsibilities as head of our global principal investments strategy). Most of our founding principals, including our Chairman, receive no compensation and receive only distributions on the OCGH units they have held since our inception. The remaining NEOs are compensated through a combination of equity grants, equity distributions and profit and/or fee sharing.

We intend to continue our historical compensation practices following this offering, although we anticipate that in the future we may find it appropriate to provide compensation to our founding principals in addition to their equity distributions. Nonetheless, we expect that the substantial majority of their compensation as a whole will continue to come from their indirect ownership of the Oaktree Operating Group for the foreseeable future.

In connection with this offering, we determined that our NEOs consisted of the following individuals: (i) Bruce A. Karsh, our President; (ii) David M. Kirchheimer, our Chief Financial Officer and Chief Administrative Officer; (iii) John B. Frank, our Managing Principal; (iv) Stephen A. Kaplan, who co-manages our global principal investments strategy; and (v) Caleb S. Kramer, who manages our European principal investments strategy. Our Chairman, Howard S. Marks, and two other founding principals, Sheldon M. Stone and Larry W. Keele, are not among our NEOs because none of them receives any compensation and each receives only distributions in respect of their OCGH units.

Compensation Elements for Named Executive Officers

As noted above, our NEOs are compensated primarily or exclusively through a combination of equity grants and profit and fee sharing. The core arrangements pursuant to which each of our NEOs is compensated have been in effect for a number of years. Rather than pay base salaries and annual bonuses that would require us to adjust compensation each year in response to short-term factors, our NEOs’ compensation arrangements were designed as long-term arrangements that are structured to align our NEOs’ interests with the interests of the company and our clients, incentivize and reward long-term performance, and reduce the need for recurring and potentially distracting compensation negotiations.

Generally speaking, we do not review our NEOs’ compensation arrangements on an annual basis. To the extent that an NEO’s compensation is modified, such decisions are based upon

 

183


Table of Contents

Messrs. Marks’s and Karsh’s, or Mr. Frank’s, as applicable, subjective assessment of a multitude of factors, including the scope and complexity of the NEO’s responsibilities, the NEO’s individual performance, the alignment of interests between the NEO and our clients and unitholders, and the NEO’s historic and anticipated contributions to our business results and financial performance. None of the factors considered by Messrs. Marks and Karsh, or Mr. Frank, as applicable, is assigned any particular weighting in determining the amount of compensation to award. With respect to 2011, the only compensation decisions made with respect to any of our NEOs was the grant of OCGH units to Messrs. Frank and Kirchheimer and the grant of a combination of OGCH units and phantom units (which are economically equivalent to OGCH units) to Mr. Kramer, as discussed below.

What We Reward and Why We Pay Each Pay Element

The compensation packages for our NEOs are intended to align their interests with our clients and unitholders, reward risk mitigation and sustained financial and operational performance and to motivate these individuals to remain with us for long and productive careers. Our compensation arrangements are intended to attract, retain and motivate individuals of the highest level of quality and effectiveness. We are focused on rewarding the types of sustained, longer-term performance that provides attractive risk-adjusted returns for clients and increases long-term unitholder value.

Our NEOs do not receive any salary or participate in an annual cash bonus plan. Instead, our compensation structure enables our NEOs to receive remuneration via distributions on their indirect ownership of the Oaktree Operating Group and from various profit or fee sharing arrangements. Allowing our NEOs to participate in profit or fee sharing arrangements enables us to align their interests with those of our unitholders and clients, eliminating the need to pay salaries and discretionary bonuses that do not consistently correlate to our profitability, creating a comprehensive approach to compensation for our NEOs and encouraging long-term retention. The indirect ownership of the Oaktree Operating Group by our NEOs results in distributions to our NEOs that are by design performance-based since all of the distributions are determined based on our profits and in respect of the officers’ allocated shares of the carried interest or incentive fees payable in respect of our investment funds. Equity grants under the 2007 Plan, the 2011 Plan and the Phantom Equity Plan further align the interests of our NEOs with those of our unitholders.

A portion of the compensation earned by Messrs. Karsh, Kaplan and Kramer consists of carried interests, which they each received as a member of the portfolio management team for the funds in which they serve as the portfolio manager. Mr. Frank receives a share of the carried interest from our largest closed-end strategy, distressed debt, both in recognition of his historic contributions to the management of some of the strategy’s investments and in lieu of other compensation, such as a greater profit sharing percentage or additional OCGH units. In addition, a significant portion of the compensation earned by Messrs. Kaplan and Kramer has consisted of their share of the management fees paid by the funds for which they serve as portfolio manager, although as discussed under “—Asset Based Management Fees” below, beginning in 2012, Mr. Kaplan no longer shares in the management fees paid by the funds he co-manages.

Indirect Ownership of the Oaktree Operating Group

All of our executive officers, including our NEOs, have significant indirect equity stakes in the Oaktree Operating Group through their holdings of OCGH units, which we believe provide a long-term incentive to improve the value of our business without creating undue risk. This ownership entitles our NEOs to a portion of the aggregate earnings of the Oaktree Operating Group, and allows our NEOs to realize appreciation in the value of our units through their ability to exchange OCGH units for Class A units and then sell such units. For purposes of our financial statements, we treat distributions paid on the Oaktree Operating Group units as distributions on equity rather than as compensation, and

 

184


Table of Contents

therefore these payments are not reflected in the Summary Compensation Table below. As described under “Certain Relationships and Related Party Transactions—Exchange Agreement,” subject to certain restrictions, each OCGH unitholder will have the right to exchange his or her vested OCGH units into, at the option of our board of directors, Class A units, an equivalent amount of cash based on then-prevailing market prices, other consideration of equal value or any combination of the foregoing pursuant to the terms of an exchange agreement following the expiration of any applicable lock-up period.

The OCGH units held by our NEOs at the time of the May 2007 Restructuring vested in 20% increments on January 2 of the five succeeding years, with the last 20% increment having vested on January 2, 2012. Each tranche of vested units is subject to a lock-up that expires on July 10 of the year in which the tranche vests. OCGH has the right to waive such lock-up periods in its discretion at any time.

Our NEOs will forfeit all unvested units in OCGH upon their departure from Oaktree for any reason unless the departure is due to death or disability, in which case all unvested units automatically vest in full, or if the forfeiture requirement is waived by us. All of our NEOs are subject to transfer restrictions in respect of their OCGH units by virtue of the fact that each of our NEOs must obtain board approval to exchange their OCGH units for Class A units, which may be sold, or the equivalent amount of cash as discussed above.

As of December 31, 2011, our NEOs each held the following number of OCGH units and Class C units:

 

Name

   Number of OCGH
Units
     Number of
Class C  Units (1)
     Total Number of
Units
     Percentage of Beneficial
Ownership of
Oaktree Operating
Group
 

Bruce A. Karsh

     23,562,546         1,826         23,564,372         15.87

David M. Kirchheimer

     1,761,575         136         1,761,711         1.19

John B. Frank

     2,525,420         185         2,525,605         1.70

Stephen A. Kaplan

     2,280,292         181         2,280,473         1.54

Caleb S. Kramer

     1,001,021         79         1,001,100         0.67

 

(1) Prior to the completion of this offering, all outstanding Class C units will be converted into Class A units on a one-for-one basis.

Following the May 2007 Restructuring, the OCGH unitholders’ interests in OCGH continued to take into account any disproportionate sharing in historical incentive income in accordance with the terms of the OCGH limited partnership agreement that were in effect prior to the May 2007 Restructuring. As a result, distributions to the OCGH unitholders by OCGH that are attributable to historical incentive income are not made pro rata in proportion to the OCGH unitholders’ interest in OCGH units but instead will be adjusted to account for the disproportionate sharing of historical incentive income.

Equity Grants

Our board of directors and the general partner of OCGH adopted the 2007 Plan as part of the May 2007 Restructuring (see “—2007 Plan” below). All future grants of equity-based awards to be made to our NEOs will be made pursuant to the terms and conditions of this plan, the 2011 Plan (see “—2011 Equity Incentive Plan” below) or any successor thereto. For the last five years or so, Mr. Frank has made all final recommendations regarding grants of equity-based awards to our NEOs (other than to himself), based on his subjective assessment of such factors as he deems appropriate, such as the

 

185


Table of Contents

NEO’s individual contribution, importance to our business and the performance of the group which the NEO directs. In making his assessments, he solicits the advice and input of Messrs. Marks and Karsh. Messrs. Marks and Karsh determine the amount of equity-based awards, if any, to be granted to Mr. Frank in their discretion, based upon their subjective assessment of Mr. Frank’s past and anticipated contribution to the success of our business, the scope and complexity of his responsibilities, his current equity ownership, his existing overall compensation and such other factors as they deem appropriate. All equity-based awards were formally granted either by our board of directors or by a committee composed of Messrs. Marks, Karsh and Frank. Following this offering, Mr. Frank will recommend grants to the board, subject to the input and advice of Messrs. Marks and Karsh, and our entire board will serve as the Committee under the 2011 Plan for purposes of making all future grants of equity-based incentive awards to our executive officers.

We have historically made equity grants in each January. On January 1, 2011, Mr. Frank received a restricted unit award of 100,000 OCGH units, and Mr. Kirchheimer received a restricted unit award of 25,000 OCGH units. The 2011 grants vest in equal increments on each of the first ten anniversaries of grant, beginning on January 1, 2012 (with the last tranche vesting on January 1, 2021), subject to accelerated vesting upon death or disability. In addition, Mr. Kramer was awarded 7,500 OCGH units on January 31, 2011 and 67,500 phantom units under the Phantom Equity Plan of Oaktree Capital Group, LLC and its affiliates on March 31, 2011. None of our other NEOs was granted OCGH units or phantom units in 2011.

The phantom units provide for cash payments to the phantom unitholder in the same amounts and at the same times as payments are made in respect of actual OCGH Units granted under the 2007 Plan. As we did for all grants made in 2011 to our executives located in the United Kingdom, we gave Mr. Kramer a choice between receiving actual OCGH units, phantom units or a mix of the two in light of a potential change in form of our United Kingdom entity and associated individual tax consequences. At the time of the 2011 grants, we were considering changing our United Kingdom entity from a limited corporation to a limited liability partnership, which could have changed the UK tax treatment of the grant of actual OCGH units. As a result, we offered to make all or any part of the 2011 award in phantom units. The OCGH units granted to Mr. Kramer, which was the first tenth of the combined phantom unit/OCGH unit grant for Mr. Kramer, vested entirely on January 1, 2012. Mr. Kramer’s phantom units would have vested in nine equal increments beginning on January 1, 2013. With respect to either the phantom units or the OCGH units, vesting can accelerate upon death or disability. In connection with the completion of the conversion of our United Kingdom entity to a limited liability partnership in 2011, Mr. Kramer agreed with us to have his unvested phantom units cancelled on December 31, 2011, and on January 19, 2012, we granted Mr. Kramer 67,500 OCGH units with the same vesting conditions as applied to Mr. Kramer’s unvested phantom units.

On January 19, 2012, we granted 100,000 OCGH units to Mr. Frank and 25,000 OCGH units to Mr. Kirchheimer. The foregoing equity grants will vest ratably over ten years, beginning on March 1, 2013. In addition, we made two equity awards to Mr. Kramer on January 19, 2012, as follows: (1) a grant of 150,697 OCGH units, which will vest ratably over five years, beginning on November 11, 2012, and (2) a separate grant of 58,605 OCGH units, which will vest ratably over ten years, beginning on November 11, 2012. With respect to each of the foregoing equity grants, vesting can accelerate on death or disability.

In assessing equity grants to our personnel, including our NEOs, Mr. Frank does not employ any formulaic approach or utilize compensation consultants. Instead, Mr. Frank subjectively assesses factors such as the scope and impact of the person’s role, his or her historic and anticipated future contribution to the company’s long term success, the person’s historic compensation (including equity grants) and overall level of compensation relative to other personnel, and the vesting periods

 

186


Table of Contents

associated with the equity grants. Mr. Frank does not weigh these factors in any particular way; rather, he uses his subjective judgment to determine the size of the OCGH unit (or OCGH and phantom unit) grant. With respect to the equity grants for Messrs. Kramer and Kirchheimer in 2011 and 2012, Mr. Frank considered the factors described above and, with respect to Mr. Kramer, took into account the increasing importance of the European principal investments strategy Mr. Kramer heads. For Mr. Frank’s 2011 and 2012 equity grants, Messrs. Marks and Karsh similarly subjectively assessed the scope and impact of Mr. Frank’s role, his historic and anticipated future contribution to the company, his historic compensation (including equity grants) and his overall compensation, as compared to other senior executives. In particular, Messrs. Marks and Karsh considered the scope of Mr. Frank’s responsibilities as our Managing Principal, the increase in those responsibilities resulting from the growth in the breadth and complexity of our operations, and the additional responsibilities relating to preparing us for this offering and managing a public company following this offering. In each case, no particular weight was assigned to any of the factors considered. In addition to the factors described above, we granted the two above-described awards to Mr. Kramer in recognition of Mr. Kramer’s agreement to reduce the asset-based management fees he would otherwise receive in respect of the funds he manages.

Components of Other Compensation

As described above, our NEOs’ compensation arrangements were designed as long-term arrangements that are structured to align our NEOs’ interests with the interests of our company and our clients, incentivize and reward long-term performance and reduce the need for recurring and potentially distracting compensation negotiations. We agree to pay our NEOs a certain percentage of different revenues or profits, generally focused more on our overall profitability in the case of Messrs. Karsh, Frank and Kirchheimer, and more on particular strategies we manage in the case of Messrs. Karsh, Kaplan and Kramer, although in the case of Mr. Frank, a meaningful portion of his compensation in a given year may relate to incentive income generated by our distressed debt funds, and in the case of all of our NEOs, their equity ownership represents a very substantial portion of their participation in the economics of our business. We attached little weight to the mix of compensation in any particular year as we focus on the long-term nature of our business and compensation arrangements. Several years ago, Messrs. Marks and Karsh set the percentages of profit sharing, incentive income and management fee income for our NEOs. When doing so, they considered a variety of factors, including the projected amount of profit sharing, incentive income and management fee income each NEO would receive relative to the other applicable compensation components.

Profit Sharing Arrangements

Each of Messrs. Frank and Kirchheimer is entitled to receive a quarterly profit sharing payment based on the annual GAAP net income of the Oaktree Operating Group with adjustments (1) eliminating the compensation expense relating to equity granted on or before the 2007 Private Offering, (2) representing a 50% reduction to the compensation expense relating to all other equity grants and (3) for certain other minor items. Profit sharing payments made in respect of a fiscal year are subject to a true-up or true-down after the close of the fiscal year to reflect actual profits for the year. This profit sharing arrangement will terminate upon the termination of the employment of Messrs. Frank and Kirchheimer, respectively, for any reason. When Messrs. Frank and Kirchheimer became principals of our business in 2002, no principal had ever received a fixed salary and bonus, and Messrs. Marks and Karsh concluded annual discussion of bonuses would be contrary to the nature of the status of Messrs. Frank and Kirchheimer as principals. Instead, they determined an appropriate profit sharing percentage for Messrs. Frank and Kirchheimer based in part on the compensation they would have received had they remained employees compensated at the most senior level, taking into account that this profit sharing arrangement was 100% at risk and tied their compensation directly to the overall profitability of our business. Messrs. Kirchheimer and Frank’s profit sharing arrangement

dates back to the beginning of 2003, when it was determined that compensating them by reference to

 

187


Table of Contents

our profits would be preferable than continuing to afford them salary and bonus or granting them equity sufficient to generate a comparable cash flow. Their profit sharing percentages were increased in 2009 to reflect the growth in their responsibilities since 2003. Since Messrs. Kirchheimer and Frank are responsible for the day to day operations of our business and for managing our overall business, the profit sharing arrangements motivate them by tying their compensation to the success of our overall business. The amounts paid to Messrs. Frank and Kirchheimer as annual profits participation interests are set forth under “All Other Compensation” in the Summary Compensation Table below.

Carried Interest or Incentive Income

As noted above, Messrs. Karsh, Frank, Kaplan and Kramer (like many of our investment professionals) have the right to receive a portion of the incentive income generated by our funds through their participation interests in the carry pools generated by the general partners of these funds. The carry pools are the participation interests in these funds set aside for the general partners of the funds, which in turn grant a portion of such interests to our NEOs and other executives. Each of Messrs. Karsh and Frank receives a share of the incentive income we receive with respect to certain of our distressed debt funds, and each of Messrs. Kaplan and Kramer receives a share of the incentive income we receive from our control investing funds. We first awarded Mr. Karsh an interest relating to the incentive income of our distressed debt funds commencing with our fund, OCM Opportunities Fund VII, L.P., and have awarded him an interest in each such fund since then. His percentage is determined by a formula that takes into account his indirect interest through his equity ownership and will increase as his equity ownership decreases, subject to a cap. The carry pools (and Messrs. Karsh, Frank, Kaplan and Kramer’s participation therein) are referred to as our “Carry Plans.” Under the terms of our closed-end funds, we (and our employees who share in our carried interest) are generally not entitled to carried interest distributions (other than tax distributions) until the investors in our funds have received a return of all contributed capital plus an 8% preferred return. Because the aggregate amount of carried interest payable through our Carry Plans is directly tied to the realized performance of the funds, we believe this fosters a strong alignment of interests among the investors in those funds and Messrs. Karsh, Frank, Kaplan and Kramer, and therefore benefits both those investors and our unitholders.

Participation in carried interest is a primary means of compensating and motivating many of our investment professionals. We believe such participation is one of the most effective ways to align the interests of our investment professionals with our clients and unitholders. Mr. Frank, or Messrs. Marks and Karsh, as applicable, determine the amount of incentive income to grant in respect of a given fund based on our historical arrangements with the NEO and our estimation of the NEO’s current and projected role in the investment activities of the particular fund. In making these determinations, we consider a multitude of factors, including the NEO’s role in raising the particular fund, sourcing and evaluating potential investment opportunities for the fund, managing and monitoring existing investments within the fund, running the larger investment strategy and managing the investment and other professionals involved in the fund’s activities. None of these factors is assigned a particular weighting in determining the amount of carried interest to grant to a particular NEO. We expect to continue to use participation in carried interest as a cornerstone of compensation for our investment professionals who manage closed-end funds. Grants of participation interests in incentive income for our closed-end funds are made in each specific fund and are subject to vesting, which typically runs over five years, subject to acceleration for death, disability or termination without cause. Vesting serves as an employment retention mechanism and thereby enhances the alignment of interests between a participant and us. We believe that vesting of participation in incentive income motivates participants to remain in our employ over the long term. For purposes of our financial statements, we treat the income allocated to all of our personnel who have participation interests in the incentive income generated by

our funds as compensation and the allocations of incentive income earned by Messrs. Karsh, Frank,

 

188


Table of Contents

Kaplan and Kramer in respect of fiscal year 2011 are accordingly set forth under “All Other Compensation” in the Summary Compensation Table below, even though they may not have received such amounts in cash.

Asset Based Management Fees

While all of our NEOs share indirectly in our management fees through their ownership of OCGH units, each of Messrs. Kaplan and Kramer also has historically received a direct share of the management fees paid by the control investing funds for which he serves as portfolio manager. During their investment periods, these funds pay a management fee based on a percentage of limited partners’ capital commitments. Thereafter, the management fee is based on the lesser of a percentage of the portion of limited partners’ capital contributions that has been invested and not returned to such limited partners and the cost basis of the assets remaining in the fund. The amount paid to Messrs. Kaplan and Kramer as distributions of asset-based management fees is set forth under “All Other Compensation” in the Summary Compensation Table and is determined by reference to sharing percentages we negotiated with Messrs. Kaplan and Kramer some years ago, taking into account Messrs. Kaplan and Kramer’s roles in fundraising, sourcing and evaluating potential investment opportunities, managing and monitoring existing investments and managing the strategy and its investment and other professionals, with none of these factors having any particular weighting.

Mr. Kaplan has begun the process of transitioning his responsibilities as head of our global principal investments strategy to others within the group as a part of an orderly succession process. In connection with Mr. Kaplan’s ongoing transition, beginning in 2012, Mr. Kaplan will no longer receive a fixed direct share of asset-based management fees. Instead, Mr. Kaplan will receive four quarterly payments in 2012 totaling $9,000,000 in the aggregate. We determined the $9,000,000 amount by estimating the fixed management fees Mr. Kaplan would have otherwise earned in 2012, and reduced that amount by 25% to account for the gradual transitioning of Mr. Kaplan’s responsibilities to others. No set amount has been determined with respect to Mr. Kaplan’s compensation after 2012, although we expect it will continue to decrease. Mr. Kaplan continues to fulfill his responsibilities as a portfolio manager of many of our control investing funds and expects to continue to be a member of our global principal investments group following the transition of his current responsibilities.

Other Benefits

We provide an annual cost of living adjustment to Mr. Kramer to compensate him for the additional costs he incurs by being stationed in London with his family. We also cover the cost of travel for Mr. Kramer and his family from the United Kingdom to the United States to have leave at home. We agreed to provide this personal benefit in order to encourage Mr. Kramer to relocate to London and believe that it has contributed to the success of that arrangement. We provide minimal other perquisites to our executives and such perquisites form an insignificant element of our total compensation structure.

Determination of Executive Compensation

Except in the case of the grants of OCGH units to Mr. Frank as discussed above under “—Equity Grants,” the compensation of our senior professionals is determined by the relevant portfolio manager or department head and by Mr. Frank, our Managing Principal. Mr. Frank, with the input of Messrs. Marks and Karsh, makes the final decisions in his discretion, based on his subjective assessment of what will best advance the interests of our company, but our compensation process is a collaborative and iterative effort. Our process is intended to appropriately reward and incentivize our executives so as to secure their loyalty and motivate them to devote their best efforts to the interests of our clients and unitholders. Our process is not formulaic. Rather, we seek to take into account a range of largely subjective factors relating to the individual’s historic and projected contribution to the success of our business. The particular factors deemed most relevant to any particular compensation decision vary

 

189


Table of Contents

widely depending upon individual circumstance, but typically include consideration of the individual’s work ethic, expertise, judgment, reputation, seniority, willingness and ability to work as part of a team and overall effectiveness. None of these factors is assigned any particular weight in making any compensation decisions. The only compensation decisions that were made with respect to any of our NEOs in 2011 are equity grants made to Messrs. Frank, Kirchheimer and Kramer. These grants, and the subjective decision making process used to determine the size of these grants, are discussed above under “—Equity Grants.”

Risk Analysis of Our Compensation Programs

We strive to invest in a risk-controlled fashion and seek to ensure that our compensation policies are consistent with that approach and discourage the incurrence of undue risk. Thus, we emphasize both the grant of equity and—for senior investment professionals in our closed-end funds—carried interest subject to multi-year vesting as key forms of compensation, particularly as employees become more senior in the organization and assume more leadership. We believe this policy encourages long-term thinking, fosters a collaborative culture and reduces any incentive to accept excessive risk in a search for short-term gain. With respect to participation in our incentive income, our closed-end funds generally distribute incentive income only after we have returned all capital plus a preferred return to our investors, meaning that in analyzing investments and making investment decisions, our investment professionals are motivated to take a long-term view of their investments, given that short-term results typically do not affect their compensation. Importantly, the amount of incentive income paid to these investment professionals is determined by the performance of the fund as a whole, rather than specific investments, meaning that they have a material interest in every investment. This approach discourages excessive risk taking, given that even a hugely successful investment will result in incentive compensation payments only if the overall performance of the fund exceeds the requisite hurdle.

Tax and Accounting Considerations

Beginning on May 25, 2007, we began accounting for share-based payments (i.e., OCGH units issued at the time of the May 2007 Restructuring and equity-based awards granted under our 2007 Plan) in accordance with Accounting Standards Codification Topic 718.

 

190


Table of Contents

Summary Compensation Table for 2011

The following table provides summary information concerning the compensation of our president, our chief financial officer and each of our three other most highly compensated employees who served as executive officers at December 31, 2011, for services rendered to us during fiscal years 2011 and 2010.

The distributions our NEOs receive in respect of their indirect ownership of the Oaktree Operating Group are based on their respective holdings of OCGH units and are not reflected as cash compensation in the table below:

 

Name and Principal Position

  Year     Salary
($) (1)
    Bonus
($) (1)
    Stock
Awards

($) (2)
    Non-Equity
Incentive Plan
Compensation
($)
    All Other
Compensation
($) (3), (4)
    Total
($)
 

Bruce A. Karsh,

President

    2011      $ —       $ —       $ —       $ —       $ 4,125,747      $ 4,125,747   
    2010      $ —        $ —        $ —        $ —        $ 8,254,547      $ 8,254,547   

David M. Kirchheimer,

Chief Financial Officer and Chief Administrative Officer

    2011      $ —        $ —        $ 621,250      $ —        $ 4,798,723      $ 5,419,973   
    2010      $ —        $ —        $ 582,000      $ —        $ 7,303,995      $ 7,885,995   

John B. Frank,

Managing Principal

    2011      $ —        $ —        $ 2,485,000      $ —        $ 10,955,587      $ 13,440,587   
    2010      $ —        $ —        $ 2,328,000      $ —        $ 14,819,956      $ 17,147,956   

Stephen A. Kaplan,

Principal

    2011      $ —        $ —        $ —        $ —        $ 20,708,321      $ 20,708,321   
    2010      $ —        $ —        $ —        $ —        $ 22,031,295      $ 22,031,295   

Caleb S. Kramer,

Managing Director

    2011      $ —        $ —        $ 2,182,725      $ —        $ 16,780,115      $ 18,962,840   
    2010      $ —        $ —        $ —        $ —        $ 15,185,125      $ 15,185,125   

 

(1) We do not pay salaries or bonus to our NEOs (although, as discussed under “—Asset Based Management Fees” above, in 2012 we began to pay Mr. Kaplan a fixed dollar amount as compensation in connection with his transition from his role as one of our portfolio managers).
(2) The reference to “stock” in this table refers to units in OCGH and phantom units of OCGH. The grant date fair value of the units received by our NEOs during the 2011 and 2010 fiscal years is reflected in the “Stock Awards” column in the Summary Compensation Table because we must account for such units as compensation expense for financial statement reporting purposes. As part of the May 2007 Restructuring, our NEOs exchanged their interests in OCM for units in OCGH. We recognize expense for financial statement reporting purposes in respect of the unvested units in OCGH received by our NEOs on the basis of the value of those units at the time of the grant pursuant to Financial Accounting Standards Board Accounting Codification (ASC) Topic 718 or “ASC Topic 718,” Accounting for Stock Compensation. See notes 2 and 10 to our audited consolidated financial statements for further information concerning the assumptions underlying such expense.
(3) Amounts included for 2011 and 2010 reflect the total amount payable with respect to such NEO’s right to receive an allocation of the annual profits of the Oaktree Operating Group in respect of the 2011 and 2010 fiscal years, respectively (see “—Compensation Elements for Named Executive Officers—Profit Sharing Arrangements”).
(4) See the “All Other Compensation Table” below.

 

191


Table of Contents

All Other Compensation Supplemental Table

The following table provides additional information regarding each component of the All Other Compensation column in the Summary Compensation Table:

 

Name

  Year     Payments in
Respect of Carried
Interest (1)
    Asset Based
Management
Fees (2)
    Profits
Participation  (3)
    Cost of
Living
Allowance  (4)
    Travel
Allowance  (5)
    Total  

Bruce A. Karsh

    2011      $ 4,125,747      $ —       $ —           $ 4,125,747   
    2010      $ 8,254,547      $ —        $ —            $ 8,254,547   

David M. Kirchheimer

    2011      $ —        $ —        $ 4,798,723          $ 4,798,723   
    2010      $ —        $ —        $ 7,303,995          $ 7,303,995   

John B. Frank

    2011      $ 4,719,965      $ —        $ 6,235,622          $ 10,955,587   
    2010      $ 5,601,494      $ —        $ 9,218,462          $ 14,819,956   

Stephen A. Kaplan

    2011      $ 5,759,561      $ 14,948,760      $ —            $ 20,708,321   
    2010      $ 5,442,372      $ 16,588,923      $ —            $ 22,031,295   

Caleb S. Kramer

    2011      $ 3,624,617      $ 12,718,973      $ —        $ 325,000      $ 111,525      $ 16,780,115   
    2010      $ 1,309,493      $ 13,393,880      $ —        $ 327,952      $ 153,800      $ 15,185,125   

 

(1) Amounts included for 2011 and 2010 represent amounts earned in respect of participation interests in incentive income generated by our funds with respect to the 2011 and 2010 fiscal years, respectively.
(2) Amounts included for 2011 and 2010 represent cash management fees earned in a given year in respect of funds in which the NEO serves as a portfolio manager.
(3) Amounts included for 2011 and 2010 represent the amounts earned in a given year in respect of the NEO’s annual profits participation interest.
(4) Amounts intended to compensate Mr. Kramer for the additional expenses incurred by being located in the United Kingdom.
(5) Amounts needed to cover the actual cost of travel between the United States and the United Kingdom for Mr. Kramer and his family.

Non-Competition, Non-Solicitation and Confidentiality Restrictions

Pursuant to the terms of OCGH’s partnership agreement, our executive officers (including our NEOs) are subject to customary provisions regarding non-solicitation of our clients and employees and confidentiality, intellectual property and nondisparagement obligations. In addition, during the term of employment and for the one-year period immediately following termination of employment, our executive officers may not, directly or indirectly:

 

  Ÿ  

engage in any business activity in which we operate, including any Competitive Business (as defined below);

 

  Ÿ  

render any services to any Competitive Business; or

 

  Ÿ  

acquire a financial interest in or become actively involved with any Competitive Business (other than as a passive investor holding a minimal percentage of the stock of a public company).

“Competitive Business” means any business which is competitive with the business of any member of the Oaktree Operating Group or any of its affiliates (including raising, organizing, managing or advising any fund having an investment strategy in any way competitive with any of the funds managed by any member of the Oaktree Operating Group or any of its affiliates) anywhere in the United States or any other country where a member of the Oaktree Operating Group or any of its affiliates conducts business. Additionally, during the term of employment and for the two-year period immediately following termination of employment, our executive officers may not solicit our customers or clients for a Competitive Business, induce any employee to leave our employ or hire or otherwise enter into any business affiliation with any person who was our employee during the twelve-month period preceding such executive officer’s termination of employment.

 

192


Table of Contents

Incentive Income

Participation in incentive income generated by our funds is typically a five-year vesting schedule, under which a participating NEO’s interest will vest in increments of 22% on each of the first through fourth anniversaries of the closing date of the applicable fund, with the remaining 12% of the interest vesting on or after the fifth anniversary of such closing date, subject to certain limitations as set forth in the applicable governing documents. Under the terms of the applicable governing documents, NEOs are subject to various covenants addressing confidentiality, intellectual property, non-solicitation, non-competition and non-disparagement. Pursuant to the applicable fund agreements, a participating NEO’s incentive income interest is subject to clawback in the event that the general partner of the applicable fund is required to return any distributions (other than tax distributions) received in respect of such NEO’s interest in the applicable fund.

Grants of Plan-Based Awards in 2011

The following table provides information concerning the grant of equity-based awards made during the 2011 fiscal year. Other than the OCGH units granted to Messrs. Frank, Kirchheimer and Kramer and the phantom units granted to Mr. Kramer, we did not grant any OCGH units or other equity awards to any of our NEOs in fiscal year 2011.

 

Name

   Grant Date      All Other Stock Awards:
Number of Shares of
Stock or Units (1)
     Grant Date Fair Value
of Stock and Option
Awards (2)
 

David M. Kirchheimer

     1/1/2011         25,000       $ 621,250   

John B. Frank

     1/1/2011         100,000       $ 2,485,000   

Caleb S. Kramer

     1/31/2011         7,500       $ 198,225   

Caleb S. Kramer

     3/31/2011         67,500       $ 1,984,500   

 

(1) The awards of OCGH units granted to Messrs. Frank and Kirchheimer vest in ten equal installments, beginning on January 1, 2012 and thereafter on January 1 in each of the following nine years. The awards granted to Mr. Kramer include 7,500 OCGH units granted on January 31, 2011 that vested on January 1, 2012 and 67,500 phantom units granted on March 31, 2011 that were to vest in nine equal installments, beginning on January 1, 2013. On December 31, 2011, the phantom units granted to Mr. Kramer were cancelled, and on January 19, 2012, we granted 67,500 OCGH units to Mr. Kramer with the same terms as his unvested phantom units. See “—Equity Grants” for additional information.
(2) The grant date fair value of the unit awards was recognized pursuant to ASC Topic 718. See notes 2 and 10 to our audited consolidated financial statements for further information concerning the assumptions underlying such expense.

2007 Equity Incentive Plan

Our board of directors and the general partner of OCGH adopted the 2007 Plan as part of the May 2007 Restructuring. As explained in more detail below, the 2007 Plan is a source of equity-based awards, permitting us to grant to our investment professionals, other employees, directors and consultants options, unit appreciation rights, restricted units, phantom restricted units and other awards based on the units of OCGH, each of which represent an indirect interest in one Oaktree Operating Group unit.

Administration

The 2007 Plan is administered by our board of directors with the general partner of OCGH. Our board of directors and the general partner of OCGH has delegated the authority to administer the 2007 Plan to the Administrator, which is a committee consisting of Messrs. Marks, Karsh and Frank. The Administrator determines who will receive awards under the 2007 Plan, as well as the form of the awards, the number of units underlying the awards and the terms and conditions of the awards consistent with the terms of the 2007 Plan, although following the completion of this offering, our entire board will serve as the Administrator for purposes of making grants. For each OCGH unit granted pursuant to an award under the 2007 Plan, or the Award Units, we issue one Class B unit and one Oaktree Operating Group unit to OCGH. For each OCGH unit granted under the 2007 Plan that is subsequently forfeited by the employee, the 2007 Plan also provides for the automatic corresponding cancellation of one Class B unit and one Oaktree Operating Group unit held by OCGH.

 

193


Table of Contents

Units Subject to the 2007 Plan

As of the date of this offering,              OCGH units were issued to our employees under our 2007 Plan. The plan allowed the Administrator to issue up to 18,815,317 OCGH units in 2011. As with the other OCGH units, pursuant to the exchange agreement and the terms of the OCGH partnership agreement, vested Award Units may be exchanged for, at the option of our board of directors, our Class A units, an equivalent amount of cash based on then-prevailing market prices, other consideration of equal value or any combination of the foregoing, subject to approval of our board of directors. At the beginning of each calendar year, the aggregate number of OCGH units covered by the 2007 Plan will be increased on the first day of each fiscal year during the term of the 2007 Plan by the excess of (1) 15% of the aggregate number of Oaktree Operating Group units outstanding on the last day of the immediately preceding fiscal year over (2) the aggregate number of Oaktree Operating Group units issued or issuable under our 2007 Plan as of such date (unless our board of directors and the general partner of OCGH should decide to increase the number of OCGH units and Oaktree Operating Group units covered by the plan by a lesser amount).

Options and Unit Appreciation Rights

The Administrator may cause options to be granted under the 2007 Plan. Options to be granted under the 2007 Plan will vest and become exercisable at such times and upon such terms and conditions as may be determined by the Administrator at the time of grant, provided that an option granted under the 2007 Plan will generally not be exercisable for a period of more than 10 years after it is granted. The exercise price of each Award Unit subject to an option will not be less than the fair market value of an OCGH unit on the day the option is granted. To the extent permitted by the Administrator, the exercise price of an option may be paid in cash, in OCGH units having a fair market value equal to the aggregate option exercise price or in a combination thereof, partly in cash and partly in units, subject to such other requirements as may be imposed by our board of directors and the general partner of OCGH.

The Administrator may also cause unit appreciation rights to be granted independently of or in conjunction with an option. The exercise price of each unit appreciation right will not be less than the greater of (1) the fair market value of an OCGH unit on the date the unit appreciation right is granted and (2) the minimum amount permitted by applicable laws, rules, by-laws or policies of regulatory authorities or stock exchanges, except that, in the case of a unit appreciation right granted in conjunction with an option, the exercise price will not be less than the exercise price of the related option. Each unit appreciation right granted independently of an option shall entitle a participant upon exercise to an amount equal to (1) the excess of (a) the fair market value on the exercise date of one OCGH unit over (b) the exercise price per unit, multiplied by (2) the number of OCGH units covered by the unit appreciation right, and each unit appreciation right granted in conjunction with an option will entitle a participant to surrender to us the option and to receive such amount. Payment will be made in OCGH units and/or cash, as determined by our board of directors and the general partner of OCGH, with any OCGH units valued at fair market value.

Other Equity-Based Awards

Pursuant to the plan, we expect that the Administrator may cause OCGH to grant or sell units and awards that are valued in whole or in part by reference to, or are otherwise based on the fair market value of, the OCGH units. Any of these other equity-based awards may be in such form, and dependent on such conditions, as the Administrator determines, including without limitation, the right to receive, or vest with respect to, one or more OCGH units (or, if permitted by our board and the general partner of OCGH, the equivalent cash value of such units) upon the completion of a specified period of service, the occurrence of an event and/or the attainment of performance objectives. Subject to obtaining any necessary authorization from the general partner of OCGH and our board of directors, the Administrator may determine whether other equity-based awards will be payable in cash, units or a combination of both cash and units.

 

194


Table of Contents

Adjustment Upon Certain Events

In the event of any change in the outstanding OCGH units by reason of any unit distribution or split, reorganization, recapitalization, merger, consolidation, spin-off, combination or transaction or exchange of units or other corporate exchange, any distribution to holders of units other than regular cash distributions or any transaction similar to the foregoing, the Administrator in its sole discretion and without liability to any person will make such substitution or adjustment, if any, as it deems to be equitable as to (1) the number or kind of units or other securities issued or covered by our 2007 Plan or pursuant to outstanding awards, (2) the maximum number of OCGH units for which options or unit appreciation rights may be granted during a fiscal year to any participant, (3) the maximum amount of a performance-based award that may be granted during a calendar year, (4) the option price or exercise price of any unit appreciation right and/or (5) any other affected terms of such awards.

Transferability

Unless otherwise determined by our board of directors and the general partner of OCGH, no award granted under the 2007 Plan will be transferable or assignable by a participant in the plan, other than (1) a division of property pursuant to community or quasi-community property laws, (2) a charitable gift, provided that the transferee or donee agrees to be subject to the same transfer restrictions, (3) a transfer to personal planning vehicles, (4) a transfer approved by the general partner of OCGH, (5) a pledge of the units to OCGH or (6) by will or by the laws of descent and distribution.

Amendment and Termination

Subject to obtaining any necessary authorization from the general partner of OCGH and our board of directors, the Administrator may amend or terminate the 2007 Plan, but no amendment or termination may be made without the consent of a participant, if such action would diminish any of the rights of the participant under any award previously granted to such participant under the 2007 Plan. However, the Administrator (with authorization from the general partner of OCGH and our board of directors) may amend the 2007 Plan and/or any outstanding awards in such manner as it deems necessary to permit the 2007 Plan and/or any outstanding awards to satisfy applicable requirements of the Code or other applicable laws.

We expect that one or more of our NEOs will receive equity awards under this plan in the future.

Phantom Equity Plan of Oaktree Capital Group, LLC

Our board of directors adopted the Phantom Equity Plan of Oaktree Capital Group, LLC and its affiliates effective as of January 1, 2008. The Phantom Equity Plan is a source of cash-based awards whose value is determined by reference to OCGH units.

Administration

The Phantom Equity Plan is administered by us. The board of directors makes grants under the Phantom Equity Plan.

Units Subject to the Phantom Equity Plan

As the Phantom Equity Plan only provides for cash distributions, no OCGH units are subject to the Phantom Equity Plan.

Vesting

Each award granted under the Phantom Equity Plan vests in accordance with the terms of the relevant award agreement.

Distributions

Distributions in respect of awards under the Phantom Equity Plan are generally made at the same times and in the same amounts as would have been distributed had the award been a grant of actual OCGH units.

 

195


Table of Contents

Phantom Unit Redemptions

We may, from time to time, permit the redemption of some or all vested phantom units for cash, at the same time and in the same manner that the general partner of OCGH permits the redemption of actual OCGH units held by limited partners of OCGH.

Transferability

Unless otherwise determined by us, no award granted under the Phantom Equity Plan will be transferable or assignable by a participant in the plan.

Amendment and Termination

We may amend or terminate the Phantom Equity Plan, but no amendment or termination may be made without the consent of a participant, if such action would materially and adversely deprive a participant of the economic benefit of an existing award, unless the participant consents or we replace the award with a substitute arrangement no less favorable in any material economic aspect than the existing award.

2011 Equity Incentive Plan

In December 2011, we adopted the 2011 Plan. The purpose of the 2011 Plan is to provide a means for us and our Affiliates (as defined in the 2011 Plan) to attract and retain key personnel and a means for current and prospective principals, directors, officers, employees, consultants and advisors of us and our Affiliates to acquire and maintain an equity interest in us and/or one or more of our Affiliates, thereby strengthening their commitment to the welfare of us and our Affiliates and aligning their interests with those of our unitholders and clients.

The principal features of the 2011 Plan are summarized below. This summary is qualified in its entirety by reference to the text of the 2011 Plan, which is filed as an exhibit to the registration statement of which this prospectus forms a part.

Administration. A committee, or the Committee, established by our board of directors will administer the 2011 Plan. The Committee will have broad authority to designate participants of the 2011 Plan, determine the type of awards and terms and conditions of awards granted under the 2011 Plan and adopt, alter and repeal rules, guidelines and practices relating to the 2011 Plan. The Committee will have full discretion to administer and interpret the 2011 Plan and to adopt such rules, regulations and procedures as it deems necessary or advisable for the administration of the 2011 Plan. Unless otherwise provided in the 2011 Plan, all designations, determinations, interpretations and other decisions under the 2011 Plan or any award or award agreement granted under the 2011 Plan will be within the sole discretion of the Committee and will be final, conclusive and binding upon all persons or entities.

Eligibility. Employees, partners, directors, consultants, advisors and other individuals providing services to us or our Affiliates are eligible to participate in the 2011 Plan. Participation in the 2011 Plan is limited to persons who have entered into an award agreement or who have received written notification from the Committee (or its designee) that they have been selected to participate in the 2011 Plan.

Awards. The Committee has the discretion to grant awards in respect of Oaktree Operating Group units, Class A units, OCGH units, any type of unit or interest of any member of the Oaktree Operating Group or any class or series of units or other ownership interests issued by us or one of our Affiliates, or, collectively, Units. The Committee may grant options, unit appreciation rights, or UARs, restricted Unit awards, Unit bonus awards and/or phantom equity awards to eligible persons. Each award granted under the 2011 Plan will be evidenced by an award agreement (whether in paper or

 

196


Table of Contents

electronic medium) specifying the terms and conditions of the award. In the event of a conflict among the 2011 Plan, an award agreement, any other agreement entered into between the participant and us or an Affiliate and/or a limited partnership agreement or limited liability company agreement governing the terms of the Units subject to an applicable award agreement, the documents shall control in the following order unless the applicable award agreement specifically provides otherwise: the award agreement, any agreement entered into between the participant and us or an Affiliate, the applicable limited liability company agreement or limited partnership agreement governing the terms of the Units subject to the award and the 2011 Plan.

Number of Units Authorized. The 2011 Plan provides that the maximum number of Units that may be delivered pursuant to awards under the 2011 Plan is 22,300,000, as increased on the first day of each fiscal year beginning in fiscal year 2012 by a number of Units equal to the excess of (1) 15% of the number of outstanding Oaktree Operating Group units on the last day of the immediately preceding fiscal year over (2) the number of Oaktree Operating Group units that have been issued or are issuable under the 2011 Plan as of such date, except that our board of directors may, in its discretion, increase the number of Units covered by the 2011 Plan by a lesser amount. The issuance of Units or the payment of cash upon the exercise of an award or in consideration of the cancellation or termination of an award will reduce the total number of Units available under the 2011 Plan, as applicable. Units underlying awards under the 2011 Plan that are forfeited, cancelled, expire unexercised or are settled in cash will be available again to be used as awards under the 2011 Plan. However, Units used to pay the required exercise price or tax obligations, or Units not issued in connection with the settlement of an award or that are used or withheld to satisfy tax obligations of a participant, will not be available again for other awards under the 2011 Plan. Units delivered in settlement of awards may be authorized and unissued Units, treasury Units, Units purchased on the open market or by private purchase by us or one of our Affiliates, as applicable, or a combination of the foregoing.

If there is any change in our capitalization that affects the Units, the Committee will make equitable adjustments, as described below under “—Changes in Capital Structure and Similar Events.” The Committee has the discretion to grant awards under the 2011 Plan in assumption of, or in substitution for, outstanding awards previously granted by an entity acquired by us or with which we combine. The number of Units underlying any awards so assumed or substituted will not be counted against the Unit limit described above.

Options. The Committee may grant options to purchase Units under the 2011 Plan. No options granted under the 2011 Plan will be incentive stock options within the meaning of Section 422 of the Code. Each option will have an exercise price per Unit that is not less than 100% of the Fair Market Value (as defined in the 2011 Plan) of the underlying Unit on the date of grant. However, an option that is granted as a substitute award in connection with a corporate transaction may be granted with an exercise price lower than the Fair Market Value if granted in a manner satisfying the provisions of Section 409A of the Code. Options will be granted subject to such terms and conditions, including the option’s exercise price and the conditions and timing of exercise, as determined by the Committee and specified in the applicable award agreement. Unless otherwise provided in an award agreement, an option will vest with respect to 20% of the Units subject to the option on each of the first five anniversaries of the grant date. The maximum term of an option granted under the 2011 Plan will be ten years from the date of grant.

Unless otherwise provided in an award agreement, the unvested portion of an option will expire upon termination of employment or service of the participant, and the vested portion of such option will remain exercisable for one year following termination of employment or service by reason of such participant’s death or disability (as determined by the Committee), but not later than the expiration of the option, or 90 days following termination of employment or service for any reason other than death or disability or Cause (as defined in the 2011 Plan), but not later than the expiration of the option. Both the unvested and vested portion of an option will expire upon the termination of a participant’s employment or service by us or our Affiliates for Cause.

 

197


Table of Contents

Payment in respect of the exercise of an option may be made in cash (by check or wire transfer) and by such other method as the Committee may permit in its discretion, including, (1) in Mature Units (as defined in the 2011 Plan) of the type covered by the award valued at the Fair Market Value on the date of exercise, (2) in other property having a Fair Market Value on the date of exercise equal to the exercise price, (3) if there is a public market for the Units at such time, by means of a broker-assisted “cashless exercise” procedure as specified in the 2011 Plan or (4) by a “net exercise” method as specified in the 2011 Plan. Any fractional Units will be settled in cash.

Unit Appreciation Rights. The Committee may grant UARs under the 2011 Plan. UARs will be subject to the terms and conditions established by the Committee and set forth in the award agreement. Any UAR granted under the 2011 Plan will expire no later than ten years following the date of grant. Unless otherwise provided in an award agreement, the UAR will vest with respect to 20% of the Units subject to the UAR on each of the first five anniversaries of the date of grant. Any option granted under the 2011 Plan may include tandem UARs. A UAR granted in connection with an option will become exercisable and will expire according to the same vesting schedule and expiration provisions as the corresponding option. Unless otherwise provided in an award agreement, upon termination of employment or service of the participant, the vested and unvested portion of a UAR will expire upon similar terms as an option (as described above).

UARs that become exercisable may be exercised by delivery of written or electronic notice of exercise to the Committee or its designee in accordance with the terms of the award, specifying the number of UARs to be exercised and the date on which such UARs were awarded. Upon the exercise of a UAR, we will pay the participant an amount equal to the number of Units subject to the UAR that are being exercised, multiplied by the excess, if any, of the Fair Market Value of one Unit on the exercise date over the strike price, less an amount equal to any federal, state, local and non-U.S. income and employment taxes required to be withheld. We will pay such amount in cash, in Units valued at Fair Market Value or any combination thereof, as determined by the Committee and reflected in the applicable award agreement. Any fractional Units will be settled in cash.

Restricted Units. The Committee may grant Restricted Units (as defined in the 2011 Plan) under the 2011 Plan. Restricted Units will be subject to the terms and conditions established by the Committee and set forth in the award agreement. A Restricted Unit is a Unit that generally is non-transferable and is subject to other restrictions determined by the Committee for a specified period. Unless otherwise provided in an award agreement, the restricted period will lapse with respect to 20% of the Restricted Units on each of the first five anniversaries of the date of grant and the unvested portion of the Restricted Units will terminate and be forfeited upon termination of employment or service. Subject to the restrictions set forth in the 2011 Plan and the applicable award agreement, a participant generally will have the rights and privileges of a unitholder as to such Restricted Units.

Unit Bonus Awards. The Committee may grant unrestricted Units, or other awards denominated in Units, under the 2011 Plan to eligible persons, either alone or in tandem with other awards, in such amounts as the Committee determines. The terms and conditions of each Unit bonus award granted under the 2011 Plan will be set forth in an award agreement.

Phantom Equity Awards. The Committee may grant a phantom equity award to eligible persons under the 2011 Plan. A phantom equity award provides a participant with the right to receive cash payments in respect of the award. The terms and conditions of each phantom equity award will be set forth in the applicable award agreement, and such agreement will specify the Affiliate obligated to make payments in respect of the award, the number and type of Units in respect of which the value and properties of the award are to be determined, the vesting and the terms of any distributions to be made in respect of such award.

 

198


Table of Contents

Tax Withholding. A participant will be required to pay us or one of our Affiliates, and we (or one of our Affiliates) will have the right to withhold the amount (in cash, Units, other securities or other property) of any required withholding taxes in respect of an award, its exercise or any payment or transfer under an award or under the 2011 Plan and to take any necessary action to satisfy all obligations for the payment of such withholding taxes. The Committee has the discretion to permit a participant to satisfy, in whole or in part, the foregoing withholding liability by (1) delivering Mature Units, of the same type of Units as are subject to the award, owned by the participant having a Fair Market Value equal to such withholding liability or (2) having us or one of our Affiliates, as applicable, withhold from the number of Units otherwise issuable or deliverable pursuant to the exercise or settlement of the award a number of Units with a Fair Market Value equal to such withholding liability (but no more than the minimum required statutory withholding liability).

Non-transferability. Each option or UAR will be exercisable only by a participant during the participant’s lifetime, or, if permissible under applicable law, by the participant’s legal guardian or representative. No award may be assigned, alienated, pledged, attached, sold or otherwise transferred or encumbered by a participant other than by will or by the laws of descent and distribution and any such purported assignment, alienation, pledge, attachment, sale, transfer or encumbrance will be void and unenforceable against us or any of our Affiliates. The designation of a beneficiary will not constitute an assignment, alienation, pledge, attachment, sale, transfer or encumbrance. Notwithstanding the foregoing, the Committee, in its sole discretion, may permit awards to be transferred by a participant to certain Permitted Transferees (as defined in the 2011 Plan), without consideration, subject to such rules as the Committee may adopt consistent with the applicable award agreement to preserve the purposes of the 2011 Plan.

Changes in Capital Structure and Similar Events. In the event of a change in the capital structure of us or an Affiliate, the Committee will make any adjustments in such manner as it may deem equitable, including any or all of the following:

 

  Ÿ  

adjusting any or all of (1) the number of Units or other securities of us or an Affiliate (or the number and kind of other securities or other property) that may be delivered in respect of awards or with respect to which awards may be granted under the 2011 Plan and (2) the terms of any outstanding award, including, without limitation, (a) the number of Units or other securities of us or an Affiliate (or the number and kind of other securities or other property) subject to outstanding awards or to which outstanding awards relate, (b) the exercise price or strike price with respect to any award or (c) any applicable performance measures;

 

  Ÿ  

providing for the substitution or assumption of awards, accelerating the exercisability of, lapse of restrictions on or termination of awards or providing for a period of time for exercise prior to the occurrence of such event; and

 

  Ÿ  

cancelling any one or more outstanding awards and causing to be paid to the holders thereof, in cash, Units, other securities or other property or any combination thereof, the value of such awards, if any, as determined by the Committee (which, if applicable, may be based upon the price per Unit received or to be received by other holders of the same class or series of Units as the Units subject to the award in such event), including, without limitation, in the case of an outstanding option or UAR, a cash payment in an amount equal to the excess, if any, of the Fair Market Value (as of a date specified by the Committee) of the Units subject to such option or UAR over the aggregate exercise price or strike price of such option or UAR, respectively (it being understood that, in such event, any option or UAR having an exercise price or strike price equal to, or in excess of, the Fair Market Value of a Unit subject thereto may be canceled and terminated without any payment or consideration therefor).

In the event that any partnership agreement, limited liability company agreement or other agreement governing the affected Units contains an adjustment provision that conflicts with the

 

199


Table of Contents

adjustment provisions of the 2011 Plan, the adjustment provision in such agreement shall control to the extent of the conflict.

Change in Control. Except to the extent otherwise provided in an award agreement, in the event of a Change in Control (as defined in the 2011 Plan), notwithstanding any provision of the 2011 Plan to the contrary, the Committee may provide in its sole discretion that, with respect to all or any portion of a particular outstanding award or awards:

 

  Ÿ  

the then-outstanding options and UARs will become immediately exercisable as of a time prior to the Change in Control;

 

  Ÿ  

the restrictions on any awards will expire as of a time prior to the Change in Control; and

 

  Ÿ  

awards previously deferred will be settled in full as soon as practicable.

To the extent practicable, any actions taken by the Committee under the immediately preceding bullets will occur in a manner and at a time that allows affected participants the ability to participate in the Change in Control transaction with respect to the Units subject to their awards.

Amendment and Termination of the 2011 Plan. Our board of directors generally may amend, alter, suspend, discontinue or terminate the 2011 Plan or any portion thereof at any time, except that (1) certain amendments may require the approval of our unitholders and (2) any amendment, alteration, suspension, discontinuance or termination that would materially and adversely affect the rights of any participant or any holder or beneficiary of any award previously granted under the 2011 Plan will not be effective without the consent of the affected participant, holder or beneficiary. The Committee generally may waive any conditions or rights under, amend any terms of or alter, suspend, discontinue, cancel or terminate any award previously granted under the 2011 Plan or the associated award agreement, prospectively or retroactively, except that any such action that would materially and adversely affect the rights of any participant with respect to such an award will not be effective without the consent of the affected participant. No awards may be granted during any period of suspension of the 2011 Plan or after termination of the 2011 Plan. No award may be granted under the 2011 Plan after the tenth anniversary of the effective date of the 2011 Plan.

No Right to Continued Employment. No employee of us or an Affiliate or other person, will have any claim or right to be granted an award under the 2011 Plan or, having been selected for the grant of an award, to be selected for a grant of any other award. There is no obligation for uniformity of treatment of participants or holders or beneficiaries of awards. Neither the 2011 Plan nor any action taken under the 2011 Plan will be construed as giving any participant any right to be retained in the employ or service of us or an Affiliate, nor will it be construed as giving any participant any rights to continued service on our board of directors.

Outstanding Equity at 2011 Year End

The following table provides information regarding outstanding unvested equity held by our NEOs as of December 31, 2011:

 

     Stock Awards (1)  

Name

   Number of Units That
Have Not Vested
     Market Value of Units That
Have Not Vested (2)
 

Bruce A. Karsh

     5,019,598       $ 165,646,734   

David M. Kirchheimer

     394,200       $ 13,008,600   

John B. Frank

     674,255       $ 22,250,415   

Stephen A. Kaplan

     465,215       $ 15,352,095   

Caleb S. Kramer

     213,975       $ 7,061,175   

 

(1) The references to Stock Awards or units in this table refer to OCGH units. The OCGH units received by our NEOs in the May 2007 Restructuring are fully vested as of January 2, 2012.

 

200


Table of Contents
(2) The fair market value of $33.00 per unit is based on the trading price for our Class A units on the GSTrUE OTC market on December 31, 2011, less a discount as further described in notes 2 and 10 to our audited consolidated financial statements.

Stock Vested in 2011

The following table provides information regarding the number of outstanding equity units held by our NEOs that vested during the year ended December 31, 2011:

 

         Stock Awards (1)  

Name

       Number of Units
Acquired on Vesting
     Market Value of Units
Vesting (2)
 

Bruce A. Karsh

       4,983,748       $ 123,846,138   

David M. Kirchheimer

       353,400       $ 8,781,990   

John B. Frank

       493,188       $ 12,255,722   

Stephen A. Kaplan

       464,150       $ 11,534,128   

Caleb S. Kramer

       206,002       $ 5,119,150   

 

(1) The references to Stock Awards or units in this table refer to OCGH units and Class C Units. Prior to the completion of this offering, all outstanding Class C units will be converted into Class A units on a one-for-one basis.
(2) The fair market value of $24.85 per unit is based on the trading price for our Class A units on the GSTrUE OTC market on January 1, 2011 (the vesting date), less a discount as further described in notes 2 and 10 to our audited consolidated financial statements.

Potential Payments Upon Termination of Employment or Change in Control at 2011 Fiscal Year End

We do not have any formal severance or change of control plans or agreements in place for any of our NEOs. None of the OCGH units held by any of our executive officers is subject to accelerated vesting in connection with a change in control or a termination of employment for any reason, except if termination is due to death or disability, in which case all unvested units automatically accelerate in full.

In all cases, none of Messrs. Karsh, Kaplan, Kramer and Frank is entitled to any additional vesting of their participation rights in the incentive income generated by our funds as a result of a change in control of us or any of our affiliates. The impact of a termination of employment on the incentive income participation rights held by each of Messrs. Karsh, Kaplan, Kramer and Frank is described below.

Generally, upon the earliest to occur of a participating NEO’s death, “disability” (as defined in the applicable governing documents) termination without “cause” (as defined in the applicable governing documents) or resignation (each, a “termination event”), such NEO’s incentive income interest will be converted into the right to receive a residual percentage (which cannot exceed the NEO’s interest prior to such termination event) of the distributions the NEO otherwise would have received absent such termination event, as described below.

In the case of a termination event other than resignation, the residual percentage generally will equal the product of:

 

  Ÿ  

the participating NEO’s interest prior to such event; and

 

  Ÿ  

if the fund is in its investment period, a percentage equal to the applicable fund’s aggregate committed capital that had been contributed as of the date of the termination event.

In the event that a participating NEO resigns, the residual percentage generally will equal the product of:

 

  Ÿ  

the participating NEO’s interest prior to such resignation;

 

  Ÿ  

the participating NEO’s vested percentage as of the resignation date (as discussed above under “—Summary Compensation Table for Fiscal Year 2011—Incentive Income”); and

 

  Ÿ  

if the fund is in its investment period, a percentage equal to the applicable fund’s aggregate committed capital that had been contributed as of the resignation date.

 

201


Table of Contents

If a participating NEO resigns and engages in competitive activity within two years following his resignation, the NEO’s residual percentage will be reduced further (by as much as 50%). However, with respect to certain funds, Mr. Kramer may resign for “good reason” (as defined in the applicable governing documents) and his residual interest in these funds will not be subject to any further reduction.

In the event that a participating NEO is terminated for cause, he immediately forfeits all rights to further distributions of incentive income.

Accelerated Vesting of OCGH Units and Incentive Income Interests Upon Termination of Employment

The following table sets forth the estimated value of (1) the acceleration of all unvested OCGH units held by each NEO, assuming a termination of employment due to death or disability on December 31, 2011 and (2) the estimated incentive income distributions that would be made in respect of the NEO’s unvested incentive income interests under the Carry Plans, assuming those interests became fully vested on December 31, 2011 upon a termination of employment without cause or for good reason (as applicable) or termination due to death, disability or resignation. No amount is payable or accelerated in respect of an interest in the incentive income upon an individual’s termination, regardless of the reason for the termination. Rather, an individual who is terminated will receive amounts payable as and when we receive the associated incentive income (which is expected to occur over a number of years) in accordance with the same payment schedule as would have been in effect in the absence of termination.

The values disclosed below in respect of the rights of participating NEOs to continue to participate in distributions of incentive income, whether at the same level as before termination or at a reduced level as described above under “—Potential Payments Upon Termination of Employment or Change in Control at 2011 Fiscal Year End,” have been determined assuming that each of the funds in respect of which the NEOs would have a right to incentive income had been liquidated on December 31, 2011 and all of the funds’ assets distributed in accordance with their respective distribution provisions at a value equal to their book value as of December 31, 2011. We have calculated the amounts set forth below using these assumptions because distributions made on a liquidation basis would yield the maximum amounts potentially payable to each of the NEOs, had a termination of employment actually occurred on December 31, 2011. We note, however, that the values set forth below were computed based on assumptions that may not be accurate or applicable to a given circumstance of termination. The actual amounts to be paid upon a particular termination of employment cannot be directly determined since such payments would be based on several factors, including when termination of employment occurs, the circumstances of termination, the time period for fund liquidation, the investment performance of the fund and the value at which such liquidations actually occur, when Oaktree determines to make distributions from such funds, when income is realized from such funds and the actual amounts so realized.

Acceleration of Unvested OCGH Units

 

     OCGH Units (1)  

Name

   Number of Units of
Stock Subject to
Vesting Acceleration
     Market Value of
Accelerated Vesting of
Units (2)
 

Bruce A. Karsh

     5,019,598       $ 165,646,734   

David M. Kirchheimer

     394,200       $ 13,008,600   

John B. Frank

     674,255       $ 22,250,415   

Stephen A. Kaplan

     465,215       $ 15,352,095   

Caleb S. Kramer

     213,975       $ 7,061,175   

 

(1) The references to Stock Awards or units in this table refer to OCGH units.
(2) The fair market value of $33.00 per unit is based on the trading price for our Class A units on the GSTrUE OTC market on December 31, 2011, less a discount as further described in notes 2 and 10 to our audited consolidated financial statements.

 

202


Table of Contents

Estimated Distributions in Respect of Acceleration of Unvested Incentive Income Interests

 

        Incentive Income Interests  

Name

     Liquidation Value of Interests
Subject to Vesting Acceleration
 

Bruce A. Karsh

     $ 28,757,005   

David M. Kirchheimer

     $ —     

John B. Frank

     $ 23,549,858   

Stephen A. Kaplan

     $ 35,422,956   

Caleb S. Kramer

     $ 20,082,703   

Director Compensation Table for 2011

We compensate our outside directors through an annual cash retainer and, for one of our outside directors, the grant of our Class C units. Directors who are also principals do not receive any additional compensation for serving on our board of directors. However, all members of our board of directors are reimbursed for their reasonable out-of-pocket expenses incurred in attending board meetings.

The following table sets forth the cash and equity compensation paid to our non-employee directors for fiscal year 2011:

 

Name                                                  

   Fees Earned or
Paid in Cash (1)
     Unit Awards  (2)      All Other
Compensation
     Total  

Robert E. Denham

   $ 43,750       $ —         $ —         $ 43,750   

Wayne G. Pierson

   $ —         $ —         $ —         $ —     

Jay S. Wintrob

   $ 25,000       $ —         $ —         $ 25,000   

D. Richard Masson

   $ 10,000       $ —         $ —         $ 10,000   

 

(1) Annual cash retainer and fees for supervision of audit-related activities. Mr. Pierson did not receive any fees for his service as a member of our board of directors in 2011 because he serves as President of Acorn Investors, LLC, which indirectly holds a minority interest in the Oaktree Operating Group units through OCGH.
(2) On April 1, 2008, Mr. Denham was awarded 3,000 Class C units, vesting in equal increments on each of the first five anniversaries of January 1, 2008, such that the units will be fully vested on January 1, 2013, subject to Mr. Denham’s continuous service as a member of our board of directors. In addition, all unvested units automatically vest in full in the event of Mr. Denham’s death or disability. Each tranche of vested units is subject to a lock-up that expires on July 10 of the year that each such tranche of units vests. The full grant date fair value of the unit award was $74,250, recognized pursuant to ASC Topic 718 (see notes 2 and 10 to our audited consolidated financial statements for further information concerning the assumptions underlying such expense). Prior to the completion of this offering, all outstanding Class C units will be converted into Class A units on a one-for-one basis.

Following the completion of this offering, we intend to provide compensation to certain of our directors who are not principals for their services pursuant to the following policy. Each of Messrs.                  will receive an annual cash retainer of $75,000. Members of the audit committee will receive an additional annual retainer of $25,000. The chair of the audit committee will receive an additional annual retainer of $15,000. In addition, each of Messrs.                  will receive an annual grant of Class A units under the 2011 Plan with a fair market value at the time of the grant equal to $100,000, subject to five-year vesting at 20% per year on each anniversary date of the grant date. On January 19, 2012, we granted 2,273 Class A Units to each of Messrs. Denham and Wintrob, which will vest ratably over five years beginning on March 1, 2013, in consideration of their service as members of our board of directors in 2012. In addition, on January 19, 2012, we granted 9,000 Class A units to Mr. Denham in consideration of his past service as a member of our board of directors. Of these 9,000 Class A units, 3,900 Class A units are fully vested, 1,800 Class A units will vest on each of January 1, 2013 and January 1, 2014, 1,000 Class A units will vest on January 1, 2015 and 500 Class A units will vest on January 1, 2016.

 

203


Table of Contents

CERTAIN RELATIONSHIPS AND RELATED PARTY TRANSACTIONS

Exchange Agreement

Under the terms of the OCGH limited partnership agreement, its general partner may elect in its discretion to declare an open period during which an OCGH unitholder may exchange its unrestricted vested OCGH units for, at the option of our board of directors, Class A units, an equivalent amount of cash based on then-prevailing market prices, other consideration of equal value or any combination of the foregoing. The general partner determines the number of units eligible for exchange within a given open period and, if the OCGH unitholders request to exchange a number of units in excess of the amount eligible for exchange, which units to exchange taking into account such factors as the general partner determines appropriate. Upon approval of our board of directors, OCGH units that are selected for exchange in accordance with the foregoing will be exchanged, at the option of our board of directors, into Class A units, an equivalent amount of cash based on then-prevailing market prices, other consideration of equal value or any combination of the foregoing pursuant to the terms of the exchange agreement. The exchange agreement provides that:

 

  Ÿ  

such OCGH units will be acquired by the Intermediate Holding Companies in exchange for, at the option of our board of directors, Class A units, an equivalent amount of cash based on then-prevailing market prices, other consideration of equal value or any combination of the foregoing;

 

  Ÿ  

the OCGH units acquired by the Intermediate Holding Companies may then be redeemed by OCGH in exchange for Oaktree Operating Group units;

 

  Ÿ  

the Intermediate Holding Companies may exchange Oaktree Operating Group units with each other such that, immediately after such exchange, each Intermediate Holding Company holds Oaktree Operating Group units only in the Oaktree Operating Group entity for which such Intermediate Holding Company serves as the general partner; and

 

  Ÿ  

we will cancel a corresponding number of Class B units.

Tax Receivable Agreement

As described above, subject to certain restrictions, each OCGH unitholder has the right to exchange his or her vested OCGH units for, at the option of our board of directors, Class A units, an equivalent amount of cash based on then-prevailing market prices, other consideration of equal value or any combination of the foregoing. Our Intermediate Holding Companies will deliver, at the option of our board of directors, Class A units on a one-for-one basis, an equivalent amount of cash based on then-prevailing market prices, other consideration of equal value or any combination of the foregoing in exchange for the applicable OCGH unitholder’s OCGH units pursuant to the exchange agreement. These exchanges, including our purchase of Oaktree Operating Group units in connection with the 2007 Private Offering and in connection with this offering, resulted in, and are expected to result in, increases in the tax basis of the tangible and intangible assets of the Oaktree Operating Group. These increases in tax basis have increased and will increase (for tax purposes) depreciation and amortization deductions and reduce gain on sales of assets, and therefore reduce the taxes of two of our Intermediate Holding Companies, Oaktree Holdings, Inc. and Oaktree AIF Holdings, Inc.

Oaktree Holdings, Inc. and Oaktree AIF Holdings, Inc. entered into a tax receivable agreement with the OCGH unitholders that provides for the payment by Oaktree Holdings, Inc. and Oaktree AIF Holdings, Inc. to the OCGH unitholders of 85% of the amount of cash savings, if any, in U.S. federal, state and local income tax that Oaktree Holdings, Inc. or Oaktree AIF Holdings, Inc. actually realizes (or is deemed to realize in the case of an early termination payment by Oaktree Holdings, Inc. or Oaktree AIF Holdings, Inc. or a change of control, as discussed below) as a result of these increases in tax basis and of certain other tax benefits related to our entering into the tax receivable agreement, including tax benefits attributable to payments under the tax receivable agreement. These payment

 

204


Table of Contents

obligations are obligations of Oaktree Holdings, Inc. and Oaktree AIF Holdings, Inc. and not of the Oaktree Operating Group.

Oaktree Holdings, Inc. and Oaktree AIF Holdings, Inc. expect to benefit from the remaining 15% of cash savings, if any, in income tax that they realize. For purposes of the tax receivable agreement, cash savings in income tax will be computed by comparing the actual income tax liability of Oaktree Holdings, Inc. or Oaktree AIF Holdings, Inc. to the amount of such taxes that Oaktree Holdings, Inc. or Oaktree AIF Holdings, Inc. would have been required to pay had there been no increase to the tax basis of the tangible and intangible assets of the Oaktree Operating Group as a result of the exchanges and had Oaktree Holdings, Inc. and Oaktree AIF Holdings, Inc. not entered into the tax receivable agreement. An OCGH unitholder may also elect to make a charitable contribution of units. In such a case, the contribution will not result in an increase in the tax basis of the assets of the Oaktree Operating Group, and no payments will be made under the tax receivable agreement.

The term of the tax receivable agreement commenced upon the consummation of the 2007 Private Offering and continues until all such tax benefits have been utilized or expired, unless Oaktree Holdings, Inc. or Oaktree AIF Holdings, Inc. exercise its right to terminate the tax receivable agreement for an amount based on the agreed payments remaining to be made under the agreement. Estimating the amount of payments that may be made under the tax receivable agreement is by its nature imprecise, as the calculation of amounts payable depends on a variety of factors. The actual increase in tax basis, as well as the amount and timing of any payments under the tax receivable agreement, will vary depending upon a number of factors, including:

 

  Ÿ  

the timing of the exchanges – for instance, the increase in any tax deductions will vary depending on the fair market value, which may fluctuate over time, of the depreciable or amortizable assets of the Oaktree Operating Group at the time of the transaction;

 

  Ÿ  

the price of our Class A units at the time of the exchanges – the increase in any tax deductions, as well as the tax basis increase in other assets, of the Oaktree Operating Group, is directly proportional to the market value of our Class A units at the time of the exchange;

 

  Ÿ  

the extent to which an exchange of OCGH units is taxable – if an exchange is not taxable for any reason (for instance, in connection with a charitable contribution), increased deductions will not be available;

 

  Ÿ  

the amount and timing of our income – Oaktree Holdings, Inc. and Oaktree AIF Holdings, Inc. will be required to pay 85% of the tax savings as and when realized, if any; and

 

  Ÿ  

the corporate income tax rates (both U.S. federal and state and local) in effect at the time the tax deductions are utilized to offset taxable income – since an increase in tax rates will generally result in higher payments, and a decrease in tax rates will generally result in lower payments.

If Oaktree Holdings, Inc. or Oaktree AIF Holdings, Inc. do not have taxable income, they are not required to make payments under the tax receivable agreement for that taxable year because no tax savings will have been actually realized. Oaktree AIF Holdings, Inc. did not have taxable income in 2007 or 2008 and therefore did not make any payments under the tax receivable agreement for those years. We expect that as a result of the size of the increases in the tax basis of the tangible and intangible assets of the Oaktree Operating Group, the payments that we may make under the tax receivable agreement will be substantial. Assuming no material changes in the relevant tax law and that we earn sufficient taxable income to realize the full tax benefit of the increased amortization of our assets, we expect that payments under the tax receivable agreement in respect of our purchase of Oaktree Operating Group units in the 2007 Private Offering, or TRA payments, which we began to make in January 2009, will aggregate to $59.9 million over the next 17 years. During the year ended December 31, 2009, we made TRA payments in respect of fiscal year 2007 of $253,289, $253,289 and $139,954 to Howard Marks, our Chairman, a principal and a director, Bruce Karsh, our President, a principal and a director, and Sheldon Stone, a

 

205


Table of Contents

principal and a director, respectively, and $121,286 to Acorn Investors, LLC and TRA payments in respect of fiscal year 2008 of $679,931, $679,931, $375,695, $196,764 and $120,229, respectively, to Messrs. Marks, Karsh and Stone, D. Richard Masson, a director, and Larry Keele, a principal and a director, and $325,582 to Acorn Investors, LLC. During the year ended December 31, 2010, we made TRA payments in respect of fiscal year 2009 of $609,355, $609,355, $336,698 and $176,341 to Messrs. Marks, Karsh, Stone and Masson, respectively, and $291,787 to Acorn Investors, LLC. In October 2011, we made TRA payments in respect of fiscal year 2010 of $606,937, $606,937, $335,362 and $175,641 to Messrs. Marks, Karsh, Stone and Masson, respectively, and $290,629 to Acorn Investors, LLC. In addition, we expect that the TRA payments in connection with this offering will aggregate to $             million, of which approximately $             will be paid to Messrs.                     , respectively, and $             will be paid to Acorn Investors, LLC. Future payments under the tax receivable agreement in respect of subsequent exchanges of OCGH units would be in addition to these amounts and are expected to be substantial. The payments under the tax receivable agreement are not conditioned upon OCGH unitholders’ continued ownership of interests in OCGH.

In addition, the tax receivable agreement provides that, upon certain mergers, asset sales, other forms of business combinations or other changes of control, the obligations of Oaktree Holdings, Inc. and Oaktree AIF Holdings, Inc. (or their successors) with respect to purchased interests would be based on certain assumptions, including that Oaktree Holdings, Inc. and Oaktree AIF Holdings, Inc. would have sufficient taxable income to fully utilize the deductions arising from the increased tax deductions and tax basis and other benefits related to entering into the tax receivable agreement.

Decisions we make in the course of running our business, such as with respect to the realization of an investment by one of our funds, may influence the timing and amount of payments made under the tax receivable agreement. For example, if one of our funds disposes of assets, the disposition may accelerate payments under the tax receivable agreement and increase the present value of such payments.

Although we are not aware of any issue that would cause the IRS to challenge a tax basis increase, Oaktree Holdings, Inc. and Oaktree AIF Holdings, Inc. will not be reimbursed for any payments previously made under the tax receivable agreement. As a result, in certain circumstances, payments could be made under the tax receivable agreement in excess of Oaktree Holdings, Inc.’s and Oaktree AIF Holdings, Inc.’s cash tax savings. However, the value of such excess payments may be recouped through reduced future payments of amounts otherwise payable by Oaktree Holdings, Inc. and Oaktree AIF Holdings, Inc. pursuant to the tax receivable agreement.

Oaktree Operating Group Partnership Agreements

Each of the Oaktree Operating Group partnerships either has as its sole general partner one of the Intermediate Holding Companies or is indirectly controlled by the Intermediate Holding Companies. Accordingly, Oaktree Capital Group, LLC operates and controls all of the business and affairs of the Oaktree Operating Group and conducts our business through the Oaktree Operating Group and its subsidiaries.

Pursuant to the partnership agreements of the Oaktree Operating Group partnerships, the Intermediate Holding Companies that are the general partners of those partnerships (or entities controlled by the Intermediate Holding Companies) have the right to determine when distributions will be made to the holders of Oaktree Operating Group units and the amounts of any such distributions. If a distribution is authorized, the distribution will be made to the holders of Oaktree Operating Group units pro rata in accordance with the percentages of their respective interests.

Each of the Oaktree Operating Group partnerships has an identical number of units outstanding, and we use the term “Oaktree Operating Group unit” to refer, collectively, to a unit in each of the Oaktree Operating Group partnerships. The holders of Oaktree Operating Group units, including the

 

206


Table of Contents

Intermediate Holding Companies, will incur U.S. federal, state and local income taxes on their proportionate share of any net taxable income of the Oaktree Operating Group. Net profits and net losses of Oaktree Operating Group units generally are allocated to the holders of such units (including the Intermediate Holding Companies) pro rata in accordance with the percentages of their respective interests. The partnership agreement of each Oaktree Operating Group partnership provides for cash distributions, which we refer to as “tax distributions,” to the partners of such partnership if we determine that the allocation of the partnership’s income will give rise to taxable income for its partners. Generally, these tax distributions are computed based on our estimate of the net taxable income of the relevant entity allocable to a partner multiplied by an assumed tax rate equal to the highest effective marginal combined U.S. federal, state and local income tax rate prescribed for an individual or corporate resident in Los Angeles, California or New York, New York (taking into account the nondeductibility of certain expenses and the character of our income). Tax distributions are made only to the extent that all distributions from the Oaktree Operating Group for the relevant year were insufficient to cover such tax liabilities.

The partnership agreements of the Oaktree Operating Group partnerships also provide that substantially all of our expenses will be borne by the Oaktree Operating Group (including, for example, expenses incurred in connection with this offering, but not including obligations incurred under the tax receivable agreement by the Intermediate Holding Companies, income tax expenses of the Intermediate Holding Companies and payments on indebtedness incurred by the Intermediate Holding Companies).

Oaktree Capital Group Holdings, L.P. Units

OCGH unitholders hold OCGH units. OCGH, in turn, holds an equivalent number of Oaktree Operating Group units. The units in OCGH held by the OCGH unitholders as of December 31, 2010 have vesting provisions (and certain of these units also have lockup provisions). Upon expiration of the vesting period and, if relevant, any lock-up period, OCGH unitholders may sell their OCGH units or exchange their OCGH units into, at the option of our board of directors, Class A units, an equivalent amount of cash based on then-prevailing market prices, other consideration of equal value or any combination of the foregoing and, subsequently, sell any such Class A units received. As of September 30, 2011, the lock-up period for 98.2 million vested units had expired. OCGH and our board of directors may limit the number of OCGH units that may be exchanged after expiration of the relevant lock-up, based on such factors as they deem appropriate, including the market’s ability to absorb sales of the exchanged Class A units. As of the date of this prospectus, sales of Class A units by our employees may only be effected during “open periods” authorized by us. As of September 30, 2011, associated lock-ups will expire for 25.1 million unvested OCGH units in 2012. The amount of OCGH units vesting and lock-ups expiring thereafter will vary year to year, sometimes materially, but as of September 30, 2011, OCGH units due to vest or whose lock-ups are due to expire after 2012 represented less than two percent of the total outstanding number of Oaktree Operating Group units.

OCGH unitholders that are employees will generally forfeit all unvested units in OCGH upon termination of their employment for any reason unless the termination is due to death or disability or if the forfeiture requirement is waived. Any of the OCGH units that were outstanding at the time of the 2007 Private Offering that are forfeited will be reallocated among the remaining OCGH unitholders at the time of such offering. Any of the OCGH units issued after the date of the 2007 Private Offering that are forfeited will result in a corresponding forfeiture of Oaktree Operating Group units held by OCGH.

Our Manager

Our operating agreement provides that so long as the Oaktree control condition is satisfied, our manager will control the membership of our board of directors. Our board of directors will manage all of our operations and activities and will have discretion over significant corporate actions, such as the issuance of securities, payment of distributions, sales of assets, making certain amendments to our operating agreement and other matters. See “Description of Our Units.”

 

207


Table of Contents

Holders of our Class A units and Class B units have no right to elect our manager, which is controlled by our principals.

Units Sold and Purchased by Related Persons

On February 8, 2011, OCGH redeemed a portion of the indirect interest in the Oaktree Operating Group held by certain of our longstanding investors that held their interest in OCGH through Acorn Investors, LLC. The Oaktree Operating Group made a corresponding repurchase of Oaktree Operating Group units held by OCGH. These transactions resulted in the retirement of 1,075,539 Oaktree Operating Group units for an aggregate purchase price to the sellers of $39,622,850, or $36.84 per unit. Acorn Investors, LLC originally acquired the repurchased interest in Oaktree’s business in 2004 and continues to hold an interest in OCGH representing a 7.6% stake in the Oaktree Operating Group.

Aircraft Use

In January 2010, we exercised a buyout provision in our then aircraft lease agreement and thereafter sold the acquired plane to Mr. Karsh for an aggregate purchase price of $11,080,000. We and Mr. Karsh agreed that we would have the option of leasing the plane from him for business-related purposes on a non-exclusive basis pursuant to a lease agreement. During the year ended December 31, 2010, we paid Mr. Karsh $1,472,733 in connection with our use of his plane under this lease agreement, and Mr. Karsh paid us $332,493 in reimbursement for operating costs of the plane that we had incurred on his behalf in connection with his personal use of the plane. Through the nine months ended September 30, 2011, we had paid Mr. Karsh $648,317 in connection with our use of his plane.

In 2004, Mr. Karsh personally acquired a fractional interest in a different plane. At that time, we entered into an agreement under which we assumed Mr. Karsh’s obligations related to his fractional interest and Mr. Karsh agreed to make the allotted airplane time related to the fractional interest available to us for business purposes for an amount equal to his aggregate purchase price for the fractional interest, less (1) the amount he would receive from the resale of his fractional interest and (2) the cost attributable to his personal use of the plane over the term of our arrangement. In the year ended December 31, 2008, we paid Mr. Karsh $800,000 as partial reimbursement for the fractional interest. In December 2009, Mr. Karsh sold all of his fractional interests in the plane (including an additional fractional interest that he had acquired in 2008) to an unaffiliated third party, and as a result, our arrangement with Mr. Karsh terminated.

Investments in Funds

Our executive officers are permitted to invest their own capital in our funds. These investment opportunities are available to all of our professionals who we have determined have a status that reasonably permits us to offer them these types of investments in compliance with applicable laws and regulations. These investment opportunities are available on the same terms and conditions as those applicable to third-party investors in our funds and bear their share of management fees, except that they are not subject to incentive fees. During the years ended December 31, 2008, 2009 and 2010 and through the nine months ended September 30, 2011, the following executive officers invested their own capital in our funds: Mr. Clayton invested an aggregate of $1,134,490, $84,788, $544,026 and $498,127; Mr. Frank invested an aggregate of $4,146,943, $237,750, $189,325 and $622,499; Mr. Kaplan invested an aggregate of $1,878,400, $0, $165,942 and $236,667; Mr. Karsh and organizations affiliated with Mr. Karsh invested an aggregate of $42,674,400, $6,478,182, $1,650,000 and $6,081,250; Mr. Keele invested an aggregate of $8,812,500, $3,831,971, $6,276,000 and $4,754,200; Mr. Kirchheimer invested an aggregate of $1,517,375, $232,217, $949,750 and $1,707,500; Mr. Kramer invested an aggregate of $1,900,000, $150,000, $2,050,000 and $1,000,000; Mr. Marks and a related trust invested an aggregate of $26,374,579, $3,034,000, $9,778,348 and

 

208


Table of Contents

$6,000,000; Mr. Masson invested an aggregate of $3,536,472, $2,061,914, $329,418 and $5,343,212; and Mr. Stone invested an aggregate of $15,211,689, $6,724,683, $13,791,433 and $5,983,774, respectively. During the year ended 2010, Mr. Ford invested an aggregate of $165,942 and during the year ended 2008 Mr. Molz invested an aggregate of $158,630. During the years ended December 31, 2008, 2009 and 2010 and through the nine months ended September 30, 2011, the following executive officers received net distributions from our funds as a result of their invested capital: Mr. Clayton received $81,463, $250,666, $732,046 and $591,585. Mr. Frank received $34,440, $4,172,290, $1,317,832 and $689,362. Mr. Kaplan received $0, $204,626, $629,481 and $936,333; Mr. Karsh and organizations affiliated with Mr. Karsh received $2,988,539, $10,242,125, $27,535,592 and $9,961,292; Mr. Keele received $130,415, $2,712,193, $2,819,044 and $9,483,985; Mr. Kirchheimer received $191,824, $448,384, $879,052 and $996,431; Mr. Kramer received $0, $536,976, $167,780 and $1,877,073; Mr. Marks and a related trust received $934, $5,060,912, $20,028,719 and $17,662,038; Mr. Masson received $350,408, $2,876,916, $3,565,708 and $11,860,462; and Mr. Stone received $622,954, $4,747,471, $10,880,792 and $7,474,040 from our funds, respectively.

Other Investment Transactions

As discussed above, our executive officers are permitted to invest their own capital in our funds. To simplify the handling of contributions and distributions relating to investments in our funds by our employees (including our executive officers), we advance, on a short-term basis, the amount of these capital calls and hold distributions until shortly before quarter end, at which time we generally send the distributions and receive reimbursement of these advances. Accordingly, depending on the timing of these capitals calls, we may have advanced funds for a very short period or as long as, but generally not in excess of, 90 days. During the years ended December 31, 2008, 2009 and 2010 and the nine months ended September 30, 2011, the maximum amounts outstanding under such arrangements were $495,998, $11,578, $185,384 and $78,410 for Mr. Clayton; $373,575, $212,217, $161,478 and $0 for Mr. Frank; $2,894,023, $164,629, $474,759 and $0 for Mr. Keele and $3,022,129, $3,512,885, $1,066,032 and $0 for Mr. Stone, respectively. During the years ended December 31, 2008 and 2009, the maximum amounts outstanding under such arrangements were $2,450,000 and $1,699,000 for Mr. Masson. During the year ended December 31, 2008, the maximum amount outstanding under such arrangements was $250,000 for Mr. Kaplan and $457,560 for Mr. Kirchheimer. During the nine months ended September 30, 2011, the maximum amount outstanding under such arrangements was $500,000 for Mr. Marks. Since June 17, 2011, no amounts have been outstanding with respect to our executive officers under such arrangements, and we will no longer make such advances to our executive officers.

Loan to Executive Officer to Pay Income Taxes

As a privately owned company, we have from time to time made loans to our employees to assist them in their obligations to pay income and withholding taxes triggered by the vesting or, in certain circumstances, the grant of their OCGH units. These loans typically had terms ranging from one to five years. The loans’ annual interest rates for each year may vary based on our determination as to our own cost of capital, which may be based on a LIBOR rate. Since the inception of these loans, the annual interest rates have been within the ranges of 3.2% and 7%. During the year ended December 31, 2010 and the nine months ended September 30, 2011, the maximum amounts outstanding under such loans to Mr. Molz, including interest thereon, were $285,763 and $325,441, respectively. Since June 17, 2011, all such loans to Mr. Molz have been fully repaid, and we will no longer make such loans to Mr. Molz or our other executive officers.

Tax Advances to Executive Officers to Pay Income Taxes

We have made interest-free advances to our employees, including executive officers, in connection with their obligation to pay income and withholding taxes relating to their share of the

 

209


Table of Contents

incentive income attributable to our funds. We expect to continue the practice with respect to our employees, other than our executive officers (which officers have not received any such advances since June 17, 2011). During the years ended 2008, 2009 and 2010 and the nine months ended September 30, 2011, the maximum amounts outstanding under such arrangements were $422,872, $190,408, $326,313 and $0 for Mr. Clayton; $694,292, $404,573, $760,869 and $188,504 for Mr. Ford; $952,222, $410,664, $1,096,633 and $329,106 for Mr. Frank; $1,425,614, $830,722, $1,157,322 and $387,061 for Mr. Kaplan; $284,625, $128,159, $370,284 and $146,596 for Mr. Kirchheimer and $810,008, $472,001, $877,769 and $219,921 for Mr. Kramer.

Transactions with Meyer Memorial Trust

Mr. Pierson, one of our directors, is the chief financial and investment officer of Meyer Memorial Trust. During the years ended 2008, 2009 and 2010 and the nine months ended September 30, 2011, Meyer Memorial Trust contributed $35,047,000 in capital to our funds on substantially the same terms as the other investors in those funds.

Transactions with Kevin Clayton

Kevin Clayton, a director and one of our principals, was paid historical participation profits during the years ended 2008, 2009 and 2010 and the nine months ended September 30, 2011 in the aggregate of $3,398,939, $4,794,460, $7,780,375 and $3,566,250, respectively. Additionally, starting in 2011, we intend to pay Mr. Clayton a salary and participation profits that we expect to total approximately $5,000,000 per year in which he remains actively employed by Oaktree.

Offsets to Distributions in Respect of OCGH Units

Pursuant to an agreement between Mr. Marks, one of our directors and executive officers, and Oaktree Capital Management (UK) LLP, a subsidiary of ours in the United Kingdom, we provide £100,000 ($155,020 based on the average exchange rate for the 24-hour period ending December 31, 2010 as reported by www.oanda.com) per year to Mr. Marks, which is offset by distributions in respect of OCGH units to which Mr. Marks is entitled. In accordance with ASC Topic 718, the payment of future distributions in respect of OCGH units is factored into the grant date fair value of the OCGH units (which value is used for determining the compensation expense for such units under ASC Topic 718) and any distributions made with respect to such units are therefore not treated as an additional compensation expense by such subsidiary in the year in which such distributions are paid.

Limitations on Liability; Indemnification of Directors, Officers and Manager

Our operating agreement provides that our directors and officers will be liable to us or our unitholders for an act or omission only if such act or omission constitutes a breach of the duties owed to us or our unitholders, as applicable, by any such director or officer and such breach is the result of (1) willful malfeasance, gross negligence, the commission of a felony or a material violation of law, in each case, that has or could reasonably be expected to have a material adverse affect on us or (2) fraud and that our manager will not be liable to us or our unitholders for its actions.

Moreover, in our operating agreement we have agreed to indemnify our directors, officers and manager, to the fullest extent permitted by law, against all expenses and liabilities (including judgments, fines, penalties, interest, amounts paid in settlement with our approval and counsel fees and disbursements) arising from the performance of any of their obligations or duties in connection with their service to us, including in connection with any civil, criminal, administrative, investigative or other action, suit or proceeding to which any such person may hereafter be made a party by reason of being or having been one of our directors or officers or our manager, except for any expenses or liabilities that have been finally judicially determined to have arisen primarily from acts or omissions that violated the standard set forth in the preceding paragraph.

 

210


Table of Contents

The indemnification rights that we provide to our directors and officers are more expansive than those provided to the directors and officers of a Delaware corporation.

In addition to the indemnity that exists in our operating agreement, our subsidiary Oaktree Capital Management, L.P. has entered, or will enter, into separate indemnification agreements with each of our directors and our executive officers, that would indemnify them, to the fullest extent permitted by applicable law, against all expenses and liabilities (including judgments, fines, penalties, interest and amounts paid in settlement) incurred by them in connection with any proceeding in which any of them are made a party to or any claim, issue or matter, except to the extent that it shall have been determined in a final non-appealable judgment by a court of competent jurisdiction that such expenses and liabilities arose primarily from acts or omissions that constituted a breach of their duties and such breach was the result of (1) willful malfeasance, gross negligence, the commission of a felony or a material violation of applicable law (including any federal or state securities law), in each case, that resulted in, or could reasonably be expected to result in, a material adverse effect on us or our affiliates or (2) fraud. Such indemnification agreements will continue until and terminate upon the later of (1) 10 years after the indemnitee has ceased to occupy any positions or have any relationships with us or any of our affiliates, (2) the final termination of all proceedings pending or threatened during such period to which any indemnitee may be subject and (3) the expiration of the applicable statute of limitations for any possible claim or threatened, pending or completed action, suit or proceeding.

Statement of Policy Regarding Transactions with Related Persons

Our board of directors has adopted a written statement of policy for our company regarding transactions with related persons that will be effective upon the consummation of this offering. Our related person policy covers any “related person transaction” including, but not limited to, any transaction, arrangement or relationship (including any indebtedness or guarantee of indebtedness) or series of similar transactions, arrangements or relationships that is reportable by us under Item 404(a) of Regulation S-K in which we were or are to be a participant and the amount involved exceeds $120,000 and in which any “related person” (as defined as in Item 404(a) of Regulation S-K) had or will have a direct or indirect material interest. Our related person policy requires that each related person transaction, and any material amendment or modification to a related person transaction, be reviewed and approved or ratified by a committee or subcommittee of our board of directors composed solely of disinterested directors, by a majority of the disinterested members of our board of directors, by the executive committee of our board of directors, so long as all members of the executive committee are disinterested, or as otherwise approved in accordance with our operating agreement.

 

211


Table of Contents

DESCRIPTION OF OUR INDEBTEDNESS

Senior Notes due 2019

General

On November 24, 2009, Oaktree Capital Management, L.P., one of our subsidiaries, issued $250 million of senior notes due December 2, 2019, unless earlier redeemed or repurchased, or the 2019 Notes. The 2019 Notes are unsecured and unsubordinated obligations of Oaktree Capital Management, L.P. The 2019 Notes are fully and unconditionally guaranteed, jointly and severally, by Oaktree, OCGH, Oaktree Capital I, L.P., Oaktree Capital II, L.P. and Oaktree AIF Investments, L.P., or the Guarantors. The guarantees are unsecured and unsubordinated obligations of the Guarantors. The 2019 Notes are governed by an Indenture, dated as of November 24, 2009, by and among Oaktree Capital Management, L.P., the Guarantors and Wells Fargo Bank, National Association, as trustee.

Interest Rate

The 2019 Notes, which were issued at a 1.252% discount, bear interest at a rate of 6.75% per annum.

Payment Terms

Interest is payable semiannually in arrears on June 2 and December 2 of each year. We are not required to make any payments of principal until the 2019 Notes become due on December 2, 2019.

Voluntary Repurchase

We may, at our discretion, repurchase or redeem the 2019 Notes on any date for an amount equal to the sum of (1) the greater of (x) the principal amount of the 2019 Notes being redeemed and (y) the present value of the remaining scheduled interest and principal payments discounted at a rate based on the rates being paid by U.S. Treasury Department securities of comparable maturities then in effect plus 0.50% and (2) interest accrued but not yet paid as of such date.

Mandatory Repurchase

If a “change of control” (as defined in the Indenture) of Oaktree Capital Management, L.P. or the Guarantors occurs, which results in a downgrade of the credit rating of the 2019 Notes and the 2019 Notes are rated below investment grade, Oaktree Capital Management, L.P. would be required to repurchase the 2019 Notes at their principal amount, plus a 1.0% penalty, plus any accrued and unpaid interest.

Affirmative and Negative Covenants

The Indenture contains customary covenants and financial restrictions that, among other things, limit Oaktree Capital Management, L.P. and the Guarantors’ ability, subject to certain exceptions, to incur indebtedness secured by liens on voting stock or profit-participating equity interests of their subsidiaries or merge, consolidate or sell, transfer or lease assets. The 2019 Notes do not contain financial maintenance covenants.

Events of Default

The 2019 Notes also contain customary events of default, including, without limitation, payment defaults, failure to comply with covenants and bankruptcy and insolvency.

 

212


Table of Contents

Other Senior Notes

General

In addition to the 2019 Notes, we have three other issues of senior notes outstanding, with an aggregate remaining principal balance of $132.1 million as of September 30, 2011, or the Other Senior Notes. The Other Senior Notes were issued pursuant to Note Purchase Agreements by and among OCM and the banks which purchased the notes, dated as of June 14, 2004, June 6, 2006 and November 8, 2006. We refer to these three separate issuances of the notes making up the Other Senior Notes as the 2014 Notes, the June 2016 Notes and the November 2016 Notes, respectively. OCM and the holders of the 2014 Notes entered into Amendment No. 1 to the Note Purchase Agreement on March 15, 2006 and Amendment No. 2 to the Note Purchase Agreement on June 6, 2006. OCM and the holders of the Other Senior Notes entered into an Amendment and Waiver to the Note Purchase Agreements on May 16, 2007 in conjunction with the May 2007 Restructuring. Also in connection with the May 2007 Restructuring, Oaktree Capital II, L.P. and Oaktree AIF Investments, L.P. became co-issuers of the Other Senior Notes and Oaktree Capital I, L.P. became a guarantor of the Other Senior Notes. Oaktree Capital Management, L.P., Oaktree Capital II, L.P., Oaktree AIF Investments, L.P., Oaktree Capital II, L.P. and the holders of the Other Senior Notes entered into a Second Amendment and Waiver to the Note Purchase Agreements on July 6, 2010. OCM is our predecessor. For more information see “Organizational Structure—The May 2007 Restructuring and the 2007 Private Offering—The May 2007 Restructuring.”

The outstanding principal on the 2014 Notes as of September 30, 2011 is $32.1 million. The outstanding principal on each of the June 2016 Notes and November 2016 Notes is $50 million. The 2014 Notes are governed by the Note Purchase Agreement by and among OCM and the note purchasers which purchased the 2014 Notes, dated as of June 14, 2004, as amended. The June 2016 Notes are governed by the Note Purchase Agreement by and among OCM and the note purchasers which purchased the June 2016 Notes, dated as of June 6, 2006, as amended. The November 2016 Notes are governed by the Note Purchase Agreement by and among OCM and the note purchasers which purchased the November 2016 Notes, dated as of November 8, 2006, as amended.

Interest Rate

The 2014 Notes bear interest at a rate of 5.03% per annum. The June 2016 Notes bear interest at a rate of 6.09% per annum. The November 2016 Notes bear interest at a rate of 5.82% per annum.

Payment Terms

Interest is payable on the 2014 Notes semiannually in arrears on June 14 and December 14 of each year. We are required to make a principal payment of $10.7 million on June 14 of each year, with the final payment under the 2014 Notes being due on June 14, 2014.

Interest is payable on the June 2016 Notes semiannually in arrears on June 6 and December 6 of each year and on the November 2016 Notes on May 8 and November 8 of each year. We are not required to make any payments of principal on the June 2016 Notes or November 2016 Notes until they each become due on June 6, 2016 and November 8, 2016, respectively.

Voluntary Prepayment

We may, at our discretion, prepay the Other Senior Notes on any date for an amount equal to the sum of (1) the principal amount of the Other Senior Notes being redeemed, (2) the present value of the remaining scheduled interest payments discounted at a rate based on the rates being paid by U.S.

 

213


Table of Contents

Treasury Department securities of comparable maturities then in effect plus 0.50% and (3) interest accrued but not yet paid as of such date.

Mandatory Prepayment

If a “change of control” (as defined in each of the Note Purchase Agreements governing the Other Senior Notes) of Oaktree occurs, we would be required to prepay the Other Senior Notes at the same price we would pay if we were exercising our rights to voluntarily prepay the Other Senior Notes.

Affirmative and Negative Covenants

The Note Purchase Agreements underlying the Other Senior Notes contain customary affirmative and negative covenants and financial restrictions. Among other things, our subsidiaries are restricted from incurring additional indebtedness and we and our subsidiaries are restricted from merging, consolidating, transferring, leasing or selling assets, incurring certain liens and making restricted payments, subject to certain exceptions. In addition, the agreements contain the following financial covenants: (1) a maximum consolidated leverage ratio covenant that requires us and our subsidiaries to maintain a ratio calculated by dividing consolidated total debt (for us and our subsidiaries) by Consolidated EBITDA for the last four fiscal quarters, as defined in each Note Purchase Agreement, below 3.0 to 1.0, (2) a maximum interest coverage ratio covenant that requires us and our subsidiaries to maintain a ratio calculated by dividing Consolidated EBITDA for the last four fiscal quarters by consolidated interest expense (for us and our subsidiaries), below 4.0 to 1.0, (3) a minimum consolidated members’ capital covenant that requires us and our subsidiaries to maintain consolidated members’ capital above $40 million and (4) an assets under management covenant that requires us to maintain assets under management above $20 billion (in the case of the 2014 Notes only, the assets under management covenant requires us to maintain assets under management above $15 billion). As of September 30, 2011, we were in compliance with each of these covenants.

Failure to comply with these covenants and restrictions or the occurrence of certain other events could result in an event of default under the Note Purchase Agreements governing the Other Senior Notes. In such an event, the Other Senior Notes, together with accrued interest, could then be declared immediately due and payable.

Events of Default

The agreements underlying the Other Senior Notes also contain customary events of default, including, without limitation, payment defaults, failure to comply with covenants and bankruptcy and insolvency.

Senior Unsecured Credit Facility

As of January 7, 2011, Oaktree Capital Management, L.P., Oaktree Capital II, L.P., Oaktree AIF Investments, L.P. and Oaktree Capital I, L.P. executed a credit agreement with a bank syndicate for senior unsecured credit facilities, or, collectively, the Credit Facilities, consisting of a $300 million fully-funded term loan, or the Term Loan, and a $250 million revolving credit facility, or the Revolving Credit Facility. Subject to certain restrictions, the borrowers can increase the Revolving Credit Facility, by paying certain fees, to $300 million. As of September 30, 2011, the borrowers had no borrowings under the Revolving Credit Facility.

Interest Rate and Fees

The Credit Facilities bear interest, at the borrowers’ option, equal to the Alternate Base Rate or LIBOR, as defined in the credit agreement, plus a margin based on the rating of our debt. In the event

 

214


Table of Contents

our debt is not rated, the margin is based on our combined leverage ratio. At our current A- rating, the Eurodollar margin equals 1.50%. The margins range from 0.25% to 1.00% for loans bearing interest with a reference to the Alternate Base Rate and 1.25% to 2.0% for loans bearing interest with a reference to LIBOR. In December 2010 we entered into an interest rate swap that, together with the 1.50% Eurodollar margin, has the effect of fixing the Term Loan’s annual interest rate at 3.19%. Additionally, we pay a commitment fee on the unused revolving credit facility commitments ranging from 0.175% to 0.25% per annum, also based on our debt rating, or in the absence of a debt rating, our combined leverage ratio. Based on our current A- rating, the unused commitment fee is 0.20%.

Payment Terms

Interest is payable quarterly in arrears on the Credit Facilities. We are required to make a principal payment in respect of the Term Loan of $7.5 million on the last business day of each of March, June, September and December, with the final payment of $150 million, constituting the remainder of the Term Loan, being due on January 7, 2016. The Revolving Credit Facility expires on January 7, 2014.

Voluntary Prepayment

The borrower may prepay loans under the Credit Facilities in whole or in part, without penalty or premium, subject to certain minimum amounts and increments and the payment of customary breakage costs.

Mandatory Prepayment

Other than customary repayment terms in the event borrowings under the Credit Facilities exceed the amounts available to be borrowed thereunder, and the quarterly payments discussed under “Payment Terms” above, no prepayments are required under the Credit Facilities.

Affirmative and Negative Covenants

The Credit Facilities contain customary covenants and financial restrictions that, among other things, limit the borrowers’ ability, subject to certain exceptions, to incur indebtedness, incur liens, merge, consolidate or sell, transfer or lease assets, make investments, make restricted payments and transact with affiliates. In addition, the Credit Facilities contain the following financial covenants: (1) a maximum combined leverage ratio covenant that requires the borrowers to maintain a ratio calculated by dividing combined total debt (for the borrowers and their consolidated subsidiaries) by Combined EBITDA for the last four fiscal quarters, as defined in the Credit Facilities, below 2.5 to 1.0, (2) a maximum combined fixed charge coverage ratio covenant that requires the borrowers and their consolidated subsidiaries to maintain a ratio calculated by dividing Consolidated EBITDA for the last four fiscal quarters by the sum of combined interest expense and principal payments on indebtedness (for the borrowers and their subsidiaries), but not including the final principal payments on the Term Loan, the 2019 Senior Notes or the Other Senior Notes, below 2.5 to 1.0, (3) a minimum combined net worth covenant that requires the borrowers and their subsidiaries to maintain consolidated partners’ capital above $400 million and (4) an assets under management covenant that requires the borrowers and their subsidiaries to maintain assets under management above $50 billion. As of September 30, 2011, we were in compliance with each of these covenants.

Events of Default

The Credit Facilities also contain customary events of default, including, without limitation, payment defaults, cross-defaults, change in control, failure to comply with covenants and bankruptcy and insolvency.

 

215


Table of Contents

Senior Secured Revolving Credit Facility

General

On October 7, 2011, Oaktree Finance executed a senior secured revolving credit agreement with a bank syndicate providing for a $75 million senior secured revolving credit facility, or the Senior Secured Revolving Credit Facility. Subject to certain conditions, including the occurrence of an initial public offering in which Oaktree Finance raises at least $100 million of gross cash proceeds, or a Qualified IPO, the Senior Secured Revolving Credit Facility will increase by an additional $150 million. Subject to certain restrictions, the borrower can increase the Senior Secured Revolving Credit Facility to $260 million or a larger amount, provided it complies with the debt to total assets ratio covenant described below. Irrespective of the facility size, Oaktree Finance can only borrow under the Senior Secured Revolving Credit Facility up to an amount supported by the borrowing base, which is calculated in reference to the value and nature of Oaktree Finance’s investments. The commitments of the lenders under the Senior Secured Revolving Credit Facility will expire in October 2014, while the Senior Secured Revolving Credit Facility will mature in October 2015. The Senior Secured Revolving Credit Facility is guaranteed by us and OCGH until such time that a Qualified IPO is completed, certain documents are delivered and certain other conditions are met. As of November 18, 2011, the borrower had no borrowings under the Senior Secured Revolving Credit Facility.

Interest Rate and Fees

The Senior Secured Revolving Credit Facility bears interest, at the borrower’s option, equal to the Alternate Base Rate, as defined in the senior secured revolving credit agreement, plus a margin of 0.75% or LIBO Rate, as defined in the senior secured revolving credit agreement, plus a margin of 1.75%. After a qualifying initial public offering, each margin will rise by 1.00%. Additionally, the borrower pays a commitment fee on the unused portion of the Senior Secured Revolving Credit Facility commitments, which increases upon the occurrence of a Qualified IPO.

Payment Terms

Interest is generally payable quarterly in arrears; however, for loans bearing interest based on a LIBO Rate of a shorter than three-month term, interest is payable at the end of such term.

Voluntary Prepayment

The borrower may prepay loans under the Senior Secured Revolving Credit Facility in whole or in part, without penalty or premium, subject to certain minimum amounts and increments and the payment of customary breakage costs.

Mandatory Prepayment

Other than customary repayment terms in the event borrowings under the Senior Secured Revolving Credit Facility exceed the amounts available to be borrowed thereunder, no prepayment is required under the Senior Secured Revolving Credit Facility.

Affirmative and Negative Covenants

The Senior Secured Revolving Credit Facility contains customary covenants and financial restrictions that, among other things, limit the borrower’s and its subsidiaries’ ability, subject to certain exceptions, to incur indebtedness, incur liens, merge, consolidate or sell, transfer or lease assets, make investments, make restricted payments and transact with affiliates. The Senior Secured Revolving Credit Facility also contains covenants that require the borrower to maintain its status as a “regulated investment company” under the Internal Revenue Code and as a “business development

 

216


Table of Contents

company” under the Investment Company Act, if it elects “business development company” status, and to comply with the diversification requirements of the Investment Company Act. In addition, the Senior Secured Revolving Credit Facility contains the following financial covenants: (1) a minimum shareholders’ equity covenant, (2) an asset coverage ratio covenant, (3) a liquidity test covenant and (4) a debt to total assets ratio covenant. As of September 30, 2011, we were in compliance with each of these covenants.

Events of Default

The Senior Secured Revolving Credit Facility also contains customary events of default, including, without limitation, payment defaults, cross-defaults, change in control, failure to comply with covenants, failure of us and OCGH to comply with our requirements under the associated guarantee agreement and bankruptcy and insolvency.

 

217


Table of Contents

PRINCIPAL UNITHOLDERS

The following table sets forth information regarding the current beneficial ownership of our Class A units and Class B units and the OCGH units by:

 

  Ÿ  

each person known to us to beneficially own more than 5% of any class of the outstanding voting securities of Oaktree Capital Group, LLC;

 

  Ÿ  

each of our directors;

 

  Ÿ  

each of our named executive officers; and

 

  Ÿ  

all directors and executive officers as a group.

For purposes of the table below, we have assumed the conversion of all of our Class C units into Class A units and no exercise of the underwriters’ option to purchase additional Class A units. Applicable percentage ownership is based on 22,677,100 Class A units outstanding, 125,862,115 Class B units outstanding and 125,862,115 OCGH units outstanding, each as of September 30, 2011. Although holders of OCGH units are entitled, subject to vesting and minimum retained ownership requirements and transfer restrictions, to exchange their OCGH units for, at the option of our board of directors, our Class A units on a one-for-one basis, an equivalent amount of cash based on then-prevailing market prices, other consideration of equal value or any combination of the foregoing, such exchanges require board approval and thus holders of OCGH units are not deemed to beneficially own the equivalent number of Class A units.

Beneficial ownership is determined in accordance with the rules of the SEC. Under these rules, more than one person may be deemed a beneficial owner of the same securities, and a person may be deemed a beneficial owner of securities as to which he has no economic interest. To our knowledge, each person named in the table below has sole voting and investment power with respect to all of the interests shown as beneficially owned by such person, except as otherwise set forth in the notes to the table and pursuant to applicable community property laws. Unless otherwise specified, the address of each person named in the table is c/o Oaktree Capital Group, LLC, 333 South Grand Avenue, 28th Floor, Los Angeles, CA 90071.

 

    Class A Units Beneficially Owned   Class B Units
Beneficially Owned
    OCGH Units Beneficially Owned (1)  
    Pre-Offering     Post-Offering               Pre-Offering     Post-Offering  
    Number     Percent     Number   Percent   Number     Percent     Number     Percent (2)     Number     Percent  

Howard S. Marks

    1,826        *            —          —          23,562,546        15.86    

Bruce A. Karsh

    1,826        *            —          —          23,562,546        15.86       

John B. Frank

    185        *            —          —          2,525,420        1.70       

David M. Kirchheimer

    136        *            —          —          1,761,575        1.19       

Stephen A. Kaplan

    181        *            —          —          2,280,292        1.54       

Caleb S. Kramer

    79        *            —          —          1,001,021        *       

Kevin L. Clayton

    275        *            —          —          3,458,548        2.33       

Larry W. Keele

    322        *            —          —          4,160,135        2.80       

Sheldon M. Stone

    1,009        *            —          —          13,019,431        8.77       

D. Richard Masson

    513        *            —          —          3,809,786        2.56       

Robert E. Denham

    3,000        *            —          —          —          —          —          —     

Wayne G. Pierson (3)

    —          —              —          —          —          —          —          —     

Jay S. Wintrob

    —          —              —          —          —          —          —          —     

Davis Selected Advisers, L.P. (4)

    4,228,390        18.6         —          —          —          —          —          —     

Hawkins Investment Partnership L.P. (5)

    3,000,000        13.2         —          —          —          —          —          —     

Maverick Capital, Ltd. (6)

    2,220,000        9.8         —          —          —          —          —          —     

Lord Abbett Affiliated Fund, Inc. (7)

    1,975,000        8.7         —          —          —          —          —          —     

Farallon Capital Partners, L.P. (8)

    1,669,460        7.4         —          —          —          —          —          —     

Scoggin LLC (9)

    1,655,100        7.3         —          —          —          —          —          —     

JMB Capital Partners Master Fund, L.P. (10)

    1,300,000        5.7         —          —          —          —          —          —     

All directors and executive officers as a group (             persons)

    9,483        *            —          —          80,860,453        54.44    

Oaktree Capital Group Holdings, L.P.

    13,000        *            125,862,115        100     —          —          —          —     

 

218


Table of Contents

 

* Represents less than 1%.
(1) Subject to certain restrictions, each OCGH unitholder has the right to exchange his or her vested units following the expiration of any applicable lock-up period pursuant to the terms of an exchange agreement. Pursuant to the exchange agreement and the terms of the OCGH partnership agreement, the OCGH units will be exchanged for, at the option of our board of directors, our Class A units on a one-for-one basis, an equivalent amount of cash based on then-prevailing market prices, other consideration of equal value or any combination of the foregoing, and we will cancel a corresponding number of Class B units. Post-Offering reflects the application of a portion of our net proceeds from this offering, which will be used to acquire OCGH units from OCGH unitholders pursuant to an exchange agreement, as described under “Certain Relationships and Related Party Transactions—Exchange Agreement.”
(2) Represents the unitholder’s aggregate holdings of OCGH units and Class A units as a percentage of the total outstanding Oaktree Operating Group units as of September 30, 2011.
(3) Excludes 999 Class A units and 11,334,791 OCGH units held by Acorn Investors, LLC, which Mr. Pierson may be deemed to beneficially own. Mr. Pierson is the President of Acorn Investors, LLC and disclaims beneficial ownership of the Class A units and OCGH units held by it.
(4) Includes 2,232,700 Class A units held by Clipper Fund, Inc., an entity affiliated with Davis Selected Advisers, L.P. Davis Investments, LLC, or DILLC, serves as general partner of Davis Selected Advisers, L.P. DILLC is a Delaware limited liability company. DILLC is controlled by Christopher Davis. The address of Davis Selected Advisers, L.P., Clipper Fund, Inc., DILLC and Christopher Davis is 2949 East Elvira Road, Suite 101, Tucson, AZ 85706.
(5) Hawkins Capital, L.P., the general partner and investment adviser to Hawkins Investment Partnership L.P., or HIP, and Russell B. Hawkins, the sole portfolio manager of HIP, may be deemed to share voting and dispositive power with respect to the Class A units held by HIP. Hawkins Capital, L.P. and Mr. Hawkins disclaim beneficial ownership over such Class A units, except to the extent of their pecuniary interest therein. The address of HIP, Hawkins Capital, L.P. and Mr. Hawkins is 717 Texas Avenue, Suite 3001, Houston, TX 77002.
(6) Includes 1,035,320 Class A units held by Maverick Fund, L.D.C., or Maverick Fund, 594,940 Class A units held by Maverick Fund USA, Ltd., or Maverick USA, and 589,740 Class A units held by Maverick Fund II, Ltd., or Maverick Fund II. Maverick Capital, Ltd. is an investment adviser registered under Section 203 of the Investment Advisers Act of 1940 and, as such, may be deemed to have beneficial ownership of the Class A units held by Maverick Fund, Maverick USA and Maverick Fund II through the investment discretion it exercises over these accounts. Maverick Capital Management, LLC is the general partner of Maverick Capital, Ltd. Lee S. Ainslie III is the manager of Maverick Capital Management, LLC who possesses sole investment discretion pursuant to Maverick Capital Management, LLC’s regulations. The address of Maverick Capital, Ltd. and Maverick Capital Management, LLC is 300 Crescent Court, 18th Floor, Dallas, TX 75201; and the address of each of Lee S. Ainslie III, Maverick Fund, Maverick USA and Maverick Fund II is c/o Maverick Capital, Ltd., 300 Crescent Court, 18th Floor, Dallas, TX 75201.
(7) Lord, Abbett & Co. LLC, investment adviser to Lord Abbett Affiliated Fund, Inc., exercises investment discretion with respect to the Class A units held by Lord Abbett Affiliated Fund, Inc. Lord, Abbett & Co. LLC disclaims beneficial ownership of the Class A units held by Lord Abbett Affiliated Fund, Inc. The address of Lord Abbett Affiliated Fund, Inc. and Lord, Abbett & Co. LLC is 90 Hudson Street, Jersey City, NJ 07302.
(8) Farallon Partners, L.L.C., or FPLLC, is the general partner of Farallon Capital Partners, L.P., or FCPLP. Each of the following persons (the “Farallon Managing Members”) is a managing member of FPLLC with the power to exercise investment discretion: Richard B. Fried, Daniel J. Hirsch, Monica R. Landry, Michael G. Linn, Stephen L. Millham, Rajiv A. Patel, Thomas G. Roberts, Jr., Andrew J.M. Spokes, Thomas F. Steyer, John R. Warren and Mark C. Wehrly. Each of FPLLC and the Farallon Managing Members disclaims beneficial ownership of the Class A units held by FCPLP, except to the extent of their respective pecuniary interest therein. All of the persons referenced in this footnote disclaim group attribution. The address of FPLLC, FCPLP and the Farallon Managing Members is One Maritime Plaza, Suite 2100, San Francisco, CA 94111.
(9) Includes 600,000 Class A units held by Scoggin Capital Management II LLC, 998,500 Class A Units held by Scoggin International Fund, Ltd. and 2,800 Class A Units held for Guggenheim Portfolio Company VII LLC, a discretionary managed account, for each of which Scoggin LLC is the investment manager, and 53,800 Class A units held by Scoggin Worldwide Fund, Ltd., for which Scoggin LLC serves as sub-manager for equity and event-driven investing. Craig Effron and Curtis Schenker are the managing members of Scoggin LLC. Old Bellows Partners L.P. serves as investment manager for Scoggin Worldwide Fund, Ltd. The general partner of Old Bellows Partners L.P. is Old Bell Associates LLC. A. Dev Chodry is a principal of Old Bellows Partners L.P. The address of Scoggin Capital Management II LLC, Scoggin International Fund, Ltd., Guggenheim Portfolio Company VII LLC, Scoggin LLC, Craig Effron, Curtis Schenker, Old Bellows Partners L.P., Old Bell Associates LLC and A. Dev Chodry is 660 Madison Avenue, 20th Floor, New York, NY 10065. The address of Scoggin Worldwide Fund, Ltd. is c/o Q&H Corporate Services, Ltd.; 3rd Floor, Harbour Centre; P.O. Box 1348; George Town, Grand Cayman, Cayman Islands.
(10) Smithwood Partners, LLC, or SPLLC, is the general partner of JMB Capital Partners Master Fund, L.P., or JMB Master Fund. Smithwood Advisers, L.P., or SALP, is the investment adviser to JMB Master Fund. Smithwood General Partner, LLC, or SGPLLC, is the general partner of SALP. Jonathan Brooks is the managing member of SPLLC and SGPLLC with the power to exercise investment discretion and may be deemed to be the beneficial owner of the Class A units held by JMB Master Fund. The address of SPLLC, JMB Master Fund, SALP, SGPLLC and Jonathan Brooks is 1999 Avenue of the Stars, Suite 2040, Los Angeles, CA 90067.

 

219


Table of Contents

In connection with this offering, our board of directors intends to permit OCGH unitholders to exercise their rights under the OCGH limited partnership agreement and the exchange agreement to exchange              OCGH units for cash at a purchase price per OCGH unit equal to the initial public offering price per Class A unit in this offering net of underwriting discounts with adjustments, as applicable, to account for the disproportionate sharing among certain OCGH unitholders of the historical incentive income of certain closed-end funds that held their final closing before the May 2007 Restructuring. The adjustments to the purchase price of OCGH units will be made pursuant to the OCGH limited partnership agreement to account for the fact that, as a result of the May 2007 Restructuring, the interests of certain OCGH unitholders in historical incentive income are disproportionately larger or smaller than their pro rata interest in our business, depending on when the unitholder’s interest in our business was acquired. Accordingly, we intend to use approximately $             million (or $             million if the underwriters exercise in full their option to purchase additional Class A units) of the net proceeds from this offering to acquire              OCGH units from OCGH unitholders, including our directors and members of our senior management, pursuant to the exchange agreement. Of the amount of net proceeds used to acquire OCGH units, we expect that approximately $             million will be paid to Mr.              for              OCGH units (or $             million for              OCGH units if the underwriters exercise in full their option to purchase additional Class A units), approximately $             million will be paid to Mr.              for              OCGH units (or $             million for              OCGH units if the underwriters exercise in full their option to purchase additional Class A units) and approximately $             million will be paid to Mr.              for              OCGH units (or $             million for              OCGH units if the underwriters exercise in full their option to purchase additional Class A units).

 

220


Table of Contents

SELLING UNITHOLDERS

The following table sets forth information regarding Class A units held by each selling unitholder as of the date of this prospectus. All holders of our Class A units have been offered the opportunity to sell up to 100% of their Class A units as selling unitholders in this offering, subject in each case to a pro rata cutback to ensure that in the aggregate, the Class A units sold by existing unitholders do not exceed 33% of the aggregate offering size. A portion of the Class A units to be sold by our unitholders is subject to the underwriters’ option to purchase additional Class A units. Net proceeds to the selling unitholders will be the public offering price set forth on the front cover of this prospectus, less the underwriting discount, which for each selling unitholder is 2.0% of the offering price per Class A unit sold in the offering. Based on the assumed initial offering price of $             per Class A unit, which is the midpoint of the range set forth on the front cover of this prospectus, the underwriting discount will be $             per Class A unit.

 

    Class A Units Beneficially Owned
Before this Offering
      Class A Units Beneficially Owned
After this Offering
    Number   Percent   Number of Class A
Units Being Offered
  Number   Percent

Selling Unitholder:

         
         
         
         
         
         
         
         
         

 

 

 

221


Table of Contents

DESCRIPTION OF OUR UNITS

The following is a summary of the material provisions of the Third Amended and Restated Operating Agreement of Oaktree Capital Group, LLC as it will be in effect at the time of this offering, which we refer to as our operating agreement, and certain relevant provisions of the Delaware Limited Liability Company Act, or the Act. Since the terms of our operating agreement and the Act are more detailed than the general information provided below, we urge you to read the actual provisions of our operating agreement, which is attached hereto as Appendix A, and the Act. The following information assumes the conversion of all our outstanding Class C units into 13,000 Class A units prior to the completion of this offering. As of December 31, 2008, there were 51 Class A unitholders, 1 Class C unitholder and 132 OCGH unitholders. As of December 31, 2009, there were 47 Class A unitholders, 122 Class C unitholders and 143 OCGH unitholders. As of December 31, 2010, there were 49 Class A unitholders, 122 Class C unitholders and 165 OCGH unitholders. As of December 31, 2011, there were 59 Class A unitholders, 126 Class C unitholders and 206 OCGH unitholders.

General

Our operating agreement authorizes our board of directors to issue an unlimited number of additional units and options, rights, warrants and appreciation rights relating to such units for consideration or for no consideration and on the terms and conditions established by our board of directors in its sole discretion without the approval of any Class A unitholders. These additional securities may be used for a variety of purposes, including future offerings to raise additional capital, acquisitions and employee benefit plans. Our operating agreement currently authorizes the issuance of Class A and Class B units. As of December 31, 2011, there were 22,677,100 Class A units and 125,847,115 Class B units issued and outstanding (assuming the conversion of all outstanding Class C units into Class A units on a one-for-one basis).

Class A Units

Upon consummation of this offering, all of our outstanding Class A units will be duly issued. Upon payment in full of the consideration payable with respect to our Class A units, as determined by our board of directors, the holders of such units will not be liable to us to make any additional capital contributions with respect to such units (except as otherwise required by Sections 18-607 and 18-804 of the Act). No holder of our Class A units will be entitled to preemptive, redemption or conversion rights.

Voting Rights

Holders of Class A units are entitled to one vote per unit held of record on all matters submitted to a vote of our unitholders. Generally, all matters to be voted on by our unitholders must be approved by a majority (or, in the case of election of directors when the Oaktree control condition is no longer satisfied, by a plurality) of the votes entitled to be cast by all Class A units and Class B units present in person or represented by proxy at a meeting of unitholders, voting together as a single class.

Distribution Rights

Holders of Class A units will share ratably (based on the number of units held) in any distribution authorized by our board of directors out of funds legally available therefor, subject to any statutory or contractual restrictions on distributions and to any restrictions on distributions imposed by the terms of any outstanding preferred units.

Liquidation Rights

Upon our dissolution, liquidation or winding up, after payment in full of all amounts required to be paid to creditors and to the holders of preferred units having liquidation preferences, if any, the holders

 

222


Table of Contents

of our Class A units and any other equity securities we may subsequently issue that are pari passu with our Class A units will be entitled to receive our remaining assets available for distribution in proportion to the Class A units and other equity securities held by them as of a record date determined by the liquidator.

Other Matters

Under our operating agreement, in the event that our board of directors determines that we should seek relief pursuant to Section 7704(e) of the Code to preserve our status as a partnership for federal (and applicable state) income tax purposes, we and each of our unitholders will be required to agree to adjustments required by the tax authorities, and we will pay such amounts as required by the tax authorities to preserve our status as a partnership.

Class B Units

All of our Class B units have been duly issued and are held by OCGH, which is controlled by our principals. No holder of Class B units is entitled to preemptive, redemption or conversion rights.

Voting Rights

Holders of our Class B units are entitled to ten votes per unit held of record on all matters submitted to a vote of our unitholders. However, in the event that the Oaktree control condition is no longer satisfied, our Class B units will be entitled to only one vote per unit. Generally, all matters to be voted on by our unitholders must be approved by a majority (or, in the case of election of directors when the Oaktree control condition is no longer satisfied, a plurality) of the votes entitled to be cast by all Class A units and Class B units present in person or represented by proxy at a meeting of unitholders, voting together as a single class.

Distribution Rights

Holders of our Class B units do not have any right to receive distributions other than distributions consisting of Class B units paid proportionally with respect to each outstanding Class B unit.

Liquidation Rights

Upon our liquidation, dissolution or winding up, no holder of Class B units has any right to receive distributions in respect of its Class B units.

Preferred Units

Our operating agreement authorizes our board of directors to establish one or more series of preferred units. Unless required by law or by any securities exchange on which our units are listed for trading, the authorized preferred units will be available for issuance without further action by Class A unitholders. Our board of directors is able to determine, with respect to any series of preferred units, the terms and rights of that series, including:

 

  Ÿ  

the designation of the series;

 

  Ÿ  

the number of preferred units of the series;

 

  Ÿ  

whether distributions, if any, will be cumulative or non-cumulative and the distribution rate of the series;

 

  Ÿ  

the dates at which distributions, if any, will be payable;

 

223


Table of Contents
  Ÿ  

the redemption rights and price or prices, if any, for preferred units of the series;

 

  Ÿ  

the terms and amounts of any sinking fund provided for the purchase or redemption of the preferred units of the series;

 

  Ÿ  

the amounts payable on preferred units of the series in the event of our liquidation or dissolution;

 

  Ÿ  

whether the preferred units of the series will be convertible into or exchangeable for interests of any other class or series or any other security of our company or any other entity;

 

  Ÿ  

restrictions on the issuance of preferred units of the series or of any units of any other class or series; and

 

  Ÿ  

the voting rights, if any, of the holders of the preferred units of the series.

We could issue a series of preferred units that could, depending on the terms of the series, impede or discourage an acquisition attempt or other transaction that some, or a majority, of the holders of Class A units might believe to be in their best interests or in which holders of Class A units might receive a premium for their Class A units over the market price of the Class A units.

Class Structure

Our Class B units have ten votes per unit, while our Class A units, which is the class of units that we are selling in this offering and which will be the only class of units which will be traded, have one vote per unit. All of our Class B units, representing 98.23% of the voting power of our outstanding membership interests, are controlled indirectly by our principals through their control of OCGH. Because of our dual-class structure, our principals are able to control all matters submitted to our unitholders for approval even if OCGH owns significantly less than 50% of our outstanding units. This concentrated control could discourage others from initiating any potential merger, takeover or other change of control transaction that other unitholders may view as beneficial.

Listing and Trading

We have been authorized to list our Class A units on the NYSE under the symbol “OAK.”

Transfer Agent and Registrar

The transfer agent and registrar for our Class A units is American Stock Transfer & Trust Company.

Our Operating Agreement

Organization and Duration

We were formed in Delaware on April 13, 2007 and will remain in existence until dissolved in accordance with our operating agreement and the Act.

Purpose

Under our operating agreement, we are permitted to engage in any business activity that lawfully may be conducted by a limited liability company organized under Delaware law and to conduct any and all activities related to such business activity.

Agreement to be Bound by Our Operating Agreement; Power of Attorney

By purchasing a Class A unit, you will be admitted as a member of Oaktree Capital Group, LLC and become bound by the terms of our operating agreement. Pursuant to our operating agreement,

 

224


Table of Contents

each unitholder and each person who acquires a Class A unit from a unitholder grants to us (and, if appointed, a liquidator) a power of attorney to, among other things, execute and file documents required for our qualification, continuance or dissolution. The power of attorney also grants us the authority to make certain amendments to, and to make consents and waivers under, our operating agreement and certificate of formation, in each case in accordance with our operating agreement.

Duties of Officers, Directors and Manager

Our operating agreement provides that our business and affairs will be managed under the direction of our board of directors, which will have the power to appoint our officers. Our operating agreement further provides that the authority and function of our board of directors and officers are identical to the authority and functions of a board of directors and officers of a corporation organized under the DGCL, except as expressly modified by the terms of the operating agreement. Finally, our operating agreement provides that, except as specifically provided therein, the fiduciary duties and obligations owed to us and to our unitholders are the same as the respective duties and obligations owed by officers and directors of a corporation organized under the DGCL to their corporation and stockholders, respectively. Our manager, whose only function is to designate the members of our board of directors so long as the Oaktree control condition is satisfied, will not owe any duties to our unitholders.

There are certain provisions in our operating agreement regarding exculpation and indemnification of our officers, directors and manager that differ from the DGCL.

First, our operating agreement provides that our officers and directors will be liable to us or our unitholders for an act or omission only if such act or omission constitutes a breach of the duties owed to us or our unitholders, as applicable, by any such officer or director and such breach is the result of (1) willful malfeasance, gross negligence, the commission of a felony or a material violation of law, in each case, that has or could reasonably be expected to have a material adverse affect on us or (2) fraud, and that our manager will not be liable to us or our unitholders for its actions. Moreover, we have agreed to indemnify our officers, directors and manager to the fullest extent permitted by law, against all expenses and liabilities (including judgments, fines, penalties, interest, amounts paid in settlement with our approval and counsel fees and disbursements) arising from the performance of any of their obligations or duties in connection with their service to us, including in connection with any civil, criminal, administrative, investigative or other action, suit or proceeding to which any such person may be made a party by reason of being or having been one of our officers or directors or our manager, except for any expenses or liabilities that have been finally judicially determined to have arisen primarily from acts or omissions which violate the standard set forth in the preceding sentence. Under the DGCL, a corporation can only indemnify officers and directors for acts or omissions if any such officer or director acted in good faith and in a manner he reasonably believed to be in the best interest of the corporation and, in a criminal action, if the officer or director had no reasonable cause to believe his conduct was unlawful.

Second, our operating agreement provides that, in the event of an existing or potential conflict of interest involving OCGH, our directors or their respective affiliates, a resolution or course of action by our directors or their affiliates will be deemed approved by all our unitholders, and will not constitute a breach of our operating agreement or any duty (including any fiduciary duty), if such resolution or course of action is approved by a majority of the total voting power of all our outstanding Class A and Class B units held by disinterested unitholders or a majority of our directors who are not employed by us, our subsidiaries or our affiliates controlled by our principals or meets certain standards as described in “—Conflicts of Interest” below. Under the DGCL, a corporation is not permitted to automatically exempt board members from claims of breach of fiduciary duty under such circumstances. In addition, our operating agreement provides that all conflicts of interest described in

 

225


Table of Contents

this prospectus are deemed to have been specifically approved by all our unitholders who acquire units on or after the date of this offering.

Election of Members of Our Board of Directors

Our board of directors consists of              directors. For so long as the Oaktree control condition is satisfied, the size of our board of directors will be determined, and the directors will be designated, by our manager. Directors serve until their successors are duly elected or appointed and qualified, or until their earlier death, disability, resignation or removal from office. Any vacancy on our board of directors, including any vacancy arising from the creation of a new directorship, will be filled by our manager. While our Class A and Class B units vote together as a single class on all matters submitted to a vote of unitholders, including certain amendments of our operating agreement, our operating agreement does not obligate us to hold annual meetings for any purpose so long as the Oaktree control condition is satisfied.

After the Oaktree control condition is no longer satisfied, the size of our board of directors will be set by resolution of our board of directors, and directors will be elected by the vote of a plurality of our outstanding Class A and Class B units, voting together as a single class, to serve until our next annual meeting is held and until their successor is duly elected or appointed and qualified or until their earlier death, disability, resignation or removal from office. After the Oaktree control condition is no longer satisfied, any vacancy arising from the creation of a new directorship may be filled by a majority of the remaining directors or, if there are no directors in office, the vote of a plurality of our outstanding Class A and Class B units voting together as a single class.

Removal of Members of Our Board of Directors

Any director or the entire board of directors may be removed, with or without cause, at any time, by our manager for so long as the Oaktree control condition is satisfied. The vacancy in our board of directors caused by any such removal will be filled by our manager. After the Oaktree control condition is no longer satisfied, any director or the entire board of directors may be removed, with or without cause, at any time, by the affirmative vote of holders of a majority of our outstanding Class A and Class B units, voting together as a single class. The vacancy in our board of directors caused by any such removal will be filled by the vote of a plurality of our outstanding Class A and Class B units, voting together as a single class.

Limited Liability

Delaware law provides that a member who receives a distribution from a Delaware limited liability company and knew at the time of the distribution that the distribution was in violation of Delaware law will be liable to the company for three years for the amount of the distribution. Under Delaware law, a limited liability company may not make a distribution to a member if, after the distribution, all liabilities of the company, other than liabilities to members on account of their limited liability company interests and liabilities for which the recourse of creditors is limited to specific property of the company, would exceed the fair value of the assets of the company. For the purpose of determining the fair value of the assets of a company, Delaware law provides that the fair value of property subject to liability for which recourse of creditors is limited is included in the assets of the company only to the extent that the fair value of that property exceeds the nonrecourse liability. Under Delaware law, an assignee who becomes a substituted member of a company is liable for the obligations of the assignor to make contributions to the company, except the assignee is not obligated for liabilities unknown to the assignee at the time the assignee became a member and that could not be ascertained from our operating agreement.

 

226


Table of Contents

Amendment of Our Operating Agreement

Amendments to our operating agreement may be proposed only by or with the consent of our board of directors. To adopt a proposed amendment and except as set forth below, our board of directors is required to seek written approval of the holders of the number of units required to approve the amendment or call a meeting of our unitholders to consider and vote upon the proposed amendment. Except as set forth below an amendment must be approved by holders of a majority of the total combined voting power of our outstanding Class A and Class B units, voting together as a single class, and to the extent that such amendment would have a material adverse effect on the holders of any class or series of units, by the holders of a majority of the holders of such class or series. Issuances of units with rights superior to those of our then-outstanding units of any class or series or having a dilutive effect on our then-outstanding units will not be deemed to have a material adverse effect on the holders of the outstanding units.

Prohibited Amendments

No amendment may be made that would:

 

  Ÿ  

enlarge the obligations of any unitholder without such unitholder’s consent, unless approved by at least a majority of the class or series of units so affected;

 

  Ÿ  

change the provision in our operating agreement that provides that we will be dissolved upon an election to dissolve us by our board of directors that is approved by holders of a majority of the total combined voting power of our outstanding Class A and Class B units;

 

  Ÿ  

change our term of existence; or

 

  Ÿ  

give any person the right to dissolve us other than our board of directors’ right to dissolve us with the approval of holders of a majority of the total combined voting power of our outstanding Class A and Class B units, voting together as a single class.

The provision of our operating agreement preventing the amendments having the effects described in any of the clauses above can be amended upon the approval of holders of at least two-thirds of the total combined voting power of our outstanding Class A and Class B units.

No Unitholder Approval

Our board of directors may generally make amendments to our operating agreement without the approval of any unitholder (including a unitholder that may be materially and adversely affected by such amendments) to reflect:

 

  Ÿ  

a change in our name, the location of our principal place of our business, our registered agent or our registered office;

 

  Ÿ  

the admission, substitution, resignation or removal of unitholders in accordance with our operating agreement;

 

  Ÿ  

the merger of us or any of our subsidiaries into, or the conveyance of all of our assets to, a newly formed entity, if the sole purpose of that merger or conveyance is to effect a mere change in our legal form into another limited liability entity;

 

  Ÿ  

a change that our board of directors determines in its sole discretion to be necessary or appropriate for us to qualify or continue our qualification as a company in which our members have limited liability under the laws of any state or to ensure that neither we nor any of our subsidiaries will be treated as an association taxable as a corporation or otherwise taxed as an entity for U.S. federal income tax purposes, other than as we specifically so designate;

 

227


Table of Contents
  Ÿ  

a change that our board of directors determines in its sole discretion to be necessary or appropriate to address changes in U.S. federal income tax regulations, legislation or interpretation;

 

  Ÿ  

an amendment that our board of directors determines, based upon the advice of counsel, to be necessary or appropriate to prevent us, members of our board of directors, or our officers, agents or trustees from having a material risk of being in any manner subjected to the provisions of the Investment Company Act, the Advisers Act, Title I of ERISA, Section 4975 of the Code or any applicable similar law currently applied or proposed;

 

  Ÿ  

an amendment or issuance that our board of directors determines in its sole discretion to be necessary or appropriate for the authorization of additional securities;

 

  Ÿ  

any amendment expressly permitted in our operating agreement to be made by our board of directors acting alone;

 

  Ÿ  

an amendment effected, necessitated or contemplated by a merger agreement that has been approved under the terms of our operating agreement;

 

  Ÿ  

any amendment that our board of directors determines in its sole discretion to be necessary or appropriate for the formation by us of, or our investment in, any corporation, partnership or other entity, as otherwise permitted by our operating agreement;

 

  Ÿ  

an amendment effected, necessitated or contemplated by an amendment to the operating agreement or other governing document of one of our direct subsidiaries that requires the equity holders of such subsidiary to provide a statement, certification or other proof of evidence to the subsidiary regarding whether such equity holder is subject to U.S. federal income taxation on the income generated by such subsidiary;

 

  Ÿ  

a change in our fiscal year or taxable year and related changes that our board of directors determines to be necessary, desirable or appropriate as a result of a change in our fiscal year or taxable year; and

 

  Ÿ  

any other amendments substantially similar to any of the matters described in the clauses above.

In addition, our board of directors may make any amendment to our operating agreement without the approval of any unitholder (including a unitholder that may be materially and adversely affected by any such amendment) if our board of directors in its sole discretion determines that the amendment:

 

  Ÿ  

does not adversely affect our unitholders as a whole (including any particular class or series of units as compared to other classes or series of units) in any material respect;

 

  Ÿ  

is necessary, desirable or appropriate to satisfy any requirement, condition or guideline contained in any opinion, directive, order, ruling or regulation of any U.S. federal or state or non-U.S. agency or judicial authority or contained in any U.S. federal or state or non-U.S. statute;

 

  Ÿ  

is necessary, desirable or appropriate to facilitate the trading of units or to comply with any rule, regulation, guideline or requirement of any securities exchange or market on which our units are or will be listed for trading, compliance with any of which our board of directors deems to be in the best interests of us and our unitholders;

 

  Ÿ  

is necessary or appropriate for any action taken by our board of directors relating to splits or combinations of units under the provisions of our operating agreement; or

 

  Ÿ  

is required to effect the intent expressed in this prospectus or the intent of the provisions of our operating agreement or is otherwise contemplated by our operating agreement.

 

228


Table of Contents

Merger, Sale or Other Disposition of Assets

If certain conditions specified in our operating agreement are satisfied, our board of directors may convert or merge us or any of our subsidiaries into, or convey all of our assets to, a newly formed limited liability entity, in each case without any approval of our unitholders, if the sole purpose of the conversion, merger or conveyance is to effect a mere change in our legal form into another limited liability entity. All other mergers, consolidations and other business combinations require the approval of both our board of directors and a majority of the total combined voting power of all of our outstanding Class A and Class B units, voting together as a single class. Our unitholders are not entitled to dissenters’ rights of appraisal under our operating agreement or applicable Delaware law in the event of a merger, consolidation or other business combination, a conversion or a sale of all or substantially all of our assets or any other similar transaction or event.

Grantor Trust

In the future, our board of directors may consider implementing a reorganization without the consent of our unitholders whereby a Delaware statutory trust would hold all of our outstanding Class A units and each of our Class A unitholders would receive units of the trust in exchange for its Class A units. Our board of directors will have the power to decide in its sole discretion to implement such a trust structure. Our trust would be treated as a grantor trust for U.S. federal income tax purposes. As such, for U.S. federal income tax purposes, each investor would be treated as the beneficial owner of a pro rata portion of the units held by the trust and our unitholders would receive annual tax information relating to their investment on Form 1099 (or substantially similar forms as required by law), rather than on Schedule K-1. Our board of directors will not implement such a trust structure if, in its sole discretion, it determines that the reorganization would be taxable or otherwise alter the benefits or burdens of ownership of our Class A units, including a unitholder’s allocation of items of income, gain, loss, deduction or credit or the treatment of such items for U.S. federal income tax purposes. Our board of directors will also be required to implement the reorganization in a manner that does not have a material effect on the voting and economic rights of our Class A and Class B units.

The IRS could challenge the trust’s manner of reporting to investors (for example, if the IRS asserts that the trust constitutes a partnership or is ignored for U.S. federal income tax purposes). In addition, the trust could be subject to penalties if it were determined that the trust did not satisfy applicable reporting requirements.

Limited Call Right

If at any time less than 10% of the then issued and outstanding units of any class or series, including our Class A units, are held by unitholders other than the principals, their successors or entities controlled by them, we will have the right, which we may assign in whole or in part to any of our affiliates, to acquire all, but not less than all, of the remaining units of the class or series held by such unitholders as of a record date to be selected by us, on at least ten but not more than 60 days’ notice. The purchase price in the event of this purchase will be the greater of:

 

  Ÿ  

the average daily closing price on the primary securities exchange on which units of such class or series are traded for the 20 business days preceding the date that is three days before the date the notice is mailed; and

 

  Ÿ  

the highest cash price paid by us or any of our affiliates for any unit of the class or series purchased within the 90 days preceding the date on which we first mail notice of our election to purchase those units.

 

229


Table of Contents

As a result of our right to purchase outstanding units, a unitholder may have his or her units purchased at an undesirable time or price. The tax consequences to a unitholder of the exercise of this call right are the same as a sale by that unitholder of his units in the market. See “Material U.S. Federal Tax Considerations—Consequences to U.S. Holders of Class A Units—Sale or Exchange of Class A Units.”

Termination and Dissolution

We will continue as a limited liability company until terminated under our operating agreement. We will dissolve:

 

  Ÿ  

upon the election of our board of directors to dissolve us, if approved by holders of a majority of the total combined voting power of all of our outstanding Class A and Class B units, voting together as a single class;

 

  Ÿ  

upon the entry of a decree of judicial dissolution; or

 

  Ÿ  

at any time that we no longer have any members, unless our business is continued in accordance with Delaware law.

Election to be Treated as a Corporation

If our board of directors determines that it is no longer in our best interests to continue as a partnership for U.S. federal income tax purposes, our board of directors may elect to treat us as an association or as a publicly traded partnership taxable as a corporation for U.S. federal (and applicable state) income tax purposes.

Books and Reports

We are required to keep appropriate books of our business at our principal offices. The books will be maintained for both tax and financial reporting purposes on an accrual basis. Our fiscal year is the calendar year ending December 31. Our board of directors in its sole discretion may change our fiscal year at any time as may be required or permitted under the Code or applicable U.S. Treasury Regulations. It may require a substantial period of time after the end of our fiscal year to obtain the requisite information from all lower-tier entities to enable us to prepare and deliver Schedule K-1s to IRS Form 1065. We expect to provide estimates of such tax information (including your allocable share of our income, gain, loss and deduction for our preceding year) by February 28 of each year; however, there is no assurance that the Schedule K-1s, which will be provided after the estimates, will be the same as our estimates. For this reason, holders of Class A units who are U.S. taxpayers may want to file annually with the IRS (and certain states) a request for an extension past the due date of their income tax returns. See “Material U.S. Federal Tax Considerations—Administrative Matters—Information Returns.”

Unrestricted Ability to Issue Additional Securities

Our operating agreement authorizes us to issue additional securities, including preferred units entitled to a preference or priority over our Class A units in the right to share in our distributions, for the consideration (or for no consideration) and on the terms and conditions established by our board of directors without the approval of any of our unitholders. These additional securities may be used for a variety of purposes, including future offerings to raise additional capital, acquisitions and employee benefit plans. Our ability to issue additional Class A units and other equity securities could render more difficult or discourage an attempt to obtain control over us, including those attempts that might result in

 

230


Table of Contents

a premium over the market price for the interests held by our unitholders or that a unitholder might consider to be in its best interest.

Conflicts of Interest

In general, whenever an actual or potential conflict of interest arises between OCGH, one or more of our directors or their respective affiliates, on the one hand, and us, one or more of our subsidiaries or one or more of our other Class A unitholders, on the other hand, any resolution or course of action taken by our directors or their respective affiliates will be deemed approved by all of our unitholders and will not constitute a breach of our operating agreement or any legal or equitable duty (including any fiduciary duty) if the resolution or course of action in respect of the conflict of interest is:

 

  Ÿ  

approved by a majority of the votes entitled to be cast by all disinterested unitholders;

 

  Ÿ  

on terms no less favorable to us or our subsidiaries or our unitholders than those generally being provided to or available from unrelated third parties;

 

  Ÿ  

fair and reasonable to us taking into account the totality of the relationships among the parties involved; or

 

  Ÿ  

approved by a majority of our directors who are not employed by us, our subsidiaries or our affiliates controlled by our principals.

Failure to seek the approval of our unitholders or outside directors described above will not be deemed to indicate that a conflict of interest exists or that approval could not have been obtained. If our board of directors determines that any resolution or course of action satisfies the second or third standards described above, it will be presumed that our board of directors acted in good faith in making such determination, and a Class A unitholder seeking to challenge our board of directors’ determination would bear the burden of overcoming this presumption.

Any conflicts of interest described in this prospectus will be deemed approved by our unitholders who acquire units on or after the date of this offering and will not constitute a breach of our operating agreement or any legal, equitable or other duty.

In addition to the provisions relating to conflicts of interest, our operating agreement contains provisions that waive or consent to conduct by us, our manager, our directors or our affiliates that might otherwise raise issues about compliance with fiduciary duties or otherwise applicable law. For example, our operating agreement provides that when we, our board of directors or our manager is permitted or required to make a decision in its “sole discretion” or “discretion” or that it deems “necessary or appropriate” or “necessary or advisable” or under a grant of similar authority or latitude, then, to the fullest extent permitted by law, we, our board of directors or our manager, as the case may be, may make such decision in its sole discretion (regardless of whether there is a reference to “sole discretion” or “discretion”), and will be entitled to consider only such interests and factors as it desires, including its own interests, and will have no duty or obligation (fiduciary or otherwise) to give any consideration to any interest of or factors affecting us or any Class A unitholders, and will not be subject to any other or different standards imposed by our operating agreement, any other agreement contemplated thereby, under the Act, the DGCL or under any other law or in equity, but in all circumstances must exercise such discretion in good faith. These modifications of fiduciary duties are expressly permitted by Delaware law. Hence, we and our Class A unitholders will only have recourse and be able to seek remedies against our directors if our directors breach their obligations pursuant to our operating agreement. Unless our directors breach their obligations pursuant to our operating agreement, we and our Class A unitholders will not have any recourse even if our directors were to act in a manner that was inconsistent with traditional fiduciary duties. Furthermore, even if there has been a breach of the obligations set forth in our operating agreement, our operating agreement provides that

 

231


Table of Contents

our directors will not be liable to us or our Class A shareholders for errors of judgment or for any acts or omissions unless there has been a final and non-appealable judgment by a court of competent jurisdiction determining that such breach is the result of (1) willful malfeasance, gross negligence, the commission of a felony or a material violation of law, in each case, that has resulted or could reasonably be expected to have a material adverse effect on us or (2) fraud. In addition, our operating agreement provides that our manager will owe no duties to us or our unitholders and will have no liability to us or any unitholder for monetary damages or otherwise for its actions. These modifications are detrimental to the Class A unitholders because they restrict the remedies available to Class A unitholders for actions that without those limitations might constitute breaches of duty (including fiduciary duty).

Conflicts of interest could arise in the situations described below, among others.

Actions taken by our board of directors may affect the amount of cash flow from operations available for distribution to our Class A unitholders.

The amount of cash flow from operations that is available for distribution to our Class A unitholders is affected by decisions of our board of directors regarding such matters as:

 

  Ÿ  

amount and timing of cash expenditures, including those relating to compensation;

 

  Ÿ  

amount and timing of investments and dispositions;

 

  Ÿ  

levels of indebtedness;

 

  Ÿ  

tax matters;

 

  Ÿ  

levels of reserves; and

 

  Ÿ  

issuance of additional equity securities, including Class A units, or additional Oaktree Operating Group units.

Our Class A unitholders will have no right to enforce obligations of our affiliates under agreements with us.

Any agreements between us, on the one hand, and our affiliates, on the other, will not grant to the Class A unitholders, separate and apart from us, the right to enforce the obligations of our affiliates in our favor.

Contracts between us, on the one hand, and our affiliates, on the other, will not be the result of arm’s-length negotiations.

Neither our operating agreement nor any of the other agreements, contracts and arrangements between us, on the one hand, and our affiliates, on the other, are or will be the result of arm’s-length negotiations. Our board of directors will determine the terms of any of these transactions on terms that it considers are fair and reasonable to us.

We may choose not to retain separate counsel for ourselves or for the holders of Class A units.

Attorneys, independent accountants and others who will perform services for us are selected by our board of directors and may perform services for us and our affiliates. We may retain separate counsel for ourselves or our Class A unitholders in the event of a conflict of interest between our affiliates, on the one hand, and us or our Class A unitholders, on the other, depending on the nature of the conflict, but are not required to do so.

 

232


Table of Contents

Certain of our subsidiaries have obligations to investors in our funds and may have obligations to other third parties that may conflict with your interests.

Our subsidiaries that serve as the general partners of our funds have fiduciary and contractual obligations to the investors in those funds and some of our subsidiaries may have contractual duties to other third parties. As a result, we expect to regularly take actions with respect to the allocation of investments among our funds (including funds that have different fee structures), the purchase or sale of investments in our funds, the structuring of investment transactions for those funds, the advice we provide or otherwise that comply with these fiduciary and contractual obligations. In addition, certain of our directors, officers and employees have made personal investments in a variety of our funds, which may result in conflicts of interest among investors in our funds or our unitholders regarding investment decisions for these funds. Some of these actions might at the same time adversely affect our near-term results of operations or cash flow.

U.S. federal income tax considerations of our directors, officers and employees may conflict with your interests.

Because our directors, officers and employees hold their Oaktree Operating Group units through entities that are not subject to corporate income taxation, and we hold Oaktree Operating Group units through wholly owned subsidiaries, two of which are subject to corporate income taxation, conflicts may arise between us and our directors, officers and employees relating to the selection and structuring of investments. Our Class A unitholders will be deemed to expressly acknowledge that our board of directors is under no obligation to consider the separate interests of such holders, including among other things the tax consequences to our Class A unitholders, in deciding whether to cause us to take or decline to take any actions.

Meetings of Unitholders; Action Without a Meeting

We are not required under our operating agreement to hold regular meetings of our unitholders. Meetings may be called by a majority of our board of directors. Generally, all matters to be voted on by our unitholders must be approved by a majority (or, in the case of election of directors if the Oaktree control condition is no longer satisfied, a plurality) of the votes entitled to be cast by all Class A and Class B units present in person or represented by proxy at a meeting of unitholders, voting together as a single class. Under Delaware law, we may hold unitholder meetings in person or by conference call.

In addition, any action that may be taken at a meeting of our unitholders may instead be taken upon the written approval of unitholders representing not less than the minimum percentage of the votes entitled to be cast by all Class A and Class B units that would be necessary to authorize or take such action at a meeting at which all of our unitholders were present and voted. Actions by written approval may be taken without a meeting, without a vote and without prior notice.

Transfer Restrictions

Transfers of our Class A units may only occur in accordance with the procedures set forth in our operating agreement. Our Class A units may not be transferred in any transaction that would:

 

  Ÿ  

violate then-applicable U.S. federal or state securities laws or regulations or any governmental authority with jurisdiction over the transfer;

 

  Ÿ  

terminate our existence or qualification under the laws of any jurisdiction;

 

  Ÿ  

cause us to be treated as an association taxable as a corporation or otherwise to be taxed as an entity for U.S. federal income tax purposes (to the extent that we are not already so treated or taxed); or

 

233


Table of Contents
  Ÿ  

require us to become subject to the registration requirements of the Investment Company Act.

To the fullest extent permitted by law, a purported transfer of Class A units in violation of the restrictions set forth in our operating agreement will be null and void, and we will not be required to and will not recognize the transfer. In the event of a purported transfer prohibited by our operating agreement, we may, in our discretion, require that the purported transferor take steps to unwind, cancel or reverse the purported transaction. The purported transferee will have no rights or economic interest in the Class A units. In addition, we may, in our discretion, redeem the Class A units or cause the transfer of the Class A units to a third party and distribute the proceeds of the sale (net of any expenses) to the purported transferor.

Non-Citizen Assignee; Redemption

If we or our affiliates are or become subject to federal, state or local laws or regulations that in our determination create a substantial risk of cancellation or forfeiture of any property in which we or the affiliate has an interest because of the nationality, citizenship or other related status of any Class A unitholder, we may redeem the Class A units held by that holder at their current market price. To avoid any cancellation or forfeiture, we may require each Class A unitholder to furnish information about such unitholder’s nationality, citizenship or related status or the nationality, citizenship or related status of any beneficial owner of such holder’s Class A units. If a Class A unitholder fails to furnish information about its nationality, citizenship or other related status within 30 days after a request for the information or we determine, with the advice of counsel, after receipt of the information that the Class A unitholder is not an eligible citizen, we may redeem or require a transfer of the unitholder’s Class A units. Pending such a transfer or redemption, the unitholder’s right to vote or receive distributions in respect of the Class A units may be suspended.

 

234


Table of Contents

UNITS ELIGIBLE FOR FUTURE SALE

Prior to this offering, there has been no public market for our Class A units. Our Class A units currently trade on the GSTrUE OTC market, which is limited to institutional investors who are both qualified purchasers (as such term is defined for purposes of the Investment Company Act) and qualified institutional buyers (as such term is defined for purposes of the Securities Act). There has not been an active trading market for a significant volume of our Class A units on the GSTrUE OTC market and only a limited number of investors have registered to participate on the GSTrUE OTC market. Prior to the completion of this offering, we will cease all trading on the GSTrUE OTC market. We cannot predict the effect, if any, that public market sales of our Class A units or the availability of our Class A units for sale after this offering will have on the market price of our Class A units prevailing from time to time. Nevertheless, sales of substantial amounts of our Class A units in the public market after this offering could adversely affect market prices prevailing from time to time and could impair our ability to raise capital through the sale of our equity securities in the future.

Upon the closing of this offering, we will have            Class A units outstanding. Of these units, all Class A units sold in this offering by us and the selling unitholders, plus any additional Class A units sold upon exercise of the underwriters’ option to purchase additional Class A units, will be freely tradable without restriction under the Securities Act, unless they are held by our affiliates, as that term is defined in Rule 144 under the Securities Act, which is summarized below.

The remaining Class A units will be deemed restricted securities as that term is defined in Rule 144 under the Securities Act. Subject to the lock-up agreements and transfer restrictions described below, these restricted securities are eligible for sale in the public market only if they are registered under the Securities Act or if they qualify for an exemption from registration under Rule 144 of the Securities Act, which are summarized below.

Subject to the lock-up agreements described below and the provisions of Rule 144 under the Securities Act, these restricted securities will be available for sale in the public market as follows:

 

Date

   Number of
Class A Units

On the date of this prospectus

  

Beginning 60 days (subject to extension) after the date of this prospectus

  

Beginning 120 days (subject to extension) after the date of this prospectus

  

At various times beginning 180 days after the date of this prospectus

  

Lock-up Agreements and Other Restrictions on Transfer

Holders of                      Class A that are traded on the GSTrUE OTC market units have executed lock-up agreements with the underwriters pursuant to which they have agreed not to dispose of or hedge any Class A units or securities convertible into or exchangeable for Class A units or substantially similar securities, referred to collectively as the restricted securities, during the period from the date of this prospectus continuing through (1) with respect to all of such Class A unitholders’ restricted securities not sold in this offering, the date that is 60 days after the date of this prospectus and (2) solely with respect to one half of such Class A unitholder’s restricted securities not sold in this offering, the date that is 120 days after the date of this prospectus, in each case, without the prior written consent of the representatives of the underwriters. Among other customary exceptions, the restrictions on transfer described above are subject to exceptions that permit a Class A unitholder to transfer its Class A units:

 

  Ÿ  

if such Class A units were acquired in this offering or on the open market after this offering;

 

235


Table of Contents
  Ÿ  

to us;

 

  Ÿ  

following the commencement of a tender or exchange offer for Class A units that is subject to the provisions of the Exchange Act by a third party not affiliated with us; or

 

  Ÿ  

in connection with any acquisition, sale or merger of us with an unaffiliated third party in which all of the holders of Class A units are entitled to participate.

In addition, our directors and executive officers (which includes our principals), other employees and certain other investors hold OCGH units and, subject to the approval of our board of directors and certain other restrictions, have the right to exchange their OCGH units for, at the option of our board of directors, Class A units, an equivalent amount of cash based on then-prevailing market prices, other consideration of equal value or any combination of the foregoing in accordance with the terms of the exchange agreement. See “Certain Relationships and Related Party Transactions—Exchange Agreement.” Our directors and executive officers also hold a small number of Class A units. Our directors and executive officers have executed lock-up agreements with the underwriters pursuant to which each has agreed not to dispose of or hedge any of such OCGH units, any Class A units or securities convertible into or exchangeable for such OCGH units or Class A units or substantially similar securities, or to exercise their rights to exchange their Oaktree Operating Group units for Class A units, during the period from the date of this prospectus continuing through the date that is 180 days after the date of this prospectus, without the prior written consent of the representatives of the underwriters. Among other customary exceptions, these restrictions on transfer described above are subject to exceptions that permit a Class A unitholder to transfer Class A units:

 

  Ÿ  

if such Class A units were acquired in this offering or on the open market after this offering, provided that such transactions do not require a public filing;

 

  Ÿ  

to us, provided that such transactions do not require a public filing;

 

  Ÿ  

following the commencement of a tender or exchange offer for Class A units that is subject to the provisions of the Exchange Act by a third party not affiliated with us; or

 

  Ÿ  

in connection with any acquisition, sale or merger of us with an unaffiliated third party in which all of the holders of Class A units are entitled to participate.

With respect to all other holders of OCGH units, we and OCGH have agreed with the underwriters not to permit any disposition of any OCGH units owned by such holders, or any exchange of OCGH units owned by them into Class A units, during the period from the date of this prospectus continuing through the date that is 180 days after the date of this prospectus, without the prior written consent of the representatives of the underwriters. The foregoing restrictions on transfer and exchange are subject to customary exceptions.

Each of the restricted periods described in the preceding three paragraphs will be automatically extended if: (1) during the last 17 days of such restricted period, we issue an earnings release or announce material news or a material event; or (2) prior to the expiration of such restricted period, we announce that we will release earnings results during the 15-day period following the last day of such period, in which case the restrictions for such period described in the preceding paragraphs will continue to apply until the expiration of the 18-day period beginning on the issuance of the earnings release of the announcement of the material news or material event.

In addition to the lock-up arrangements with the underwriters described above, pursuant to an amendment to our operating agreement adopted in connection with this offering, all holders of Class A units that are traded on the GSTrUE OTC market that have not executed a lock-up agreement with the underwriters described above are prohibited from transferring such Class A units during the period from the date of the prospectus continuing through the date 120 days after the date of this prospectus;

 

236


Table of Contents

provided, however that the foregoing restrictions do not apply to any Class A units acquired in this offering or on the open market after this offering.

Lastly, following the 180-day period described above, each of our directors, officers and other employees may be permitted to transfer up to one third of their then-vested holdings during each successive 12-month period; provided, however, that our Chairman may be permitted to sell up to an additional 15% of his holdings during the first 24-month period. All such exchanges will be subject to the terms of the OCGH partnership agreement and the exchange agreement. See “Certain Relationships and Related Party Transactions—Exchange Agreement.”

Rule 144

In general, under Rule 144, as currently in effect, once we have been subject to public company reporting requirements for at least 90 days, a person who is not deemed to have been one of our affiliates for purposes of the Securities Act at any time during the three months preceding a sale and who has beneficially owned the Class A units proposed to be sold for at least six months, including the holding period of any prior owner other than our affiliates, is entitled to sell those Class A units without complying with the manner of sale, volume limitation or notice provisions of Rule 144, subject to compliance with the public information requirements of Rule 144. If such a person has beneficially owned the Class A units proposed to be sold for at least one year, including the holding period of any prior owner other than our affiliates, then that person is entitled to sell those Class A units without complying with any of the requirements of Rule 144, including the 90-day public company requirement.

In general, under Rule 144, as currently in effect, our affiliates or persons selling Class A units on behalf of our affiliates are entitled to sell upon expiration of the lock-up agreements described above, within any three-month period, a number of Class A units that does not exceed the greater of:

 

  Ÿ  

1% of the number of Class A units then outstanding, which will equal approximately             Class A units immediately after this offering; or

 

  Ÿ  

the average weekly trading volume of the Class A units during the four calendar weeks preceding the filing of a notice on Form 144 with respect to that sale.

Sales under Rule 144 by our affiliates or persons selling Class A units on behalf of our affiliates are also subject to certain manner of sale provisions and notice requirements and to the availability of current public information about us.

 

237


Table of Contents

MATERIAL U.S. FEDERAL TAX CONSIDERATIONS

This summary discusses the material U.S. federal income and estate tax considerations related to the purchase, ownership and disposition of our Class A units as of the date hereof. This summary is based on provisions of the Internal Revenue Code, on the regulations promulgated thereunder and on published administrative rulings and judicial decisions, all of which are subject to change at any time, possibly with retroactive effect. This discussion is limited to the material U.S. federal income and estate tax considerations related to the purchase, ownership and disposition of our Class A units and does not cover all U.S. federal income and estate tax considerations that may be applicable to a particular investor. In particular, some categories of investors, such as banks, thrifts, insurance companies, persons liable for the alternative minimum tax, dealers and other investors that do not own their Class A units as capital assets, may be subject to special rules not described herein. Such investors should consult with their tax advisors concerning the U.S. federal, state and local income tax and estate tax consequences in their particular situations of the purchase, ownership and disposition of a Class A unit. Tax-exempt organizations and mutual funds are discussed separately below. The actual tax consequences of the purchase and ownership of Class A units will vary depending on your circumstances. This discussion, to the extent it states matters of U.S. federal tax law or legal conclusions and subject to the qualifications herein, represents the opinion of Simpson Thacher & Bartlett LLP. Such opinion is based in part on facts described in this prospectus and on various other factual assumptions, representations and determinations, including representations contained in certificates provided to Simpson Thacher & Bartlett LLP. Any alteration or incorrectness of such facts, assumptions, representations or determinations could adversely impact the accuracy of this summary and such opinion. Moreover, opinions of counsel are not binding on the IRS or any court, and the IRS may challenge the conclusions herein, and a court may sustain such a challenge.

For purposes of this discussion, a “U.S. Holder” is a beneficial holder of a Class A unit that is for U.S. federal income tax purposes (1) an individual citizen or resident of the United States; (2) a corporation (or other entity treated as a corporation for U.S. federal income tax purposes) created or organized in or under the laws of the United States, any state thereof or the District of Columbia; (3) an estate, the income of which is subject to U.S. federal income taxation regardless of its source; or (4) a trust if it (a) is subject to the primary supervision of a court within the United States and one or more U.S. persons have the authority to control all substantial decisions of the trust or (b) has a valid election in effect under applicable Treasury Regulations to be treated as a U.S. person. A “non-U.S. Holder” is a holder that is not a U.S. Holder.

If a partnership holds Class A units, the tax treatment of a partner in the partnership will depend upon the status of the partner and the activities of the partnership. If you are a partner of a partnership holding our Class A units, you should consult your tax advisers. This discussion does not constitute tax advice and is not intended to be a substitute for tax planning.

Prospective holders of Class A units should consult their own tax advisers concerning the U.S. federal, state and local income tax and estate tax consequences in their particular situations of the purchase, ownership and disposition of a Class A unit, as well as any consequences under the laws of any other taxing jurisdiction.

Taxation of Issuer and the Intermediate Holding Companies

Subject to the discussion in the next paragraph, an entity that is treated as a partnership for U.S. federal income tax purposes is not a taxable entity and incurs no U.S. federal income tax liability. Instead, each partner is required to take into account its allocable share of items of income, gain, loss and deduction of the partnership in computing its U.S. federal income tax liability, regardless of whether cash distributions are made. Distributions of cash by a partnership to a partner are not taxable

 

238


Table of Contents

unless the amount of cash distributed to a partner is in excess of the partner’s adjusted basis in its partnership interest.

An entity that would otherwise be classified as a partnership for U.S. federal income tax purposes may nonetheless be taxable as a corporation if it is a “publicly traded partnership,” unless an exception applies. An entity that would otherwise be classified as a partnership is a publicly traded partnership if (1) interests in the partnership are traded on an established securities market or (2) interests in the partnership are readily tradable on a secondary market or the substantial equivalent thereof. We will be publicly traded. However, an exception to taxation as a corporation, referred to as the “Qualifying Income Exception,” exists if at least 90% of such partnership’s gross income for every taxable year consists of “qualifying income” and the partnership is not required to register under the Investment Company Act. Qualifying income includes certain interest income, dividends, real property rents, gains from the sale or other disposition of real property and any gain from the sale or disposition of a capital asset or other property held for the production of income that otherwise constitutes qualifying income.

We intend to manage our affairs so that we will meet the Qualifying Income Exception in each taxable year. We believe we will be treated as a partnership and not as a corporation for U.S. federal income tax purposes. It is the opinion of Simpson Thacher & Bartlett LLP that we will be treated as a partnership and not as an association or publicly traded partnership (within the meaning of Section 7704 of the Code) subject to tax as a corporation for U.S. federal income tax purposes based on factual statements and representations made by us, including statements and representations as to the manner in which we intend to manage our affairs and the composition of our income. However, this opinion will be based solely on current law and will not take into account any proposed or potential changes in law, which may be enacted with retroactive effect. Moreover, opinions of counsel are not binding upon the IRS or any court, and the IRS may challenge this conclusion and a court may sustain such a challenge.

If we fail to meet the Qualifying Income Exception, other than for a failure that is determined by the IRS to be inadvertent and that is cured within a reasonable time after discovery, or if we are required to register under the Investment Company Act, we will be treated as if we had transferred all of our assets, subject to liabilities, to a newly formed corporation on the first day of the year in which we fail to meet the Qualifying Income Exception in return for stock in that corporation, and then distributed the stock to the holders of Class A units in liquidation of their interests in us. This contribution and liquidation should be tax-free to holders so long as we do not have liabilities in excess of the tax basis of our assets. Thereafter, we would be treated as a corporation for U.S. federal income tax purposes.

If we were treated as a corporation in any taxable year, either as a result of a failure to meet the Qualifying Income Exception or otherwise, our items of income, gain, loss and deduction would be reflected only on our tax return rather than being passed through to holders of Class A units, and we would be subject to U.S. corporate income tax on our taxable income. Distributions made to holders of our Class A units would be treated as either taxable dividend income, which may be eligible for reduced rates of taxation, to the extent of our current or accumulated earnings and profits, or in the absence of earnings and profits, as a nontaxable return of capital, to the extent of the holder’s tax basis in the Class A units, or as taxable capital gain, after the holder’s basis is reduced to zero. In addition, in the case of non-U.S. Holders, income that we receive with respect to investments may be subject to a higher rate of U.S. withholding tax if we are treated as a corporation. Accordingly, treatment as a corporation could materially reduce a holder’s after-tax return and thus could result in a substantial reduction of the value of the Class A units.

If at the end of any taxable year we fail to meet the Qualifying Income Exception, we may still qualify as a partnership if we are entitled to relief under the Code for an inadvertent termination of

 

239


Table of Contents

partnership status. This relief will be available if (1) the failure is cured within a reasonable time after discovery, (2) the failure is determined by the IRS to be inadvertent and (3) we agree to make such adjustments (including adjustments with respect to our partners) or to pay such amounts as are required by the IRS. It is not possible to state whether we would be entitled to this relief in any or all circumstances. It also is not clear under the Code whether this relief is available for our first taxable year as a publicly traded partnership. If this relief provision is inapplicable to a particular set of circumstances involving us, we will not qualify as a partnership for federal income tax purposes. Even if this relief provision applies and we retain our partnership status, we or the holders of our Class A units (during the failure period) will be required to pay such amounts as are determined by the IRS.

The remainder of this section assumes that we will be treated as a partnership for U.S. federal income tax purposes.

Oaktree Holdings, LLC

Oaktree Holdings, LLC is a wholly owned limited liability company. Oaktree Holdings, LLC will be treated as an entity disregarded as a separate entity from us for U.S. federal income tax purposes. Accordingly, all the assets, liabilities and items of income, deduction and credit of Oaktree Holdings, LLC will be treated as our assets, liabilities and items of income, deduction and credit.

Oaktree Holdings, Inc.

Oaktree Holdings, Inc. is taxable as a corporation for U.S. federal income tax purposes and therefore, as the holder of Oaktree Holdings, Inc.’s common stock, we will not be taxed directly on earnings of entities we hold through Oaktree Holdings, Inc. Distributions of cash or other property that Oaktree Holdings, Inc. pays to us will constitute dividends for U.S. federal income tax purposes to the extent paid from its current or accumulated earnings and profits (as determined under U.S. federal income tax principles). If the amount of a distribution by Oaktree Holdings, Inc. exceeds its current and accumulated earnings and profits, such excess will be treated as a tax-free return of capital to the extent of our tax basis in Oaktree Holdings, Inc.’s common stock, and thereafter will be treated as a capital gain.

As general partner of Oaktree Capital II, L.P. and Oaktree Capital Management, L.P., Oaktree Holdings, Inc. will incur U.S. federal income taxes on its proportionate share of any net taxable income of Oaktree Capital II, L.P. and Oaktree Capital Management, L.P.

Oaktree AIF Holdings, Inc.

Oaktree AIF Holdings, Inc. is taxable as a corporation for U.S. federal income tax purposes and therefore, as the holder of Oaktree AIF Holdings, Inc.’s common stock, we will not be taxed directly on earnings of entities we hold through Oaktree AIF Holdings, Inc. Distributions of cash or other property that Oaktree Holdings, Inc. pays to us will constitute dividends for U.S. federal income tax purposes to the extent paid from its current or accumulated earnings and profits (as determined under U.S. federal income tax principles). If the amount of a distribution by Oaktree AIF Holdings, Inc. exceeds its current and accumulated earnings and profits, such excess will be treated as a tax-free return of capital to the extent of our tax basis in Oaktree AIF Holdings, Inc.’s common stock, and thereafter will be treated as a capital gain.

As general partner of Oaktree AIF Investment, L.P., Oaktree AIF Holdings, Inc. will incur U.S. federal income taxes on its proportionate share of any net taxable income of Oaktree AIF Investment, L.P.

 

240


Table of Contents

Oaktree Holdings, Ltd.

Oaktree Holdings, Ltd. is an exempted limited liability company incorporated in the Cayman Islands and is taxable as a foreign corporation for U.S. federal income tax purposes. Distributions of cash or other property that Oaktree Holdings, Ltd. pays to us will constitute dividends for U.S. federal income tax purposes to the extent paid from its current or accumulated earnings and profits (as determined under U.S. federal income tax principles). We intend to operate so as not to produce effectively connected income, or ECI. Oaktree Holdings, Ltd.’s income will not be subject to U.S. federal income tax to the extent it has a foreign source and is not treated as ECI. If the amount of a distribution by Oaktree Holdings, Ltd. exceeds its current and accumulated earnings and profits, such excess will be treated as a tax-free return of capital to the extent of our tax basis in Oaktree Holdings, Ltd.’s common stock, and thereafter will be treated as a capital gain.

Oaktree Operating Group

Oaktree Capital I, L.P., Oaktree Capital II, L.P., Oaktree Investment Holdings, L.P. and Oaktree Capital Management, L.P. are Delaware limited partnerships and will be taxed as partnerships for U.S. federal income tax purposes. Oaktree Capital Management (Cayman), L.P. is a Cayman Islands exempted limited partnership and will be taxed as a partnership for U.S. federal income tax purposes. The items of income, deduction and credit of these entities will be treated as items of income, deduction and credit of the Intermediate Holding Companies, discussed above.

Personal Holding Companies

Each of Oaktree Holdings, Inc. and Oaktree AIF Holdings, Inc. could be subject to additional U.S. federal income tax on a portion of its income if it is determined to be a personal holding company, or PHC, for U.S. federal income tax purposes. A U.S. corporation will be classified as a PHC for U.S. federal income tax purposes in a given taxable year if (1) at any time during the last half of such taxable year, five or fewer individuals (without regard to their citizenship or residency and including as individuals for this purpose certain entities such as certain tax-exempt organizations and pension funds) own or are deemed to own (pursuant to certain constructive ownership rules) more than 50% of the stock of the corporation by value and (2) at least 60% of the corporation’s adjusted ordinary gross income, as determined for U.S. federal income tax purposes, for such taxable year, consists of PHC income (which includes, among other things, dividends, interest, royalties, annuities and, under certain circumstances, rents). The PHC rules do not apply to non-U.S. corporations. No assurance can be given that Oaktree Holdings, Inc. or Oaktree AIF Holdings, Inc. will not become a PHC following this offering or in the future.

If Oaktree Holdings, Inc. or Oaktree AIF Holdings, Inc. is or were to become a PHC in a given taxable year, it would be subject to an additional 15% PHC tax on its undistributed PHC income, which includes the company’s taxable income, subject to certain adjustments. For taxable years beginning after December 31, 2012, the PHC tax rate on undistributed PHC income will be equal to the highest marginal rate on ordinary income applicable to individuals (currently 35%). If Oaktree Holdings, Inc. or Oaktree AIF Holdings, Inc. were to become a PHC and had significant amounts of undistributed PHC income, the amount of PHC tax could be material; in that event, distribution of such income would reduce the PHC income subject to tax.

Certain State, Local and Non-U.S. Tax Matters

We and our subsidiaries will be subject to state, local or non-U.S. taxation in various jurisdictions, including those in which we or they transact business, own property or reside. We may be required to file tax returns in some or all of those jurisdictions. The state, local or non-U.S. tax treatment of us and

 

241


Table of Contents

our holders may not conform to the U.S. federal income tax treatment discussed herein. We will pay non-U.S. taxes, and dispositions of foreign property or operations involving, or investments in, foreign property may give rise to non-U.S. income or other tax liability in amounts that could be substantial. Any non-U.S. taxes incurred by us may not pass through to Class A unitholders as a credit against their federal income tax liability.

Consequences to U.S. Holders of Class A Units

The following is a summary of the material U.S. federal income tax consequences that will apply to you if you are a U.S. Holder of Class A units.

For U.S. federal income tax purposes, your allocable share of our items of income, gain, loss, deduction or credit will be governed by our operating agreement if such allocations have “substantial economic effect” or are determined to be in accordance with your interest in us. We believe that, for U.S. federal income tax purposes, such allocations will be given effect, and we intend to prepare tax returns based on such allocations. If the IRS successfully challenged the allocations made pursuant to our operating agreement, the resulting allocations for U.S. federal income tax purposes might be less favorable than the allocations set forth in our operating agreement.

We may derive taxable income from an investment that is not matched by a corresponding distribution of cash. This could occur, for example, if we used cash to make an investment or to reduce debt instead of distributing profits. In addition, special provisions of the Code may be applicable to certain of our investments and may affect the timing of our income, requiring us to recognize taxable income before we receive cash attributable to such income. Accordingly, it is possible that the U.S. federal income tax liability of a holder with respect to its allocable share of our income for a particular taxable year could exceed the cash distribution to the holder for the year, thus giving rise to an out-of-pocket tax liability for the holder.

With respect to U.S. Holders who are individuals, certain dividends paid by Oaktree Holdings, Inc., Oaktree AIF Holdings Inc. or certain qualified foreign corporations to us and that are allocable to such U.S. Holders prior to January 1, 2013 may be subject to reduced rates of taxation. A qualified foreign corporation includes a foreign corporation that is eligible for the benefits of specified income tax treaties with the United States. In addition, a foreign corporation is treated as a qualified corporation with respect to shares that are readily tradable on an established securities market in the United States. Among other exceptions, a U.S. Holder who is an individual will not be eligible for reduced rates of taxation on any dividend if the payer is a PFIC (as defined below) in the taxable year in which such dividend is paid or in the preceding taxable year or on any income required to be reported by the U.S. Holder as a result of a QEF election (as defined below) that is attributable to an entity that is a PFIC and in which we hold a direct or indirect interest. Dividends paid by Oaktree Holdings, Ltd. and “Subpart F” inclusions attributable to Oaktree Holdings, Ltd. will not be eligible for such reduced rates of taxation. Prospective investors should consult their own tax advisers regarding the application of the foregoing rules to their particular circumstances.

Basis

You will have an initial tax basis for your Class A unit equal to the amount you paid for the Class A unit plus your share, under partnership tax rules, of our liabilities, if any. That basis will be increased by your share of our income and by increases in your share under partnership tax rules of our liabilities, if any. That basis will be decreased, but not below zero, by distributions from us, by your share, under partnership tax rules, of our losses and by any decrease in your share under partnership tax rules of our liabilities.

 

242


Table of Contents

Holders who purchase Class A units in separate transactions must combine the basis of those units and maintain a single adjusted tax basis for all those units. Upon a sale or other disposition of less than all of the Class A units, a portion of that tax basis must be allocated to the Class A units sold.

Limits on Deductions for Losses and Expenses

Your deduction of your share of our losses will be limited to your tax basis in your Class A units and, if you are an individual or a corporate holder that is subject to the “at risk” rules, to the amount for which you are considered to be “at risk” with respect to our activities, if that is less than your tax basis. You will be at risk to the extent of your tax basis in your Class A units, reduced by (1) the portion of that basis attributable to your share of our liabilities for which you will not be personally liable and (2) any amount of money you borrow to acquire or hold your Class A units, if the lender of those borrowed funds owns an interest in us, is related to you or can look only to the Class A units for repayment. Your at-risk amount will increase by your allocable share of our income and gain and decrease by cash distributions to you and your allocable share of losses and deductions. You must recapture losses deducted in previous years to the extent that distributions cause your at risk amount to be less than zero at the end of any taxable year. Losses disallowed or recaptured as a result of these limitations will carry forward and will be allowable to the extent that your tax basis or at-risk amount, whichever is the limiting factor, subsequently increases. Any excess loss above that gain previously suspended by the at-risk or basis limitations may no longer be used.

We do not expect to generate income or losses from “passive activities” for purposes of Section 469 of the Code. Accordingly, income allocated by us to a holder may not be offset by the Section 469 passive losses of such holder and losses allocated to a holder may not be used to offset Section 469 passive income of such holder. In addition, other provisions of the Code may limit or disallow any deduction for losses by a holder of our Class A units or deductions associated with certain assets of the limited liability company in certain cases. Holders should consult with their tax advisers regarding their limitations on the deductibility of losses under applicable sections of the Code.

Limitations on Deductibility of Organizational Expenses and Syndication Fees

Neither we nor any U.S. Holder may deduct organizational or syndication expenses. An election may be made by us to amortize organizational expenses over a 15-year period. Syndication fees (which would include any sales or placement fees or commissions or underwriting discount) must be capitalized and cannot be amortized or otherwise deducted.

Limitations on Interest Deductions

Your share of our interest expense is likely to be treated as “investment interest” expense. If you are a non-corporate taxpayer, the deductibility of “investment interest” expense is limited to the amount of your “net investment income.” Your share of our dividend and interest income will be treated as investment income, although “qualified dividend income” subject to reduced rates of tax in the hands of an individual will only be treated as investment income if you elect to treat such dividend as ordinary income not subject to reduced rates of tax. In addition, state and local tax laws may disallow deductions for your share of our interest expense.

The computation of your investment interest expense will take into account interest on any margin account borrowing or other loan incurred to purchase a Class A unit. Net investment income includes gross income from property held for investment and amounts treated as portfolio income under the passive loss rules less deductible expenses, other than interest, directly connected with the production of investment income, but does not include gains attributable to the disposition of property held for investment. For this purpose, any long-term capital gain or qualifying dividend income that is taxable at

 

243


Table of Contents

long-term capital gain rates is excluded from net investment income, unless the U.S. holder elects to pay tax on such gain or dividend income at ordinary income rates.

Deductibility of Partnership Investment Expenditures by Individual Partners and by Trusts and Estates

Most miscellaneous itemized deductions of an individual taxpayer, and certain of such deductions of an estate or trust, are deductible only to the extent that such deductions exceed 2% of the taxpayer’s adjusted gross income. Moreover, for taxable years beginning on or after January 1, 2013, the otherwise allowable itemized deductions of individuals whose gross income exceeds an applicable threshold amount are subject to reduction by an amount equal to the lesser of (1) 3% of the excess of the individual’s adjusted gross income over the threshold amount or (2) 80% of the amount of the itemized deductions. The operating expenses of the Oaktree Operating Group may be treated as miscellaneous itemized deductions subject to the foregoing rule. Accordingly, if you are a non-corporate U.S. Holder, you should consult your tax advisers with respect to the application of these limitations.

Treatment of Distributions

Distributions of cash by us will not be taxable to you to the extent of your adjusted tax basis (described above) in your Class A units. Any cash distributions in excess of your adjusted tax basis will be considered to be gain from the sale or exchange of Class A units (described below). Under current laws, such gain would be treated as capital gain and would be long-term capital gain if your holding period for your Class A units exceeds one year, subject to certain exceptions (described below). A reduction in your allocable share of our liabilities, and certain distributions of marketable securities by us, are treated similar to cash distributions for U.S. federal income tax purposes.

Sale or Exchange of Class A Units

You will recognize gain or loss on a sale of Class A units equal to the difference, if any, between the amount realized and your tax basis in the Class A units sold. Your amount realized will be measured by the sum of the cash or the fair market value of other property received by you plus your share, under partnership tax rules, of our liabilities, if any.

Except as described below, gain or loss recognized by you on the sale or exchange of a Class A unit will be taxable as capital gain or loss and will be long-term capital gain or loss if all of the Class A units you hold were held for more than one year on the date of such sale or exchange. Assuming we have not made an election, referred to as a “QEF election,” to treat our interest in a PFIC as a “qualified electing fund,” or QEF, gain attributable to such investment in a PFIC would be taxable as ordinary income and would be subject to an interest charge. See “—Passive Foreign Investment Companies.” In addition, certain gain attributable to our investment in a controlled foreign corporation, or CFC, may be ordinary income and certain gain attributable to “unrealized receivables” or “inventory items” would be characterized as ordinary income rather than capital gain. For example, if we hold debt acquired at a market discount, accrued market discount on such debt would be treated as “unrealized receivables.” The deductibility of capital losses is subject to limitations.

Holders who purchase units at different times and intend to sell all or a portion of the units within a year of their most recent purchase are urged to consult their tax advisers regarding the application of certain “split holding period” rules to them and the treatment of any gain or loss as long-term or short-term capital gain or loss.

 

244


Table of Contents

Foreign Tax Credit Limitations

You may be entitled to a foreign tax credit with respect to your allocable share of creditable foreign taxes paid on our income and gains. Complex rules may, depending on your particular circumstances, limit the availability or use of foreign tax credits. Gains from the sale of our investments may be treated as U.S. source gains. Consequently, you may not be able to use the foreign tax credit arising from any foreign taxes imposed on such gains unless such credit can be applied (subject to applicable limitations) against tax due on other income treated as derived from foreign sources. Certain losses that we incur may be treated as foreign source losses, which could reduce the amount of foreign tax credits otherwise available. You should consult your tax adviser with respect to whether you will be entitled to any foreign tax in light of your particular circumstances.

Section 754 Election

We have made the election permitted by Section 754 of the Code. The election is irrevocable without the consent of the IRS. The election requires us to adjust the tax basis in our assets, or “inside basis,” attributable to a transferee of Class A units under Section 743(b) of the Code to reflect the purchase price of the Class A units paid by the transferee. However, this election does not apply to a person who purchases Class A units directly from us, including in this offering. For purposes of this discussion, a transferee’s inside basis in our assets will be considered to have two components: (1) the transferee’s share of our tax basis in our assets, or “common basis,” and (2) the Section 743(b) adjustment to that basis.

The calculations under Section 754 of the Code are complex, and there is little legal authority concerning the mechanics of the calculations, particularly in the context of publicly traded partnerships. To help reduce the complexity of those calculations and the resulting administrative costs to us, we will apply certain conventions in determining and allocating basis adjustments. For example, we may apply a convention in which we deem the price paid by a holder of Class A units to be the lowest quoted trading price of the Class A units during the month in which the purchase occurred, irrespective of the actual price paid. Nevertheless, the use of such conventions may result in basis adjustments that do not exactly reflect a holder’s purchase price for its Class A units, including less favorable basis adjustments to a holder who paid more than the lowest quoted trading price of the Class A units for the month in which the purchase occurred. It is possible that the IRS will successfully assert that the conventions we use do not satisfy the technical requirements of the Code or the Treasury Regulations and thus will require different basis adjustments to be made. If the IRS were to sustain such a position, a holder of Class A units may have adverse tax consequences. Moreover, the benefits of a Section 754 election may not be realized because we directly and indirectly invest in pass-through entities that do not have in effect a Section 754 election. You should consult your tax adviser as to the effects of the Section 754 election.

Uniformity of Class A Units

We will adopt depreciation, amortization and other tax accounting positions that may not conform with all aspects of existing Treasury Regulations. A successful IRS challenge to those positions could adversely affect the amount of tax benefits available to our Class A unitholders. It also could affect the timing of these tax benefits or the amount of gain on the sale of Class A units and could have a negative impact on the value of our Class A units or result in audits of and adjustments to our Class A unitholders’ tax returns.

Foreign Currency Gain or Loss

Our functional currency will be the U.S. dollar, and our income or loss will be calculated in U.S. dollars. It is likely that we will recognize “foreign currency” gain or loss with respect to transactions

 

245


Table of Contents

involving non-U.S. dollar currencies. In general, foreign currency gain or loss is treated as ordinary income or loss. You should consult your tax adviser with respect to the tax treatment of foreign currency gain or loss.

Passive Foreign Investment Companies

You may be subject to special rules applicable to indirect investments in foreign corporations, including an investment in a PFIC.

A PFIC is defined as any foreign corporation with respect to which either (1) 75% or more of the gross income for a taxable year is “passive income” or (2) 50% or more of its assets in any taxable year (in most instances based on the quarterly average of the value of its assets) produce “passive income.” There are no minimum stock ownership requirements for PFICs. Once a corporation qualifies as a PFIC, it is, absent certain taxpayer elections to recognize taxable income or gains, always treated as a PFIC, regardless of whether it satisfies either of the qualification tests in subsequent years. Any gain on disposition of stock of a PFIC, as well as income realized on certain “excess distributions” by the PFIC, is treated as though realized ratably over the shorter of your holding period of Class A units or our holding period for the PFIC. Such gain or income is taxable as ordinary income and, as discussed above, dividends paid by a PFIC to an individual will not be eligible for the reduced rates of taxation that are available for certain qualifying dividends. In addition, an interest charge would be imposed on you based on the tax deferred from prior years.

We may make a QEF election, where possible, with respect to each entity treated as a PFIC to treat such non-U.S. entity as a QEF in the first year we hold shares in such entity. However, we expect that in many circumstances we may not have access to information necessary to make a QEF election. A QEF election is effective for our taxable year for which the election is made and all subsequent taxable years and may not be revoked without the consent of the IRS. If we make a QEF election under the Internal Revenue Code with respect to our interest in a PFIC, in lieu of the foregoing treatment, we would be required to include in income each year a portion of the ordinary earnings and net capital gains of the QEF called “QEF Inclusions,” even if not distributed to us. Thus, holders may be required to report taxable income as a result of QEF Inclusions without corresponding receipts of cash. However, a holder may elect to defer, until the occurrence of certain events, payment of the U.S. federal income tax attributable to QEF Inclusions for which no current distributions are received, but will be required to pay interest on the deferred tax computed by using the statutory rate of interest applicable to an extension of time for payment of tax. However, net losses (if any) of a non-U.S. entity that is treated as a PFIC will not pass through to us or to holders and may not be carried back or forward in computing such PFIC’s ordinary earnings and net capital gain in other taxable years. Consequently, holders may over time be taxed on amounts that, as an economic matter, exceed our net profits. Our tax basis in the shares of such non-U.S. entities, and a holder’s basis in our Class A units, will be increased to reflect QEF Inclusions. No portion of the QEF Inclusion attributable to ordinary income will be eligible for reduced rates of taxation. If you can establish to the satisfaction of the IRS that any amount distributed by a PFIC is paid out of earnings and profits of the PFIC that were included as QEF Inclusions, you will not be taxed again on such distributed amounts. You should consult your tax advisers as to the manner in which QEF Inclusions affect your allocable share of our income and your basis in your Class A units. Alternatively, in the case of a PFIC that is a publicly traded foreign portfolio company, an election may be made to “mark to market” the stock of such foreign portfolio company on an annual basis. Pursuant to such an election, you would include in each year as ordinary income the excess, if any, of the fair market value of such stock over its adjusted basis at the end of the taxable year. You may treat as ordinary loss any excess of the adjusted basis of the stock over its fair market value at the end of the year, but only to the extent of the net amount previously included in income as a result of the election in prior years.

We may make certain investments through non-U.S. corporate subsidiaries. Such an entity may be a PFIC for U.S. federal income tax purposes. In addition, certain of our investments could be in

 

246


Table of Contents

PFICs. Thus, we can make no assurance that some of our investments will not be treated as held through a PFIC or as interests in PFICs or that such PFICs will be eligible for the “mark to market” election, or that as to any such PFICs we will be able to make QEF elections.

If we do not make a QEF election with respect to a PFIC, Section 1291 of the Code will treat all gain on a disposition by us of shares of such entity, gain on the disposition of Class A units by a holder at a time when we own shares of such entity, as well as certain other defined “excess distributions,” as if the gain or excess distribution were ordinary income earned ratably over the shorter of the period during which the holder held its Class A units or the period during which we held our shares in such entity. For gain and excess distributions allocated to prior years, (1) the tax rate will be the highest in effect for that taxable year and (2) the tax will be payable without regard to offsets from deductions, losses and expenses realized in such prior years. Holders will also be subject to an interest charge for any deferred tax. No portion of this ordinary income will be eligible for the favorable tax rate applicable to “qualified dividend income” for individual U.S. persons.

Controlled Foreign Corporations

A non-U.S. entity will be treated as a CFC if it is treated as a corporation for U.S. federal income tax purposes and if more than 50% of (1) the total combined voting power of all classes of stock of the non-U.S. entity entitled to vote or (2) the total value of the stock of the non-U.S. entity is owned by U.S. Shareholders on any day during the taxable year of such non-U.S. entity. For purposes of this discussion, a “U.S. Shareholder” with respect to a non-U.S. entity means a U.S. person that owns 10% or more of the total combined voting power of all classes of stock of the non-U.S. entity entitled to vote.

When making investment or other decisions, we will consider whether an investment will be a CFC and the consequences related thereto. If we are a U.S. Shareholder in a non-U.S. entity that is treated as a CFC, each Class A unitholder may be required to include in income its allocable share of the CFC’s “Subpart F” income reported by us. Subpart F income includes dividends, interest, net gain from the sale or disposition of securities, non-actively managed rents, fees for services provided to certain related persons and certain other passive types of income. The aggregate Subpart F income inclusions in any taxable year relating to a particular CFC are limited to such entity’s current earnings and profits. These inclusions are treated as ordinary income (whether or not such inclusions are attributable to net capital gains). Thus, an investor may be required to report as ordinary income its allocable share of the CFC’s Subpart F income reported by us without corresponding receipts of cash and may not benefit from capital gain treatment with respect to the portion of our earnings (if any) attributable to net capital gains of the CFC.

The tax basis of our shares of such non-U.S. entity, and a holder’s tax basis in our Class A units, will be increased to reflect any required Subpart F income inclusions. Such income will be treated as income from sources within the United States, for certain foreign tax credit purposes, to the extent derived by the CFC from U.S. sources. Such income will not be eligible for the reduced rate of tax applicable to “qualified dividend income” for individual U.S. persons. See the introduction to this “—Consequences to U.S. Holders of Class A Units” section. Amounts included as such income with respect to direct and indirect investments will not be taxable again when actually distributed.

Regardless of whether any CFC has Subpart F income, any gain allocated to a Class A unitholder from our disposition of stock in a CFC will be treated as ordinary income to the extent of the holder’s allocable share of the current and/or accumulated earnings and profits of the CFC. In this regard, earnings would not include any amounts previously taxed pursuant to the CFC rules. However, net losses (if any) of a non-U.S. entity owned by us that is treated as a CFC will not pass through to our holders. Moreover, a portion of any gain from the sale or exchange of a Class A unit may be taxable as ordinary income.

 

247


Table of Contents

If a non-U.S. entity held by us is classified as both a CFC and a PFIC during the time we are a U.S. Shareholder of such non-U.S. entity, a holder will be required to include amounts in income with respect to such non-U.S. entity pursuant to this subheading, and the consequences described under the subheading “—Passive Foreign Investment Companies” above will not apply. If our ownership percentage in a non-U.S. entity changes such that we are not a U.S. Shareholder with respect to such non-U.S. entity, then Class A unitholders may be subject to the PFIC rules. The interaction of these rules is complex, and prospective holders are urged to consult their tax advisers in this regard.

We expect that Oaktree Holdings, Ltd. will be a CFC, subject to the foregoing rules and as such, each Class A unitholder that is a U.S. person will be required to include in income its allocable share of Oaktree Holdings, Ltd.’s “Subpart F” income reported by us.

Investment Structure

To manage our affairs so as to meet the Qualifying Income Exception and comply with certain requirements in our operating agreement, we may need to structure certain investments through an entity classified as a corporation for U.S. federal income tax purposes. Such investment structures will be entered into as determined in the sole judgment of our board of directors in order to create a tax structure that we expect will be efficient for our Class A unitholders. However, because our Class A unitholders will be located in numerous taxing jurisdictions, no assurances can be given that any such investment structure will be beneficial to all our Class A unitholders to the same extent, and may even impose additional tax burdens on some of our Class A unitholders. As discussed above, if the entity were a non-U.S. corporation it may be considered a PFIC or a CFC. If the entity were a U.S. corporation, it would be subject to U.S. federal income tax on its operating income, including any gain recognized on its disposal of its investments. In addition, if the investment involves U.S. real estate, gain recognized on disposition would be subject to such tax, whether the corporation is a U.S. or a non-U.S. corporation.

Taxes in Other State, Local, and Non-U.S. Jurisdictions

In addition to U.S. federal income tax consequences, you may be subject to potential U.S. state and local taxes because of an investment in us in the U.S. state or locality in which you are a resident for tax purposes or in which we have investments or activities. You may also be subject to tax return filing obligations and income, franchise or other taxes, including withholding taxes, in state, local or non-U.S. jurisdictions in which we invest, or in which entities in which we own interests conduct activities or derive income. Income or gains from investments held by us may be subject to withholding or other taxes in jurisdictions outside the United States, subject to the possibility of reduction under applicable income tax treaties. If you wish to claim the benefit of an applicable income tax treaty, you may be required to submit information to tax authorities in such jurisdictions. You should consult your own tax advisers regarding the U.S. state, local and non-U.S. tax consequences of an investment in us.

Transferor/Transferee Allocations

Our taxable income and losses will be determined and apportioned among investors using conventions we regard as consistent with applicable law. As a result, if you transfer your Class A units, you may be allocated income, gain, loss and deduction realized by us after the date of transfer.

Although Section 706 of the Code provides guidelines for allocations of items of partnership income and deductions between transferors and transferees of partnership interests, it is not clear that our allocation method complies with its requirements. If our convention were not permitted, the IRS might contend that our taxable income or losses must be reallocated among the investors. If such a

 

248


Table of Contents

contention were sustained, your respective tax liabilities would be adjusted to your possible detriment. Our board of directors is authorized to revise our method of allocation between transferors and transferees (as well as among investors whose interests otherwise vary during a taxable period).

U.S. Federal Estate Taxes

If Class A units are included in the gross estate of a U.S. citizen or resident for U.S. federal estate tax purposes, then a U.S. federal estate tax might be payable in connection with the death of such person. Prospective individual U.S. Holders should consult their own tax advisers concerning the potential U.S. federal estate tax consequences with respect to our Class A units.

U.S. Taxation of Tax-Exempt U.S. Holders of Class A Units

A holder of Class A units that is a tax-exempt organization for U.S. federal income tax purposes and therefore exempt from most U.S. federal income taxation may nevertheless be subject to “unrelated business income tax” to the extent, if any, that its allocable share of our income consists of “unrelated business taxable income,” or UBTI. A tax-exempt partner of a partnership that regularly engages in a trade or business which is unrelated to the exempt function of the tax-exempt partner must include in computing its UBTI its pro rata share (whether or not distributed) of such partnership’s gross income derived from such unrelated trade or business. Moreover, a tax-exempt partner of a partnership could be treated as earning UBTI to the extent that such partnership derives income from “debt-financed property,” or if the partnership interest itself is debt financed. Debt-financed property means property held to produce income with respect to which there is “acquisition indebtedness” (that is, indebtedness incurred in acquiring or holding property).

Because we are under no obligation to minimize UBTI, tax-exempt U.S. Holders of Class A units should consult their own tax advisers regarding all aspects of UBTI.

Investments by U.S. Mutual Funds

U.S. mutual funds that are treated as regulated investment companies, or RICs, for U.S. federal income tax purposes are required, among other things, to meet an annual 90% gross income and a quarterly 50% asset value test under Section 851(b) of the Code to maintain their favorable U.S. federal income tax status. The treatment of an investment by a RIC in Class A units for purposes of these tests will depend on whether we are treated as a “qualifying publicly traded partnership.” If our limited liability company is so treated, then the Class A units themselves are the relevant assets for purposes of the 50% asset value test and the net income from the Class A units is the relevant gross income for purposes of the 90% gross income test. RICs may not invest greater than 25% of their assets in one or more qualifying publicly traded partnerships. All income derived from a qualifying publicly traded partnership is considered qualifying income for purposes of the RIC 90% gross income test described above. However, if we are not treated as a qualifying publicly traded partnership for purposes of the RIC rules, then the relevant assets for the RIC asset test will be the RIC’s allocable share of the underlying assets held by us and the relevant gross income for the RIC income test will be the RIC’s allocable share of the underlying gross income earned by us. Whether we will qualify as a “qualifying publicly traded partnership” depends on the exact nature of our future investments, but it is possible we will not be treated as a “qualifying publicly traded partnership.” In addition, as discussed above under “—Consequences to U.S. Holders of Class A Units,” we may derive taxable income from an investment that is not matched by a corresponding cash distribution. Accordingly, a RIC investing in our Class A units may recognize income for U.S. federal income tax purposes without receiving cash with which to make distributions in amounts necessary to satisfy the distribution requirements under Section 852 and 4982 of the Code for avoiding income and excise taxes. RICs should consult their own tax advisers about the U.S. tax consequences of an investment in Class A units.

 

249


Table of Contents

Consequences to Non-U.S. Holders of Class A Units

U.S. Income Tax Consequences

We intend to use reasonable efforts to structure our investments in a manner such that non-U.S. Holders do not incur ECI with respect to an investment in our Class A units. However, we may invest in flow-through entities that are engaged in a U.S. trade or business and, in such case, we and non-U.S. Holders of Class A units would be treated as being engaged in a U.S. trade or business for U.S. federal income tax purposes even if we do not recognize ECI from such investments. Current Treasury Regulations provide that non-U.S. Holders that are deemed to be engaged in a U.S. trade or business are required to file a U.S. federal income tax return even if such holders do not recognize any ECI. In addition, although we intend to take the position that income allocated to us from our investments is not ECI, if the IRS successfully challenged certain of our methods of allocation of income for U.S. federal income tax purposes, it is possible non-U.S. Holders could recognize ECI with respect to their investment in our Class A units.

To the extent our income is treated as ECI, non-U.S. Holders would be (1) subject to withholding tax on their allocable share of such income, (2) required to file a U.S. federal income tax return for such year reporting their allocable share, if any, of income or loss effectively connected with such trade or business, including certain income from U.S. sources not related to us, and (3) required to pay U.S. federal income tax at regular U.S. federal income tax rates on any such income. Moreover, a corporate non-U.S. Holder might be subject to a U.S. branch profits tax on its allocable share of its ECI. Any amount so withheld would be creditable against such non-U.S. Holder’s U.S. federal income tax liability, and such non-U.S. Holder could claim a refund to the extent that the amount withheld exceeded such non-U.S. Holder’s U.S. federal income tax liability for the taxable year. Finally, if our income is treated as ECI, a portion of any gain recognized by a holder who is a non-U.S. Holder on the sale or exchange of its Class A units could be treated for U.S. federal income tax purposes as ECI, and hence such non-U.S. Holder could be subject to U.S. federal income tax on the sale or exchange.

To the extent we receive dividends from a U.S. corporation through the Oaktree Operating Group and its investment vehicles, your allocable share of distributions of such dividend income will be subject to U.S. withholding tax at a rate of 30%, unless you are eligible for a reduced rate of such withholding and provide us with certain relevant tax status information. Distributions to you may also be subject to withholding to the extent they are attributable to the sale of a U.S. real property interest or if the distribution is otherwise considered fixed or determinable annual or periodic income under the Code, provided that an exemption from or a reduced rate of such withholding may apply if certain tax status information is provided. If such information is not provided and you would not be subject to U.S. tax based on your tax status or are eligible for a reduced rate of U.S. withholding, you may need to take additional steps to receive a credit or refund of any excess withholding tax paid on your account, which may include the filing of a non-resident U.S. income tax return with the IRS. Among other limitations, if you reside in a treaty jurisdiction which does not treat our limited liability company as a pass-through entity, you may not be eligible to receive a refund or credit of excess U.S. withholding taxes paid on your account. You should consult your tax advisers regarding the treatment of U.S. withholding taxes.

Special rules may apply in the case of a non-U.S. Holder that (1) has an office or fixed place of business in the United States, (2) is present in the United States for 183 days or more in a taxable year or (3) is a former citizen of the United States, a foreign insurance company that is treated as holding interests in us in connection with their U.S. business, a PFIC or a corporation that accumulates earnings to avoid U.S. federal income tax. You should consult your tax advisers regarding the application of these special rules.

 

250


Table of Contents

U.S. Federal Estate Tax Consequences

The U.S. federal estate tax treatment of our Class A units with regards to the estate of a non-citizen who is not a resident of the United States is not entirely clear. If our Class A units are includable in the U.S. gross estate of such person, then a U.S. federal estate tax might be payable in connection with the death of such person. Prospective individual non-U.S. Holders who are non-citizens and not residents of the United States should consult their own tax advisers concerning the potential U.S. federal estate tax consequences with regard to our units.

Administrative Matters

Taxable Year

We currently intend to use the calendar year as our taxable year for U.S. federal income tax purposes. Under certain circumstances which we currently believe are unlikely to apply, a taxable year other than the calendar year may be required for such purposes.

Tax Matters Member

OCGH will act as our “tax matters member.” As the tax matters member, OCGH will have the authority, subject to certain restrictions, to act on our behalf in connection with any administrative or judicial review of our items of income, gain, loss, deduction or credit.

Information Returns

It may require a substantial period of time after the end of our fiscal year to obtain the requisite information from all lower-tier entities to enable us to prepare and deliver Schedule K-1s to IRS Form 1065. Notwithstanding the foregoing, we expect to provide estimates of such tax information (including your allocable share of our income, gain, loss and deduction for our preceding year) by February 28 of each year; however, there is no assurance that the Schedule K-1s, which will be provided after the estimates, will be the same as our estimates. For this reason, holders of Class A units who are U.S. taxpayers may want to file annually with the IRS (and certain states) a request for an extension past the due date of their income tax return.

In preparing this information, we will use various accounting and reporting conventions, some of which have been mentioned in the previous discussion, to determine your share of income, gain, loss and deduction. The IRS may successfully contend that certain of these reporting conventions are impermissible, which could result in an adjustment to your income or loss.

We may be audited by the IRS. Adjustments resulting from an IRS audit may require you to adjust a prior year’s tax liability and possibly may result in an audit of your own tax return. Any audit of your tax return could result in adjustments not related to our tax returns as well as those related to our tax returns.

Tax Shelter Regulations

If we were to engage in a “reportable transaction,” we (and possibly you and others) would be required to make a detailed disclosure of the transaction to the IRS in accordance with recently issued regulations governing tax shelters and other potentially tax-motivated transactions. A transaction may be a reportable transaction based upon any of several factors, including the fact that it is a type of tax avoidance transaction publicly identified by the IRS as a “listed transaction” or that it produces certain kinds of losses in excess of $2 million. An investment in us may be considered a reportable transaction if, for example, we recognize certain significant losses in the future. In certain circumstances, a Class A

 

251


Table of Contents

unitholder who disposes of an interest in a transaction resulting in the recognition by such holder of significant losses in excess of certain threshold amounts may be obligated to disclose its participation in such transaction. Our participation in a reportable transaction also could increase the likelihood that our U.S. federal income tax information return (and possibly your tax return) would be audited by the IRS. Certain of these rules are currently unclear and it is possible that they may be applicable in situations other than significant loss transactions.

Moreover, if we were to participate in a reportable transaction with a significant purpose to avoid or evade tax, or in any listed transaction, you may be subject to (1) significant accuracy-related penalties with a broad scope, (2) for those persons otherwise entitled to deduct interest on federal tax deficiencies, nondeductibility of interest on any resulting tax liability and (3) in the case of a listed transaction, an extended statute of limitations.

Class A unitholders should consult their tax advisers concerning any possible disclosure obligation under the regulations governing tax shelters with respect to the dispositions of their interests in us.

Constructive Termination

Subject to the large partnership election rules described below, we will be considered to have been terminated for U.S. federal income tax purposes if there is a sale or exchange of 50% or more of the total interests in our capital and profits within a twelve-month period.

Our termination would result in the close of our taxable year for all holders of Class A units. In the case of a holder reporting on a taxable year other than a fiscal year ending on our year-end, the closing of our taxable year may result in more than 12 months of our taxable income or loss being includable in such holder’s taxable income for the year of termination. We would be required to make new tax elections after a termination, including a new tax election under Section 754 of the Code. A termination could also result in penalties if we were unable to determine that the termination had occurred. Moreover, a termination might either accelerate the application of, or subject us to, any tax legislation enacted before the termination.

Elective Procedures for Large Partnerships

The Code allows large partnerships to elect streamlined procedures for income tax reporting. This election would reduce the number of items that must be separately stated on the Schedules K-1 that are issued to the Class A unitholders, and such Schedules K-1 would have to be provided to Class A unitholders on or before the first March 15 following the close of each taxable year. In addition, this election would prevent us from suffering a “technical termination” (which would close our taxable year) if within a twelve-month period there is a sale or exchange of 50 percent or more of our total interests. We have the discretion to make such an election, if eligible. If we make such election, IRS audit adjustments will flow through to holders of the Class A units for the year in which the adjustments take effect, rather than the holders of Class A units in the year to which the adjustment relates. In addition, we, rather than the holders of the Class A units individually, will be liable for any interest and penalties that result from an audit adjustment.

Withholding and Backup Withholding

For each calendar year, we will report to you and the IRS the amount of distributions we made to you and the amount of U.S. federal income tax (if any) that we withheld on those distributions. The proper application to us of rules for withholding under Section 1441 of the Internal Revenue Code (applicable to certain dividends, interest and similar items) is unclear. Because the documentation we

 

252


Table of Contents

receive may not properly reflect the identities of partners at any particular time (in light of possible sales of Class A units), we may over-withhold or under-withhold with respect to a particular holder of Class A units. For example, we may impose withholding, remit that amount to the IRS and thus reduce the amount of a distribution paid to a non-U.S. Holder. It may turn out, however, the corresponding amount of our income was not properly allocable to such holder, and the withholding should have been less than the actual withholding. Such holder would be entitled to a credit against the holder’s U.S. tax liability for all withholding, including any such excess withholding, but if the withholding exceeded the holder’s U.S. tax liability, the holder would have to apply for a refund to obtain the benefit of the excess withholding. Similarly, we may fail to withhold on a distribution, and it may turn out the corresponding income was properly allocable to a non-U.S. Holder and withholding should have been imposed. In that event, we intend to pay the under-withheld amount to the IRS, and we may treat such under-withholding as an expense that will be borne by all holders of Class A units on a pro rata basis (since we may be unable to allocate any such excess withholding tax cost to the relevant non-U.S. Holder).

Under the backup withholding rules, you may be subject to backup withholding tax (at the applicable rate, currently 28%) with respect to distributions paid unless: (1) you are a corporation or come within another exempt category and demonstrate this fact when required or (2) you provide a taxpayer identification number, certify as to no loss of exemption from backup withholding tax and otherwise comply with the applicable requirements of the backup withholding tax rules. If you are an exempt holder, you should indicate your exempt status on a properly completed IRS Form W-9. A non-U.S. Holder may qualify as an exempt recipient by submitting a properly completed IRS Form W-8BEN (or other applicable W-8 form). Backup withholding is not an additional tax. The amount of any backup withholding from a payment to you will be allowed as a credit against your U.S. federal income tax liability and may entitle you to a refund.

If you do not timely provide us (or the clearing agent or other intermediary, as appropriate) with IRS Form W-8 or W-9, as applicable, or such form is not properly completed, we may become subject to U.S. backup withholding taxes in excess of what would have been imposed had we received certifications from all investors. Such excess U.S. backup withholding taxes may be treated by us as an expense that will be borne by all investors on a pro rata basis (since we may be unable to allocate any such excess withholding tax cost to the holders that failed to timely provide the proper U.S. tax certifications).

Additional Withholding Requirements

Under recently enacted legislation and administrative guidance, the relevant withholding agent may be required to withhold 30% of any interest, dividends and other fixed or determinable annual or periodical gains, profits and income from sources within the United States paid after December 31, 2013 or gross proceeds from the sale of any property of a type that can produce interest or dividends from sources within the United States paid after December 31, 2014 to (1) a foreign financial institution (which for this purpose includes foreign broker-dealers, clearing organizations, investment companies, hedge funds and certain other investment entities) unless such foreign financial institution enters into an agreement with the U.S. Treasury Department pursuant to which it agrees to verify, report and disclose its U.S. accountholders to the Internal Revenue Service and complies with certain other specified requirements or (2) a non-financial foreign entity that is a beneficial owner of the payment unless such entity (a) certifies that it does not have any substantial U.S. owners, (b) provides the name, address and taxpayer identification number of each of its substantial U.S. owners and meets certain other specified requirements or (c) otherwise qualifies for an exemption from this withholding. Non-U.S. and U.S. Holders are encouraged to consult their own tax advisors regarding the possible implications of this proposed legislation on their investment in our Class A units.

 

253


Table of Contents

Nominee Reporting

Persons who hold an interest in our limited liability company as a nominee for another person are required to furnish to us:

 

  Ÿ  

the name, address and taxpayer identification number of the beneficial owner and the nominee;

 

  Ÿ  

whether the beneficial owner is (1) a person that is not a U.S. person, (2) a foreign government, an international organization or any wholly owned agency or instrumentality of either of the foregoing or (3) a tax-exempt entity;

 

  Ÿ  

the amount and description of Class A units held, acquired or transferred for the beneficial owner; and

 

  Ÿ  

specific information including the dates of acquisitions and transfers, means of acquisitions and transfers and acquisition cost for purchases, as well as the amount of net proceeds from sales.

Brokers and financial institutions are required to furnish additional information, including whether they are U.S. persons and specific information on Class A units they acquire, hold or transfer for their own account. A penalty of $50 per failure, up to a maximum of $100,000 per calendar year, is imposed by the Code for failure to report that information to us. The nominee is required to supply the beneficial owner of the Class A units with the information furnished to us.

New Legislation or Administrative or Judicial Action

The rules dealing with U.S. federal income taxation are constantly under review by persons involved in the legislative process, the IRS and the U.S. Treasury Department, frequently resulting in revised interpretations of established concepts, statutory changes, revisions to regulations and other modifications and interpretations. No assurance can be given as to whether, or in what form, any proposals affecting us or our Class A unitholders will be enacted. The IRS pays close attention to the proper application of tax laws to partnerships or entities treated as partnerships for U.S. federal income tax purposes. The present U.S. federal income tax treatment of an investment in our Class A units may be modified by administrative, legislative or judicial interpretation at any time, and any such action may affect investments and commitments previously made. Changes to the U.S. federal income tax laws and interpretations thereof could make it more difficult or impossible to meet the Qualifying Income Exception for us to be treated as a partnership that is not taxable as a corporation for U.S. federal income tax purposes, affect or cause us to change our investments and commitments, affect the tax considerations of an investment in us and adversely affect an investment in our Class A units. See “Risk Factors—Risks Relating to United States Taxation—Our structure involves complex provisions of U.S. federal income tax law for which no clear precedent or authority may be available. Our structure also is subject to potential legislative, judicial or administrative change and differing interpretations, possibly on a retroactive basis” and “Risk Factors—Risks Relating to United States Taxation—The U.S. Congress has considered legislation that would have taxed certain income and gains at increased rates and may have precluded us from qualifying as a partnership for U.S. tax purposes. If any similar legislation were to be enacted and apply to us, the after-tax income and gain related to our business, as well as the market price of our Class A units, could be reduced.” We and our Class A unitholders could be adversely affected by any such change in, or any new, tax law, regulation or interpretation.

Our organizational documents and agreements permit our board of directors to modify the amended and restated operating agreement from time to time, without the consent of the Class A unitholders, in order to address certain changes in U.S. federal income tax regulations, legislation or interpretation. In some circumstances, such revisions could have a material adverse impact on some or all of our Class A unitholders.

 

254


Table of Contents

THE FOREGOING DISCUSSION IS NOT INTENDED AS A SUBSTITUTE FOR CAREFUL TAX PLANNING. THE TAX MATTERS RELATING TO US AND OUR UNITHOLDERS ARE COMPLEX AND ARE SUBJECT TO VARYING INTERPRETATIONS. MOREOVER, THE EFFECT OF EXISTING INCOME TAX LAWS, THE MEANING AND IMPACT OF WHICH IS UNCERTAIN AND OF PROPOSED CHANGES IN INCOME TAX LAWS WILL VARY WITH THE PARTICULAR CIRCUMSTANCES OF EACH PROSPECTIVE HOLDER AND IN REVIEWING THIS PROSPECTUS THESE MATTERS SHOULD BE CONSIDERED. PROSPECTIVE UNITHOLDERS SHOULD CONSULT THEIR TAX ADVISERS WITH RESPECT TO THE FEDERAL, STATE, LOCAL AND OTHER TAX CONSEQUENCES OF ANY INVESTMENT IN THE CLASS A UNITS.

 

255


Table of Contents

CERTAIN ERISA CONSIDERATIONS

The following is a summary of certain considerations associated with the purchase of Class A units by (1) employee benefit plans that are subject to Title I of ERISA, (2) plans that are subject to Section 4975 of the Code and (3) entities whose underlying assets are considered to include “plan assets” of such employee benefit plans and plans. We refer to each of the foregoing in clauses (1), (2) and (3) as an ERISA Plan.

Prohibited Transaction Issues

ERISA and Section 4975 of the Code prohibit ERISA Plans from engaging in specified transactions involving plan assets with persons or entities who are “parties in interest,” within the meaning of ERISA, or “disqualified persons,” within the meaning of Section 4975 of the Code, unless an exemption is available. A party in interest or disqualified person who engages in a non-exempt prohibited transaction may be subject to excise taxes and other penalties and liabilities under ERISA and the Code. In addition, the fiduciary of the ERISA Plan that has engaged in a non-exempt prohibited transaction may be subject to penalties and liabilities under ERISA and the Code.

We, directly or through our affiliates, may be considered a party in interest or a disqualified person with respect to certain ERISA Plans. The acquisition of our Class A units by an ERISA Plan with respect to which we are considered a party in interest or a disqualified person may constitute or result in a direct or indirect prohibited transaction under Section 406 of ERISA or Section 4975 of the Code, unless the investment is acquired and is held in accordance with an applicable statutory, class or individual prohibited transaction exemption.

Plan Asset Issues

ERISA and the regulations promulgated under ERISA by the U.S. Department of Labor, or the Plan Asset Regulations, generally provide that when an ERISA Plan acquires an equity interest in an entity that is neither a “publicly-offered security” nor a security issued by an investment company registered under the Investment Company Act, the ERISA Plan’s assets include both the equity interest and an undivided interest in each of the underlying assets of the entity unless it is established either that less than 25% of the total value of each class of equity interests in the entity is held by “benefit plan investors” as defined in Section 3(42) of ERISA or that the entity is an “operating company,” as defined in the Plan Asset Regulations. There can be no assurance that we will satisfy the 25% exemption and it is not anticipated that we will qualify as an operating company. We will not register as an investment company under the Investment Company Act. However, it is anticipated that the Class A units offered hereby will qualify for the exemption for a “publicly-offered security”.

For purposes of the Plan Asset Regulations, a “publicly offered security” is a security that is (1) “freely transferable,” (2) part of a class of securities that is “widely held,” and (3) (a) sold to the ERISA Plan as part of an offering of securities to the public pursuant to an effective registration statement under the Securities Act and the class of securities to which such security is a part is registered under the Exchange Act within 120 days after the end of the fiscal year of the issuer during which the offering of such securities to the public has occurred or (b) is part of a class of securities that is registered under Section 12 of the Exchange Act. We intend to effect such a registration of this offering under the Securities Act and of our Class A units under the Exchange Act. The Plan Asset Regulations provide that a security is “widely held” only if it is part of a class of securities that is owned by 100 or more investors independent of the issuer and one another. A security will not fail to be “widely held” because the number of independent investors falls below 100 subsequent to the initial offering thereof as a result of events beyond the control of the issuer. The Plan Asset Regulations provide that whether a security is “freely transferable” is a factual question to be determined on the

 

256


Table of Contents

basis of all the relevant facts and circumstances. It is anticipated that our Class A units to be sold in this offering will be “widely held” and “freely transferable,” although no assurances can be given in this regard.

If our assets were deemed to be “plan assets” under ERISA, this would result, among other things, in (1) the application of the prudence and other fiduciary responsibility standards of ERISA to investments made by us, and (2) the possibility that certain transactions in which we might seek to engage could constitute “prohibited transactions” under ERISA.

Governmental plans, certain church plans and non-U.S. plans, while not subject to the fiduciary responsibility or prohibited transaction provisions of ERISA or Section 4975 of the Code, may nevertheless be subject to other federal, state, local, non-U.S. or other laws that are substantially similar to the foregoing provisions of ERISA or the Code. We collectively refer to these laws as Similar Laws.

Representation

Because of the foregoing, the Class A units should not be purchased by any person investing “plan assets” of any plan, unless the purchase will not constitute a non-exempt prohibited transaction under ERISA or Section 4975 of the Code or a violation of any applicable Similar Laws. Accordingly, by its acquisition of a Class A unit, each holder will be deemed to have represented and warranted that its acquisition and holding of such Class A units does not and will not constitute a non-exempt prohibited transaction under ERISA or Section 4975 of the Code or a violation of any applicable Similar Laws.

The foregoing discussion is not intended as a substitute for careful consideration of issues under ERISA which may be relevant to a person purchasing Class A Units with “plan assets”. The ERISA and prohibited transaction laws and regulations applicable to persons investing “plan assets” are complex and are subject to varying interpretations. Moreover, the effect of such laws and regulations and the potential availability of exemptions thereto will vary with the particular circumstances of each prospective holder and in reviewing this prospectus these matters should be considered. Each plan fiduciary or other person considering a purchase of Class A Units on behalf of, or with the assets of, any plan should consult its legal advisor concerning the matters described herein.

 

257


Table of Contents

UNDERWRITING

We, the selling unitholders and the underwriters named below have entered into an underwriting agreement with respect to the Class A units being offered. Subject to certain conditions, each underwriter has severally agreed to purchase the number of Class A units indicated in the following table. Goldman, Sachs & Co. and Morgan Stanley & Co. LLC are the representatives of the underwriters.

 

Underwriters

   Number of Units

Goldman, Sachs & Co.

  

Morgan Stanley & Co. LLC

  

Total

  

The underwriters are committed to take and pay for all of the Class A units being offered, if any are taken, other than the Class A units covered by the option described below unless and until this option is exercised.

If the underwriters sell more Class A units than the total number set forth in the table above, the underwriters have an option to buy up to an additional              Class A units from us and              Class A units from the selling unitholders. They may exercise that option for 30 days. If any Class A units are purchased pursuant to this option, the underwriters will severally purchase Class A units in approximately the same proportion as set forth in the table above. To the extent that the underwriters’ option to purchase additional Class A units is not exercised in full, the units to be sold by us and each of the selling unitholders pursuant to such option will be reduced proportionately.

The following tables show the per Class A unit and total underwriting discounts and commissions to be paid to the underwriters by us and the selling unitholders. Such amounts are shown assuming both no exercise and full exercise of the underwriters’ option to purchase additional Class A units.

Paid by the Company

 

     No Exercise      Full Exercise  

Per Unit

   $                    $                

Total

   $         $     

Paid by the Selling Unitholders

 

     No Exercise      Full Exercise  

Per Unit

   $                    $                

Total

   $         $     

Class A units sold by the underwriters to the public will initially be offered at the initial public offering price set forth on the cover of this prospectus. Any Class A units sold by the underwriters to securities dealers may be sold at a discount of up to $              per Class A unit from the initial public offering price. If all the Class A units are not sold at the initial public offering price, the representatives may change the offering price and the other selling terms. The offering of the Class A units by the underwriters is subject to receipt and acceptance and subject to the underwriters’ right to reject any order in whole or in part.

 

258


Table of Contents

We and OCGH have agreed with the underwriters, subject to certain exceptions, not to offer, sell, contract to sell or otherwise dispose of any Class A units, Class B units, any Oaktree Operating Group units, any other securities substantially similar to the Class A units, Class B units or Oaktree Operating Group units or any securities convertible, exchangeable or exercisable for Class A units, Class B units or Oaktree Operating Group units or substantially similar securities during the period from the date of this prospectus continuing through the date 180 days after the date of this prospectus, except with the prior written consent of the representatives.

In addition, our directors and executive officers (which includes our principals), other employees and certain other investors hold OCGH units and, subject to certain restrictions, have the right to exchange their OCGH units for, at the option of our board of directors, Class A units, an equivalent amount of cash based on then-prevailing market prices, other consideration of equal value or any combination of the foregoing in accordance with the terms of the exchange agreement. See “Certain Relationships and Related Party Transactions—Exchange Agreement.” Our directors and executive officers also hold a small number of Class A units. Our directors and executive officers have executed lock-up agreements with the underwriters pursuant to which each has agreed not to dispose of or hedge any of such OCGH units, any Class A units or securities convertible into or exchangeable for such OCGH units or Class A units or substantially similar securities, or to exercise their rights to exchange their Oaktree Operating Group units for Class A units, during the period from the date of this prospectus continuing through the date that is 180 days after the date of this prospectus, without the prior written consent of the representatives. Among other customary exceptions, these restrictions on transfer described above are subject to exceptions that permit a Class A unitholder to transfer Class A units:

 

  Ÿ  

if such Class A units were acquired in this offering or on the open market after this offering, provided that such transactions do not require a public filing;

 

  Ÿ  

to us, provided that such transactions do not require a public filing;

 

  Ÿ  

following the commencement of a tender or exchange offer for Class A units that is subject to the provisions of the Exchange Act by a third party not affiliated with us; or

 

  Ÿ  

in connection with any acquisition, sale or merger of us with an unaffiliated third party in which all of the holders of Class A units are entitled to participate.

With respect to all other holders of OCGH units, we and OCGH have agreed with the underwriters not to permit any disposition of any OCGH units owned by such holders, or any exchange of OCGH units owned by them into Class A units, during the period from the date of this prospectus continuing through the date that is 180 days after the date of this prospectus, without the prior written consent of the representatives. The foregoing restrictions on transfer and exchange are subject to customary exceptions.

Finally, holders of                      Class A units that are traded on the GSTrUE OTC market have executed lock-up agreements with the underwriters pursuant to which they have agreed not to dispose of or hedge any Class A units or securities convertible into or exchangeable for Class A units or substantially similar securities, referred to collectively as the restricted securities, during the period from the date of this prospectus continuing through (1) with respect to all of such Class A unitholders’ restricted securities not sold in this offering, the date that is 60 days after the date of this prospectus and (2) solely with respect to one half of such Class A unitholder’s restricted securities not sold in this offering, the date that is 120 days after the date of this prospectus, in each case, without the prior written consent of the representatives. Among other customary exceptions, the restrictions on transfer described above are subject to exceptions that permit a Class A unitholder to transfer its Class A units:

 

  Ÿ  

if such Class A units were acquired in this offering or on the open market after this offering;

 

259


Table of Contents
  Ÿ  

to us;

 

  Ÿ  

following the commencement of a tender or exchange offer for Class A units that is subject to the provisions of the Exchange Act by a third party not affiliated with us; or

 

  Ÿ  

in connection with any acquisition, sale or merger of us with an unaffiliated third party in which all of the holders of Class A units are entitled to participate.

Each of the restricted periods described in the preceding four paragraphs will be automatically extended if: (1) during the last 17 days of such restricted period, we issue an earnings release or announce material news or a material event; or (2) prior to the expiration of such restricted period, we announce that we will release earnings results during the 15-day period following the last day of such period, in which case the restrictions for such period described in the preceding paragraphs will continue to apply until the expiration of the 18-day period beginning on the issuance of the earnings release of the announcement of the material news or material event.

In addition to the lock-up arrangements with the underwriters described above, pursuant to an amendment to our operating agreement adopted in connection with this offering, all holders of Class A units that are traded on the GSTrUE OTC market that have not executed a lock-up agreement with the underwriters described above are prohibited from transferring such Class A units during the period from the date of the prospectus continuing through the date 120 days after the date of this prospectus; provided, however that the foregoing restrictions do not apply to any Class A units acquired in this offering or on the open market after this offering. See “Description of Our Units” and “Units Eligible for Future Sale” for additional information. In addition, certain OCGH units held by our principals and employees are unvested. See “Units Eligible for Future Sale” for additional information.

Prior to the offering, there has been no public market for the Class A units. The initial public offering price will be negotiated among the representatives and us. Among the factors to be considered in determining the initial public offering price of the Class A units, in addition to prevailing market conditions, will be our historical performance, estimates of our business potential and earnings prospects, an assessment of our management, the consideration of the foregoing factors in relation to market valuation of companies in related businesses and the historical GSTrUE OTC market trading prices of the Class A units.

We have been authorized to list the Class A units on the NYSE under the symbol “OAK.” In order to meet one of the requirements for listing the Class A units on the NYSE, the underwriters have undertaken to sell lots of 100 or more Class A units to a minimum of 400 beneficial holders.

In connection with the offering, the underwriters may purchase and sell Class A units in the open market. These transactions may include short sales, stabilizing transactions and purchases to cover positions created by short sales. Shorts sales involve the sale by the underwriters of a greater number of Class A units than they are required to purchase in the offering. “Covered” short sales are sales made in an amount not greater than the underwriters’ option to purchase additional Class A units from the selling unitholders in the offering. The underwriters may close out any covered short position by either exercising their option to purchase additional Class A units or purchasing Class A units in the open market. In determining the source of Class A units to close out the covered short position, the underwriters will consider, among other things, the price of Class A units available for purchase in the open market as compared to the price at which they may purchase additional Class A units pursuant to the option granted to them. “Naked” short sales are any sales in excess of such option. The underwriters must close out any naked short position by purchasing Class A units in the open market. A naked short position is more likely to be created if the underwriters are concerned that there may be downward pressure on the price of the Class A units in the open market after pricing that could adversely affect investors who purchase in the offering. Stabilizing transactions consist of various bids

 

260


Table of Contents

for or purchases of Class A units made by the underwriters in the open market prior to the completion of the offering.

The underwriters may also impose a penalty bid. This occurs when a particular underwriter repays to the underwriters a portion of the underwriting discount received by it because the representatives have repurchased Class A units sold by or for the account of such underwriter in stabilizing or short covering transactions.

Purchases to cover a short position and stabilizing transactions, as well as other purchases by the underwriters for their own accounts, may have the effect of preventing or retarding a decline in the market price of our Class A units, and together with the imposition of the penalty bid, may stabilize, maintain or otherwise affect the market price of the Class A units. As a result, the price of the Class A units may be higher than the price that otherwise might exist in the open market. If these activities are commenced, they may be discontinued at any time. These transactions may be effected on the NYSE, in the over-the-counter market or otherwise.

Notice to Prospective Investors in the European Economic Area

In relation to each Member State of the European Economic Area which has implemented the Prospectus Directive (each, a Relevant Member State), each underwriter has represented and agreed that with effect from and including the date on which the Prospectus Directive is implemented in that Relevant Member State (the Relevant Implementation Date) it has not made and will not make an offer of Class A units to the public in that Relevant Member State prior to the publication of a prospectus in relation to the Class A units which has been approved by the competent authority in that Relevant Member State or, where appropriate, approved in another Relevant Member State and notified to the competent authority in that Relevant Member State, all in accordance with the Prospectus Directive, except that it may, with effect from and including the Relevant Implementation Date, make an offer of Class A units to the public in that Relevant Member State at any time:

(a) to legal entities which are authorised or regulated to operate in the financial markets or, if not so authorised or regulated, whose corporate purpose is solely to invest in securities;

(b) to any legal entity which has two or more of (1) an average of at least 250 employees during the last financial year; (2) a total balance sheet of more than 43,000,000 and (3) an annual net turnover of more than 50,000,000, as shown in its last annual or consolidated accounts;

(c) to fewer than 100 natural or legal persons (other than qualified investors as defined in the Prospectus Directive) subject to obtaining the prior consent of the representatives for any such offer; or

(d) in any other circumstances which do not require the publication by the issuer of a prospectus pursuant to Article 3 of the Prospectus Directive.

For the purposes of this provision, (1) the expression an “offer of Class A units to the public” in relation to any Class A units in any Relevant Member State means the communication in any form and by any means of sufficient information on the terms of the offer and the Class A units to be offered so as to enable an investor to decide to purchase or subscribe the Class A units, as the same may be varied in that Relevant Member State by any measure implementing the Prospectus Directive in that Relevant Member State and (2) the expression Prospectus Directive means Directive 2003/71/EC and includes any relevant implementing measure in each Relevant Member State.

 

261


Table of Contents

Notice to Prospective Investors in the United Kingdom

Each underwriter has represented and agreed that:

(a) it has only communicated or caused to be communicated and will only communicate or cause to be communicated an invitation or inducement to engage in investment activity (within the meaning of Section 21 of the Financial Services and Markets Act 2000, as amended, or the FSMA), received by it in connection with the issue or sale of the Class A units in circumstances in which Section 21(1) of the FSMA would not, if the issuer was not an authorized person, apply to the issuer; and

(b) it has complied and will comply with all applicable provisions of the FSMA with respect to anything done by it in relation to the Class A units in, from or otherwise involving the United Kingdom.

Notice to Prospective Investors in Hong Kong

The Class A units may not be offered or sold by means of any document other than (1) in circumstances which do not constitute an offer to the public within the meaning of the Companies Ordinance (Cap.32, Laws of Hong Kong), (2) to “professional investors” within the meaning of the Securities and Futures Ordinance (Cap.571, Laws of Hong Kong) and any rules made thereunder, or (3) in other circumstances which do not result in the document being a “prospectus” within the meaning of the Companies Ordinance (Cap.32, Laws of Hong Kong), and no advertisement, invitation or document relating to the Class A units may be issued or may be in the possession of any person for the purpose of issue (in each case whether in Hong Kong or elsewhere), which is directed at, or the contents of which are likely to be accessed or read by, the public in Hong Kong (except if permitted to do so under the laws of Hong Kong) other than with respect to Class A units which are or are intended to be disposed of only to persons outside Hong Kong or only to “professional investors” within the meaning of the Securities and Futures Ordinance (Cap. 571, Laws of Hong Kong) and any rules made thereunder.

Notice to Prospective Investors in Singapore

This prospectus has not been registered as a prospectus with the Monetary Authority of Singapore. Accordingly, this prospectus and any other document or material in connection with the offer or sale, or invitation for subscription or purchase, of the Class A units may not be circulated or distributed, nor may the Class A units be offered or sold, or be made the subject of an invitation for subscription or purchase, whether directly or indirectly, to persons in Singapore other than (1) to an institutional investor under Section 274 of the Securities and Futures Act, Chapter 289 of Singapore (the “SFA”), (2) to a relevant person, or any person pursuant to Section 275(1A), and in accordance with the conditions, specified in Section 275 of the SFA or (3) otherwise pursuant to, and in accordance with the conditions of, any other applicable provision of the SFA.

Where the Class A units are subscribed or purchased under Section 275 by a relevant person which is: (1) a corporation (which is not an accredited investor) the sole business of which is to hold investments and the entire capital of which is owned by one or more individuals, each of whom is an accredited investor; or (2) a trust (where the trustee is not an accredited investor) whose sole purpose is to hold investments and each beneficiary is an accredited investor, shares, debentures and units of shares and debentures of that corporation or the beneficiaries’ rights and interest in that trust shall not be transferable for six months after that corporation or that trust has acquired the Class A units under Section 275 except: (a) to an institutional investor under Section 274 of the SFA or to a relevant person, or any person pursuant to Section 275(1A), and in accordance with the conditions, specified in Section 275 of the SFA; (b) where no consideration is given for the transfer; or (c) by operation of law.

 

262


Table of Contents

Notice to Prospective Investors in Japan

The securities have not been and will not be registered under the Financial Instruments and Exchange Law of Japan (the “Financial Instruments and Exchange Law”) and each underwriter has agreed that it will not offer or sell any securities, directly or indirectly, in Japan or to, or for the benefit of, any resident of Japan (which term as used herein means any person resident in Japan, including any corporation or other entity organized under the laws of Japan), or to others for re-offering or resale, directly or indirectly, in Japan or to a resident of Japan, except pursuant to an exemption from the registration requirements of, and otherwise in compliance with, the Financial Instruments and Exchange Law and any other applicable laws, regulations and ministerial guidelines of Japan.

The underwriters do not expect sales to discretionary accounts to exceed five percent of the total number of Class A units offered.

The company and the selling unitholders estimate that their share of the total expenses of the offering, excluding underwriting discounts and commissions, will be approximately $        .

We and the selling unitholders have agreed to indemnify the several underwriters against certain liabilities, including liabilities under the Securities Act.

The underwriters and their respective affiliates are full service financial institutions engaged in various activities, which may include securities trading, commercial and investment banking, financial advisory, investment management, investment research, principal investment, hedging, financing and brokerage activities. Certain of the underwriters and their respective affiliates have, from time to time, performed, and may in the future perform, various financial advisory and investment banking services for the issuer, for which they received or will receive customary fees and reimbursement of expenses. In particular, affiliates of Goldman, Sachs & Co. and Morgan Stanley & Co. LLC are lenders under our existing credit facility described under “Description of Our Indebtedness.”

In the ordinary course of their various business activities, the underwriters and their respective affiliates may make or hold a broad array of investments and actively trade debt and equity securities (or related derivative securities) and financial instruments (including bank loans) for their own account and for the accounts of their customers, and such investment and securities activities may involve securities and/or instruments of the issuer. The underwriters and their respective affiliates may also make investment recommendations and/or publish or express independent research views in respect of such securities or instruments and may at any time hold, or recommend to clients that they acquire, long and/or short positions in such securities and instruments.

 

263


Table of Contents

LEGAL MATTERS

The validity of the Class A units being offered by us in this offering will be passed upon for us by Simpson Thacher & Bartlett LLP, Los Angeles, California, and for the underwriters by Sullivan & Cromwell LLP, Los Angeles, California. Simpson Thacher & Bartlett LLP, Los Angeles, California has provided a tax opinion in connection with the Class A units being offered hereby.

EXPERTS

The consolidated financial statements as of December 31, 2009 and 2010 and for each of the three years in the period ended December 31, 2010 included in this prospectus have been so included in reliance on the report of PricewaterhouseCoopers LLP, an independent registered public accounting firm, given on the authority of said firm as experts in auditing and accounting.

WHERE YOU CAN FIND MORE INFORMATION

We have filed with the SEC a registration statement on Form S-1 under the Securities Act with respect to the Class A units offered in this prospectus. The term registration statement means the original registration statement and any and all amendments thereto, including the exhibits and schedules to the original registration statement and any amendments. This prospectus, filed as part of the registration statement, does not contain all of the information set forth in the registration statement and its exhibits and schedules, portions of which have been omitted as permitted by the rules and regulations of the SEC. For further information about us and the Class A units offered hereby, we refer you to the registration statement and to its exhibits and schedules filed therewith. Statements contained in this prospectus regarding the contents of any contract, agreement or any other document that is filed as an exhibit to the registration statement are not necessarily complete, and each such statement is qualified in all respects by reference to the full text of such contract or other document filed as an exhibit to the registration statement.

Anyone may inspect the registration statement and its exhibits and schedules filed therewith without charge at the public reference facilities maintained by the SEC, located at 100 F Street, N.E., Washington, DC 20549, and copies of all or any part of the registration statement may be obtained from such offices upon the payment of certain fees prescribed by the SEC. Please call the SEC at 1-800-SEC-0330 for further information about the public reference room. The SEC also maintains an Internet website that contains reports, proxy and information statements and other information regarding registrants that file electronically with the SEC. The address of the site is www.sec.gov.

Upon effectiveness of the registration statement, we will become subject to the informational and periodic reporting requirements of the Exchange Act, and, in accordance therewith, we will file periodic reports and other information with the SEC. Such periodic reports and other information will be available for inspection and copying at the public reference room and website of the SEC referred to above. We maintain a website at www.oaktreecapital.com. You will be able to access our annual report on Form 10-K, quarterly reports on Form 10-Q, current reports on Form 8-K and any amendments to those reports filed or furnished pursuant to Section 13(a) or 15(d) of the Exchange Act with the SEC free of charge at our website as soon as reasonably practicable after such material is electronically filed with, or furnished to, the SEC. Our website and the information contained therein or connected thereto shall not be deemed to be incorporated into this prospectus or the registration statement of which this prospectus forms a part, and you should not rely on any such information in making your decision whether to purchase our Class A units.

 

264


Table of Contents

GLOSSARY

As used in this prospectus, unless the context otherwise requires:

“2007 Private Offering” refers to the sale completed on May 25, 2007 of 23,000,000 of our Class A units to Goldman, Sachs & Co., as initial purchaser (including those Class A units sold pursuant to the exercise of the initial purchaser’s option to purchase additional units), as more fully described below in “Organizational Structure—The May 2007 Restructuring and the 2007 Private Offering—The 2007 Private Offering.”

“assets under management,” or “AUM,” generally refers to the assets we manage and equals the NAV (as defined below) of the assets we manage, the fund-level leverage that generates management fees and the undrawn capital that we are entitled to call from investors in our funds pursuant to their capital commitments. Our AUM amounts include assets under management for which we do not charge a management fee or earn incentive income. Our definition of AUM is not based on any definition contained in our operating agreement or the agreements governing the funds that we manage. Our calculation of AUM and the two AUM-related metrics discussed in this prospectus may not be directly comparable to the AUM metrics of other investment managers.

“consolidated funds” refers to those funds that Oaktree consolidates through a majority voting interest or otherwise, including those funds in which Oaktree as the general partner is presumed to have control. The specific funds for each of the periods presented are listed in the table entitled “Consolidated Funds of Oaktree Capital Group, LLC” at the end of this Glossary.

“funds” refers to funds and, where applicable, separate accounts that are managed by us or our subsidiaries.

“Intermediate Holding Companies” collectively refers to the subsidiaries wholly owned by us.

“May 2007 Restructuring” refers to the series of transactions that occurred immediately prior to the 2007 Private Offering whereby OCGH contributed our business to the Oaktree Operating Group in exchange for limited partnership interests in each Oaktree Operating Group entity, as more fully described below in “Organizational Structure—The May 2007 Restructuring and the 2007 Private Offering—The May 2007 Restructuring.”

“net asset value,” or “NAV,” refers to, as of any date, the value of all the assets of a fund (including cash and accrued interest and dividends) less all liabilities of the fund (including accrued expenses and any reserves established by us, in our discretion, for contingent liabilities) without reduction for accrued incentives (fund level) because they are reflected in the partners’ capital of the fund.

“Oaktree,” “OCG,” “we,” “us,” “our” or “our company” refers to Oaktree Capital Group, LLC and, where applicable, its predecessor, OCM (as defined below), and the respective subsidiaries and affiliates of such entities.

“Oaktree Operating Group” refers collectively to the entities that control the general partners and investment advisors of the Oaktree funds, in which we have a minority economic interest and indirect control.

“OCGH” refers to Oaktree Capital Group Holdings, L.P., a Delaware limited partnership, which holds an interest in the Oaktree Operating Group and all of our Class B units.

 

265


Table of Contents

“OCGH unitholders” refers collectively to the principals, employees and certain other investors who hold their interest in the Oaktree Operating Group through OCGH.

“OCM” refers to Oaktree Capital Management, LLC, a California limited liability company, our predecessor.

“principals” refers collectively to Kevin L. Clayton, John B. Frank, Stephen A. Kaplan, Bruce A. Karsh, Larry W. Keele, David M. Kirchheimer, Howard S. Marks and Sheldon M. Stone.

“Relevant Benchmark” refers, with respect to:

 

  Ÿ  

our U.S. high yield bond strategy, to the Citigroup U.S. High Yield Cash-Pay Capped Index;

 

  Ÿ  

our European high yield bond strategy, to the BofA Merrill Lynch Global High Yield European Issuers excluding Russia 3% Constrained Index (USD Hedged);

 

  Ÿ  

our U.S. senior loan strategy (with the exception of the closed-end funds), to the Credit Suisse Leveraged Loan Index;

 

  Ÿ  

our European senior loan strategy, to the Credit Suisse Western European Leveraged Loan Index (EUR Hedged);

 

  Ÿ  

our U.S. convertible securities strategy, to an Oaktree custom convertible index that represents the Credit Suisse Convertible Securities Index from inception through December 31, 1999, the Goldman Sachs/Bloomberg Convertible 100 Index from January 1, 2000 through June 30, 2004 and the BofA Merrill Lynch All U.S. Convertibles Index thereafter;

 

  Ÿ  

our non-U.S. convertible securities strategy, to the JACI Global ex-U.S. (Local) Index; and

 

  Ÿ  

our high income convertible securities strategy, to the Citigroup U.S. High Yield Market Index.

“Sharpe Ratio” refers to a metric used to calculate risk-adjusted return. The Sharpe Ratio is the ratio of excess return to volatility, with excess return defined as the return above that of a riskless asset (based on the three-month U.S. Treasury bill, or for our European senior loan strategy, the Euro Overnight Index Average) divided by the standard deviation of such returns. A higher Sharpe Ratio indicates a return that is higher than would be expected for the level of risk compared to the risk-free rate.

 

266


Table of Contents

Consolidated Funds of Oaktree Capital Group, LLC

 

As of December 31, 2008

 

As of December 31, 2009

 

As of December 31, 2010

 

As of September 30, 2011

OCM Opportunities Fund, L.P.

OCM Opportunities Fund II, L.P.

OCM Opportunities Fund III, L.P.

OCM Opportunities Fund IV, L.P.

OCM Opportunities Fund IVb, L.P.

OCM Opportunities Fund V, L.P.

OCM Opportunities Fund VI, L.P.

OCM Opportunities Fund VII, L.P.

OCM Opportunities Fund VIIb, L.P.

OCM Opportunities Fund VIIb (Parallel), L.P.

OCM Principal Opportunities Fund, L.P.

OCM Principal Opportunities Fund II, L.P.

OCM Principal Opportunities Fund III, L.P.

OCM Principal Opportunities Fund IIIA, L.P.

OCM Principal Opportunities Fund IV, L.P.

OCM European Principal Opportunities Fund, L.P.

OCM European Principal Opportunities Fund II, L.P.

OCM Asia Principal Opportunities Fund, L.P.

OCM Real Estate Opportunities Fund A, L.P.

OCM Real Estate Opportunities Fund B, L.P.

OCM Real Estate Opportunities Fund II, L.P.

OCM Real Estate Opportunities Fund III, L.P.

OCM Real Estate Opportunities Fund IIIA, L.P.

Oaktree Real Estate Opportunities Fund IV, L.P.

Oaktree Asia Special Situations Fund, L.P.

"Special Accounts A and C"

OCM Mezzanine Fund, L.P.

OCM Mezzanine Fund II, L.P.

Oaktree Emerging Markets Absolute Return Fund, L.P.

Oaktree European Credit Opportunities Fund, L.P.

Oaktree European High Yield Fund, L.P.

Oaktree High Income Convertible Fund, L.P.

Oaktree High Income Convertible Fund II, L.P.

Oaktree High Yield Fund, L.P.

Oaktree High Yield Fund II, L.P.

Oaktree High Yield Plus Fund, L.P.

Oaktree Japan Opportunities Fund, L.P.

Oaktree Loan Fund, L.P.

Oaktree Loan Fund 2X, L.P.

Oaktree Non-US Convertible Fund, L.P.

Oaktree Senior Loan Fund, L.P.

Oaktree Value Opportunities Fund, L.P.

 

OCM Opportunities Fund, L.P.

OCM Opportunities Fund II, L.P.

OCM Opportunities Fund III, L.P.

OCM Opportunities Fund IV, L.P.

OCM Opportunities Fund IVb, L.P.

OCM Opportunities Fund V, L.P.

OCM Opportunities Fund VI, L.P.

OCM Opportunities Fund VII, L.P.

OCM Opportunities Fund VIIb, L.P.

OCM Opportunities Fund VIIb (Parallel), L.P.

Oaktree Opportunities Fund VIII, L.P.

Oaktree Opportunities Fund VIII (Parallel), L.P.

OCM Principal Opportunities Fund, L.P.

OCM Principal Opportunities Fund II, L.P.

OCM Principal Opportunities Fund III, L.P.

OCM Principal Opportunities Fund IIIA, L.P.

OCM Principal Opportunities Fund IV, L.P.

Oaktree Principal Fund V, L.P.

Oaktree Principal Fund V (Parallel), L.P.

OCM European Principal Opportunities Fund, L.P.

OCM European Principal Opportunities Fund II, L.P.

OCM Asia Principal Opportunities Fund, L.P.

OCM Real Estate Opportunities Fund A, L.P.

OCM Real Estate Opportunities Fund B, L.P.

OCM Real Estate Opportunities Fund II, L.P.

OCM Real Estate Opportunities Fund III, L.P.

OCM Real Estate Opportunities Fund IIIA, L.P.

Oaktree Real Estate Opportunities Fund IV, L.P.

Oaktree Asia Special Situations Fund, L.P.

"Special Accounts A and C"

"Special Account B"

OCM Mezzanine Fund, L.P.

OCM Mezzanine Fund II, L.P.

Oaktree Emerging Markets Absolute Return Fund, L.P.

Oaktree European Credit Opportunities Fund, L.P.

Oaktree European High Yield Fund, L.P.

Oaktree High Income Convertible Fund, L.P.

Oaktree High Income Convertible Fund II, L.P.

Oaktree High Yield Fund, L.P.

Oaktree High Yield Fund II, L.P.

Oaktree High Yield Plus Fund, L.P.

Oaktree Japan Opportunities Fund, L.P.

Oaktree Japan Opportunities Value Fund, L.P.

Oaktree Loan Fund, L.P.

Oaktree Loan Fund 2X, L.P.

Oaktree Non-US Convertible Fund, L.P.

Oaktree Senior Loan Fund, L.P.

Oaktree Value Opportunities Fund, L.P.

 

OCM Opportunities Fund, L.P.

OCM Opportunities Fund II, L.P.

OCM Opportunities Fund III, L.P.

OCM Opportunities Fund IV, L.P.

OCM Opportunities Fund IVb, L.P.

OCM Opportunities Fund V, L.P.

OCM Opportunities Fund VI, L.P.

OCM Opportunities Fund VII, L.P.

OCM Opportunities Fund VIIb, L.P.

OCM Opportunities Fund VIIb (Parallel), L.P.

Oaktree Opportunities Fund VIII, L.P.

Oaktree Opportunities Fund VIII (Parallel), L.P.

Oaktree Opportunities Fund VIII (Parallel 2), L.P.

OCM Principal Opportunities Fund, L.P.

OCM Principal Opportunities Fund II, L.P.

OCM Principal Opportunities Fund III, L.P.

OCM Principal Opportunities Fund IIIA, L.P.

OCM Principal Opportunities Fund IV, L.P.

Oaktree Principal Fund V, L.P.

Oaktree Principal Fund V (Parallel), L.P.

OCM European Principal Opportunities Fund, L.P.

OCM European Principal Opportunities Fund II, L.P.

OCM Asia Principal Opportunities Fund, L.P.

Oaktree Power Opportunities Fund III, L.P.

Oaktree Power Opportunities Fund III (Parallel), L.P.

OCM Real Estate Opportunities Fund A, L.P.

OCM Real Estate Opportunities Fund B, L.P.

OCM Real Estate Opportunities Fund II, L.P.

OCM Real Estate Opportunities Fund III, L.P.

OCM Real Estate Opportunities Fund IIIA, L.P.

Oaktree Real Estate Opportunities Fund IV, L.P.

Oaktree Asia Special Situations Fund, L.P.

Oaktree PPIP Private Fund, L.P.

"Special Accounts A and C"

"Special Account B"

"Special Account D"

OCM Mezzanine Fund, L.P.

OCM Mezzanine Fund II, L.P.

Oaktree Mezzanine Fund III, L.P.

Oaktree Emerging Markets Absolute Return Fund, L.P.

Oaktree European Credit Opportunities Fund, L.P.

Oaktree European High Yield Fund, L.P.

Oaktree High Income Convertible Fund, L.P.

Oaktree High Income Convertible Fund II, L.P.

Oaktree High Yield Fund, L.P.

Oaktree High Yield Fund II, L.P.

Oaktree High Yield Plus Fund, L.P.

Oaktree Japan Opportunities Fund, L.P.

Oaktree Japan Opportunities Value Fund, L.P.

Oaktree Liquidating Loan Fund, L.P.

Oaktree Liquidating Loan Fund 2X, L.P.

Oaktree Loan Fund, L.P.

Oaktree Loan Fund 2X, L.P.

Oaktree Non-US Convertible Fund, L.P.

Oaktree Senior Loan Fund, L.P.

Oaktree Value Opportunities Fund, L.P.

 

OCM Opportunities Fund II, L.P.

OCM Opportunities Fund III, L.P.

OCM Opportunities Fund IV, L.P.

OCM Opportunities Fund IVb, L.P.

OCM Opportunities Fund V, L.P.

OCM Opportunities Fund VI, L.P.

OCM Opportunities Fund VII, L.P.

OCM Opportunities Fund VIIb, L.P.

OCM Opportunities Fund VIIb (Parallel), L.P.

Oaktree Opportunities Fund VIII, L.P.

Oaktree Opportunities Fund VIII (Parallel), L.P.

Oaktree Opportunities Fund VIII (Parallel 2), L.P.

Oaktree Opportunities Fund VIIIb, L.P.

Oaktree Opportunities Fund VIIIb (Parallel), L.P.

OCM Principal Opportunities Fund II, L.P.

OCM Principal Opportunities Fund III, L.P.

OCM Principal Opportunities Fund IIIA, L.P.

OCM Principal Opportunities Fund IV, L.P.

Oaktree Principal Fund V, L.P.

Oaktree Principal Fund V (Parallel), L.P.

OCM European Principal Opportunities Fund, L.P.

OCM European Principal Opportunities Fund II, L.P.

Oaktree European Principal Opportunities Fund III, L.P.

OCM Asia Principal Opportunities Fund, L.P.

Oaktree Power Opportunities Fund III, L.P.

Oaktree Power Opportunities Fund III (Parallel), L.P.

OCM Real Estate Opportunities Fund A, L.P.

OCM Real Estate Opportunities Fund B, L.P.

OCM Real Estate Opportunities Fund II, L.P.

OCM Real Estate Opportunities Fund III, L.P.

OCM Real Estate Opportunities Fund IIIA, L.P.

Oaktree Real Estate Opportunities Fund IV, L.P.

Oaktree Real Estate Opportunities Fund V, L.P.

Oaktree Asia Special Situations Fund, L.P.

Oaktree PPIP Private Fund, L.P.

"Special Accounts A and C"

"Special Account B"

"Special Account D"

OCM Mezzanine Fund, L.P.

OCM Mezzanine Fund II, L.P.

Oaktree Mezzanine Fund III, L.P.

Oaktree Emerging Markets Absolute Return Fund, L.P.

Oaktree European Credit Opportunities Fund, L.P.

Oaktree European High Yield Fund, L.P.

Oaktree High Income Convertible Fund, L.P.

Oaktree High Income Convertible Fund II, L.P.

Oaktree High Yield Fund, L.P.

Oaktree High Yield Fund II, L.P.

Oaktree High Yield Plus Fund, L.P.

Oaktree Japan Opportunities Fund, L.P.

Oaktree Japan Opportunities Value Fund, L.P.

Oaktree Loan Fund, L.P.

Oaktree Loan Fund 2X, L.P.

Oaktree Non-US Convertible Fund, L.P.

Oaktree Senior Loan Fund, L.P.

Oaktree Value Opportunities Fund, L.P.

     
     
     
     
     
     
     
     
     
     
     
     
     
     
     
     
     
     
     
     
     
     
     
     
     
     
     
     
     
     
     
     
     
     
     
     
     
     
     
     
     
     
     
     
     
     
     
     
     
     
     
     
     
     
     

-

 

267


Table of Contents

INDEX TO FINANCIAL STATEMENTS

 

     Page  

Audited Consolidated Financial Statements:

  

Report of Independent Registered Public Accounting Firm

     F-2   

Consolidated Statements of Financial Condition as of December 31, 2009 and 2010

     F-3   

Consolidated Statements of Operations for the Years Ended December 31, 2008, 2009 and 2010

     F-4   

Consolidated Statements of Cash Flows for the Years Ended December 31, 2008, 2009 and 2010

     F-5   

Consolidated Statements of Changes in Unitholders’ Capital for the Years Ended December  31, 2008, 2009 and 2010

     F-7   

Notes to Consolidated Financial Statements

     F-8   

Unaudited Condensed Consolidated Financial Statements:

  

Condensed Consolidated Statements of Financial Condition as of December 31, 2010 and September 30, 2011

     F-53   

Condensed Consolidated Statements of Operations for the Three and Nine Months Ended September  30, 2010 and 2011

     F-54   

Condensed Consolidated Statements of Cash Flows for the Nine Months Ended September 30, 2010 and 2011

     F-55   

Condensed Consolidated Statements of Changes in Unitholders’ Capital for the Nine Months Ended September 30, 2010 and 2011

     F-57   

Notes to Condensed Consolidated Financial Statements

     F-58   

 

F-1


Table of Contents

Report of Independent Registered Public Accounting Firm

To the Board of Directors and Unitholders of

Oaktree Capital Group, LLC

In our opinion, the accompanying consolidated statements of financial condition and the related consolidated statements of operations, cash flows and changes in unitholders’ capital present fairly, in all material respects, the financial position of Oaktree Capital Group, LLC and its subsidiaries (the “Company”) at December 31, 2009 and December 31, 2010, and the results of their operations and their cash flows for each of the three years in the period ended December 31, 2010 in conformity with accounting principles generally accepted in the United States of America. These financial statements are the responsibility of the Company’s management. Our responsibility is to express an opinion on these financial statements based on our audits. We conducted our audits of these statements in accordance with the standards of the Public Company Accounting Oversight Board (United States). Those standards require that we plan and perform the audit to obtain reasonable assurance about whether the financial statements are free of material misstatement. An audit includes examining, on a test basis, evidence supporting the amounts and disclosures in the financial statements, assessing the accounting principles used and significant estimates made by management, and evaluating the overall financial statement presentation. We believe that our audits provide a reasonable basis for our opinion.

/s/ PricewaterhouseCoopers LLP

Los Angeles, California

June 16, 2011, except for the second paragraph under

“Revisions to consolidated statements of cash flows”

in Note 2, as to which the date is November 18, 2011

 

F-2


Table of Contents

Oaktree Capital Group, LLC

Consolidated Statements of Financial Condition

($ in thousands)

 

     As of December 31,  
     2009     2010  

Assets

    

Cash and cash-equivalents

   $ 433,769      $ 348,502   

U.S. Treasury and government agency securities

     74,900        170,564   

Investments in limited partnerships

     36,992        72,199   

Due from affiliates

     9,355        20,768   

Deferred tax assets

     78,058        76,619   

Other assets

     102,248        125,449   

Assets of consolidated funds:

    

Cash and cash-equivalents

     3,488,744        5,957,252   

Investments, at fair value

     36,743,380        39,559,170   

Dividends and interest receivable

     330,847        228,520   

Due from brokers

     1,298,533        992,103   

Receivable for securities sold

     413,726        156,364   

Derivative assets, at fair value

     118,213        84,036   

Other assets

     66,966        52,114   
  

 

 

   

 

 

 

Total assets

   $ 43,195,731      $ 47,843,660   
  

 

 

   

 

 

 

Liabilities and Unitholders’ Capital

    

Liabilities:

    

Accrued compensation expenses

   $ 174,544      $ 191,343   

Accounts payable, other accrued expenses and other liabilities

     59,100        50,189   

Due to affiliates

     80,940        61,496   

Debt obligations

     425,000        403,571   

Liabilities of consolidated funds:

    

Accounts payable, accrued expenses and other liabilities

     105,500        32,001   

Payables for securities purchased

     1,109,012        480,260   

Securities sold short, at fair value

     347,641        367,155   

Derivative liabilities, at fair value

     116,103        235,758   

Distributions payable

     122,810        227,910   

Borrowings under revolving credit facilities

     275,342        91,145   
  

 

 

   

 

 

 

Total liabilities

     2,815,992        2,140,828   
  

 

 

   

 

 

 

Commitments and contingencies

    

Non-controlling redeemable interests in consolidated funds

     39,419,906        44,466,116   
  

 

 

   

 

 

 

Unitholders’ capital:

    

Class A units, no par value, unlimited units authorized, 22,664,100 units issued and outstanding at December 31, 2009 and 2010

     —          —     

Class B units, no par value, unlimited units authorized, 124,327,088 and 125,430,854 units issued and outstanding at December 31, 2009 and 2010, respectively

     —          —     

Class C convertible units, no par value, unlimited units authorized, 13,000 units issued and outstanding at December 31, 2009 and 2010

     —          —     

Paid-in capital

     455,305        549,466   

Accumulated deficit

     (299,286     (348,741

Accumulated other comprehensive loss

     (505     (372
  

 

 

   

 

 

 

Class A and Class C Unitholders’ capital

     155,514        200,353   

OCGH non-controlling interest in consolidated subsidiaries

     804,319        1,036,363   
  

 

 

   

 

 

 

Total Unitholders’ capital

     959,833        1,236,716   
  

 

 

   

 

 

 

Total liabilities and Unitholders’ capital

   $ 43,195,731      $ 47,843,660   
  

 

 

   

 

 

 

Please see accompanying notes to consolidated financial statements.

 

F-3


Table of Contents

Oaktree Capital Group, LLC

Consolidated Statements of Operations

(in thousands, except per unit amounts)

 

     Year Ended December 31,  
     2008     2009     2010  

Revenues:

      

Management fees

   $ 95,842      $ 115,839      $ 162,051   

Incentive income

     1,682        37,293        44,130   
  

 

 

   

 

 

   

 

 

 

Total revenues

     97,524        153,132        206,181   
  

 

 

   

 

 

   

 

 

 

Expenses:

      

Compensation and benefits

     (218,148     (268,272     (287,092

Incentive income compensation expense

     (64,845     (65,639     (159,243

Compensation expense for vesting of OCGH units

     (941,566     (940,683     (949,376
  

 

 

   

 

 

   

 

 

 

Total compensation and benefits expense

     (1,224,559     (1,274,594     (1,395,711

General, administrative and other expenses

     (71,302     (78,531     (90,432

Consolidated fund expenses

     (68,148     (73,193     (94,508
  

 

 

   

 

 

   

 

 

 

Total expenses

     (1,364,009     (1,426,318     (1,580,651
  

 

 

   

 

 

   

 

 

 

Other income (loss):

      

Interest expense

     (73,474     (34,942     (55,921

Interest and dividend income

     1,385,594        1,833,509        2,369,590   

Net realized gain on consolidated funds’ investments

     763,521        251,507        2,583,676   

Net change in unrealized appreciation (depreciation) on consolidated funds’ investments

     (8,432,832     11,113,865        1,766,450   

Investment income

     2,986        1,778        6,620   

Other income, net

     —          —          11,243   
  

 

 

   

 

 

   

 

 

 

Total other income (loss)

     (6,354,205     13,165,717        6,681,658   
  

 

 

   

 

 

   

 

 

 

Income (loss) before income taxes

     (7,620,690     11,892,531        5,307,188   

Income taxes

     (17,341     (18,267     (26,399
  

 

 

   

 

 

   

 

 

 

Net income (loss)

     (7,638,031     11,874,264        5,280,789   

Less:

      

Net (income) loss attributable to non-controlling redeemable interests in consolidated funds

     6,885,433        (12,158,635     (5,493,799

Net loss attributable to OCGH non-controlling interest in consolidated subsidiaries

     625,285        227,313        163,555   
  

 

 

   

 

 

   

 

 

 

Net loss attributable to Oaktree Capital Group, LLC

   $ (127,313   $ (57,058   $ (49,455
  

 

 

   

 

 

   

 

 

 

Distributions declared per Class A and Class C unit

   $ 0.76      $ 0.65      $ 2.17   
  

 

 

   

 

 

   

 

 

 

Loss per unit (basic and diluted):

      

Net loss per Class A and Class C units

   $ (5.53   $ (2.50   $ (2.18
  

 

 

   

 

 

   

 

 

 

Weighted average number of Class A and Class C units outstanding

     23,002        22,821        22,677   
  

 

 

   

 

 

   

 

 

 

Please see accompanying notes to consolidated financial statements.

 

F-4


Table of Contents

Oaktree Capital Group, LLC

Consolidated Statements of Cash Flows

($ in thousands)

 

     Year Ended December 31,  
     2008     2009     2010  

Cash flows from operating activities:

      

Net income (loss)

   $ (7,638,031   $ 11,874,264      $ 5,280,789   

Adjustments to reconcile net income (loss) to net cash provided by (used in) operating activities:

      

Investment income

     (2,986     (1,778     (6,620

Depreciation and amortization

     6,738        6,792        6,481   

Compensation expense for vesting of OCGH units

     941,566        940,683        949,376   

Gain related to arbitration award settlement

     —          —          (11,730

Net realized and unrealized (gains) losses from consolidated funds’ investments

     7,669,311        (11,365,372     (4,350,126

Amortization of original issue and market discount of consolidated funds’ investments

     (42,693     (85,365     (298,296

Cash flows due to changes in operating assets and liabilities:

      

Decrease in other assets

     109,685        27,021        35,687   

Increase (decrease) in net due to affiliates

     (94,916     3,674        (30,857

Increase (decrease) in accounts payable, other accrued expenses and other liabilities

     75,790        (75,269     (65,611

Cash flows due to changes in operating assets and liabilities of consolidated funds:

      

(Increase) decrease in dividends and interest receivable

     (237,462     48,346        102,327   

(Increase) decrease in due from brokers

     (746,576     1,577,237        306,430   

(Increase) decrease in receivables for securities sold

     (33,220     (319,138     257,362   

Increase (decrease) in payables for securities purchased

     971,571        (670,549     (628,752

Purchases of securities

     (24,084,490     (16,263,673     (18,207,462

Proceeds from maturities and sales of
securities

     10,695,301        13,717,300        20,041,317   
  

 

 

   

 

 

   

 

 

 

Net cash provided by (used in) operating activities

     (12,410,412     (585,827     3,380,315   
  

 

 

   

 

 

   

 

 

 

Cash flows from investing activities:

      

Purchases of U.S. Treasury and government agency securities

     —          (99,900     (180,664

Proceeds from maturities and sales of U.S. Treasury and government agency securities

     75,339        25,000        85,000   

Investments in limited partnerships

     (8,799     (2,151     (44,090

Distributions from investment limited partnerships

     9,699        3,779        15,503   

Purchases of fixed assets

     (3,157     (6,983     (2,949

Other

     —          (3,061     —     
  

 

 

   

 

 

   

 

 

 

Net cash provided by (used in) investing activities

     73,082        (83,316     (127,200
  

 

 

   

 

 

   

 

 

 
     (continued )   

Please see accompanying notes to consolidated financial statements.

 

F-5


Table of Contents

Oaktree Capital Group, LLC

Consolidated Statements of Cash Flows – (Continued)

($ in thousands)

 

     Year Ended December 31,  
     2008     2009     2010  

Cash flows from financing activities:

      

Proceeds from issuance of debt obligations

   $ —        $ 246,870      $ —     

Payment of debt issuance costs

     —          (1,625     —     

Repayments of debt obligations

     (21,429     (21,428     (21,429

Repurchase and cancellation of Class A units

     —          (4,660     —     

Purchase of Oaktree Operating Group units

     —          —          (7,132

Distributions to Class A and Class C Unitholders

     (30,362     (14,773     (49,209

Distributions to OCGH Unitholders

     (197,775     (168,735     (404,005

Cash flows from financing activities of consolidated funds:

      

Contributions from non-controlling interests

     16,622,389        4,564,451        6,559,325   

Distributions to non-controlling interests

     (2,640,179     (4,265,668     (6,751,999

Borrowings on revolving credit facilities

     154,643        —          422,947   

Repayments on revolving credit facilities

     (166,699     (65,078     (607,144
  

 

 

   

 

 

   

 

 

 

Net cash provided by (used in) financing activities

     13,720,588        269,354        (858,646
  

 

 

   

 

 

   

 

 

 

Effect of exchange rate changes on cash

     (15,428     11,412        (11,228
  

 

 

   

 

 

   

 

 

 

Net increase (decrease) in cash and cash-equivalents

     1,367,830        (388,377     2,383,241   

Cash and cash-equivalents at beginning of year

     2,943,060        4,310,890        3,922,513   
  

 

 

   

 

 

   

 

 

 

Cash and cash-equivalents at end of year

   $ 4,310,890      $ 3,922,513      $ 6,305,754   
  

 

 

   

 

 

   

 

 

 

*        *         *

  

Supplemental cash flow disclosures:

      

Fair value of properties received in connection with arbitration award (non-cash)

   $ —        $ —        $ 11,680   

Cash paid for interest

     49,347        17,175        31,783   

Cash paid for income taxes

     7,855        8,583        23,050   

Please see accompanying notes to consolidated financial statements.

 

F-6


Table of Contents

Oaktree Capital Group, LLC

Consolidated Statements of Changes in Unitholders’ Capital

(in thousands)

 

    Oaktree Capital Group, LLC     OCGH Non-
Controlling
Interest in
Consolidated
Subsidiaries
    Total
Capital
 
    Class A
Units
    Class B
Units
    Class C
Units
    Paid-in
Capital
    Accumulated
Deficit
    Accumulated
Other
Comprehensive
Income (Loss)
     

Unitholders’ capital as of December 31, 2007

    23,000        122,638        —        $ 198,841      $ (114,915   $ 410      $ 369,398      $ 453,734   

Activity for the year ended December 31, 2008:

               

Issuance of Class B and Class C units

    —          841        3        —          —          —          —          —     

Deferred tax effect resulting from purchase of Oaktree Operating Group units

    —          —          —          (1,711     —          —          —          (1,711

Capital increase related to equity-based compensation

    —          —          —          147,903        —          —          793,663        941,566   

Distributions declared

    —          —          —          (17,482     —          —          (125,418     (142,900

Other

    —          —          —          —          —          —          923        923   

Comprehensive loss:

               

Net loss

    —          —          —          —          (127,313     —          (625,285     (752,598

Foreign currency translation adjustment, net of tax

    —          —          —          —          —          (1,482     (7,957     (9,439
         

 

 

   

 

 

   

 

 

   

 

 

 

Total comprehensive loss

            (127,313     (1,482     (633,242     (762,037
 

 

 

   

 

 

   

 

 

   

 

 

   

 

 

   

 

 

   

 

 

   

 

 

 

Unitholders’ capital as of December 31, 2008

    23,000        123,479        3        327,551        (242,228     (1,072     405,324        489,575   

Activity for the year ended December 31, 2009:

               

Issuance of Class B units

    —          862        —          —          —          —          —          —     

Exchange of Class A units for newly issued Class C units

    (10     —          10        —          —          —          —          —     

Forfeitures of Class B Units

      (14     —          —          —          —          —          —     

Repurchase and cancellation of Class A Units

    (326     —          —          (4,660     —          —          —          (4,660

Equity reallocation between controlling and non-controlling interests

    —          —          —          1,862        —          —          (1,862     —     

Capital increase related to equity-based compensation

    —          —          —          145,568        —          —          795,115        940,683   

Distributions declared

    —          —          —          (14,773     —          —          (168,735     (183,508

Other

    —          —          —          (243     —          —          (1,330     (1,573

Comprehensive loss:

               

Net loss

    —          —          —          —          (57,058     —          (227,313     (284,371

Foreign currency translation adjustment, net of tax

    —          —          —          —          —          567        3,120        3,687   
         

 

 

   

 

 

   

 

 

   

 

 

 

Total comprehensive loss

            (57,058     567        (224,193     (280,684
 

 

 

   

 

 

   

 

 

   

 

 

   

 

 

   

 

 

   

 

 

   

 

 

 

Unitholders’ capital as of December 31, 2009

    22,664        124,327        13        455,305        (299,286     (505     804,319        959,833   

Activity for the year ended December 31, 2010:

               

Issuance of Class B units

    —          1,357        —          —          —          —          —          —     

Forfeitures of Class B Units

      (15     —          —          —          —          —          —     

Repurchase and cancellation of Class B Units

    —          (238     —          —          —          —          —          —     

Repurchase and cancellation of OCGH Units

    —          —          —          —          —          —          (7,132     (7,132

Equity reallocation between controlling and non-controlling interests

    —          —          —          (2,015     —          —          2,015        —     

Capital increase related to equity-based compensation

    —          —          —          145,385        —          —          803,991        949,376   

Distributions declared

    —          —          —          (49,209     —          —          (404,005     (453,214

Comprehensive loss:

               

Net loss

    —          —          —          —          (49,455     —          (163,555     (213,010

Foreign currency translation adjustment, net of tax

    —          —          —          —          —          (107     (600     (707

Unrealized gain on interest rate swap designated as cash flow hedge, net of tax

    —          —          —          —          —          240        1,330        1,570   
         

 

 

   

 

 

   

 

 

   

 

 

 

Total comprehensive loss

            (49,455     133        (162,825     (212,147
 

 

 

   

 

 

   

 

 

   

 

 

   

 

 

   

 

 

   

 

 

   

 

 

 

Unitholders’ capital as of December 31, 2010

    22,664        125,431        13      $ 549,466      $ (348,741   $ (372   $ 1,036,363      $ 1,236,716   
 

 

 

   

 

 

   

 

 

   

 

 

   

 

 

   

 

 

   

 

 

   

 

 

 

Please see accompanying notes to consolidated financial statements.

 

 

F-7


Table of Contents

Oaktree Capital Group, LLC

Notes to Consolidated Financial Statements

December 31, 2010

($ in thousands, except where noted)

1. ORGANIZATION AND BASIS OF PRESENTATION

Oaktree Capital Group, LLC (together with its subsidiaries, “Oaktree” or the “Company”) is a leading global investment management firm focused on alternative markets. Oaktree manages funds (the “Oaktree funds”) in investment strategies that fall into the following six asset classes: distressed debt, corporate debt, control investing, convertible securities, real estate and listed equities. Funds managed by Oaktree include both separate accounts and commingled funds. The commingled funds include open-end and closed-end limited partnerships, for which the Company makes an investment in and serves as the general partner or, in certain limited cases, co-general partner.

Reorganization of Oaktree Capital Management, LLC

Oaktree Capital Group, LLC was formed on April 13, 2007 for the purpose of effecting a private over-the-counter equity offering. On May 21, 2007, the Company sold 23,000,000 Class A Units to qualified institutional buyers, as such term is defined under Rule 144A of the U.S. Securities Act of 1933 as amended, (the “2007 Private Offering”) for net proceeds of $944.2 million. Prior to the 2007 Private Offering, our business was operated through Oaktree Capital Management, LLC (“OCM” or the “Predecessor Company”), formed in April 1995, which was owned by its principals, senior employees and certain other investors. In connection with the 2007 Private Offering, OCM caused all of its business to be contributed to a group of operating entities collectively referred to as the Oaktree Operating Group. In addition to the contribution and assignment of OCM’s business to the Oaktree Operating Group, the owners who held interests in OCM immediately prior to the 2007 Private Offering exchanged those interests for units of Oaktree Capital Group Holdings, L.P. (“OCGH”) and became limited partners of OCGH (together with any subsequently admitted limited partners, the “OCGH Unitholders”). In exchange for the assignment and contribution of OCM’s business to the Oaktree Operating Group, OCGH received limited partnership units in each Oaktree Operating Group entity. These series of transactions are collectively referred to as the May 2007 Restructuring. An Oaktree Operating Group unit is not a legal interest but represents one limited partnership interest in each of the Oaktree Operating Group entities.

As a result of the May 2007 Restructuring and other transactions associated with the 2007 Private Offering, the Company became the owner of, and our Class A Unitholders therefore had, a 15.86% indirect economic interest in the Oaktree Operating Group, while OCGH retained an 84.14% direct economic interest in the Oaktree Operating Group. Additionally, the Company issued all of its outstanding Class B units to OCGH. The Class B units are entitled to ten votes per unit whereas the Class A units are only entitled to one vote per unit. Therefore, the Class B units initially held 98.15% of the voting interest of the Company.

OCM is considered the predecessor of the Company for accounting purposes and its financial statements are the historical financial statements of the Company. The May 2007 Restructuring was accounted for as a reorganization of entities under common control. Accordingly, the value of assets and liabilities recognized in OCM’s financial statements were unchanged when those assets and liabilities were carried forward into the Company’s financial statements. When the Company indirectly purchased Oaktree Operating Group units from OCGH and directly from the Oaktree Operating Group, it recorded the proportion of Oaktree Operating Group net assets acquired at their historical carrying value and proportionately reduced the OCGH non-controlling interest in consolidated subsidiaries. Subsequent to the completion of the May 2007 Restructuring, the OCGH Unitholders’ economic

 

F-8


Table of Contents

Oaktree Capital Group, LLC

Notes to Consolidated Financial Statements – (Continued)

December 31, 2010

($ in thousands, except where noted)

 

interest in the Oaktree Operating Group is reflected as OCGH non-controlling interest in consolidated subsidiaries in the accompanying consolidated financial statements.

2. SUMMARY OF SIGNIFICANT ACCOUNTING POLICIES

Consolidation

The Company consolidates those entities where it has a direct or indirect controlling financial interest based on either a variable interest model or voting interest model. This includes one entity determined to be a variable interest entity (“VIE”), for which the Company is considered the primary beneficiary, and substantially all of Oaktree’s closed-end, commingled open-end and evergreen funds for which the Company acts as the sole general partner and is deemed to control through a voting interest model.

Variable interest model - The Company consolidates entities determined to be VIEs for which it is considered the primary beneficiary. An enterprise is determined to be the primary beneficiary if it holds a controlling financial interest. A controlling financial interest is defined as (a) the power to direct the activities of a VIE that most significantly impact the entity’s business and (b) the obligation to absorb losses of the entity or the right to receive benefits from the entity that could potentially be significant to the VIE. The consolidation rules which were revised effective January 1, 2010, require an analysis to (a) determine whether an entity in which the Company holds a variable interest is a VIE and (b) whether the Company’s involvement, through holding interests directly or indirectly in the entity or contractually through other variable interests (e.g., management and performance-related fees), would give it a controlling financial interest. Where the Company has an interest in an entity that has qualified for the deferral of the consolidation rules as discussed in “Recently Issued Accounting Pronouncements,” the analysis is based on consolidation rules prior to January 1, 2010. These rules require an analysis to (a) determine whether an entity in which the Company holds a variable interest is a VIE and (b) whether the Company’s involvement, through holding interests directly or indirectly in the entity or contractually through other variable interests (e.g., management and performance-related fees), would be expected to absorb a majority of the variability of the entity. Under either guideline, the Company determines whether it is the primary beneficiary of a VIE at the time it becomes involved with a VIE and reconsiders that conclusion at each reporting date. In evaluating whether the Company is the primary beneficiary, the Company evaluates its economic interests in the entity held either directly by the Company or indirectly through related parties. The consolidation analysis can generally be performed qualitatively; however, if it is not readily apparent that the Company is not the primary beneficiary, a quantitative analysis may also be performed. Investments and redemptions (either by the Company, affiliates of the Company or third parties) or amendments to the governing documents of the respective Oaktree funds could affect an entity’s status as a VIE or the determination of the primary beneficiary.

While the Company holds variable interests in the Oaktree funds, these funds do not meet the characteristics of a VIE. As of December 31, 2009 and 2010, the Company consolidates one entity as a VIE for which it is the primary beneficiary, Oaktree AIF Holdings, Inc., or AIF, and there are no VIEs for which the Company is not the primary beneficiary. AIF was formed to hold certain assets for regulatory purposes and is immaterial to the Company, with total assets and total liabilities each representing less than 0.1% of consolidated assets and consolidated liabilities, respectively, as of December 31, 2009 and 2010.

 

F-9


Table of Contents

Oaktree Capital Group, LLC

Notes to Consolidated Financial Statements – (Continued)

December 31, 2010

($ in thousands, except where noted)

 

Voting interest model - For entities that do not meet the criteria for consolidation under a variable interest model, the Company evaluates those entities that it controls through a majority voting interest, including those Oaktree funds in which the Company as the sole general partner is presumed to have control (the “consolidated funds”). Although as general partner the Company typically only has a small, single-digit equity interest in each fund, the funds’ third-party limited partners do not have the right to dissolve the partnerships or have substantive kick-out or participating rights that would overcome the presumption of control by the Company.

Accordingly, Oaktree’s consolidated financial statements reflect the assets, liabilities, investment income, expenses and cash flows of the consolidated funds on a gross basis, and the majority of the economic interests in those funds, which are held by third-party investors, are attributed to non-controlling redeemable interests in consolidated funds in the accompanying consolidated financial statements. Substantially all of the management fees and incentive income earned by Oaktree from those funds are eliminated in consolidation. However, because the eliminated amounts are earned from, and funded by, non-controlling interests, Oaktree’s attributable share of the net income from those funds is increased by the amounts eliminated. The elimination in consolidation of such amounts, thus, has no effect on net income (loss) attributable to the Company. Potential incentive allocations at the consolidated fund level that have not yet been recognized by the Company are included in non-controlling redeemable interests in consolidated funds.

The Company records non-controlling interests to reflect the economic interests of the unaffiliated limited partners. These interests are presented as non-controlling redeemable interests in consolidated funds within the consolidated statements of financial condition, outside of the permanent capital section. Limited partners in open-end and evergreen funds generally have the right to withdraw their capital, subject to the terms of the respective limited partnership agreements, over periods ranging from one month to three years. While limited partners in consolidated closed-end funds generally have not been granted redemption rights, they do have such rights in certain limited circumstances that are beyond the control of the Company, such as instances in which retaining the limited partnership interest could cause the limited partner to violate a law, regulation or rule.

All significant intercompany transactions and balances have been eliminated in consolidation.

Certain funds for which the Company shares general partner responsibilities or where the Company has no general partner responsibility, but the ability to exert significant influence through other means, are accounted for using the equity method of accounting.

Use of estimates

The accompanying consolidated financial statements are prepared in conformity with generally accepted accounting principles in the United States of America (“GAAP”). The preparation of these statements requires the Company to make estimates and assumptions that affect the reported amounts of assets and liabilities at the date of the consolidated financial statements, as well as the reported amounts of income and expenses during the period then ended. Actual results could differ from these estimates.

 

F-10


Table of Contents

Oaktree Capital Group, LLC

Notes to Consolidated Financial Statements – (Continued)

December 31, 2010

($ in thousands, except where noted)

 

Fair value of financial instruments

GAAP establishes a hierarchal disclosure framework which prioritizes the inputs used in measuring financial instruments at fair value into three levels based on their market observability. Market price observability is affected by a number of factors, including the type of instrument and the characteristics specific to the instrument. Financial instruments with readily available quoted prices from an active market or for which fair value can be measured based on actively quoted prices generally will have a higher degree of market price observability and a lesser degree of judgment inherent in measuring fair value.

Financial assets and liabilities measured and reported at fair value are classified as follows:

 

  Ÿ  

Level I—Quoted unadjusted prices for identical instruments in active markets to which the Company has access at the date of measurement.

 

  Ÿ  

Level II—Quoted prices for similar instruments in active markets; quoted prices for identical or similar instruments in markets that are not active; and model-derived valuations in which all significant inputs are directly or indirectly observable. Level II inputs include prices in markets for which there are few transactions, the prices are not current, little public information exists or prices vary substantially over time or among brokered market makers. Other inputs include interest rates, yield curves, volatilities, prepayment risks, loss severities, credit risks and default rates.

 

  Ÿ  

Level III—Model-derived valuations for which one or more significant inputs are unobservable. These inputs reflect the Company’s assessment of the assumptions that market participants use to value the investment based on the best available information.

In some instances, an instrument may fall into different levels of the fair value hierarchy. In such instances, the instrument’s level within the fair value hierarchy is based on the lowest of the three levels (with Level III being the lowest) that is significant to the fair value measurement. The Company’s assessment of the significance of an input requires judgment and considers factors specific to the instrument. The Company accounts for the transfer of assets into or out of each fair value hierarchy level as of the beginning of the reporting period.

Investments in limited partnerships

Investments in limited partnerships that the Company does not control are recorded using the equity method of accounting and reflect Oaktree’s ownership interest in each limited partnership. Investment income represents Oaktree’s pro-rata share of income or loss from these limited partnerships, which are primarily investment funds. Oaktree’s general partnership interests are substantially illiquid. For purposes of valuing net assets, the limited partnerships carry investments at fair value in accordance with GAAP, based on the principles and methods of valuation further described above and in Note 4. Fair value of the underlying investments is based on management’s assessment, which takes into account expected cash flows, earnings multiples and/or comparisons to similar market transactions, among other factors. Valuation adjustments reflecting consideration of credit quality, concentration risk, sales restrictions and certain other liquidity factors are an integral part of valuing these instruments.

 

F-11


Table of Contents

Oaktree Capital Group, LLC

Notes to Consolidated Financial Statements – (Continued)

December 31, 2010

($ in thousands, except where noted)

 

Cash and cash-equivalents

Cash and cash-equivalents include demand deposit accounts, as well as money market funds and short-term investments with maturities of three months or less at the date of acquisition.

U.S. Treasury and government agency securities

Includes holdings of U.S. Treasury bills and other securities issued by U.S. government agencies with maturities greater than three months at the date of acquisition. These securities, classified as available-for-sale, are recorded at fair value with changes in fair value included in other comprehensive income (loss).

Foreign currency

Assets and liabilities of the foreign subsidiaries of Oaktree having non-U.S. dollar functional currencies are translated at exchange rates prevailing at the end of each reporting period. Results of foreign operations are translated at the weighted average exchange rate for each reporting period. Translation adjustments are included as a component of accumulated other comprehensive income (loss) until realized. Gains or losses resulting from foreign currency transactions are included in general, administrative and other expenses.

Derivatives

The Company recognizes all derivatives as assets or liabilities on its consolidated statements of financial condition at fair value. On the date the Company enters into a derivative contract, it designates and documents each derivative contract as one of the following: (a) a hedge of a recognized asset or liability (“fair value hedge”); (b) a hedge of a forecasted transaction or of the variability of cash flows to be received or paid related to a recognized asset or liability (“cash flow hedge”); (c) a hedge of a net investment in a foreign operation; or (d) a derivative instrument not designated as a hedging instrument (“free standing derivative”). For a fair value hedge, Oaktree records changes in the fair value of the derivative and, to the extent that it is highly effective, changes in the fair value of the hedged asset or liability attributable to the hedged risk, in current period earnings in the same caption in the consolidated statements of operations as the hedged item. Changes in the fair value of a derivative that is highly effective and is designated and qualifies as a cash flow hedge, to the extent that the hedge is effective, are recorded in other comprehensive income (loss) until earnings are affected by the variability of cash flows of the hedged transaction. Any hedge ineffectiveness is recorded in current period earnings. Changes in the fair value of derivatives designated as hedging instruments caused by factors other than changes in the risk being hedged, which are excluded from the assessment of hedge effectiveness, are recognized in current period earnings. For free-standing derivative contracts, the Company records changes in fair value in current period earnings.

Oaktree formally documents at inception its hedge relationships, including identification of the hedging instruments and the hedged items, as well as its risk management objectives, strategy for undertaking the hedge transaction and evaluation of effectiveness of its hedged transaction. On a quarterly basis, using regression analysis, the Company formally assesses whether the derivative it designated in each hedging relationship is expected to be, and has been, highly effective in offsetting changes in estimated fair values or cash flows of the hedged items. If it is determined that a derivative is not highly effective at hedging the designated exposure, hedge accounting is discontinued and remaining amounts in other comprehensive income are released to earnings.

 

F-12


Table of Contents

Oaktree Capital Group, LLC

Notes to Consolidated Financial Statements – (Continued)

December 31, 2010

($ in thousands, except where noted)

 

Depreciation and amortization

Depreciation of furniture and equipment is provided using the straight-line method over the estimated useful life of the asset, generally three-to-five years, beginning in the first full month after the asset is placed in service. The cost of leasehold improvements is amortized using the straight-line basis over the shorter of the respective estimated useful life or the lease term.

Comprehensive income (loss)

Comprehensive income (loss) consists of net income (loss) and other gains and losses affecting Unitholders’ capital that, under GAAP, are excluded from net income (loss). Other gains and losses result from unrealized gains and losses on cash flow hedges and foreign currency cumulative translation adjustments, net of tax.

Management fees

Management fees are recognized over the period in which the investment advisory services are performed. The contractual terms of management fees vary by fund structure. Management fees for closed-end funds are paid quarterly, generally in the range of 1.25% to 1.75% per year, of total committed capital during the investment period. During the liquidation period, the management fee remains the same fixed percentage, applied against the lesser of the total funded capital and the cost basis of assets remaining in the fund. For open-end and evergreen funds, management fees are generally 0.50% of NAV per year and 1.5% to 2.0% of NAV per year, respectively, based on the net asset value, or NAV, of the fund.

The Company does not recognize incremental income for transaction, advisory, director and other ancillary fees received in connection with providing services to portfolio companies or potential investees of the funds; rather, any such fees are offset against management fees earned from the applicable fund. These fees are recognized as revenue in the period in which they are offset against the quarterly management fees that would otherwise be paid by the applicable fund, which is generally the quarter following the period in which the fees are received. Inasmuch as these fees are not paid directly by the consolidated funds, such fees do not eliminate in consolidation and may impact the presentation of gross consolidated management fees; however, there is no impact to the Company’s net income as the amounts are included in net income (loss) attributable to non-controlling redeemable interests in consolidated funds. Ancillary fees recognized in management fees for the years ended December 31, 2008, December 31, 2009 and December 31, 2010 were $5.7 million, $12.0 million and $46.2 million, respectively.

Incentive income

Incentive income generally represents 20% of each closed-end fund’s profits, subject to a preferred return of typically 8% per annum, and 20% of each evergreen fund’s annual profits, subject to high-water marks. The Company has elected to adopt “Method 1” for revenue recognition based on a formula. Under this method, incentive income is recognized when fixed or determinable, all related contingencies have been removed and collection is reasonably assured, which generally occurs in the quarter of, or the quarter immediately prior to, the distribution of the income by the fund to Oaktree. The Method 1 criteria for revenue recognition is typically met (i) for closed-end funds, only after all contributed capital and the preferred return on that capital have been distributed to the fund’s investors, and (ii) for evergreen funds, at the conclusion of each annual measurement period. Incentives received

 

F-13


Table of Contents

Oaktree Capital Group, LLC

Notes to Consolidated Financial Statements – (Continued)

December 31, 2010

($ in thousands, except where noted)

 

by Oaktree before the above criteria are met are deferred and recorded as a deferred incentive income liability within accounts payable, other accrued expenses and other liabilities on the consolidated statements of financial condition. As of December 31, 2009 and 2010, deferred incentive income was $3.0 million and $1.5 million, respectively. The Company may receive tax distributions, related to taxable income allocated by funds, which are treated as an advance of incentive income and subject to the same recognition criteria, which generally results in income recognized when received. Tax distributions are contractually not subject to clawback.

Incentive income compensation expense

The Company has an obligation to pay a fixed percentage of the incentive income earned from a particular fund, including income from consolidated funds that is eliminated in consolidation, to specified investment professionals responsible for the management of the fund. Such professionals’ participation in incentive income generated by our funds is subject to forfeiture upon departure, subject to vesting provisions (generally over a period of 5 years), with certain limitations set forth in the applicable governing documents. These provisions are generally only applicable to incentive income compensation that has not yet been recognized as an expense by the Company or paid to the participant. Incentive income compensation is expensed in the same period as the underlying income is recognized and is paid in that same period or in the next period.

Other income

In 2010, the Company gained control of a partnership through an arbitration award settlement agreement and recognized a gain of $11.7 million, included in other income on the consolidated statements of operations, which represented the fair value of assets contributed to the partnership. Pursuant to the terms of the agreement, additional contributions may be received in the future. Gains or losses that result from the operations of the partnership are recognized as they occur. The Company has accounted for this transaction as a business combination.

Equity-based compensation

Equity-based compensation expense is calculated based on the fair value of a unit at the time of grant, adjusted annually or more frequently, as necessary, for actual forfeitures to reflect expense only for those units that ultimately vest. Equity-based compensation expense is recognized on a straight-line basis over the requisite service period, with a corresponding increase in capital.

Income taxes

Oaktree Holdings, Inc. and Oaktree AIF Holdings, Inc., two of the Company’s Intermediate Holding Companies which were established as wholly-owned corporate subsidiaries in connection with the May 2007 Restructuring, are subject to U.S. federal and state income taxes. The remainder of Oaktree’s income is generally not subject to U.S. corporate-level taxation.

Income taxes are accounted for using the liability method of accounting. Under this method, deferred tax assets and liabilities are recognized for the expected future tax consequences of differences between the carrying amounts of assets and liabilities and their respective tax basis, using currently enacted tax rates. The effect on deferred assets and liabilities of a change in tax rates is recognized in income in the period when the change is enacted. Deferred tax assets are reduced by a valuation allowance when it is more likely than not that some portion or all of the deferred tax assets will not be realized.

 

F-14


Table of Contents

Oaktree Capital Group, LLC

Notes to Consolidated Financial Statements – (Continued)

December 31, 2010

($ in thousands, except where noted)

 

Oaktree analyzes its tax filing positions in all of the U.S. federal, state, local and foreign tax jurisdictions where it is required to file income tax returns, for all open tax years in these jurisdictions. If, based on this analysis, the Company determines that uncertainties in tax positions exist, a reserve is established. Oaktree recognizes accrued interest and penalties related to uncertain tax positions in income tax expenses within the consolidated statements of operations.

Tax laws are complex and subject to different interpretations by the taxpayer and respective governmental taxing authorities. Significant judgment is required in determining tax expense and in evaluating tax positions, including evaluating uncertainties under GAAP. Oaktree reviews its tax positions quarterly and adjusts its tax balances as new information becomes available.

The Oaktree funds are exempt from federal and state income taxes and, consequently, no income tax provision has been made in the accompanying consolidated financial statements because individual partners are responsible for their proportionate share of the taxable income.

Revision to consolidated statements of cash flows

The Company has determined that the cash flows related to U.S. Treasury and government agency securities that were previously included in operating activities is more appropriately included in investing activities, which better reflects the underlying nature of the Company’s investment in these securities. This revision had no impact on the net change in cash and cash-equivalents as previously reported. Management has determined that this change was not material and, accordingly, has revised the consolidated statements of cash flows for all periods presented.

In September 2011, the Company corrected amounts related to distributions to non-controlling redeemable interests in consolidated funds, purchases of securities and proceeds from maturities and sales of securities for 2009 and 2010. The impact in 2009 was $18,199, decreasing distributions paid to non-controlling redeemable interests in consolidated funds from the previously reported $(4,219,937) to $(4,201,738) and increasing net cash provided by financing activities from the previously reported $315,085 to $333,284 as well as increasing purchases of securities from the previously reported $(16,969,909) to $(16,988,108) and net cash used in operating activities from the previously reported $(631,558) to $(649,757). The impact in 2010 was $(89,099), increasing distributions paid to non-controlling redeemable interests in consolidated funds from the previously reported $(6,648,062) to $(6,737,161) and net cash used in financing activities from the previously reported $(754,709) to $(843,808), as well as decreasing purchases of securities from the previously reported $(18,311,399) to $(18,222,300) and increasing net cash provided by operating activities from the previously reported $3,276,378 to $3,365,477. In November 2011, the Company further corrected amounts related to distributions to non-controlling redeemable interests in consolidated funds, purchases of securities and proceeds from maturities and sales of securities. The impact in 2009 was $63,930, increasing distributions paid to non-controlling redeemable interests in consolidated funds from the previously revised and reported $(4,201,738) to $(4,265,668) and decreasing net cash provided by financing activities from the previously revised and reported $333,284 to $269,354, as well as decreasing purchases of securities from the previously revised and reported $(16,988,108) to $(16,263,673), which also reflects a $660,505 offsetting adjustment to proceeds from maturities and sales of securities decreasing the previously reported $14,377,805 to $13,717,300. Net cash used in operating activities in 2009 was adjusted from the previously revised and reported $(649,757) to $(585,827). The impact in 2010 was $14,838, increasing distributions paid to non-controlling redeemable interests in consolidated funds from the previously revised and reported

 

F-15


Table of Contents

Oaktree Capital Group, LLC

Notes to Consolidated Financial Statements – (Continued)

December 31, 2010

($ in thousands, except where noted)

 

$(6,737,161) to $(6,751,999) and net cash used in financing activities from the previously revised and reported $(843,808) to $(858,646) as well as decreasing purchases of securities from the previously revised and reported $(18,222,300) to $(18,207,462) and increasing net cash provided by operating activities from the previously revised and reported $3,365,477 to $3,380,315. These revisions had no impact on the net change in cash and cash-equivalents as previously reported. Management has determined that these changes were not individually or cumulatively material and, accordingly, has revised the consolidated statements of cash flows for the periods impacted.

Reclassifications

Certain amounts reported in the prior year have been reclassified to conform to the current year presentation.

Accounting policies of consolidated funds

Although as general partner the Company only has a minority economic interest in the consolidated funds, the third-party limited partners neither have the right to dissolve the partnerships nor possess substantive kick-out or participating rights that would overcome the presumption of control by the Company. Accordingly, the Company consolidates the consolidated funds and records non-controlling interests to reflect the economic interests of the unaffiliated limited partners.

Investment transactions and income recognition

The consolidated funds record investment transactions at cost on trade date for publicly traded securities or when they have an enforceable right to acquire the security, which is generally on the closing date if not publicly traded. Realized gains and losses on investments are recorded on a specific identification basis. The consolidated funds record dividend income on the ex-dividend date and interest income on an accrual basis, unless the related investment is in default or if collection of the income is otherwise considered doubtful. The consolidated funds may hold investments which provide that interest is payable in-kind rather than in cash, in which case the related income is recorded at its estimated net realizable amount.

Cash and cash-equivalents

Cash and cash-equivalents held at consolidated funds represents cash that, although not legally restricted, is not available to support general liquidity needs of Oaktree, as the use of such amounts is generally limited to the investment activities of the consolidated funds.

Foreign currency

Investments denominated in non-U.S. currencies are recorded in the consolidated financial statements after translation into U.S. dollars utilizing rates of exchange on the last business day of the period. Interest and dividend income is recorded net of foreign withholding taxes and calculated using the exchange rate in effect when the income is recognized. The effects of changes in exchange rates on assets and liabilities, income and realized gains or losses are included in net realized gains or loss on investments and change in unrealized appreciation or depreciation on investments.

Investments, at fair value

The consolidated funds are investment companies that reflect their investments, including majority-owned and controlled investments (the “portfolio companies”), at fair value. The Company has

 

F-16


Table of Contents

Oaktree Capital Group, LLC

Notes to Consolidated Financial Statements – (Continued)

December 31, 2010

($ in thousands, except where noted)

 

retained the specialized investment company accounting guidance under GAAP for the consolidated funds with respect to consolidated investments. Thus, the consolidated investments are reflected on the consolidated statements of financial condition at fair value, with unrealized gains and losses resulting from changes in fair value reflected as a component of net change in unrealized appreciation on consolidated funds’ investments in the consolidated statements of operations. Fair value is the amount that would be received to sell an asset, or paid to transfer a liability, in an orderly transaction between market participants at the measurement date (i.e., the exit price).

Investment valuations

Non-publicly traded debt and equity securities and other securities or instruments for which reliable market quotations are not available, are valued by management. These securities may initially be valued at the acquisition price as the best indicator of fair value. Subsequent valuations will depend on facts and circumstances known as of the valuation date and the application of valuation methodologies further described below under “—Non-publicly traded equity and real estate investments.”

Exchange-traded investments

Securities listed on one or more national securities and exchanges are valued at their last reported sales price on the date of valuation. If no sale occurred on the valuation date, the security is valued at the mean of the last “bid” and “ask” prices on the valuation date. Securities that are not marketable due to legal restrictions that may limit or restrict transferability are generally valued at a discount from quoted market prices. The discount would reflect the amount market participants would require due to the risk relating to the inability to access a public market for the security for the specified period and would vary depending on the nature and duration of the restriction and the risk and volatility of the underlying securities. Securities with longer duration restrictions or higher volatility are generally valued at a higher discount. Such discounts are generally estimated based on put option models or analysis of market studies. Instances where the Company has applied discounts to quoted prices of restricted listed securities have been infrequent. The impact of such discounts is not material to the Company’s consolidated statements of financial condition and results of operations for all periods presented.

Credit-oriented investments

Investments in corporate and government debt which are not listed or admitted to trading on any securities exchange are valued at the average mean of the last bid and ask prices on the valuation date based on quotations supplied by recognized quotation services or by reputable broker-dealers.

The market yield approach is considered in the valuation of non-publicly traded debt securities, utilizing expected future cash flows, discounted using estimated current market rates. Discounted cash flow calculations may be adjusted to reflect current market conditions and/or the perceived credit risk of the borrowers.

Non-publicly traded equity and real estate investments

The fair values of private equity and real estate investments are determined by using a market approach or income approach. A market approach utilizes valuations of comparable public companies and transactions and generally seeks to establish the enterprise value of the portfolio company using a market multiple approach. This approach takes into account a specific financial measure (such as EBITDA, adjusted EBITDA, free cash flow, net operating income, net income book value or net asset value) believed to be most relevant for the given company. Consideration may also be given to such

 

F-17


Table of Contents

Oaktree Capital Group, LLC

Notes to Consolidated Financial Statements – (Continued)

December 31, 2010

($ in thousands, except where noted)

 

factors as acquisition price of the security, historical and projected operational and financial results for the portfolio company, the strengths and weaknesses of the portfolio company relative to its comparable companies, industry trends, general economic and market conditions and other factors deemed relevant. The income approach is typically a discounted cash flow method that incorporates expected timing and level of cash flows. It incorporates assumptions in determining growth rates, income and expense projections, discount and capitalization rates, capital structure, terminal values and other factors. The applicability and weight assigned to market and income approaches are determined based on the availability of reliable projections and comparable companies and transactions.

The valuation of securities may be impacted by expectations of investors’ receptiveness to a public offering of the securities, the size of the holding of the securities and any associated control, information with respect to transactions or offers for the securities (including the transaction pursuant to which the investment was made and the period of time elapsed from the date of the investment to the valuation date) and applicable restrictions on the transferability of the securities.

These valuation methodologies involve a significant degree of management judgment. Accordingly, valuations by Oaktree do not necessarily represent the amounts which may eventually be realized from sales or other dispositions of investments. Fair values may differ from the values that would have been used had a ready market for the investment existed, and the differences could be material.

Securities sold short

Securities sold short represent obligations of the consolidated funds to make a future delivery of a specific security and, correspondingly, create an obligation to purchase the security at prevailing market prices (or deliver the security, if owned by the consolidated funds) as of the delivery date. As a result, these short sales create the risk that the funds’ obligations to satisfy the delivery requirements may exceed the amount recorded in the accompanying consolidated statements of financial condition.

Securities sold short are recorded at fair value, with the resulting change in value reflected as a component of net change in unrealized appreciation (depreciation) on consolidated funds’ investments. When the securities are delivered, any gain or loss is included in net realized gain or loss on consolidated funds’ investments. The funds maintain cash deposits with prime brokers in order to cover their obligations on short sales. These amounts are included in due from brokers in the consolidated statements of financial condition.

Options

The purchase price of a call option or a put option is recorded as an investment, which is carried at fair value. If a purchased option expires, a loss in the amount of the cost of the option is realized. When there is a closing sale transaction, a gain or loss is realized if the proceeds are greater or less than, respectively, the cost of the option. When a call option is exercised, the cost of the security purchased upon exercise is increased by the premium originally paid.

When a consolidated fund writes an option, the premium received is recorded as a liability and is subsequently adjusted to the current fair value of the option written. If a written option expires, a gain is realized in the amount of the premium received. The difference between the premium and the amount paid on effecting a closing purchase transaction, including brokerage commissions, is also treated as a

 

F-18


Table of Contents

Oaktree Capital Group, LLC

Notes to Consolidated Financial Statements – (Continued)

December 31, 2010

($ in thousands, except where noted)

 

realized gain or loss. The writer of an option bears the market risk of an unfavorable change in the price of the security underlying the written option. Options written are included in accounts payable, accrued expenses and other liabilities in the consolidated statements of financial condition.

Credit default swaps

A credit default swap (“CDS”) is a financial instrument used to transfer the credit risk of a reference entity from one party to another for a specified period of time. In a standard CDS contract, one party (the “protection buyer”) agrees to pay a premium (commonly based on a rate of a notional principal amount) to another party (the “protection seller”) in exchange for a contingent payment in the event of a pre-defined credit event that relates to an obligation of a reference entity. The reference entity of the swap can be a single issuer, a basket of issuers, or an index. Types of underlying referenced obligations can be, but are not limited to, corporate bonds, bank loans, sovereign debt and asset-backed securities. When a credit event is triggered, the protection seller is obligated to pay the contingent payment to the buyer, which is typically the par value (full notional value) of the reference obligation, though the actual payment may be mitigated by terms of the International Swaps and Derivatives Association (“ISDA”) Master Agreement allowing for netting arrangements and collateral. The contingent payment may be a cash settlement or a physical delivery of the reference obligation in return for payment of the face amount of the obligation. These contingent amounts are partially offset by any recovery values of the respective referenced obligations, upfront payments received upon entering into the agreement, if any, or net amounts received from the settlement of buy protection agreements entered into by the consolidated funds for the same referenced entity or entities. If a consolidated fund is a protection buyer and no credit event occurs, the fund may lose its investment and recover nothing. However, if a credit event occurs, the protection buyer typically receives full notional value for a reference obligation that may have little or no value. Based on the complex nature of these settlement process and volatility of the market, the Company is generally unable to reasonably estimate the amount of potential future recovery values.

In addition to general market risks, CDS contracts are subject to liquidity and counterparty risk. A CDS may entail greater risks than those of other instruments, including the risk of mispricing due to limited availability of pricing sources and the risk that changes in the value of the swap may not correlate with the underlying asset. A CDS may be highly illiquid because such instruments typically are entered into over the counter and are not exchange traded. When a fund is a protection buyer, the fund is exposed to credit risk relating to whether the counterparty will meet its obligation upon the occurrence of a credit event. When a fund is a protection seller, it is exposed to off-balance sheet risk to the extent that its ultimate obligation to the counterparty upon the occurrence of a credit event may be significantly higher than the fair value reflected in the consolidated statements of financial condition.

CDS contracts are valued by the Company based in part on quotations provided by an independent pricing service, with changes in value recorded as unrealized appreciation (depreciation). Upfront payments received or paid by the consolidated funds are reflected as an asset or liability on the consolidated statements of financial condition. For further information regarding CDS contracts see Note 5.

Total return swaps

A total return swap is an agreement to exchange cash flows based on an underlying asset. Pursuant to these agreements, a fund may deposit collateral with the counterparty and may pay a swap fee in cash equal to a fixed percentage of the value of the underlying security (notional amount).

 

F-19


Table of Contents

Oaktree Capital Group, LLC

Notes to Consolidated Financial Statements – (Continued)

December 31, 2010

($ in thousands, except where noted)

 

A fund earns interest on cash collateral held on account with the counterparty and may be required to deposit additional collateral equal to the unrealized appreciation or depreciation on the underlying asset. Changes in the underlying value of the swaps recorded as unrealized gains or losses are based on changes in the underlying value of the security. All amounts exchanged with the swap counterparty representing capital appreciation or depreciation, dividend income and expense, items of interest income on short proceeds, borrowing costs on short sales, and commissions are recorded as realized gains or losses. Dividend income and expense on the underlying assets are accrued as unrealized gains or losses on the ex-date. The average notional amounts of total return swap contracts outstanding during 2009 were $931,880 long and $47,317 short. The average notional amounts outstanding during 2010 were $871,818 long and $51,371 short.

Due from brokers

Due from brokers represents cash maintained with the brokers for investment securities and with counterparties for swaps. Cash and securities owned by consolidated funds and on deposit with brokers may be used as collateral for the consolidated funds’ securities and swaps.

Risks and uncertainties

Certain consolidated funds invest primarily in the securities of entities that are undergoing, or are considered likely to undergo, reorganization, debt restructuring, liquidation or other extraordinary transactions. Investments in such entities are considered speculative and involve substantial risk of principal loss. In addition, investments are subject to concentration and industry risks, reflecting numerous factors, including political, regulatory or economic issues that could cause the investments and their markets to be relatively illiquid and their prices relatively volatile. Investments denominated in non-U.S. currencies or involving non-U.S. domiciled entities are subject to risks and special considerations not typically associated with U.S. investments. Such risks may include, but are not limited to, investment and repatriation restrictions, currency exchange rate fluctuations, adverse political, social and economic developments, less liquidity and smaller capital markets and certain local tax law considerations.

Credit risk is the potential loss that may be incurred from the failure of a counterparty or an issuer to make payments according to the terms of a contract. Some consolidated funds are subject to additional credit risk due to strategies of investing in debt of financially distressed issuers or derivative instruments, as well as involvement in privately negotiated structured notes and structured credit transactions. Counterparties include custodian banks, major brokerage houses and their affiliates. The Company monitors the creditworthiness of the financial institutions with which it conducts business.

Bank debt has exposure to certain types of risk, including interest rate, market and the potential non-payment of principal and interest as a result of default or bankruptcy of the issuer. Loans are generally subject to prepayment risk, which will affect the maturity of such loans. The consolidated funds may enter into bank debt participation agreements through contractual relationships with a third-party intermediary, causing the consolidated funds to assume the credit risk of both the borrower and the intermediary.

Recent accounting developments

On January 1, 2010, the Company adopted guidance issued by the Financial Accounting Standards Board (“FASB”) on issues related to VIEs. The amendments significantly affect the overall

 

F-20


Table of Contents

Oaktree Capital Group, LLC

Notes to Consolidated Financial Statements – (Continued)

December 31, 2010

($ in thousands, except where noted)

 

consolidation analysis, changing the approach taken by companies in both identifying which entities are VIEs and determining which party is the primary beneficiary. The guidance requires continuous assessment of the reporting entity’s involvement with such VIEs. The revised guidance also increases the disclosure requirements for a reporting entity’s involvement with VIEs, irrespective of whether they qualify for deferral, as noted below. The guidance provides a limited scope deferral for a reporting entity’s interest in an entity that meets all of the following conditions: (i) the entity has all the attributes of an investment company as defined under AICPA Audit and Accounting Guide, Investment Companies, or does not have all the attributes of an investment company but is an entity for which it is acceptable based on industry practice to apply measurement principles that are consistent with that guide, (ii) the reporting entity does not have explicit or implicit obligations to fund any losses of the entity that could potentially be significant to the entity, and (iii) the entity is not a securitization entity, asset-backed financing entity or an entity that was formerly considered a qualifying special-purpose entity. The reporting entity is required to perform a consolidation analysis for entities that qualify for the deferral in accordance with previously issued guidance on VIEs. All three of the above conditions are met for the Company’s funds and, therefore, they qualify for the deferral of the revised consolidation rules. As a result, the Company’s consolidation analysis continues to be based on the previous consolidation rules. Accordingly, the adoption of this guidance did not have a material impact on the Company’s consolidated financial statements.

In January 2010, the FASB issued guidance on disclosures surrounding fair value measurements. The guidance requires additional disclosure of significant transfers in and out of Levels I and II fair value measurements in the fair value hierarchy and the reasons for such transfers. In the case of Level III fair value measurements, the guidance requires the reconciliation of beginning and ending balances on a gross basis, with separate disclosure of gross purchases, sales, issuances, settlements and transfers in and out. The new guidance also requires that disclosures of the fair value hierarchy include disaggregation by class of assets and liabilities. In addition, an entity is required to provide further disclosures on valuation techniques and inputs used to measure fair value for either Level II or Level III. The guidance was effective for fiscal periods beginning after December 15, 2009, except for the disclosures about gross purchases, sales, issuances, and settlements in the roll-forward of activity in Level III fair value measurements, which are effective for fiscal years beginning after December 15, 2010. The Company adopted the guidance, excluding the reconciliation of Level III activity, with the issuance of its March 31, 2010 consolidated financial statements. Inasmuch as the guidance is limited to enhanced disclosures, the adoption did not have a material impact on the Company’s consolidated financial statements.

In May 2011, the FASB issued amended guidance on fair value measurements specifying that the concepts of highest and best use and valuation premise in a fair value measurement are only relevant when measuring the fair value of nonfinancial assets and are not relevant when measuring the fair value of financial assets or of liabilities. The guidance clarifies that a reporting entity should disclose quantitative information about the unobservable inputs used in a fair value measurement that is categorized within Level III of the fair value hierarchy and also requires additional disclosure regarding the valuation processes used by the reporting entity and the sensitivity of fair value measurements to changes in unobservable inputs and the interrelationships between those unobservable inputs, if any, for fair value measurements categorized within Level III. The guidance is effective for interim and annual periods beginning after December 15, 2011. Management is currently evaluating the effect that the guidance may have on the Company’s financial statements.

 

F-21


Table of Contents

Oaktree Capital Group, LLC

Notes to Consolidated Financial Statements – (Continued)

December 31, 2010

($ in thousands, except where noted)

 

3. INVESTMENTS, AT FAIR VALUE

Investments held and securities sold short in the consolidated funds are summarized below:

 

    Fair value at
December 31,
    Fair value as a
percentage of investments
of consolidated funds at
December 31,
 
Investments:   2009     2010     2009     2010  

United States:

       

Fixed income securities:

       

Consumer discretionary

  $ 8,519,529      $ 10,574,333        23.2     26.7

Consumer staples

    406,196        445,799        1.1        1.1   

Energy

    452,810        585,662        1.2        1.5   

Financials

    3,523,327        1,552,388        9.6        3.9   

Health care

    800,181        617,235        2.2        1.6   

Industrials

    2,481,393        2,033,635        6.8        5.1   

Information technology

    1,481,609        1,027,838        4.0        2.6   

Materials

    2,097,948        1,372,722        5.7        3.5   

Telecommunication services

    245,838        193,567        0.7        0.5   

Utilities

    1,653,401        1,944,643        4.5        4.9   
 

 

 

   

 

 

   

 

 

   

 

 

 

Total fixed income securities (cost: $19,016,374 and $17,618,028 at December 31, 2009 and 2010, respectively)

    21,662,232        20,347,822        59.0        51.4   
 

 

 

   

 

 

   

 

 

   

 

 

 

Equity securities:

       

Consumer discretionary

    1,537,218        2,186,904        4.2        5.6   

Consumer staples

    348,368        279,607        0.9        0.7   

Energy

    858,218        821,534        2.3        2.1   

Financials

    435,758        1,285,383        1.2        3.2   

Health care

    222,768        203,170        0.6        0.5   

Industrials

    541,608        839,442        1.5        2.1   

Information technology

    32,239        95,431        0.1        0.2   

Materials

    219,244        1,597,608        0.6        4.0   

Telecommunication services

    262,674        399,200        0.7        1.0   
 

 

 

   

 

 

   

 

 

   

 

 

 

Total equity securities (cost:
$4,934,501 and $7,344,602 at December 31, 2009 and 2010, respectively)

    4,458,095        7,708,279        12.1        19.4   
 

 

 

   

 

 

   

 

 

   

 

 

 

Europe:

       

Fixed income securities:

       

Consumer discretionary

    2,089,016        1,949,737        5.7        4.9   

Consumer staples

    541,682        516,993        1.5        1.3   

Energy

    83,171        37,474        0.2        0.1   

Financials

    1,119,728        456,180        3.0        1.2   

Health care

    33,487        77,234        0.1        0.2   

Industrials

    916,130        635,510        2.5        1.6   

Information technology

    710,150        505,228        1.9        1.3   

Materials

    816,056        703,157        2.2        1.8   

Telecommunication services

    16,289        58,561        0.0        0.1   

Utilities

    72,928        32,234        0.2        0.1   
 

 

 

   

 

 

   

 

 

   

 

 

 

Total fixed income securities (cost:
$5,354,186 and $3,952,790 at December 31, 2009 and 2010, respectively)

    6,398,637        4,972,308        17.3        12.6   
 

 

 

   

 

 

   

 

 

   

 

 

 

 

F-22


Table of Contents

Oaktree Capital Group, LLC

Notes to Consolidated Financial Statements – (Continued)

December 31, 2010

($ in thousands, except where noted)

 

    Fair value at
December 31,
    Fair value as a
percentage of investments
of consolidated funds at
December 31,
 
    2009     2010         2009             2010      

Equity securities:

       

Consumer discretionary

  $ 132,058      $ 734,865        0.4     1.9

Consumer staples

    1,199,255        1,345,337        3.3        3.4   

Energy

    252,802              0.7        0.0   

Financials

    607,174        805,518        1.7        2.0   

Industrials

    6,829        16,222        0.0        0.0   

Materials

    383,447        509,742        1.0        1.3   

Telecommunication services

    3,953        9,655        0.0        0.0   
 

 

 

   

 

 

   

 

 

   

 

 

 

Total equity securities (cost:
$2,161,407 and $2,348,936 at December 31, 2009 and 2010, respectively)

    2,585,518        3,421,339        7.1        8.6   
 

 

 

   

 

 

   

 

 

   

 

 

 

Asia and other:

       

Fixed income securities:

       

Consumer discretionary

    165,370        871,817        0.5        2.2   

Consumer staples

    12,738        3,620        0.0        0.0   

Energy

    71,511        185,696        0.2        0.5   

Financials

    65,410        30,072        0.2        0.1   

Health care

    1,812        3,817        0.0        0.0   

Industrials

    27,627        20,258        0.1        0.1   

Information technology

    57,308        80,937        0.2        0.2   

Materials

    55,867        34,149        0.2        0.1   

Telecommunication services

    1,606        287        0.0        0.0   

Utilities

    2,887        221,224        0.0        0.6   
 

 

 

   

 

 

   

 

 

   

 

 

 

Total fixed income securities (cost:
$401,198 and $1,275,351 at December 31, 2009 and 2010, respectively)

    462,136        1,451,877        1.4        3.8   
 

 

 

   

 

 

   

 

 

   

 

 

 

Equity securities:

       

Consumer discretionary

    89,817        144,575        0.2        0.4   

Consumer staples

    71,191        116,864        0.2        0.3   

Energy

    53,373        70,047        0.1        0.2   

Financials

    460,680        562,794        1.3        1.4   

Health care

    10,292        10,275        0.0        0.0   

Industrials

    280,105        517,177        0.8        1.3   

Information technology

    117,602        114,968        0.3        0.3   

Materials

    45,235        75,813        0.1        0.2   

Telecommunication services

    43,583        34,267        0.1        0.1   

Utilities

    4,884        10,765        0.0        0.0   
 

 

 

   

 

 

   

 

 

   

 

 

 

Total equity securities (cost:
$1,187,727 and $1,391,796 at December 31, 2009 and 2010, respectively)

    1,176,762        1,657,545        3.1        4.2   
 

 

 

   

 

 

   

 

 

   

 

 

 

Total fixed income securities

    28,523,005        26,772,007        77.7        67.8   

Total equity securities

    8,220,375        12,787,163        22.3        32.2   
 

 

 

   

 

 

   

 

 

   

 

 

 

Total investments, at fair value

  $ 36,743,380      $ 39,559,170        100.0     100.0
 

 

 

   

 

 

   

 

 

   

 

 

 

Securities sold short:

       

Fixed income securities

  $ (39,127   $ (359,943    

Equity securities

    (308,514     (7,212    
 

 

 

   

 

 

     

Total securities sold short, at fair value

  $ (347,641   $ (367,155    
 

 

 

   

 

 

     

 

F-23


Table of Contents

Oaktree Capital Group, LLC

Notes to Consolidated Financial Statements – (Continued)

December 31, 2010

($ in thousands, except where noted)

 

At December 31, 2010, no single issuer or investment, including derivative instruments, had a fair value which exceeded 5% of Oaktree’s total consolidated net assets.

Net gains (losses) from investment activities of consolidated funds

Net gains (losses) from investment activities in the consolidated statements of operations consist primarily of the realized and unrealized gains and losses on the consolidated funds’ investments (including foreign exchange gains and losses attributable to foreign denominated investments and related activities) and other financial instruments. Unrealized gains or losses result from changes in the fair value of these investments and other financial instruments during a period. Upon disposition of an investment, previously recognized unrealized gains or losses are reversed and an offsetting realized gain or loss is recognized in the current period.

The following table summarizes net gains (losses) from investment activities:

 

    Year Ended December 31, 2008     Year Ended December 31, 2009     Year Ended December 31, 2010  
    Net realized
gain
(loss) on

investments
    Net change in
unrealized
appreciation
(depreciation) on
investments
    Net realized
gain
(loss) on

investments
    Net change in
unrealized
appreciation
(depreciation) on
investments
    Net realized
gain
(loss) on

investments
    Net change in
unrealized
appreciation
(depreciation) on
investments
 

Investments and other instruments

  $ 442,290      $ (7,665,259   $ 444,729      $ 9,874,724      $ 2,050,683      $ 1,899,616   

Total return and credit default swaps (a)

    214,078        (986,270     (52,593     1,084,206        69,643        91,302   

Foreign currency forward contracts (a)

    33,986        131,667        (221,850     271,381        474,628        (234,366

Options (a)

    73,167        87,030        81,221        (116,446     (11,278     9,898   
 

 

 

   

 

 

   

 

 

   

 

 

   

 

 

   

 

 

 

Total

  $ 763,521      $ (8,432,832   $ 251,507      $ 11,113,865      $ 2,583,676      $ 1,766,450   
 

 

 

   

 

 

   

 

 

   

 

 

   

 

 

   

 

 

 

 

(a) See Note 5 for additional information.

4. FAIR VALUE

Fair value of financial assets and liabilities

The carrying value of cash and cash-equivalents, U.S. Treasury and government agency securities, receivables, consolidated fund credit facilities and accounts payable and accrued expenses approximate fair value, due to the short-term nature of these items. The fair value of the senior notes and borrowings under revolving credit facilities is a Level III valuation estimated based on the current rates offered to Oaktree for debt of similar terms and maturities. The fair value of debt obligations was $411.0 million and $433.9 million as of December 31, 2009 and 2010, respectively, utilizing average borrowing rates of 7% and 4.8%, respectively. The fair value of the Company’s interest rate swap, a Level II valuation included in other assets, was $1.6 million as of December 31, 2010.

 

F-24


Table of Contents

Oaktree Capital Group, LLC

Notes to Consolidated Financial Statements – (Continued)

December 31, 2010

($ in thousands, except where noted)

 

Fair value of financial instruments held by consolidated funds

The table below summarizes the valuation of investments and other financial instruments by fair value hierarchy levels described in Note 2, “Summary of Significant Accounting Policies,” as of December 31, 2009:

 

     Level I     Level II     Level III      Total  

Corporate debt—bank debt

   $ —        $ 13,996,146      $ 592,410       $ 14,588,556   

Corporate debt—all other

     684        10,848,714        3,085,051         13,934,449   

Equities—common stock

     2,541,356        986,894        3,779,292         7,307,542   

Equities—preferred stock

     —          —          846,872         846,872   

Other

     1,590        53,007        11,364         65,961   
  

 

 

   

 

 

   

 

 

    

 

 

 

Total investment securities

   $ 2,543,630      $ 25,884,761      $ 8,314,989       $ 36,743,380   
  

 

 

   

 

 

   

 

 

    

 

 

 

Corporate debt

   $ —        $ (39,127   $ —         $ (39,127

Equities

     (308,514     —          —           (308,514
  

 

 

   

 

 

   

 

 

    

 

 

 

Total securities sold short

   $ (308,514   $ (39,127   $ —         $ (347,641
  

 

 

   

 

 

   

 

 

    

 

 

 

Swaps (net)—corporate debt

   $ —        $ (51,142   $ —         $ (51,142

Forward contracts (net)

     —          53,252        —           53,252   

In the consolidated statements of financial condition, unrealized gains on swaps of $18,843 and unrealized gains on forward contracts of $99,370 were included in derivative assets at December 31, 2009.

The table below summarizes the valuation of investments by fair value hierarchy levels as of December 31, 2010:

 

     Level I     Level II     Level III      Total  

Corporate debt—bank debt

   $ —        $ 13,893,029      $ 1,330,000       $ 15,223,029   

Corporate debt—all other

     —          8,227,927        3,321,051         11,548,978   

Equities—common stock

     4,385,036        834,583        6,759,282         11,978,901   

Equities—preferred stock

     1,866        750        735,855         738,471   

Other

     1,087        52,528        16,176         69,791   
  

 

 

   

 

 

   

 

 

    

 

 

 

Total investment securities

   $ 4,387,989      $ 23,008,817      $ 12,162,364       $ 39,559,170   
  

 

 

   

 

 

   

 

 

    

 

 

 

Corporate debt

   $ (254,038   $ (105,905   $ —         $ (359,943

Equities

     (7,212     —          —           (7,212
  

 

 

   

 

 

   

 

 

    

 

 

 

Total securities sold short

   $ (261,250   $ (105,905   $ —         $ (367,155
  

 

 

   

 

 

   

 

 

    

 

 

 

Options written

   $ —        $ (2,003   $ —         $ (2,003

Swaps (net)—corporate debt

     —          56,399        —           56,399   

Forward contracts (net)

     (465     (207,656     —           (208,121

In 2010, $680.5 million of common equity securities transferred from Level II to Level I due to the restructuring of a portfolio company’s equity and an increase in the volume of market activity for the investment, resulting in the availability of market quotation.

 

F-25


Table of Contents

Oaktree Capital Group, LLC

Notes to Consolidated Financial Statements – (Continued)

December 31, 2010

($ in thousands, except where noted)

 

In the consolidated statements of financial condition, unrealized gains on swaps of $80,485 and unrealized gains on forward contracts of $3,551 were included in derivative assets at December 31, 2010.

The following tables set forth a summary of changes in the fair value of the Level III investments for the years ended December 31, 2009 and 2010:

 

    Corporate
debt – bank
debt
    Corporate
debt – all
other
    Equities –
common
stock
    Equities –
preferred
stock
    Options     Other     Total  

2009

             

Balance, beginning of period

  $ 505,387      $ 3,169,721      $ 2,741,737        $924,688      $ 2,092      $ (15,722   $ 7,327,903   

Transfers in or out of Level III, net

    16,532        (441,102     148,599        106,530        —          46,564        (122,877

Purchases (sales), net

    51,750        (146,083     304,620        (22,641     500        2,837        190,983   

Realized gains (losses), net

    4,384        (376,093     (19,608     6,437        —          —          (384,880

Unrealized appreciation (depreciation), net

    14,357        878,608        603,944        (168,142     (92     (24,815     1,303,860   
 

 

 

   

 

 

   

 

 

   

 

 

   

 

 

   

 

 

   

 

 

 

Balance, end of period

  $ 592,410      $ 3,085,051      $ 3,779,292        $846,872      $ 2,500      $ 8,864      $ 8,314,989   
 

 

 

   

 

 

   

 

 

   

 

 

   

 

 

   

 

 

   

 

 

 

2010

             

Balance, beginning of period

  $ 592,410      $ 3,085,051      $ 3,779,292        $846,872      $ 2,500      $ 8,864      $ 8,314,989   

Transfers in or out of Level III, net

    26,436        34,589        297,030        (283,425     —          —          74,630   

Purchases (sales), net

    373,581        189,727        1,891,907        149,408        4,500        162        2,609,285   

Realized gains (losses), net

    128,651        (7,484     (24,152     28,551        —          (565     125,001   

Unrealized appreciation (depreciation), net

    208,922        19,168        815,205        (5,551     —          715        1,038,459   
 

 

 

   

 

 

   

 

 

   

 

 

   

 

 

   

 

 

   

 

 

 

Balance, end of period

  $ 1,330,000      $ 3,321,051      $ 6,759,282        $735,855      $ 7,000      $ 9,176      $ 12,162,364   
 

 

 

   

 

 

   

 

 

   

 

 

   

 

 

   

 

 

   

 

 

 

Total realized and unrealized gains and losses recorded for Level III investments are reported in net realized gain on consolidated funds’ investments or net change in unrealized appreciation (depreciation) on consolidated funds’ investments in the consolidated statements of operations.

 

F-26


Table of Contents

Oaktree Capital Group, LLC

Notes to Consolidated Financial Statements – (Continued)

December 31, 2010

($ in thousands, except where noted)

 

Additionally, total unrealized gains and losses for Level III investments include changes in unrealized appreciation of $573.3 million and $1,050.2 million relating to investments held at December 31, 2009 and 2010, respectively.

Specific valuation metrics, primarily public or private company comparables and discounted cash flow valuation methodologies, were used to value 100% of Level III investments at December 31, 2009 and 2010. Transfers out of Level III are generally attributable to certain investments that experienced a more significant level of market activity during the period and thus were valued using observable inputs. Transfers into Level III are typically due to certain investments that experienced a less significant level of market activity during the period or portfolio companies that undertook restructurings or bankruptcy proceedings and thus were valued in the absence of observable inputs.

5. DERIVATIVE FINANCIAL INSTRUMENTS

Oaktree enters into derivative contracts in the normal course of business to achieve certain risk management objectives. As a result of the use of derivative contracts, Oaktree is exposed to the risk that counterparties will fail to fulfill their contractual obligations. To mitigate such counterparty risk, Oaktree enters into contracts with certain major financial institutions, all of which have investment grade ratings. Counterparty credit risk is evaluated in determining the fair value of derivative instruments.

Cash flow hedges

The Company uses interest rate swaps to hedge all or a portion of the interest rate risk associated with its variable rate borrowings. The Company has designated these financial instruments as cash flow hedges. Changes in the fair value of a derivative that is highly effective as and is designated and qualifies as a cash flow hedge, to the extent that the hedge is effective, are recorded in other comprehensive income, until earnings are affected by the variability of cash flows of the hedged transaction. Any hedge ineffectiveness is recorded in current-period earnings. Amounts reclassified from other comprehensive income to earnings are recorded within interest expense in the consolidated statements of operations. The fair value of the derivative instrument is reflected within other assets in the consolidated statements of financial condition.

As of December 31, 2010, Oaktree’s only cash flow hedge outstanding was a $300,000 notional interest rate swap with a fair value of $1,570. The fair value, which is expected to be reclassified into earnings during 2011, is a component of other comprehensive income and included in other assets in the consolidated statements of financial condition.

Freestanding derivatives

Freestanding derivatives are instruments that Oaktree entered into as part of its overall risk management strategies. These derivative contracts are not designated as hedging instruments for accounting purposes and may include foreign exchange contracts, interest rate swaps and other derivative contracts. The fair value of freestanding derivative assets and liabilities are recorded within the same caption as the underlying hedged items in the consolidated statements of financial condition.

 

F-27


Table of Contents

Oaktree Capital Group, LLC

Notes to Consolidated Financial Statements – (Continued)

December 31, 2010

($ in thousands, except where noted)

 

Prior to 2010, the Company’s only derivatives were zero-cost currency collars with a fair value of $0.1 million at December 31, 2009. These freestanding derivatives resulted in net losses of $3.7 million and net gains of $3.8 million for the twelve months ended December 31, 2008 and 2009, respectively.

The Company’s freestanding derivatives consisted of the following net forward currency contracts at December 31, 2010:

 

Net sell contracts:

   Contract amount in
local currency
     Contract amount in
U.S. dollars
     Market value in
U.S. dollars
     Net unrealized
appreciation
(depreciation)
 

Euro, expiring 1/14/11-1/31/11

     24,023       $ 30,914       $ 32,090       $ (1,176

Euro, expiring 1/14/11-1/31/11

     11,400         15,404         15,228         176   

Japanese Yen, expiring 2/28/11

     1,821,000         21,622         22,432         (810
     

 

 

    

 

 

    

 

 

 

Total

      $ 67,940       $ 69,750       $ (1,810
     

 

 

    

 

 

    

 

 

 

The impact of freestanding derivative instruments (including both realized and unrealized gains and losses) on the consolidated statement of operations for the year ended December 31, 2010 was as follows:

 

     Investment income (loss)     Incentive
income
     General, administrative
and other expense
 

Foreign currency forward contracts

   $ (2,512   $ 772       $ (410
  

 

 

   

 

 

    

 

 

 

As of December 31, 2008, 2009 and 2010, the Company had not designated any derivatives as fair value hedges or hedges of net investments in foreign operations.

Derivatives held by consolidated funds

Certain consolidated funds utilize derivative instruments in ongoing investment operations. These derivatives primarily consist of foreign currency forward contracts utilized to manage currency risks, options used to hedge exposure for specific securities, and total return swaps and credit default swaps utilized mainly to obtain exposure to leveraged loans or to participate in foreign markets not readily accessible to the consolidated funds. None of the derivative instruments are accounted for as hedging instruments utilizing hedge accounting.

 

F-28


Table of Contents

Oaktree Capital Group, LLC

Notes to Consolidated Financial Statements – (Continued)

December 31, 2010

($ in thousands, except where noted)

 

The impact of derivative instruments held by the consolidated funds on the consolidated statements of operations for the years ended December 31, 2009 and 2010 was as follows:

 

    2009     2010  
    Net realized gain
(loss) on investments
    Net change in
unrealized
appreciation
(depreciation) on
investments
    Net realized gain
(loss) on investments
    Net change in
unrealized
appreciation
(depreciation) on
investments
 

Total return and credit default swaps

  $ (52,593   $ 1,084,206      $ 69,643      $ 91,302   

Foreign currency forward contracts

    (221,850     271,381        474,628        (234,366

Options

    81,221        (116,446     (11,278     9,898   
 

 

 

   

 

 

   

 

 

   

 

 

 

Total

  $ (193,222   $ 1,239,141      $ 532,993      $ (133,166
 

 

 

   

 

 

   

 

 

   

 

 

 

Foreign currency contracts

Certain consolidated funds enter into foreign currency contracts to hedge foreign currencies utilized in certain current investments or future purchase commitments, except for occasional unhedged changes in the market value of the underlying investments. All commitments are valued using the applicable foreign exchange rate, with the resulting unrealized gain or loss included in income. The consolidated funds realize gains or losses at the time forward contracts are either extinguished or closed if entering into an offsetting contract.

Outstanding foreign currency contracts as of December 31, 2009 and 2010, which include $99,370 and $3,551 of gross unrealized appreciation, and $46,118 and $211,672 of gross unrealized depreciation, respectively, were as follows:

 

As of December 31, 2009:

  Contract
amount in
local currency
    Contract
amount in
U.S. dollars
    Market
value in
U.S. dollars
    Net unrealized
appreciation
(depreciation)
 

Euro, expiring 1/08/10 – 12/31/10

    2,853,708      $ 4,644,602      $ 4,607,101      $ 37,501   

Pound Sterling, expiring 1/08/10 – 3/18/10

    400,956        710,037        697,885        12,152   

Canadian Dollar, expiring 1/14/10 – 3/18/10

    55,526        54,944        55,607        (663

Australian Dollar, expiring 1/14/10 – 3/18/10

    148,217        175,095        184,174        (9,079

Hong Kong Dollar, expiring 1/14/10

    4,015        518        517        1   

Japanese Yen, expiring 1/14/10 – 6/2/10

    26,471,573        296,881        288,000        8,881   

Swiss Franc, expiring 1/14/10

    845        827        818        9   

Singapore Dollar, expiring 1/14/10

    485        347        346        1   

U.S. Dollar, expiring 1/14/10

    166,192        165,971        161,522        4,449   

UAE Dirham, expiring 1/14/10

    435        118        118        —     
   

 

 

   

 

 

   

 

 

 

Total

    $ 6,049,340      $ 5,996,088      $ 53,252   
   

 

 

   

 

 

   

 

 

 

 

F-29


Table of Contents

Oaktree Capital Group, LLC

Notes to Consolidated Financial Statements – (Continued)

December 31, 2010

($ in thousands, except where noted)

 

 

As of December 31, 2010:

  Contract
amount in
local currency
    Contract
amount in
U.S. dollars
    Market
value in
U.S. dollars
    Net unrealized
appreciation
(depreciation)
 

Euro, expiring 1/7/11 – 6/30/11

    2,469,584      $ 3,218,567      $ 3,350,751      $ (132,184

Pound Sterling, expiring 1/7/11 – 5/26/11

    399,106        629,186        631,085        (1,899

Canadian Dollar, expiring 1/20/11 – 3/24/11

    13,136        12,615        13,208        (593

Australian Dollar, expiring 1/18/11 – 3/24/11

    439,434        395,925        447,663        (51,738

Hong Kong Dollar, expiring 1/20/11

    4,862        627        625        2   

Japanese Yen, expiring 1/20/11 – 2/6/14

    25,677,279        295,489        316,952        (21,463

Swiss Franc, expiring 1/18/11 – 1/20/11

    145,749        21,943        22,203        (260

Singapore Dollar, expiring 1/20/11

    815        623        636        (13

U.S. Dollar, expiring 1/18/11

    (106,899     106,899        106,851        48   

UAE Dirham, expiring 1/20/11

    440        120        120        —     

Norwegian Krone, expiring 1/18/11

    9,479        1,604        1,625        (21
   

 

 

   

 

 

   

 

 

 

Total

    $ 4,683,598      $ 4,891,719      $ (208,121
   

 

 

   

 

 

   

 

 

 

Credit default swaps

Changes in the value of CDSs are recorded as unrealized appreciation (depreciation). Upfront payments received or paid by the consolidated funds are reflected as an asset or liability on the consolidated statements of financial condition.

As of December 31, 2009, payments in the amount of $23,138 had been received or paid as upfront payments. Periodic payments and premiums received or made by the consolidated funds are recorded in the accompanying consolidated statements of operations as realized gains or losses on consolidated funds’ investments, respectively. Gains or losses are realized upon early termination of the swap agreement. Collateral, in the form of cash or securities, may be required to be held in segregated accounts with a custodian in compliance with the credit default swap contracts.

The consolidated funds sold protection and bought protection on various single-name swaps and index swaps. As of December 31, 2009, there was a maximum payout of approximately $1,352,622 on sell protection contracts and maximum receipt of approximately $196,000 on buy protection contracts, with terms up to five years. Maximum payout amounts could be offset by the subsequent sales, if any, of assets obtained via the execution of a payout event. The net unrealized depreciation on these contracts was $44,074. The table below summarizes CDS for which the consolidated funds were protection sellers as of December 31, 2009:

 

     Single-name CDS     Bank loan
swap index
 

Reference asset type

   Bank loan     Corporate
bond
   

Fair value of sell protection

   $ (16,246   $ 32,122      $ (46,689

Maximum potential future payments

     530,000        530,372        292,250   

Collateral held at third party

     (92,149     (35,995     (110,960

 

F-30


Table of Contents

Oaktree Capital Group, LLC

Notes to Consolidated Financial Statements – (Continued)

December 31, 2010

($ in thousands, except where noted)

 

The credit spread on the underlying asset is generally indicative of the current status of the underlying risk of the CDS. Higher credit spreads with a shorter contract term could be indicative of a higher likelihood for the protection seller to perform. The current credit spreads for each contract term period where the consolidated funds were protection sellers is summarized below:

 

     Maximum payout amounts by
contract terms
 

Current credit spread (in basis points)

   0-1 year      1-3 years      3-5 years  

0-1,000

   $ 48,000       $ 315,423       $ 754,449   

1,000-2,000

     —           67,500         157,250   

>2,000

     —           —           10,000   

As of December 31, 2010, net payments in the amount of $7,188 had been received or paid as upfront payments. Periodic payments and premiums received or made by the consolidated funds are recorded in the consolidated statements of operations as realized gains or losses on consolidated funds’ investments, respectively. Gains or losses are realized upon early termination of the swap agreement. Collateral, in the form of cash or securities, may be required to be held in segregated accounts with a custodian in compliance with the CDS contracts.

The consolidated funds have sold protection and bought protection on various single-name swaps and index swaps. As of December 31, 2010, there was a maximum payout of approximately $999,730 on sell protection contracts and maximum receipts of approximately $50,000 on buy protection contracts, with terms up to five years. Maximum payout amounts could be offset by the subsequent sales, if any, of assets obtained via the execution of a payout event. The net unrealized depreciation on these contracts was $53,434. The table below summarizes CDS for which the consolidated funds were protection sellers as of December 31, 2010:

 

     Single-name CDS     Bank
loan

swap
index
 

Reference asset type

   Bank loan     Corporate
bond
   

Fair value of sell protection

   $ 6,146      $ 38,460      $ 7,336   

Maximum potential future payments

     507,000        422,830        67,500   

Collateral held at third party

     (37,580     (14,466     (1,233

The credit spread on the underlying asset is generally indicative of the current status of the underlying risk of these CDS. Higher credit spreads with a shorter contract term could be indicative of a higher likelihood for the protection seller to perform. The credit spreads as of December 31, 2010 for each contract term period where the consolidated funds were protection sellers is summarized below:

 

     Maximum payout amounts by contract terms  

Current credit spread (in basis points)

           0-1 year                      1-3 years          

0-1,000

   $ 127,448       $ 869,882   

 

F-31


Table of Contents

Oaktree Capital Group, LLC

Notes to Consolidated Financial Statements – (Continued)

December 31, 2010

($ in thousands, except where noted)

 

6. DEBT OBLIGATIONS AND CREDIT FACILITIES

As of December 31, Oaktree had the following issues of senior notes outstanding:

 

     2009      2010  

$75,000, 7.93%, issued in June 2001, payable in seven equal annual installments starting June 25, 2005

   $ 21,429       $ 10,714   

$75,000, 5.03%, issued in June 2004, payable in seven equal annual installments starting June 14, 2008

     53,571         42,857   

$50,000, 6.09%, issued in June 2006, payable on June 6, 2016

     50,000         50,000   

$50,000, 5.82%, issued in November 2006, payable on November 8, 2016

     50,000         50,000   

$250,000, 6.75%, issued in November 2009, payable on December 2, 2019

     250,000         250,000   
  

 

 

    

 

 

 

Total remaining principal

   $ 425,000       $ 403,571   
  

 

 

    

 

 

 

Future principal payments of senior notes are as follows:

 

2011

   $ 21,429   

2012

     10,714   

2013

     10,714   

2014

     10,714   

2015

     —     

Thereafter

     350,000   
  

 

 

 

Total

   $ 403,571   
  

 

 

 

On November 24, 2009, Oaktree Capital Management, L.P. (the “Issuer”), a subsidiary of the Company, issued $250 million of senior notes due December 2, 2019 (the “Notes”). The Notes, which were issued at a discount, have an interest rate of 6.75% per annum. Interest is payable semiannually in arrears on June 2 and December 2 of each year, commencing on June 2, 2010. The Notes are unsecured and unsubordinated obligations of the Issuer. The Notes are fully and unconditionally guaranteed, jointly and severally, by the Company, Oaktree Capital Group Holdings, L.P., Oaktree Capital I, L.P., Oaktree Capital II, L.P. and Oaktree AIF Investments, L.P. (the “Guarantors”). The guarantees are unsecured and unsubordinated obligations of the Guarantors. Transaction costs related to the issuance of the Notes have been capitalized in other assets and are being amortized on a straight-line basis, which approximates the effective interest method basis, over the life of the Notes.

The Notes’ indenture contains covenants, including limitations on the Issuer’s and the Guarantors’ ability to, subject to exceptions, incur indebtedness secured by liens on voting stock or profit-participating equity interests of their subsidiaries or merge, consolidate or sell, transfer or lease assets. The indenture also provides for events of default and further provides that the trustee or the holders of not less than 25% in aggregate principal amount of the outstanding Notes may declare the Notes immediately due and payable upon the occurrence and during the continuance of any event of default after expiration of any applicable grace period. In the case of specified events of bankruptcy, insolvency or reorganization, the principal amount of the Notes and any accrued and unpaid interest on the Notes automatically become due and payable. All or a portion of the Notes may be redeemed at the Issuer’s option in whole or in part, at any time and from time to time, prior to their stated maturity, at the make-whole redemption price set

 

F-32


Table of Contents

Oaktree Capital Group, LLC

Notes to Consolidated Financial Statements – (Continued)

December 31, 2010

($ in thousands, except where noted)

 

forth in the Notes. If a change of control repurchase event occurs, the holders of the Notes may require the Issuer to repurchase the Notes at a repurchase price in cash equal to 101% of the aggregate principal amount of the Notes repurchased plus any accrued and unpaid interest.

The Notes and other senior notes outstanding have typical financial and other covenants. As of all year ends presented, the Company was in compliance with these covenants.

On August 6, 2008, the Company entered into a three-year, $210 million senior unsecured revolving bank credit facility (the “Credit Facility”). The Credit Facility allowed for the future increase in aggregate capacity up to $250 million, subject to securing bank commitments. At the Company’s election, outstanding borrowings bore interest based on LIBOR plus 1.50% or a base rate, as defined. A commitment fee was payable at an annual rate of 0.25% on unused funds. The Credit Facility agreement contained typical financial covenants, as defined, including a maximum leverage ratio of 2.5-to-1, a minimum interest coverage ratio of 5-to-1, an annual fixed asset expenditure limit of $35 million and minimum required levels of assets under management and net worth, as defined, of $35 billion and $300 million, respectively. As of December 31, 2010 and for all periods presented, the Company was in compliance with each of these covenants and had not borrowed under the Credit Facility.

On January 7, 2011, the Company terminated the Credit Facility and replaced it with a $250 million three-year senior unsecured revolving bank credit facility (see Note 17).

Credit facilities of the consolidated funds

Certain of the consolidated funds have entered into credit agreements to fund investments between capital drawdowns. These facilities generally: (i) are collateralized by the unfunded capital commitments of the consolidated funds’ limited partners, (ii) bear an annual commitment fee based on unfunded commitments, and (iii) contain various affirmative and negative covenants and reporting obligations, including restrictions on additional indebtedness, liens, margin stock, affiliate transactions, dividends and distributions, release on capital commitments, and portfolio asset dispositions. The obligations of the consolidated funds are non-recourse to the Company. As of December 31, 2010, the consolidated funds were in compliance with all covenants.

 

F-33


Table of Contents

Oaktree Capital Group, LLC

Notes to Consolidated Financial Statements – (Continued)

December 31, 2010

($ in thousands, except where noted)

 

The consolidated funds had the following revolving bank credit facilities and term loans outstanding as of December 31:

 

Credit agreement

  Outstanding amount     Facility
capacity
    LIBOR
margin
 (a)
    Maturity     Commitment
fee rate
    LOC
fee
 (b)
 
  2009     2010            

Multi-currency term loan (c)

  $ 275,342      $ 56,845      $ 275,000        3.00     12/23/13        N.A.        N.A.      

Revolving credit facility

    —          —        $ 150,000        1.75     12/15/12        0.35     N.A.      

Revolving credit facility

    —          19,100      $ 100,000        1.75     05/20/13        0.35     N.A.      

Revolving credit facility

    —          10,200      $ 55,000        2.00     09/15/13        0.35     2.0%   

Euro denominate revolving credit facility

    —          —          55,000        1.50     12/11/12        0.30     N.A.      

Euro denominate revolving credit facility

    —          —          55,000        1.75     12/17/13        0.30     N.A.      

Revolving credit facility

    —          5,000      $ 20,000        2.25     08/01/11        0.38     N.A.      
 

 

 

   

 

 

           
  $ 275,342      $ 91,145             
 

 

 

   

 

 

           

 

(a) The facilities bear interest at the borrower’s option of (i) an annual rate of LIBOR plus the applicable margin or (ii) an alternate base rate, as defined in the respective credit agreements.
(b) Certain facilities allow for the issuance of letters of credit at an applicable annual fee. As of December 31, 2010, there were no outstanding standby letters of credit.
(c) A four-year $275,000 aggregate principal amount term loan that consists of (i) a U.S. Dollar-denominated loan in an aggregate principal amount of $221,451, (ii) a Euro-denominated loan in an aggregate principal amount of 26,491 and (iii) an Australian Dollar-denominated loan in an aggregate principal amount of AU$17,660. The loan is guaranteed by the fund and, with certain limited exceptions, all of the subsidiaries of the fund, and is collateralized by both the unfunded capital commitments of the partners and, with certain exceptions, the portfolio investments of the fund and its subsidiaries. In connection with the term loan, $4,125 was paid to the administrative agent as a structuring fee and is being amortized over the 4-year life of the term loan.

7. NON-CONTROLLING REDEEMABLE INTERESTS IN CONSOLIDATED FUNDS

The following table sets forth a summary of changes in the non-controlling interests in the consolidated funds for the years ended December 31:

 

     2008     2009     2010  

Balance, beginning of period

   $ 19,289,951      $ 26,872,769      $ 39,419,906   

Contributions

     16,622,389        4,564,451        6,559,325   

Distributions

     (2,640,179     (4,265,668     (6,751,999

Net income (loss)

     (6,885,433     12,158,635        5,493,799   

Change in accrued distributions

     460,513        14,589        (105,100

Foreign currency translation and other

     25,528        75,130        (149,815
  

 

 

   

 

 

   

 

 

 

Balance, end of period

   $ 26,872,769      $ 39,419,906      $ 44,466,116   
  

 

 

   

 

 

   

 

 

 

 

F-34


Table of Contents

Oaktree Capital Group, LLC

Notes to Consolidated Financial Statements – (Continued)

December 31, 2010

($ in thousands, except where noted)

 

8. UNITHOLDERS’ CAPITAL

Set forth below are the distributions per Class A and Class C unit:

 

Payment date

  

Record date

  

Applicable to

quarterly period ended*

   Distribution
per unit
 

April 11, 2008

   April 4, 2008    March 31, 2008    $ 0.23   

July 11, 2008

   July 7, 2008    June 30, 2008      0.32   

October 10, 2008

   October 3, 2008    September 30, 2008      0.21   
        

 

 

 
  

Total 2008

   $ 0.76   
        

 

 

 

January 30, 2009

   January 26, 2009    December 31, 2008    $ 0.03   

April 30, 2009

   April 23, 2009    March 31, 2009      0.07   

July 31, 2009

   July 23, 2009    June 30, 2009      0.30   

October 30, 2009

   October 22, 2009    September 30, 2009      0.25   
        

 

 

 
  

Total 2009

   $ 0.65   
        

 

 

 

January 29, 2010

   January 25, 2010    December 31, 2009    $ 0.75   

April 30, 2010

   April 26, 2010    March 31, 2010      0.70   

July 30, 2010

   July 26, 2010    June 30, 2010      0.36   

October 29, 2010

   October 25, 2010    September 30, 2010      0.36   
        

 

 

 
  

Total 2010

   $ 2.17   
        

 

 

 

 

* Commencing with the distribution paid January 30, 2009, distributions were declared and paid to holders of record in the month following the quarter to which the distribution pertained; accordingly, the distribution pertaining to the last quarter of each year presented was declared, paid and recorded in the subsequent annual period.

The OCGH Unitholders’ economic interest in the Oaktree Operating Group is reflected as OCGH non-controlling interest in consolidated subsidiaries and is based on the proportionate share of Oaktree Operating Group units held by the OCGH Unitholders. As of December 31, 2009 and 2010, respectively, OCGH Unitholders held 124,327,088 units of the total 147,004,188 Oaktree Operating Group units and 125,430,854 units of the total 148,107,954 Oaktree Operating Group units. Based on total Oaktree Operating Group capital of $951,025 and $1,223,742, as of December 31, 2009 and 2010, respectively, the OCGH non-controlling interest was $804,319 and $1,036,363.

The net loss attributable to OCGH non-controlling interest in consolidated subsidiaries is determined at the Oaktree Operating Group level, based on the weighted average proportionate share of Oaktree Operating Group units held by the OCGH Unitholders. Certain expenses, such as income tax and related administrative expenses of Oaktree Capital Group, LLC and its Intermediate Holding Companies (see Note 11), are solely attributable to the Class A and Class C Unitholders.

 

F-35


Table of Contents

Oaktree Capital Group, LLC

Notes to Consolidated Financial Statements – (Continued)

December 31, 2010

($ in thousands, except where noted)

 

The following table sets forth a summary of the net loss attributable to the OCGH non-controlling interest and to the Class A and Class C Unitholders:

 

     Year Ended December 31,  
     2008     2009     2010  

Weighted average Oaktree Operating Group units outstanding (in thousands):

      

OCGH non-controlling interest

     123,433        124,268        125,451   

Class A and Class C unitholders

     23,002        22,821        22,677   
  

 

 

   

 

 

   

 

 

 

Total weighted average units outstanding

     146,435        147,089        148,128   
  

 

 

   

 

 

   

 

 

 

Oaktree Operating Group net loss:

      

Net loss attributable to OCGH non-controlling interest

   $ (625,285   $ (227,313   $ (163,555

Net loss attributable to Class A and Class C unitholders

     (116,521     (41,814     (29,583
  

 

 

   

 

 

   

 

 

 

Oaktree Operating Group net loss

   $ (741,806   $ (269,127   $ (193,138
  

 

 

   

 

 

   

 

 

 

Net loss attributable to Oaktree Capital Group, LLC:

      

Oaktree Operating Group net loss attributable to Class A and Class C unitholders

   $ (116,521   $ (41,814   $ (29,583

Non-Oaktree Operating Group expenses

     (969     (1,008     (1,113

Income tax expense of Intermediate Holding Companies

     (9,823     (14,236     (18,759
  

 

 

   

 

 

   

 

 

 

Net loss attributable to Oaktree Capital Group, LLC

   $ (127,313   $ (57,058   $ (49,455
  

 

 

   

 

 

   

 

 

 

Set forth below are the effects of changes in the Company’s ownership interest in the Oaktree Operating Group on the Company’s capital:

 

     Year Ended December 31,  
     2008     2009     2010  

Net loss attributable to Oaktree Capital Group, LLC

   $ (127,313   $ (57,058   $ (49,455

Repurchase and cancellation of Class A Units and Operating Group units

     —          (4,660     —     

Equity reallocation between controlling and non-controlling interests

     —          1,862        (2,015
  

 

 

   

 

 

   

 

 

 

Change from net loss attributable to Oaktree Capital Group, LLC and transfers (to) from non-controlling interest

   $ (127,313   $ (59,856   $ (51,470
  

 

 

   

 

 

   

 

 

 

See Notes 9, 10 and 11 for additional information regarding transactions that impacted Unitholders’ capital.

 

F-36


Table of Contents

Oaktree Capital Group, LLC

Notes to Consolidated Financial Statements – (Continued)

December 31, 2010

($ in thousands, except where noted)

 

9. EARNINGS PER UNIT

The weighted average units outstanding include both the Class A units and Class C units because both classes have the same economic interest on a per unit basis. The computations of net loss per unit are set forth below (in thousands, except per unit amounts):

 

     Year Ended December 31,  
     2008     2009     2010  

Weighted average units outstanding:

      

Class A and Class C units outstanding

     23,002        22,821        22,677   

OCGH units exchangeable into Class A units (1)

     —          —          —     
  

 

 

   

 

 

   

 

 

 

Total weighted average units outstanding

     23,002        22,821        22,677   
  

 

 

   

 

 

   

 

 

 

Net loss per Class A and Class C unit:

      

Net loss

   $ (127,313   $ (57,058   $ (49,455
  

 

 

   

 

 

   

 

 

 

Weighted average units outstanding

     23,002        22,821        22,677   
  

 

 

   

 

 

   

 

 

 

Basic and diluted net loss per unit

   $ (5.53   $ (2.50   $ (2.18
  

 

 

   

 

 

   

 

 

 

 

(1) As of December 31, 2010, there were 125,430,854 OCGH units outstanding. Other than the units issued after April 2008, vested units are subject to lock-ups that generally expire on July 10 of the year in which the units vest. Units issued after April 2008 and prior to January 2011 vest over a five-year period, but are not subject to post-vesting lock-ups. The units in OCGH held by the institutional investors are fully vested but are subject to a five-year lock-up that is being released 20% per year commencing July 10, 2008. Accordingly, the Company may cumulatively issue up to 125,430,854 additional Class A units through June 2015, including approximately 100,000,000 additional Class A units in 2011 and roughly 25,000,000 units in 2012, in connection with the possible exchange of OCGH units by the OCGH Unitholders. These units are anti-dilutive and therefore they have been excluded from the diluted net loss calculation for all periods presented.

From time to time, the Company may repurchase Class A units in open market transactions on the GSTrUE OTC market, in privately negotiated transactions or otherwise. The timing and the actual number of units repurchased, if any, will be influenced by a variety of factors, including, without limitation, price, market conditions and legal considerations. During the year ended December 31, 2009, Oaktree repurchased and subsequently cancelled 325,900 Class A units in a privately negotiated transaction for a total cost of $4.7 million. The repurchase resulted in a reduction to Class A and Class C Unitholders paid-in capital. Oaktree did not repurchase any Class A Units during the years ended December 31, 2008 and 2010.

10. EQUITY-BASED COMPENSATION

As a part of the May 2007 Restructuring, the OCGH Unitholders exchanged their interests in the Predecessor Company for units in OCGH. From time to time, the general partner of OCGH may designate dates on which OCGH Unitholders may have their vested OCGH units redeemed for Oaktree Operating Group units. Those Oaktree Operating Group units will then be exchanged by the OCGH Unitholder for Class C units in the Company. Holders of Class C units are entitled to ten votes per unit and share ratably in any authorized distributions. Upon approval by the Company’s Board of

 

F-37


Table of Contents

Oaktree Capital Group, LLC

Notes to Consolidated Financial Statements – (Continued)

December 31, 2010

($ in thousands, except where noted)

 

Directors, the Class C units may be converted at the option of the holder on a one-for-one basis into Class A units. The partnership agreement of OCGH generally provides that, in the event an employee’s employment with the Oaktree Operating Group is terminated for any reason, the unvested portion of his or her OCGH units will be forfeited and, with respect to OCGH units outstanding at the time of the 2007 Private Offering, will be reallocated among certain other OCGH Unitholders, unless the termination is due to his or her death or disability. As a result of the service requirement, the OCGH units subject to the risk of forfeiture, equal to $4,644.8 million based on the fair value of Class A units sold in the 2007 Private Offering, is being charged to compensation expense over the service period from May 25, 2007 through January 2, 2012. These units vested 20% on each of January 2, 2008, 2009, 2010 and 2011, with the remaining 20% vesting on January 2, 2012. When Oaktree records this equity-based compensation expense, it also records a corresponding increase in capital.

Subsequent to the 2007 Private Offering, the Company’s only significant awards to employees have been grants of restricted OCGH units. A total of 3,000 Class C units have also been awarded, subject to the same valuation methodology and assumptions as the OCGH units. The Company utilizes a contemporaneous valuation report in determining fair value at the date of grant. Each valuation report is based on the market price of Oaktree’s Class A units, which are traded on the GSTrUE OTC market. A discount is then applied to the Class A unit market price to reflect the lack of marketability for the OCGH units. The determination of an appropriate discount for lack of marketability is based primarily on a review of discounts on the sale of restricted shares of publicly traded companies. Factors that influence the size of the discount for lack of marketability include: the estimated time it would take for an OCGH unitholder to exchange shares into Class A units; the volatility of the Company’s business; restrictive trading of the Class A units; and thin trading of the Class A units. The estimated time to liquidity is influenced primarily by the need for the general partner to establish an open period in which an election to exchange OCGH units for Oaktree Class A units, an equivalent amount of cash, other consideration or any combination of the foregoing may occur, and board approval to convert OCGH units into Class A units, an equivalent amount of cash, other consideration or any combination of the foregoing. Approval is based primarily on the objective of maintaining an orderly market for Oaktree’s shares. Discount rates were 10%, 25% and 30% for units granted in the twelve months ended December 31, 2008, 2009 and 2010, respectively. The progressive increase in discount rates reflects the availability, through the passage of time, of increasing empirical evidence on the lack of marketability of OCGH units, specifically, the lack of any conversions into Class A units and the lack of liquidity in the trading of Class A units on the GSTrUE OTC market. The calculation of compensation expense assumes a forfeiture rate of up to 1.5% annually, based on expected turnover. Compensation expense is revised annually or more frequently, as necessary, to adjust for actual forfeitures and reflect expense only for those units that ultimately vest. In each period presented, forfeitures were not materially different from the assumed rate.

Equity-based compensation expense of $941.6 million was recognized for the year ended December 31, 2008. Based on the respective percentage shares of Oaktree Operating Group units held by the Company and OCGH Unitholders, 15.7%, or $147.9 million, was credited to paid-in capital, and the remaining 84.3%, or $793.7 million, was credited to OCGH’s non-controlling interest in consolidated subsidiaries. For the year ended December 31, 2009, equity-based compensation expense of $940.7 million was recognized. Of the $940.7 million, 15.5%, or $145.6 million, was credited to paid-in capital, and the remaining 84.5%, or $795.1 million, was credited to OCGH’s non-controlling interest in consolidated subsidiaries. Equity-based compensation expense of $949.4 million was recognized for the year ended December 31, 2010. Based on the respective percentage shares of Oaktree Operating Group units held by the Company and OCGH Unitholders, 15.3% of the

 

F-38


Table of Contents

Oaktree Capital Group, LLC

Notes to Consolidated Financial Statements – (Continued)

December 31, 2010

($ in thousands, except where noted)

 

$949.4 million, or $145.4 million, was credited to paid-in capital, and the remaining 84.7%, or $804.0 million, was credited to OCGH’s non-controlling interest in consolidated subsidiaries. As of January 1, 2011, Oaktree will recognize compensation expense on its non-vested equity-based awards of $969.5 million over a weighted average recognition period of 1.1 years.

A maximum of 22,050,628 OCGH units have been authorized for issuance pursuant to the 2007 Oaktree Capital Group Equity Incentive Plan and 3,431,676 have been issued as of December 31, 2010. These units, each of which represents an indirect interest in one Oaktree Operating Group unit, can be awarded in the form of options, unit appreciation rights or other unit-based awards. Total vested and unvested outstanding units, including Class A Units, Class C Units and OCGH Units, were 148,107,954 as of December 31, 2010.

A summary of the status of the Company’s unvested equity-based awards as of December 31, 2010 and a summary of changes for each of the three years then ended, are presented below (actual dollars per unit):

 

     Class C Units      OCGH Units  
     Number of
Units
    Weighted
average grant
date fair value
     Number of
Units
    Weighted
average grant
date fair value
 

Balance, December 31, 2007

     —        $ —           106,164,536      $ 43.96   

Granted

     3,000        24.75         841,286        28.95   

Vested

     —          —           (21,249,111     43.92   

Exchanged

     —          —           —          —     

Forfeited

     —          —           (800     29.25   
  

 

 

      

 

 

   

Balance, December 31, 2008

     3,000        24.75         85,755,911        43.82   

Granted

     —          —           862,346        13.95   

Vested

     (600     24.75         (21,589,050     43.63   

Exchanged

     —          —           —          —     

Forfeited

     —          —           (14,000     29.25   
  

 

 

      

 

 

   

Balance, December 31, 2009

     2,400        24.75         65,015,207        43.48   

Granted

     —          —           1,356,500        23.31   

Vested

     (600     24.75         (21,488,900     43.79   

Exchanged

     —          —           —          —     

Forfeited

     —          —           (15,000     23.26   
  

 

 

      

 

 

   

Balance, December 31, 2010

     1,800      $ 24.75         44,867,807      $ 42.73   
  

 

 

      

 

 

   

As of December 31, 2010, unvested units were expected to vest as follows:

 

     Number of
Units
     Weighted average
remaining service term
(years)
 

OCGH Units

     44,867,807         1.1   

Class C Units

     1,800         2.3   

As part of the year-end 2010 personnel and compensation review process, 1,443,300 restricted units were issued with a grant date during the first quarter of 2011, subject to equal annual vesting over periods of five or ten years.

 

F-39


Table of Contents

Oaktree Capital Group, LLC

Notes to Consolidated Financial Statements – (Continued)

December 31, 2010

($ in thousands, except where noted)

 

11. INCOME TAXES AND RELATED PAYMENTS

Prior to May 25, 2007, OCM was treated as a partnership for tax purposes, with the effects of its activities flowing through to the income tax returns of its members. Consequently, no provision for income taxes was made except for non-U.S., city and local income taxes incurred directly by OCM. In connection with the 2007 Private Offering, Oaktree was established as a publicly traded partnership and Oaktree Holdings, Inc. and Oaktree AIF Holdings, Inc., two of its Intermediate Holding Companies, were established as wholly-owned corporate subsidiaries. Accordingly, income earned by these corporate subsidiaries is subject to U.S. federal and state income taxation and taxed at prevailing rates. Income earned by non-corporate subsidiaries is not subject to U.S. federal corporate income tax and is allocated to the Oaktree Operating Group’s unitholders. Oaktree incurs income tax expense despite reporting a loss before income taxes for financial reporting purposes because the non-cash compensation expense arising from the 2007 Private Offering that causes the reported loss is generally not deductible for income tax purposes. The Company’s effective income tax rate is dependent on many factors, including the estimated nature of many amounts and the mix of revenues and expenses between the two corporate subsidiaries that are subject to income taxes and the three other subsidiaries that are not; consequently, the effective income tax rate is subject to significant variation from period to period.

The May 2007 Restructuring involved Oaktree’s purchase of Oaktree Operating Group units from the OCGH Unitholders and an election by certain Oaktree Operating Group entities under Section 754 of the U.S. Internal Revenue Code, resulting in an increase in the tax basis of the assets owned by the Oaktree Operating Group. As of May 25, 2007, Oaktree established a deferred tax asset for the expected tax benefit associated with the difference between the book value and tax basis of net assets, based on an estimated combined marginal U.S. federal and state tax rate of approximately 41% and the expectation, based on an analysis of expected future earnings, that it is probable that this benefit will be realized. The establishment of the deferred tax asset increased additional paid-in capital, because the transaction was between Oaktree and its unitholders. The deferred tax asset reflects the tax impact of payments expected to be made under the tax receivable agreement (described below), which further increase Oaktree’s deferred tax benefits and the estimated future payments due under the tax receivable agreement.

 

F-40


Table of Contents

Oaktree Capital Group, LLC

Notes to Consolidated Financial Statements – (Continued)

December 31, 2010

($ in thousands, except where noted)

 

Income tax expense from operations consisted of the following for the years ended December 31:

 

     2008      2009      2010  

Current:

        

U.S. federal income tax

   $ 6,352       $ 10,459       $ 13,665   

State and local income tax

     2,556         4,201         5,573   

Foreign income tax

     6,246         1,963         4,984   
  

 

 

    

 

 

    

 

 

 
   $ 15,154       $ 16,623       $ 24,222   
  

 

 

    

 

 

    

 

 

 

Deferred:

        

U.S. federal income tax

   $ 1,929       $ 1,184       $ 1,907   

State and local income tax

     258         460         270   
  

 

 

    

 

 

    

 

 

 
   $ 2,187       $ 1,644       $ 2,177   
  

 

 

    

 

 

    

 

 

 

Total:

        

U.S. federal income tax

   $ 8,281       $ 11,643       $ 15,572   

State and local income tax

     2,814         4,661         5,843   

Foreign income tax

     6,246         1,963         4,984   
  

 

 

    

 

 

    

 

 

 

Income tax expense

   $ 17,341       $ 18,267       $ 26,399   
  

 

 

    

 

 

    

 

 

 

The Company’s income before income taxes consisted of the following for the years ended December 31:

 

     2008     2009      2010  

Domestic income (loss) before income taxes

   $ (7,572,229   $ 11,948,983       $ 5,289,742   

Foreign income (loss) before income taxes

     (48,461     (56,452      17,446   
  

 

 

   

 

 

    

 

 

 

Total income (loss) before income taxes

   $ (7,620,690   $ 11,892,531       $ 5,307,188   
  

 

 

   

 

 

    

 

 

 

The Company’s effective income tax rate differed from the federal statutory rate for the following reasons for the years ended December 31:

 

     2008     2009     2010  

Income tax expense at federal statutory rate

     35.00     35.00     35.00

Income passed through

     (34.21     (35.49     (35.53

State and local taxes, net of federal benefit

     (0.03     0.03        0.11   

Foreign taxes

     (0.30     0.18        (0.02

Share-based compensation expense

     (0.67     0.42        0.94   

Other, net

     (0.02     0.01        —     
  

 

 

   

 

 

   

 

 

 

Total effective rate

     (0.23 )%      0.15     0.50
  

 

 

   

 

 

   

 

 

 

 

F-41


Table of Contents

Oaktree Capital Group, LLC

Notes to Consolidated Financial Statements – (Continued)

December 31, 2010

($ in thousands, except where noted)

 

The income tax effects of temporary differences that give rise to significant portions of deferred tax assets and liabilities were as follows as of December 31:

 

     2008     2009     2010  

Deferred tax assets:

      

Investment in partnerships

   $ 78,909      $ 74,695      $ 72,177   

Equity-based compensation expense

     305        1,648        3,010   

Other, net

     159        1,715        1,432   
  

 

 

   

 

 

   

 

 

 

Total deferred tax assets

     79,373        78,058        76,619   

Total deferred tax liabilities

     3,268        3,598        4,336   
  

 

 

   

 

 

   

 

 

 

Net deferred tax assets before valuation allowance

     76,105        74,460        72,283   

Valuation allowance

     —          —          —     
  

 

 

   

 

 

   

 

 

 

Net deferred tax assets

   $ 76,105      $ 74,460      $ 72,283   
  

 

 

   

 

 

   

 

 

 

Net deferred tax liabilities are included in accounts payable, other accrued expenses and other liabilities in the consolidated statements of financial condition.

In assessing the realizability of deferred tax assets, the Company considers whether it is probable that some or all of the deferred tax assets will not be realized. In determining whether the deferred taxes are realizable, the Company considers the period of expiration of the tax asset, historical and projected taxable income, and tax liabilities for the tax jurisdiction in which the tax asset is located. Although the Company has recorded pre-tax losses for financial reporting purposes, the entities that generate taxable income have generated (and are expected to generate in subsequent years) substantial book and tax basis pre-tax income. The deferred tax asset recognized by the Company, related to the higher tax basis in the carrying value of certain assets compared to the book basis of those assets, will be recognized in future years by these taxable entities. The deferred tax asset recognized is based on the amount of the asset that the Company’s management has determined is more likely than not to be realized in future periods. In determining the realizability of this asset, management has considered numerous factors which will give rise to pre-tax income in future periods. Among the factors considered by management were the historical and expected future book and tax basis pre-tax income of the Company and unrealized gains in the Company’s assets at the determination date. Based on these factors, the Company has determined, as of December 31, 2010, that all deferred tax assets will be realizable in future periods.

As of January 1, 2009, the Company adopted accounting guidance issued by the FASB that requires companies to recognize the tax benefits of uncertain tax positions only where the position is “more likely than not” to be sustained assuming examination by tax authorities. Pursuant to the guidance, the Company analyzed its tax filing positions in all of the federal, state and foreign tax jurisdictions where it is required to file income tax returns, as well as for all open tax years in these jurisdictions. Based on this review, total reserves of $6.6 million were recorded for uncertain income tax positions, including cumulative effect adjustments at the date of adoption of $0.3 million and $1.3 million to Class A and Class C Unitholder’s capital and OCGH non-controlling interest in consolidated subsidiaries, respectively. As of December 31, 2010, the total reserve balance was $9.3 million.

 

F-42


Table of Contents

Oaktree Capital Group, LLC

Notes to Consolidated Financial Statements – (Continued)

December 31, 2010

($ in thousands, except where noted)

 

Oaktree recognizes accrued interest and penalties related to uncertain tax positions in income tax expenses in the consolidated statements of operations. The Company recognized $0.4 million and $1.0 million in interest and penalties expense for the years ended December 31, 2009 and 2010, respectively, resulting in reserves for interest and penalties of $0.4 million and $1.4 million as of December 31, 2009 and 2010, respectively.

The following is a tabular reconciliation of unrecognized tax benefits (excluding interest and penalties thereon):

 

     2008      2009      2010  

Unrecognized tax benefits, January 1

   $ 295       $ 2,812       $ 6,142   

Additions for tax positions related to the current year

     2,517         3,330         1,813   

Additions for tax positions related to prior years

     —           —           —     

Reductions for tax positions related to prior years

     —           —           —     

Settlement of tax positions

     —           —           —     

Lapse of statute of limitations

     —           —           —     
  

 

 

    

 

 

    

 

 

 

Unrecognized tax benefits, December 31

   $ 2,812       $ 6,142       $ 7,955   
  

 

 

    

 

 

    

 

 

 

The Company files its tax returns as prescribed by the tax laws of the jurisdictions in which it operates. In the normal course of business, Oaktree is subject to examination by federal, state, local and foreign tax regulators. With limited exceptions, the Company is no longer subject to income tax audits by taxing authorities for the years before 2006. Although the outcome of tax audits is always uncertain, the Company does not believe the outcome of any current audit will have a material adverse effect on the Company’s consolidated cash flows, financial position or results of operations. Oaktree does not believe that it is reasonably possible that unrecognized tax benefits will significantly change within the next twelve months as a result of settlements or lapses of statutes of limitation.

Tax receivable agreement

Subject to certain restrictions, each holder of OCGH units has the right to exchange his or her vested units for, at the option of the Company’s board of directors, Class A units, an equivalent amount of cash based on then-prevailing market prices, other consideration of equal value or any combination of the foregoing. Certain of the Oaktree Operating Group entities made an election under Section 754 of the U.S. Internal Revenue Code, as amended, which may result in an adjustment to the tax basis of the assets owned by Oaktree Operating Group at the time of an exchange. These exchanges may result in increases in tax deductions and tax basis that would reduce the amount of tax that Oaktree Holdings, Inc. and Oaktree AIF, Holdings, Inc. would otherwise be required to pay in the future.

Oaktree Holdings, Inc. and Oaktree AIF Holdings, Inc. entered into a tax receivable agreement with each of the OCGH Unitholders that provides for the payment to an exchanging or selling OCGH Unitholder equal to 85% of the amount of cash savings, if any, in U.S. federal, state, local and foreign income taxes that Oaktree Holdings, Inc. and Oaktree AIF Holdings, Inc. would actually realize (or is deemed to realize in the case of an early termination payment by Oaktree Holdings, Inc. or Oaktree AIF Holdings, Inc. or a change of control, as defined) as a result of these increases in tax basis. The liability associated with the TRA is adjusted in conjunction with changes to the deferred tax asset. These payments are expected to occur over the period ending approximately in 2029. In connection with the May 2007 Restructuring and related tax effects, a $77.6 million capital decrease and offsetting

 

F-43


Table of Contents

Oaktree Capital Group, LLC

Notes to Consolidated Financial Statements – (Continued)

December 31, 2010

($ in thousands, except where noted)

 

liability to the OCGH Unitholders was recorded with respect to the tax receivable agreement, which is a component, along with the previously described $91.3 million deferred tax asset, of the deferred tax effects as of December 31, 2007. During the third quarter of 2008, the Company finalized valuations needed to estimate the future taxable deductions created in connection with the sale of the OCGH Unitholders’ interests in the Oaktree Operating Group, which resulted in a decrease to the deferred tax assets of $11.4 million, offset by a decrease to the liability for amounts payable under the tax receivable agreement of $9.7 million and a decrease to paid-in capital of $1.7 million. Payments of $1.3 million and $3.5 million were made to certain OCGH Unitholders by Oaktree Holdings, Inc. in 2009 related to tax benefits that Oaktree Holdings, Inc. recognized, including interest thereon, with respect to the 2007 and 2008 taxable years, respectively. Oaktree AIF Holdings, Inc. did not generate taxable income in 2007 or 2008 and did not recognize any tax benefits related to the tax receivable agreement for those years. Accordingly, Oaktree AIF Holdings, Inc. did not make any payments in connection with the tax receivable agreement for 2007 or 2008. In connection with the tax return filed for the year ended December 31, 2009, $3.2 million was paid to certain OCGH Unitholders by Oaktree Holdings, Inc. and Oaktree AIF Holdings, Inc. in October 2010.

12. COMMITMENTS AND CONTINGENCIES

In the normal course of business, Oaktree enters into contracts that contain certain representations, warranties and indemnifications. The Company’s exposure under these arrangements would involve future claims that have not yet been asserted. Inasmuch as no such claims currently exist or are expected to arise, the Company has not accrued any liability in connection with these indemnifications.

Legal actions

Periodically, the Company is a party to legal actions arising in the ordinary course of business. The Company is currently not subject to any actions that individually, or in the aggregate, are expected to have a material impact on the Company’s results of operations, cash flows or financial condition.

Incentive income

In addition to the incentive income recognized by Oaktree, certain of its funds have amounts recorded as potentially allocable to Oaktree as its share of potential future incentive income, based on each fund’s NAV. Inasmuch as this incentive income is contingent upon future investment activity and other factors, it is not recognized by Oaktree until it is fixed or otherwise determinable. As of December 31, 2008, 2009 and 2010, the aggregate of such amounts recorded at the fund level in excess of incentive income recognized by Oaktree was $526,116, $1,590,365 and $2,066,846, respectively, for which related incentive income compensation expense was estimated to be $240,837, $710,486 and $900,263, respectively.

Commitments to funds

As of December 31, 2009 and 2010, Oaktree, generally in the capacity as general partner, had undrawn capital commitments of $305,048 and $322,881, respectively, including commitments to both non-consolidated and consolidated funds.

 

F-44


Table of Contents

Oaktree Capital Group, LLC

Notes to Consolidated Financial Statements – (Continued)

December 31, 2010

($ in thousands, except where noted)

 

Operating leases

Oaktree leases its main headquarters office in Los Angeles and offices in New York City, Stamford and eight cities in Asia and Europe, pursuant to current lease terms expiring through 2020. Occupancy costs for the years ended December 31, 2008, 2009 and 2010, were $13,712, $16,269 and $17,693, respectively. Additionally, as of December 31, 2009, Oaktree leased a corporate plane pursuant to an agreement with a scheduled termination in March 2014. In December 2009, the Company exercised an early termination option and ultimately acquired the plane from the lessor in January 2010. Concurrent with this transaction, Oaktree sold the plane and entered into a five-year lease for a different corporate plane.

Aggregate estimated minimum commitments under Oaktree’s operating leases at December 31, 2010 were as follows:

 

2011

   $ 15,304   

2012

     12,352   

2013

     10,902   

2014

     10,811   

2015

     9,196   

Thereafter

     22,783   
  

 

 

 

Total

   $ 81,348   
  

 

 

 

Investment commitments of consolidated funds

The consolidated funds are parties to certain credit agreements, providing for the issuance of letters of credit and revolving loans, which may require the consolidated funds to extend additional loans to investee companies. The consolidated funds use the same investment criteria in making these unrecorded commitments as they do for investments that are included in the consolidated statements of financial condition. The unfunded liability associated with these credit agreements is equal to the amount by which the contractual loan commitment exceeds the sum of the amount of funded debt and cash held in escrow, if any. As of December 31, 2009 and 2010, these commitments were $597,329 and $538,230, respectively.

As of December 31, 2009 and 2010, the consolidated funds had aggregate commitments in the ordinary course of business to fund potential investments of $168,471 and $665,226, respectively. These commitments will be funded by contributions to the consolidated funds from existing investors.

The consolidated funds may agree to guarantee the repayment obligations of certain investee companies. The guaranteed amounts were not material to the consolidated financial statements as of December 31, 2009 and 2010.

13. EMPLOYEE BENEFITS

Oaktree provides certain employee benefits, including a voluntary 401(k) savings plan for which the Company makes an annual profit sharing contribution, up to 4% of total compensation for employees below certain compensation levels and up to 12% of total compensation, subject to prescribed limits, for employees meeting certain eligibility requirements in 2010. In prior years, the

 

F-45


Table of Contents

Oaktree Capital Group, LLC

Notes to Consolidated Financial Statements – (Continued)

December 31, 2010

($ in thousands, except where noted)

 

voluntary 401(k) plan included a matching contribution of up to 3% of total compensation for employees below certain compensation levels, subject to prescribed limits. For the years ended December 31, 2008, 2009 and 2010, the Company incurred expenses of $0.3 million, $0.3 million and $3.7 million, respectively, in connection with the plan. Oaktree also has a discretionary annual bonus program for all employees, which is based, in part, on annual income.

14. RELATED PARTY TRANSACTIONS

Oaktree considers its principals, employees and non-consolidated Oaktree funds to be affiliates. Amounts due from and to affiliates were comprised of the following as of December 31:

 

     2009      2010  

Due from affiliates:

     

Loans

   $ 7,290       $ 14,062   

Amounts due from non-consolidated funds

     757         815   

Payments made on behalf of non-consolidated entities

     1,012         2,416   

Non-interest bearing advances made to certain principals, non-controlling interest holders and employees

     296         3,475   
  

 

 

    

 

 

 

Total due from affiliates

   $ 9,355       $ 20,768   
  

 

 

    

 

 

 

Due to affiliates:

     

Due to OCGH Unitholders in connection with the tax receivable agreement (see Note 11)

   $ 63,081       $ 59,928   

Distributions received on behalf of certain principals, current and former employees

     12,309         —     

Amounts due to principals, certain non-controlling interest holders and employees

     5,550         1,568   
  

 

 

    

 

 

 

Total due to affiliates

   $ 80,940       $ 61,496   
  

 

 

    

 

 

 

Loans

Loans primarily consist of interest bearing advances made to certain non-controlling interest holders, primarily Oaktree employees, to meet tax obligations related to equity vesting compensation. The notes, which are generally recourse to the borrower or secured by vested equity and other collateral, bear interest at Oaktree’s cost of capital and generated interest income of $0, $51 and $1,068 for the years ended December 31, 2008, 2009 and 2010, respectively.

Due from Oaktree funds and portfolio companies

In the normal course of business, the Company pays certain expenses on behalf of the Oaktree funds, for which it is ultimately reimbursed. Amounts advanced on behalf of consolidated funds are eliminated in consolidation. Certain expenses initially paid by Oaktree, primarily employee travel and other costs associated with particular portfolio company holdings, are reimbursed by the portfolio companies.

Other investment transactions

The Company’s principals and senior professionals are permitted to invest their own capital in Oaktree funds. The Company waives any right to incentive income that would ordinarily be earned on

 

F-46


Table of Contents

Oaktree Capital Group, LLC

Notes to Consolidated Financial Statements – (Continued)

December 31, 2010

($ in thousands, except where noted)

 

such investments, but assesses the normal management fee. To facilitate the funding of capital calls by funds in which principals and senior professionals are invested, the Company advances on a short-term basis the amount of capital calls on their behalf. These advances are generally reimbursed toward the end of the calendar quarter in which the capital calls occurred. Amounts temporarily advanced by the Company are included in non-interest bearing advances made to certain non-controlling interest holders and employees, and any amounts owed by the Company under these arrangements are included in the total distributions received on behalf of certain current and former employees.

Aircraft and other services

The Company leases an airplane for business purposes. Oaktree employees and principals are permitted to charter the aircraft for personal use at rates that cover the costs of operation. Additionally, the Company occasionally makes use of an airplane owned by one of its principals for business purposes at a negotiated cost that is based on market rates.

Special allocations

Certain principals receive special allocations based on a percentage of profits of the Oaktree Operating Group. These special allocations, which are recorded as compensation expense, are made on a current basis only for so long as they remain principals of the Company.

Transactions with Meyer Memorial Trust

One of the Company’s directors, Mr. Pierson, is the chief financial and investment officer of Meyer Memorial Trust. Meyer Memorial Trust invests in certain Oaktree funds on substantially the same terms as the other investors in those funds.

15. CAPITAL REQUIREMENTS OF REGULATED ENTITIES

Oaktree has a registered broker-dealer that is subject to the minimum net capital requirements of the Securities and Exchange Commission (“SEC”) and the Financial Industry Regulatory Authority (“FINRA”). Additionally, Oaktree has an entity based in London which is subject to the capital requirements of the U.K. Financial Services Authority (“FSA”) and another entity based in Hong Kong which is subject to the capital requirements of the Hong Kong Securities and Futures Ordinance. These entities operate in excess of their respective regulatory capital requirements.

The regulatory capital requirements referred to above may restrict the Company’s ability to withdraw capital from its entities. At December 31, 2010, approximately $7.5 million may be restricted as to the payment of cash dividends and advances to the Company.

16. SEGMENT REPORTING

The Company’s business is comprised of one segment, the investment management segment. As a leading global investment manager, Oaktree provides investment management services to a largely institutional client base through closed-end, open-end and evergreen funds. Management makes operating decisions and assesses business performance based on financial and operating metrics and data that are presented without the consolidation of any funds.

 

F-47


Table of Contents

Oaktree Capital Group, LLC

Notes to Consolidated Financial Statements – (Continued)

December 31, 2010

($ in thousands, except where noted)

 

Oaktree primarily conducts its investment management business and generates substantially all of its revenues in the United States.

Adjusted net income

Our chief operating decision maker uses adjusted net income, or ANI, to evaluate the financial performance of, and make resource allocations and other operating decisions for, the investment management segment. The components of revenues and expenses used in the determination of ANI do not give effect to the consolidation of the funds that the Company manages. In addition, ANI excludes the effect of: (a) non-cash compensation charges related to the vesting of OCGH units, (b) income taxes, (c) expenses that Oaktree Capital Group, LLC or its Intermediate Holding Companies bear directly and (d) the adjustment for the OCGH non-controlling interest subsequent to May 24, 2007. ANI is calculated at the Oaktree Operating Group level. ANI was as follows:

 

     Year Ended December 31,  
     2008     2009     2010  

Revenues:

      

Management fees

   $ 544,520      $ 636,260      $ 750,031   

Incentive income

     173,876        175,065        413,240   

Investment income (loss)

     (151,249     289,001        149,449   
  

 

 

   

 

 

   

 

 

 

Total segment revenues

     567,147        1,100,326        1,312,720   
  

 

 

   

 

 

   

 

 

 

Expenses:

      

Compensation and benefits

     (218,128     (268,241     (287,067

Incentive income compensation expense

     (64,845     (65,639     (159,243

General, administrative and other expenses

     (70,459     (77,788     (87,602
  

 

 

   

 

 

   

 

 

 

Total expenses

     (353,432     (411,668     (533,912
  

 

 

   

 

 

   

 

 

 

Other income, net

     —          —          11,243   

Interest expense, net of interest income

     (6,437     (13,071     (26,173
  

 

 

   

 

 

   

 

 

 

ANI

   $ 207,278      $ 675,587      $ 763,878   
  

 

 

   

 

 

   

 

 

 

A reconciliation of net loss attributable to Oaktree Capital Group, LLC to ANI of the investment management segment is presented below.

 

     Year Ended December 31,  
     2008     2009     2010  

Net loss attributable to Oaktree Capital Group, LLC

   $ (127,313   $ (57,058   $ (49,455

Compensation expense for vesting of OCGH units

     941,566        940,683        949,376   

Income taxes

     17,341        18,267        26,399   

Non-Oaktree Operating Group expenses

     969        1,008        1,113   

OCGH non-controlling interest

     (625,285     (227,313     (163,555
  

 

 

   

 

 

   

 

 

 

ANI

   $ 207,278      $ 675,587      $ 763,878   
  

 

 

   

 

 

   

 

 

 

 

F-48


Table of Contents

Oaktree Capital Group, LLC

Notes to Consolidated Financial Statements – (Continued)

December 31, 2010

($ in thousands, except where noted)

 

The following tables reconcile the Company’s segment information to the consolidated financial statements:

 

     Year Ended December 31, 2008  
     Segment     Adjustments     Consolidated  

Management fees (a)

   $ 544,520      $ (448,678   $ 95,842   

Incentive income (a)

     173,876        (172,194     1,682   

Investment income (loss) (a)

     (151,249     154,235        2,986   

Total expenses (b)

     (353,432     (1,010,577     (1,364,009

Interest expense, net (c)

     (6,437     (67,037     (73,474

Other income (loss) of consolidated funds (d)

     —          (6,283,717     (6,283,717

Income taxes

     —          (17,341     (17,341

Net loss attributable to non-controlling redeemable interests in consolidated funds

     —          6,885,433        6,885,433   

Net loss attributable to OCGH non-controlling interest in consolidated subsidiaries

     —          625,285        625,285   
  

 

 

   

 

 

   

 

 

 

ANI/Net loss attributable to Oaktree Capital Group, LLC

   $ 207,278      $ (334,591   $ (127,313
  

 

 

   

 

 

   

 

 

 

Investments in limited partnerships, at equity (e)

   $ 606,478      $ (569,636   $ 36,842   
  

 

 

   

 

 

   

 

 

 

Total assets (f)

   $ 913,757      $ 30,883,521      $ 31,797,278   
  

 

 

   

 

 

   

 

 

 

 

(a) The adjustment represents the elimination of amounts attributable to the consolidated funds.
(b) The expense adjustment consists of the inclusion of $941,566 of compensation expense for vesting of OCGH units, $68,042 of consolidated fund expenses and $969 of expenses incurred by the Intermediate Holding Companies.
(c) The interest expense adjustment represents the inclusion of interest expense attributable to non-controlling interests of the consolidated funds.
(d) The adjustment to other income (loss) of consolidated funds primarily represents the inclusion of interest, dividend and other investment income attributable to non-controlling interests of the consolidated funds.
(e) The adjustment to investments in limited partnerships is to remove from segment assets the consolidated funds that are treated as equity method investments for segment reporting purposes.
(f) Total assets adjustment represents the inclusion of investments and other assets of the consolidated funds, net of segment assets eliminated in consolidation, which are primarily investments in limited partnerships and incentive income receivable.

 

F-49


Table of Contents

Oaktree Capital Group, LLC

Notes to Consolidated Financial Statements – (Continued)

December 31, 2010

($ in thousands, except where noted)

 

 

     Year Ended December 31, 2009  
     Segment     Adjustments     Consolidated  

Management fees (a)

   $ 636,260      $ (520,421   $ 115,839   

Incentive income (a)

     175,065        (137,772     37,293   

Investment income (a)

     289,001        (287,223     1,778   

Total expenses (b)

     (411,668     (1,014,650     (1,426,318

Interest expense, net (c)

     (13,071     (21,871     (34,942

Other income of consolidated funds (d)

     —          13,198,881        13,198,881   

Income taxes

     —          (18,267     (18,267

Net income attributable to non-controlling redeemable interests in consolidated funds

     —          (12,158,635     (12,158,635

Net loss attributable to OCGH non-controlling interest in consolidated subsidiaries

     —          227,313        227,313   
  

 

 

   

 

 

   

 

 

 

ANI/Net loss attributable to Oaktree Capital Group, LLC

   $ 675,587      $ (732,645   $ (57,058
  

 

 

   

 

 

   

 

 

 

Investments in limited partnerships, at equity (e)

   $ 909,329      $ (872,337   $ 36,992   
  

 

 

   

 

 

   

 

 

 

Total assets (f)

   $ 1,702,403      $ 41,493,328      $ 43,195,731   
  

 

 

   

 

 

   

 

 

 

 

(a) The adjustment represents the elimination of amounts attributable to the consolidated funds.
(b) The expense adjustment consists of the inclusion of $940,683 of compensation expense for vesting of OCGH units, $72,959 of consolidated fund expenses and $1,008 of expenses incurred by the Intermediate Holding Companies.
(c) The interest expense adjustment represents the inclusion of interest expense attributable to non-controlling interests of the consolidated funds.
(d) The adjustment to other income of consolidated funds primarily represents the inclusion of interest, dividend and other investment income attributable to non-controlling interests of the consolidated funds.
(e) The adjustment to investments in limited partnerships is to remove from segment assets the consolidated funds that are treated as equity method investments for segment reporting purposes.
(f) Total assets adjustment represents the inclusion of investments and other assets of the consolidated funds, net of segment assets eliminated in consolidation, which are primarily investments in limited partnerships and incentive income receivable.

 

F-50


Table of Contents

Oaktree Capital Group, LLC

Notes to Consolidated Financial Statements – (Continued)

December 31, 2010

($ in thousands, except where noted)

 

 

     Year Ended December 31, 2010  
     Segment     Adjustments     Consolidated  

Management fees (a)

   $ 750,031      $ (587,980   $ 162,051   

Incentive income (a)

     413,240        (369,110     44,130   

Investment income (a)

     149,449        (142,829     6,620   

Total expenses (b)

     (533,912     (1,046,739     (1,580,651

Other income, net

     11,243        —          11,243   

Interest expense, net (c)

     (26,173     (29,748     (55,921

Other income of consolidated funds (d)

     —          6,719,716        6,719,716   

Income taxes

     —          (26,399     (26,399

Net income attributable to non-controlling redeemable interests in consolidated funds

     —          (5,493,799     (5,493,799

Net loss attributable to OCGH non-controlling interest in consolidated subsidiaries

     —          163,555        163,555   
  

 

 

   

 

 

   

 

 

 

ANI/Net loss attributable to Oaktree Capital Group, LLC

   $ 763,878      $ (813,333   $ (49,455
  

 

 

   

 

 

   

 

 

 

Investments in limited partnerships, at equity (e)

   $ 1,108,690      $ (1,036,491   $ 72,199   
  

 

 

   

 

 

   

 

 

 

Total assets (f)

   $ 1,944,801      $ 45,898,859      $ 47,843,660   
  

 

 

   

 

 

   

 

 

 

 

(a) The adjustment represents the elimination of amounts attributable to the consolidated funds.
(b) The expense adjustment consists of the inclusion of $949,376 of compensation expense for vesting of OCGH units, $96,250 of consolidated fund expenses and $1,113 of expenses incurred by the Intermediate Holding Companies.
(c) The interest expense adjustment represents the inclusion of interest expense attributable to non-controlling interests of the consolidated funds.
(d) The adjustment to other income of consolidated funds primarily represents the inclusion of interest, dividend and other investment income attributable to non-controlling interests of the consolidated funds.
(e) The adjustment to investments in limited partnerships is to remove from segment assets the consolidated funds that are treated as equity method investments for segment reporting purposes.
(f) Total assets adjustment represents the inclusion of investments and other assets of the consolidated funds, net of segment assets eliminated in consolidation, which are primarily investments in limited partnerships and incentive income receivable.

17. SUBSEQUENT EVENTS

On January 7, 2011, Oaktree and certain of its subsidiaries executed a credit agreement with a bank syndicate for senior unsecured credit facilities aggregating $550 million. The facilities consist of a $300 million funded term loan maturing in January 2016, repayable 2.5% per quarter, and a $250 million undrawn revolving credit facility that expires in January 2014. The Company entered into an interest rate swap that, together with the margin for Eurodollar loans of 1.50% at the Company’s current credit rating, fixed the term loan’s annual interest rate at 3.19%. In connection with this credit agreement, the $210 million undrawn credit facility originally scheduled to expire August 8, 2011 was terminated.

 

F-51


Table of Contents

Oaktree Capital Group, LLC

Notes to Consolidated Financial Statements – (Continued)

December 31, 2010

($ in thousands, except where noted)

 

In the second quarter of 2011, 80,000 OCGH restricted units were granted to employees.

A distribution in the amount of 90 cents per Class A and Class C unit was paid on January 31, 2011 to holders of record on January 24, 2011.

A distribution in the amount of 64 cents per Class A and Class C unit was paid on April 29, 2011 to holders of record on April 25, 2011.

On June 8, 2011, Kaplan Industry, Inc. v. Oaktree Capital Management, L.P. was filed in the U.S. District Court for the Southern District of Florida. In Kaplan, the plaintiff alleges that Oaktree Capital Management, L.P. tortiously interfered with a business relationship and engaged in a civil conspiracy through the actions of Gulmar Offshore Middle East, LLC (“Gulmar”), a business recently acquired by subsidiaries of OCM European Principal Opportunities Fund II, L.P. (“EPOF II”). Oaktree Capital Management, L.P. serves as investment manager to EPOF II. The complaint alleges that Gulmar breached a consortium agreement between Gulmar and Kaplan Industry, Inc. relating to the consortium’s performance of services to Petróleos de Venezuela, S.A., the state-owned oil producer of Venezuela. The plaintiff alleges that Oaktree is responsible for these breaches by Gulmar. The complaint seeks damages in excess of $800 million. The substance of the claim relates almost exclusively to actions by Gulmar prior to EPOF II’s acquisition and the basis of the claim is currently subject to an ongoing arbitration in the United Kingdom between Kaplan and Gulmar. On August 18, 2011, the court granted Oaktree Capital Management, L.P.’s motion to stay pending the completion of a related arbitration proceeding in London. Oaktree Capital Management, L.P. believes the case is without merit and that any exposure to loss is remote.

In connection with the issuance of the consolidated financial statements for the year ended December 31, 2010, the Company evaluated subsequent events through June 16, 2011, the date the consolidated financial statements were available to be issued. In connection with the reissuance of the consolidated financial statements, the Company evaluated subsequent events through November 18, 2011, the date the consolidated financial statements were available to be reissued.

 

F-52


Table of Contents

Oaktree Capital Group, LLC

Condensed Consolidated Statements of Financial Condition

($ in thousands)

 

     December 31,
2010
    September 30,
2011
 
           (Unaudited)  

Assets

    

Cash and cash-equivalents

   $ 348,502      $ 340,964   

U.S. Treasury and government agency securities

     170,564        407,456   

Investments in limited partnerships

     72,199        122,786   

Due from affiliates

     20,768        28,458   

Deferred tax assets

     76,619        76,619   

Other assets

     125,449        124,431   

Assets of consolidated funds:

    

Cash and cash-equivalents

     5,957,252        2,664,505   

Investments, at fair value

     39,559,170        36,207,510   

Dividends and interest receivable

     228,520        272,962   

Due from brokers

     992,103        976,398   

Receivable for securities sold

     156,364        120,682   

Derivative assets, at fair value

     84,036        237,578   

Other assets

     52,114        78,144   
  

 

 

   

 

 

 

Total assets

   $ 47,843,660      $ 41,658,493   
  

 

 

   

 

 

 

Liabilities and Unitholders’ Capital

    

Liabilities:

    

Accrued compensation expenses

   $ 191,343      $ 143,404   

Accounts payable, other accrued expenses and other liabilities

     50,189        77,568   

Due to affiliates

     61,496        59,928   

Debt obligations

     403,571        659,643   

Liabilities of consolidated funds:

    

Accounts payable, accrued expenses and other liabilities

     32,001        26,677   

Payables for securities purchased

     480,260        604,768   

Securities sold short, at fair value

     367,155        157,769   

Derivative liabilities, at fair value

     235,758        45,978   

Distributions payable

     227,910        152,881   

Borrowings under revolving credit facilities

     91,145        176,619   
  

 

 

   

 

 

 

Total liabilities

     2,140,828        2,105,235   
  

 

 

   

 

 

 

Commitments and contingencies

    

Non-controlling redeemable interests in consolidated funds

     44,466,116        38,425,633   
  

 

 

   

 

 

 

Unitholders’ capital:

    

Class A units, no par value unlimited units authorized, 22,664,100 units issued and outstanding at December 31, 2010 and September 30, 2011

     —          —     

Class B units, no par value unlimited units authorized, 125,430,854 and 125,862,115 units issued and outstanding at December 31, 2010 and September 30, 2011, respectively

     —          —     

Class C convertible units, no par value unlimited units authorized, 13,000 units issued and outstanding at December 31, 2010 and September 30, 2011

     —          —     

Paid-in capital

     549,466        604,945   

Accumulated deficit

     (348,741     (415,770

Accumulated other comprehensive loss

     (372     (1,851
  

 

 

   

 

 

 

Class A and Class C Unitholders’ capital

     200,353        187,324   

OCGH non-controlling interest in consolidated subsidiaries

     1,036,363        940,301   
  

 

 

   

 

 

 

Total Unitholders’ capital

     1,236,716        1,127,625   
  

 

 

   

 

 

 

Total liabilities and Unitholders’ capital

   $ 47,843,660      $ 41,658,493   
  

 

 

   

 

 

 

Please see accompanying notes to condensed consolidated financial statements.

 

F-53


Table of Contents

Oaktree Capital Group, LLC

Condensed Consolidated Statements of Operations

(Unaudited)

(in thousands, except per unit amounts)

 

     Three Months Ended
September 30,
    Nine Months Ended
September 30,
 
           2010                 2011                 2010                 2011        

Revenues:

        

Management fees

   $ 43,623      $ 34,717      $ 126,944      $ 104,770   

Incentive income

     7,149        2,766        16,398        15,055   
  

 

 

   

 

 

   

 

 

   

 

 

 

Total revenues

     50,772        37,483        143,342        119,825   
  

 

 

   

 

 

   

 

 

   

 

 

 

Expenses:

        

Compensation and benefits

     (67,658     (65,860     (222,448     (228,091

Incentive income compensation expense

     (12,017     (16,377     (103,726     (111,372

Compensation expense for vesting of OCGH units

     (241,388     (238,013     (712,658     (710,563
  

 

 

   

 

 

   

 

 

   

 

 

 

Total compensation and benefits expense

     (321,063     (320,250     (1,038,832     (1,050,026

General, administrative and other expenses

     (25,053     (26,982     (68,225     (77,385

Consolidated fund expenses

     (16,938     (23,660     (61,793     (75,512
  

 

 

   

 

 

   

 

 

   

 

 

 

Total expenses

     (363,054     (370,892     (1,168,850     (1,202,923
  

 

 

   

 

 

   

 

 

   

 

 

 

Other income (loss):

        

Interest expense

     (9,483     (11,389     (42,809     (37,864

Interest and dividend income

     681,834        458,343        1,923,357        1,993,982   

Net realized gain on consolidated funds’ investments

     890,918        34,922        1,869,497        1,308,766   

Net change in unrealized appreciation (depreciation) on consolidated funds’ investments

     591,736        (4,146,070     219,981        (4,204,804

Investment income

     1,076        1,608        2,383        8,646   

Other income, net

           314        11,730        395   
  

 

 

   

 

 

   

 

 

   

 

 

 

Total other income (loss)

     2,156,081        (3,662,272     3,984,139        (930,879
  

 

 

   

 

 

   

 

 

   

 

 

 

Income (loss) before income taxes

     1,843,799        (3,995,681     2,958,631        (2,013,977

Income taxes

     (3,881     (1,328     (20,257     (15,920
  

 

 

   

 

 

   

 

 

   

 

 

 

Net income (loss)

     1,839,918        (3,997,009     2,938,374        (2,029,897

Less:

        

Net (income) loss attributable to non-controlling redeemable interests in consolidated funds

     (1,924,171     3,761,006        (3,160,204     1,654,687   

Net loss attributable to OCGH non-controlling interest in consolidated subsidiaries

  

 

 

 

68,528

 

  

 

 

 

 

199,460

 

  

 

 

 

 

173,976

 

  

    308,181   
  

 

 

   

 

 

   

 

 

   

 

 

 

Net loss attributable to Oaktree Capital Group, LLC

  

 

$

 

(15,725

 

 

 

$

 

(36,543

 

 

 

$

 

(47,854

 

  $ (67,029
  

 

 

   

 

 

   

 

 

   

 

 

 

Distributions declared per Class A and Class C unit

  

 

$

 

0.36

 

  

 

 

$

 

0.51

 

  

 

 

$

 

1.81

 

  

  $ 2.05   
  

 

 

   

 

 

   

 

 

   

 

 

 

Loss per unit (basic and diluted):

        

Net loss per Class A and Class C unit

  

 

$

 

(0.69

 

 

 

$

 

(1.61

 

 

 

$

 

(2.11

 

  $ (2.96
  

 

 

   

 

 

   

 

 

   

 

 

 

Weighted average number of Class A and Class C units outstanding

  

 

22,677

  

 

 

22,677

  

 

 

22,677

  

    22,677   
  

 

 

   

 

 

   

 

 

   

 

 

 

Please see accompanying notes to condensed consolidated financial statements.

 

 

 

F-54


Table of Contents

Oaktree Capital Group, LLC

Condensed Consolidated Statements of Cash Flows

(Unaudited)

($ in thousands)

 

     Nine Months Ended
September 30,
 
     2010     2011  

Cash flows from operating activities:

    

Net income (loss)

     $ 2,938,374      $ (2,029,897

Adjustments to reconcile net income (loss) to net cash provided by operating activities:

    

Investment income

     (2,383     (8,646

Depreciation and amortization

     4,936        4,830   

Compensation expense for vesting of OCGH units

     712,658        710,563   

Gain related to arbitration award settlement

     (11,730      

Net realized and unrealized (gains) losses from consolidated funds’ investments

     (2,089,478     2,896,038   

Amortization of original issue and market discount of consolidated funds’ investments

     (254,619     (105,047

Cash flows due to changes in operating assets and liabilities:

    

Increase in other assets

     (67,724     (22,988

Decrease in net due to affiliates

     (26,373     (9,258

Decrease in accounts payable, accrued expenses and incentive income allocations payable

     (44,061     (22,249

Cash flows due to changes in operating assets and liabilities of consolidated funds:

    

(Increase) decrease in dividends and interest receivable

     47,086        (44,418

Decrease in due from brokers

     259,776        19,114   

(Increase) decrease in receivables for securities sold

     (121,900     35,684   

Increase in payables for securities purchased

     1,357,902        124,509   

Purchases of securities

     (14,147,325     (11,399,816

Proceeds from maturities and sales of securities

     12,957,170        11,414,533   
  

 

 

   

 

 

 

Net cash provided by operating activities

     1,512,309        1,562,952   
  

 

 

   

 

 

 

Cash flows from investing activities:

    

Purchases of U.S. Treasury and government agency securities

     (170,714     (306,892

Proceeds from maturities and sales of U.S. Treasury and government agency securities

     65,000        70,000   

Investments in investment limited partnerships

     (23,945     (53,842

Distributions from investment limited partnerships

     7,765        11,901   

Purchases of fixed assets

     (3,115     (5,810
  

 

 

   

 

 

 

Net cash used in investing activities

     (125,009     (284,643
  

 

 

   

 

 

 
     (continued )   

Please see accompanying notes to condensed consolidated financial statements.

 

F-55


Table of Contents

Oaktree Capital Group, LLC

Condensed Consolidated Statements of Cash Flows – (Continued)

(Unaudited)

($ in thousands)

 

     Nine Months Ended
September 30,
 
     2010     2011  

Cash flows from financing activities:

    

Proceeds from issuance of debt obligations

   $     $ 300,000   

Payment of debt issuance costs

           (2,611

Repayments of debt obligations

     (21,429     (43,929

Purchase of Oaktree Operating Group units

     (7,132     (39,623

Distributions to Class A and Class C Unitholders

     (41,046     (46,487

Distributions to OCGH Unitholders

     (337,530     (348,651

Cash flows from financing activities of consolidated funds:

    

Contributions from non-controlling interests

     5,362,938        5,285,103   

Distributions to non-controlling interests

     (5,394,858     (9,769,413

Borrowings on revolving credit facilities

     329,747        382,850   

Repayments on revolving credit facilities

     (342,669     (296,427
  

 

 

   

 

 

 

Net cash used in financing activities

     (451,979     (4,579,188
  

 

 

   

 

 

 

Effect of exchange rate changes on cash

     (1,285     594   
  

 

 

   

 

 

 

Net increase (decrease) in cash and cash-equivalents

     934,036        (3,300,285

Cash and cash-equivalents at beginning of period

     3,922,513        6,305,754   
  

 

 

   

 

 

 

Cash and cash-equivalents at end of period

   $ 4,856,549      $ 3,005,469   
  

 

 

   

 

 

 

Please see accompanying notes to condensed consolidated financial statements.

 

F-56


Table of Contents

Oaktree Capital Group, LLC

Condensed Consolidated Statements of Changes in Unitholders’ Capital (Unaudited)

(in thousands)

 

    Oaktree Capital Group, LLC     OCGH Non-
Controlling
Interest in
Consolidated
Subsidiaries
    Total
Capital
 
    Class A
Units
    Class B
Units
    Class C
Units
    Paid-in
Capital
    Accumulated
Deficit
    Accumulated
Other
Comprehensive
Income (Loss)
     

Unitholders’ capital as of December 31, 2009

    22,664        124,327        13      $ 455,305      ($ 299,286   $ (505   $ 804,319      $ 959,833   

Activity for the nine months ended September 30, 2010:

               

Issuance of Class B units

    —          1,347        —          —          —          —          —          —     

Forfeitures of Class B units

    —          (15     —          —          —          —          —          —     

Repurchase and cancellation of Class B Units

    —          (238     —          —          —          —          —          —     

Repurchase and cancellation of OCGH Units

    —          —          —          —          —          —          (7,132     (7,132

Equity reallocation between controlling and non-controlling interests

    —          —          —          (2,012 )       —          —          2,012        —     

Capital increase related to equity-based compensation

    —          —          —          109,139        —          —          603,519        712,658   

Contributions

    —          —          —          —          —          —          8,469        8,469   

Distributions declared

    —          —          —          (41,046     —          —          (345,999     (387,045

Comprehensive loss:

               

Net loss

    —          —          —          —          (47,854     —          (173,976     (221,830

Foreign currency translation adjustment, net of tax

    —          —          —          —          —          (139     (764     (903
         

 

 

   

 

 

   

 

 

   

 

 

 

Total comprehensive loss

            (47,854     (139     (174,740     (222,733
 

 

 

   

 

 

   

 

 

   

 

 

   

 

 

   

 

 

   

 

 

   

 

 

 

Unitholders’ capital as of September 30, 2010

    22,664        125,421        13      $ 521,386      $ (347,140   $ (644   $ 890,448      $ 1,064,050   
 

 

 

   

 

 

   

 

 

   

 

 

   

 

 

   

 

 

   

 

 

   

 

 

 

Unitholders’ capital as of December 31, 2010

    22,664        125,431        13      $ 549,466      $ (348,741   $ (372   $ 1,036,363      $ 1,236,716   

Activity for the nine months ended September 30, 2011:

               

Issuance of Class B units

    —          1,523        —          —          —          —          —         —    

Forfeitures of Class B Units

    —          (17     —          —          —          —          —         —    

Repurchase and cancellation of Class B Units

    —          (1,075     —          —          —          —          —         —    

Repurchase and cancellation of OCGH Units

    —          —          —          —          —          —          (39,623     (39,623

Equity reallocation between controlling and non-controlling interests

    —          —          —          (6,420     —          —          6,420        —    

Capital increase related to equity-based compensation

    —          —          —          108,386        —          —          602,177        710,563   

Contributions

    —          —          —          —          —          —          848        848   

Distributions declared

    —          —          —          (46,487     —          —          (349,499     (395,986

Comprehensive loss:

               

Net loss

    —          —          —          —          (67,029     —          (308,181     (375,210

Foreign currency translation adjustment, net of tax

    —          —          —          —          —          (71     (393     (464

Unrealized loss on interest rate swap designated as cash flow hedge, net of tax

    —          —          —          —          —          (1,408     (7,811     (9,219
         

 

 

   

 

 

   

 

 

   

 

 

 

Total comprehensive loss

            (67,029     (1,479     (316,385     (384,893
 

 

 

   

 

 

   

 

 

   

 

 

   

 

 

   

 

 

   

 

 

   

 

 

 

Unitholders’ capital as of September 30, 2011

    22,664        125,862        13      $ 604,945      $ (415,770   $ (1,851   $ 940,301      $ 1,127,625   
 

 

 

   

 

 

   

 

 

   

 

 

   

 

 

   

 

 

   

 

 

   

 

 

 

Please see accompanying notes to condensed consolidated financial statements.

 

F-57


Table of Contents

Oaktree Capital Group, LLC

Notes to Condensed Consolidated Financial Statements

September 30, 2011

(Unaudited, $ in thousands, except where noted)

1. ORGANIZATION AND BASIS OF PRESENTATION

Oaktree Capital Group, LLC (together with its subsidiaries, “Oaktree” or the “Company”) is a leading global investment management firm focused on alternative markets. Oaktree manages funds (the “Oaktree funds”) in investment strategies that fall into the following six asset classes: distressed debt, corporate debt, control investing, convertible securities, real estate and listed equities. Funds managed by Oaktree include both separate accounts and commingled funds. The commingled funds include open-end and closed-end limited partnerships for which the Company or a subsidiary serves as the general partner or, in certain limited cases, co-general partner. Oaktree makes principal investments in these funds.

The accompanying condensed consolidated financial statements represent the accounts of Oaktree Capital Group, LLC and its consolidated subsidiaries. These financial statements and related notes have been prepared using the accounting policies described in the Company’s consolidated financial statements for the year ended December 31, 2010, in accordance with generally accepted accounting principles in the U.S. (“GAAP”) for interim financial reporting. Accordingly, certain information and footnote disclosures normally included in annual financial statements prepared under GAAP have been condensed or omitted. In the opinion of management, all adjustments considered necessary for a fair presentation of the financial position, results of operations and cash flows of the Company have been included and are of a normal and recurring nature. The operating results presented for interim periods are not necessarily indicative of the results that may be expected for any other interim period or for the entire year. These financial statements should be read in conjunction with the Company’s consolidated financial statements for the years ended December 31, 2010, 2009 and 2008, together with the notes thereto. Capitalized terms used herein and not otherwise defined are defined in those consolidated financial statements.

A general partner of a limited partnership is presumed to control the limited partnership unless the limited partners have substantive kick-out or participating rights. Accordingly, the condensed consolidated financial statements reflect the consolidation of limited partnership investment funds for which Oaktree or one of its subsidiaries serves as sole general partner (the “consolidated funds”).

Reorganization of Oaktree Capital Management, LLC

Oaktree Capital Group, LLC was formed on April 13, 2007 for the purpose of effecting a private over-the-counter equity offering. On May 21, 2007, the Company sold 23,000,000 Class A Units to qualified institutional buyers, as such term is defined under Rule 144A of the U.S. Securities Act of 1933 as amended, (the “2007 Private Offering”) for net proceeds of $944.2 million. Prior to the 2007 Private Offering, our business was operated through Oaktree Capital Management, LLC (“OCM” or the “Predecessor Company”), formed in April 1995, which was owned by its principals, senior employees and certain other investors. In connection with the 2007 Private Offering, OCM caused all of its business to be contributed to a group of operating entities collectively referred to as the Oaktree Operating Group. In addition to the contribution and assignment of OCM’s business to the Oaktree Operating Group, the owners who held interests in OCM immediately prior to the 2007 Private Offering exchanged those interests for units of Oaktree Capital Group Holdings, L.P. (“OCGH”) and became limited partners of OCGH (together with any subsequently admitted limited partners, the “OCGH Unitholders”). In exchange for the assignment and contribution of OCM’s business to the Oaktree Operating Group, OCGH received limited partnership units in each Oaktree Operating Group entity.

 

F-58


Table of Contents

Oaktree Capital Group, LLC

Notes to Condensed Consolidated Financial Statements – (Continued)

September 30, 2011

(Unaudited, $ in thousands, except where noted)

 

These series of transactions are collectively referred to as the May 2007 Restructuring. An Oaktree Operating Group unit is not a legal interest but represents one limited partnership interest in each of the Oaktree Operating Group entities.

As a result of the May 2007 Restructuring and other transactions associated with the 2007 Private Offering, the Company became the owner of, and our Class A Unitholders therefore had, a 15.86% indirect economic interest in the Oaktree Operating Group, while OCGH retained an 84.14% direct economic interest in the Oaktree Operating Group. Additionally, the Company issued all of its outstanding Class B units to OCGH. The Class B units are entitled to ten votes per unit whereas the Class A units are only entitled to one vote per unit. Therefore, the Class B units initially held 98.15% of the voting interest of the Company.

OCM is considered the predecessor of the Company for accounting purposes and its financial statements are the historical financial statements of the Company. The May 2007 Restructuring was accounted for as a reorganization of entities under common control. Accordingly, the value of assets and liabilities recognized in OCM’s financial statements were unchanged when those assets and liabilities were carried forward into the Company’s financial statements. When the Company indirectly purchased Oaktree Operating Group units from OCGH and directly from the Oaktree Operating Group, it recorded the proportion of Oaktree Operating Group net assets acquired at their historical carrying value and proportionately reduced the OCGH non-controlling interest in consolidated subsidiaries. Subsequent to the completion of the May 2007 Restructuring, the OCGH Unitholders’ economic interest in the Oaktree Operating Group is reflected as OCGH non-controlling interest in consolidated subsidiaries in the accompanying condensed consolidated financial statements.

Revision to condensed consolidated statements of cash flows

The Company has determined that the cash flows related to U.S. Treasury and government agency securities that were previously included in operating activities is more appropriately included in investing activities, which better reflects the underlying nature of the Company’s investment in these securities. The Company has also corrected amounts related to distributions to non-controlling redeemable interests in consolidated funds and purchases of securities. For the nine-month period ended September 30, 2010, these revisions cumulatively resulted in decreasing distributions paid to non-controlling redeemable interests in consolidated funds by $35,804 from the previously reported $(5,430,662) to $(5,394,858), increasing purchases of securities by $(35,804) from the previously reported $(14,111,521) to $(14,147,325), decreasing net cash used in financing activities by $35,804 from the previously reported $(487,783) to $(451,979), increasing net cash used in investing activities by $(105,714) from the previously reported $ (19,295) to $(125,009) and increasing net cash provided by operating activities by $69,910 from previously reported $1,442,399 to $1,512,309. For the three-month period ended March 31, 2011, the cumulative impact is $105,013, increasing net cash used in financing activities from the previously reported $(3,283,110) to $(3,388,123) and increasing net cash provided by operating activities from the previously reported $1,650,000 to 1,755,013. For the six-month period ended June 30, 2011, the cumulative impact is $73,694, decreasing net cash used in financing activities from the previously reported $(4,720,976) to $(4,647,282) and decreasing net cash provided by operating activities from the previously reported $2,885,089 to $2,811,395. These revisions had no impact on the net change in cash and cash-equivalents as previously reported. Management has determined that these changes were not individually or cumulatively material and, accordingly, management has revised the condensed

 

F-59


Table of Contents

Oaktree Capital Group, LLC

Notes to Condensed Consolidated Financial Statements – (Continued)

September 30, 2011

(Unaudited, $ in thousands, except where noted)

 

consolidated statements of cash flows for the nine-month period ended September 30, 2010 and will revise the condensed consolidated statements of cash flows for the three-month period ended March 31, 2011 and the six-month period ended June 30, 2011 when these financial statements are next issued.

2. SUMMARY OF SIGNIFICANT ACCOUNTING POLICIES

Recent accounting developments

In May, 2011, the FASB issued amended guidance on fair value measurements specifying that the concepts of highest and best use and valuation premise in a fair value measurement are only relevant when measuring the fair value of nonfinancial assets and are not relevant when measuring the fair value of financial assets or liabilities. The guidance clarifies that a reporting entity should disclose quantitative information about the unobservable inputs used in a fair value measurement that is categorized within Level III of the fair value hierarchy and also requires additional disclosure regarding the valuation processes used by the reporting entity and the sensitivity of fair value measurements to changes in unobservable inputs and the interrelationships between those unobservable inputs, if any, for fair value measurements categorized within Level III. The guidance is effective for interim and annual periods beginning after December 15, 2011. Management is currently evaluating the effect that the guidance may have on the Company’s financial statements.

In June 2011, the FASB issued amended guidance on the presentation of comprehensive income. The guidance allows an entity to present the components of net income, the components of other comprehensive income and the total of comprehensive income either in a single continuous statement of comprehensive income or in two separate but consecutive statements. Regardless of the option chosen, the entity is required to present items that are reclassified between net income and other comprehensive income on the face of the financial statements where the components of net income and the components of other comprehensive income are presented. This amendment eliminates the option to present the components of other comprehensive income as part of the statement of changes in stockholders’ equity. For public entities, the amendments are effective for fiscal years and interim periods within those years beginning after December 15, 2011. For nonpublic entities, the amendments are effective for fiscal years ending after December 15, 2012, and interim and annual periods thereafter. The amendments should be applied retrospectively and early adoption is permitted. Inasmuch as the guidance is limited to disclosures, the Company does not expect adoption to have a material impact on its reported financial condition or results of operations.

In September 2011, the FASB issued amended guidance on testing goodwill for impairment that will allow an entity to first assess qualitative factors to determine whether it is necessary to perform the two-step quantitative goodwill impairment test required by current accounting standards. Under these amendments, an entity would not be required to calculate the fair value of a reporting unit unless the entity determines, based on a qualitative assessment, that it is more likely than not that its fair value is less than its carrying amount. The amendments include a number of events and circumstances for an entity to consider in conducting the qualitative assessment. The amendments are effective for annual and interim goodwill impairment tests performed for fiscal years beginning after December 15, 2011, with early adoption permitted. The Company has determined that this new guidance will not have a material impact on its consolidated financial statements.

 

F-60


Table of Contents

Oaktree Capital Group, LLC

Notes to Condensed Consolidated Financial Statements – (Continued)

September 30, 2011

(Unaudited, $ in thousands, except where noted)

 

3. INVESTMENTS

Investments held and securities sold short in the consolidated funds are summarized as follows:

 

    Fair value at     Fair value as a
percentage  of investments
of consolidated funds
 
    December 31,
2010
    September 30,
2011
    December 31,
2010
    September 30,
2011
 

Investments:

       

United States:

       

Fixed income securities:

       

Consumer discretionary

  $ 10,574,333      $ 7,601,521        26.7     21.0

Consumer staples

    445,799        376,649        1.1        1.0   

Energy

    585,662        523,897        1.5        1.5   

Financials

    1,552,388        1,639,757        3.9        4.5   

Health care

    617,235        483,737        1.6        1.4   

Industrials

    2,033,635        2,794,050        5.1        7.7   

Information technology

    1,027,838        840,671        2.6        2.3   

Materials

    1,372,722        1,053,683        3.5        2.9   

Telecommunication services

    193,567        218,423        0.5        0.6   

Utilities

    1,944,643        2,122,807        4.9        5.9   
 

 

 

   

 

 

   

 

 

   

 

 

 

Total fixed income securities (cost: $17,618,028 at December 31, 2010 and $17,441,894 at September 30, 2011)

    20,347,822        17,655,195        51.4        48.8   
 

 

 

   

 

 

   

 

 

   

 

 

 

Equity securities:

       

Consumer discretionary

    2,186,904        2,539,283        5.6        7.0   

Consumer staples

    279,607        307,556        0.7        0.9   

Energy

    821,534        513,102        2.1        1.4   

Financials

    1,285,383        2,324,015        3.2        6.4   

Health care

    203,170        125,861        0.5        0.4   

Industrials

    839,442        1,027,779        2.1        2.9   

Information technology

    95,431        70,880        0.2        0.2   

Materials

    1,597,608        1,380,184        4.0        3.8   

Telecommunication services

    399,200        411,226        1.0        1.1   

Utilities

    —          13,900        0.0        0.0   
 

 

 

   

 

 

   

 

 

   

 

 

 

Total equity securities (cost: $7,344,602 at December 31, 2010 and $9,128,294 at September 30, 2011)

    7,708,279        8,713,786        19.4        24.1   
 

 

 

   

 

 

   

 

 

   

 

 

 

Europe:

       

Fixed income securities:

       

Consumer discretionary

    1,949,737        1,307,071       
4.9
  
    3.6   

Consumer staples

    516,993        333,503       
1.3
  
    0.9   

Energy

    37,474        60,120       
0.1
  
    0.2   

Financials

    456,180        470,878       
1.2
  
    1.3   

Health care

    77,234        50,770       
0.2
  
    0.1   

Industrials

    635,510        533,294       
1.6
  
    1.5   

Information technology

    505,228        33,417       
1.3
  
    0.1   

Materials

    703,157        436,024       
1.8
  
    1.2   

Telecommunication services

    58,561        28,087       
0.1
  
    0.1   

Utilities

    32,234        46,266       
0.1
  
    0.1   
 

 

 

   

 

 

   

 

 

   

 

 

 

Total fixed income securities (cost: $3,952,790 at December 31, 2010 and $3,288,554 at September 30, 2011)

    4,972,308        3,299,430        12.6        9.1   
 

 

 

   

 

 

   

 

 

   

 

 

 

 

F-61


Table of Contents

Oaktree Capital Group, LLC

Notes to Condensed Consolidated Financial Statements – (Continued)

September 30, 2011

(Unaudited, $ in thousands, except where noted)

 

 

    Fair value at     Fair value as a
percentage  of investments
of consolidated funds
 
    December 31,
2010
    September 30,
2011
    December 31,
2010
    September 30,
2011
 

Equity securities:

       

Consumer discretionary

  $ 734,865      $ 703,346        1.9     1.9

Consumer staples

    1,345,337        1,292,530        3.4        3.6   

Financials

    805,518        807,895        2.0        2.2   

Industrials

    16,222        6,073        0.0        0.0   

Materials

    509,742        556,861        1.3        1.5   

Telecommunication services

    9,655        —          0.0        0.0   
 

 

 

   

 

 

   

 

 

   

 

 

 

Total equity securities (cost: $2,348,936 at December 31, 2010 and $2,457,363 at September 30, 2011)

    3,421,339        3,366,705        8.6        9.2   
 

 

 

   

 

 

   

 

 

   

 

 

 

Asia and Other:

       

Fixed income securities:

       

Consumer discretionary

    871,817        1,179,416        2.2        3.3   

Consumer staples

    3,620        6,641        0.0        0.0   

Energy

    185,696        201,987        0.5        0.6   

Financials

    30,072        30,100        0.1        0.1   

Health care

    3,817        1,235        0.0        0.0   

Industrials

    20,258        36,655        0.1        0.1   

Information technology

    80,937        3,684        0.2        0.0   

Materials

    34,149        59,717        0.1        0.2   

Telecommunication services

    287        2,166        0.0        0.0   

Utilities

    221,224        123,013        0.6        0.3   
 

 

 

   

 

 

   

 

 

   

 

 

 

Total fixed income securities (cost: $1,275,351 at December 31, 2010 and $1,633,832 at September 30, 2011)

    1,451,877        1,644,614        3.8        4.6   
 

 

 

   

 

 

   

 

 

   

 

 

 

Equity securities:

       

Consumer discretionary

    144,575        101,309        0.4        0.3   

Consumer staples

    116,864        89,987        0.3        0.2   

Energy

    70,047        30,229        0.2        0.1   

Financials

    562,794        545,165        1.4        1.5   

Health care

    10,275        7,010        0.0        0.0   

Industrials

    517,177        489,015        1.3        1.4   

Information technology

    114,968        66,562        0.3        0.2   

Materials

    75,813        60,794        0.2        0.2   

Telecommunication services

    34,267        14,268        0.1        0.0   

Utilities

    10,765        123,441        0.0        0.3   
 

 

 

   

 

 

   

 

 

   

 

 

 

Total equity securities (cost: $1,391,796 at December 31, 2010 and $1,377,021 at September 30, 2011)

    1,657,545        1,527,780        4.2        4.2   
 

 

 

   

 

 

   

 

 

   

 

 

 

Total fixed income securities

    26,772,007        22,599,239        67.8        62.5   

Total equity securities

    12,787,163        13,608,271        32.2        37.5   
 

 

 

   

 

 

   

 

 

   

 

 

 

Total investments, at fair value

  $ 39,559,170      $ 36,207,510        100.0     100.0
 

 

 

   

 

 

   

 

 

   

 

 

 

Securities sold short:

       

Fixed income securities

  $ (359,943   $ —         

Equity securities

    (7,212     (157,769    
 

 

 

   

 

 

     

Total securities sold short, at fair value

  $ (367,155   $ (157,769    
 

 

 

   

 

 

     

 

F-62


Table of Contents

Oaktree Capital Group, LLC

Notes to Condensed Consolidated Financial Statements – (Continued)

September 30, 2011

(Unaudited, $ in thousands, except where noted)

 

At September 30, 2011, no individual issuer or investment, including derivative instruments, had a fair value which exceeded 5% of Oaktree’s consolidated total net assets.

Net gains (losses) from investment activities of consolidated funds

Net gains (losses) from investment activities in the consolidated statements of operations consist primarily of the realized and unrealized gains and losses on the consolidated funds’ investments (including foreign exchange gains and losses attributable to foreign-denominated investments and related activities) and other financial instruments. Unrealized gains or losses result from changes in the fair value of these investments and other financial instruments during a period. Upon disposition of an investment, previously recognized unrealized gains or losses are reversed and an offsetting realized gain or loss is recognized in the current period.

The following table summarizes net gains (losses) from investment activities:

 

     Three Months Ended September 30,  
     2010     2011  
     Net realized gains
(losses) on
investments
    Net change in
unrealized
appreciation
(depreciation) on
investments
    Net realized gains
(losses) on
investments
    Net change in
unrealized
appreciation
(depreciation) on
investments
 

Investments and other instruments

   $ 836,055      $ 963,555      $ 176,891      $ (4,460,851

Total return and credit default swaps (a)

     5,691        (19,333     28,187        (63,071

Foreign currency forward contracts (a)

     53,153        (285,440     (170,610     356,126   

Options (a)

     (3,981     (67,046     454        21,726   
  

 

 

   

 

 

   

 

 

   

 

 

 

Total

   $ 890,918      $ 591,736      $ 34,922      $ (4,146,070
  

 

 

   

 

 

   

 

 

   

 

 

 
     Nine Months Ended September 30,  
     2010     2011  
     Net realized gains
(losses) on
investments
    Net change in
unrealized
appreciation
(depreciation) on
investments
    Net realized gains
(losses) on
investments
    Net change in
unrealized
appreciation
(depreciation) on
investments
 

Investments and other instruments

   $ 1,607,734      $ 413,186      $ 1,780,708      $ (4,514,053

Total return and credit default swaps (a)

     17,214        (44,573     40,914        (42,118

Foreign currency forward contracts (a)

     249,367        (142,109     (509,223     366,568   

Options (a)

     (4,818     (6,523     (3,633     (15,201
  

 

 

   

 

 

   

 

 

   

 

 

 

Total

   $ 1,869,497      $ 219,981      $ 1,308,766      $ (4,204,804
  

 

 

   

 

 

   

 

 

   

 

 

 

 

(a) See Note 11 for additional information.

 

F-63


Table of Contents

Oaktree Capital Group, LLC

Notes to Condensed Consolidated Financial Statements – (Continued)

September 30, 2011

(Unaudited, $ in thousands, except where noted)

 

4. FAIR VALUE

Fair value of financial assets and financial liabilities

Carrying value approximates fair value for cash and cash-equivalents, U.S. Treasury and government agency securities, receivables, consolidated funds credit facilities and accounts payable and accrued expenses, due to the short-term nature of these items. The fair value of senior notes and borrowings under revolving credit facilities is a Level III valuation that is estimated based on the current rates offered to Oaktree for debt of similar terms and maturities. The fair value of debt obligations was $433.9 million and $694.0 million as of December 31, 2010 and September 30, 2011, respectively, utilizing average borrowing rates of 4.8% and 3.6%, respectively. The fair value of the Company’s interest rate swap, a Level II valuation, was $1.6 million, included in other assets as of December 31, 2010, and ($7.6) million, included in accounts payable, other accrued expenses and other liabilities as of September 30, 2011.

Fair value of financial instruments held by consolidated funds

The authoritative GAAP guidance on fair value measurements and disclosures establishes a fair value hierarchy that classifies financial assets and liabilities into the following three categories for purposes of prioritizing inputs to valuation techniques used to measure fair value:

 

  Ÿ  

Level I—Quoted unadjusted prices for identical instruments in active markets to which the Company has access at the date of measurement.

 

  Ÿ  

Level II—Quoted prices for similar instruments in active markets; quoted prices for identical or similar instruments in markets that are not active; and model-derived valuations in which all significant inputs are directly or indirectly observable. Level II inputs include prices in markets for which there are few transactions, the prices are not current, little public information exists or prices vary substantially over time or among brokered market makers. Other inputs include interest rates, yield curves, volatilities, prepayment risks, loss severities, credit risks and default rates.

 

  Ÿ  

Level III—Model-derived valuations for which one or more significant inputs are unobservable. These inputs reflect the Company’s assessment of the assumptions that market participants use to value the investment based on the best available information.

In some instances, an investment may fall into different levels of the fair value hierarchy. In such instances, the investment’s level within the fair value hierarchy is based on the lowest of the three levels (with Level III being the lowest) that is significant to the fair value measurement. The Company’s assessment of the significance of an input requires judgment and considers factors specific to the investment. The Company accounts for the transfer of assets into or out of each fair value hierarchy level as of the beginning of the reporting period.

 

F-64


Table of Contents

Oaktree Capital Group, LLC

Notes to Condensed Consolidated Financial Statements – (Continued)

September 30, 2011

(Unaudited, $ in thousands, except where noted)

 

The table below summarizes the valuation of investments and other financial instruments of the consolidated funds by fair value hierarchy levels as of December 31, 2010:

 

     December 31, 2010  
     Level I     Level II     Level III      Total  

Corporate debt—bank debt

   $ —        $ 13,893,029      $ 1,330,000       $ 15,223,029   

Corporate debt—all other

     —          8,227,927        3,321,051         11,548,978   

Equities—common stock

     4,385,036        834,583        6,759,282         11,978,901   

Equities—preferred stock

     1,866        750        735,855         738,471   

Other

     1,087        52,528        16,176         69,791   
  

 

 

   

 

 

   

 

 

    

 

 

 

Total investment securities

   $ 4,387,989      $ 23,008,817      $ 12,162,364       $ 39,559,170   
  

 

 

   

 

 

   

 

 

    

 

 

 

Corporate debt

   $ (254,038   $ (105,905   $ —         $ (359,943

Equities

     (7,212     —          —           (7,212
  

 

 

   

 

 

   

 

 

    

 

 

 

Total securities sold short

   $ (261,250   $ (105,905   $ —         $ (367,155
  

 

 

   

 

 

   

 

 

    

 

 

 

Options written

   $ —        $ (2,003   $ —         $ (2,003

Swaps (net)—corporate debt

     —          56,399        —           56,399   

Forward contracts (net)

     (465     (207,656     —           (208,121

The table below summarizes the valuation of investments and other financial instruments of the consolidated funds by fair value hierarchy levels as of September 30, 2011:

 

     September 30, 2011  
     Level I     Level II     Level III      Total  

Corporate debt—bank debt

   $ —        $ 9,668,304      $ 2,399,780       $ 12,068,084   

Corporate debt—all other

     —          7,158,393        3,372,762         10,531,155   

Equities—common stock

     3,381,468        1,089,980        8,306,454         12,777,902   

Equities—preferred stock

     3,123        3,023        776,235         782,381   

Other

     8,397        20,674        18,917         47,988   
  

 

 

   

 

 

   

 

 

    

 

 

 

Total investment securities

   $ 3,392,988      $ 17,940,374      $ 14,874,148       $ 36,207,510   
  

 

 

   

 

 

   

 

 

    

 

 

 

Equity securities sold short

   $ (157,769   $ —        $ —         $ (157,769
  

 

 

   

 

 

   

 

 

    

 

 

 

Options written

   $ 3,464      $ (3,035   $ —         $ 429   

Swaps (net)—corporate debt

     —          4,283        —           4,283   

Forward contracts (net)

     —          187,317        —           187,317   

 

F-65


Table of Contents

Oaktree Capital Group, LLC

Notes to Condensed Consolidated Financial Statements – (Continued)

September 30, 2011

(Unaudited, $ in thousands, except where noted)

 

The following table sets forth a summary of changes in the fair value of the Level III investments for the three months ended September 30, 2010 and 2011:

 

    Corporate
debt – bank
debt
    Corporate
debt – all
other
    Equities –
common
stock
    Equities –
preferred
stock
    Options     Other     Total  

September 30, 2010

             

Balance, beginning of period

  $ 1,773,370      $ 2,754,235      $ 5,493,221      $ 557,775      $ 4,500      $ 7,856      $ 10,590,957   

Transfers in or out of Level III, net

    (180,041     (65,308     70,547        239,232        —         —         64,430   

Purchases (sales), net

    781,442        684,540        (2,391     (125,354     2,500        —         1,340,737   

Realized gains (losses), net

    27,256        (76     37,832        11,237        —         —         76,249   

Unrealized appreciation (depreciation), net

    96,685        45,137        538,945        (86,797     —         556        594,526   
 

 

 

   

 

 

   

 

 

   

 

 

   

 

 

   

 

 

   

 

 

 

Balance, end of period

  $ 2,498,712      $ 3,418,528      $ 6,138,154      $ 596,093      $ 7,000      $ 8,412      $ 12,666,899   
 

 

 

   

 

 

   

 

 

   

 

 

   

 

 

   

 

 

   

 

 

 

Net change in unrealized appreciation (depreciation) attributable to assets still held at end of period

  $ 95,558      $ 67,378      $ 344,976      $ (35,303   $ —       $ 556      $ 473,165   
 

 

 

   

 

 

   

 

 

   

 

 

   

 

 

   

 

 

   

 

 

 

September 30, 2011

             

Balance, beginning of period

  $ 1,641,199      $ 3,459,943      $ 7,802,745      $ 667,245      $ 7,000      $ 7,564      $ 13,585,696   

Transfers in or out
of Level III, net

    554,056        (84,577     45,393        28,850        —         (908     542,814   

Purchases

    504,278        165,936        852,385        171,087        2,500        —         1,696,186   

Sales

    (123,961     (222,605     (81,858     (626     —         —         (429,050

Realized gains (losses), net

    13,515        14,655        25,162        (4,094     —         14       49,252   

Unrealized appreciation (depreciation), net

    (189,307     39,410        (337,373     (86,227     —         2,747        (570,750
 

 

 

   

 

 

   

 

 

   

 

 

   

 

 

   

 

 

   

 

 

 

Balance, end of period

  $ 2,399,780      $ 3,372,762      $ 8,306,454      $ 776,235      $ 9,500      $ 9,417      $ 14,874,148   
 

 

 

   

 

 

   

 

 

   

 

 

   

 

 

   

 

 

   

 

 

 

Net change in unrealized appreciation (depreciation) attributable to assets still held at end of period

  $ (151,507   $ 4,708      $ (272,603   $ (76,121   $ —       $ 4,070      $ (491,453
 

 

 

   

 

 

   

 

 

   

 

 

   

 

 

   

 

 

   

 

 

 

 

F-66


Table of Contents

Oaktree Capital Group, LLC

Notes to Condensed Consolidated Financial Statements – (Continued)

September 30, 2011

(Unaudited, $ in thousands, except where noted)

 

The following table sets forth a summary of changes in the fair value of the Level III investments for the nine months ended September 30, 2010 and 2011:

 

    Corporate
debt – bank
debt
    Corporate
debt – all
other
    Equities –
common
stock
    Equities –
preferred
stock
    Options     Other     Total  

September 30, 2010

             

Balance, beginning of period

  $ 592,410      $ 3,085,051      $ 3,779,292      $ 846,872      $ 2,500      $ 8,864      $ 8,314,989   

Transfers in or out of Level III, net

    (106,287     (115,155     412,152        (132,652     —         —         58,058   

Purchases (sales), net

    1,684,754        464,273        1,355,614        (74,551     4,500        (732     3,433,858   

Realized gains (losses), net

    9,855        4,562        (57,255     (30,630     —         (565     (74,033

Unrealized appreciation (depreciation), net

    317,980        (20,203     648,351        (12,946     —         845        934,027   
 

 

 

   

 

 

   

 

 

   

 

 

   

 

 

   

 

 

   

 

 

 

Balance, end of period

  $ 2,498,712      $ 3,418,528      $ 6,138,154      $ 596,093      $ 7,000      $ 8,412      $ 12,666,899   
 

 

 

   

 

 

   

 

 

   

 

 

   

 

 

   

 

 

   

 

 

 

Net change in unrealized appreciation (depreciation) attributable to assets still held at end of period

  $ 220,754      $ 91,882      $ 589,520      $ (64,333   $ —       $ 77      $ 837,900   
 

 

 

   

 

 

   

 

 

   

 

 

   

 

 

   

 

 

   

 

 

 

September 30, 2011

             

Balance, beginning of period

  $ 1,330,000      $ 3,321,051      $ 6,759,282      $ 735,855      $ 7,000      $ 9,176      $ 12,162,364   

Transfers in or out of Level III, net

    565,388        (18,213     (48,485     (28,463     —         (908     469,319   

Purchases

    1,162,535        1,230,581        1,974,709        179,323        2,500        1,322        4,550,970   

Sales

    (548,975     (1,202,725     (352,708     (58,748     —         —         (2,163,156

Realized gains (losses), net

    25,145        (67,691     40,888        (13,800     —         14        (15,444

Unrealized appreciation (depreciation), net

    (134,313     109,759        (67,232     (37,932     —         (187     (129,905
 

 

 

   

 

 

   

 

 

   

 

 

   

 

 

   

 

 

   

 

 

 

Balance, end of period

  $ 2,399,780      $ 3,372,762      $ 8,306,454      $ 776,235      $ 9,500      $ 9,417      $ 14,874,148   
 

 

 

   

 

 

   

 

 

   

 

 

   

 

 

   

 

 

   

 

 

 

Net change in unrealized appreciation (depreciation) attributable to assets still held at end of period

  $ (124,193   $ 210,176      $ (80,854   $ (53,280   $ —       $ 1,135      $ (47,016
 

 

 

   

 

 

   

 

 

   

 

 

   

 

 

   

 

 

   

 

 

 

Total realized and unrealized gains and losses recorded for Level III investments are included in net realized gain on consolidated funds’ investments or net change in unrealized appreciation (depreciation) on consolidated funds’ investments in the condensed consolidated statements of operations.

During the nine months ended September 30, 2010, $680.5 million of common equity securities transferred from Level II to Level I due to the restructuring of a portfolio company’s equity and an increase in the volume of market activity for the investment, resulting in the availability of a market

 

F-67


Table of Contents

Oaktree Capital Group, LLC

Notes to Condensed Consolidated Financial Statements – (Continued)

September 30, 2011

(Unaudited, $ in thousands, except where noted)

 

quotation. During the nine months ended September 30, 2011, $809.2 million of bank debt transferred from Level II to Level III due to a decrease in the volume of market activity for the investment, resulting in the unavailability of a market quotation. There were no significant transfers out of Level III and there were no significant transfers between Level I and Level II in the nine-month period ended September 30, 2011.

Specific valuation metrics, primarily public or private company comparables and discounted cash flow valuation methodologies, were used to value 100% of Level III investments at December 31, 2010 and September 30, 2011. Transfers out of Level III were generally attributable to certain investments that experienced a more significant level of market activity during the period and thus were valued using observable inputs. Transfers into Level III were typically due to certain investments that experienced a less significant level of market activity during the period or portfolio companies that undertook restructurings or bankruptcy proceedings and thus were valued in the absence of observable inputs.

5. DEBT OBLIGATIONS AND CREDIT FACILITIES

As of December 31, 2010 and September 30, 2011, Oaktree had the following debt obligations outstanding:

 

     December 31,
2010
     September 30,
2011
 

$75,000, 7.93%, senior notes issued in June 2001, payable in seven equal annual installments starting June 25, 2005

   $ 10,714       $ —     

$75,000, 5.03%, senior notes issued in June 2004, payable in seven equal annual installments starting June 14, 2008

     42,857         32,143   

$50,000, 6.09%, senior notes issued in June 2006, payable on June 6, 2016

     50,000         50,000   

$50,000, 5.82%, senior notes issued in November 2006, payable on November 8, 2016

     50,000         50,000   

$250,000, 6.75%, senior notes issued in November 2009, payable on December 2, 2019

     250,000         250,000   

$300,000, 3.19% rate as described below, term loan issued in January 2011, payable 2.5% per quarter through December 31, 2015, final $150,000 payment on January 6, 2016

     —           277,500   
  

 

 

    

 

 

 

Total remaining principal

   $ 403,571       $ 659,643   
  

 

 

    

 

 

 

Future principal payments are as follows:

 

Remainder of 2011

   $ 7,500     

2012

     40,715     

2013

     40,714     

2014

     40,714     

2015

     30,000     

Thereafter

     500,000     
  

 

 

 

Total

   $ 659,643     
  

 

 

 

As of January 7, 2011, the Company terminated the then-existing credit facility and executed a credit agreement for senior unsecured credit facilities (collectively, the “Credit Facilities”), consisting of

 

F-68


Table of Contents

Oaktree Capital Group, LLC

Notes to Condensed Consolidated Financial Statements – (Continued)

September 30, 2011

(Unaudited, $ in thousands, except where noted)

 

a $300 million funded term loan (the “Term Loan”) and a $250 million revolving credit facility (the “Revolving Credit Facility”). At the Company’s election, outstanding borrowings bear interest equal to LIBOR or the alternate base rate, as defined, plus a ratings-based margin. At the Company’s current A- rating, the Eurodollar margin equals 1.50%. The Company entered into an interest rate swap that, together with the margin for Eurodollar loans of 1.50% at the Company’s current rating, fixed the term loan’s annual interest rate at 3.19%. The Term Loan matures in January 2016, with quarterly amortization of 2.5% commencing March 31, 2011 and a final principal payment of $150 million. The Revolving Credit Facility, which had no borrowings as of September 30, 2011, expires in January 2014, and has a commitment fee payable at an annual rate of 0.20% on unused funds. The Credit Facilities contain typical financial covenants, including ones regarding a maximum leverage ratio of 2.5-to-1, minimum fixed charge coverage ratio of 2.5-to-1 and minimum required levels of assets under management and net worth (as defined) of $50 billion and $400 million, respectively. As of September 30, 2011, the Company was in compliance with the covenants of the Credit Facilities.

The senior notes also contain typical financial covenants. As of September 30, 2011, the Company was in compliance with each of these covenants.

Credit facilities of the consolidated funds

Certain of the consolidated funds maintain credit facilities to fund investments between capital drawdowns. These facilities are typically: (i) collateralized by the unfunded capital commitments of the funds’ limited partners, (ii) bear an annual commitment fee based on unfunded commitments, and (iii) contain various affirmative and negative covenants and reporting obligations, including restrictions on additional indebtedness, liens, margin stock, affiliate transactions, dividends and distributions, release of capital commitments, and portfolio asset dispositions. The obligations of the consolidated funds are nonrecourse to the Company. As of September 30, 2011, the consolidated funds were in compliance with all covenants.

The consolidated funds had the following revolving bank credit facilities and term loans outstanding:

 

Credit agreement

  Outstanding amount     Facility
capacity
    LIBOR
margin 
(a)
    Maturity     Commitment
fee rate
    LOC
fee 
(b)
 
  December 31,
2010
    September 30,
2011
           

Multi-currency term loan (c)

  $ 56,845      $ 53,419      $ 275,000        3.00     12/23/13        N.A.        N.A.      

Revolving credit facility

    —          —        $ 150,000        1.75     12/15/12        0.35     N.A.      

Revolving credit facility

    19,100        79,500      $ 100,000        1.75     05/20/13        0.35     N.A.      

Revolving credit facility

    10,200        —        $ 55,000        2.00     09/15/13        0.35     2.0%   

Euro-denominated revolving credit facility

    —          —          55,000        1.50     12/11/12        0.30     N.A.      

Euro-denominated revolving credit facility

    —          —          55,000        1.75     12/17/13        0.30     N.A.      

Revolving credit facility

    5,000        700      $ 20,000        2.25     03/01/12        0.38     N.A.      

Revolving credit facility

    —          43,000      $ 75,000        1.75     09/06/13        0.35     2.3%   
 

 

 

   

 

 

           

Total

  $ 91,145      $ 176,619             
 

 

 

   

 

 

           

 

(a) The facilities bear interest at the borrowers’ option of (i) an annual rate of LIBOR plus the applicable margin or (ii) an alternate base rate, as defined in the respective credit agreements.

 

F-69


Table of Contents

Oaktree Capital Group, LLC

Notes to Condensed Consolidated Financial Statements – (Continued)

September 30, 2011

(Unaudited, $ in thousands, except where noted)

 

(b) Certain facilities allow for the issuance of letters of credit at an applicable annual fee. As of September 30, 2011, outstanding standby letters of credit totaled $63,340.
(c) A four-year $275,000 aggregate principal amount term loan that consists of (i) a U.S. Dollar-denominated loan in an aggregate principal amount of $221,451, (ii) a Euro-denominated loan in an aggregate principal amount of 26,491 and (iii) an Australian Dollar-denominated loan in an aggregate principal amount of AU$17,660. The loan is guaranteed by the consolidated fund and, with certain limited exceptions, all of the subsidiaries of the consolidated fund, and is collateralized by both the unfunded capital commitments of the partners and, with certain exceptions, the portfolio investments of the consolidated fund and its subsidiaries. In connection with the term loan, $4,125 was paid to the administrative agent as a structuring fee and is being amortized over the 4-year life of the term loan.

6. NON-CONTROLLING REDEEMABLE INTERESTS IN CONSOLIDATED FUNDS

The following table sets forth a summary of changes in the non-controlling redeemable interests in the consolidated funds:

 

     Nine Months Ended
September 30,
 
     2010     2011  

Balance, beginning of period

   $ 39,419,906      $ 44,466,116   

Contributions

     5,362,938        5,285,103   

Distributions

     (5,394,858     (9,769,413

Net income (loss)

     3,160,204        (1,654,687

Change in accrued distributions

     (24,780     75,029   

Foreign currency translation and other

     (96,493     23,485   
  

 

 

   

 

 

 

Balance, end of period

   $ 42,426,917      $ 38,425,633   
  

 

 

   

 

 

 

7. EARNINGS PER UNIT

The weighted average units outstanding include both the Class A and Class C units because both classes have the same economic interest on a per unit basis. The computations of net loss per unit are set forth below:

 

     Three Months Ended
September 30,
    Nine Months Ended
September 30,
 
     2010     2011     2010     2011  

Weighted average units outstanding (in thousands):

        

Class A and Class C units outstanding

     22,677        22,677        22,677        22,677   

OCGH units exchangeable into Class A units(1)

     —          —          —          —     
  

 

 

   

 

 

   

 

 

   

 

 

 

Total weighted average units outstanding

     22,677        22,677        22,677        22,677   
  

 

 

   

 

 

   

 

 

   

 

 

 

Net loss per Class A and Class C unit:

        

Net loss

   $ (15,725   $ (36,543   $ (47,854   $ (67,029
  

 

 

   

 

 

   

 

 

   

 

 

 

Weighted average units outstanding

     22,677        22,677        22,677        22,677   
  

 

 

   

 

 

   

 

 

   

 

 

 

Basic and diluted net loss per unit

   $ (0.69   $ (1.61   $ (2.11   $ (2.96
  

 

 

   

 

 

   

 

 

   

 

 

 

 

(1)

As of September 30, 2011, there were 125,862,115 OCGH units outstanding. Other than the units issued after April 2008, vested units are subject to lock-ups that generally expire on July 10 of the

 

F-70


Table of Contents

Oaktree Capital Group, LLC

Notes to Condensed Consolidated Financial Statements – (Continued)

September 30, 2011

(Unaudited, $ in thousands, except where noted)

 

 

year in which the units vest. Units issued after April 2008 and prior to January 2011 vest over a five-year period, but are not subject to post-vesting lock-ups. Units issued after December 31, 2010 generally vest over a five-year period, however, individual grant awards of 25,000 units or more generally vest over a ten-year period. The units in OCGH held by the institutional investors are fully vested but are subject to a five-year lock-up that is being released 20% per year commencing July 10, 2008. Accordingly, the Company may cumulatively issue up to 125,862,115 additional Class A units through January 2021, including approximately 100,000,000 additional Class A units in 2011 and roughly 25,000,000 units in 2012, in connection with the possible exchange of OCGH units by the OCGH Unitholders. These units are anti-dilutive and therefore they have been excluded from the diluted net loss calculation for all periods presented.

8. UNITHOLDERS’ CAPITAL

As of September 30, 2011, OCGH units represented 125,862,115 of the total 148,539,215 Oaktree Operating Group units. Based on total Oaktree Operating Group capital of $1,109,719, the OCGH non-controlling interest was $940,301 as of September 30, 2011.

The following table sets forth a summary of the net loss attributable to the OCGH non-controlling interest and to the Class A and Class C Unitholders:

 

     Three Months Ended
September 30,
    Nine Months Ended
September 30,
 
     2010     2011     2010     2011  

Weighted average Oaktree Operating Group units outstanding (in thousands):

        

OCGH non-controlling interest

     125,421        125,862        125,460        125,990   

Class A and Class C unitholders

     22,677        22,677        22,677        22,677   
  

 

 

   

 

 

   

 

 

   

 

 

 

Total weighted average units outstanding

     148,098        148,539        148,137        148,667   
  

 

 

   

 

 

   

 

 

   

 

 

 

Oaktree Operating Group net loss:

        

Net loss attributable to OCGH non-controlling interest

   $ (68,528   $ (199,460   $ (173,976   $ (308,181

Net loss attributable to Class A and Class C unitholders

     (12,393     (35,938     (31,462     (55,513
  

 

 

   

 

 

   

 

 

   

 

 

 

Oaktree Operating Group net loss

   $ (80,921   $ (235,398   $ (205,438   $ (363,694
  

 

 

   

 

 

   

 

 

   

 

 

 

Net loss attributable to Oaktree Capital Group, LLC:

        

Oaktree Operating Group net loss attributable to Class A and Class C unitholders

   $ (12,393   $ (35,938   $ (31,462   $ (55,513

Non-Oaktree Operating Group expenses

     (252     37        (921     (404

Income tax expense of Intermediate Holding Companies

     (3,080     (642     (15,471     (11,112
  

 

 

   

 

 

   

 

 

   

 

 

 

Net loss attributable to Oaktree Capital Group, LLC

   $ (15,725   $ (36,543   $ (47,854   $ (67,029
  

 

 

   

 

 

   

 

 

   

 

 

 

 

F-71


Table of Contents

Oaktree Capital Group, LLC

Notes to Condensed Consolidated Financial Statements – (Continued)

September 30, 2011

(Unaudited, $ in thousands, except where noted)

 

Set forth below are the effects of changes in the Company’s ownership interest in the Oaktree Operating Group on the Company’s capital:

 

     Nine Months Ended
September 30,
 
     2010      2011  

Net loss attributable to Oaktree Capital Group, LLC

   $ (47,854    $ (67,029

Equity reallocation between controlling and non-controlling interests

     (2,012      (6,420
  

 

 

    

 

 

 

Change from net loss attributable to Oaktree Capital Group, LLC and transfers to non-controlling interest

   $ (49,866    $ (73,449
  

 

 

    

 

 

 

9. EQUITY-BASED COMPENSATION

As part of the May 2007 Restructuring, the OCGH Unitholders exchanged their interests in the Predecessor Company for units in OCGH. From time to time, the general partner of OCGH may designate dates on which OCGH Unitholders may have their vested OCGH units redeemed for Oaktree Operating Group units. Those Oaktree Operating Group units will then be exchanged by the OCGH Unitholder for Class C units in the Company.

Holders of Class C units are entitled to ten votes per unit and share ratably in any distributions. Upon approval by the Company’s board of directors, the units may be converted at the option of the holder on a one-for-one basis into Class A units. The partnership agreement of OCGH generally provides that, in the event an employee’s employment with the Oaktree Operating Group is terminated for any reason, the unvested portion of his or her OCGH units will be forfeited and, with respect to OCGH Units outstanding at the time of the 2007 Private Offering, will be reallocated among certain other OCGH Unitholders, unless the termination is due to his or her death or disability. As a result of the service requirement, the OCGH units subject to the risk of forfeiture, equal to $4.6 billion based on the fair value of Class A units sold in the May 2007 Restructuring, is being charged to compensation expense over the service period from May 25, 2007 through January 2, 2012. These units vested 20% on each of January 2, 2008, 2009, 2010 and 2011, with the remaining 20% vesting on January 2, 2012. When Oaktree records this equity-based compensation expense, it also records a corresponding increase in paid-in capital of Class A and Class C Unitholders and OCGH’s non-controlling interest in consolidated subsidiaries, based on the respective percentage shares of Oaktree Operating Group units held by the Company and the OCGH Unitholders.

A maximum of 22,216,193 OCGH units have been authorized for issuance pursuant to the 2007 Oaktree Capital Group Equity Incentive Plan. These units, each of which represents an indirect interest in one Oaktree Operating Group unit, can be awarded in the form of options, unit appreciation rights or other unit-based awards. As part of the year-end 2010 personnel and compensation review process, 1,443,300 restricted units were issued with a grant date during the first quarter of 2011, subject to equal vesting over periods of five or ten years. Additionally, 80,000 restricted units were issued with a grant date during the second quarter of 2011, subject to equal vesting over periods of five or ten years, bringing the total number of OCGH units issued under the plan to 4,954,976. The grant date fair value for all units issued in 2011 was determined by applying a 30% discount to the GSTrUE Class A unit price.

 

F-72


Table of Contents

Oaktree Capital Group, LLC

Notes to Condensed Consolidated Financial Statements – (Continued)

September 30, 2011

(Unaudited, $ in thousands, except where noted)

 

A summary of the status of the Company’s unvested equity-based awards as of September 30, 2011, and a summary of changes for the nine months then ended are presented below (actual dollars per unit):

 

     Class C Units      OCGH Units  
     Number of
Units
    Weighted-
average grant
date fair value
     Number of
Units
    Weighted-
average grant
date fair value
 

Balance, December 31, 2010

     1,800      $ 24.75         44,867,807      $ 42.73   

Granted

                  1,523,300        25.12   

Vested

     (600     24.75         (21,875,800     43.32   

Exchanged

                         

Forfeited

                  (16,500     25.20   
  

 

 

      

 

 

   

Balance, September 30, 2011

     1,200      $ 24.75         24,498,807      $ 41.12   
  

 

 

      

 

 

   

As of September 30, 2011, unvested units were expected to vest as follows:

 

     Number of
Units
     Weighted average
remaining service term
(years)
 

OCGH Units

     24,498,807         0.9   

Class C Units

     1,200         1.0   

10. INCOME TAXES AND RELATED PAYMENTS

Prior to May 25, 2007, OCM was treated as a partnership for tax purposes, with the effects of its activities flowing through to the income tax returns of its members. Consequently, no provision for income taxes was made except for non-U.S., city and local income taxes incurred directly by OCM. In connection with the May 2007 Private Offering, Oaktree was established as a publicly traded partnership and Oaktree Holdings, Inc. and Oaktree AIF Holdings, Inc., two of its five Intermediate Holding Companies, were established as wholly-owned corporate subsidiaries. Accordingly, income earned by these corporate subsidiaries is subject to U.S. federal and state income taxation and taxed at prevailing rates. Income earned by non-corporate subsidiaries is not subject to U.S. federal corporate income tax and is allocated to the Company’s Unitholders. Oaktree incurs income tax expense despite reporting a loss before income taxes for financial reporting purposes, because the non-cash compensation expense arising from the Offering that causes the reported loss is generally not deductible for income tax purposes.

The Company’s effective income tax rate is dependent on many factors, including the estimated nature of many amounts and the mix of revenues and expenses between the two corporate subsidiaries that are subject to income taxes and the three other subsidiaries that are not; consequently, the effective income tax rate is subject to significant variation from period to period. In interim periods the effective income tax rate is an estimate of the full-year rate.

Tax receivable agreement

No amounts were paid under the tax receivable agreement for the nine months ended September 30, 2011.

 

F-73


Table of Contents

Oaktree Capital Group, LLC

Notes to Condensed Consolidated Financial Statements – (Continued)

September 30, 2011

(Unaudited, $ in thousands, except where noted)

 

11. DERIVATIVE FINANCIAL INSTRUMENTS

Oaktree enters into derivative contracts in the normal course of business to achieve certain risk management objectives. As a result of the use of derivative contracts, Oaktree is exposed to the risk that counterparties will fail to fulfill their contractual obligations. To mitigate such counterparty risk, Oaktree enters into contracts with certain major financial institutions, all of which have investment grade ratings. Counterparty credit risk is evaluated in determining the fair value of derivative instruments.

The Company had one derivative designated as a cash flow hedge at September 30, 2011. This interest rate swap had a notional value of $300.0 million and $277.5 million as of December 31, 2010 and September 30, 2011, respectively. The hedge continued to be effective at September 30, 2011.

Derivatives held by consolidated funds

Certain consolidated funds utilize derivative instruments in their investment operations. These derivatives primarily consist of foreign currency forward contracts utilized to manage currency risks, options used to hedge exposure for specific securities, and total return swaps and credit default swaps utilized mainly to obtain exposure to leveraged loans or to participate in foreign markets not readily accessible to the fund. The fair value of these derivative instruments is disclosed in Note 4. None of the consolidated funds’ derivative instruments is accounted for as hedging instruments utilizing hedge accounting.

The impact of derivative instruments on the condensed consolidated statements of operations was as follows:

 

     Three Months Ended September 30,  
     2010     2011  
     Net realized gains
(losses) on investments
    Net change in
unrealized
appreciation
(depreciation) on
investments
    Net realized gains
(losses) on investments
    Net change in
unrealized
appreciation
(depreciation) on
investments
 

Total return and credit default swaps

   $ 5,691      $ (19,333   $ 28,187      $ (63,071

Foreign currency forward contracts

     53,153        (285,440     (170,610     356,126   

Options

     (3,981     (67,046     454        21,726   
  

 

 

   

 

 

   

 

 

   

 

 

 

Total

   $ 54,863      $ (371,819   $ (141,969   $ 314,781   
  

 

 

   

 

 

   

 

 

   

 

 

 

 

F-74


Table of Contents

Oaktree Capital Group, LLC

Notes to Condensed Consolidated Financial Statements – (Continued)

September 30, 2011

(Unaudited, $ in thousands, except where noted)

 

 

     Nine Months Ended September 30,  
     2010     2011  
     Net realized gains
(losses) on investments
    Net change in
unrealized
appreciation
(depreciation) on
investments
    Net realized gains
(losses) on investments
    Net change in
unrealized
appreciation
(depreciation) on
investments
 

Total return and credit default swaps

   $ 17,214      $ (44,573   $ 40,914      $ (42,118

Foreign currency forward contracts

     249,367        (142,109     (509,223     366,568   

Options

     (4,818     (6,523     (3,633     (15,201
  

 

 

   

 

 

   

 

 

   

 

 

 

Total

   $ 261,763      $ (193,205   $ (471,942   $ 309,249   
  

 

 

   

 

 

   

 

 

   

 

 

 

12. COMMITMENTS AND CONTINGENCIES

Legal actions

Periodically, the Company is a party to legal actions arising in the ordinary course of business. The Company is currently not subject to any actions that either individually or in the aggregate are expected to have a material impact on its results of operations, cash flows or financial condition.

On June 8, 2011, Kaplan Industry, Inc. v. Oaktree Capital Management, L.P. was filed in the U.S. District Court for the Southern District of Florida. In Kaplan, the plaintiff alleges that Oaktree Capital Management, L.P. tortiously interfered with a business relationship and engaged in a civil conspiracy through the actions of Gulmar Offshore Middle East, LLC (“Gulmar”), a business recently acquired by subsidiaries of OCM European Principal Opportunities Fund II, L.P. (“EPOF II”). Oaktree Capital Management, L.P. serves as investment manager to EPOF II. The complaint alleges that Gulmar breached a consortium agreement between Gulmar and Kaplan Industry, Inc. relating to the consortium’s performance of services to Petróleos de Venezuela, S.A., the state-owned oil producer of Venezuela. The plaintiff alleges that Oaktree is responsible for these breaches by Gulmar. The complaint seeks damages in excess of $800 million. The substance of the claim relates almost exclusively to actions by Gulmar prior to EPOF II’s acquisition and the basis of the claim is currently subject to an ongoing arbitration in the United Kingdom between Kaplan and Gulmar. On August 18, 2011, the court granted Oaktree Capital Management, L.P.’s motion to stay pending the completion of a related arbitration proceeding in London. Oaktree Capital Management, L.P. believes the case is without merit and that any exposure to loss is remote.

Incentive income

In addition to the incentive income recognized by Oaktree, certain of its funds have amounts recorded as potentially allocable to Oaktree as its share of potential future incentive income, based on each fund’s NAV. Inasmuch as this incentive income is contingent upon future investment activity and other factors, it is not recognized by Oaktree until it is fixed or determinable. As of September 30, 2010 and 2011, the aggregate such amounts recorded at the fund level in excess of incentive income recognized by Oaktree were $1,825,215 and $1,517,277, respectively, for which related incentive income compensation expense was estimated to be $820,181 and $650,073, respectively.

 

F-75


Table of Contents

Oaktree Capital Group, LLC

Notes to Condensed Consolidated Financial Statements – (Continued)

September 30, 2011

(Unaudited, $ in thousands, except where noted)

 

Commitments to funds

Oaktree, generally in the capacity as general partner, had remaining capital commitments of $322.9 million and $303.8 million as of December 31, 2010 and September 30, 2011, respectively, including commitments to both non-consolidated and consolidated funds.

Investment commitments of consolidated funds

The consolidated funds are parties to certain credit agreements, providing for the issuance of letters of credit and revolving loans, which may require the funds to extend additional loans to investee companies. The consolidated funds use the same investment criteria in making these unrecorded commitments as they do for investments which are included in the condensed statements of financial condition. The unfunded liability associated with these credit agreements is equal to the amount by which the contractual loan commitment exceeds the sum of the amount of funded debt and cash held in escrow, if any. As of December 31, 2010 and September 30, 2011, these commitments were $538.2 million and $590.0 million, respectively.

As of December 31, 2010 and September 30, 2011, the consolidated funds had aggregate potential investment commitments of $665.2 million and $912.3 million, respectively. These commitments will be funded by the funds’ cash balance, asset sales proceeds or drawdowns against existing capital commitments.

A consolidated fund may agree to guarantee the repayment obligations of certain investee companies. The aggregate guaranteed amounts were not material to the condensed consolidated financial statements as of December 31, 2010 and September 30, 2011.

13. RELATED PARTY TRANSACTIONS

Oaktree considers its principals, employees and non-consolidated funds to be affiliates. Amounts due from and to affiliates were comprised of the following:

 

     December 31,
2010
     September 30,
2011
 

Due from affiliates:

     

Loans

   $ 14,062       $ 21,867   

Non-consolidated funds

     815         802   

Payments made on behalf of non-consolidated entities

     2,416         2,361   

Non-interest bearing advances made to certain principals, non-controlling interest holders and employees

     3,475         3,428   
  

 

 

    

 

 

 

Total due from affiliates

   $ 20,768       $ 28,458   
  

 

 

    

 

 

 

Due to affiliates:

     

OCGH Unitholders in connection with the tax receivable agreement

   $ 59,928       $ 59,928   

Amounts due to principals, certain non-controlling interest holders and employees

     1,568         —     
  

 

 

    

 

 

 

Total due to affiliates

   $ 61,496       $ 59,928   
  

 

 

    

 

 

 

 

F-76


Table of Contents

Oaktree Capital Group, LLC

Notes to Condensed Consolidated Financial Statements – (Continued)

September 30, 2011

(Unaudited, $ in thousands, except where noted)

 

Loans

Loans primarily consist of interest-bearing advances made to certain non-controlling interest holders, primarily Oaktree employees, to meet tax obligations related to equity vesting compensation. The notes, which are generally recourse to the borrower or secured by vested equity and other collateral, bear interest at Oaktree’s cost of capital.

Due from Oaktree funds and portfolio companies

In the normal course of business, the Company pays certain expenses on behalf of the Oaktree funds, for which it is reimbursed. Amounts advanced on behalf of consolidated funds are eliminated in consolidation. Certain expenses initially paid by Oaktree, primarily employee travel and other costs associated with particular portfolio company holdings, are reimbursed by the portfolio companies.

Non-interest bearing advances made to certain non-controlling interest holders and employees

The Company’s principals and senior professionals are permitted to invest their own capital in Oaktree funds, for which they pay the particular fund’s full management fee but not its carried interest. To facilitate the funding of capital calls by funds in which principals and senior professionals are invested, the Company advances on a short-term basis the capital calls on their behalves. These advances are generally reimbursed toward the end of the calendar quarter in which the capital calls occurred. Amounts temporarily advanced by the Company are included in non-interest bearing advances made to certain non-controlling interest holders and employees.

Aircraft and other services

The Company leases an airplane for business purposes. Oaktree employees and principals are permitted to charter the aircraft for personal use at rates that cover the costs of operation. Additionally, the Company occasionally makes use of an airplane owned by one of its principals for business purposes at a negotiated cost that is based on market rates.

Special allocations

Certain principals receive allocations based on a percentage of profits of the Oaktree Operating Group. These allocations, which are recorded as compensation expense, are made on a current basis only for so long as they remain principals of the Company.

Transactions with Meyer Memorial Trust

One of the Company’s directors, Mr. Pierson, is the chief financial and investment officer of Meyer Memorial Trust. Meyer Memorial Trust invests in certain Oaktree funds on substantially the same terms as the other investors in those funds.

14. SEGMENT REPORTING

The Company’s business is comprised of one segment, the investment management segment. As a leading global investment manager, Oaktree provides investment management services to a largely institutional client base through both open-end, closed-end, and evergreen funds. Management

 

F-77


Table of Contents

Oaktree Capital Group, LLC

Notes to Condensed Consolidated Financial Statements – (Continued)

September 30, 2011

(Unaudited, $ in thousands, except where noted)

 

makes operating decisions and assesses business performance based on financial and operating metrics and data that are presented without the consolidation of any funds.

Oaktree conducts its investment management business primarily in the United States and substantially all of its revenues are generated domestically.

Adjusted net income

Our chief operating decision maker uses adjusted net income, or ANI, to evaluate the financial performance of, and make resource allocations and other operating decisions for, the investment management segment. The components of revenues and expenses used in the determination of ANI do not give effect to the consolidation of the funds that the Company manages. ANI excludes the effects of: (a) non-cash compensation charges related to the vesting of OCGH units, (b) income taxes, (c) expenses that Oaktree Capital Group, LLC or its Intermediate Holding Companies bear directly and (d) the adjustment for the OCGH non-controlling interest subsequent to May 24, 2007. ANI is calculated at the Oaktree Operating Group level. ANI was as follows:

 

     Three Months Ended
September 30,
    Nine Months Ended
September 30,
 
     2010     2011     2010     2011  

Revenues:

        

Management fees

   $ 183,126      $ 173,585      $ 560,655      $ 538,256   

Incentive income

     34,802        33,697        267,807        271,906   

Investment income (loss)

     51,127        (86,059     81,888        (19,496
  

 

 

   

 

 

   

 

 

   

 

 

 

Total segment revenues

     269,055        121,223        910,350        790,666   
  

 

 

   

 

 

   

 

 

   

 

 

 

Expenses:

        

Compensation and benefits

     (67,652     (65,860     (222,430     (228,079

Incentive income compensation expense

     (12,017     (16,377     (103,726     (111,372

General, administrative and other expenses

     (21,730     (28,111     (64,245     (74,741
  

 

 

   

 

 

   

 

 

   

 

 

 

Total expenses

     (101,399     (110,348     (390,401     (414,192
  

 

 

   

 

 

   

 

 

   

 

 

 

Other income, net

     —         314        11,730        395   

Interest expense, net

     (6,388     (7,888     (19,673     (25,192
  

 

 

   

 

 

   

 

 

   

 

 

 

ANI

   $ 161,268      $ 3,301      $ 512,006      $ 351,677   
  

 

 

   

 

 

   

 

 

   

 

 

 

 

A reconciliation of net loss attributable to Oaktree Capital Group, LLC to ANI of the investment management segment is presented below.

 

   

     Three Months Ended
September 30,
    Nine Months Ended
September 30,
 
     2010     2011     2010     2011  

Net loss attributable to Oaktree Capital Group, LLC

   $ (15,725   $ (36,543   $ (47,854   $ (67,029

Compensation expense for vesting of OCGH units

     241,388        238,013        712,658        710,563   

Income taxes

     3,881        1,328        20,257        15,920   

Non-Oaktree Operating Group expenses

     252        (37     921        404   

OCGH non-controlling interest

     (68,528     (199,460     (173,976     (308,181
  

 

 

   

 

 

   

 

 

   

 

 

 

ANI

   $ 161,268      $ 3,301      $ 512,006      $ 351,677   
  

 

 

   

 

 

   

 

 

   

 

 

 

 

F-78


Table of Contents

Oaktree Capital Group, LLC

Notes to Condensed Consolidated Financial Statements – (Continued)

September 30, 2011

(Unaudited, $ in thousands, except where noted)

 

The following tables reconcile the Company’s segment information to the consolidated financial statements:

 

     Three Months Ended September 30, 2010  
     Segment     Adjustments     Consolidated  

Management fees (a)

   $ 183,126      $ (139,503   $ 43,623   

Incentive income (a)

     34,802        (27,653     7,149   

Investment income (loss) (a)

     51,127        (50,051     1,076   

Total expenses (b)

     (101,399     (261,655     (363,054

Interest expense, net (c)

     (6,388     (3,095     (9,483

Other income of consolidated funds (d)

     —         2,164,488        2,164,488   

Income taxes

     —         (3,881     (3,881

Net loss attributable to non-controlling redeemable interests in consolidated entities

     —         (1,924,171     (1,924,171

Net loss attributable to OCGH non-controlling interest in consolidated subsidiaries

     —         68,528        68,528   
  

 

 

   

 

 

   

 

 

 

ANI/Net loss attributable to Oaktree Capital Group, LLC

   $ 161,268      $ (176,993   $ (15,725
  

 

 

   

 

 

   

 

 

 

Investments in limited partnerships, at equity (e)

   $ 1,038,669      $ (983,114   $ 55,555   
  

 

 

   

 

 

   

 

 

 

Total assets (f)

   $ 1,723,441      $ 45,930,371      $ 47,653,812   
  

 

 

   

 

 

   

 

 

 

 

(a) The adjustment represents the elimination of amounts attributable to the consolidated funds.
(b) The expense adjustment consists of the inclusion of $241,388 of compensation expense for vesting of OCGH units, $20,015 of consolidated fund expenses, and $252 of expenses incurred by the Intermediate Holding Companies.
(c) The interest expense adjustment represents the inclusion of interest expense attributable to non-controlling interests of the consolidated funds.
(d) The adjustment to other income of consolidated funds primarily represents the inclusion of interest, dividend and other investment income attributable to non-controlling interests of the consolidated funds.
(e) The adjustment to investments in limited partnerships is to remove from segment assets the consolidated funds that are treated as equity method investments for segment reporting purposes.
(f) Substantially all of the total assets adjustment represents the inclusion of investments and other assets of the consolidated funds, net of segment assets eliminated in consolidation, which are primarily investments in limited partnerships and incentive income receivable.

 

F-79


Table of Contents

Oaktree Capital Group, LLC

Notes to Condensed Consolidated Financial Statements – (Continued)

September 30, 2011

(Unaudited, $ in thousands, except where noted)

 

 

     Three Months Ended September 30, 2011  
     Segment     Adjustments     Consolidated  

Management fees (a)

   $ 173,585      $ (138,868   $ 34,717   

Incentive income (a)

     33,697        (30,931     2,766   

Investment income (loss) (a)

     (86,059     87,667        1,608   

Total expenses (b)

     (110,348     (260,544     (370,892

Other income, net

     314        —         314   

Interest expense, net (c)

     (7,888     (3,501     (11,389

Other loss of consolidated funds (d)

     —         (3,652,805     (3,652,805

Income taxes

     —         (1,328     (1,328

Net loss attributable to non-controlling redeemable interests in consolidated funds

     —         3,761,006        3,761,006   

Net loss attributable to OCGH non-controlling interest in consolidated subsidiaries

     —         199,460        199,460   
  

 

 

   

 

 

   

 

 

 

ANI/Net loss attributable to Oaktree Capital Group, LLC

   $ 3,301      $ (39,844   $ (36,543
  

 

 

   

 

 

   

 

 

 

Investments in limited partnerships, at equity (e)

   $ 1,088,047      $ (965,261   $ 122,786   
  

 

 

   

 

 

   

 

 

 

Total assets (f)

   $ 2,069,654      $ 39,588,839      $ 41,658,493   
  

 

 

   

 

 

   

 

 

 

 

(a) The adjustment represents the elimination of amounts attributable to the consolidated funds.
(b) The expense adjustment consists of the inclusion of $238,013 of compensation expense for vesting of OCGH units, $22,568 of consolidated fund expenses and $(37) of expenses incurred by the Intermediate Holding Companies.
(c) The interest expense adjustment represents the inclusion of interest expense attributable to non-controlling interests of the consolidated funds.
(d) The adjustment to other income of consolidated funds primarily represents the inclusion of interest, dividend and other investment income attributable to non-controlling interests of the consolidated funds.
(e) The adjustment to investments in limited partnerships is to remove from segment assets the consolidated funds that are treated as equity method investments for segment reporting purposes.
(f) Substantially all of the total assets adjustment represents the inclusion of investments and other assets of the consolidated funds, net of segment assets eliminated in consolidation, which are primarily investments in limited partnerships and incentive income receivable.

 

F-80


Table of Contents

Oaktree Capital Group, LLC

Notes to Condensed Consolidated Financial Statements – (Continued)

September 30, 2011

(Unaudited, $ in thousands, except where noted)

 

 

     Nine Months Ended September 30, 2010  
     Segment     Adjustments     Consolidated  

Management fees (a)

   $ 560,655      $ (433,711   $ 126,944   

Incentive income (a)

     267,807        (251,409     16,398   

Investment income (loss) (a)

     81,888        (79,505     2,383   

Total expenses (b)

     (390,401     (778,449     (1,168,850

Other income, net

     11,730        —          11,730   

Interest expense, net (c)

     (19,673     (23,136     (42,809

Other loss of consolidated funds (d)

     —          4,012,835        4,012,835   

Income taxes

     —          (20,257     (20,257

Net loss attributable to non-controlling redeemable interests in consolidated entities

     —          (3,160,204     (3,160,204

Net loss attributable to OCGH non-controlling interest in consolidated subsidiaries

     —          173,976        173,976   
  

 

 

   

 

 

   

 

 

 

ANI/Net loss attributable to Oaktree Capital Group, LLC

   $ 512,006      $ (559,860   $ (47,854
  

 

 

   

 

 

   

 

 

 

Investments in limited partnerships, at equity (e)

   $ 1,038,669      $ (983,114   $ 55,555   
  

 

 

   

 

 

   

 

 

 

Total assets (f)

   $ 1,723,441      $ 45,930,371      $ 47,653,812   
  

 

 

   

 

 

   

 

 

 

 

(a) The adjustment represents the elimination of amounts attributable to the consolidated funds.
(b) The expense adjustment consists of the inclusion of $712,658 of compensation expense for vesting of OCGH units, $64,870 of consolidated fund expenses and $921 of expenses incurred by the Intermediate Holding Companies.
(c) The interest expense adjustment represents the inclusion of interest expense attributable to non-controlling interests of the consolidated funds.
(d) The adjustment to other income of consolidated funds primarily represents the inclusion of interest, dividend and other investment income attributable to non-controlling interests of the consolidated funds.
(e) The adjustment to investments in limited partnerships is to remove from segment assets the consolidated funds that are treated as equity method investments for segment reporting purposes.
(f) Substantially all of the total assets adjustment represents the inclusion of investments and other assets of the consolidated funds, net of segment assets eliminated in consolidation, which are primarily investments in limited partnerships and incentive income receivable.

 

F-81


Table of Contents

Oaktree Capital Group, LLC

Notes to Condensed Consolidated Financial Statements – (Continued)

September 30, 2011

(Unaudited, $ in thousands, except where noted)

 

 

     Nine Months Ended September 30, 2011  
     Segment     Adjustments     Consolidated  

Management fees (a)

   $ 538,256      $ (433,486   $ 104,770   

Incentive income (a)

     271,906        (256,851     15,055   

Investment income (loss) (a)

     (19,496     28,142        8,646   

Total expenses (b)

     (414,192     (788,731     (1,202,923

Other income, net

     395        —         395   

Interest expense, net (c)

     (25,192     (12,672     (37,864

Other loss of consolidated funds (d)

     —         (902,056     (902,056

Income taxes

     —         (15,920     (15,920

Net loss attributable to non-controlling redeemable interests in consolidated funds

     —         1,654,687        1,654,687   

Net loss attributable to OCGH non-controlling interest in consolidated subsidiaries

     —         308,181        308,181   
  

 

 

   

 

 

   

 

 

 

ANI/Net loss attributable to Oaktree Capital Group, LLC

   $ 351,677      $ (418,706   $ (67,029
  

 

 

   

 

 

   

 

 

 

Investments in limited partnerships, at equity (e)

   $ 1,088,047      $ (965,261   $ 122,786   
  

 

 

   

 

 

   

 

 

 

Total assets (f)

   $ 2,069,654      $ 39,588,839      $ 41,658,493   
  

 

 

   

 

 

   

 

 

 

 

(a) The adjustment represents the elimination of amounts attributable to the consolidated funds.
(b) The expense adjustment consists of the inclusion of $710,563 of compensation expense for vesting of OCGH units, $77,764 of consolidated fund expenses and $404 of expenses incurred by the Intermediate Holding Companies.
(c) The interest expense adjustment represents the inclusion of interest expense attributable to non-controlling interests of the consolidated funds.
(d) The adjustment to other income of consolidated funds primarily represents the inclusion of interest, dividend and other investment income attributable to non-controlling interests of the consolidated funds.
(e) The adjustment to investments in limited partnerships is to remove from segment assets the consolidated funds that are treated as equity method investments for segment reporting purposes.
(f) Substantially all of the total assets adjustment represents the inclusion of investments and other assets of the consolidated funds, net of segment assets eliminated in consolidation, which are primarily investments in limited partnerships and incentive income receivable.

15. SUBSEQUENT EVENTS

A distribution in the amount of 29 cents per Class A and Class C unit was paid on October 28, 2011 to holders of record on October 24, 2011.

Oaktree Finance, LLC, or Oaktree Finance, was formed on May 3, 2011 as an adjacency to the Company’s mezzanine strategy. Oaktree Finance is an indirect wholly owned subsidiary of the Company, focused on providing financing for larger middle-market companies. On May 11, 2011, Oaktree Finance filed a Form N-2 with the SEC to register an initial public offering of its shares. In connection with such an offering, Oaktree Finance plans to convert from a limited liability company to a corporation and elect to be treated as a business development company under the Investment Company Act.

 

F-82


Table of Contents

Oaktree Capital Group, LLC

Notes to Condensed Consolidated Financial Statements – (Continued)

September 30, 2011

(Unaudited, $ in thousands, except where noted)

 

On October 7, 2011, Oaktree Finance entered into a senior secured revolving credit facility (the “Senior Secured Revolving Credit Facility”) with a consortium of lenders that provides an initial borrowing capacity of $75 million and the ability to borrow an additional $150 million if certain specified conditions are met, including the completion of a public offering by Oaktree Finance. The Senior Secured Revolving Credit Facility also contains an accordion feature to potentially increase borrowing capacity after an initial public offering of Oaktree Finance, if certain specified conditions are met, including the payment of additional fees. The Senior Secured Revolving Credit Facility is guaranteed by the Company and OCGH, until such time that Oaktree Finance’s public offering is completed, certain documents are delivered and certain other conditions are met. The commitments under the Senior Secured Revolving Credit Facility will expire in 2014, while the Senior Secured Revolving Credit Facility will mature in 2015. LIBOR rate borrowings under the Senior Secured Revolving Credit Facility will bear interest at LIBOR plus 1.75% prior to the completion of the planned public offering and 2.75% after the completion of the offering. The Senior Secured Revolving Credit Facility includes customary financial and operating covenants. As of November 18, 2011, there were no outstanding amounts under the Senior Secured Revolving Credit Facility.

Subsequent events have been evaluated through November 18, 2011, the date these financial statements were available to be issued.

 

F-83


Table of Contents

APPENDIX A

 

Execution Version

 

THIRD AMENDED AND RESTATED OPERATING AGREEMENT

 

OF

 

OAKTREE CAPITAL GROUP, LLC

 

Dated as of August 31, 2011

 

 

 

A-1


Table of Contents

TABLE OF CONTENTS

 

          Page

 
ARTICLE I         
DEFINITIONS         

Section 1.1

  

Definitions

     A-6   

Section 1.2

  

Construction

     A-13   
ARTICLE II         
ORGANIZATION         

Section 2.1

  

Formation

     A-13   

Section 2.2

  

Name

     A-13   

Section 2.3

  

Registered Office; Registered Agent; Principal Office; Other Offices

     A-13   

Section 2.4

  

Purposes

     A-14   

Section 2.5

  

Powers

     A-14   

Section 2.6

  

Power of Attorney

     A-14   

Section 2.7

  

Term

     A-15   

Section 2.8

  

Title to Company Assets

     A-15   
ARTICLE III         
MEMBERS; CERTIFICATES; RECORD HOLDERS; TRANSFERS OF UNITS         

Section 3.1

  

Members

     A-15   

Section 3.2

  

Rights of a Member

     A-16   

Section 3.3

  

Certificates

     A-17   

Section 3.4

  

Record Holders

     A-17   

Section 3.5

  

Registration and Transfer of Units

     A-18   

Section 3.6

  

Restrictions on Transfer

     A-19   

Section 3.7

  

[Reserved]

     A-20   

Section 3.8

  

[Reserved]

     A-20   

Section 3.9

  

Citizenship Requirements

     A-20   

Section 3.10

  

[Reserved]

     A-20   

Section 3.11

  

[Reserved]

     A-20   

Section 3.12

  

Splits and Combinations

     A-20   

Section 3.13

  

Redemption of Units

     A-21   
ARTICLE IV         
DESIGNATION OF CLASS A UNITS AND CLASS B UNITS; CAPITAL CONTRIBUTIONS         

Section 4.1

  

Designation of Class A Units and Class B Units

     A-22   

Section 4.2

  

[Reserved]

     A-22   

Section 4.3

  

[Reserved]

     A-22   

Section 4.4

  

Issuance and Cancellation of Class B Units

     A-22   

Section 4.5

  

[Reserved]

     A-22   

Section 4.6

  

Issuances of Additional Units

     A-22   

Section 4.7

  

Preemptive Rights

     A-23   

Section 4.8

  

Fully Paid and Non-Assessable Nature of Units

     A-23   

Section 4.9

  

Purchases of Units

     A-23   
ARTICLE V         
ALLOCATIONS AND DISTRIBUTIONS         

Section 5.1

  

Capital Accounts

     A-23   

 

A-2


Table of Contents
          Page

 

Section 5.2

  

Allocations

     A-24   

Section 5.3

  

Distributions to Record Holders

     A-25   
ARTICLE VI         
MANAGEMENT AND OPERATION OF BUSINESS         

Section 6.1

  

Power and Authority of Board of Directors

     A-25   

Section 6.2

  

Number, Qualification and Term of Office of Directors

     A-27   

Section 6.3

  

Election of Directors

     A-27   

Section 6.4

  

Removal

     A-28   

Section 6.5

  

Resignations

     A-28   

Section 6.6

  

Vacancies

     A-28   

Section 6.7

  

Chairman of Meetings

     A-28   

Section 6.8

  

Place of Meetings

     A-28   

Section 6.9

  

Meetings; Notice

     A-28   

Section 6.10

  

Action Without Meeting

     A-28   

Section 6.11

  

Conference Telephone Meetings

     A-29   

Section 6.12

  

Quorum

     A-29   

Section 6.13

  

Committees

     A-29   

Section 6.14

  

Alternate Members of Committees

     A-29   

Section 6.15

  

Remuneration

     A-29   

Section 6.16

  

Exculpation, Indemnification, Advances and Insurance

     A-30   

Section 6.17

  

Resolution of Conflicts of Interest; Standards of Conduct and Modification of Duties

     A-33   

Section 6.18

  

Certificate of Formation

     A-35   

Section 6.19

  

Officers

     A-35   

Section 6.20

  

Duties of Officers and Directors

     A-36   

Section 6.21

  

Reliance by Third Parties

     A-36   

Section 6.22

  

Manager

     A-36   
ARTICLE VII         
BOOKS, RECORDS, ACCOUNTING AND REPORTS         

Section 7.1

  

Records and Accounting

     A-37   

Section 7.2

  

Fiscal Year

     A-37   

Section 7.3

  

Reports

     A-37   
ARTICLE VIII         
TAX MATTERS         

Section 8.1

  

Tax Returns and Information

     A-38   

Section 8.2

  

Tax Elections

     A-38   

Section 8.3

  

Tax Controversies

     A-38   

Section 8.4

  

Withholding

     A-38   

Section 8.5

  

Election to be Treated as a Corporation

     A-38   
ARTICLE IX         
DISSOLUTION AND LIQUIDATION         

Section 9.1

  

Dissolution

     A-39   

Section 9.2

  

Liquidator

     A-39   

Section 9.3

  

Liquidation

     A-39   

Section 9.4

  

Cancellation of Certificate of Formation

     A-40   

 

A-3


Table of Contents
          Page

 

Section 9.5

  

Return of Contributions

     A-40   

Section 9.6

  

Waiver of Partition

     A-40   

Section 9.7

  

Capital Account Restoration

     A-40   
ARTICLE X         
AMENDMENT OF AGREEMENT         

Section 10.1

  

General

     A-40   

Section 10.2

  

Specified Amendments

     A-41   

Section 10.3

  

Amendments to be Adopted Solely by the Board of Directors

     A-41   
ARTICLE XI         
MERGER, CONSOLIDATION OR CONVERSION         

Section 11.1

  

Authority

     A-42   

Section 11.2

  

Procedure for Merger, Consolidation, Conversion or Other Business Combination

     A-43   

Section 11.3

  

Approval by Members of Merger, Consolidation, Conversion or Other Business Combination

     A-44   

Section 11.4

  

Certificate of Merger, Conversion or Consolidation

     A-45   

Section 11.5

  

Amendment of Operating Agreement

     A-45   
ARTICLE XII         
MEMBER MEETINGS         

Section 12.1

  

Member Meetings

     A-45   

Section 12.2

  

Notice of Meetings of Members

     A-46   

Section 12.3

  

Record Date

     A-46   

Section 12.4

  

Adjournment

     A-46   

Section 12.5

  

Waiver of Notice; Approval of Meeting

     A-46   

Section 12.6

  

Quorum; Required Vote for Member Action; Voting for Directors

     A-47   

Section 12.7

  

Conduct of a Meeting

     A-47   

Section 12.8

  

Action Without a Meeting

     A-47   

Section 12.9

  

Voting and Other Rights

     A-48   

Section 12.10

  

Proxies and Voting

     A-48   
ARTICLE XIII         
RIGHT TO ACQUIRE UNITS         

Section 13.1

  

Right to Acquire Units

     A-49   

Section 13.2

  

Notice of Election to Purchase

     A-49   
ARTICLE XIV         
GENERAL PROVISIONS         

Section 14.1

  

Addresses and Notices

     A-50   

Section 14.2

  

Further Action

     A-50   

Section 14.3

  

Binding Effect

     A-50   

Section 14.4

  

Integration

     A-51   

Section 14.5

  

Creditors

     A-51   

Section 14.6

  

Waiver

     A-51   

Section 14.7

  

Counterparts

     A-51   

Section 14.8

  

Applicable Law

     A-51   

 

A-4


Table of Contents
          Page

 

Section 14.9

  

Invalidity of Provisions

     A-51   

Section 14.10

  

Consent of Members

     A-51   

Section 14.11

  

Facsimile Signatures

     A-51   

Section 14.12

  

Effectiveness of Amendment

     A-51   

EXHIBITS

             

EXHIBIT A – FORM OF CLASS A UNIT CERTIFICATE

        

EXHIBIT B – FORM OF CLASS B UNIT CERTIFICATE

        

 

A-5


Table of Contents

THIRD AMENDED AND RESTATED OPERATING AGREEMENT

OF

OAKTREE CAPITAL GROUP, LLC

 

This THIRD AMENDED AND RESTATED OPERATING AGREEMENT OF OAKTREE CAPITAL GROUP, LLC, is dated as of August 31, 2011. Capitalized terms used herein without definition shall have the respective meanings ascribed thereto in Section 1.1.

 

WHEREAS, the Company was formed under the Delaware Act pursuant to a Certificate of Formation filed with the Secretary of State of the State of Delaware on April 13, 2007, and a Limited Liability Company Agreement dated as of April 13, 2007 (the “Original Agreement”);

 

WHEREAS, the Original Agreement was amended and restated in its entirety by an Amended and Restated Operating Agreement (the “First Amended Agreement”) dated as of May 25, 2007;

 

WHEREAS, the First Amended Agreement was amended and restated in its entirety by a Second Amended and Restated Operating Agreement (the “Second Amended Agreement”) dated as of March 28, 2008;

 

WHEREAS, prior to the Offering Date, all of the issued and outstanding Class C Units of the Company will be converted into Class A Units; and

 

WHEREAS, the members of the Company have authorized and approved an amendment and restatement of the Second Amended Agreement on the terms set forth herein.

 

NOW THEREFORE, the Second Amended Agreement is hereby amended and restated to read in its entirety as follows:

 

ARTICLE I

 

DEFINITIONS

 

Section 1.1 Definitions.

 

The following definitions shall be for all purposes, unless otherwise clearly indicated to the contrary, applied to the terms used in this Agreement.

 

Additional Member” means a Person admitted as a member of the Company in accordance with Article IV as a result of an issuance of Units to such Person by the Company.

 

Affiliate” means, with respect to any Person, any other Person that directly or indirectly through one or more intermediaries Controls, is Controlled by or is under common Control with the Person in question; provided, that no Investment Fund or Portfolio Company shall be an “Affiliate” of the Company or of any Subsidiary thereof.

 

Agreement” means this Third Amended and Restated Operating Agreement of the Company, as it may be amended, supplemented or restated from time to time.

 

Beneficial Owner” means a Person who is deemed to beneficially own a Unit, as determined pursuant to Section 13 of the Exchange Act.

 

Board of Directors” has the meaning assigned to such term in Section 6.1(a).

 

Business Day” means Monday through Friday of each week, except that a legal holiday recognized as such by the government of the United States of America or the State of California shall not be regarded as a Business Day.

 

A-6


Table of Contents

Capital Account” has the meaning assigned to such term in Section 5.1.

 

Capital Contribution” means any cash or cash equivalents or the fair market value (as determined by the Company) of any property or other asset, in such form as may be permitted by the Delaware Act, that a Member contributes to the Company pursuant to this Agreement.

 

Carrying Value” means, with respect to any Company asset, the asset’s adjusted basis for U.S. federal income tax purposes, except that the initial carrying value of assets contributed to the Company shall be their respective gross fair market values on the date of contribution as determined by the Company, and the Carrying Values of all Company assets shall be adjusted to equal their respective fair market values, in accordance with the rules set forth in United States Treasury Regulation Section 1.704-1(b)(2)(iv)(f), except as otherwise provided herein, as of: (a) the date of the acquisition of any additional Unit by any new or existing Member in exchange for more than a de minimis Capital Contribution; (b) the date of the distribution of more than a de minimis amount of Company assets to a Member; (c) the date a Unit is relinquished to the Company; or (d) any other date specified in the United States Treasury Regulations; provided, however, that adjustments pursuant to clauses (a), (b), (c) and (d) above shall be made only if such adjustments are deemed necessary or appropriate by the Company to reflect the relative economic interests of the Members. In the case of any asset that has a Carrying Value that differs from its adjusted tax basis, Carrying Value shall be adjusted by the amount of depreciation calculated for purposes of the definition of “Net Income (Loss)” rather than the amount of depreciation determined for U.S. federal income tax purposes, and depreciation shall be calculated by reference to Carrying Value rather than tax basis once Carrying Value differs from tax basis.

 

Certificate” means a certificate (a) substantially in the form of Exhibit A or Exhibit B to this Agreement, (b) in global form in accordance with the rules and regulations of any depositary or (c) in such other form as may be adopted by the Board of Directors, issued by the Company evidencing ownership of one or more Units.

 

Certificate of Formation” means the Certificate of Formation of the Company filed with the Secretary of State of the State of Delaware as referenced in Section 6.18, as such Certificate of Formation may be amended, supplemented or restated from time to time.

 

Chairman” has the meaning assigned to such term in Section 6.7.

 

Citizenship Certification” means a properly completed certificate in such form as may be specified by the Company by which a Member certifies that it (and if it is a nominee holding for the account of another Person, that to the best of its knowledge such other Person) is an Eligible Citizen.

 

Class A Unit” means a Unit in the Company that is a common unit designated as a “Class A Unit.”

 

Class B Holder” means any entity or entities that are Controlled by the Principals, other than the Company or any of its Subsidiaries, and that is or becomes the Record Holder of one or more Class B Units. As of the date of this Agreement, Oaktree Capital Group Holdings is the sole Class B Holder.

 

Class B Unit” means a Unit in the Company that is a common unit designated as a “Class B Unit.”

 

Code” means the U.S. Internal Revenue Code of 1986, as amended and in effect from time to time. Any reference herein to a specific section or sections of the Code shall be deemed to include a reference to any corresponding provision of any successor law.

 

A-7


Table of Contents

Company” means Oaktree Capital Group, LLC, a Delaware limited liability company, and any successors thereto.

 

Company Group” means the Company and each Subsidiary of the Company.

 

Control” means the possession, direct or indirect, of the power to direct or cause the direction of the management and policies of a Person, whether through ownership of voting securities, by contract or otherwise.

 

Current Market Price” means, with respect to any Unit of any class or series as of any date of determination, the average of the daily closing price per Unit of such series or class for the 20 consecutive Trading Days immediately prior to such date.

 

Delaware Act” means the Delaware Limited Liability Company Act, 6 Del. C. Section 18-101, et seq., as amended, supplemented or restated from time to time, and any successor to such statute.

 

DGCL” means the General Corporation Law of the State of Delaware, 8 Del. C. Section 101, et seq., as amended, supplemented or restated from time to time, and any successor to such statute.

 

Director” means a member of the Board of Directors of the Company.

 

electronic transmission” has the meaning assigned to such term in Section 12.10(a).

 

Eligible Citizen” means a Person qualified to own interests in real property in jurisdictions in which any Group Member does business or proposes to do business from time to time and whose status as a Member the Company determines in its sole discretion does not or would not subject such Group Member to a significant risk of cancellation or forfeiture of any of its properties or any interest therein.

 

ERISA” means the U.S. Employee Retirement Income Security Act of 1974, as amended, supplemented or restated from time to time, and any successor to such statute, and the rules and regulations promulgated thereunder.

 

Exchange Act” means the U.S. Securities Exchange Act of 1934, as amended, supplemented or restated from time to time, and any successor to such statute, and the rules and regulations promulgated thereunder.

 

Exchange Agreement” means one or more exchange agreements providing for the exchange of Oaktree Operating Group Units in accordance with the terms thereof, including, without limitation, the Amended and Restated Exchange Agreement dated as of March 28, 2008 by and among the Company, OCM Holdings I, LLC, Oaktree Holdings, Inc., Oaktree AIF Holdings, Inc. (formerly Oaktree Media Holdings, Inc.), Oaktree Holdings, Ltd., Oaktree Capital Group Holdings and the other parties joined thereto from time to time, as amended, modified or restated from time to time.

 

First Amended Agreement” has the meaning assigned to such term in the Recitals.

 

Fiscal Year” has the meaning assigned to such term in Section 7.2.

 

Governmental Entity” means any court, administrative agency, regulatory body, commission or other governmental authority, board, bureau or instrumentality, domestic or foreign and any subdivision thereof.

 

A-8


Table of Contents

Group Member” means a member of the Company Group.

 

Indemnified Person” means (a) any Person who is or was a Director, Officer or Tax Matters Partner of the Company, (b) any Person who is or was an officer, director, member, manager, partner, Tax Matters Partner, agent, fiduciary or trustee of any Group Member or any Affiliate thereof, (c) any Person who is or was serving at the request of the Company or an Affiliate as an officer, director, member, manager, partner, Tax Matters Partner, agent, fiduciary or trustee of another Person (including any Subsidiary); provided, that a Person shall not be an Indemnified Person by reason of providing, on a fee-for-services basis, trustee, fiduciary or custodial services, (d) the Manager, and (e) any Person the Board of Directors in its sole discretion designates as an “Indemnified Person” for purposes of this Agreement.

 

Investment Company Act” means the U.S. Investment Company Act of 1940, as amended, supplemented or restated from time to time, and any successor to such statute, and the rules or regulations promulgated thereunder.

 

Investment Fund” means any Person in which an Oaktree Operating Group Partnership owns or otherwise controls, directly or indirectly, shares of stock, or a general partner, limited partner, limited liability company or similar ownership interest, organized or formed primarily for the purpose of investing funds contributed to such Person by one or more third parties that are not Affiliates of the Company.

 

IPO” means the initial underwritten public offering and sale of Class A Units, as described in the Registration Statement.

 

Law” means any federal, state, local, non-U.S. or other law (including common law), statute, code, ordinance, rule or regulation or other requirement enacted, promulgated, issued, entered or put into effect by a Governmental Entity.

 

Liquidator” means one or more Persons selected by the Board of Directors to perform the functions described in Section 9.2 as liquidating trustee of the Company within the meaning of the Delaware Act.

 

Manager” means Oaktree Capital Group Holdings GP, LLC, a Delaware limited liability company, or any successor Manager designated or elected pursuant to Section 6.22(b).

 

Member” means each Record Holder of a Unit, including, unless the context otherwise requires, Oaktree Capital Group Holdings, each Substitute Member and each Additional Member, in each case in such Person’s capacity as a member of the Company.

 

Merger Agreement” has the meaning assigned to such term in Section 11.1.

 

Net Income (Loss)” means for any fiscal period the taxable income or loss of the Company for such period as determined in accordance with the accounting method used by the Company for U.S. federal income tax purposes with the following adjustments: (a) any income of the Company that is exempt from U.S. federal income taxation and not otherwise taken into account in computing Net Income (Loss) shall be added to such taxable income or loss; (b) if the Carrying Value of any asset differs from its adjusted tax basis for U.S. federal income tax purposes, any depreciation, amortization or gain resulting from a disposition of such asset shall be calculated with reference to such Carrying Value; (c) upon an adjustment to the Carrying Value of any asset, pursuant to the definition of Carrying Value, the amount of the adjustment shall be included as gain or loss in computing such taxable income or loss; and (d) any expenditures of the Company not deductible in computing taxable income or loss, not properly capitalizable and not otherwise taken into account in computing Net Income (Loss) pursuant to this definition shall be treated as deductible items.

 

A-9


Table of Contents

Notice of Election to Purchase” has the meaning assigned to such term in Section 13.2.

 

Oaktree Capital Group Holdings” means Oaktree Capital Group Holdings, L.P., a Delaware limited partnership, and any successors thereto.

 

Oaktree Operating Group” means, collectively, Oaktree Capital I, L.P., Oaktree Capital II, L.P., Oaktree Capital Management, L.P., Oaktree Investment Holdings, L.P. and Oaktree AIF Investments, L.P., each a Delaware limited partnership, and Oaktree Capital Management (Cayman), L.P., a Cayman Islands exempted limited partnership, and any other Subsidiary of the Company (whether now existing or hereafter formed) that is designated as part of the Oaktree Operating Group by the Board of Directors. For the avoidance of doubt, unless the Board of Directors determines otherwise, none of Oaktree Holdings, Inc., a Delaware corporation, Oaktree Holdings, LLC, a Delaware limited liability company, OCM Holdings I, LLC, a Delaware limited liability company, Oaktree AIF Holdings, Inc., a Delaware corporation, or Oaktree Holdings, Ltd., a Cayman Islands exempted limited liability company, shall be included in the Oaktree Operating Group.

 

Oaktree Operating Group Partnership” means any partnership or other entity that is a part of the Oaktree Operating Group.

 

Oaktree Operating Group Partnership Agreement” means the limited partnership agreement or similar document that governs the terms of an Oaktree Operating Group Partnership, as amended, modified or restated from time to time.

 

Oaktree Operating Group Unit” means the aggregate of one unit in each of the Oaktree Operating Group Partnerships, representing an interest in each such entity.

 

Offering Date” means the public offering date set forth in the final prospectus used in connection with the IPO.

 

Officers” has the meaning assigned to such term in Section 6.19(a).

 

Opinion of Counsel” means a written opinion of counsel (who may be regular counsel to the Company or any of its Affiliates) acceptable to the Company.

 

Original Agreement” has the meaning assigned to such term in the Recitals.

 

Outside Director” means any Director who is not an employee of the Company, any Subsidiary of the Company or any of their respective Affiliates Controlled by the Principals.

 

Outstanding” means, with respect to any Unit, a Unit that is issued by the Company and reflected as outstanding on the Company’s books and records as of the date of determination.

 

Percentage Interest” means, as of any date of determination, (a) as to any Class A Units, the product obtained by multiplying (i) 100% less the percentage applicable to the Units referred to in clause (c) by (ii) the quotient obtained by dividing (x) the number of such Class A Units by (y) the total number of all Outstanding Class A Units, (b) as to any Class B Units, 0%, and (c) as to any other Units, the percentage established for such Units by the Board of Directors as a part of the authorization of such Units.

 

“Permitted Oaktree Holder” means any Principal or any Person Controlled by one or more of the Principals (other than the Company or any of its Subsidiaries).

 

Person” means any individual, corporation, firm, partnership, joint venture, limited liability company, estate, trust, business association, organization, Governmental Entity or other entity.

 

Plan of Conversion” has the meaning assigned to such term in Section 11.1.

 

A-10


Table of Contents

Portfolio Company” means any Person in which an Oaktree Operating Group Partnership owns or otherwise controls, directly or indirectly, shares of stock, or a general partner, limited partner, limited liability company or similar ownership interest, or notes or other instruments, for investment purposes, including any intermediate holding company formed for the purpose of holding any such investment.

 

Preferred Units” means a class of Units that entitles the Record Holders thereof to a preference or priority over the Record Holders of any other class of Units in (a) the right to share profits or losses or items thereof, (b) the right to share in Company distributions or (c) rights upon dissolution or liquidation of the Company.

 

President” means the president of the Company appointed by the Board of Directors in accordance with Section 6.19.

 

Principal” means any individual who may from time to time be designated by the Board of Directors as a Principal of the Company, in each case until his or her death, disability, resignation or removal by the Board of Directors. The Principals as of the date of this Agreement are Kevin L. Clayton, John B. Frank, Stephen A. Kaplan, Bruce A. Karsh, Larry W. Keele, David M. Kirchheimer, Howard S. Marks and Sheldon M. Stone.

 

Purchase Date” has the meaning assigned to such term in Section 13.2.

 

Quarter” means, unless the context requires otherwise, a fiscal quarter.

 

Record Date” means the date established by the Company for determining (a) the identity of the Record Holders entitled to notice of, or to vote at, any meeting of Members or entitled to vote by ballot or give approval of Company action in writing without a meeting or entitled to exercise rights in respect of any lawful action of Members or (b) the identity of Record Holders entitled to receive any report or distribution or to participate in any offer.

 

Record Holder” means (a) with respect to any Class A Unit, the Person in whose name such Class A Unit is registered on the books of the Transfer Agent as of the close of business on a particular Business Day, and (b) with respect to any Unit of any other class or series, the Person in whose name such Unit is registered on the books that the Company has caused to be kept as of the close of business on such Business Day.

 

Registration Statement” means the Registration Statement on Form S-1 (Registration No. 333-174993), as it has been or as it may be amended or supplemented from time to time, filed by the Company with the SEC under the Securities Act to register the offering and sale of the Class A Units in the IPO.

 

Redeemable Units” means any Units for which a redemption notice has been given, and has not been withdrawn, pursuant to Section 3.13.

 

SEC” means the U.S. Securities and Exchange Commission.

 

Second Amended Agreement” has the meaning assigned to such term in the Recitals.

 

Securities Act” means the U.S. Securities Act of 1933, as amended, supplemented or restated from time to time, and any successor to such statute, and the rules and regulations promulgated thereunder.

 

A-11


Table of Contents

Securities Exchange” means an exchange registered with the SEC under Section 6(a) of the Exchange Act or any successor thereto and any other securities exchange (whether or not registered with the SEC under Section 6(a) of the Exchange Act) that the Board of Directors in its sole discretion designates as a Securities Exchange for purposes of this Agreement.

 

Secretary” means the secretary of the Company appointed by the Board of Directors in accordance with Section 6.19.

 

Similar Law” means any state, local, non-U.S. or other laws or regulations that would cause the underlying assets of the Company to be treated as assets of an investing entity by virtue of its investment (or any beneficial interest) in the Company and thereby subject the Company, the Directors, the Manager or the Class B Holder (or other Persons responsible for the investment and operation of the Company’s assets) to laws or regulations that are similar to the fiduciary responsibility or prohibited transaction provisions contained in Title I of ERISA or Section 4975 of the Code.

 

Subsidiary” means, with respect to any Person, as of any date of determination, any other Person as to which such Person owns or otherwise controls, directly or indirectly, more than 50% of the voting shares or other similar interests of such Person or holds a sole general partner interest or managing member or similar interest in such Person; provided, that no Investment Fund or Portfolio Company shall be a “Subsidiary” of the Company or any Subsidiary thereof.

 

Substitute Member” means a Person who is admitted as a Member of the Company pursuant to Section 3.5(e) as a result of a transfer of Units to such Person.

 

Surviving Business Entity” has the meaning assigned to such term in Section 11.2(b).

 

Tax Matters Partner” has the meaning assigned to such term in the Code.

 

Tax Receivable Agreement” means the Amended and Restated Tax Receivable Agreement, dated as of March 28, 2008, by and among Oaktree Holdings, Inc., Oaktree AIF Holdings, Inc. (formerly Oaktree Media Holdings, Inc.), Oaktree Capital II, L.P., Oaktree Capital Management, L.P., Oaktree AIF Investments, L.P. (formerly Oaktree Media Investments, L.P.), OCM Holdings I, LLC and each other party thereto, as amended, modified or restated from time to time.

 

transfer” has the meaning assigned to such term in Section 3.5(a).

 

Trading Day” means, with respect to Units of any class or series, a day on which the principal Securities Exchange on which such Units are listed for or admitted to trading is open for the transaction of business or, if Units of a class or series are not listed for or admitted to trading on any Securities Exchange, a day on which banking institutions in the City of Los Angeles are generally open.

 

Transfer Agent” means, with respect to any class or series of Units, the bank, trust company or other Person (including the Company or one of its Affiliates) appointed from time to time by the Company to act as registrar and transfer agent for such class or series; provided, that if no Transfer Agent is specifically designated for a class or series of Units, the Company shall act in such capacity for such class or series.

 

Trust” has the meaning assigned to such term in Section 11.3(f).

 

Underwriters” means each Person named as an underwriter in the Underwriting Agreement who is obligated to purchase Class A Units pursuant thereto.

 

Underwriting Agreement” means the Underwriting Agreement to be entered into by the Company providing for the sale of Class A Units in the IPO to the Underwriters, as amended, modified or restated from time to time.

 

A-12


Table of Contents

Unit” means a unit issued by the Company representing a limited liability company interest in the Company, including the right of the Record Holder of such Unit to any and all benefits to which a Record Holder may be entitled as provided in this Agreement, together with the obligation of such Record Holder to comply with all the terms and provisions of this Agreement. Units may be common units or Preferred Units, and may be issued in different classes or series.

 

Unit Designation” has the meaning assigned to such term in Section 4.6(b).

 

U.S. GAAP” means United States generally accepted accounting principles consistently applied.

 

Voting Units” means the Class A Units, the Class B Units and Units of any other class or series issued after the Offering Date that entitle the Record Holder thereof to vote on any matter submitted for consent or approval of Members under this Agreement.

 

Section 1.2 Construction. Unless the context requires otherwise: (a) any pronoun used in this Agreement shall include the corresponding masculine, feminine or neuter forms, and the singular form of nouns, pronouns and verbs shall include the plural and vice versa; (b) references to “Articles” and “Sections” refer to articles and sections of this Agreement; (c) the term “include” or “includes” means includes, without limitation, and “including” means including, without limitation; (d) the term “or” means, inclusively, and/or; and (e) the terms “herein,” “hereof” and “hereunder” (and terms of similar import) are references to this Agreement in its entirety, and not to any particular provision.

 

ARTICLE II

 

ORGANIZATION

 

Section 2.1 Formation. The Company has been previously formed as a limited liability company pursuant to the provisions of the Delaware Act. Except as expressly provided to the contrary in this Agreement, the rights, duties (including fiduciary duties), liabilities and obligations of the Members and the administration, dissolution and termination of the Company shall be governed by the Delaware Act. All Units shall constitute personal property of the owner thereof for all purposes, and a Member has no interest in specific Company property.

 

Section 2.2 Name. The name of the Company shall be “Oaktree Capital Group, LLC”. The Company’s business may be conducted under any other name or names, as determined by the Board of Directors. The words “Limited Liability Company,” “LLC” or similar words or letters shall be included in the Company’s name where necessary for the purpose of complying with the laws of any jurisdiction that so requires. The Board of Directors may change the name of the Company at any time and from time to time by filing an amendment to the Certificate of Formation (and upon such filing, this Agreement shall be deemed automatically amended to change the name of the Company) and shall notify the Members of such change in the next regular communication to the Members.

 

Section 2.3 Registered Office; Registered Agent; Principal Office; Other Offices. Unless and until changed by the Board of Directors by filing an amendment to the Certificate of Formation (and upon such filing, this Agreement shall be deemed automatically amended to change the registered office and registered agent of the Company), the registered office of the Company in the State of Delaware shall be located at Corporation Service Company, 2711 Centerville Road, Suite 400, Wilmington, Delaware 19808, and the registered agent for service of process on the Company in the State of Delaware at such registered office shall be Corporation Service Company. The principal office of the Company shall be located at 333 South Grand Avenue, 28th Floor, Los Angeles, California 90071 or such other place as the Board of Directors may from time to time designate. The Company may maintain offices at such other place or places within or outside the State of Delaware as the Board of Directors determines to be necessary or appropriate.

 

A-13


Table of Contents

Section 2.4 Purposes. The purposes of the Company shall be to (a) promote, conduct or engage in, directly or indirectly, any business, purpose or activity that lawfully may be conducted by a limited liability company organized pursuant to the Delaware Act, (b) acquire, hold and dispose of interests in any corporation, partnership, joint venture, limited liability company or other entity and, in connection therewith, to exercise all of the rights and powers conferred upon the Company with respect to its interests therein, and (c) conduct any and all activities related or incidental to the foregoing purposes.

 

Section 2.5 Powers. The Company shall be empowered to do any and all acts and things necessary and appropriate for the furtherance and accomplishment of the purposes described in Section 2.4 and for the protection and benefit of the Company.

 

Section 2.6 Power of Attorney. Each Member hereby constitutes and appoints the Company and, if a Liquidator shall have been selected pursuant to Section 9.2, the Liquidator (and any successor to the Liquidator by merger, transfer, assignment, election or otherwise) and each of their respective authorized officers and attorneys-in-fact, as the case may be, with full power of substitution, as his true and lawful agent and attorney-in-fact, with full power and authority in his name, place and stead, to:

 

(a) execute, swear to, acknowledge, deliver, file and record in the appropriate public offices:

 

  (i) all certificates, documents and other instruments (including this Agreement and the Certificate of Formation and all amendments or restatements hereof or thereof) that the Board of Directors or the Liquidator determines to be necessary or appropriate to form, qualify or continue the existence or qualification of the Company as a limited liability company in the State of Delaware and in all other jurisdictions in which the Company may conduct business or own property;

 

  (ii) all certificates, documents and other instruments that the Board of Directors or the Liquidator determines to be necessary or appropriate to reflect, in accordance with its terms, any amendment, change, modification or restatement of this Agreement;

 

  (iii) all certificates, documents and other instruments (including conveyances and a certificate of cancellation) that the Board of Directors or the Liquidator determines to be necessary or appropriate to reflect the dissolution, liquidation and termination of the Company pursuant to the terms of this Agreement;

 

  (iv) all certificates, documents and other instruments (including this Agreement and the Certificate of Formation and all amendments and restatements hereof or thereof) relating to the admission, resignation, removal or substitution of any Member pursuant to, or other events described in, this Agreement;

 

  (v) all certificates, documents and other instruments relating to the determination of the rights, preferences and privileges of any class or series of Units issued pursuant to Section 4.6; and

 

  (vi) all certificates, documents and other instruments (including agreements and a certificate of merger, conversion or consolidation or similar certificates) relating to a merger, conversion or consolidation of the Company pursuant to Article XI; and

 

(b) execute, swear to, acknowledge, deliver, file and record all ballots, consents, approvals, waivers, certificates, documents and other instruments that the Board of Directors or the Liquidator determines to be necessary or appropriate to (i) make, evidence, give, confirm or ratify any vote, consent, approval, agreement or other action that is made or given by the Members hereunder or is consistent with the terms of this Agreement or (ii) effectuate the terms or intent of this Agreement; provided, that when required by Section 10.2 or any other provision of this Agreement that establishes

 

A-14


Table of Contents

a percentage of the voting power of all Outstanding Voting Units of any class or series required to take any action, the Company or the Liquidator may exercise the power of attorney made in this Section 2.6(b) only after the necessary vote, consent, approval, agreement or other action of the Members or of the Members of such class or series, as applicable.

 

Nothing contained in this Section 2.6 shall be construed as authorizing the Company, the Board of Directors or the Liquidator to amend, change or modify this Agreement except in accordance with Article X or as may be otherwise expressly provided for in this Agreement. The foregoing power of attorney is hereby declared to be irrevocable and a power coupled with an interest, and it shall survive and, to the maximum extent permitted by Law, not be affected by the subsequent death, incompetency, disability, incapacity, dissolution, bankruptcy or termination of any Member and the transfer of all or any portion of such Member’s Units and shall extend to such Member’s heirs, successors, assigns and personal representatives. Each such Member hereby agrees to be bound by any representation made by the Company or the Liquidator, acting in good faith pursuant to such power of attorney, and each such Member, to the maximum extent permitted by Law, hereby waives any and all defenses that may be available to contest, negate or disaffirm the action of the Company or the Liquidator, taken in good faith under such power of attorney in accordance with this Section 2.6. Each Member shall execute and deliver to the Company or the Liquidator, within 15 days after receipt of the request therefor, such further designations, powers of attorney and other instruments as the Company or the Liquidator determines to be necessary or appropriate to effectuate this Agreement and the purposes of the Company.

 

Section 2.7 Term. The Company’s term commenced upon the filing of the Certificate of Formation in accordance with the Delaware Act and shall continue, unless and until it is dissolved in accordance with the provisions of Article IX. The existence of the Company as a separate legal entity shall continue until the cancellation of the Certificate of Formation as provided in the Delaware Act.

 

Section 2.8 Title to Company Assets. Title to Company assets, whether real, personal or mixed and whether tangible or intangible, shall be deemed to be owned by the Company as an entity, and no Member, Director or Officer, individually or collectively, shall have any ownership interest in such Company assets or any portion thereof. Title to any or all of the Company assets may be held in the name of the Company, one or more of its Affiliates, or one or more nominees, as the Board of Directors may determine. All Company assets shall be recorded as the property of the Company in its books and records, irrespective of the name in which record title to such Company assets is held.

 

ARTICLE III

 

MEMBERS; CERTIFICATES; RECORD HOLDERS; TRANSFERS OF UNITS

 

Section 3.1 Members.

 

(a) Upon the execution of this Agreement, each Person who was a member of the Company pursuant to the Second Amended Agreement shall continue to be a member of the Company. A Person shall be admitted as a Member and shall become bound by the terms of this Agreement when such Person purchases or otherwise lawfully acquires a Unit and becomes the Record Holder of such Unit, with or without execution of this Agreement. A Person may become a Record Holder without the consent or approval of any of the Members. A Person may not become a Member without acquiring a Unit.

 

(b) The name and mailing address of each Member shall be listed on the books and records of the Company maintained for such purpose by the Company or the Transfer Agent. The Company shall update the books and records from time to time as necessary to reflect accurately the information contained therein (or shall cause the Transfer Agent to do so, as applicable).

 

A-15


Table of Contents

(c) Except as otherwise provided in the Delaware Act, the debts, obligations and liabilities of the Company, whether arising in contract, tort or otherwise, shall be solely the debts, obligations and liabilities of the Company, and the Members shall not be obligated personally for any such debt, obligation or liability of the Company solely by reason of being a Member of the Company.

 

(d) Subject to Articles XI and XIII, and except as provided in Sections 3.6, 3.9 and 3.13, Members may not be expelled from or removed as members of the Company. Members shall not have any right to resign from the Company; provided, that when a transferee of a Member’s Unit becomes a Record Holder of such Unit, such transferring Member shall cease to be a member of the Company solely with respect to the Unit so transferred.

 

(e) Except to the extent expressly provided in this Agreement (including any Unit Designation): (i) no Member shall be entitled to the withdrawal or return of its Capital Contribution, except to the extent, if any, that distributions made pursuant to this Agreement or upon dissolution of the Company may be considered as such by Law and then only to the extent provided for in this Agreement; (ii) no Member shall have priority over any other Member either as to the return of Capital Contributions or as to profits, losses or distributions; (iii) no interest shall be paid by the Company on Capital Contributions; and (iv) no Member, in its capacity as such, shall participate in the operation or management of the Company’s business, transact any business in the Company’s name or have the power to sign documents for or otherwise bind the Company.

 

(f) Any Member shall be entitled to and may have business interests and engage in business activities in addition to those relating to the Company, including business interests and activities in direct competition with the Company Group, and none of the same shall constitute a breach of this Agreement or any duty (including fiduciary duties) otherwise existing at law, in equity or otherwise to any Group Member or Member; provided, that this Section 3.1(f) shall not excuse a breach of any provision of this Agreement binding upon a Person, or limit or otherwise modify any duties (including fiduciary duties) owed by a Person at law, in equity or otherwise (including by contract) to the Company or its Affiliates, in each case arising other than from such Person’s capacity as a Member. Neither the Company nor any of the other Members shall have any rights by virtue of this Agreement in any such business interests or activities of any Member.

 

Section 3.2 Rights of a Member.

 

(a) In addition to other rights provided by this Agreement or by applicable Law, and except as limited by Section 3.2(b), each Member shall have the right, for a purpose reasonably related to such Member’s interest as a Member, upon reasonable written demand stating the purpose of such demand and at such Member’s own expense:

 

  (i) promptly after their becoming available, to obtain a copy of the Company’s U.S. federal, state and local income tax returns for any of the six years preceding such Member’s written demand, provided that such Member was a Member during any part of such year; and

 

  (ii) to obtain a copy of this Agreement and the Certificate of Formation and all amendments thereto, together with a copy of the executed copies of all powers of attorney pursuant to which this Agreement, the Certificate of Formation and all amendments thereto have been executed.

 

(b) The Company may keep confidential from the Members, for such period of time as the Company determines in its sole discretion, (i) any information that the Company reasonably believes to be in the nature of trade secrets or (ii) other information the disclosure of which the Company believes (A) is not in the best interests of the Company Group, (B) could damage the Company Group or its business or (C) that any Group Member is required by Law or by agreement with any third party to keep confidential (other than agreements with Affiliates of the Company the primary purpose of which is to circumvent the obligations set forth in this Section 3.2).

 

A-16


Table of Contents

Section 3.3 Certificates.

 

(a) Upon the Company’s issuance of Units of any class or series to any Person, the Company may, in its discretion, issue or cause to be issued one or more Certificates in the name of such Person evidencing the Units being so issued. Any Certificates shall be executed on behalf of the Company by any two Officers. In the event that a Unit is to be evidenced by a Certificate, no such Certificate shall be valid for any purpose until it has been countersigned by and registered on the books of the Transfer Agent; provided, however, that if the Board of Directors elects to issue any Units, including Class A Units, in global form, the Certificates evidencing such Units shall be valid upon receipt of a certificate from the Transfer Agent certifying that such Units have been duly registered in accordance with the directions of the Company. If any Officer or Transfer Agent who shall have signed or whose facsimile signature shall have been placed upon any such Certificate shall have ceased to be such Officer or Transfer Agent before such Certificate is issued by the Company, such Certificate may nevertheless be issued by the Company with the same effect as if such Person were such Officer or Transfer Agent at the date of issue. Certificates for any class or series of Units shall be uniquely numbered and shall be entered on the books and records of the Company as they are issued and shall exhibit the Record Holder’s name and number and type of Units.

 

(b) If any mutilated Certificate is surrendered to the Transfer Agent, the appropriate Officers on behalf of the Company shall execute, and the Transfer Agent shall countersign and deliver in exchange therefor, a new Certificate evidencing the same number and class or series of Units as the Certificate so surrendered. The appropriate Officers on behalf of the Company shall execute, and the Transfer Agent shall countersign and deliver, a new Certificate in place of any Certificate previously issued if the Record Holder of the Units evidenced by the Certificate: (i) makes proof by affidavit, in form and substance satisfactory to the Company, that a previously issued Certificate has been lost, destroyed or stolen; (ii) requests the issuance of a new Certificate before the Company has notice that the Certificate has been acquired by a purchaser for value in good faith and without notice of an adverse claim; (iii) if requested by the Company, delivers to the Company a bond, in form and substance satisfactory to the Company, with surety or sureties and with fixed or open penalty as the Company may direct, to indemnify the Company and the Transfer Agent against any claim that may be made on account of the alleged loss, destruction or theft of the Certificate; and (iv) satisfies any other reasonable requirements imposed by the Company. If a transfer of Units evidenced by a lost, stolen or destroyed Certificate is registered before the Transfer Agent receives notification in writing from the Record Holder regarding such loss, destruction or theft, the Record Holder shall be precluded from making any claim against the Company or the Transfer Agent for such transfer or for a new Certificate. As a condition to the issuance of any new Certificate under this Section 3.3(b), the Company may require the payment of a sum sufficient to cover any tax or other governmental charge that may be imposed in relation thereto and any other expenses (including the fees and expenses of the Transfer Agent) reasonably connected therewith.

 

(c) The Company may, in its sole discretion, issue one or more uncertificated classes or series of Units and may, with respect to any class or series of Units (unless otherwise provided in the applicable Unit Designation), issue Certificates with respect to some Units of such class or series and issue other Units of such class or series on an uncertificated basis.

 

Section 3.4 Record Holders. The Company shall be entitled to recognize the Record Holder as the owner with respect to any Unit and, accordingly, shall not be bound to recognize any equitable or other claim to or interest in such Unit on the part of any other Person, regardless of whether the Company shall have actual or other notice thereof, including in connection with any distribution pursuant to Section 5.3 or 9.3 or the exercise of any voting or other rights pursuant to Section 12.9, except as otherwise provided by Law or any applicable rule, regulation, guideline or requirement of any Securities Exchange on which such Units are listed for trading. Without limiting the foregoing, when a Person (such as a broker, dealer, bank, trust company or clearing corporation or an agent of any of the

 

A-17


Table of Contents

foregoing) is acting as nominee, agent or in some other representative capacity for another Person in acquiring or holding Units, as between the Company, on the one hand, and such other Person, on the other, such representative Person shall be deemed the Record Holder of such Unit.

 

Section 3.5 Registration and Transfer of Units.

 

(a) The term “transfer,” when used in this Agreement with respect to a Unit, shall be deemed to refer to a transaction by which the Record Holder of a Unit assigns such Unit to another Person, and includes a sale, assignment, gift, exchange or any other disposition by Law or otherwise, including any transfer upon foreclosure of any pledge, encumbrance, hypothecation or mortgage.

 

(b) No Unit shall be transferred, in whole or in part, except in accordance with this Article III. To the fullest extent permitted by Law, any transfer or purported transfer of a Unit not made in accordance with this Article III, including any transfer in violation of Section 3.6, shall be null and void.

 

(c) The Company shall keep or cause to be kept on behalf of the Company a register which, subject to such reasonable regulations as the Board of Directors may prescribe and subject to Section 3.5(d), will provide for the registration and transfer of Units. The Transfer Agent is hereby appointed registrar and transfer agent for the purpose of registration of Class A Units and transfers of such Class A Units as herein provided. In the absence of manifest error, the register kept by or on behalf of the Company shall be conclusive as to the identity of the holders of Units. With respect to certificated Units issued by the Company, if any, upon surrender of a Certificate for registration of transfer of any Units evidenced by such Certificate, the Company shall deliver, and in the case of certificated Class A Units, the Transfer Agent shall countersign and deliver, in the name of the Record Holder or the designated transferee or transferees, to the extent and as required pursuant to the Record Holder’s instructions, one or more new Certificates evidencing the same aggregate number and type of Units as were evidenced by the Certificate so surrendered. In the case of any transfer of Units permitted by this Agreement, a transferor shall provide the address and other contact information for each such transferee as contemplated by Section 14.1.

 

(d) The Company shall not recognize any purported transfer of Units until the transfer is registered on the books of the Transfer Agent; provided, that in the event that any Units are represented by Certificates, notwithstanding Section 5.3 or the registration of the transfer of such certificated Units pursuant to this Section 3.5(d), no distributions shall be paid in respect of any such transferred certificated Units until the Certificates evidencing such Units are surrendered to the Transfer Agent. No charge shall be imposed by the Company for such transfer; provided, that as a condition to the issuance of any new Certificate or the registration of any transfer, the Company may require the payment of a sum sufficient to cover any tax or other governmental charge that may be imposed with respect thereto.

 

(e) By acceptance of the transfer of any Unit in accordance with this Article III or the issuance of any Unit in accordance with this Agreement (including in a merger, consolidation or other business combination pursuant to Article XI), each transferee of a Unit, including any nominee holder or agent or representative acquiring such Unit for the account of another Person, (i) shall become the Record Holder of the Unit so transferred or issued, (ii) shall be admitted to the Company as a Substitute Member or Additional Member with respect to the Unit so transferred or issued to such transferee or other recipient when any such transfer or admission is reflected in the books and records of the Company, with or without execution of this Agreement, (iii) shall become bound by the terms of, and shall be deemed to have agreed to be bound by, this Agreement, with or without execution of this Agreement, (iv) represents that the transferee or other recipient has the capacity, power and authority to enter into this Agreement, (v) grants the powers of attorney as specified herein, and (vi) makes the consents, acknowledgements and waivers contained in this Agreement. Neither the transfer of any Unit nor the admission of any new Member shall constitute an amendment to this Agreement.

 

A-18


Table of Contents

(f) No transfer of a Unit shall entitle the transferee to share in the profits and losses, to receive distributions, to receive allocations of income, gain, loss, deduction or credit or any similar item or to any other rights to which the transferor was entitled until the transferee becomes a Member pursuant to Section 3.5(e).

 

(g) Subject to (i) the foregoing provisions of this Section 3.5, (ii) Section 3.4, (iii) Sections 3.6 and 3.9, (iv) with respect to any series or class of Units, the provisions of any Unit Designation or amendment to this Agreement, (v) any contractual provisions binding on any Member and (vi) provisions of applicable Law, including the Securities Act, Units shall be freely transferable.

 

Section 3.6 Restrictions on Transfer.

 

(a) Notwithstanding the other provisions of this Article III, no transfer of any Units shall be made if such purported transfer would:

 

  (i) violate applicable law, including the then-applicable U.S. federal or state securities laws or rules and regulations of the SEC, any state securities commission or any other Governmental Entity with jurisdiction over such transfer;

 

  (ii) terminate the existence or qualification of the Company under the laws of any jurisdiction;

 

  (iii) cause the Company to be treated as an association taxable as a corporation or otherwise to be taxed as an entity for U.S. federal income tax purposes (to the extent not already so treated or taxed); or

 

  (iv) require the Company to be subject to the registration requirements of the Investment Company Act.

 

(b) Notwithstanding the other provisions of this Article III, no Member shall, without the prior written consent of the Company (which consent may be withheld in the Company’s sole discretion), directly or indirectly transfer, offer, sell, contract to sell, pledge, grant any option to purchase, make any short sale, or otherwise dispose of any Units, or any options or warrants to purchase any Units, or any securities convertible into, exchangeable for or that represent the right to receive Units, during the period commencing on the Offering Date and continuing for 120 days thereafter; provided, however, that the restrictions set forth in this Section 3.6(b) shall not apply to (i) any Member that has executed and delivered a lock-up agreement to the managing underwriter or underwriters designated by the Company in a form satisfactory to the Company and such managing underwriter or underwriters or (ii) Units acquired by a Member in the IPO or on the open market on or after the Offering Date.

 

(c) The Board of Directors may impose additional restrictions on the transfer of Units if it receives advice of counsel acceptable to the Board of Directors (who may be regular counsel to the Company or its Affiliates) that such restrictions are necessary or advisable to avoid a significant risk of (i) the Company becoming taxable as a corporation or otherwise becoming taxable as an entity for U.S. federal income tax purposes or (ii) the Company being subject to the registration requirements of the Investment Company Act. The Board of Directors may impose such restrictions by amending this Agreement without the approval of the Members.

 

(d) To the fullest extent permitted by Law, any transfer in violation of this Section 3.6 shall be null and void. In the event that any Person would otherwise become the Record Holder of a Unit through a

 

A-19


Table of Contents

purported transfer in violation of this Section 3.6, the Company may, in its sole discretion, require that the purported transferor take any steps deemed appropriate by the Company or the Transfer Agent to unwind, cancel or reverse such purported transaction. With respect to the purported transferee, such Person shall have no rights or economic interest in such Units or otherwise, including any consent rights, any rights to receive notice of, or attend, a meeting of the Members and any rights to receive distributions with respect to the Unit. In addition, the Company may, in its sole discretion, redeem the Unit in the manner provided in Section 3.13 or cause the transfer of such Unit to a third party in a transfer permitted by this Agreement and, if such Unit is sold or redeemed, the Company shall distribute the proceeds of such sale (net of any costs or expenses incurred by the Company) to the purported transferor.

 

(e) Without prejudice to any remedies available to the Company as a result of such transactions nothing contained in this Agreement, other than the restrictions on transfer set forth in Section 3.6(b), shall preclude the settlement of any transactions involving Units entered into through the facilities of any Securities Exchange on which such Units are listed for trading.

 

Section 3.7 [Reserved].

 

Section 3.8 [Reserved].

 

Section 3.9 Citizenship Requirements. If any Group Member is or becomes subject to any Law that, in the determination of the Company in its sole discretion creates a substantial risk of cancellation or forfeiture of any property in which the Group Member has an interest based on the nationality, citizenship or other related status of a Member, the Company may request that any Member furnish to the Company an executed Citizenship Certification or such other information concerning its nationality, citizenship or other related status (or if the Member is a nominee holding for the account of another Person, the nationality, citizenship or other related status of such other Person) as the Company may in its sole discretion request. If a Member fails to furnish to the Company such Citizenship Certification or other requested information within 30 days after receipt of such a request or if, upon receipt of such Citizenship Certification or other requested information, the Company determines, with the advice of counsel, that a Member is not an Eligible Citizen, the Company may, in its sole discretion (i) require that such Member immediately transfer its Class A Units to an Eligible Citizen or (ii) redeem such Class A Units in the manner set forth in Section 3.13. Any compulsory transfer of Class A Units pursuant to clause (i) of the preceding sentence shall occur through a Securities Exchange on which Class A Units are traded and shall comply with the other provisions of this Agreement regarding transfers of Class A Units. Pending such transfer or redemption, with respect to such Record Holder of such Class A Units, the Company may, in its sole discretion, suspend the exercise of any voting or consent rights, any rights to receive notice of or attend meetings of the Members and any rights to receive distributions in respect of such Class A Units.

 

Section 3.10 [Reserved].

 

Section 3.11 [Reserved].

 

Section 3.12 Splits and Combinations.

 

(a) Subject to Section 3.12(d), the Company may make a pro rata distribution of Units to all Record Holders, or may effect a subdivision or combination of Units, so long as, after any such event, each Member shall have the same Percentage Interest in the Company as before such event, and any amounts calculated on a per Unit basis or stated as a number of Units are proportionately adjusted.

 

(b) Whenever such a distribution, subdivision or combination of Units is declared, the Board of Directors shall select a Record Date as of which the distribution, subdivision or combination shall be

 

A-20


Table of Contents

effective and shall send notice thereof at least 20 days prior to such Record Date to each Record Holder. The Board of Directors also may cause a firm of independent public accountants selected by it to calculate the number of Units to be held by each Record Holder after giving effect to such distribution, subdivision or combination. The Board of Directors shall be entitled to rely on any certificate provided by such firm as conclusive evidence of the accuracy of such calculation.

 

(c) Promptly following any such distribution, subdivision or combination, the Company may issue Certificates to the Record Holders of Units as of the applicable Record Date representing the new number of Units held by such Record Holders, or the Board of Directors may adopt such other procedures that it determines to be necessary or appropriate to reflect such changes. If any such combination results in a smaller total number of Units Outstanding, the Company shall require, as a condition to the delivery to a Record Holder of any such new Certificate, the surrender of the Certificate(s), if any, held by such Record Holder immediately prior to such Record Date.

 

(d) The Company may issue fractional Units upon any distribution, subdivision or combination of Units. If a distribution, subdivision or combination of Units would otherwise result in the issuance of fractional Units but for this Section 3.12(d), the Board of Directors may direct that each fractional Unit shall be rounded to the nearest whole Unit (and a 0.5 Unit shall be rounded to the next higher Unit).

 

Section 3.13 Redemption of Units. Any redemption of Units by the Company permitted under Article III shall be conducted in accordance with this Section 3.13.

 

(a) The Company shall, not later than 30 days before the date fixed for redemption, give notice of redemption to the Member at its last address designated on the records of the Company or the Transfer Agent, by registered or certified mail, postage prepaid, or overnight courier of national reputation. The notice shall be deemed to have been given when so mailed. The notice shall specify the Redeemable Units, the date fixed for redemption, the place of payment, that payment of the redemption price will be made upon the redemption of the Redeemable Units (or, if later in the case of Redeemable Units evidenced by Certificates, upon surrender of the Certificates evidencing such Redeemable Units) and that on and after the date fixed for redemption no further allocations or distributions to which the Member would otherwise be entitled in respect of the Redeemable Units will accrue or be made.

 

(b) The aggregate redemption price for Redeemable Units shall be an amount equal to the Current Market Price (the date of determination of which shall be the date fixed for redemption) of Units of the class to be so redeemed multiplied by the number of Units of each such class included among the Redeemable Units, net of any costs or expenses incurred by the Company in connection with such redemption. Subject to the Delaware Act, the redemption price shall be paid, as determined by the Company in its sole discretion, (i) in cash, (ii) by delivery of a promissory note of the Company in the principal amount of the redemption price, bearing interest at the rate of 8% annually and payable in three equal annual installments of principal together with accrued interest, the first such installment commencing one year after the redemption date (or, if later in the case of Redeemable Units evidenced by Certificates, upon surrender of the Certificates evidencing such Redeemable Units) or (iii) a combination of cash and a promissory note having the terms described in clause (ii).

 

(c) The Member or its duly authorized representative shall be entitled to receive the payment for Redeemable Units at the place of payment specified in the notice of redemption (i) in the case of uncertificated Redeemable Units, on the redemption date or (ii) in the case of Redeemable Units evidenced by Certificates, upon surrender, on the redemption date or thereafter, by or on behalf of the Member, of the Certificates evidencing the Redeemable Units, duly endorsed in blank or accompanied by an assignment duly executed in blank.

 

(d) After the redemption date, Redeemable Units shall no longer constitute Outstanding Units.

 

A-21


Table of Contents

ARTICLE IV

 

DESIGNATION OF CLASS A UNITS AND CLASS B UNITS; CAPITAL

CONTRIBUTIONS

 

Section 4.1 Designation of Class A Units and Class B Units. As of the Offering Date, two classes of Units have been designated: Class A Units and Class B Units. Each Class A Unit shall entitle the Record Holder thereof to one vote on any and all matters submitted for the consent or approval of Members generally. Each Class B Unit shall initially entitle the Record Holder thereof to 10 votes on any and all matters submitted for the consent or approval of Members generally; provided, however, that at such time as the Permitted Oaktree Holders collectively hold less than 10% of the issued and outstanding Oaktree Operating Group Units, and at all times thereafter, each Class B Unit shall entitle the Record Holder thereof to one vote on any and all matters submitted for the consent or approval of Members generally. Except as specifically provided for in this Agreement, Class A Units and Class B Units shall vote as a single class on any and all matters submitted for the consent or approval of Members.

 

Section 4.2 [Reserved].

 

Section 4.3 [Reserved].

 

Section 4.4 Issuance and Cancellation of Class B Units. The number of Outstanding Class B Units shall at all times be equal to the aggregate number of issued and outstanding Oaktree Operating Group Units then held by the Permitted Oaktree Holders. Upon the acquisition by any Permitted Oaktree Holder of a newly issued Oaktree Operating Group Unit, the Company shall issue a Class B Unit to the Class B Holder without requiring any Capital Contribution to the Company in respect of such Class B Unit, and upon the disposition (by transfer, sale, exchange or otherwise) of an Oaktree Operating Group Unit by any Permitted Oaktree Holder to any Person other than a Permitted Oaktree Holder, a Class B Unit then held by the Class B Holder shall automatically and without any action by such Member, the Board of Directors or the Company be cancelled, and the Class B Holder shall have no further right to or interest in such Class B Unit. If, notwithstanding the preceding sentence, at any time the number of Class B Units held by the Class B Holder exceeds the aggregate number of Oaktree Operating Group Units then held by all Permitted Oaktree Holders, then such excess Class B Units shall automatically and without any action by the Board of Directors or the Company be cancelled, and the Class B Holder shall have no further right to or interest in such Class B Units.

 

Section 4.5 [Reserved].

 

Section 4.6 Issuances of Additional Units.

 

(a) The Company may issue any number of Units, and options, rights, warrants and appreciation rights relating to Units, for any Company purpose at any time and from time to time to such Persons for such consideration (which may be cash, property, services or any other lawful consideration) or for no consideration and on such terms and conditions as the Board of Directors shall determine, all without the approval of any Member or any other Person.

 

(b) Additional Units authorized to be issued by the Company pursuant to Section 4.6(a) may be issued in one or more classes, or one or more series of any such classes, with such designations, preferences, rights, powers and duties (which may be junior to, equivalent to or senior or superior to any existing classes or series of Units), as shall be fixed by the Board of Directors and reflected in a written action or actions approved by the Board of Directors in compliance with Section 6.1 (each, a “Unit Designation”), including (i) the right to share in Company profits and losses or items thereof; (ii) the right to share in Company distributions, the dates distributions will be payable and whether distributions with respect to such class or series will be cumulative or non-cumulative; (iii) rights upon

 

A-22


Table of Contents

dissolution and liquidation of the Company (including any payments); (iv) whether, and the terms and conditions upon which, the Company may redeem such Units (including sinking fund provisions); (v) whether such Units are issued with the privilege of conversion or exchange into Units of any other class or series or any other security issued by the Company or another entity and, if so, the terms and conditions of such conversion or exchange; (vi) the terms and conditions upon which such Units will be issued, evidenced by certificates and assigned or transferred; (vii) the method for determining the Percentage Interest, if any, applicable to such Units; and (viii) the right, if any, of the Record Holder of any such Unit to vote on Company matters, including matters relating to the relative rights, preferences and privileges of such Units. A Unit Designation (or any action of the Board of Directors amending any Unit Designation) shall be effective when a duly executed original of the same is delivered to the Secretary for inclusion in the permanent records of the Company, and shall be annexed to, and constitute a part of, this Agreement.

 

(c) The Board of Directors is hereby authorized to take all actions that it determines to be necessary or appropriate in connection with (i) each issuance of Units and options, rights, warrants and appreciation rights relating to Units pursuant to this Section 4.6, including the admission of Additional Members in connection therewith and any related amendment of this Agreement, and (ii) all additional issuances of Units and options, rights, warrants and appreciation rights relating to Units. The Board of Directors shall determine in its sole discretion the relative rights, powers and duties of the holders of Units or options, rights, warrants or appreciation rights relating to Units being so issued. The Board of Directors is authorized to do all things that it determines to be necessary or appropriate in connection with any future issuance of Units or options, rights, warrants or appreciation rights relating to Units, including compliance with any statute, rule, regulation or guideline of any Governmental Entity or any Securities Exchange on which Units or options, rights, warrants or appreciation rights relating to Units are listed for trading.

 

Section 4.7 Preemptive Rights. Unless determined otherwise by the Board of Directors, no Person shall have any preemptive, preferential or other similar right with respect to the issuance of any Units, whether unissued, held in the treasury or hereafter created.

 

Section 4.8 Fully Paid and Non-Assessable Nature of Units. All Units issued pursuant to, and in accordance with the requirements of, this Article IV shall represent fully paid and non-assessable limited liability company interests in the Company, except as such non-assessability may be affected by Sections 18-502, 18-607 or 18-804 of the Delaware Act or this Agreement.

 

Section 4.9 Purchases of Units. The Company or any other Group Member may purchase or otherwise acquire Units or options, rights, warrants or appreciation rights relating to Units. The Company, any of its Affiliates, any Portfolio Company or any Investment Fund may also purchase or otherwise acquire and sell or otherwise dispose of Units or options, rights, warrants or appreciation rights relating to Units for their own account, subject to the provisions of Articles III and IV. Any Units purchased or otherwise acquired by the Company may be canceled in the discretion of the Board of Directors.

 

ARTICLE V

 

ALLOCATIONS AND DISTRIBUTIONS

 

Section 5.1 Capital Accounts. There shall be established for each Member on the books of the Company as of the date such Member becomes a Member a capital account (each being a “Capital Account”). Each Capital Contribution by any Member, if any, shall be credited to the Capital Account of such Member on the date such Capital Contribution is made to the Company. In addition, each Member’s Capital Account shall be (a) increased by (i) such Member’s allocable share of any Net

 

A-23


Table of Contents

Income of the Company, and (ii) the amount of any Company liabilities that are assumed by the Member or secured by any Company property distributed to the Member, (b) decreased by (i) the amount of distributions (and deemed distributions) to such Member of cash or the fair market value of other property so distributed, (ii) such Member’s allocable share of Net Loss of the Company and expenditures of the Company described or treated under Section 704(b) of the Code as described in Section 705(a)(2)(B) of the Code, and (iii) the amount of any liabilities of the Member assumed by the Company or which are secured by any property contributed by the Member to the Company and (c) otherwise maintained in accordance with the provisions of the Code and the United States Treasury Regulations promulgated thereunder. Any other item which is required to be reflected in a Member’s Capital Account under Section 704(b) of the Code and the United States Treasury Regulations promulgated thereunder or otherwise under this Agreement shall be so reflected. The Company shall make such adjustments to Capital Accounts as it determines in its sole discretion to be appropriate to ensure allocations are made in accordance with a Member’s interest in the Company. Interest shall not be payable on Capital Account balances. The Company shall maintain the Capital Accounts of the Members in accordance with the principles and requirements set forth in Section 704(b) of the Code and the United States Treasury Regulations promulgated thereunder. The Capital Account of each Class B Holder shall at all times be zero, except to the extent such Class B Holder also holds Units other than Class B Units.

 

Section 5.2 Allocations.

 

(a) Net Income (Loss) of the Company for each fiscal period shall be allocated among the Capital Accounts of the Members in a manner that as closely as possible gives economic effect to the manner in which distributions are or would be made to the Members pursuant to the provisions of Sections 5.3 and 9.3.

 

(b) All items of income, gain, loss, deduction and credit of the Company shall be allocated among the Members for U.S. federal, state and local income tax purposes consistent with the manner that the corresponding constituent items of Net Income (Loss) shall be allocated among the Members pursuant to this Agreement, except as may otherwise be provided herein or by the Code. Notwithstanding the foregoing, the Company in its sole discretion shall make such allocations for tax purposes as may be needed to ensure that allocations are in accordance with the interests of the Members in the Company, within the meaning of the Code and United States Treasury Regulations. The Company shall determine all matters concerning allocations for tax purposes not expressly provided for herein in its sole discretion. For the proper administration of the Company and for the preservation of uniformity of Units (or any portion or class or classes thereof), the Company may (i) amend the provisions of this Agreement as appropriate (x) to reflect the proposal or promulgation of United States Treasury Regulations under Sections 704(b) or 704(c) of the Code or (y) otherwise to preserve or achieve uniformity of Units (or any portion or class or classes thereof), and (ii) adopt and employ or modify such conventions and methods as the Company determines in its sole discretion to be appropriate for (A) the determination for tax purposes of items of income, gain, loss, deduction and credit and the allocation of such items among Members and between transferors and transferees under this Agreement and pursuant to the Code and the United States Treasury Regulations promulgated thereunder, (B) the determination of the identities and tax classification of Members, (C) the valuation of Company assets and the determination of tax basis, (D) the allocation of asset values and tax basis, (E) the adoption and maintenance of accounting methods and (F) taking into account differences between the Carrying Values of Company assets and such asset adjusted tax basis pursuant to Section 704(c) of the Code and the United States Treasury Regulations promulgated thereunder.

 

(c) Allocations that would otherwise be made to a Member under the provisions of this Article V shall instead be made to the beneficial owner of Units held by a nominee in any case in which the nominee has furnished the identity of such owner to the Company in accordance with Section 6031(c) of the Code or any other method determined by the Company in its sole discretion.

 

A-24


Table of Contents

Section 5.3 Distributions to Record Holders.

 

(a) The Company may, in its sole discretion, at any time and from time to time, declare, make and pay distributions of cash or other assets to the Members. Subject to the terms of any Unit Designation and to Section 3.5(d), distributions shall be paid to Members in accordance with their respective Percentage Interests as of the Record Date selected by the Company. Notwithstanding anything to the contrary contained in this Agreement, the Company shall not make or pay any distributions of cash or other assets with respect to the Class B Units except for distributions consisting only of additional Class B Units made proportionally with respect to each outstanding Class B Unit.

 

(b) Notwithstanding Section 5.3(a), in the event of the dissolution and liquidation of the Company, all distributions shall be made in accordance with, and subject to the terms and conditions of, Section 9.3.

 

(c) All amounts withheld with respect to any payment or other distribution by the Company to the Members and paid over to any U.S. federal, state or local government or any non-U.S. taxing authority shall be treated as amounts paid to the Members with respect to which such amounts were withheld pursuant to this Section 5.3(c) or Section 9.3 for all purposes under this Agreement.

 

(d) Notwithstanding anything to the contrary in this Agreement, each distribution in respect of any Unit shall be made by the Company, directly or through the Transfer Agent or through any other Person, only to the Record Holder of such Unit as of the Record Date set for such distribution. Any distribution in accordance with the foregoing shall constitute full payment and satisfaction of the Company’s liability in respect of such distribution, regardless of any claim of any Person who may have an interest in such distribution by reason of an assignment or otherwise.

 

(e) Notwithstanding any provision to the contrary contained in this Agreement, the Company shall not be required to make a distribution to a Member if such distribution would violate the Delaware Act or other applicable Law.

 

ARTICLE VI

 

MANAGEMENT AND OPERATION OF BUSINESS

 

Section 6.1 Power and Authority of Board of Directors.

 

(a) Except as otherwise expressly provided in this Agreement, the business and affairs of the Company shall be managed by or under the direction of a board of directors (the “Board of Directors”). As provided in Section 6.19, the Board of Directors shall have the power and authority to appoint Officers of the Company. The Directors and Officers shall constitute “managers” within the meaning of the Delaware Act. No Member, in its capacity as such, shall have any management power over the business and affairs of the Company or actual or apparent authority to enter into, execute or deliver contracts on behalf of, or to otherwise bind, the Company. In addition to the powers that now or hereafter can be granted to managers under the Delaware Act and to all other powers granted under any other provision of this Agreement, the Board of Directors shall have full power and authority to do, and to direct the Officers to do, all things and on such terms as it determines to be necessary or appropriate to conduct the business of the Company, to exercise all powers set forth in Section 2.5 and to effectuate the purposes set forth in Section 2.4, including the following:

 

  (i) the making of any expenditures, the lending or borrowing of money, the assumption or guarantee of, or other contracting for, indebtedness and other liabilities, the issuance of evidences of indebtedness, including indebtedness that is convertible into Units, and the incurring of any other obligations;

 

A-25


Table of Contents
  (ii) the making of tax, regulatory and other filings, or rendering of periodic or other reports to governmental or other agencies having jurisdiction over the business or assets of the Company;

 

  (iii) the acquisition, disposition, mortgage, pledge, encumbrance, hypothecation or exchange of any or all of the assets of the Company or the merger, conversion, consolidation or other combination of the Company with or into another Person (subject, however, to any prior approval of Members that may be required by this Agreement);

 

  (iv) the use of the assets of the Company (including cash on hand) for any purpose consistent with the terms of this Agreement, including the financing of the conduct of the operations of the Company and its Subsidiaries; the lending of funds to other Persons (including other Group Members); the repayment of obligations of the Company and its Subsidiaries; and the making of capital contributions to any Member of the Company or any of its Subsidiaries;

 

  (v) the negotiation, execution and performance of any contracts, conveyances or other instruments (including instruments that limit the liability of the Company under contractual arrangements to all or particular assets of the Company);

 

  (vi) the declaration and payment of distributions of cash or other assets to Members;

 

  (vii) the selection and dismissal of Officers, employees, agents, outside attorneys, accountants, advisors, consultants and contractors and the determination of their compensation and other terms of employment or hiring, and the creation and operation of employee benefit plans, employee programs and employee practices;

 

  (viii) the maintenance of insurance for the benefit of the Company Group and the Indemnified Persons;

 

  (ix) the formation of, or acquisition or disposition of an interest in, and the contribution of property and the making of loans to, any limited or general partnership, joint venture, corporation, limited liability company or other entity or arrangement;

 

  (x) the control of any matters affecting the rights and obligations of the Company, including the bringing and defending of actions at law or in equity and otherwise engaging in the conduct of litigation, arbitration or remediation, and the incurring of legal expense and the settlement of claims and litigation;

 

  (xi) the indemnification of any Person against liabilities and contingencies to the extent permitted by Law;

 

  (xii) the entering into of listing agreements with any Securities Exchange and the delisting of some or all of the Units from, or requesting that trading be suspended in, any such Securities Exchange;

 

  (xiii) the issuance, sale or other disposition, and the purchase or other acquisition, of Units or options, rights, warrants or appreciation rights relating to Units;

 

  (xiv) the undertaking of any action in connection with the Company’s interest or participation in any Group Member;

 

  (xv) the registration under the Securities Act and any other applicable securities laws of any offer, issuance, sale or resale of Units or other securities issued or to be issued by the Company (including any resale of Units by Members or other security holders);

 

  (xvi) the filing of a bankruptcy petition; and

 

  (xvii) the execution and delivery of agreements with Affiliates of the Company or Portfolio Companies to render services to a Group Member.

 

A-26


Table of Contents

(b) In exercising its authority under this Agreement, the Board of Directors may, but shall be under no obligation to, take into account the tax consequences to any Member of any action taken (or not taken) by it. The Directors and the Company shall not have any liability to a Member for monetary damages or otherwise for losses sustained, liabilities incurred or benefits not derived by such Member in connection with such decisions except to the extent set forth in Section 6.16(a)(ii).

 

(c) Notwithstanding any other provision of this Agreement, the Delaware Act or any other applicable Law, the Members and each other Person who may acquire an interest in Units hereby (i) approve, ratify and confirm the execution, delivery and performance by the parties thereto of the Underwriting Agreement, the Exchange Agreement, the Tax Receivable Agreement and the other agreements described in the Registration Statement that are related to the transactions contemplated by the Registration Statement; (ii) agree that the Company is authorized to execute, deliver and perform the agreements referred to in clause (i) of this sentence and the other agreements, acts, transactions and matters described in or contemplated by the Registration Statement without any further act, approval or vote of the Members, the other Persons who may acquire an interest in Units or any other Person; and (iii) agree that the execution, delivery or performance by the Company, any Group Member or any Affiliate of any of them, of this Agreement or any agreement contemplated by this Agreement (including the exercise by the Company of the rights accorded pursuant to Article XIII), shall not constitute a breach by the Board of Directors of any duty that the Board of Directors may owe the Company or the Members or any other Persons under this Agreement (or any other agreements) or of any duty (fiduciary or otherwise) existing at law, in equity or otherwise.

 

Section 6.2 Number, Qualification and Term of Office of Directors. For so long as Permitted Oaktree Holders collectively hold 10% or more of the issued and outstanding Oaktree Operating Group Units, the number of Directors which shall constitute the whole Board of Directors shall be determined from time to time by the Manager. In the event that Permitted Oaktree Holders collectively hold less than 10% of the issued and outstanding Oaktree Operating Group Units, the number of Directors which shall constitute the whole Board of Directors shall be determined from time to time by resolution adopted by a majority of the Directors then in office. Each Director shall hold office as provided in Sections 6.3 to 6.5.

 

Section 6.3 Election of Directors. Directors need not be Members. For so long as Permitted Oaktree Holders collectively hold 10% or more of the issued and outstanding Oaktree Operating Group Units, Directors shall be designated by the Manager. In the event that Permitted Oaktree Holders collectively hold less than 10% of the issued and outstanding Oaktree Operating Group Units, Directors shall be elected by the holders of Outstanding Voting Units, voting as a single class, holding a plurality of the voting power of all Outstanding Voting Units present in person or represented by proxy and entitled to vote on the election of Directors at the annual meeting of Members. For so long as Permitted Oaktree Holders collectively hold 10% or more of the issued and outstanding Oaktree Operating Group Units, each Director (including any additional Director designated to fill a vacancy resulting from an increase in the total number of Directors or from the death, disability, resignation or removal from office of a Director or other cause) shall serve until his or her successor is duly elected or appointed and qualified, or until such Director’s death or disability, or until such Director resigns in accordance with Section 6.5 or is removed in accordance with Section 6.4. In the event that Permitted Oaktree Holders collectively hold less than 10% of the issued and outstanding Oaktree Operating Group Units, each Director (including any additional Director elected to fill a vacancy resulting from an increase in the total number of Directors or from the death, disability, resignation or removal from office of a Director or other cause) shall serve until the succeeding annual meeting after such Director’s election and until his or her successor is duly elected or appointed and qualified, or until such Director’s death or disability, or until such Director resigns in accordance with Section 6.5 or is removed in accordance with Section 6.4. In no case will a decrease in the number of Directors shorten the term of any incumbent Director.

 

A-27


Table of Contents

Section 6.4 Removal. For so long as Permitted Oaktree Holders collectively hold 10% or more of the issued and outstanding Oaktree Operating Group Units, any Director or the whole Board of Directors may be removed, with or without cause, at any time, by the Manager. In the event that Permitted Oaktree Holders collectively hold less than 10% of the issued and outstanding Oaktree Operating Group Units, any Director or the whole Board of Directors may be removed, with or without cause, at any time, by the affirmative vote of holders of Outstanding Voting Units, voting as a single class, holding a majority of the voting power of all Outstanding Voting Units, present in person or represented by proxy given at an annual or special meeting of Members called for that purpose and entitled to vote on the election of Directors. The vacancy in the Board of Directors caused by any such removal shall be filled as provided in Section 6.6.

 

Section 6.5 Resignations. Any Director may resign at any time by giving notice of such Director’s resignation in writing or by electronic transmission to the Company. Any such resignation shall take effect at the time specified therein, or if the time when it shall become effective shall not be specified therein, then it shall take effect immediately upon its receipt by the Company. Unless otherwise specified therein, the acceptance of such resignation shall not be necessary to make it effective. The vacancy in the Board of Directors caused by any such resignation shall be filled as provided in Section 6.6.

 

Section 6.6 Vacancies. For so long as Permitted Oaktree Holders collectively hold 10% or more of the issued and outstanding Oaktree Operating Group Units, any vacancy on the Board of Directors will be filled by a designee of the Manager. In the event that Permitted Oaktree Holders collectively hold less than 10% of the issued and outstanding Oaktree Operating Group Units, unless otherwise required by applicable Law, (i) any vacancy on the Board of Directors that results from a newly created directorship resulting from an increase in the authorized number of Directors may be filled by a majority of the Directors then in office, provided that a quorum is present, and any other vacancies may be filled by a majority of Directors then in office, though less than a quorum, or by a sole remaining Director and (ii) if there are no Directors in office, then any vacancies shall be filled by an election of Directors by the holders of Outstanding Voting Units, voting as a single class, holding a plurality of the voting power of all Outstanding Voting Units present in person or represented by proxy and entitled to vote on the election of Directors at an annual or special meeting of Members.

 

Section 6.7 Chairman of Meetings. The Board of Directors may elect one of its members as Chairman of the Board of Directors (the “Chairman”). At each meeting of the Board of Directors, the Chairman or, in the Chairman’s absence, a Director chosen by a majority of the Directors present, shall act as chairman of the meeting.

 

Section 6.8 Place of Meetings. The Board of Directors may hold meetings, both regular and special, either within or without the State of Delaware.

 

Section 6.9 Meetings; Notice. Meetings of the Board of Directors may be called by the Chairman, the President or upon the written request of two Directors, on 24 hours’ notice to each Director, either personally or by telephone or by mail, telegraph, telex, cable, wireless or other form of recorded or electronic communication, or on such shorter notice as the person or persons calling such meeting may deem necessary or appropriate in the circumstances. Notice of any such meeting need not be given to any Director, however, if waived by such Director in writing or by telegraph, telex, cable, wireless or other form of recorded or electronic communication, or if such Director shall be present at such meeting.

 

Section 6.10 Action Without Meeting. Any action required or permitted to be taken at any meeting by the Board of Directors or any committee thereof, as the case may be, may be taken without a meeting if a consent thereto is signed or transmitted electronically, as the case may be, by a majority of

 

A-28


Table of Contents

the members of the Board or of such committee, as the case may be, and the writing or writings or electronic transmission or transmissions are filed with the minutes of proceedings of the Board of Directors or such committee. Such filing shall be in paper form if the minutes are maintained in paper form and shall be in electronic form if the minutes are maintained in electronic form.

 

Section 6.11 Conference Telephone Meetings. Members of the Board of Directors, or any committee thereof, may participate in a meeting of the Board of Directors or such committee by means of conference telephone or other communications equipment by means of which all Persons participating in the meeting can hear each other, and such participation in a meeting shall constitute presence in person at such meeting.

 

Section 6.12 Quorum. At all meetings of the Board of Directors, a majority of the then total number of Directors in office shall constitute a quorum for the transaction of business. At all meetings of any committee of the Board of Directors, the presence of a majority of the total number of members of such committee (assuming no vacancies) shall constitute a quorum. The act of a majority of the Directors or committee members present at any meeting at which there is a quorum shall be the act of the Board of Directors or such committee, as the case may be. If a quorum shall not be present at any meeting of the Board of Directors or any committee, a majority of the Directors or members, as the case may be, present thereat may adjourn the meeting from time to time without further notice other than announcement at the meeting.

 

Section 6.13 Committees. The Board of Directors may by resolution from time to time designate one or more committees consisting of one or more Directors which, to the extent provided in such resolution or resolutions, shall have and may exercise, subject to the provisions of this Agreement, the powers and authority of the Board of Directors granted hereunder. Such committee or committees shall have such name or names as may be determined from time to time by resolution adopted by the Board of Directors. The Board of Directors shall have power to change the members of any such committee at any time to fill vacancies, and to discharge any such committee, either with or without cause, at any time.

 

Section 6.14 Alternate Members of Committees. The Board of Directors may designate one or more Directors as alternate members of any committee, who may replace any absent or disqualified member at any meeting of the committee, or if none be so appointed the member or members thereof present at any meeting and not disqualified from voting, whether or not such member or members or they constitute a quorum, may unanimously appoint another member of the Board of Directors to act at the meeting in the place of any such absent or disqualified member.

 

Section 6.15 Remuneration. Unless otherwise expressly provided by resolution adopted by the Board of Directors, none of the Directors shall, as such, receive any stated remuneration for their service as a Director, but the Board of Directors may at any time and from time to time by resolution provide that a specified sum shall be paid to any Director, payable in cash or securities, either as such Director’s annual remuneration as such Director or member of any special or standing committee of the Board of Directors or as remuneration for such Director’s attendance at each meeting of the Board of Directors or any such committee. The Board of Directors may also provide that the Company shall reimburse each Director for any expenses paid by such Director on account of such Director’s attendance at any meeting. Nothing in this Section 6.15 shall be construed to preclude any Director from serving the Company or any of its Affiliates in any other capacity and receiving remuneration therefor.

 

A-29


Table of Contents

Section 6.16 Exculpation, Indemnification, Advances and Insurance.

 

(a) Subject to other applicable provisions of this Article VI, to the fullest extent permitted by applicable Law:

 

  (i) Oaktree Capital Group Holdings shall not have any liability to the Company, any Subsidiary of the Company, any Director, any Member or any holder of an equity interest in any Subsidiary of the Company, for any act or omission, including any mistake of fact or error in judgment, taken, suffered or made;

 

  (ii) a Director or Officer shall have liability to the Company, any Subsidiary of the Company, any Director, any Member or any holder of an equity interest in any Subsidiary of the Company, for any act or omission, including any mistake of fact or error in judgment, taken, suffered, or made only if such act or omission constitutes a breach of the duties of such Director or Officer imposed pursuant to Section 6.20(a) and such breach is the result of (A) willful malfeasance, gross negligence, the commission of a felony or a material violation of applicable Law (including any federal or state securities Law), in each case, that has resulted in, or could reasonably be expected to result in, a material adverse effect on the business or properties of the Company or (B) fraud; and

 

  (iii) all other Indemnified Persons shall have liability to the Company, any Subsidiary of the Company, any Director, any Member or any holder of an equity interest in any Subsidiary of the Company, for any act or omission arising from the performance of such Indemnified Person’s duties and obligations in connection with the Company, any Subsidiary of the Company, this Agreement or any investment made or held by the Company or any Subsidiary of the Company, including with respect to any act or omission made while serving at the request of the Company as an officer, director, member, partner, tax matters partner, fiduciary or trustee of another Person or any employee benefit plan, including any mistake of fact or error in judgment, taken, suffered or made only if such act or omission constitutes a breach of the duties of such Indemnified Person and such breach is the result of (A) willful malfeasance, gross negligence, the commission of a felony or a material violation of applicable Law (including any federal or state securities Law), in each case, that has resulted in, or could reasonably be expected to result in, a material adverse effect on the business or properties of the Company or (B) fraud.

 

The provisions of this Section 6.16(a) are intended and shall be interpreted as only limiting the liability of an Indemnified Person and not as in any way expanding such Person’s liability.

 

(b) The Indemnified Persons shall be indemnified by the Company, to the fullest extent permitted by Law, against all expenses and liabilities (including judgments, fines, penalties, interest, amounts paid in settlement with the approval of the Company and counsel fees and disbursements) arising from the performance of any of their respective duties or obligations in connection with their respective service to the Company, to any Subsidiary of the Company or pursuant to this Agreement, or in connection with any investment made or held by the Company or any of its Subsidiaries, including in connection with any civil, criminal, administrative, investigative or other action, suit or proceeding, whether by or in the right of the Company, to which any such Indemnified Person may hereafter be made party by reason of being or having been an Indemnified Person, except:

 

  (i)

with respect to a Director or Officer, to the extent that it shall have been determined in a final non-appealable judgment by a court of competent jurisdiction that such expenses and liabilities arose primarily from acts or omissions, including any mistake of fact or error in judgment, taken, suffered or made, that constituted a breach of the duties of such Director or Officer imposed pursuant to Section 6.20(a) and such breach was the result of (A) willful malfeasance, gross negligence, the commission of a felony or a material violation of

 

A-30


Table of Contents
 

applicable Law (including any federal or state securities Law), in each case, that resulted in, or could reasonably be expected to result in, a material adverse effect on the business or properties of the Company or (B) fraud; and

 

  (ii) with respect to all Indemnified Persons (other than Directors, Officers and Oaktree Capital Group Holdings), to the extent that it shall have been determined in a final non-appealable judgment by a court of competent jurisdiction that such expenses and liabilities arose primarily from acts or omissions, including any mistake of fact or error in judgment, taken, suffered or made, that constituted a breach of the duties of such Indemnified Person and such breach was the result of (A) willful malfeasance, gross negligence, the commission of a felony or a material violation of applicable Law (including any federal or state securities Law), in each case, that resulted in, or could reasonably be expected to result in, a material adverse effect on the business or properties of the Company or (B) fraud.

 

Without limitation, the foregoing indemnity shall extend to any liability of any Indemnified Person, pursuant to a loan, guaranty or otherwise, for any indebtedness of the Company or any Subsidiary of the Company (including any indebtedness which the Company or any Subsidiary of the Company has assumed or taken subject to), and the Company is hereby authorized and empowered to enter into one or more indemnity agreements consistent with the provisions of this Section 6.16 in favor of any Indemnified Person having or potentially having liability for any such indebtedness. It is the intention of this Section 6.16(b) that the Company indemnify each Indemnified Person to the fullest extent permitted by Law except as specifically provided in this Section 6.16(b).

 

(c) The termination of any action, suit or proceeding relating to or involving an Indemnified Person by judgment, order, settlement, conviction, or upon a plea of nolo contendere or its equivalent, shall not, of itself, create a presumption that the Indemnified Person breached any duty or committed (i) willful malfeasance, gross negligence, a felony or a material violation of applicable Law (including any federal or state securities Law) that has resulted in, or could reasonably be expected to result in, a material adverse effect on the business or properties of the Company or (ii) fraud.

 

(d) The provisions of this Agreement, to the extent they limit or eliminate the duties and liabilities of an Indemnified Person otherwise existing at law or in equity, including Section 6.20, are agreed by each Member to modify such duties and liabilities of the Indemnified Person to the extent permitted by Law.

 

(e) Any indemnification under this Section 6.16 (unless ordered by a court) shall be made by the Company unless the Board of Directors determines in the specific case that indemnification of the Indemnified Person is not proper in the circumstances because such Person has not met the applicable standard of conduct set forth in Section 6.16(b). Such determination shall be made by a majority vote of the Directors who are not parties to the applicable suit, action or proceeding. To the extent, however, that an Indemnified Person has been successful on the merits or otherwise in defense of any action, suit or proceeding described above, or in defense of any claim, issue or matter therein, such Indemnified Person shall be indemnified against expenses (including attorneys’ fees) actually and reasonably incurred by such Indemnified Person in connection therewith, notwithstanding an earlier determination by the Board of Directors that the Indemnified Person had not met the applicable standard of conduct set forth in Section 6.16(b).

 

(f) Notwithstanding any contrary determination in the specific case under Section 6.16(e), and notwithstanding the absence of any determination thereunder, any Indemnified Person may apply to the Court of Chancery of the State of Delaware or any other court of competent jurisdiction in the State of Delaware for indemnification to the extent otherwise permissible under Section 6.16(b). The basis of such indemnification by a court shall be a determination by such court that indemnification of the Indemnified Person is proper in the circumstances because such Indemnified Person has met the

 

A-31


Table of Contents

applicable standard of conduct set forth in Section 6.16(b). Neither a contrary determination in the specific case under Section 6.16(e) nor the absence of any determination thereunder shall be a defense to such application or create a presumption that the Indemnified Person seeking indemnification has not met any applicable standard of conduct. Notice of any application for indemnification pursuant to this Section 6.16(f) shall be given to the Company promptly upon the filing of such application. If successful, in whole or in part, the Indemnified Person seeking indemnification shall also be entitled to be paid the expense of prosecuting such application.

 

(g) To the fullest extent permitted by Law, expenses (including attorneys’ fees) actually and reasonably incurred by an Indemnified Person in defending any civil, criminal, administrative or investigative action, suit or proceeding shall be paid by the Company in advance of the final disposition of such action, suit or proceeding upon receipt of an undertaking by or on behalf of such Indemnified Person to repay such amount if it shall ultimately be determined that such Indemnified Person is not entitled to be indemnified by the Company as authorized in this Section 6.16.

 

(h) The indemnification and advancement of expenses provided by or granted pursuant to this Section 6.16 shall not be deemed exclusive of any other rights to which those seeking indemnification or advancement of expenses may be entitled under this Agreement or any other agreement, vote of Members or disinterested Directors or otherwise, and shall continue as to an Indemnified Person who has ceased to serve in such capacity and shall inure to the benefit of the heirs, successors, assigns and administrators of the Indemnified Person unless otherwise provided in a written agreement with such Indemnified Person or in the writing pursuant to which such Indemnified Person is indemnified. The provisions of this Section 6.16 shall not be deemed to preclude the indemnification of any Person who is not specified in Section 6.16(b) but whom the Company has the power or obligation to indemnify under the provisions of the Delaware Act.

 

(i) The Company may, but shall not be obligated to, purchase and maintain insurance on behalf of any Indemnified Person against any liability asserted against such Indemnified Person and incurred by such Indemnified Person in any capacity in which such Indemnified Person is entitled to indemnification hereunder, or arising out of such Indemnified Person’s status as such, whether or not the Company would have the power or the obligation to indemnify such Indemnified Person against such liability under the provisions of this Section 6.16.

 

(j) The indemnification and advancement of expenses provided by, or granted pursuant to, this Section 6.16 shall, unless otherwise provided when authorized or ratified, inure to the benefit of the heirs, executors and administrators of any Person entitled to indemnification under this Section 6.16.

 

(k) The Company may, to the extent authorized from time to time by the Board of Directors, provide rights to indemnification and to the advancement of expenses to employees and agents of the Company and to the employees and agents of the Company Group similar to those conferred in this Section 6.16 to Indemnified Persons.

 

(l) If this Section 6.16 or any portion of this Section 6.16 shall be invalidated on any ground by a court of competent jurisdiction, the Company shall nevertheless indemnify each Indemnified Person as to expenses (including attorneys’ fees), judgments, fines, and amounts paid in settlement with respect to any action, suit, proceeding or investigation, whether civil, criminal or administrative, including a grand jury proceeding or action or suit brought by or in the right of the Company, to the full extent permitted by any applicable portion of this Section 6.16 that shall not have been invalidated.

 

(m) Each Indemnified Person may, in the performance of such Indemnified Person’s duties, consult with legal counsel and accountants, and any act or omission by such Indemnified Person on behalf of the Company, any Subsidiary of the Company or any investment held by the Company or any

 

A-32


Table of Contents

Subsidiary of the Company in furtherance of the interests of the Company, any Subsidiary of the Company or any investment held by the Company or any Subsidiary of the Company in good faith in reliance upon, and in accordance with, the advice of such legal counsel or accountants will be full justification for any such act or omission, and such Indemnified Person will be fully protected for such acts and omissions, provided that such legal counsel or accountants were selected with reasonable care by or on behalf of the Company or such Subsidiary.

 

(n) An Indemnified Person shall not be denied indemnification in whole or in part under this Section 6.16 because the Indemnified Person had an interest in the transaction with respect to which the indemnification applies if the transaction was otherwise permitted by the terms of this Agreement.

 

(o) Any liabilities which an Indemnified Person incurs as a result of acting on behalf of the Company (whether as a fiduciary or otherwise) in connection with the operation, administration or maintenance of an employee benefit plan or any related trust or funding mechanism (whether such liabilities are in the form of excise taxes assessed by the U.S. Internal Revenue Service, penalties assessed by the U.S. Department of Labor, restitutions to such a plan or trust or other funding mechanism or to a participant or beneficiary of such plan, trust or other funding mechanism, or otherwise) shall be treated as liabilities indemnifiable under this Section 6.16, to the maximum extent permitted by Law.

 

(p) A Director shall, in the performance of such Director’s duties, be fully protected in relying in good faith upon the records of the Company and on such information, opinions, reports or statements presented to the Company by any of the Officers or employees of the Company or any other Group Member, or committees of the Board of Directors, or by any other Person as to matters the Director reasonably believes are within such Person’s professional or expert competence.

 

(q) Any amendment, modification or repeal of this Section 6.16 or any provision hereof shall be prospective only and shall not in any way affect the limitations on the liability of any Indemnified Person under this Section 6.16 as in effect immediately prior to such amendment, modification or repeal with respect to claims arising from or relating to matters occurring, in whole or in part, prior to such amendment, modification or repeal, regardless of when such claims may arise or be asserted and provided such Person became an Indemnified Person hereunder prior to such amendment, modification or repeal.

 

(r) The provisions of this Section 6.16 shall survive the termination of this Agreement with respect to the acts and omissions of an Indemnified Person occurring prior to such termination.

 

Section 6.17 Resolution of Conflicts of Interest; Standards of Conduct and Modification of Duties.

 

(a) Unless otherwise expressly provided in this Agreement, whenever an actual or potential conflict of interest exists or arises between Oaktree Capital Group Holdings, one or more Directors or their respective Affiliates, on the one hand, and the Company, any Group Member or any Member other than Oaktree Capital Group Holdings, on the other, any resolution or course of action by the Board of Directors or its Affiliates in respect of such conflict of interest shall be permitted and deemed approved by all Members, and shall not constitute a breach of this Agreement, of any agreement contemplated herein or of any duty stated or implied by Law or equity, including any fiduciary duty, if the resolution or course of action in respect of such conflict of interest is (i) approved or ratified by the vote of holders of Outstanding Voting Units representing a majority of the total votes that may be cast by all Outstanding Voting Units that are held by disinterested parties, (ii) on terms no less favorable to the Company, Group Member or Member other than Oaktree Capital Group Holdings, as applicable, than those generally being, provided to or available from unrelated third parties, (iii) fair and reasonable to the Company taking into account the totality of the relationships between the parties involved

 

A-33


Table of Contents

(including other transactions that may be particularly favorable or advantageous to the Company, Group Member or Member other than Oaktree Capital Group Holdings, as applicable) or (iv) approved or ratified by a majority of the Outside Directors. For the avoidance of doubt, the Company shall be authorized but not required to seek the approval or ratification of the Outside Directors pursuant to clause (iv) of the preceding sentence or the disinterested holders of Outstanding Voting Units pursuant to clause (i) of the preceding sentence, and the Board of Directors may also adopt a resolution or course of action that has not received the approval of the Outside Directors or the disinterested holders of Outstanding Voting Units. Failure to seek such approval shall not be deemed to indicate that a conflict of interest exists or that such approval could not have been obtained. If the Board of Directors determines that the resolution or course of action taken with respect to a conflict of interest satisfies either of the standards set forth in clauses (ii) and (iii) above, then it shall be presumed that, in making its determination, the Board of Directors acted in good faith, and in any proceeding brought by any Member or by or on behalf of such Member or any other Member challenging such determination, the Person bringing or prosecuting such proceeding shall have the burden of overcoming such presumption. Notwithstanding anything to the contrary in this Agreement, the existence of the conflicts of interest described in the Registration Statement are hereby approved by the Members and each other Person who may acquire an interest in Units hereby and shall not constitute a breach of this Agreement or of any duty (fiduciary or otherwise) otherwise existing at law, in equity or otherwise.

 

(b) Notwithstanding any other provision of this Agreement or otherwise or any applicable provision of Law or equity, whenever in this Agreement or any other agreement contemplated hereby or otherwise the Manager, the Board of Directors, the Company or an Affiliate of the Company is permitted or required to make a decision in its “sole discretion” or “discretion” or that it deems “necessary or appropriate” or “necessary or advisable” or under a grant of similar authority or latitude, then, to the fullest extent permitted by Law, the Board of Directors, the Company or such Affiliate, as the case may be, may make such decision in its sole discretion (regardless of whether there is a reference to “sole discretion” or “discretion”), and shall be entitled to consider only such interests and factors as it desires, including its own interests, and shall have no duty or obligation (fiduciary or otherwise) to give any consideration to any interest of or factors affecting the Company or the Members, and shall not be subject to any other or different standards imposed by this Agreement, any other agreement contemplated hereby, under the Delaware Act, the DGCL or under any other Law or in equity, but in all circumstances shall exercise such discretion in good faith. Whenever in this Agreement or any other agreement contemplated hereby or otherwise, the Board of Directors or the Company is permitted to or required to make a decision in its “good faith,” then for purposes of this Agreement or otherwise, the Board of Directors or the Company, as the case may be, shall be conclusively presumed to be acting in good faith if such Person or Persons subjectively believe(s) that the decision made or not made is in or not opposed to the best interests of the Company.

 

(c) Notwithstanding anything to the contrary in this Agreement, the Board of Directors and the Company shall have no duty or obligation, express or implied, to (i) sell or otherwise dispose of any asset of the Oaktree Operating Group other than in the ordinary course of business or (ii) permit any Group Member to use any facilities or assets of the Directors, except as may be provided in contracts entered into from time to time specifically dealing with such use. Any determination by an Affiliate of the Company to enter into such contracts shall be in such Person’s sole discretion.

 

(d) Except as expressly set forth in this Agreement, to the fullest extent permitted by Law, neither the Board of Directors nor any other Indemnified Person shall have any duties or liabilities, including fiduciary duties, to the Company, any Member or any other Person bound by this Agreement, and the provisions of this Agreement, to the extent that they restrict or otherwise modify or eliminate the duties and liabilities, including fiduciary duties, of the Company or any other Indemnified Person otherwise existing at law or in equity, are agreed by the Members to replace such other duties and liabilities of the Company or such other Indemnified Person.

 

A-34


Table of Contents

(e) The Members expressly acknowledge that the Board of Directors is under no obligation to consider the separate interests of the Members (including the tax consequences to Members) in deciding whether to cause the Company to take (or decline to take) any actions, and that the Board of Directors or any Director shall not be liable for monetary damages for losses sustained, liabilities incurred or benefits not derived by Members in connection with such decisions.

 

(f) The Members hereby authorize each of (i) the Board of Directors and (ii) the Outside Directors, on behalf of the Company as a partner or member of any Group Member, to approve of actions by the board of directors, managing member or general partner of such Group Member similar to those actions permitted to be taken by the Board of Directors pursuant to this Section 6.17.

 

Section 6.18 Certificate of Formation. The Certificate of Formation and amendments thereto have been filed with the Secretary of State of the State of Delaware as required by the Delaware Act, such filings being hereby confirmed, ratified and approved in all respects. The Board of Directors shall use all reasonable efforts to cause to be filed such other certificates or documents that it determines to be necessary or appropriate for the formation, continuation, qualification and operation of a limited liability company in the State of Delaware or any other state in which the Company may elect to do business or own property. To the extent that the Board of Directors determines such action to be necessary or appropriate, the Company shall file amendments to and restatements of the Certificate of Formation and do all things to maintain the Company as a limited liability company under the laws of the State of Delaware or of any other state in which the Company may elect to do business or own property, and any such Officer so directed shall be an “authorized person” of the Company within the meaning of the Delaware Act for purposes of filing any such certificate with the Secretary of State of the State of Delaware. The Company shall not be required, before or after filing, to deliver or mail a copy of the Certificate of Formation, any qualification document or any amendment thereto to any Member.

 

Section 6.19 Officers.

 

(a) The Board of Directors shall have the power and authority to appoint such officers with such titles, authority and duties as determined by the Board of Directors. Such Persons so designated by the Board of Directors shall be referred to as “Officers.” The Officers shall have the titles, power, authority and duties as determined by the Board of Directors.

 

(b) Each Officer shall hold office until his or her successor is elected and qualified or until his or her earlier death, disability, resignation or removal. Any number of offices may be held by the same Person. The compensation of Officers elected by the Board of Directors shall be fixed from time to time by the Board of Directors or by such Officers as may be designated by resolution of the Board of Directors.

 

(c) Any Officer may resign at any time upon written notice to the Company. Any Officer, agent or employee of the Company may be removed by the Board of Directors with or without cause at any time. The Board of Directors may delegate the power of removal as to Officers, agents and employees who have not been appointed by the Board of Directors. Such removal shall be without prejudice to a Person’s contract rights, if any, but the appointment of any Person as an Officer, agent or employee of the Company shall not of itself create contract rights.

 

(d) The Board of Directors may from time to time delegate the powers or duties of any Officer to any other Officers or agents, notwithstanding any provision hereof.

 

(e) Unless otherwise directed by the Board of Directors, the Chairman, the President or any other Officer of the Company shall have power to vote and otherwise act on behalf of the Company, in person or by proxy, at any meeting of members of or with respect to any action of equity holders of any

 

A-35


Table of Contents

other entity in which the Company may hold securities and otherwise to exercise any and all rights and powers which the Company may possess by reason of its ownership of securities in such other entities.

 

Section 6.20 Duties of Officers and Directors.

 

(a) Except as otherwise expressly provided in this Agreement or required by the Delaware Act, (i) the duties and obligations owed to the Company by the Officers and Directors shall be the duty of care and duty of loyalty owed to a corporation organized under DGCL by its officers and directors, respectively, and (ii) the duty of care and duty of loyalty owed to the Members by the Officers and Directors shall be the same as the duty of care and duty of loyalty owed to the stockholders of a corporation under the DGCL by its officers and directors, respectively.

 

(b) The Board of Directors shall have the right to exercise any of the powers granted to it by this Agreement and perform any of the duties imposed upon it hereunder either directly or by or through the duly authorized Officers of the Company, and the Board of Directors shall not be responsible for the misconduct or negligence on the part of any such Officer duly appointed or duly authorized by the Board of Directors in good faith.

 

Section 6.21 Reliance by Third Parties. Notwithstanding anything to the contrary in this Agreement, any Person dealing with the Company shall be entitled to assume that the Board of Directors and any Officer authorized by the Board of Directors to act on behalf of and in the name of the Company has full power and authority to encumber, sell or otherwise use in any manner any and all assets of the Company and to enter into any authorized contracts on behalf of the Company, and such Person shall be entitled to deal with the Board of Directors or any Officer as if it were the Company’s sole party in interest, both legally and beneficially. Each Member hereby waives, to the fullest extent permitted by Law, any and all defenses or other remedies that may be available against such Person to contest, negate or disaffirm any action of the Board of Directors or any Officer in connection with any such dealing. In no event shall any Person dealing with the Board of Directors or any Officer or their respective representatives be obligated to ascertain that the terms of this Agreement have been complied with or to inquire into the necessity or expediency of any act or action of the Board of Directors or any Officer or their respective representatives. Each and every certificate, document or other instrument executed on behalf of the Company by the Board of Directors or any Officer or their respective representatives shall be conclusive evidence in favor of any and every Person relying thereon or claiming thereunder that (a) at the time of the execution and delivery of such certificate, document or instrument, this Agreement was in full force and effect, (b) the Person executing and delivering such certificate, document or instrument was duly authorized and empowered to do so for and on behalf of the Company and (c) such certificate, document or instrument was duly executed and delivered in accordance with the terms and provisions of this Agreement and is binding upon the Company.

 

Section 6.22 Manager.

 

(a) The Manager shall have only the powers expressly set forth herein to designate and remove members of the Board of Directors, fill vacancies on the Board of Directors, determine from time to time the number of Directors which shall constitute the whole Board of Directors, resign and designate a substitute Manager, in each case as provided in this Article VI. To the fullest extent permitted by Law, in exercising its authority under this Agreement, the Manager may, but shall not be obligated to, take into account the consequences to any Member of any action taken (or not taken) by it. Notwithstanding anything to the contrary contained in this Agreement, to the fullest extent permitted by Law, the Manager shall owe no duties (including any fiduciary duties) to the Company, any Member or any other Person bound by this Agreement and shall have no liability to the Company, any Member or any other Person bound by this Agreement for monetary damages or otherwise for losses sustained,

 

A-36


Table of Contents

liabilities incurred or benefits not derived by such Member in connection with such decisions. The Manager shall not be responsible or liable to the Company or any Member or other Person bound by this Agreement for the misconduct or negligence of any Director duly appointed by the Manager hereunder.

 

(b) The Manager may resign at any time by giving notice of such resignation in writing or by electronic transmission to the Board of Directors. Any such resignation shall take effect at the time specified therein. The acceptance of such resignation by the Board of Directors shall not be necessary to make it effective. The Manager may at any time designate a substitute Manager that is a Permitted Oaktree Holder, which substitute Manager shall, upon the later of the acceptance of such designation and the effective date of such resignation of the resigning Manager, be subject to the terms and conditions set forth in this Agreement and be deemed the “Manager” for all purposes hereunder. In the event the Manager resigns and does not designate a substitute Manager in accordance with the terms of this Agreement, a substitute Manager shall be elected by the holders of Units representing a majority of the voting power of all Outstanding Voting Units, voting as a single class.

 

ARTICLE VII

 

BOOKS, RECORDS, ACCOUNTING AND REPORTS

 

Section 7.1 Records and Accounting. The Board of Directors shall keep or cause to be kept at the principal office of the Company appropriate books and records with respect to the Company’s business, including all books and records necessary to provide to the Members any information required to be provided pursuant to this Agreement. Any books and records maintained by or on behalf of the Company in the regular course of its business, including the record of the Members, books of account and records of Company proceedings, may be kept on, or be in the form of, computer disks, hard drives, punch cards, magnetic tape, photographs, micrographics or any other information storage device; provided, that the books and records so maintained are convertible into clearly legible written form within a reasonable period of time. The Company shall maintain books and records for tax and financial reporting purposes on an accrual basis in accordance with U.S. GAAP.

 

Section 7.2 Fiscal Year. The fiscal year of the Company (each, a “Fiscal Year”) shall be a year ending December 31. The Board of Directors in its sole discretion may change the Fiscal Year at any time and from time to time, in each case as may be required or permitted under the Code or applicable United States Treasury Regulations, and shall notify the Members of such change in the next regular communication by the Company to the Members.

 

Section 7.3 Reports.

 

(a) The Company shall use its commercially reasonable efforts to mail or make available to each Record Holder of a Unit, as of a date selected by the Board of Directors, within 120 days after the close of each fiscal year, an annual report containing financial statements of the Company for such Fiscal Year, presented in accordance with U.S. GAAP, including a balance sheet and statements of operations, equity and cash flows, such statements to be audited by a registered public accounting firm selected by the Board of Directors, and such other financial information as the Company deems appropriate.

 

(b) The Company shall use its commercially reasonable efforts to mail or make available to each Record Holder of a Unit, as of a date selected by the Board of Directors, within 90 days after the close of each Quarter except the last Quarter of each Fiscal Year, a report containing unaudited financial statements of the Company and such other information as may be required by applicable Law or rule of any Securities Exchange on which the Units are listed for trading, or as the Board of Directors determines to be necessary or appropriate.

 

A-37


Table of Contents

(c) The Company shall be deemed to have made a report available to each Record Holder of a Unit as required by this Section 7.3 if it has (i) made such report available on any publicly available website maintained by or on behalf of the Company or (ii) filed such report with the SEC via its Electronic Data Gathering, Analysis and Retrieval system (or any successor system) and such report is publicly available on such system.

 

ARTICLE VIII

 

TAX MATTERS

 

Section 8.1 Tax Returns and Information. The Company shall use its commercially reasonable efforts to timely file all returns of the Company that are required for U.S. federal, state and local income tax purposes on the basis of the accrual method and its Fiscal Year. The Company may, in its sole discretion, furnish to Members estimates of all necessary tax information prior to the availability of definitive tax information; provided, however, that each Member hereby agrees that there can be no assurance that such definitive information will be the same as such estimates, and that the Company shall not be liable to any Member or to any other Person for any information contained in any such estimates or for any differences between such estimates and such definitive information. The classification, realization and recognition of income, gain, losses and deductions and other items shall be on the accrual method of accounting for U.S. federal income tax purposes.

 

Section 8.2 Tax Elections. The Company shall, in its sole discretion, determine whether to make or refrain from making the election provided for in Section 754 of the Code and any and all other elections permitted by the tax laws of the United States, the several states and other relevant jurisdictions.

 

Section 8.3 Tax Controversies. The Board of Directors shall designate one Member as the Tax Matters Partner. The initial Tax Matters Partner shall be Oaktree Capital Group Holdings. The Tax Matters Partner is authorized to represent the Company (at the Company’s expense) in connection with all examinations of the Company’s affairs by tax authorities, including resulting administrative and judicial proceedings, and to expend Company funds for professional services and costs associated therewith. Each Member agrees to cooperate with the Tax Matters Partner and to do or refrain from doing any or all things reasonably required by the Tax Matters Partner to conduct such proceedings.

 

Section 8.4 Withholding. Notwithstanding any other provision of this Agreement, the Company is authorized to take any action that may be necessary or appropriate to, or cause the Company and other Group Members to, comply with any withholding requirements established under the Code or any other U.S. federal, state or local or non-U.S. Law including pursuant to Sections 1441, 1442, 1445 and 1446 of the Code. To the extent that the Company is required or elects to withhold and pay over to any taxing authority any amount resulting from the allocation or distribution of income to any Member (including by reason of Section 1446 of the Code), the Board of Directors may treat the amount withheld as a distribution of cash pursuant to Sections 5.3 or 9.3 in the amount of such withholding from such Member.

 

Section 8.5 Election to be Treated as a Corporation. Notwithstanding anything to the contrary contained herein, if the Board of Directors determines in its sole discretion that it is no longer in the best interests of the Company to continue as a partnership for U.S. federal income tax purposes, the Board of Directors may elect to treat the Company as an association or as a publicly traded partnership taxable as a corporation for U.S. federal (and applicable state) income tax purposes. In the event that the Board of Directors determines that the Company should seek relief pursuant to Section 7704(e) of the Code to preserve the status of the Company as a partnership for U.S. federal (and applicable state)

 

A-38


Table of Contents

income tax purposes, the Company and each Member shall agree to adjustments required by the tax authorities, and the Company shall pay such amounts as required by the tax authorities, to preserve the status of the Company as a partnership.

 

ARTICLE IX

 

DISSOLUTION AND LIQUIDATION

 

Section 9.1 Dissolution. The Company shall not be dissolved by the admission of Substitute Members or Additional Members. The Company shall dissolve, and its affairs shall be wound up:

 

(a) upon an election to dissolve the Company by the Board of Directors that is approved by the holders of Units representing a majority of the voting power of all Outstanding Voting Units;

 

(b) upon the entry of a decree of judicial dissolution of the Company pursuant to the provisions of the Delaware Act; or

 

(c) at any time when there are no Members of the Company, unless the business of the Company is continued in accordance with the Delaware Act.

 

Section 9.2 Liquidator. Upon dissolution of the Company, the Board of Directors shall select one or more Persons (which may be the Board of Directors or a Member) to act as Liquidator. The Liquidator (if other than the Board of Directors) shall be entitled to receive such compensation for its services as may be approved by holders of Units representing a majority of the voting power of all Outstanding Voting Units. The Liquidator (if other than the Board of Directors) shall agree not to resign at any time without 15 days’ prior notice and may be removed at any time, with or without cause, by notice of removal approved by holders of Units representing a majority of the voting power of all Outstanding Voting Units. Upon dissolution, death, incapacity, removal or resignation of the Liquidator, a successor and substitute Liquidator (who shall have and succeed to all rights, powers and duties of the original Liquidator) shall within 30 days thereafter be approved by holders of Units representing a majority of the voting power of all Outstanding Voting Units. The right to approve a successor or substitute Liquidator in the manner provided herein shall be deemed to refer also to any such successor or substitute Liquidator approved in the manner herein provided. Except as expressly provided in this Article IX, the Liquidator approved in the manner provided herein shall have and may exercise, without further authorization or consent of any of the parties hereto, all of the powers conferred upon the Board of Directors under the terms of this Agreement (but subject to all of the applicable limitations, contractual and otherwise, upon the exercise of such powers) necessary or appropriate to carry out the duties and functions of the Liquidator hereunder for and during the period of time required to complete the winding up and liquidation of the Company as provided for herein.

 

Section 9.3 Liquidation. The Liquidator shall proceed to dispose of the assets of the Company, discharge its liabilities and otherwise wind up its affairs in such manner and over such period as determined by the Liquidator, subject to Section 18-804 of the Delaware Act and the following:

 

(a) Subject to Section 9.3(c), the assets may be disposed of by public or private sale or by distribution in kind to one or more Members on such terms as the Liquidator and such Member or Members may agree. If any property is distributed in kind, the Member receiving the property shall be deemed for purposes of Section 9.3(c) to have received cash equal to its fair market value as determined by the Board of Directors or the Liquidator in its sole discretion, and contemporaneously therewith appropriate cash distributions must be made to the other Members. Notwithstanding anything to the contrary contained in this Agreement, the Members understand and acknowledge that a Member may be compelled to accept a distribution of any asset in kind from the Company despite the fact that

 

A-39


Table of Contents

the percentage of the asset distributed to such Member exceeds the percentage of that asset which is equal to the percentage in which such Member shares in distributions from the Company. The Liquidator may defer liquidation or distribution of the Company’s assets for a reasonable period of time if it determines that an immediate sale or distribution of all or some of the Company’s assets would be impractical or would cause undue loss to the Members. The Liquidator may distribute the Company’s assets, in whole or in part, in kind if it determines that a sale would be impractical or would cause undue loss to the Members.

 

(b) Liabilities of the Company include amounts owed to the Liquidator as compensation for serving in such capacity (subject to the terms of Section 9.2) and amounts owed to Members otherwise than in respect of their distribution rights under Article V. With respect to any liability that is contingent, conditional or unmatured or is otherwise not yet due and payable, the Liquidator shall either settle such claim for such amount as it deems appropriate or establish a reserve of cash or other assets to provide for its payment.

 

(c) Subject to the terms of any Unit Designation, all property and all cash in excess of that required to discharge liabilities as provided in Section 9.3(b) shall be distributed to the Members in accordance with their respective Percentage Interests as of a Record Date selected by the Liquidator.

 

Section 9.4 Cancellation of Certificate of Formation. Upon the completion of the distribution of Company cash and property as provided in Section 9.3 in connection with the liquidation of the Company, the Certificate of Formation and all qualifications of the Company as a foreign limited liability company in jurisdictions other than the State of Delaware shall be cancelled and such other actions as may be necessary to terminate the Company shall be taken.

 

Section 9.5 Return of Contributions. Neither the Manager nor any Director or Officer shall be personally liable for, or have any obligation to contribute or loan any monies or property to the Company to enable it to effectuate, the return of the Capital Contributions of the Members, or any portion thereof, it being expressly understood that any such return shall be made solely from Company assets.

 

Section 9.6 Waiver of Partition. To the maximum extent permitted by Law, each Member hereby waives any right to partition of the Company property.

 

Section 9.7 Capital Account Restoration. No Member shall have any obligation to restore any negative balance in its Capital Account upon liquidation of the Company.

 

ARTICLE X

 

AMENDMENT OF AGREEMENT

 

Section 10.1 General. Except as provided in Sections 10.2 and 10.3, the Board of Directors may amend any of the terms of this Agreement, but only in compliance with the terms, conditions and procedures set forth in this Section 10.1. Amendments to this Agreement may be proposed only by or with the consent of the Board of Directors. If an amendment to any provision of this Agreement other than pursuant to Section 10.3 has been proposed by or with the consent of the Board of Directors, then the Board of Directors shall first adopt a resolution setting forth the amendment proposed, declaring its advisability, and then (a) call a meeting of the Members entitled to vote in respect thereof for the consideration of such amendment or (b) seek the written consent of the Members. Such meeting shall be called and held upon notice in accordance with Article XII of this Agreement. The notice shall set forth such amendment in full or a brief summary of the changes to be effected thereby, as the Board of

 

A-40


Table of Contents

Directors shall deem advisable. At the meeting, a vote of Members entitled to vote thereon shall be taken for and against the proposed amendment. A proposed amendment shall be effective upon its approval by holders of Units representing a majority of the voting power of all Outstanding Voting Units, unless a greater percentage is required under this Agreement or by the Delaware Act.

 

Section 10.2 Specified Amendments.

 

(a) Notwithstanding the provisions of Sections 10.1 and 10.3, no provision of this Agreement that establishes a percentage of the voting power of Outstanding Voting Units required to take any action shall be amended, altered, changed, repealed or rescinded in any respect that would have the effect of reducing such percentage unless such amendment is approved by the affirmative vote of holders of Outstanding Voting Units whose aggregate Outstanding Voting Units represent not less than the voting requirement sought to be reduced.

 

(b) Notwithstanding the provisions of Sections 10.1 and 10.3, no amendment to this Agreement may (i) enlarge the obligations of any Member without its consent, unless such shall be deemed to have occurred as a result of an amendment approved pursuant to Section 10.2(c), (ii) change Section 9.1(a), (iii) change the term of the Company or (iv) except as set forth in Section 9.1(a), give any Person the right to dissolve the Company.

 

(c) Except as provided in Sections 10.3 and 11.3, any amendment that would have a material adverse effect on the rights or preferences of any class or series of Units in relation to other classes or series of Units must be approved by the holders of not less than a majority of the Outstanding Units of the class or series affected. The issuance by the Company of securities having rights superior to those of Outstanding Units or Units having a dilutive effect on Outstanding Units shall not be deemed to have material adverse effect on the rights or preferences of any class or series of Units.

 

(d) Notwithstanding Section 10.1, the affirmative vote of the holders of Units representing at least two-thirds of the voting power of all Outstanding Voting Units shall be required to alter or amend any provision of this Section 10.2.

 

Section 10.3 Amendments to be Adopted Solely by the Board of Directors. Notwithstanding Section 10.1, each Member agrees that the Board of Directors, without the approval of any Member or any other Person, may amend any provision of this Agreement, and execute, swear to, acknowledge, deliver, file and record whatever documents may be required in connection therewith, to reflect:

 

(a) a change in the name of the Company, the location of the principal place of business of the Company, the registered agent of the Company or the registered office of the Company;

 

(b) the admission, substitution, resignation or removal of Members or the Manager in accordance with this Agreement;

 

(c) a change that the Board of Directors determines in its sole discretion to be necessary or appropriate to qualify or continue the qualification of the Company as a limited liability company under the laws of any state or to ensure that the Group Members will not be treated as associations taxable as corporations or otherwise taxed as entities for U.S. federal income tax purposes;

 

(d) a change that the Board of Directors determines in its sole discretion to be necessary or appropriate to address changes in U.S. federal income tax regulations, legislation or interpretation;

 

(e) a change that the Board of Directors in its sole discretion determines (i) does not adversely affect the Members considered as a whole (including any particular class or series of Units as compared to other classes or series of Units) in any material respect, (ii) to be necessary, desirable or

 

A-41


Table of Contents

appropriate to satisfy any requirements, conditions or guidelines contained in any opinion, directive, order, ruling or regulation of any U.S. federal or state or non-U.S. agency or judicial authority or contained in any U.S. federal or state or non-U.S. statute (including the Delaware Act), (iii) to be necessary, desirable or appropriate to facilitate the trading of Units (including the division of any class or classes or series of Outstanding Units into different classes or series to facilitate uniformity of tax consequences within such classes or series of Units) or comply with any rule, regulation, guideline or requirement of any Securities Exchange on which Units are or will be listed for trading, (iv) to be necessary or appropriate in connection with action taken by the Board of Directors pursuant to Section 3.12 or (v) is required to effect the intent expressed in the Registration Statement or the intent of the provisions of this Agreement or is otherwise contemplated by this Agreement;

 

(f) a change in the Fiscal Year or taxable year of the Company and any other changes that the Board of Directors determines to be necessary, desirable or appropriate as a result of a change in the Fiscal Year or taxable year of the Company;

 

(g) an amendment that the Board of Directors determines, based on advice of counsel, to be necessary or appropriate to prevent the Company or its Directors, Officers, trustees or agents from having a material risk of being in any manner subjected to the provisions of the Investment Company Act or the Investment Advisers Act of 1940, as amended, or Title I of ERISA, Section 4975 of the Code or any applicable Similar Law currently applied or proposed;

 

(h) an amendment that the Board of Directors determines in its sole discretion to be necessary or appropriate in connection with the authorization or issuance of any class or series of Units pursuant to Section 4.6 and the admission of Additional Members;

 

(i) an amendment expressly permitted in this Agreement to be made by the Board of Directors acting alone (including pursuant to Sections 3.6(c) or 5.2(b));

 

(j) an amendment effected, necessitated or contemplated by a Merger Agreement or Plan of Conversion approved in accordance with Section 11.3;

 

(k) an amendment that the Board of Directors determines in its sole discretion to be necessary or appropriate to reflect and account for the formation by the Company of, or investment by the Company in, any corporation, partnership, joint venture, limited liability company or other entity, in connection with the conduct by the Company of activities permitted by the terms of Sections 2.4 or 6.1(a);

 

(l) an amendment effected, necessitated or contemplated by an amendment to the Oaktree Operating Group Partnership Agreements that requires a holder of an Oaktree Operating Group Unit to provide a statement, certification or other proof of evidence to the Oaktree Operating Group Partnership regarding whether such unitholder is subject to U.S. federal income taxation on the income generated by the Oaktree Operating Group Partnerships;

 

(m) a merger, conversion, conveyance or other business combination pursuant to Section 11.3(d), including an amendment permitted pursuant to Section 11.5; or

 

(n) any other amendment substantially similar to one or more of the foregoing.

 

ARTICLE XI

 

MERGER, CONSOLIDATION OR CONVERSION

 

Section 11.1 Authority. The Company may merge or consolidate or otherwise combine with or into one or more corporations, limited liability companies, statutory trusts, business trusts or associations, real estate investment trusts, common law trusts or unincorporated businesses, including a partnership (whether general or limited (including a limited liability partnership or a limited liability

 

A-42


Table of Contents

limited partnership)), or convert into any such entity, formed under the laws of the State of Delaware or any other state of the United States of America, pursuant to a written agreement of merger, consolidation or other business combination (a “Merger Agreement”), or a written plan of conversion (a “Plan of Conversion”), as the case may be, in accordance with this Article XI.

 

Section 11.2 Procedure for Merger, Consolidation, Conversion or Other Business Combination. Merger, consolidation, conversion or other business combination of the Company pursuant to this Article XI requires the prior consent of the Board of Directors; provided, however, that to the fullest extent permitted by Law, the Board of Directors shall have no duty or obligation to consent to any merger, consolidation, conversion or other business combination of the Company and, to the fullest extent permitted by Law, may decline to do so free of any duty (including any fiduciary duty) or obligation whatsoever to the Company, any Member or any other Person bound by this Agreement and, in declining to consent to a merger, consolidation, conversion or other business combination, shall not be required to act pursuant to any other standard imposed by this Agreement, any other agreement contemplated hereby or under the Delaware Act or any other Law or at equity. If the Board of Directors shall determine, in the exercise of its sole discretion, to consent to the merger, consolidation or other business combination, the Board of Directors shall approve the Merger Agreement or Plan of Conversion, which shall set forth:

 

(a) the names and jurisdictions of formation or organization of each of the business entities proposing to merge, consolidate, convert or combine;

 

(b) the name and jurisdiction of formation or organization of the business entity that is to survive the proposed merger, consolidation, conversion or other business combination (the “Surviving Business Entity”);

 

(c) the terms and conditions of the proposed merger, consolidation, conversion or other business combination;

 

(d) the manner and basis of converting or exchanging the equity securities of each constituent business entity for, or into, cash, property or interests, rights, securities or obligations of the Surviving Business Entity; and (i) if any interests in or securities or rights of any constituent business entity are not to be converted or exchanged solely for, or into, cash, property or interests in or rights, securities or obligations of the Surviving Business Entity, the cash, property or interests in or rights, securities or obligations of any general or limited partnership, corporation, trust, limited liability company, unincorporated business or other entity (other than the Surviving Business Entity) which the holders of such interests, securities or rights are to receive upon conversion of, or in exchange for, their interests, securities or rights, and (ii) in the case of securities represented by certificates, upon the surrender of such certificates, which cash, property or interests in or rights, securities or obligations of the Surviving Business Entity or any general or limited partnership, corporation, trust, limited liability company, unincorporated business or other entity (other than the Surviving Business Entity), or evidences thereof, are to be delivered;

 

(e) a statement of any changes in the constituent documents or the adoption of new constituent documents (the articles or certificate of incorporation, articles of trust, declaration of trust, certificate or agreement of limited partnership, operating agreement or other similar charter or governing document) of the Surviving Business Entity to be effected by such merger, consolidation, conversion or other business combination;

 

(f) the effective time of the merger, consolidation, conversion or other business combination, which may be the date of the filing of the certificate of merger or consolidation or similar certificate pursuant to Section 11.4 or a later date specified in or determinable in accordance with the Merger

 

A-43


Table of Contents

Agreement or Plan of Conversion; provided, that if the effective time of such transaction is to be later than the date of the filing of such certificate, the effective time shall be fixed at a date or time certain at or prior to the time of the filing of such certificate and stated therein; and

 

(g) such other provisions with respect to the proposed merger, consolidation, conversion or other business combination that the Board of Directors determines in its sole discretion to be necessary or appropriate.

 

Section 11.3 Approval by Members of Merger, Consolidation, Conversion or Other Business Combination.

 

(a) Except as provided in Section 11.3(d), the Board of Directors, upon its approval of the Merger Agreement or Plan of Conversion, shall direct that the Merger Agreement or Plan of Conversion, as applicable, and the merger, consolidation, conversion or other business combination contemplated thereby be submitted to a vote of the Members, whether at an annual meeting or special meeting, in either case in accordance with the requirements of Article XII. A copy or a summary of the Merger Agreement or Plan of Conversion shall be included in or enclosed with the notice of meeting.

 

(b) Except as provided in Section 11.3(d), the Merger Agreement or Plan of Conversion and the merger, consolidation, conversion or other business combination contemplated thereby shall be approved upon receiving the affirmative vote of the holders of a majority of the voting power of Outstanding Voting Units.

 

(c) Except as provided in Section 11.3(d), after such approval by vote of the Members, and at any time prior to the filing of the certificate of merger, consolidation, conversion or similar certificate pursuant to Section 11.4, the merger, consolidation, conversion or other business combination may be abandoned pursuant to provisions therefor, if any, set forth in the Merger Agreement, or the Plan of Conversion, as the case may be.

 

(d) Notwithstanding anything else contained in this Article XI or in this Agreement, the Board of Directors may, without Member approval, (i) convert the Company or any Group Member into a new limited liability entity or (ii) merge the Company or any Group Member into, or convey all of the Company’s assets to, another limited liability entity, which entity shall be newly formed and shall have no assets, liabilities or operations at the time of such conversion, merger or conveyance other than those it receives from the Company or other Group Member; provided, that (A) the Company has received an Opinion of Counsel that the merger or conveyance, as the case may be, will not result in the loss of the limited liability of any Member, (B) the sole purpose of such conversion, merger or conveyance is to effect a mere change in the legal form of the Company into another limited liability entity and (C) the governing instruments of the new entity provide the Members and the Board of Directors with substantially the same rights and obligations as are herein contained.

 

(e) Members are not entitled to dissenters’ rights of appraisal in the event of a merger, consolidation or conversion pursuant to this Article XI, a sale of all or substantially all of the assets of the Company or the Company’s Subsidiaries or any other similar transaction or event.

 

(f) Without the approval of any Member, the Board of Directors may, at any time, cause the Company to implement a reorganization whereby a Delaware statutory trust (the “Trust”) would hold all Outstanding Class A Units and the Record Holder of each Class A Unit would receive, in exchange for such Class A Unit, a common share of the Trust which would represent one beneficial interest in the Trust, and each common share of the Trust would correspond to one underlying Class A Unit; provided, however, that the Board of Directors shall not implement such a trust structure if, in its sole discretion, it determines that such reorganization would be taxable or otherwise alter the benefits or

 

A-44


Table of Contents

burdens of ownership of the Class A Units, including altering a Member’s allocation of items of income, gain, loss, deduction or credit or the treatment of such items for U.S. federal income tax purposes. The Board of Directors will also be required to implement the reorganization in such a manner that the reorganization does not have a material effect on the voting or economic rights of Class A Units and Class B Units.

 

Section 11.4 Certificate of Merger, Conversion or Consolidation. Upon the required approval by the Board of Directors and the Members of a Merger Agreement or Plan of Conversion and the merger, consolidation, conversion or business combination contemplated thereby, a certificate of merger, conversion or consolidation or similar certificate shall be executed and filed with the Secretary of State of the State of Delaware and any other applicable Governmental Entity in conformity with the requirements of the Delaware Act and other applicable Law.

 

Section 11.5 Amendment of Operating Agreement. Pursuant to Section 18-209(f) of the Delaware Act, and notwithstanding Article X hereof, an agreement of merger, consolidation or other business combination approved in accordance with this Article XI may (a) effect any amendment to this Agreement or (b) effect the adoption of a new operating agreement for a limited liability company if it is the Surviving Business Entity. Any such amendment or adoption made pursuant to this Section 11.5 shall be effective at the effective time or date of the merger, consolidation or other business combination.

 

ARTICLE XII

 

MEMBER MEETINGS

 

Section 12.1 Member Meetings.

 

(a) All acts of Members to be taken hereunder shall be taken in the manner provided in this Article XII. Meetings of the Members holding any class or series of Units may be called only by a majority of the Board of Directors. For the avoidance of doubt, the Class A Units and Class B Units shall not constitute separate classes for this purpose. A meeting shall be held at a time and place determined by the Board of Directors in its sole discretion on a date not less than 10 calendar days nor more than 60 calendar days after the mailing of notice of the meeting.

 

(b) In the event that Permitted Oaktree Holders collectively hold less than 10% of the issued and outstanding Oaktree Operating Group Units, all elections of Directors shall be by written ballots. Unless otherwise provided by resolution of the Board of Directors, such requirement of a written ballot may be satisfied by a ballot submitted by electronic transmission; provided, that any such electronic transmission must either set forth or be submitted with information from which it can be reasonably determined that the electronic transmission was authorized by the Member or proxyholder.

 

(c) For so long as Permitted Oaktree Holders collectively hold 10% or more of the issued and outstanding Oaktree Operating Group Units, the Company shall not be required to have an annual meeting unless otherwise required by applicable Law. In the event that Permitted Oaktree Holders collectively hold less than 10% of the issued and outstanding Oaktree Operating Group Units and the annual meeting for election of Directors is not held on the date designated therefor, the Directors shall cause the meeting to be held as soon as is convenient. If there is a failure to hold the annual meeting for a period of 30 days after the date designated for the annual meeting, or if no date has been designated, for a period of 13 months after the latest to occur of the Offering Date or its last annual meeting, it is the intent of the parties that no annual meeting be held for that year. In such situations, the Board of Directors will cause the Company to provide notice to all Members entitled to vote in the election of Directors as to the manner in which the election shall be conducted and the procedure that such Member must comply with in order to vote in the election of Directors.

 

A-45


Table of Contents

Section 12.2 Notice of Meetings of Members. Notice, stating the place, day and hour of any annual or special meeting of the Members, as determined by the Board of Directors, and (a) in the case of a special meeting of the Members, the purpose or purposes for which the meeting is called or (b) in the case of an annual meeting, those matters that the Board of Directors, at the time of giving the notice, intends to present for action by the Members, shall be delivered by the Company not less than 10 calendar days nor more than 60 calendar days before the date of the meeting, in a manner and otherwise in accordance with Section 14.1, to each Record Holder who is entitled to vote at such meeting. Such further notice shall be given as may be required by the Delaware Act. Only such business shall be conducted at a meeting of Members as shall have been brought before the meeting pursuant to the Company’s notice of meeting. Any previously scheduled meeting of the Members may be postponed, and any meeting of the Members may be cancelled, by resolution of the Board of Directors upon public notice given prior to the date previously scheduled for such meeting of the Members.

 

Section 12.3 Record Date. For purposes of determining the Members entitled to notice of or to vote at a meeting of the Members or to give approvals without a meeting as provided in Section 12.8, the Board of Directors may set a Record Date, which shall not be less than 10 calendar days nor more than 60 calendar days before (a) the date of the meeting (unless such requirement conflicts with any rule, regulation, guideline or requirement of any Securities Exchange on which the Units are listed for trading, in which case the rule, regulation, guideline or requirement of such Securities Exchange shall govern) or (b) in the event that approvals are sought without a meeting, the date by which Members are requested in writing by the Board of Directors to give such approvals. If no Record Date is fixed by the Board of Directors, then (i) the Record Date for determining Members entitled to notice of or to vote at a meeting of Members shall be at the close of business on the day immediately preceding the day on which notice is given and (ii) the Record Date for determining the Members entitled to give approvals without a meeting shall be the date the first written approval is deposited with the Company in accordance with Section 12.8. A determination of Members of record entitled to notice of or to vote at a meeting of Members shall apply to any adjournment or postponement of the meeting; provided, however, that the Board of Directors may fix a new Record Date for the adjourned or postponed meeting.

 

Section 12.4 Adjournment. In the absence of a quorum, any meeting of Members may be adjourned from time to time by the affirmative vote of Members holding at least a majority of the voting power of the Outstanding Units entitled to vote at such meeting represented either in person or by proxy, but no other business may be transacted, except as provided in this Section 12.4. When a meeting is adjourned to another time or place, notice need not be given of the adjourned meeting and a new Record Date need not be fixed, if the time and place thereof are announced at the meeting at which the adjournment is taken, unless such adjournment shall be for more than 45 days. At the adjourned meeting, the Company may transact any business which might have been transacted at the original meeting. If the adjournment is for more than 45 days or if a new Record Date is fixed for the adjourned meeting, a notice of the adjourned meeting shall be given in accordance with this Article XII.

 

Section 12.5 Waiver of Notice; Approval of Meeting. The transactions of any meeting of Members, however called and noticed, and whenever held, shall be as valid as if they had occurred at a meeting duly held after regular call and notice if a quorum is present either in person or by proxy. Attendance of a Member at a meeting shall constitute a waiver of notice of the meeting, except (a) when the Member attends the meeting for the express purpose of objecting, at the beginning of the meeting, to the transaction of any business at such meeting because the meeting is not lawfully called or convened, and (b) that attendance at a meeting is not a waiver of any right to disapprove the consideration of matters required to be included in the notice of the meeting, but not so included, if the disapproval is expressly made at the meeting.

 

A-46


Table of Contents

Section 12.6 Quorum; Required Vote for Member Action; Voting for Directors.

 

(a) The Members holding a majority of the voting power of the Outstanding Units of the class or classes or series for which a meeting has been called represented in person or by proxy shall constitute a quorum at a meeting of the Members of such class or classes or series unless any such action by the Members requires approval by Members holding a greater percentage of the voting power of such Units, in which case the quorum shall be such greater percentage. For the avoidance of doubt, the Class A Units and Class B Units shall not constitute separate classes for this purpose.

 

(b) At any meeting of the Members duly called and held in accordance with this Agreement at which a quorum is present, the act of Members holding Outstanding Units that in the aggregate represent a majority of the voting power of the Outstanding Units entitled to vote at such meeting and which are present in person or by proxy at such meeting shall be deemed to constitute the act of all Members, unless a greater or different percentage is required with respect to a matter under the Delaware Act, under the rules of any Securities Exchange on which the Units are listed for trading, or under the provisions of this Agreement, in which case the act of the Members holding Outstanding Units that in the aggregate represent at least such greater or different percentage of the voting power shall be required. The Members present at a duly called or held meeting at which a quorum is present may continue to transact business until adjournment, notwithstanding the withdrawal of enough Members to leave less than a quorum, if any action taken (other than adjournment) is approved by the required percentage of the voting power of Outstanding Units specified in this Agreement.

 

(c) In the event that Permitted Oaktree Holders collectively hold less than 10% of the issued and outstanding Oaktree Operating Group Units, Directors shall be elected by a plurality of the votes cast for a particular position.

 

Section 12.7 Conduct of a Meeting. The Board of Directors shall have full power and authority concerning the manner of conducting any meeting of the Members or solicitation of approvals in writing, including the determination of Persons entitled to vote, the existence of a quorum, the satisfaction of the requirements of this Article XII, the conduct of voting, the validity and effect of any proxies and the determination of any controversies, votes or challenges arising in connection with or during the meeting or voting. The Board of Directors shall designate a Person to serve as chairman of any meeting and shall further designate a Person to take the minutes of any meeting. All minutes shall be kept with the records of the Company maintained by the Board of Directors. The Board of Directors may make such other regulations consistent with applicable Law and this Agreement as it may deem advisable concerning the conduct of any meeting of the Members or solicitation of approvals in writing, including regulations in regard to the appointment of proxies, the appointment and duties of inspectors of votes and approvals, the submission and examination of proxies and other evidence of the right to vote and the revocation of approvals, proxies and votes in writing.

 

Section 12.8 Action Without a Meeting. Any action that may be taken at a meeting of the Members may be taken without a meeting, without a vote and without prior notice, if an approval in writing setting forth the action so taken is signed by Members holding not less than the minimum percentage of the voting power of the Outstanding Voting Units that would be necessary to authorize or take such action at a meeting at which all the Members were present and voted (unless such provision conflicts with any rule, regulation, guideline or requirement of any Securities Exchange on which the Units or a class or series thereof are listed for trading, in which case the rule, regulation, guideline or requirement of such Securities Exchange shall govern). Reasonable notice of the taking of action without a meeting shall be given to the Members who have not approved in writing. The Board of Directors may specify that a written ballot, if any, submitted to Members for the purpose of taking any action without a meeting shall be returned to the Company within the time period, which shall be not less than 20 days, specified by the Board of Directors in its sole discretion. If a ballot returned to the Company does not vote all of the Units held by a Member, the Units held by such Member and not

 

A-47


Table of Contents

voted on such ballot shall be deemed to have been voted in the same manner and in the same proportions as the voted Units. If approval of the taking of any action by the Members is solicited by any Person other than by or on behalf of the Board of Directors, the written approvals shall have no force and effect unless and until (a) they are deposited with the Company in the care of the Secretary or another Officer designated by the Board of Directors, (b) approvals sufficient to take the action proposed are dated as of a date not more than 90 days prior to the date sufficient approvals are deposited with the Company and (c) an Opinion of Counsel is delivered to the Company to the effect that the exercise of such right and the action proposed to be taken with respect to any particular matter is permissible under the state statutes then governing the rights, duties and liabilities of the Company and the Members. Nothing contained in this Section 12.8 shall be deemed to require the Board of Directors to solicit all Members in connection with a matter approved by Members holding the requisite percentage of the voting power of the Outstanding Voting Units acting by written consent without a meeting.

 

Section 12.9 Voting and Other Rights.

 

(a) Only those Record Holders of Units on the Record Date set pursuant to Section 12.3 shall be entitled to notice of, and to vote at, a meeting of Members or to act with respect to matters as to which the holders of the Outstanding Voting Units have the right to vote or to act (including the giving of approval in writing). All references in this Agreement to votes of, or other acts that may be taken by, the holders of Outstanding Voting Units shall be deemed to be references to the votes or acts of the Record Holders of such Outstanding Voting Units on such Record Date. For the avoidance of doubt, the provisions of this Section 12.9 (as well as the other provisions of this Agreement) are subject to the provisions of Section 3.4.

 

(b) With respect to Outstanding Voting Units that are held for a Person’s account by another Person (such as a broker, dealer, bank, trust company or clearing corporation, or an agent of any of the foregoing), in whose name such Outstanding Voting Units are registered, such other Person shall, in exercising the voting rights in respect of such Outstanding Voting Units on any matter, and unless the arrangement between such Persons provides otherwise, vote such Outstanding Voting Units in favor of, and at the direction of, the Person who is the Beneficial Owner, and the Company shall be entitled to assume it is so acting without further inquiry.

 

Section 12.10 Proxies and Voting.

 

(a) On any matter that is to be voted on by Members, the Members may vote in person or by proxy, and such proxy may be granted in writing, by means of electronic transmission or as otherwise permitted by applicable Law. Any such proxy shall be filed in accordance with the procedure established for the meeting. For purposes of this Agreement, the term “electronic transmission” means any form of communication not directly involving the physical transmission of paper that creates a record that may be retained, retrieved and reviewed by a recipient thereof and that may be directly reproduced in paper form by such a recipient through an automated process. Any copy, facsimile or other reliable reproduction of the writing or transmission created pursuant to this paragraph may be substituted or used in lieu of the original writing or transmission for any and all purposes for which the original writing or transmission could be used; provided, that such copy, facsimile or other reproduction shall be a complete reproduction of the entire original writing or transmission.

 

(b) The Company may, and to the extent required by applicable Law, shall, in advance of any meeting of Members, appoint one or more inspectors to act at the meeting and make a written report thereof. The Company may designate one or more alternate inspectors to replace any inspector who fails to act. If no inspector or alternate is able to act at a meeting of Members, the Person presiding at the meeting may, and to the extent required by applicable Law, shall, appoint one or more inspectors to act at the meeting. Each inspector, before entering upon the discharge of his or her duties, shall take

 

A-48


Table of Contents

and sign an oath faithfully to execute the duties of inspector with strict impartiality and according to the best of his or her ability. Every vote taken by ballot shall be counted by a duly appointed inspector or inspectors.

 

(c) With respect to the use of proxies at any meeting of Members, the Company shall be governed by paragraphs (b), (c), (d) and (e) of Section 212 of the DGCL and other applicable provisions of the DGCL, as though the Company were a Delaware corporation and as though the Members were stockholders of a Delaware corporation.

 

ARTICLE XIII

 

RIGHT TO ACQUIRE UNITS

 

Section 13.1 Right to Acquire Units. Notwithstanding any other provision of this Agreement, if at any time less than 10% of the total Units of any series or class then Outstanding are held by Persons other than the Principals and Persons Controlled by the Principals, the Company shall then have the right, which right it may assign and transfer in whole or in part to any Affiliate, exercisable in its sole discretion, to purchase all, but not less than all, of such Units of such series or class then Outstanding held by Persons other than the Principals and Persons Controlled by the Principals, at the greater of (a) the Current Market Price as of the date three days prior to the date that the notice described in Section 13.2 is mailed and (b) the highest price paid by the Company or any of its Affiliates for any Unit of such series or class purchased during the 90-day period preceding the date that the notice described in Section 13.2 is mailed.

 

Section 13.2 Notice of Election to Purchase. If the Company or any Affiliate elects to exercise the right to purchase Units of any series or class granted pursuant to Section 13.1, the Company shall deliver to the Transfer Agent notice of such election to purchase (the “Notice of Election to Purchase”) and shall cause the Transfer Agent to send by registered or certified mail, postage prepaid, or overnight courier of national reputation, a copy of such Notice of Election to Purchase to the Record Holders of Units of such series or class (as of a Record Date selected by the Company) at least 10, but not more than 60, days prior to the date selected by the Company to purchase the Units (the “Purchase Date”). Such Notice of Election to Purchase shall also be published for a period of at least three consecutive days in at least two daily newspapers of general circulation printed in the English language and circulated in the Borough of Manhattan, New York. The Notice of Election to Purchase shall specify the Purchase Date and the price (determined in accordance with Section 13.1) at which Units will be purchased and state that the Company or its Affiliate, as the case may be, elects to purchase such Units (in the case of Units evidenced by Certificates, upon surrender of Certificates representing such Units) in exchange for payment at such office or offices of the Transfer Agent as the Transfer Agent may specify or as may be required by any Securities Exchange on which such Units are listed for trading. Any such Notice of Election to Purchase mailed to a Record Holder of Units at its address as reflected on the records of the Transfer Agent shall be conclusively presumed to have been given regardless of whether the Record Holder receives such notice. On or prior to the Purchase Date, the Company or its Affiliate, as the case may be, shall deposit with the Transfer Agent cash in an amount sufficient to pay the aggregate purchase price of all of such Units to be purchased in accordance with this Section 13.2. If the Notice of Election to Purchase shall have been duly given as aforesaid at least 10 days prior to the Purchase Date, and if on or prior to the Purchase Date the deposit described in the preceding sentence has been made for the benefit of the holders of Units subject to purchase as provided herein, then from and after the Purchase Date, notwithstanding that any Certificate shall not have been surrendered for purchase, all rights of the holders of such Units (including any rights pursuant to Articles IV, V, VII, and XII) shall thereupon cease, except the right to receive the purchase price (determined in accordance with Section 13.1) for Units therefor, without interest (in the case of Units evidenced by Certificates, upon surrender to the Transfer Agent of the

 

A-49


Table of Contents

Certificates representing such Units) and such Units shall thereupon be deemed to be transferred to the Company or its Affiliate, as the case may be, on the record books of the Transfer Agent, and the Company or its Affiliate, as the case may be, shall be deemed to be the owner of all such Units from and after the Purchase Date and shall have all rights as the owner of such Units (including all rights as owner of such Units pursuant to Articles IV, V, VII and XII).

 

ARTICLE XIV

 

GENERAL PROVISIONS

 

Section 14.1 Addresses and Notices.

 

(a) Unless otherwise specified herein, any notice, demand, request, report or proxy materials required or permitted to be given or made to a Member under this Agreement shall be in writing and shall be deemed given or made when delivered in person or when sent by first class United States mail or other means of written communication to the Member at the address described below. Any notice, payment in the form of a check, demand, request, report or proxy materials to be given or made to a Member in respect of any Units hereunder shall be deemed conclusively to have been given or made, and the obligation to give such notice, demand, request, report or proxy materials or to make such payment shall be deemed conclusively to have been fully satisfied, upon the sending of such notice, payment, demand, request, report or proxy materials to the Record Holder of such Units at its address as shown on the records of the Transfer Agent or as otherwise shown on the records of the Company, regardless of any claim of any Person who may have an interest in such Units by reason of any assignment or otherwise.

 

(b) An affidavit or certificate of making of any notice, demand, request, report or proxy materials in accordance with the provisions of this Section 14.1 executed by the Company, the Transfer Agent or the mailing organization shall be prima facie evidence of the giving or making of such notice, demand, request, report or proxy materials. If any notice, demand, request, report or proxy materials given or made in accordance with this Section 14.1 is returned marked to indicate that such notice, demand, request, report or proxy materials was unable to be delivered, then such notice, demand, request, report or proxy materials, and in the case of notice, demand, request, report or proxy materials returned by the United States Postal Service or overnight courier of national reputation (or other physical mail delivery service outside of the United States of America), any subsequent notice, demand, request, report or proxy materials, shall be deemed to have been duly given or made without further mailing (until a reasonable period after such time as such Member or another Person notifies the Transfer Agent or the Company in writing of a change in such Member’s address) or other delivery if it is available for the Member at the principal office of the Company for a period of one year from the date of the giving or making of such notice, demand, request, report or proxy materials to the other Members. Any notice to the Company shall be deemed given if received by the Secretary at the principal office of the Company designated pursuant to Section 2.3. The Board of Directors and any Officer may rely and shall be protected in relying on any notice or other document from a Member or other Person if believed by the Board of Directors or such Officer to be genuine.

 

Section 14.2 Further Action. The parties shall execute and deliver all documents, provide all information and take or refrain from taking action as may be necessary or appropriate to achieve the purposes of this Agreement.

 

Section 14.3 Binding Effect. This Agreement shall be binding upon and inure to the benefit of the parties hereto and their heirs, executors, administrators, successors, legal representatives and permitted assigns. The Indemnified Persons and their heirs, executors, administrators and successors shall be entitled to receive the benefits of this Agreement.

 

 

A-50


Table of Contents

Section 14.4 Integration. This Agreement constitutes the entire agreement among the parties hereto pertaining to the subject matter hereof and supersedes all prior agreements and understandings pertaining thereto.

 

Section 14.5 Creditors. None of the provisions of this Agreement shall be for the benefit of, or shall be enforceable by, any creditor of the Company.

 

Section 14.6 Waiver. No failure by any party to insist upon the strict performance of any covenant, duty, agreement or condition of this Agreement or to exercise any right or remedy consequent upon a breach thereof shall constitute waiver of any such breach of any other covenant, duty, agreement or condition.

 

Section 14.7 Counterparts. This Agreement may be executed in counterparts, all of which together shall constitute an agreement binding on all the parties hereto, notwithstanding that all such parties are not signatories to the original or the same counterpart. Each party shall become bound by this Agreement immediately upon affixing its signature hereto or, in the case of a Person acquiring a Unit pursuant to Section 3.1(a), without execution hereof.

 

Section 14.8 Applicable Law. This Agreement shall be construed in accordance with and governed by the laws of the State of Delaware applicable to agreements made and to be performed entirely therein.

 

Section 14.9 Invalidity of Provisions. If any provision of this Agreement is or becomes invalid, illegal or unenforceable in any respect, the validity, legality and enforceability of the remaining provisions contained herein shall not be affected thereby.

 

Section 14.10 Consent of Members. Each Member hereby expressly consents and agrees that, whenever in this Agreement it is specified that an action may be taken upon the affirmative vote or consent of less than all of the Members, such action may be so taken upon the concurrence of less than all of the Members and each Member shall be bound by the results of such action.

 

Section 14.11 Facsimile Signatures. The use of facsimile signatures affixed in the name and on behalf of an Officer or Transfer Agent on Certificates is expressly permitted by this Agreement.

 

Section 14.12 Effectiveness of Amendment. The amendment and restatement of the Second Amended Agreement into this Agreement shall take effect on the Offering Date.

 

[remainder of this page intentionally left blank]

 

A-51


Table of Contents

IN WITNESS WHEREOF, this Agreement has been executed as of the date first written above.

 

Members:
OAKTREE CAPITAL GROUP, LLC, as attorney-in-fact for the Members of the Company
By:   /s/ David M. Kirchheimer
    Name: David M. Kirchheimer
    Title: Principal and Chief Financial Officer

 

By:   /s/ Todd E. Molz
    Name: Todd E. Molz
    Title: General Counsel and Secretary

 

Manager:
OAKTREE CAPITAL GROUP HOLDINGS GP, LLC
By:   /s/ David M. Kirchheimer
    Name: David M. Kirchheimer
    Title: Principal and Chief Financial Officer

 

By:   /s/ Todd E. Molz
    Name: Todd E. Molz
    Title: General Counsel and Secretary

 

[Oaktree Capital Group, LLC Third Amended and Restated Operating Agreement]


Table of Contents

EXHIBIT A

 

FORM OF CLASS A UNIT CERTIFICATE


Table of Contents

 

                CLASS A UNITS                                                                           CLASS A UNITS            
                                    LOGO                                            
                                                                                           
                NUMBER                                     UNITS            
                                                                   
                                                                   
                                                                                           
                                                                                           
                                                                                                                                 
   

THIS CERTIFICATE IS TRANSFERABLE IN

NEW YORK, NEW YORK

     

Oaktree Capital Group, LLC

Formed under the laws of the State of Delaware

         

CUSIP

SEE REVERSE FOR DEFINITIONS

   
                                                                                                                                 
   

THIS CERTIFIES THAT

                                                                                       
                                                                                                                                 
                                                SPECIMEN                                            
                                                                                                                                 
   

is the owner of

                                                                                       
                                                                                                                                 
                                        Class A Units of Oaktree Capital Group, LLC                                    
                                                                                                                                 
    (hereinafter called the “Company”) transferable on the books of the Company by the holder hereof in person or by duly authorized attorney, upon surrender of this certificate properly endorsed. This certificate is not valid until countersigned by the Transfer Agent and registered by the registrar.   LOGO
                                                                                                                   
            Witness, the facsimile signatures of the duly authorized officers of the Company.      
                                                                                                                   
    Dated                                                                                                          
                                                                                                                   
                                                                                                                   
                                                                                                                   
                                                                                                                   
                                                                                                                   
                                                                                                                   

 

 

 


Table of Contents

THE CLASS A UNITS EVIDENCED HEREBY ARE SUBJECT TO THE TERMS AND CONDITIONS OF THE THIRD AMENDED AND RESTATED OPERATING AGREEMENT (AS AMENDED, SUPPLEMENTED OR RESTATED, THE “OPERATING AGREEMENT”) OF OAKTREE CAPITAL GROUP, LLC (“THE COMPANY”), WHICH CONTAINS SUBSTANTIAL RESTRICTIONS ON THEIR TRANSFER. THE CLASS A UNITS MAY NOT BE OFFERED, SOLD, PLEDGED OR OTHERWISE TRANSFERRED EXCEPT IN COMPLIANCE WITH THE OPERATING AGREEMENT AND APPLICABLE SECURITIES LAWS. ANY PURPORTED TRANSFER NOT MADE IN COMPLIANCE WITH THE OPERATING AGREEMENT SHALL BE NULL AND VOID.

 

THE OPERATING AGREEMENT PROHIBITS ANY TRANSFER IF SUCH TRANSFER WOULD, AMONG OTHER THINGS (A) VIOLATE APPLICABLE U.S. FEDERAL OR STATE SECURITIES LAWS, RULES OR REGULATIONS, (B) TERMINATE THE EXISTENCE OR QUALIFICATION OF THE COMPANY UNDER THE LAWS OF ANY JURISDICTION, (C) CAUSE THE COMPANY TO BE TREATED AS AN ASSOCIATION TAXABLE AS A CORPORATION OR OTHERWISE TO BE TAXED AS AN ENTITY FOR U.S. FEDERAL INCOME TAX PURPOSES (TO THE EXTENT NOT ALREADY SO TREATED OR TAXED) OR (D) REQUIRE THE COMPANY TO BE SUBJECT TO THE REGISTRATION REQUIREMENTS OF THE 1940 ACT. IN ADDITION, THE CLASS A UNITS ARE SUBJECT TO MANDATORY REDEMPTION UNDER CERTAIN CIRCUMSTANCES AS SET FORTH IN THE OPERATING AGREEMENT.

 

A COPY OF THE OPERATING AGREEMENT IS AVAILABLE WITHOUT CHARGE UPON REQUEST FROM THE COMPANY.

 

THE HOLDER OF A CLASS A UNIT, BY ACCEPTANCE OF THIS CERTIFICATE, SHALL BE DEEMED TO HAVE (A) REQUESTED ADMISSION AS, AND AGREED TO BECOME, A MEMBER OF THE COMPANY, (B) AGREED TO COMPLY WITH, AND BE BOUND BY, THE TERMS OF THE OPERATING AGREEMENT, (C) GRANTED THE POWERS OF ATTORNEY PROVIDED FOR IN THE OPERATING AGREEMENT AND (D) MADE THE WAIVERS AND GIVEN THE CONSENTS AND APPROVALS CONTAINED IN THE OPERATING AGREEMENT.

 

The following abbreviations, when used in the inscription on the face of this certificate, shall be construed as though they were written out in full according to applicable laws or regulations:

 

TEN COM       as tenants in common   UNIF GIFT MIN ACT                        Custodian                 
TEN ENT       as tenants by the entireties                 (Cust)                         (Minor)
JT TEN    

  as joint tenants with right of

  survivorship and not as tenants in   common

         

  under Uniform Transfers/Gifts to

  Minors Act                             

                          (State)

 

Additional abbreviations may also be used though not in the above list.

 

 

FOR VALUE RECEIVED,                          hereby sell, assign and transfer unto

 

Please insert Social Security or other

identifying number of Assignee

 

  


(Please print or typewrite name and address, including zip code, of Assignee)

 

                                 units represented by the Certificate, and do hereby irrevocably constitute and appoint

 

                                      Attorney to transfer the said units on the books of the Company with full power of substitution in the premises.

 

Dated                         

 

  
NOTICE: THE SIGNATURE TO THIS ASSIGNMENT MUST CORRESPOND WITH THE NAME AS WRITTEN UPON THE FACE OF THE CERTIFICATE IN EVERY PARTICULAR, WITHOUT ALTERATION OR ENLARGEMENT OR ANY CHANGE WHATEVER.

 

Signature(s) Guaranteed:

 

  
THE SIGNATURE(S) SHOULD BE GUARANTEED BY AN ELIGIBLE GUARANTOR INSTITUTION (BANKS, STOCKBROKERS, SAVINGS AND LOAN ASSOCIATIONS AND CREDIT UNIONS WITH MEMBERSHIP IN AN APPROVED SIGNATURE GUARANTEE MEDALLION PROGRAM), PURSUANT TO S.E.C. RULE 17Ad-15.


Table of Contents

EXHIBIT B

 

FORM OF CLASS B UNIT CERTIFICATE


Table of Contents

Certificate Evidencing Class B Units

in

Oaktree Capital Group, LLC

 

No. B-[            ]

      [            ] Units

 

In accordance with the Third Amended and Restated Operating Agreement (as amended, supplemented or restated from time to time, the “Operating Agreement”) of Oaktree Capital Group, LLC, a Delaware limited liability company (the “Company”), the Company hereby certifies that [            ] (the “Holder”) is the registered owner of [            ] Class B Units in the Company (the “Units”) transferable on the books of the Company, in person or by duly authorized attorney, upon surrender of this Certificate properly endorsed. The rights, preferences and limitations of the Units are set forth in, and this Certificate and the Units represented hereby are issued and shall in all respects be subject to the terms and provisions of, the Operating Agreement. The Operating Agreement is on file at, and a copy will be furnished without charge on delivery of written request to the Company at, the principal office of the Company located at 333 South Grand Avenue, 28th Floor, Los Angeles, California 90071, or such other address as may be specified by notice under the Operating Agreement. Capitalized terms used herein but not defined shall have the meanings given them in the Operating Agreement.

 

The holder of this Certificate, by acceptance of this Certificate, shall be deemed to have (i) requested admission as, and agreed to become, a Member of the Company; (ii) agreed to comply with, and be bound by, the terms of the Operating Agreement; (iii) granted the powers of attorney provided for in the Operating Agreement; and (iv) made the waivers and given the consents and approvals contained in the Operating Agreement. Any attempted transfer of this Certificate or the Class B Units it represents in violation of the Operating Agreement shall be null and void.

 

This Certificate shall be governed by, and construed in accordance with, the laws of the State of Delaware, without regard to principles of conflict of laws thereof.

 

This Certificate shall not be valid for any purpose unless it has been countersigned and registered by the Transfer Agent and Registrar.

 

Dated:

  SPECIMEN    

 

OAKTREE CAPITAL GROUP, LLC

     

OAKTREE CAPITAL GROUP, LLC

By:  

 


      By:  

 


   

Name:

         

Name:

   

Title:

         

Title:

 

Countersigned and Registered by:

  

as Transfer Agent and Registrar


Table of Contents

THE CLASS B UNITS HAVE NOT BEEN REGISTERED UNDER THE SECURITIES ACT AND, ACCORDINGLY, MAY NOT BE TRANSFERRED OTHER THAN PURSUANT TO AN EFFECTIVE REGISTRATION STATEMENT UNDER THE SECURITIES ACT OR IN A TRANSACTION EXEMPT FROM REGISTRATION.

 

The following abbreviations, when used in the inscription on the face of this certificate, shall be construed as though they were written out in full according to applicable laws or regulations:

 

TEN COM     as tenants in common   UNIF GIFT MIN ACT                      Custodian                 
TEN ENT     as tenants by the entireties             (Cust)                        (Minor)
JT TEN    

as joint tenants with right of

survivorship and not as tenants in common

         

under Uniform Transfers/Gifts to Minors Act                         

                           (State)

 

Additional abbreviations may also be used though not in the above list.

 

FOR VALUE RECEIVED,                          hereby sell, assign and transfer unto

 

Please insert Social Security or other

identifying number of Assignee

 


(Please print or typewrite name and address, including zip code, of Assignee)

 

                             units represented by the Certificate, and do hereby irrevocably constitute and appoint

 

                 Attorney to transfer the said units on the books of the Company with full power of substitution

 

in the premises.

 

Dated                         .

 

    NOTE: The signature to any endorsement hereon must correspond with the name as written upon the face of this Certificate in every particular, without alteration, enlargement or change.

 

SIGNATURE(S) MUST BE GUARANTEED BY A MEMBER FIRM OF THE NATIONAL ASSOCIATION OF SECURITIES DEALERS, INC. OR BY A COMMERCIAL BANK OR TRUST COMPANY

 

SIGNATURE(S) GUARANTEED

 

 

 


(Signature)

   

 


   

(Signature)

 

No transfer of the Class B Units evidenced hereby will be registered on the books of the Company unless the Certificate evidencing the Class B Units to be transferred is surrendered for registration of transfer.


Table of Contents

 

 

             Class A Units

Oaktree Capital Group, LLC

Representing Limited Liability Company Interests

 

 

LOGO

 

 

Goldman, Sachs & Co.

Morgan Stanley

Through and including             , 2012 (25 days after the commencement of this offering), all dealers that effect transactions in our Class A units, whether or not participating in this offering, may be required to deliver a prospectus. This delivery requirement is in addition to the obligation of dealers to deliver a prospectus when acting as underwriters and with respect to their unsold allotments or subscriptions.

 

 

 


Table of Contents

PART II

INFORMATION NOT REQUIRED IN PROSPECTUS

ITEM 13. OTHER EXPENSES OF ISSUANCE AND DISTRIBUTION

The following table sets forth the fees and expenses payable by us in connection with the issuance and distribution of the Class A units being registered hereby. Except for the SEC registration fee, the FINRA filing fee and the NYSE listing fee, all amounts are estimates.

 

Description

   Amount  

SEC registration fee

     $            *   

FINRA filing fee

     *   

NYSE listing fee

     *   

Accounting fees and expenses

     *   

Legal fees and expenses

     *   

Printing and engraving fees and expenses

     *   

Blue Sky fees and expenses

     *   

Transfer agent fees and expenses

     *   

Miscellaneous expenses

     *   
  

 

 

 

Total

   $             *   
  

 

 

 

 

* To be filed by amendment

ITEM 14. INDEMNIFICATION OF DIRECTORS AND OFFICERS.

The section of the prospectus entitled “Certain Relationships And Related Party Transactions – Limitations on Liability; Indemnification of Directors, Officers and Manager” discloses that we will generally indemnify our manager, officers, directors and affiliates of our manager and certain other specified persons to the fullest extent permitted by the law against all losses, claims, damages or similar events and is incorporated herein by this reference. Section 107 of the Delaware Limited Liability Company Act empowers us to indemnify and hold harmless any member or manager or other persons from and against all claims and demands whatsoever. The indemnification rights that we provide to our directors and officers are more expansive than those permitted to be provided to the directors and officers of a Delaware corporation under applicable Delaware laws.

We currently maintain liability insurance for our directors and officers. In connection with this offering, we intend to obtain additional liability insurance for our directors and officers.

ITEM 15. RECENT SALES OF UNREGISTERED SECURITIES.

Under our operating agreement, we are required to issue one Class B unit for each OCGH unit issued to our officers and employees. Accordingly, since January 1, 2009, we have made the following issuances of Class B units to OCGH on the dates and in the amounts set forth herein. Each of these issuances was in connection with an issuance of OCGH units to our officers and employees: (1) 762,346 Class B units on January 1, 2009; (2) 100,000 Class B units on June 30, 2009; (3) 1,311,500 Class B units on January 1, 2010; (4) 5,000 Class B units on June 1, 2010; (5) 30,000 Class B units on June 30, 2010; (6) 10,000 Class B units on December 1, 2010; (7) 1,443,300 Class B units on January 1, 2011; (8) 30,000 Class B units on April 1, 2011; (9) 50,000 Class B units on May 1, 2011; (10) 278,700 Class B units on January 3, 2012; and (11) 2,033,802 Class B units on January 19, 2012.

 

II-1


Table of Contents

On December 30, 2009, OCG issued 10,000 Class C units to OCGH in exchange for 10,000 Class A units held by OCGH.

On January 19, 2012, we granted 2,273 Class A Units to each of Robert Denham and Jay Wintrob, which will vest ratably over five years beginning on March 1, 2013, in consideration of their service as members of our board of directors in 2012. In addition, on January 19, 2012, we granted 9,000 Class A units to Mr. Denham in consideration of his past service as a member of our board of directors. Of these 9,000 Class A units, 3,900 Class A units are fully vested, 1,800 Class A units will vest on each of January 1, 2013 and January 1, 2014, 1,000 Class A units will vest on January 1, 2015 and 500 Class A units will vest on January 1, 2016.

No purchase price was paid by OCGH or Messrs. Denham and Wintrob for these issuances. The issuances were exempt from registration under the Securities Act in reliance on Section 4(2) of the Securities Act, as transactions by an issuer not involving any public offering. The securities were issued to accredited investors who acquired the securities for investment only and not with a view toward the public sale or distribution thereof.

ITEM 16. EXHIBITS AND FINANCIAL STATEMENT SCHEDULES.

(a) See Exhibit Index on the page immediately following the signature page to this Registration Statement for a list of exhibits filed as part of this Registration Statement, which Exhibit Index is incorporated herein by reference.

(b) Financial Statement Schedules:

Financial Statement Schedules are omitted because the information called for is not required or is shown either in the Registrant’s consolidated financial statements or the notes thereto.

ITEM 17. UNDERTAKINGS.

(a) The undersigned registrant hereby undertakes to provide to the underwriters at the closing specified in the underwriting agreement certificates in such denominations and registered in such names as required by the underwriters to permit prompt delivery to each purchaser.

(b) Insofar as indemnification for liabilities arising under the Securities Act may be permitted to directors, officers and controlling persons of the registrant pursuant to the foregoing provisions, or otherwise, the registrant has been advised that in the opinion of the Securities and Exchange Commission such indemnification is against public policy as expressed in the Securities Act and is, therefore, unenforceable. In the event that a claim for indemnification against such liabilities (other than the payment by the registrant of expenses incurred or paid by a director, officer or controlling person of the registrant in the successful defense of any action, suit or proceeding) is asserted by such director, officer or controlling person in connection with the securities being registered, the registrant will, unless in the opinion of its counsel the matter has been settled by controlling precedent, submit to a court of appropriate jurisdiction the question whether such indemnification by it is against public policy as expressed in the Securities Act and will be governed by the final adjudication of such issue.

(c) The undersigned registrant hereby undertakes that:

(1) For purposes of determining any liability under the Securities Act, the information omitted from the form of prospectus filed as part of this Registration Statement in reliance upon Rule 430A and contained in a form of prospectus filed by the registrant pursuant to Rule 424(b)(1) or (4) or 497(h) under the Securities Act shall be deemed to be part of this Registration Statement as of the time it was declared effective.

(2) For the purpose of determining any liability under the Securities Act, each post-effective amendment that contains a form of prospectus shall be deemed to be a new registration statement relating to the securities offered therein, and the offering of such securities at that time shall be deemed to be the initial bona fide offering thereof.

 

II-2


Table of Contents

SIGNATURES

Pursuant to the requirements of the Securities Act of 1933, as amended, the registrant has duly caused this Registration Statement to be signed on its behalf by the undersigned, thereunto duly authorized, in the City of Los Angeles, State of California, on February 2, 2012.

 

OAKTREE CAPITAL GROUP, LLC
By:  

/s/ TODD E. MOLZ

  Name:   Todd E. Molz
  Title:   General Counsel and Managing Director

Pursuant to the requirements of the Securities Act of 1933, as amended, this Registration Statement has been signed below by the following persons in the capacities and on the dates indicated.

 

Signature

  

Title

 

Date

*

Howard S. Marks

  

Director, Chairman and Principal

  February 2, 2012

*

Bruce A. Karsh

   Director, President and Principal (Principal Executive Officer)   February 2, 2012

*

John B. Frank

  

Director and Managing Principal

  February 2, 2012

*

David M. Kirchheimer

   Director, Chief Financial Officer, Chief Administrative Officer and Principal (Principal Financial Officer and Principal Accounting Officer)   February 2, 2012

*

Kevin L. Clayton

  

Director and Principal

  February 2, 2012

*

Stephen A. Kaplan

  

Director and Principal

  February 2, 2012

*

Larry W. Keele

  

Director and Principal

  February 2, 2012

*

Sheldon M. Stone

  

Director and Principal

  February 2, 2012

*

D. Richard Masson

  

Director and Principal Emeritus

  February 2, 2012

 

II-3


Table of Contents

Signature

  

Title

 

Date

*

Robert E. Denham

  

Director

  February 2, 2012

*

Wayne G. Pierson

  

Director

  February 2, 2012

*

Jay S. Wintrob

  

Director

  February 2, 2012

 

*By: 

 

/S/ TODD E. MOLZ

  Todd E. Molz
  Attorney-in-fact

 

II-4


Table of Contents

EXHIBIT INDEX

 

Exhibit No.

  

Description of Exhibit

  1.1††    Form of Underwriting Agreement.
  3.1††    Restated Certificate of Formation of Oaktree Capital Group, LLC.
  3.2††    Third Amended and Restated Operating Agreement of Oaktree Capital Group, LLC dated as of August 31, 2011 (to be effective immediately before pricing).
  4.1††    Specimen Certificate evidencing the Registrant’s Class A units.
  4.2††    Note Purchase Agreement, by and among Oaktree Capital Management, LLC and the purchasers named therein, dated as of June 14, 2004, for $75,000,000 in aggregate principal amount of 5.03% Senior Notes due June 14, 2014.
  4.3††    Amendment No. 1 to the June 14, 2004 Note Purchase Agreement, by and among Oaktree Capital Management, LLC and the other parties thereto, dated as of March 15, 2006.
  4.4††    Amendment No. 2 and Waiver to the June 14, 2004 Note Purchase Agreement, by and among Oaktree Capital Management, LLC and the other parties thereto, dated as of June 6, 2006.
  4.5††    Form of 5.03% Senior Note due June 14, 2014.
  4.6††    Assumption and Guaranty Agreement, by Oaktree Capital I, L.P., Oaktree Capital II, L.P. and Oaktree Media Investments, L.P. in favor of the holders of the 5.03% Senior Notes due June 14, 2014.
  4.7††    Note Purchase Agreement, by and among Oaktree Capital Management, LLC and the purchasers named therein, dated as of June 6, 2006, for $50,000,000 in aggregate principal amount of 6.09% Senior Notes due June 6, 2016.
  4.8††    Form of 6.09% Senior Note due June 6, 2016.
  4.9††    Assumption and Guaranty Agreement, by Oaktree Capital I, L.P., Oaktree Capital II, L.P. and Oaktree Media Investments, L.P. in favor of the holders of the 6.09% Senior Notes due June 6, 2016.
  4.10††    Note Purchase Agreement, by and among Oaktree Capital Management, LLC and the purchasers named therein, dated as of November 8, 2006, for $50,000,000 in aggregate principal amount of 5.82% Senior Notes due November 8, 2016.
  4.11††    Form of 5.82% Senior Note due November 8, 2016.
  4.12††    Assumption and Guaranty Agreement, by Oaktree Capital I, L.P., Oaktree Capital II, L.P. and Oaktree Media Investments, L.P. in favor of the holders of the 5.82% Senior Notes due November 8, 2016.
  4.13††    Amendment and Waiver to the June 25, 2001 Note Purchase Agreement, the June 14, 2004 Note Purchase Agreement, the June 6, 2006 Note Purchase Agreement and the November 8, 2006 Note Purchase Agreement, by and among Oaktree Capital Management, LLC and the other parties thereto, dated as of May 16, 2007.
  4.14††    Second Amendment and Waiver to the June 25, 2001 Note Purchase Agreement, the June 14, 2004 Note Purchase Agreement, the June 6, 2006 Note Purchase Agreement and the November 8, 2006 Note Purchase Agreement, by and among Oaktree Capital Management, L.P., Oaktree Capital I, L.P., Oaktree Capital II, L.P., Oaktree AIF Investments, L.P. and the other parties thereto, dated as of July 6, 2010.


Table of Contents

Exhibit No.

  

Description of Exhibit

  4.15††    Indenture, dated as of November 24, 2009, by and among Oaktree Capital Management, L.P., as Issuer, Oaktree Capital Group, LLC, Oaktree Capital Group Holdings, L.P., Oaktree Capital II, L.P. and Oaktree AIF Investments, L.P., each an Initial Guarantor, and Wells Fargo Bank, National Association, as Trustee, with respect to 6.75% Senior Notes Due 2019.
  5.1††      Form of Opinion of Simpson Thacher & Bartlett LLP regarding validity of Class A units registered.
  8.1††        Form of Opinion of Simpson Thacher & Bartlett LLP regarding certain tax matters.
10.1††    Amended and Restated Limited Partnership Agreement of Oaktree Capital I, L.P., dated as of May 25, 2007.
10.2††    Amended and Restated Limited Partnership Agreement of Oaktree Capital II, L.P., dated as of May 25, 2007.
10.3††    Limited Partnership Agreement of Oaktree Capital Management, L.P., dated as of May 25, 2007.
10.4††    Amended and Restated Limited Partnership Agreement of Oaktree Capital Management (Cayman), L.P., dated as of May 25, 2007.
10.5††    Second Amended and Restated Limited Partnership Agreement of Oaktree Investment Holdings, L.P., dated as of May 25, 2011.
10.6††    Second Amended and Restated Limited Partnership Agreement of Oaktree AIF Investments, L.P., dated as of October 29, 2008.
10.7††    Form of Second Amended and Restated Tax Receivable Agreement, by and among Oaktree Holdings, Inc., Oaktree AIF Holdings, Inc., Oaktree Capital II, L.P., Oaktree Capital Management, L.P., Oaktree Investment Holdings, L.P., Oaktree AIF Investments, L.P. and the other parties from time to time party thereto.
10.8††    Form of Second Amended and Restated Exchange Agreement, by and among Oaktree Capital Group, LLC, OCM Holdings I, LLC, Oaktree Holdings, Inc., Oaktree AIF Holdings, Inc., Oaktree Holdings, Ltd., Oaktree Capital Group Holdings, L.P. and the other parties from time to time party thereto.
10.9†    Form of Registration Rights Agreement by and among Oaktree Capital Group, LLC and the selling unitholders named therein.
10.10††    Credit Agreement, dated as of January 7, 2011, by and among Oaktree Capital Management, L.P., Oaktree Capital II, L.P., Oaktree AIF Investments, L.P. and Oaktree Capital I, L.P., the Lenders party thereto and Wells Fargo Bank, National Association, as Administrative Agent, L/C Issuer and Swing Line Lender, and Wells Fargo Securities, LLC, Merrill Lynch, Pierce, Fenner & Smith Incorporated and HSBC Securities (USA), Inc., as Joint Lead Arrangers and Joint Lead Bookrunners.
10.11††    Form of Indemnification Agreement by and between Oaktree Capital Management, L.P. and the director or officer named therein.
10.12††*    2007 Oaktree Capital Group Equity Incentive Plan and forms of award agreements thereunder.
10.13††*    Phantom Equity Plan of Oaktree Capital Group, LLC and its Affiliates, effective as of January 1, 2008 and form of award agreement thereunder.
10.14††*    Summary Employment Agreement by and among Oaktree Capital Management Limited and Howard Marks, dated as of September 26, 2006.
10.15††*    Summary Employment Agreement by and among Oaktree Capital Management, L.P. and Kevin Clayton, dated as of April 26, 2011.
10.16††*    Form of Management Fee Sharing Letter Agreement.


Table of Contents

Exhibit No.

  

Description of Exhibit

10.17††*    Form of Profit Sharing Letter Agreement.
10.18††*    Fifth Amended and Restated Limited Partnership Agreement of Oaktree Fund GP I, L.P., dated as of July 28, 2011.
10.19††*    Fifth Amended and Restated Limited Partnership Agreement of Oaktree Fund GP II, L.P., dated as of July 28, 2011.
10.20††*    Third Amended and Restated Limited Partnership Agreement of Oaktree Fund GP III, L.P., dated as of July 28, 2011.
10.21††*    Limited Partnership Agreement of OCM Principal Opportunities Fund III GP, L.P., dated as of December 27, 2007.
10.22††*    Limited Partnership Agreement of OCM Power Opportunities Fund II GP, L.P., dated as of December 27, 2007.
10.23††*    Second Amended and Restated Limited Partnership Agreement of OCM European Principal Opportunities Fund GP, L.P., dated as of November 18, 2008.
10.24††*    Form of Oaktree Capital Group, LLC 2011 Equity Incentive Plan.
10.25†    Senior Secured Revolving Credit Agreement, dated as of October 7, 2011, by and among Oaktree Finance, LLC, the Lenders party thereto and SunTrust Bank, as Administrative Agent, Swingline Lender and Issuing Bank.
10.26†    Guarantee Agreement, dated as of October 7, 2011, by and among Oaktree Capital Group, LLC, Oaktree Capital Group Holdings, L.P. and SunTrust Bank, as Administrative Agent.
21.1††    Subsidiaries of the Registrant.
23.1†    Consent of PricewaterhouseCoopers LLP.
23.2††    Consent of Simpson Thacher & Bartlett LLP (included as part of its opinions filed as Exhibits 5.1 and 8.1 hereto).
24.1††    Power of Attorney (included on signature page to this Registration Statement).

 

Filed herewith.
†† Previously filed.
††† To be filed by amendment.
* Management contract or compensatory plan or arrangement.
Form of Registration Rights Agreement

Exhibit 10.9

REGISTRATION RIGHTS AGREEMENT

This Registration Rights Agreement (this “Agreement”) is made by and among Oaktree Capital Group, LLC, a Delaware limited liability company (the “Company”), and the selling unitholders (collectively, the “Selling Unitholders”, and individually, a “Selling Unitholder”) listed on the signature pages hereto. References to a Selling Unitholder also include transferees to whom such Selling Unitholder transfers rights related to Class A Units (as defined below).

WHEREAS, the Company has deemed it to be in the best interests of its unitholders to undertake an initial public offering (the “Public Offering”) of Class A units representing limited liability company interests of the Company (the “Class A Units”) pursuant to a Registration Statement (Registration No. 333-174993) on Form S-1 (the “Registration Statement”), as filed with the Securities and Exchange Commission (the “SEC”), and has agreed to provide the Selling Unitholders with the registration rights set forth in this Agreement with respect to Class A Units that the Selling Unitholders may hold directly or indirectly as of the date hereof.

WHEREAS, capitalized terms used herein but not defined herein shall have the meanings ascribed to such terms in the form of Underwriting Agreement (the “Underwriting Agreement”) to be executed by and among the Company, Goldman, Sachs & Co. and Morgan Stanley & Co. LLC, as representatives (the “Representatives”) of the several underwriters to be named in Schedule I attached thereto, and the Attorneys-in-Fact on behalf of the several Selling Unitholders.

NOW, THEREFORE, in consideration of the premises and of the mutual agreements, covenants and provisions herein contained, the parties hereto agree as follows:

ARTICLE I

PIGGYBACK RIGHTS

1.1 Right to Piggyback on the Public Offering. In connection with the Public Offering, the Selling Unitholders may exercise piggyback rights to have included in such offering certain Class A Units held by them, either directly or indirectly, as of the date hereof. The Company shall facilitate in the manner described in this Agreement the exercise of such piggyback rights. The Selling Unitholders will not have piggyback or other registration rights with respect to any offerings by the Company or any of its unitholders other than the Public Offering.

ARTICLE II

NOTICES, CUTBACKS AND OTHER MATTERS

2.1 Notifications Regarding Registration Piggyback Rights. Any Selling Unitholder wishing to exercise its piggyback rights with respect to the Registration Statement must notify the Company of the number of Class A Units it seeks to have included in the Registration Statement. Such notice must be given as soon as practicable, but in no event later than the date announced by the Company on GSTrUE pursuant to a Current Report of Certain

 

1


Material Events (a “Current Report”) posted on GSTrUE at www.Rule144A.com (the “Notice Deadline”).

2.2 Cutbacks. The Selling Unitholders collectively will have piggyback rights with respect to a number of Class A Units equal to no more than 33% of the number of Class A Units (as determined by the Company in its sole discretion in consultation with the Representatives) sold pursuant to the Registration Statement (rounded down to the nearest whole Class A Unit) unless the Company determines in its sole discretion to increase such percentage. If the number of Class A Units in the aggregate requested by the Selling Unitholders to be included in the Public Offering exceeds 33% (or such greater percentage as the Company may determine in its sole discretion) of the number of Class A Units to be sold in the Public Offering (as determined by the Company in its sole discretion in consultation with the Representatives), each Selling Unitholder will only have piggyback rights with respect to a proportionate number of Class A Units (rounded down to the nearest whole Class A Unit) determined by the following formula: (a) the quotient of (1) the number of Class A Units initially requested by such Selling Unitholder to be included in the Public Offering at the applicable Public Offering price per Class A Unit divided by (2) the total number of Class A Units initially requested by all Selling Unitholders to be included in the Public Offering at the applicable Public Offering price per Class A Unit multiplied by (b) the aggregate number of Class A Units sold in the Public Offering multiplied by (c) 33% (or such greater percentage as the Company may determine in its sole discretion).

2.3 Expenses. All expenses incurred in connection with the Registration Statement and Public Offering, including, without limitation, all registration and filing fees, printing expenses, fees and disbursements of Company’s counsel (excluding fees and disbursements of outside counsel for Selling Unitholders) and of the independent certified public accountants, and the expense of qualifying such Class A Units under state blue sky laws, will be borne by the Company. Notwithstanding the foregoing, the underwriting discount and commission of 2% applicable to Class A Units sold for the account of a Selling Unitholder and any and all taxes, stamp taxes and counsel fees and disbursements for such Selling Unitholder will be borne by such Selling Unitholder.

ARTICLE III

FACILITATING THE PUBLIC OFFERING

3.1 Information from Selling Unitholders. To participate in the Public Offering, each Selling Unitholder that holds Class A Units covered by the Registration Statement is required to:

(a) execute and deliver an Election to Participate included in the Company’s Current Report dated November 15, 2011;

(b) complete the Selling Unitholder Questionnaire included in the Company’s Current Report dated November 15, 2011;

(c) execute and deliver a Power of Attorney substantially in the form included in the Company’s Current Report dated November 15, 2011;

 

2


(d) execute and deliver a Custody Agreement substantially in the form included in the Company’s Current Report dated November 15, 2011;

(e) execute and deliver a Unit Power substantially in the form included in the Company’s Current Report dated November 15, 2011;

(f) execute and deliver a Lock-Up Agreement in the form included in the Company’s Current Reported dated November 15, 2011; and

(g) furnish such other information and documents to the Company as it may from time to time reasonably request.

ARTICLE IV

INDEMNIFICATION

4.1 Indemnification by the Company. The Company will indemnify and hold harmless each Selling Unitholder against any losses, claims, damages or liabilities to which such Selling Unitholder may become subject, under the Act or otherwise, insofar as such losses, claims, damages or liabilities (or actions in respect thereof) arise out of or are based upon an untrue statement or alleged untrue statement of a material fact contained in any Preliminary Prospectus, the Registration Statement or the Prospectus, or any amendment or supplement thereto, any Issuer Free Writing Prospectus or any “issuer information” filed or required to be filed pursuant to Rule 433(d) under the Act, or arise out of or are based upon the omission or alleged omission to state therein a material fact required to be stated therein or necessary to make the statements therein not misleading, and will reimburse each Selling Unitholder for any documented legal or other expenses reasonably incurred by such Selling Unitholder in connection with investigating or defending any such action or claim as such expenses are incurred; provided, however, that the Company shall not be liable in any such case to the extent that any such loss, claim, damage or liability arises out of or is based upon an untrue statement or alleged untrue statement or omission or alleged omission made in any Preliminary Prospectus, the Registration Statement or the Prospectus or any amendment or supplement thereto, or any Issuer Free Writing Prospectus, in reliance upon and in conformity with information furnished in writing to the Company by such Selling Unitholder expressly for use therein. The maximum liability of the Company under this Section 4.1 to all Selling Unitholders shall be limited to the aggregate net proceeds of the Public Offering (including proceeds to the Company and the Selling Unitholders).

4.2 Indemnification by Selling Unitholders. Each Selling Unitholder, severally and not jointly, will indemnify and hold harmless the Company, each director of the Company, each officer of the Company and any person who controls the Company within the meaning of the Act against any losses, claims, damages or liabilities, to which such person may become subject, under the Act or otherwise, insofar as such losses, claims, damages or liabilities (or actions in respect thereof) arise out of or are based upon an untrue statement or alleged untrue statement of a material fact contained in any Preliminary Prospectus, the Registration Statement or the Prospectus, or any amendment or supplement thereto, or arise out of or are based upon the omission or alleged omission to state therein a material fact required to be stated therein or

 

3


necessary to make the statements therein not misleading, in each case to the extent, but only to the extent, that such untrue statement or alleged untrue statement or omission or alleged omission was made in any Preliminary Prospectus, the Registration Statement or the Prospectus or any such amendment or supplement in reliance upon and in conformity with written information furnished to the Company by such Selling Unitholder expressly for use therein and will reimburse such person for any legal or other expenses reasonably incurred by such person in connection with investigating or defending any such action or claim as such expenses are incurred; provided, however, that the liability of a Selling Unitholder pursuant to this Section 4.2 shall not exceed the Net Proceeds (as defined below) received by such Selling Unitholder.

4.3 Indemnification Procedures. Promptly after receipt by an indemnified party under Sections 4.1 or 4.2 above of notice of the commencement of any action, such indemnified party shall, if a claim in respect thereof is to be made against the indemnifying party under such section, notify the indemnifying party in writing of the commencement thereof; but the omission so to notify the indemnifying party shall not relieve it from any liability that it may have to any indemnified party otherwise than under such subsection except to the extent that the indemnifying party is actually prejudiced by such omission. In case any such action shall be brought against any indemnified party and it shall notify the indemnifying party of the commencement thereof, the indemnifying party shall be entitled to participate therein and, to the extent that it shall wish, jointly with any other indemnifying party similarly notified, to assume the defense thereof, with counsel satisfactory to such indemnified party (who shall not, except with the consent of the indemnified party, be counsel to the indemnifying party), and, after notice from the indemnifying party to such indemnified party of its election so to assume the defense thereof, the indemnifying party shall not be liable to such indemnified party under such subsection for any legal expenses of other counsel or any other expenses, in each case subsequently incurred by such indemnified party, in connection with the defense thereof other than reasonable costs of investigation. No indemnifying party shall, without the written consent of the indemnified party, effect the settlement or compromise of, or consent to the entry of any judgment with respect to, any pending or threatened action or claim in respect of which indemnification or contribution may be sought hereunder (whether or not the indemnified party is an actual or potential party to such action or claim) unless such settlement, compromise or judgment (i) includes an unconditional release of the indemnified party from all liability arising out of such action or claim and (ii) does not include a statement as to, or an admission of, fault, culpability or a failure to act, by or on behalf of any indemnified party. The indemnifying party shall not be required to indemnify the indemnified party for any amount paid or payable by the indemnified party in the settlement of any action, proceeding or investigation without the written consent of the indemnifying party, which consent shall not be unreasonably withheld.

4.4 Contribution. If the indemnification required by this Article IV from the indemnifying party is unavailable to or insufficient to hold harmless an indemnified party in respect of any indemnifiable losses, claims, damages, liabilities, or expenses, then the indemnifying party shall contribute to the amount paid or payable by the indemnified party as a result of such losses, claims, damages, liabilities or expenses in such proportion as is appropriate to reflect (a) the relative benefit of the indemnifying and indemnified parties and (b) if the allocation in clause (a) is not permitted by applicable law, in such proportion as is appropriate to reflect the relative benefit referred to in clause (a) and also the relative fault of the indemnified and indemnifying parties, in connection with the actions that resulted in such losses, claims,

 

4


damages, liabilities or expenses, as well as any other relevant equitable considerations. The relative fault of the indemnifying party and the indemnified party shall be determined by reference to, among other things, whether any action in question, including, without limitation, any untrue statement of a material fact, has been made by, or relates to information supplied by, such indemnifying party or parties, and the parties’ relative intent, knowledge, access to information and opportunity to correct or prevent such action. The amount paid or payable by a party as a result of the losses, claims, damage, liabilities, and expenses referred to above shall be deemed to include any legal or other fees or expenses reasonably incurred by such party in connection with any investigation or proceeding. The Company and Selling Unitholders agree that it would not be just and equitable if contribution pursuant to this Section 4.4 were determined by pro rata allocation or by any other method of allocation that does not take account of the equitable considerations referred to in the prior provisions of this Section 4.4.

Notwithstanding the provisions of this Section 4.4, (x) the Company shall not be required to contribute any amount in excess of the aggregate net proceeds of the Public Offering (including proceeds to the Company and the Selling Unitholders) less the amount of any damages that the Company has otherwise been required to pay by reason of an untrue statement or omission and (y) no Selling Unitholder shall be required to contribute any amount in excess of the proceeds net of expenses and underwriting discounts (the “Net Proceeds”) actually received by such Selling Unitholder from the sale of Class A Units in the Public Offering to which the losses, claims, damages, liabilities and expenses of the indemnified party or parties relate less the amount of any indemnification payment made by such Selling Unitholder pursuant to Section 4.2. No person guilty of fraudulent misrepresentation (within the meaning of Section 11(f) of the Act) shall be entitled to contribution from any person who was not guilty of such a fraudulent misrepresentation.

ARTICLE V

OTHER AGREEMENTS

5.1 CONSENT. IN ITS CAPACITY AS A RECORD HOLDER OF CLASS A UNITS, THE UNDERSIGNED SELLING UNITHOLDER HEREBY APPROVES AND CONSENTS TO THE ADOPTION OF THE THIRD AMENDED AND RESTATED OPERATING AGREEMENT OF THE COMPANY IN THE FORM ATTACHED AS EXHIBIT 3.2 TO THE REGISTRATION STATEMENT.

5.2 TRANSFER OF RIGHTS. TO THE EXTENT THE CLASS A UNITS ARE PERMITTED TO BE TRANSFERRED UNDER THE SECOND AMENDED AND RESTATED OPERATING AGREEMENT OF THE COMPANY, ANY SELLING UNITHOLDER MAY, SUBJECT TO THE TERMS OF ANY LOCK-UP AGREEMENT ENTERED INTO BY SUCH SELLING UNITHOLDER WITH RESPECT TO CLASS A UNITS HELD BY IT, TRANSFER ALL OR ANY PORTION OF ITS RIGHTS UNDER THIS AGREEMENT TO ANY TRANSFEREE OF CLASS A UNITS HELD BY SUCH SELLING UNITHOLDER. ANY SUCH TRANSFER OF REGISTRATION RIGHTS WILL BE EFFECTIVE UPON RECEIPT BY THE COMPANY OF (I) WRITTEN NOTICE FROM SUCH SELLING UNITHOLDER STATING THE NAME AND ADDRESS OF ANY TRANSFEREE AND IDENTIFYING THE NUMBER OF CLASS A

 

5


UNITS WITH RESPECT TO WHICH RIGHTS UNDER THIS AGREEMENT ARE BEING TRANSFERRED AND THE NATURE OF THE RIGHTS SO TRANSFERRED AND (II) A WRITTEN AGREEMENT FROM SUCH TRANSFEREE TO BE BOUND BY THE TERMS OF THIS AGREEMENT.

ARTICLE VI

MISCELLANEOUS

6.1 Notices. All notices, requests, demands and other communications required or permitted hereunder shall be made in writing as described in the Operating Agreement.

6.2 Section Headings. The article and section headings in this Agreement are for reference purposes only and shall not affect the meaning or interpretation of this Agreement. References in this Agreement to a designated “Article” or “Section” refer to an Article or Section of this Agreement unless otherwise specifically indicated.

6.3 Governing Law. This Agreement shall be construed in accordance with and governed by the laws of the State of Delaware applicable to agreements made and to be performed entirely therein.

6.4 Consent to Jurisdiction and Service of Process. The parties to this Agreement hereby agree to submit to the jurisdiction of the Delaware Chancery Court, or if such court shall not have jurisdiction, any federal court located in the State of Delaware or other Delaware state court, and appellate courts from any thereof in any action or proceeding arising out of or relating to this Agreement.

6.5 Amendments; Termination. This Agreement may be amended, modified or waived at any time by the Company without the approval or consent of any other party; provided, however, that if any such amendment, modification or waiver would adversely affect in any material respect the Selling Unitholders as a class (and not any individual Selling Unitholder), such amendment, modification or waiver shall also require the written consent of the Selling Unitholders holding a majority of the Class A Units held by all of the Selling Unitholders. Other than Article IV, this Agreement will terminate and cease to have any further force or effect upon (i) either the Representatives, on behalf of the Underwriters, on the one hand, or the Company on the other hand, advising the other in writing, prior to the execution of the Underwriting Agreement, that they have determined not to proceed with the Public Offering, (ii) the Company filing an application to withdraw the Registration Statement relating to the Public Offering, (iii) the termination of the Underwriting Agreement (other than the provisions thereof that survive termination) prior to payment for and delivery of the Class A Units, (iv) the Public Offering not being consummated on or before the date that is thirty (30) days after the date the road show for the Public Offering is launched or (v) the consummation of the Public Offering.

6.6 Integration. This Agreement constitutes the entire agreement among the parties hereto pertaining to the subject matter hereof and supersedes all prior agreements and understandings pertaining thereto.

 

6


6.7 Severability. The invalidity or unenforceability of any specific provision of this Agreement shall not invalidate or render unenforceable any of its other provisions. Any provision of this Agreement held invalid or unenforceable shall be deemed reformed, if practicable, to the extent necessary to render it valid and enforceable and to the extent permitted by law and consistent with the intent of the parties to this Agreement.

6.8 Counterparts. This Agreement may be executed in counterparts, all of which together shall constitute an agreement binding on all the parties hereto, notwithstanding that all such parties are not signatories to the original or the same counterpart. Each party shall become bound by this Agreement immediately upon affixing its signature hereto or, in the case of a person acquiring a right pursuant to Section 6.1, without execution hereof.

[Remainder of page intentionally left blank.]

 

7


IN WITNESS WHEREOF, this Agreement has been executed as of the date first written above.

 

OAKTREE CAPITAL GROUP, LLC
By:  

 

  Name:
  Title:
By:  

 

  Name:
  Title:

[Signature Page to Registration Rights Agreement]


SELLING UNITHOLDER
Name of Entity:

 

By:  

 

  Name:
  Title:

[Signature Page to Registration Rights Agreement]

Senior Secured Revolving Credit Agreement

Exhibit 10.25

 

 

 

SENIOR SECURED REVOLVING CREDIT AGREEMENT

dated as of

October 7, 2011

between

OAKTREE FINANCE, LLC,

The LENDERS Party Hereto

and

SUNTRUST BANK,

as Administrative Agent

$225,000,000

 

 

GOLDMAN SACHS BANK USA and SUNTRUST ROBINSON HUMPHREY, INC.,

as Joint Lead Bookrunners and Joint Lead Arrangers

 

 

 


TABLE OF CONTENTS

 

     Page  

ARTICLE I DEFINITIONS

     1   

SECTION 1.01. Defined Terms

     1   

SECTION 1.02. Classification of Loans and Borrowings

     25   

SECTION 1.03. Terms Generally

     25   

SECTION 1.04. Accounting Terms; GAAP

     26   

ARTICLE II THE CREDITS

     26   

SECTION 2.01. The Commitments

     26   

SECTION 2.02. Loans and Borrowings

     27   

SECTION 2.03. Requests for Borrowings

     27   

SECTION 2.04. Swingline Loans

     28   

SECTION 2.05. Letters of Credit

     29   

SECTION 2.06. Funding of Borrowings

     34   

SECTION 2.07. Interest Elections

     34   

SECTION 2.08. Termination, Reduction or Increase of the Commitments

     35   

SECTION 2.09. Repayment of Loans; Evidence of Debt

     38   

SECTION 2.10. Prepayment of Loans

     40   

SECTION 2.11. Fees

     41   

SECTION 2.12. Interest

     42   

SECTION 2.13. Alternate Rate of Interest

     43   

SECTION 2.14. Increased Costs

     43   

SECTION 2.15. Break Funding Payments

     44   

SECTION 2.16. Taxes

     45   

SECTION 2.17. Payments Generally; Pro Rata Treatment; Sharing of Set-offs

     49   

SECTION 2.18. Defaulting Lenders

     51   

SECTION 2.19. Mitigation Obligations; Replacement of Lenders

     54   

ARTICLE III REPRESENTATIONS AND WARRANTIES

     55   

SECTION 3.01. Organization; Powers

     55   

SECTION 3.02. Authorization; Enforceability

     55   

SECTION 3.03. Governmental Approvals; No Conflicts

     55   

SECTION 3.04. Financial Condition; No Material Adverse Change

     56   

SECTION 3.05. Litigation

     56   

SECTION 3.06. Compliance with Laws and Agreements

     56   

SECTION 3.07. [RESERVED]

     56   

SECTION 3.08. Taxes

     56   

SECTION 3.09. ERISA

     57   

SECTION 3.10. Disclosure

     57   

SECTION 3.11. Investment Company Act; Margin Regulations

     57   

SECTION 3.12. Material Agreements and Liens

     58   

 

(i)


SECTION 3.13. Subsidiaries and Investments

     58   

SECTION 3.14. Properties

     58   

SECTION 3.15. Solvency

     58   

ARTICLE IV CONDITIONS

     59   

SECTION 4.01. Closing Date

     59   

SECTION 4.02. Each Credit Event

     60   

ARTICLE V AFFIRMATIVE COVENANTS

     61   

SECTION 5.01. Financial Statements and Other Information

     61   

SECTION 5.02. Notices of Material Events

     63   

SECTION 5.03. Existence; Conduct of Business

     64   

SECTION 5.04. Payment of Obligations

     64   

SECTION 5.05. Maintenance of Properties; Insurance

     64   

SECTION 5.06. Books and Records; Inspection and Audit Rights

     64   

SECTION 5.07. Compliance with Laws

     65   

SECTION 5.08. Certain Obligations Respecting Subsidiaries; Further Assurances

     65   

SECTION 5.09. Use of Proceeds

     67   

SECTION 5.10. Status of RIC and BDC

     67   

SECTION 5.11. Investment and Valuation Policies

     67   

SECTION 5.12. Portfolio Valuation and Diversification, Etc.

     68   

SECTION 5.13. Calculation of Borrowing Base

     70   

ARTICLE VI NEGATIVE COVENANTS

     74   

SECTION 6.01. Indebtedness

     75   

SECTION 6.02. Liens

     75   

SECTION 6.03. Fundamental Changes

     76   

SECTION 6.04. Investments

     77   

SECTION 6.05. Restricted Payments

     78   

SECTION 6.06. Certain Restrictions on Subsidiaries

     80   

SECTION 6.07. Certain Financial Covenants

     80   

SECTION 6.08. Transactions with Affiliates

     81   

SECTION 6.09. Lines of Business

     81   

SECTION 6.10. No Further Negative Pledge

     81   

SECTION 6.11. Modifications of Certain Documents

     81   

SECTION 6.12. Permitted Indebtedness

     82   

SECTION 6.13. Specified Debt

     82   

ARTICLE VII EVENTS OF DEFAULT

     82   

ARTICLE VIII THE ADMINISTRATIVE AGENT AND COLLATERAL AGENT

     86   

ARTICLE IX MISCELLANEOUS

     90   

SECTION 9.01. Notices; Electronic Communications

     90   

 

(ii)


SECTION 9.02. Waivers; Amendments

     92   

SECTION 9.03. Expenses; Indemnity; Damage Waiver

     95   

SECTION 9.04. Successors and Assigns

     97   

SECTION 9.05. Survival

     101   

SECTION 9.06. Counterparts; Integration; Effectiveness; Electronic Execution

     101   

SECTION 9.07. Severability

     101   

SECTION 9.08. Right of Setoff

     102   

SECTION 9.09. Governing Law; Jurisdiction; Etc.

     102   

SECTION 9.10. WAIVER OF JURY TRIAL

     103   

SECTION 9.11. Headings

     103   

SECTION 9.12. Treatment of Certain Information; No Fiduciary Duty; Confidentiality

     103   

SECTION 9.13. USA PATRIOT Act

     105   

 

SCHEDULE I

         

Commitments

SCHEDULE II

         

Material Agreements and Liens

SCHEDULE III

         

Investments

SCHEDULE IV

         

Transactions with Affiliates

SCHEDULE V

         

Moody’s Industry Classification Group List

SCHEDULE VI

         

Approved Dealers and Pricing Services

SCHEDULE VII

         

Designated Competitors

EXHIBIT A

         

Form of Assignment and Assumption

EXHIBIT B

         

Form of Guarantee and Security Agreement

EXHIBIT C

         

Form of Borrowing Base Certificate

EXHIBIT D

         

Form of Borrowing Request

EXHIBIT E

         

Form of Notice of Swingline Borrowing

EXHIBIT F

         

Form of Interest Election Request

EXHIBIT G

         

Form of Parent Guarantee Agreement

EXHIBIT H-1

         

Form of U.S. Tax Compliance Certificate (Non-partnership Foreign Lenders)

EXHIBIT H-2

         

Form of U.S. Tax Compliance Certificate (Non-partnership Foreign Participants)

EXHIBIT H-3

         

Form of U.S. Tax Compliance Certificate (Partnership Foreign Participants)

EXHIBIT H-4

         

Form of U.S. Tax Compliance Certificate (Partnership Foreign Lenders)

EXHIBIT I

         

Form of Affiliate Agreements

 

(iii)


SENIOR SECURED REVOLVING CREDIT AGREEMENT dated as of October 7, 2011 (this “Agreement”), among OAKTREE FINANCE, LLC and its permitted successors, the LENDERS party hereto, and SUNTRUST BANK, as Administrative Agent, Swingline Lender and Issuing Bank.

ARTICLE I

DEFINITIONS

SECTION 1.01. Defined Terms. As used in this Agreement, the following terms have the meanings specified below:

ABR”, when used in reference to any Loan or Borrowing, refers to whether such Loan, or the Loans constituting such Borrowing, are denominated in Dollars and bearing interest at a rate determined by reference to the Alternate Base Rate.

Adjusted Borrowing Base” means: (a) the lesser of the (i) Borrowing Base and (ii) Relevant Available Funds minus (b) the aggregate amount of Cash and Cash Equivalents included in the Portfolio Investments (provided that Cash Collateral for outstanding Letters of Credit shall not be treated as a portion of the Portfolio Investments).

Adjusted Covered Debt Amount” means the Covered Debt Amount minus the aggregate amount of Cash and Cash Equivalents included in the Portfolio Investments (provided that Cash Collateral for outstanding Letters of Credit shall not be treated as a portion of the Portfolio Investments).

Adjusted LIBO Rate” means, for the Interest Period for any Eurocurrency Borrowing, an interest rate per annum equal to (a) the LIBO Rate for such Interest Period multiplied by (b) the Statutory Reserve Rate for such Interest Period.

Administrative Agent” means SunTrust Bank, in its capacity as administrative agent for the Lenders hereunder.

Administrative Agent’s Account” means an account designated by the Administrative Agent in a notice to the Borrower and the Lenders.

Administrative Questionnaire” means an administrative questionnaire in a form supplied by the Administrative Agent.

Affiliate” means, with respect to a specified Person, another Person that directly, or indirectly through one or more intermediaries, Controls or is Controlled by or is under common Control with the Person specified. Anything herein to the contrary notwithstanding, the term “Affiliate” shall not include any Person that constitutes an Investment held by any Obligor in the ordinary course of business.

Affiliate Agreements” means collectively, (a) the Investment Management Agreement in substantially the form attached as Exhibit I-1, (b) the Administration Agreement, between the Borrower and Oaktree Capital Management in substantially the form attached as


Exhibit I-2, (c) the License Agreement, between Borrower and Oaktree Capital Management in substantially the form attached as I-3 and (d) other than for purposes of Section 6.11, the Custody Agreement.

Agreement” has the meaning assigned to such term in the preamble of this Agreement.

Alternate Base Rate” means, for any day, a rate per annum equal to the greatest of (a) the Prime Rate in effect on such day, (b) the Federal Funds Effective Rate for such day plus 1/2 of 1% and (c) the rate per annum equal to 1% plus the rate appearing on Reuters Screen LIBOR01 Page (or on any successor or substitute page of such service, or any successor to or substitute for such service, providing rate quotations comparable to those currently provided on such page of such service, as determined by the Administrative Agent from time to time for purposes of providing quotations of interest rates applicable to Dollar deposits in the London interbank market) at approximately 11:00 a.m., London time, on such day (or if such day is not a Business Day, the immediately preceding Business Day), for Dollar deposits with a term of one month. Any change in the Alternate Base Rate due to a change in the Prime Rate, the Federal Funds Effective Rate or the rate appearing on Reuters Screen LIBOR01 Page (or successor or substitute therefor) as set forth above shall be effective from and including the effective date of such change in the Prime Rate, the Federal Funds Effective Rate or such rate appearing on Reuters Screen LIBOR01 Page (or successor or substitute therefor), respectively.

Applicable Margin” means, (a) for any day during the Seed Portfolio Stage, (i) with respect to any Eurocurrency Loan, 1.75% per annum and (ii) with respect to any ABR Loan, 0.75% per annum and (b) thereafter, (i) with respect to any Eurocurrency Loan, 2.75% per annum and (ii) with respect to any ABR Loan, 1.75% per annum.

Applicable Percentage” means, with respect to any Lender, the percentage of the total Commitments represented by such Lender’s Commitment; provided that, prior to the Step-Up Date, any Lender’s Applicable Percentage shall equal the percentage of the total Initial Commitments represented by such Lender’s Initial Commitment. If the Commitments have terminated or expired, the Applicable Percentages shall be determined based upon the Commitments most recently in effect, giving effect to any assignments.

Approved Dealer” means (a) in the case of any Portfolio Investment that is not a U.S. Government Security, a bank or a broker-dealer registered under the Securities Exchange Act of 1934 of nationally recognized standing or an Affiliate thereof, (b) in the case of a U.S. Government Security, any primary dealer in U.S. Government Securities, and (c) in the case of any foreign Portfolio Investment, any foreign broker-dealer of internationally recognized standing or an Affiliate thereof, in the case of each of clauses (a), (b) and (c) above, as set forth on Schedule VI or any other bank or broker-dealer acceptable to the Administrative Agent in its reasonable determination.

Approved External Appraisers” means a third-party valuation firm of nationally recognized standing that is (a) not an Affiliate of the Borrower or Oaktree Capital Management, (b) experienced in the valuation of assets of the type included as Portfolio Investments and (c) acceptable to the Administrative Agent in its reasonable determination. For avoidance of

 

- 2 -


doubt, Houlihan Lokey, Inc., Duff & Phelps Corporation, Lincoln International LLC, and Valuation Research Corporation are deemed to be Approved External Appraisers for purposes of this Agreement.

Approved Pricing Service” means a pricing or quotation service as set forth in Schedule VI or any other pricing or quotation service approved by the Directing Body of the Borrower and designated in writing to the Administrative Agent (which designation shall be accompanied by a copy of a resolution of the Directing Body of the Borrower that such pricing or quotation service has been approved by the Borrower).

Asset Coverage Ratio” means the ratio, determined on a consolidated basis, without duplication, in accordance with GAAP, of (a) the Value of total assets of the Borrower and its Subsidiaries, less all liabilities (other than outstanding Indebtedness, including outstanding Indebtedness hereunder) of the Borrower and its Subsidiaries, to (b) the aggregate amount of Indebtedness of the Borrower and its Subsidiaries.

Assignment and Assumption” means an assignment and assumption entered into by a Lender and an assignee (with the consent of any party whose consent is required by Section 9.04), and accepted by the Administrative Agent, in the form of Exhibit A or any other form approved by the Administrative Agent and the Borrower (such approval of the Borrower not to be unreasonably withheld or delayed and such consent shall not be required during the continuation of a Default or Event of Default).

Assuming Lender” has the meaning assigned to such term in Section 2.08(e)(i) of this Agreement.

Availability Period” means the period from and including the Closing Date to but excluding the earlier of the Commitment Termination Date and the date of termination of the Commitments.

Bankruptcy Code” means Title 11 of the United States Code entitled “Bankruptcy,” as now and hereafter in effect, or any successor statute.

Board” means the Board of Governors of the Federal Reserve System of the United States of America.

Borrower” means, collectively, (a) at any time prior to the Conversion Date, Oaktree Finance, LLC, a Delaware limited liability company and (b) following the Conversion Date, Oaktree Finance Corp., a Delaware corporation.

Borrowing” means (a) all ABR Loans made, converted or continued on the same date, (b) all Eurocurrency Loans that have the same Interest Period or (c) any Swingline Loan.

Borrowing Base” has the meaning assigned to such term in Section 5.13 of this Agreement.

Borrowing Base Certificate” means a certificate of a Financial Officer of the Borrower, substantially in the form of Exhibit C and appropriately completed.

 

- 3 -


Borrowing Base Deficiency” means, at any date on which the same is determined, the amount, if any, that (a) the aggregate Covered Debt Amount as of such date exceeds (b) the Borrowing Base as of such date.

Borrowing Request” means a request by the Borrower for a Borrowing in accordance with Section 2.03 substantially in the form of Exhibit D.

Business Day” means any day (a) that is not a Saturday, Sunday or other day on which commercial banks in New York City or Atlanta, Georgia are authorized or required by law to remain closed and (b) if such day relates to a borrowing of, a payment or prepayment of principal of or interest on, a continuation or conversion of or into, or the Interest Period for, a Eurocurrency Borrowing, or to a notice by the Borrower with respect to any such borrowing, payment, prepayment, continuation, conversion, or Interest Period, that is also a day on which dealings in deposits denominated in Dollars are carried out in the London interbank market.

Capital Lease Obligations” of any Person means the obligations of such Person to pay rent or other amounts under any lease of (or other arrangement conveying the right to use) real or personal property, or a combination thereof, which obligations are required to be classified and accounted for as capital leases on a balance sheet of such Person under GAAP, and the amount of such obligations shall be the capitalized amount thereof determined in accordance with GAAP.

Cash” means any immediately available funds in Dollars or in any currency other than Dollars which is a freely convertible currency.

Cash Collateralize” means, in respect of a Letter of Credit or any obligation hereunder, to provide and pledge cash collateral in Dollars, at a location and pursuant to documentation in form and substance reasonably satisfactory to Administrative Agent and the Issuing Bank. “Cash Collateral” shall have a meaning correlative to the foregoing and shall include the proceeds of such cash collateral and other credit support.

Cash Equivalents” means investments (other than Cash) that are one or more of the following obligations:

(a) U.S. Government Securities, in each case maturing within one year from the date of acquisition thereof;

(b) investments in commercial paper maturing within 270 days from the date of acquisition thereof and having, at such date of acquisition, a credit rating of at least A-1 from S&P and at least P-1 from Moody’s;

(c) investments in certificates of deposit, banker’s acceptances and time deposits maturing within 180 days from the date of acquisition thereof (i) issued or guaranteed by or placed with, and money market deposit accounts issued or offered by, any domestic office of any commercial bank organized under the laws of the United States of America or any State thereof, provided that such certificates of deposit, banker’s acceptances and time deposits are held in a securities account (as defined in the Uniform Commercial Code) through which the Collateral Agent can perfect a security interest therein and (ii) having, at such date of acquisition, a credit rating of at least A-1 from S&P and at least P-1 from Moody’s;

 

- 4 -


(d) fully collateralized repurchase agreements with a term of not more than 30 days from the date of acquisition thereof for U.S. Government Securities and entered into with (i) a financial institution satisfying the criteria described in clause (c) of this definition or (ii) an Approved Dealer having (or being a member of a consolidated group having) at such date of acquisition, a credit rating of at least A-1 from S&P and at least P-1 from Moody’s; and

(e) investments in money market funds that invest solely, and which are restricted by their respective charters to invest solely, in investments of the type described in the immediately preceding clauses (a) through (d) above (including as to credit quality and maturity).

provided, that (i) in no event shall Cash Equivalents include any obligation that provides for the payment of interest alone; (ii) if any of Moody’s or S&P changes its rating system, then any ratings included in this definition shall be deemed to be an equivalent rating in a successor rating category of Moody’s or S&P, as the case may be; (iii) Cash Equivalents (other than U.S. Government Securities or repurchase agreements) shall not include any such investment of more than 10% of total assets of the Obligors in any single issuer; and (iv) in no event shall Cash Equivalents include any obligation that is not denominated in Dollars.

Change in Control” means (a) the acquisition of ownership, directly or indirectly, beneficially or of record, by any Person or group (within the meaning of the Securities Exchange Act of 1934 and the rules of the Securities and Exchange Commission thereunder as in effect on the Closing Date) other than Oaktree Capital Group, LLC or any of its Affiliates, of shares representing more than 35% of the aggregate ordinary voting power represented by the issued and outstanding capital stock of the Borrower (other than in connection with the Qualified IPO); (b) other than in connection with the Qualified IPO, the occupation of a majority of the seats (other than vacant seats) on the board of directors of the Borrower by Persons who were neither (i) nominated by the requisite members of the board of directors of the Borrower nor (ii) appointed by a majority of the directors so nominated; or (c) the acquisition of direct or indirect Control of the Borrower by any Person or group other than Oaktree Capital Group, LLC or any of its Affiliates.

Change in Law” means (a) any law, treaty or governmental rule, regulation or order, or any change therein or in the interpretation, administration or application thereof (regardless of whether the underlying law, treaty or governmental rule, regulation or order was issued or enacted prior to the date hereof), including the introduction of any new law, treaty or governmental rule, regulation or order but excluding solely proposals thereof, or any determination of a court or Governmental Authority, in each case that becomes effective after the date hereof, (b) any guideline, request or directive by any central bank or other governmental or quasi-governmental authority (whether or not having the force of law) or any implementation rules or interpretations of previously issued guidelines, requests or directives, in each case that is issued or made after the date hereof or (c) compliance by any Lender (or its applicable lending office) or any company controlling such Lender with any guideline, request or directive

 

- 5 -


regarding capital adequacy (whether or not having the force of law) of any such Governmental Authority, central bank or comparable agency, in each case adopted after the date hereof. For the avoidance of doubt, all requests, rules, guidelines or directives concerning liquidity and capital adequacy issued by any United States regulatory authority (i) under or in connection with the implementation of the Dodd-Frank Wall Street Reform and Consumer Protection Act and (ii) in connection with the implementation of the recommendations of the Bank for International Settlements or the Basel Committee on Banking Regulations and Supervisory Practices (or any successor or similar authority), shall in each case be deemed to be a “Change in Law”, regardless of the date adopted, issued, promulgated or implemented.

Closing Date” means the date on which the conditions specified in Section 4.01 are satisfied (or waived in accordance with Section 9.02).

Code” means the Internal Revenue Code of 1986, as amended from time to time.

Collateral” has the meaning assigned to such term in the Guarantee and Security Agreement.

Collateral Agent” means SunTrust Bank in its capacity as Collateral Agent under the Guarantee and Security Agreement and includes any successor Collateral Agent thereunder.

Commitment” means, with respect to each Lender, the aggregate of its Initial Commitment and its Step-Up Date Commitment (if any), as such commitments may be (a) reduced or increased from time to time pursuant to Section 2.08 and (b) reduced or increased from time to time pursuant to assignments by or to such Lender pursuant to Section 9.04. Unless otherwise expressly stated herein, references herein to “Commitments” shall include the Step-Up Date Commitments.

Commitment Increase” has the meaning assigned to such term in Section 2.08(e)(i) of this Agreement.

Commitment Increase Date” has the meaning assigned to such term in Section 2.08(e)(i) of this Agreement.

Commitment Termination Date” means October 7, 2014.

Control” means the possession, directly or indirectly, of the power to direct or cause the direction of the management or policies of a Person, whether through the ability to exercise voting power, by contract or otherwise. “Controlling” and “Controlled” have meanings correlative thereto.

Controlled Foreign Corporation” means any Subsidiary which is (a) a “controlled foreign corporation” (within the meaning of Section 957 of the Code), (b) a subsidiary substantially all the assets of which consist of equity in Subsidiaries described in clause (a) of this definition, or (c) an entity treated as disregarded for U.S. federal income tax purposes that owns more than 65% of the voting stock of a Subsidiary described in clause (a) or (b) of this definition.

 

- 6 -


Conversion Date” means the effective date of the conversion of Oaktree Finance, LLC, a Delaware limited liability company, to its successor in interest, Oaktree Finance Corp., a Delaware corporation.

Covered Debt Amount” means, on any date, without duplication, (a) all of the Revolving Credit Exposures of all Lenders on such date plus (b) the aggregate amount of outstanding Other Covered Indebtedness on such date minus (d) the LC Exposures fully Cash Collateralized on such date pursuant to Section 2.05(k) and the last paragraph of Section 2.09(a).

Custodian” means Wells Fargo Bank, National Association, or any other financial institution selected by the Borrower (and reasonably satisfactory to the Administrative Agent) as custodian holding Portfolio Investments on behalf of the Obligors, and pursuant to the Custody Agreement, the Collateral Agent, and any successor in such capacity. The term “Custodian” includes any agent or sub-custodian acting on behalf of the Custodian.

Custody Agreement” means, collectively, (i) the Custody Agreement dated as of March 23, 2011 by and among the Borrower and the Custodian, and (ii) such other custodian or control agreements as may be entered into by and among an Obligor, the Collateral Agent and the Custodian, in form and substance reasonably acceptable to the Administrative Agent.

Default” means any event or condition which constitutes an Event of Default or which upon notice, lapse of time or both would, unless cured or waived, become an Event of Default.

Defaulting Lender” means subject to Section 2.18(b), any Lender that (a) has failed to (i) fund all or any portion of its Loans or participations in Letters of Credit within two Business Days of the date such Loans were required to be funded hereunder unless such Lender notifies the Administrative Agent and the Borrower in writing that such failure is the result of such Lender’s reasonable determination that one or more conditions precedent to funding (each of which conditions precedent, together with the applicable default, if any, shall be specifically identified in such writing) has not been satisfied, or (ii) pay to the Administrative Agent, Issuing Bank, Swingline Lender or any Lender any other amount required to be paid by it hereunder (including in respect of its participation in Letters of Credit or Swingline Loans) within two Business Days of the date when due, (b) has notified the Borrower, the Administrative Agent, Issuing Bank or Swingline Lender in writing that it does not intend to comply with its funding obligations hereunder, or has made a public statement to that effect (unless such writing or public statement relates to such Lender’s obligation to fund a Loan hereunder and states that such position is based on such Lender’s determination that a condition precedent to funding (which condition precedent, together with the applicable default, if any, shall be specifically identified in such writing or public statement) cannot be satisfied), (c) has failed, within three Business Days after written request by the Administrative Agent or the Borrower, to confirm in writing to the Administrative Agent and the Borrower that it will comply with its prospective funding obligations hereunder (provided that such Lender shall cease to be a Defaulting Lender pursuant to this clause (c) upon receipt of such written confirmation by Administrative Agent and Borrower), or (d) Administrative Agent has received notification that such Lender has, or has a direct or indirect parent company that is (i) insolvent, or is generally unable to pay its debts as they become due, or admits in writing its inability to pay its debts as they become due, or makes

 

- 7 -


a general assignment for the benefit of its creditors or (ii) the subject of a bankruptcy, insolvency, reorganization, liquidation or similar proceeding, or a receiver, trustee, conservator, intervenor or sequestrator or the like has been appointed for such Lender or its direct or indirect parent company, or such Lender or its direct or indirect parent company has taken any action in furtherance of or indicating its consent to or acquiescence in any such proceeding or appointment; provided that a Lender shall not be a Defaulting Lender solely by virtue of the ownership or acquisition of any Equity Interest in that Lender or any direct or indirect parent company thereof by a Governmental Authority or instrumentality so long as such ownership interest does not result in or provide such Lender with immunity from the jurisdiction of courts within the United States or from the enforcement of judgments or writs of attachment on its assets or permit such Lender (or such Governmental Authority or instrumentality) to reject, repudiate, disavow or disaffirm any contracts or agreements made with such Lender. Any determination by the Administrative Agent that a Lender is a Defaulting Lender under any one or more of clauses (a) through (d) above shall be conclusive and binding absent manifest error, and such Lender shall be deemed to be a Defaulting Lender (subject to Section 2.18(b)) upon delivery of written notice of such determination to the Borrower, each Issuing Bank and each Lender and the Swingline Lender.

Designated Subsidiary” means:

(a) a direct or indirect Subsidiary of the Borrower designated by the Borrower as a “Designated Subsidiary” which meets the following criteria:

(i) to which any Obligor sells, conveys or otherwise transfers (whether directly or indirectly) Portfolio Investments, which engages in no material activities other than in connection with the purchase or financing of such assets;

(ii) no portion of the Indebtedness or any other obligations (contingent or otherwise) of such Subsidiary (A) is Guaranteed by any Obligor (other than Guarantees in respect of Standard Securitization Undertakings), (B) is recourse to or obligates any Obligor in any way other than pursuant to Standard Securitization Undertakings or (C) subjects any property of any Obligor (other than property that has been contributed or sold, purported to be sold or otherwise transferred to such Subsidiary), directly or indirectly, contingently or otherwise, to the satisfaction thereof, other than pursuant to Standard Securitization Undertakings or any Guarantee thereof;

(iii) with which no Obligor has any material contract, agreement, arrangement or understanding other than on terms no less favorable to such Obligor than those that could reasonably be obtained at the time from Persons that are not Affiliates of any Obligor, other than fees payable in the ordinary course of business in connection with servicing receivables or financial assets; and

(iv) to which no Obligor has any obligation to maintain or preserve such entity’s financial condition or cause such entity to achieve certain levels of operating results, other than pursuant to Standard Securitization Undertakings; or

 

- 8 -


(b) a direct or indirect Subsidiary of the Borrower designated by the Borrower as a “Designated Subsidiary” and which satisfies each of the foregoing criteria set forth in clauses (a)(ii), (iii) and (iv).

Any such designation by the Borrower shall be effected pursuant to a certificate of a Financial Officer delivered to the Administrative Agent, which certificate shall include a statement to the effect that, to such officer’s knowledge, such designation complied with the foregoing conditions set forth in clause (a) or (b). For the avoidance of doubt, in the case of clause (a), the Borrower shall be in compliance with Section 6.03(d) after giving effect to any such designation. Each Subsidiary of a Designated Subsidiary shall be deemed to be a Designated Subsidiary and shall comply with the foregoing requirements of this definition.

Directing Body” means (i) at all times prior to the Qualified IPO, the Borrower’s sole manager and (ii) at all times after the Qualified IPO, the Borrower’s Board of Directors.

Dollars” or “$” refers to lawful money of the United States of America.

Domestic Subsidiary” means any Subsidiary other than a Controlled Foreign Corporation.

Equity Interests” means shares of capital stock (however designated), partnership interests, membership interests in a limited liability company, beneficial interests in a trust or other equity ownership interests in a Person, and any warrants, options or other rights entitling the holder thereof to purchase or acquire any such equity interest.

ERISA” means the Employee Retirement Income Security Act of 1974, as amended from time to time.

ERISA Affiliate” means any trade or business (whether or not incorporated) that, together with the Borrower, is treated as a single employer under Section 414(b) or (c) of the Code, or, solely for purposes of Section 302 of ERISA and Section 412 of the Code, is treated as a single employer under Section 414 of the Code.

ERISA Event” means (a) any “reportable event”, as defined in Section 4043 of ERISA or the regulations issued thereunder with respect to a Plan (other than an event for which the 30-day notice period is waived); (b) any failure by any Plan to satisfy the minimum funding standard (within the meaning of Section 412 of the Code or Section 302 of ERISA) applicable to such Plan; (c) the filing pursuant to Section 412(c) of the Code or Section 302(c) of ERISA of an application for a waiver of the minimum funding standard with respect to any Plan; (d) the incurrence by the Borrower or any of its ERISA Affiliates of any liability under Title IV of ERISA with respect to the termination of any Plan; (e) the receipt by the Borrower or any ERISA Affiliate from the PBGC or a plan administrator of any notice relating to an intention to terminate any Plan or Plans or to appoint a trustee to administer any Plan; (f) the incurrence by the Borrower or any of its ERISA Affiliates of any liability with respect to the withdrawal or partial withdrawal from any Plan or Multiemployer Plan; or (g) the receipt by the Borrower or any ERISA Affiliate of any notice, or the receipt by any Multiemployer Plan from the Borrower or any ERISA Affiliate of any notice, concerning the imposition of Withdrawal Liability or a determination that a Multiemployer Plan is, or is expected to be, insolvent or in reorganization, within the meaning of Title IV of ERISA.

 

- 9 -


Eurocurrency”, when used in reference to any Loan or Borrowing, refers to whether such Loan, or the Loans constituting such Borrowing, are bearing interest at a rate determined by reference to the Adjusted LIBO Rate.

Event of Default” has the meaning assigned to such term in Article VII of this Agreement.

Excluded Taxes” means any of the following Taxes imposed on or with respect to a Recipient are required to be deducted or withheld from a payment to any Recipient hereunder: (a) Taxes imposed on (or measured by) its net income or profits (however denominated), franchise Taxes, and branch profits Taxes, in each case (i) imposed as a result of the Recipient being organized under the laws of, or having its principal office located or, in the case of any Lender, its applicable lending office located in, the jurisdiction imposing such Tax (or any political subdivision thereof), or (ii) that are Other Connection Taxes, (b) in the case of a Recipient, U.S. federal withholding Taxes imposed on amounts payable to or for the account of any Recipient with respect to an applicable interest in a Loan or Commitment other than as a result of a Change in Law after the date on which (i) such Recipient acquires such interest in such Loan or Commitment (other than pursuant to an assignment request by the Borrower under Section 2.19(b)), or (ii) such Recipient changes its lending office, except in each case to the extent that, pursuant to Section 2.16, amounts with respect to such Taxes were payable either to such Recipient’s assignor immediately before such Recipient became a party hereto or to such Recipient immediately before it changed its lending office, (c) Taxes attributable to such Recipient’s failure or inability to comply with Section 2.16(g), and (d) in the case of a Foreign Lender, any U.S. federal withholding tax that is imposed pursuant to FATCA.

FATCA” means Section 1471 through 1474 of the Code, as of the date of this Agreement (or any amended or successor version that is substantially comparable and not materially more onerous to comply with) and any current or future regulations or other official interpretations thereof.

Federal Funds Effective Rate” means, for any day, the weighted average of the rates on overnight Federal funds transactions with members of the Federal Reserve System arranged by Federal funds brokers, as published on the next succeeding Business Day by the Federal Reserve Bank of New York, or, if such rate is not so published for any day that is a Business Day, the average of the quotations for such day for such transactions received by the Administrative Agent from three Federal funds brokers of recognized standing selected by it.

Final Maturity Date” means October 7, 2015.

Financial Officer” means the president, chief financial officer, principal accounting officer, treasurer, assistant treasurer, controller or assistant controller of the Borrower.

Foreign Lender” means any Lender or Issuing Bank that is not a U.S. Person.

 

- 10 -


Fronting Exposure” means, at any time there is a Defaulting Lender, with respect to any Issuing Bank, such Defaulting Lender’s Applicable Percentage of the outstanding LC Exposure with respect to Letters of Credit issued by such Issuing Bank other than LC Exposure as to which such Defaulting Lender’s participation obligation has been reallocated to other Lenders or Cash Collateralized in accordance with the terms hereof.

GAAP” means generally accepted accounting principles in the United States of America.

Governmental Authority” means the government of the United States of America, or of any other nation, or any political subdivision thereof, whether state or local, and any agency, authority, instrumentality, regulatory body, court, central bank or other entity exercising executive, legislative, judicial, taxing, regulatory or administrative powers or functions of or pertaining to government.

Governmental Authorization” means any permit, license, authorization, plan, directive, consent order or consent decree of or from any Governmental Authority.

Guarantee” of or by any Person (the “guarantor”) means any obligation, contingent or otherwise, of the guarantor guaranteeing or having the economic effect of guaranteeing any Indebtedness or other obligation of any other Person (the “primary obligor”) in any manner, whether directly or indirectly, and including any obligation of the guarantor, direct or indirect, (a) to purchase or pay (or advance or supply funds for the purchase or payment of) such Indebtedness or other obligation or to purchase (or to advance or supply funds for the purchase of) any security for the payment thereof, (b) to purchase or lease property, securities or services for the purpose of assuring the owner of such Indebtedness or other obligation of the payment thereof, (c) to maintain working capital, equity capital or any other financial statement condition or liquidity of the primary obligor so as to enable the primary obligor to pay such Indebtedness or other obligation or (d) as an account party in respect of any letter of credit or letter of guaranty issued to support such Indebtedness or obligation; provided, that the term “Guarantee” shall not include endorsements for collection or deposit in the ordinary course of business. “Guaranteed” shall have a meaning correlative to the foregoing.

Guarantee and Security Agreement” means that certain Guarantee and Security Agreement dated as of October 7, 2011 among the Borrower, the Administrative Agent, each Subsidiary of the Borrower from time to time party thereto, each holder (or representative or trustee therefor) from time to time of any Secured Longer-Term Indebtedness and the Collateral Agent substantially in the form of Exhibit B, as amended, restated, modified or supplemented from time to time.

Guarantee Assumption Agreement” means a Guarantee Assumption Agreement substantially in the form of Exhibit B to the Guarantee and Security Agreement between the Collateral Agent and an entity that, pursuant to Section 5.08, is required to become a “Subsidiary Guarantor” under the Guarantee and Security Agreement (with such changes as the Collateral Agent shall request, consistent with the requirements of Section 5.08).

 

- 11 -


Hedging Agreement” means any interest rate protection agreement, foreign currency exchange protection agreement, commodity price protection agreement or other interest or currency exchange rate or commodity price hedging arrangement.

Immaterial Subsidiary” means each Subsidiary that meets all of the following criteria as of the date of the most recent balance sheet required to be delivered pursuant to Section 5.01: (a) the assets of such Subsidiary and its Subsidiaries (on a consolidated basis) as of such date do not exceed an amount equal to 1% of the consolidated assets of the Borrower and its Subsidiaries as of such date; and (b) the revenues of such Subsidiary and its Subsidiaries (on a consolidated basis) for the fiscal quarter ending on such date does not exceed an amount equal to 1% of the consolidated revenues of the Borrower and its Subsidiaries for such period; provided, however, that (x) the aggregate assets of all Immaterial Subsidiaries and their Subsidiaries (on a consolidated basis) as of such date may not exceed an amount equal to 3% of the consolidated assets of the Borrower and its Subsidiaries as of such date; and (y) the aggregate revenues of all Immaterial Subsidiaries and their Subsidiaries (on a consolidated basis) for the fiscal quarter ending on such date may not exceed an amount equal to 3% of the consolidated revenues of the Borrower and its Subsidiaries for such period.

Increasing Lender” has the meaning assigned to such term in Section 2.08(e)(i) of this Agreement.

Indebtedness” of any Person means, without duplication, (a) all obligations of such Person for borrowed money or with respect to deposits or advances of any kind, (b) all obligations of such Person evidenced by bonds, debentures, notes or similar instruments, (c) all obligations of such Person under conditional sale or other title retention agreements relating to property acquired by such Person, (d) all obligations of such Person in respect of the deferred purchase price of property or services (excluding accounts payable incurred in the ordinary course of business), (e) all Indebtedness of others secured by any Lien on property owned or acquired by such Person, whether or not the Indebtedness secured thereby has been assumed, (f) all Guarantees by such Person of Indebtedness of others, (g) all Capital Lease Obligations of such Person, (h) all obligations, contingent or otherwise, of such Person as an account party in respect of letters of credit and letters of guaranty and (i) all obligations, contingent or otherwise, of such Person in respect of bankers’ acceptances. The Indebtedness of any Person shall include the Indebtedness of any other entity (including any partnership in which such Person is a general partner) to the extent such Person is liable therefor as a result of such Person’s ownership interest in or other relationship with such entity, except to the extent the terms of such Indebtedness provide that such Person is not liable therefor. Notwithstanding anything herein to the contrary, in no event shall unfunded commitments to any Person constitute “Indebtedness” hereunder.

Indemnified Taxes” means (a) Taxes other than Excluded Taxes imposed on or with respect to any payment made by or on account of any obligation of the Borrower, and (b) to the extent not otherwise described in clause (a), Other Taxes.

Indemnitee” has the meaning assigned to such term in Section 9.03(b) of this Agreement.

 

- 12 -


independent” when used with respect to any specified Person means that such Person (a) does not have any direct financial interest or any material indirect financial interest in the Borrower or any of its Subsidiaries or Affiliates (including its investment advisor or any Affiliate thereof) and (b) is not connected with the Borrower or of its Subsidiaries or Affiliates (including its investment advisor or any Affiliate thereof) as an officer, employee, promoter, underwriter, trustee, partner, director or Person performing similar functions.

Industry Classification Group” means (a) any of the Moody’s classification groups set forth in Schedule V hereto, together with any such classification groups that may be subsequently established by Moody’s and provided by the Borrower to the Lenders and (b) up to three additional industry group classifications established by the Borrower pursuant to Section 5.12.

Initial Commitments” means, with respect to each Lender, the commitment (excluding any Step-Up Date Commitment) of such Lender to make Loans and to acquire participations in Letters of Credit hereunder, expressed as an amount representing the maximum aggregate amount of such Lender’s Revolving Credit Exposure hereunder, as such commitment may be (a) reduced or increased from time to time pursuant to Section 2.08 and (b) reduced or increased from time to time pursuant to assignments by or to such Lender pursuant to Section 9.04. The initial amount of each Lender’s Initial Commitment as of the Closing Date is set forth on Schedule I, or in the Assignment and Assumption pursuant to which such Lender shall have assumed its Initial Commitment, as applicable. The initial aggregate amount of the Lenders’ Initial Commitments as of the Closing Date is $75,000,000.

Interest Election Request” means a request by the Borrower to convert or continue a Borrowing in accordance with Section 2.07 substantially in the form of Exhibit F.

Interest Payment Date” means (a) with respect to any ABR Loan and Swingline Loan, each Quarterly Date, (b) with respect to any Eurocurrency Loan, the last day of each Interest Period therefor and, in the case of any Interest Period of more than three months’ duration, each day prior to the last day of such Interest Period that occurs at three-month intervals after the first day of such Interest Period and (c) with respect to any Swingline Loan, the day that such Loan is required to be repaid.

Interest Period” means, for any Eurocurrency Loan or Borrowing, the period commencing on the date of such Loan or Borrowing and ending on the numerically corresponding day in the calendar month that is one, two, three or six months thereafter, as specified in the applicable Borrowing Request or Interest Election Request; provided, that (a) if any Interest Period would end on a day other than a Business Day, such Interest Period shall be extended to the next succeeding Business Day unless such next succeeding Business Day would fall in the next calendar month, in which case such Interest Period shall end on the next preceding Business Day and (b) any Interest Period that commences on the last Business Day of a calendar month (or on a day for which there is no numerically corresponding day in the last calendar month of such Interest Period) shall end on the last Business Day of the last calendar month of such Interest Period. For purposes hereof, the date of a Loan initially shall be the date on which such Loan is made and thereafter shall be the effective date of the most recent conversion or continuation of such Loan, and the date of a Borrowing comprising Loans that have been converted or continued shall be the effective date of the most recent conversion or continuation of such Loans.

 

- 13 -


Investment” means, for any Person: (a) Equity Interests, bonds, notes, debentures or other securities of any other Person or any agreement to acquire any Equity Interests, bonds, notes, debentures or other securities of any other Person (including any “short sale” or any sale of any securities at a time when such securities are not owned by the Person entering into such sale); (b) deposits, advances, loans or other extensions of credit made to any other Person (including purchases of property from another Person subject to an understanding or agreement, contingent or otherwise, to resell such property to such Person); or (c) Hedging Agreements.

Investment Company Act” means the Investment Company Act of 1940, as amended from time to time.

Investment Management Agreement” means the Investment Management Agreement dated as of [                ], 2011 between the Borrower and Oaktree Capital Management.

Investment Policies” means the investment objectives, policies, restrictions and limitations of the Borrower delivered to the Lenders prior to the Closing Date, as amended, amended and restated, supplemented or otherwise modified from time to time in accordance with clause (r)(i) of Article VII.

Issuing Bank” means SunTrust Bank, in its capacity as the issuer of Letters of Credit hereunder, and its successors in such capacity as provided in Section 2.05(j).

LC Disbursement” means a payment made by the Issuing Bank pursuant to a Letter of Credit.

LC Exposure” means, at any time, the sum of (a) the aggregate undrawn amount of all outstanding Letters of Credit at such time plus (b) the aggregate amount of all LC Disbursements in respect of such Letters of Credit that have not yet been reimbursed by or on behalf of the Borrower at such time. The LC Exposure of any Lender at any time shall be its Applicable Percentage of the total LC Exposure at such time.

Lenders” means the Persons listed on Schedule I and any other Person that shall have become a party hereto pursuant to an Assignment and Assumption, other than any such Person that ceases to be a party hereto pursuant to an Assignment and Assumption. Unless the context otherwise requires, the term “Lenders” includes the Swingline Lender.

Letter of Credit” means any letter of credit issued pursuant to this Agreement.

Letter of Credit Collateral Account” has the meaning assigned to such term in Section 2.05(k) of this Agreement.

Letter of Credit Documents” means, with respect to any Letter of Credit, collectively, any application therefor and any other agreements, instruments, guarantees or other

 

- 14 -


documents (whether general in application or applicable only to such Letter of Credit) governing or providing for (a) the rights and obligations of the parties concerned or at risk with respect to such Letter of Credit or (b) any collateral security for any of such obligations, each as the same may be modified and supplemented and in effect from time to time.

LIBO Rate” means, for the Interest Period for any Eurocurrency Borrowing, the rate appearing on Reuters Screen LIBOR01 Page (or on any successor or substitute page of such service, or any successor to or substitute for such service, providing rate quotations comparable to those currently provided on such page of such service, as determined by the Administrative Agent from time to time for purposes of providing quotations of interest rates applicable to deposits in such currency in the London or other applicable interbank market) at approximately 11:00 a.m., London time, two Business Days prior to the commencement of such Interest Period, as LIBOR for deposits denominated in Dollars with a maturity comparable to such Interest Period. In the event that such rate is not available as described above for any reason, then the LIBO Rate for such Interest Period shall be the rate at which deposits in Dollars in the amount of $5,000,000 and for a maturity comparable to such Interest Period are offered by the principal office of the Administrative Agent in immediately available funds in the London interbank market at approximately 11:00 a.m., London time, two Business Days prior to the commencement of such Interest Period.

LIBOR” means the rate at which deposits denominated in Dollars are offered to leading banks in the London interbank market.

Lien” means, with respect to any asset, (a) any mortgage, deed of trust, lien, pledge, hypothecation, encumbrance, charge or security interest in, on or of such asset, (b) the interest of a vendor or a lessor under any conditional sale agreement, capital lease or title retention agreement (or any financing lease having substantially the same economic effect as any of the foregoing) relating to such asset and (c) in the case of securities, any purchase option, call or similar right of a third party with respect to such securities, except in favor of the issuer thereof.

Loan Documents” means, collectively, this Agreement, the Letter of Credit Documents and the Security Documents.

Loans” means the loans made by the Lenders to the Borrower pursuant to Section 2.01. Unless the context otherwise requires, the term “Loans” includes the Swingline Loans.

Margin Stock” means “margin stock” within the meaning of Regulations T, U and X.

Material Adverse Effect” means a material adverse effect on (a) the business, Portfolio Investments and other assets, liabilities and financial condition of the Borrower and its Subsidiaries taken as a whole (excluding in any case a decline in the net asset value of the Borrower or a change in general market conditions or values of the Investments of the Borrower and its Subsidiaries), or (b) the validity or enforceability of any of the Loan Documents or the rights or remedies of the Administrative Agent and the Lenders thereunder.

 

- 15 -


Material Indebtedness” means (a) Indebtedness (other than the Loans, Letters of Credit and Hedging Agreements), of any one or more of the Borrower and its Subsidiaries in an aggregate principal amount exceeding $10,000,000 and (b) obligations in respect of one or more Hedging Agreements under which the maximum aggregate amount (giving effect to any netting agreements) that the Borrower and the Subsidiaries would be required to pay if such Hedging Agreement(s) were terminated at such time would exceed $10,000,000.

Minimum Collateral Amount” means, at any time, (a) with respect to Cash Collateral consisting of Cash or deposit account balances, an amount equal to 102% of the Fronting Exposure of Issuing Bank with respect to Letters of Credit issued and outstanding at such time and (b) otherwise, an amount determined by Administrative Agent and Issuing Bank in their sole discretion.

Moody’s” means Moody’s Investors Service, Inc. or any successor thereto.

Multiemployer Plan” means a multiemployer plan as defined in Section 4001(a)(3) of ERISA.

Non-Consenting Lender” has the meaning assigned to such term in Section 9.02(d) of this Agreement.

Non-Defaulting Lender” means, at any time, each Lender that is not a Defaulting Lender at such time.

Non-Public Information” means material non-public information (within the meaning of United States federal, state or other applicable securities laws) with respect to Borrower or its Affiliates or their Securities.

Oaktree Capital Management” means Oaktree Capital Management, L.P., a Delaware limited partnership.

Obligor” means, collectively, the Borrower and the Subsidiary Guarantors.

OCM Guaranteed Period” means the period commencing on the Closing Date and ending on the date on which the Qualified IPO shall have been consummated so long as no Default shall have occurred and be continuing.

Other Connection Taxes” means, with respect to any Recipient, Taxes imposed as a result of any present or former connection between such Recipient and the jurisdiction imposing such Tax (other than connection arising from such Recipient having executed, delivered, become a party to, performed its obligations under, received payments under, received or perfected a security interest under, engaged in any other transaction pursuant to or enforced any Loan Document, or sold or assigned an interest in any Loan or Loan Document).

Other Covered Indebtedness” means, collectively, Secured Longer-Term Indebtedness, Secured Shorter-Term Indebtedness and Unsecured Shorter-Term Indebtedness.

 

- 16 -


Other Permitted Indebtedness” means (a) accrued expenses and current trade accounts payable incurred in the ordinary course of any Obligor’s business which are not overdue for a period of more than 90 days or which are being contested in good faith by appropriate proceedings, (b) Indebtedness (other than Indebtedness for borrowed money) arising in connection with transactions in the ordinary course of any Obligor’s business in connection with its purchasing of securities, derivatives transactions, reverse repurchase agreements or dollar rolls to the extent such transactions are permitted under the Investment Company Act and the Investment Policies, provided that such Indebtedness does not arise in connection with the purchase or making of Portfolio Investments other than Cash Equivalents and U.S. Government Securities and (c) Indebtedness in respect of judgments or awards so long as such judgments or awards do not constitute an Event of Default under clause (l) of Article VII.

Other Taxes” means any and all present or future stamp, court or documentary intangible, recording, filing or similar Taxes that arise from any payment made under, from the execution, delivery, performance, enforcement or registration of, from the receipt or perfection of a security interest under, or otherwise with respect to any Loan Document, except for any such Taxes that are Other Connection Taxes imposed with respect to an assignment (other than an assignment made pursuant to Section 2.19).

Parent Guarantee Agreement” means that certain guarantee agreement dated as of the Closing Date by and among the Parent Guarantors and the Administrative Agent substantially in the form of Exhibit G.

Parent Guarantors” means Oaktree Capital Group, LLC and Oaktree Capital Group Holdings, L.P.

Participant” has the meaning assigned to such term in Section 9.04(e) of this Agreement.

Participant Register” has the meaning assigned to such term in Section 9.04(e) of this Agreement.

PBGC” means the Pension Benefit Guaranty Corporation referred to and defined in ERISA and any successor entity performing similar functions.

Permitted Indebtedness” means, collectively, Secured Longer-Term Indebtedness and Unsecured Longer-Term Indebtedness.

Permitted Liens” means (a) Liens imposed by any Governmental Authority for taxes, assessments or charges not yet due or that are being contested in good faith and by appropriate proceedings if adequate reserves with respect thereto are maintained on the books of the Borrower in accordance with GAAP; (b) Liens of clearing agencies, broker-dealers and similar Liens incurred in the ordinary course of business, provided that such Liens (i) attach only to the securities (or proceeds) being purchased or sold and (ii) secure only obligations incurred in connection with such purchase or sale, and not any obligation in connection with margin financing; (c) Liens imposed by law, such as materialmen’s, mechanics’, carriers’, workmens’, storage and repairmen’s Liens and other similar Liens arising in the ordinary course of business and securing obligations (other than Indebtedness for borrowed money); (d) Liens incurred or

 

- 17 -


pledges or deposits made to secure obligations incurred in the ordinary course of business under workers’ compensation laws, unemployment insurance or other similar social security legislation (other than in respect of employee benefit plans subject to ERISA) or to secure public or statutory obligations; (e) Liens securing the performance of, or payment in respect of, bids, insurance premiums, deductibles or co-insured amounts, tenders, government or utility contracts (other than for the repayment of borrowed money), surety, stay, customs and appeal bonds and other obligations of a similar nature incurred in the ordinary course of business; (f) Liens arising out of judgments or awards so long as such judgments or awards do not constitute an Event of Default under clause (l) of Article VII; (g) customary rights of setoff and liens upon (i) deposits of cash in favor of banks or other depository institutions in which such cash is maintained in the ordinary course of business, (ii) cash and financial assets held in securities accounts in favor of banks and other financial institutions with which such accounts are maintained in the ordinary course of business and (iii) assets held by a custodian in favor of such custodian in the ordinary course of business securing payment of fees, indemnities and other similar obligations; (h) Liens arising solely from precautionary filings of financing statements under the Uniform Commercial Code of the applicable jurisdictions in respect of operating leases entered into by the Borrower or any of its Subsidiaries in the ordinary course of business; and (i) precautionary Liens, and filings of financing statements under the Uniform Commercial Code, covering assets sold or contributed to any Person not prohibited hereunder.

Person” means any natural person, corporation, limited liability company, trust, joint venture, association, company, partnership, Governmental Authority or other entity.

Plan” means any employee pension benefit plan (other than a Multiemployer Plan) subject to the provisions of Title IV of ERISA or Section 412 of the Code or Section 302 of ERISA, and in respect of which the Borrower or any ERISA Affiliate is (or, if such plan were terminated, would under Section 4069 of ERISA be deemed to be) an “employer” as defined in Section 3(5) of ERISA.

Platform” has the meaning assigned to such term in Section 5.01(i) of this Agreement.

Portfolio Investment” means any Investment held by the Obligors in their asset portfolio (and solely for purposes of determining the Borrowing Base, and of Sections 6.02(d) and 6.04(d) and clause (p) of Article VII and the Security Documents, Cash). Without limiting the generality of the foregoing, it is understood and agreed that any Portfolio Investments that have been contributed or sold, purported to be contributed or sold or otherwise transferred to any Designated Subsidiary, or held by any Controlled Foreign Corporation that is not a Subsidiary Guarantor shall not be treated as Portfolio Investments. Notwithstanding the foregoing, nothing herein shall limit the provisions of Section 5.12(b)(i), which provides that, for purposes of this Agreement, (i) other than in the case of the origination of a new Portfolio Investment, all determinations of whether an investment is to be included as a Portfolio Investment shall be determined on a settlement-date basis (meaning that any investment that has been purchased will not be treated as a Portfolio Investment until such purchase has settled, and any Portfolio Investment which has been sold will not be excluded as a Portfolio Investment until such sale has settled); provided that no such investment shall be included as a Portfolio Investment to the extent it has not been paid for in full; and (ii) in the case of the origination of a new Portfolio Investment, all determinations of whether such investment is to be included as a Portfolio Investment shall be determined on the date that such Obligor funds such investment.

 

- 18 -


Prime Rate” means the rate of interest quoted in the print edition of The Wall Street Journal, Money Rates Section as the Prime Rate (currently defined as the base rate on corporate loans posted by at least 75% of the nation’s thirty (30) largest banks), as in effect from time to time; each change in the Prime Rate shall be effective from and including the date such change is publicly announced as being effective. The Prime Rate is a reference rate and does not necessarily represent the lowest or best rate actually charged to any customer. The Administrative Agent or any other Lender may make commercial loans or other loans at rates of interest at, above or below the Prime Rate.

Public Lender” means Lenders that do not wish to receive Non-Public Information with respect to the Borrower or any of its Subsidiaries or their Securities.

Qualified IPO” means the initial underwritten public offering of common Equity Interests of Borrower pursuant to an effective registration statement filed with the Securities and Exchange Commission in accordance with the Securities Act of 1933, as amended, that results in at least $100,000,000 of gross cash proceeds to Borrower.

Quarterly Dates” means the last Business Day of March, June, September and December in each year, commencing on December 31, 2011.

Recipient” means (a) the Administrative Agent, (b) any Lender, or (c) any Issuing Bank, as applicable.

Register” has the meaning set forth in Section 9.04(c) of this Agreement.

Regulation D” means Regulation D of the Board (or any successor), as the same may be modified and supplemented and in effect from time to time and all official rulings and interpretations thereunder or thereof.

Regulations T, U and X” means, respectively, Regulations T, U and X of the Board (or any successor), as the same may be modified and supplemented and in effect from time to time and all official rulings and interpretations thereunder or thereof.

Related Parties” means, with respect to any specified Person, such Person’s Affiliates and the respective directors, officers, partners, employees, agents, sub-agents and advisors of such Person and such Person’s Affiliates.

Relevant Available Commitments” means, for any Person, as of any date of determination, undrawn commitments to extend credit to or for the account of such Person that have a final termination date not earlier than six months after such date of determination, the conditions for the availability of which have been satisfied other than with respect to the delivery of a borrowing request or similar notice (which such Person is permitted to deliver).

Relevant Available Funds” means, as of any date of determination, without duplication, the aggregate amount of (a) Indebtedness of the Obligors that is not required to be

 

- 19 -


repaid, prepaid or terminated on or prior to the date six months after such date of determination, (b) Relevant Available Commitments of the Obligors and (c) Relevant Available Commitments of subsidiaries and portfolio companies Controlled by the Obligors to the extent available to be utilized, directly or indirectly, to increase the liquidity available to the Obligors, as determined in good faith by the Borrower.

Required Lenders” means, at any time, Lenders having Revolving Credit Exposures and unused Commitments representing more than 50% of the sum of the total Revolving Credit Exposures and unused Commitments at such time; provided that the Revolving Credit Exposures and unused Commitments of any Defaulting Lender shall be disregarded in the determination of Required Lenders.

Restricted Payment” means any dividend or other distribution (whether in cash, securities or other property) with respect to any shares of any class of Equity Interests of the Borrower or any other Obligor, or any payment (whether in cash, securities or other property), including any sinking fund or similar deposit, on account of the purchase, redemption, retirement, acquisition, cancellation or termination of any such shares of capital stock or other Equity Interests of the Borrower (including any such payment in respect of any option, warrant or other right to acquire any such Equity Interests of the Borrower).

Revolving Credit Exposure” means, with respect to any Lender at any time, the sum of the outstanding principal amount of such Lender’s Loans, LC Exposure and Swingline Exposure at such time.

RIC” means a person qualifying for treatment as a “regulated investment company” under the Code.

S&P” means Standard & Poor’s Ratings Services, a division of The McGraw Hill Companies, Inc., a New York corporation, or any successor thereto.

Secured Debt Amount” means, on any date, the sum of (x) the aggregate amount of all Secured Longer-Term Indebtedness and Secured Shorter-Term Indebtedness on such date and (y) the aggregate amount of all Revolving Credit Exposure in excess of $260,000,000 on such date.

Secured Longer-Term Indebtedness” means, as at any date, Indebtedness (other than Indebtedness hereunder) of an Obligor (which may be Guaranteed by one or more other Obligors) that (a) has no amortization prior to, and a final maturity date not earlier than, six months after the Final Maturity Date, (b) is incurred pursuant to documentation containing other terms (including interest, amortization, covenants and events of default) that are no more restrictive in any material respect upon the Borrower and its Subsidiaries than those set forth in this Agreement as determined by the Administrative Agent (it being understood that any determination made by the Administrative Agent that such documents are more restrictive in any material respect shall not be unreasonably made) and (c) is not secured by any assets of any Obligor other than pursuant to the Security Documents and the holders of which have agreed, in a manner reasonably satisfactory to the Administrative Agent and the Collateral Agent, to be bound by the provisions of the Security Documents.

 

- 20 -


Secured Obligations” has the meaning assigned to such term under the Guarantee and Security Agreement.

Secured Shorter-Term Indebtedness” means any Indebtedness of the Borrower or any Subsidiary that is secured by any assets of any Obligor and that does not constitute Secured Longer-Term Indebtedness.

Securities” has the meaning assigned to such term in Section 5.13 of this Agreement.

Security Documents” means, collectively, the Guarantee and Security Agreement, the Parent Guarantee Agreement, all Uniform Commercial Code financing statements filed with respect to the security interests in personal property created pursuant to the Guarantee and Security Agreement and all other assignments, pledge agreements, security agreements, intercreditor agreements, control agreements and other instruments executed and delivered at any time by any of the Obligors pursuant to the Guarantee and Security Agreement or otherwise providing or relating to any collateral security for any of the Secured Obligations.

Seed Portfolio Stage” means the period commencing on the Closing Date and ending on the date on which the Qualified IPO shall have been consummated.

Shareholders’ Equity” means, at any date, the amount determined on a consolidated basis, without duplication, in accordance with GAAP, of shareholders equity for the Borrower and its Subsidiaries at such date.

Solvent” means, with respect to any Person, that as of the date of determination, both (a) (i) the sum of such Person’s debt (including contingent liabilities) does not exceed the present fair saleable value of such Person’s present assets; (ii) such Person’s capital is not unreasonably small in relation to its business as contemplated on the Closing Date or with respect to any transaction contemplated to be undertaken after the Closing Date and (iii) such Person has not incurred and does not intend to incur, or believe (nor should it reasonably believe) that it will incur, debts beyond its ability to pay such debts as they become due (whether at maturity or otherwise) and (b) such Person is “solvent” within the meaning given that term and similar terms under the Bankruptcy Code and other applicable laws relating to fraudulent transfers and conveyances. For purposes of this definition, the amount of any contingent liability at any time shall be computed as the amount that, in light of all of the facts and circumstances existing at such time, represents the amount that can reasonably be expected to become an actual or matured liability (irrespective of whether such contingent liabilities meet the criteria for accrual under Statement of Financial Accounting Standard No. 5), all as determined by the Borrower in good faith.

Special Equity Interest” means any Equity Interest that is subject to a Lien in favor of creditors of the issuer of such Equity Interest; provided that (a) such Lien was created to secure Indebtedness owing by such issuer to such creditors, (b) such Indebtedness was (i) in existence at the time the Obligors acquired such Equity Interest, (ii) incurred or assumed by such issuer substantially contemporaneously with such acquisition or (iii) already subject to a Lien granted to such creditors and (c) unless such Equity Interest is not intended to be included in the Collateral, the documentation creating or governing such Lien does not prohibit the inclusion of such Equity Interest in the Collateral.

 

- 21 -


Specified Debt” means any portion of unsecured Indebtedness of the Borrower described in clauses (a) or (b) of the definition of “Indebtedness” incurred or assumed from and after the Closing Date that (a) matures or comes due more than six months after the Final Maturity Date, (b) is not prepayable, redeemable or purchasable by the Borrower or any of its Subsidiaries at any time on or before the date six months after the Final Maturity Date (except for regularly scheduled payments, prepayments or redemptions of principal and interest in respect thereof required pursuant to the instruments evidencing such Indebtedness), (c) cannot be accelerated in circumstances that would not constitute an Event of Default, (d) is accounted for by the Borrower on a fair value basis pursuant to Financial Accounting Standard No. 159 or by application of Financial Accounting Standard No. 141(R) and (e) the Borrower elects to treat as Specified Debt; provided that the Borrower shall not be permitted to revoke or rescind any such election.

Specified Debt Payment” means (a) any purchase, redemption, retirement or other acquisition for value of, (b) any setting apart of any money for a sinking, defeasance or other analogous fund for the purchase, redemption, retirement or other acquisition of, or (c) any voluntary payment or prepayment of, in each case, the principal of or interest on, or any other amount owing in respect of, Specified Debt.

Standard Securitization Undertakings” means, collectively, (a) customary arms-length servicing obligations (together with any related performance guarantees), (b) obligations (together with any related performance guarantees) to refund the purchase price or grant purchase price credits for dilutive events or misrepresentations (in each case unrelated to the collectability of the assets sold or the creditworthiness of the associated account debtors) and (c) representations, warranties, covenants and indemnities (together with any related performance guarantees) of a type that are reasonably customary in accounts receivable securitizations or securitizations of financial assets.

Statutory Reserve Rate” means, for the Interest Period for any Eurocurrency Borrowing, a fraction (expressed as a decimal), the numerator of which is the number one and the denominator of which is the number one minus the arithmetic mean, taken over each day in such Interest Period, of the aggregate of the maximum reserve percentages (including any marginal, special, emergency or supplemental reserves) expressed as a decimal established by the Board to which the Administrative Agent is subject for eurocurrency funding (currently referred to as “Eurocurrency liabilities” in Regulation D). Such reserve percentages shall include those imposed pursuant to Regulation D. Eurocurrency Loans shall be deemed to constitute eurocurrency funding and to be subject to such reserve requirements without benefit of or credit for proration, exemptions or offsets that may be available from time to time to any Lender under Regulation D or any comparable regulation. The Statutory Reserve Rate shall be adjusted automatically on and as of the effective date of any change in any reserve percentage.

Step-Up Date” means the date on which each of the following conditions are satisfied or waived by each Lender with a Step-Up Date Commitment (and the Borrower shall have delivered a certification to such effect to the Administrative Agent):

(a) a Qualified IPO shall have been consummated;

 

- 22 -


(b) the Administrative Agent shall have received an updated Schedule III to this Agreement, adjusted to give effect to the consummation of the Qualified IPO (and such updated Schedule III shall be deemed to replace the prior Schedule III);

(c) the Administrative Agent shall have received a pro forma consolidated balance sheet of the Borrower, adjusted to give effect to the consummation of the Qualified IPO;

(d) no Default or Event of Default shall have occurred and be continuing; and

(e) the representations and warranties contained in this Agreement shall be true and correct in all material respects (or, in the case of the representations and warranties in Sections 3.01 (first sentence with respect to the Obligors), 3.02, 3.04, 3.11 and 3.15 of this Agreement, and in Sections 2.01, 2.02 and 2.04 through 2.08 of the Guarantee and Security Agreement, true and correct in all respects) on and as of the Step-Up Date as if made on and as of such date (or, if any such representation or warranty is expressly stated to have been made as of a specific date, as of such specific date).

Step-Up Date Commitments” means, with respect to each Lender, the amount (if any) by which such Lender has agreed to increase its Initial Commitment on the Step-Up Date, as such additional commitments may be (a) reduced or increased from time to time pursuant to Section 2.08 and (b) reduced or increased from time to time pursuant to assignments by or to such Lender pursuant to Section 9.04. The initial amount of each Lender’s Step-Up Date Commitment is set forth on Schedule I, or in the Assignment and Assumption pursuant to which such Lender shall have assumed its Step-Up Date Commitment, as applicable. The initial aggregate amount of the Lenders’ Step-Up Date Commitments is $150,000,000.

Subsidiary” means, with respect to any Person (the “parent”) at any date, any corporation, limited liability company, partnership, association or other entity the accounts of which would be consolidated with those of the parent in the parent’s consolidated financial statements if such financial statements were prepared in accordance with GAAP as of such date, as well as any other corporation, limited liability company, partnership, association or other entity (a) of which securities or other ownership interests representing more than 50% of the equity or more than 50% of the ordinary voting power or, in the case of a partnership, more than 50% of the general partnership interests are, as of such date, owned, controlled or held, or (b) that is, as of such date, otherwise Controlled, by the parent or one or more subsidiaries of the parent or by the parent and one or more subsidiaries of the parent. Anything herein to the contrary notwithstanding, the term “Subsidiary” shall not include any Person that constitutes an Investment held by any Obligor in the ordinary course of business and that is not, under GAAP, consolidated on the financial statements of the Borrower and its Subsidiaries. Unless otherwise specified, “Subsidiary” means a Subsidiary of the Borrower.

Subsidiary Guarantor” means any Subsidiary of the Borrower that is a Guarantor under the Guarantee and Security Agreement. It is understood and agreed that Designated Subsidiaries, Immaterial Subsidiaries and Controlled Foreign Corporations shall not be required to be Subsidiary Guarantors.

 

- 23 -


Swingline Borrowing” means a Borrowing of Swingline Loans.

Swingline Exposure” means, at any time, the aggregate principal amount of all Swingline Loans outstanding at such time. The Swingline Exposure of any Lender at any time shall be its Applicable Percentage of the total Swingline Exposure at such time.

Swingline Lender” means SunTrust Bank in its capacity as lender of Swingline Loans hereunder.

Swingline Loan” means a Loan made pursuant to Section 2.04.

Taxes” means any and all present or future taxes, levies, imposts, duties, deductions, charges or withholdings (including backup withholding), assessments, fees, or other charges imposed by any Governmental Authority, including any interest, additions to tax or penalties applicable thereto.

Tax Distribution” has the meaning assigned in Section 6.05.

Tax Distribution Event of Default” means (a) any Event of Default under Article VII, clauses (a), (i), (j) or (k), or (b) a breach by Borrower under Section 6.05 that results in a Default or Event of Default.

Transactions” means the execution, delivery and performance by the Borrower of this Agreement and the other Loan Documents, the borrowing of Loans, the use of the proceeds thereof and the issuance of Letters of Credit hereunder.

Type”, when used in reference to any Loan or Borrowing, refers to whether the rate of interest on such Loan, or on the Loans constituting such Borrowing, is determined by reference to the Adjusted LIBO Rate or the Alternate Base Rate.

Uniform Commercial Code” means the Uniform Commercial Code as in effect from time to time in the State of New York.

Unsecured Longer-Term Indebtedness” means any Indebtedness of an Obligor (which may be Guaranteed by one or more other Obligors) that (a) has no amortization prior to, and a final maturity date not earlier than, six months after the Final Maturity Date, (b) is incurred pursuant to documentation containing other terms (including interest, amortization, covenants and events of default) that are no more restrictive in any material respect upon the Borrower and its Subsidiaries than those set forth in this Agreement as determined by the Administrative Agent (it being understood that any determination made by the Administrative Agent that such documents are more restrictive in any material respect shall not be unreasonably made) and (c) is not secured by any assets of any Obligor.

 

- 24 -


Unsecured Shorter-Term Indebtedness” means any Indebtedness of the Borrower or any Subsidiary that is not secured by any assets of any Obligor and that does not constitute Unsecured Longer-Term Indebtedness.

Unused Fee Rate” means (a) for any day occurring during the OCM Guaranteed Period, a rate per annum of 0.20% and (b) thereafter, a rate per annum of 0.375%.

U.S. Government Securities” means securities that are direct obligations of, and obligations the timely payment of principal and interest on which is fully guaranteed by, the United States or any agency or instrumentality of the United States the obligations of which are backed by the full faith and credit of the United States and in the form of conventional bills, bonds, and notes.

U.S. Person” means any Person that is a “United States Person” as defined in Section 7701(a)(30) of the Code.

U.S. Tax Compliance Certificate” has the meaning assigned to such term in Section 2.16(g)(ii)(B)(iii) of this Agreement.

Valuation Policy” has the meaning assigned to such term in Section 5.12(b)(ii)(B) of this Agreement.

Value” has the meaning assigned to such term in Section 5.13 of this Agreement.

Withdrawal Liability” means liability to a Multiemployer Plan as a result of a complete or partial withdrawal from such Multiemployer Plan, as such terms are defined in Part I of Subtitle E of Title IV of ERISA.

Withholding Agent” means the Borrower and the Administrative Agent.

SECTION 1.02. Classification of Loans and Borrowings. For purposes of this Agreement, Loans may be classified and referred to by Type (e.g., an “ABR Loan”). Borrowings also may be classified and referred to by Type (e.g., an “ABR Borrowing”).

SECTION 1.03. Terms Generally. The definitions of terms herein shall apply equally to the singular and plural forms of the terms defined. Whenever the context may require, any pronoun shall include the corresponding masculine, feminine and neuter forms. The words “include”, “includes” and “including” shall be deemed to be followed by the phrase “without limitation”. The word “will” shall be construed to have the same meaning and effect as the word “shall”. Unless the context requires otherwise (a) any definition of or reference to any agreement, instrument or other document herein shall be construed as referring to such agreement, instrument or other document as from time to time amended, supplemented, renewed or otherwise modified (subject to any restrictions on such amendments, supplements, renewals or modifications set forth herein), (b) any reference herein to any Person shall be construed to include such Person’s successors and assigns, (c) the words “herein”, “hereof” and “hereunder”, and words of similar import, shall be construed to refer to this Agreement in its entirety and not to any particular provision hereof, (d) all references herein to Articles, Sections, Exhibits and Schedules shall be construed to refer to Articles and Sections of, and Exhibits and Schedules to,

 

- 25 -


this Agreement and (e) the words “asset” and “property” shall be construed to have the same meaning and effect and to refer to any and all tangible and intangible assets and properties, including cash, securities, accounts and contract rights.

SECTION 1.04. Accounting Terms; GAAP. Except as otherwise expressly provided herein, all terms of an accounting or financial nature shall be construed in accordance with GAAP, as in effect from time to time; provided that, if the Borrower notifies the Administrative Agent that the Borrower requests an amendment to any provision hereof to eliminate the effect of any change occurring after the Closing Date in GAAP or in the application thereof on the operation of such provision (or if the Administrative Agent notifies the Borrower that the Required Lenders request an amendment to any provision hereof for such purpose), regardless of whether any such notice is given before or after such change in GAAP or in the application thereof, then such provision shall be interpreted on the basis of GAAP as in effect and applied immediately before such change shall have become effective until such notice shall have been withdrawn or such provision amended in accordance herewith. The Borrower covenants and agrees with the Lenders that whether or not the Borrower may at any time adopt Financial Accounting Standard No. 159 (or successor standard solely as it relates to fair valuing liabilities) or accounts for liabilities acquired in an acquisition on a fair value basis pursuant to Financial Accounting Standard No. 141(R) (or successor standard solely as it relates to fair valuing liabilities), all determinations of compliance with the terms and conditions of this Agreement shall be made on the basis that the Borrower has not adopted Financial Accounting Standard No. 159 (or such successor standard solely as it relates to fair valuing liabilities) or, in the case of liabilities acquired in an acquisition, Financial Accounting Standard No. 141(R) (or such successor standard solely as it relates to fair valuing liabilities); provided that, if the Borrower shall at any time adopt Financial Accounting Standard No. 159, or if Financial Accounting Standard No. 141(R) shall apply with respect to any acquired assets or liabilities, for purposes of calculating compliance with Sections 6.01(g) and 6.07(a) after such adoption, or for any period ending after such adoption, Specified Debt shall be valued as it is valued under Financial Accounting Standard No. 159 or Financial Accounting Standard No. 141(R), as applicable.

ARTICLE II

THE CREDITS

SECTION 2.01. The Commitments. Subject to the terms and conditions set forth herein each Lender agrees to make Loans in Dollars to the Borrower from time to time during the Availability Period in an aggregate principal amount that will not result in (a) prior to the Step-Up Date, such Lender’s Revolving Credit Exposure exceeding such Lender’s Initial Commitment and on or after the Step-Up Date, such Lender’s Revolving Credit Exposure exceeding such Lender’s Commitment, (b) prior to the Step-Up Date, the aggregate Revolving Credit Exposure of all of the Lenders exceeding the aggregate Initial Commitments and on or after the Step-Up Date, the aggregate Revolving Credit Exposure of all of the Lenders exceeding the Commitments or (c) the total Covered Debt Amount exceeding the Borrowing Base then in effect.

 

- 26 -


Within the foregoing limits and subject to the terms and conditions set forth herein, the Borrower may borrow, prepay and reborrow Loans.

SECTION 2.02. Loans and Borrowings.

(a) Obligations of Lenders. Each Loan shall be made as part of a Borrowing consisting of Loans of the same Type made by the Lenders ratably in accordance with their respective Initial Commitments in the case of any Loan or Borrowing made prior to the Step-Up Date and ratably in accordance with their respective Commitments in the case of any Loan or Borrowing made on or after the Step-Up Date. The failure of any Lender to make any Loan required to be made by it shall not relieve any other Lender of its obligations hereunder; provided that the Commitments of the Lenders are several and no Lender shall be responsible for any other Lender’s failure to make Loans as required.

(b) Type of Loans. Subject to Section 2.13, each Borrowing shall be constituted entirely of ABR Loans or of Eurocurrency Loans. Each Lender at its option may make any Eurocurrency Loan by causing any domestic or foreign branch of such Lender to make such Loan; provided that any exercise of such option shall not affect the obligation of the Borrower to repay such Loan in accordance with the terms of this Agreement.

(c) Minimum Amounts. Each Borrowing (whether Eurocurrency or ABR) shall be in an aggregate amount of $1,000,000 or a larger multiple of $1,000,000; provided that an ABR Borrowing may be in an aggregate amount that is equal to the entire unused balance of the total Commitments or that is required to finance the reimbursement of an LC Disbursement as contemplated by Section 2.05(f). Borrowings of more than one Type may be outstanding at the same time.

(d) Limitations on Interest Periods. Notwithstanding any other provision of this Agreement, the Borrower shall not be entitled to request (or to elect to convert to or continue as a Eurocurrency Borrowing) any Borrowing if the Interest Period requested therefor would end after the Final Maturity Date.

SECTION 2.03. Requests for Borrowings.

(a) Notice by the Borrower. To request a Borrowing, the Borrower shall notify the Administrative Agent of such request by telephone (i) in the case of a Eurocurrency Borrowing, not later than 11:00 a.m., New York City time, three Business Days before the date of the proposed Borrowing or (ii) in the case of an ABR Borrowing, not later than 11:00 a.m., New York City time, on the Business Day before the date of the proposed Borrowing. Each such telephonic Borrowing Request shall be irrevocable and shall be confirmed promptly by hand delivery or telecopy to the Administrative Agent of a written Borrowing Request in a form approved by the Administrative Agent and signed by the Borrower.

(b) Content of Borrowing Requests. Each telephonic and written Borrowing Request shall specify the following information in compliance with Section 2.02:

(i) the aggregate amount of the requested Borrowing;

 

- 27 -


(ii) the date of such Borrowing, which shall be a Business Day;

(iii) whether such Borrowing is to be an ABR Borrowing or a Eurocurrency Borrowing;

(iv) in the case of a Eurocurrency Borrowing, the Interest Period therefor, which shall be a period contemplated by the definition of the term “Interest Period” and permitted under Section 2.02(d); and

(v) the location and number of the Borrower’s account to which funds are to be disbursed, which shall comply with the requirements of Section 2.06.

(c) Notice by the Administrative Agent to the Lenders. Promptly following receipt of a Borrowing Request in accordance with this Section, the Administrative Agent shall advise each Lender of the details thereof and of the amounts of such Lender’s Loan to be made as part of the requested Borrowing.

(d) Failure to Elect. If no election as to the Type of a Borrowing is specified, then the requested Borrowing shall be a Eurocurrency Borrowing having an Interest Period of one month. If a Eurocurrency Borrowing is requested but no Interest Period is specified, the requested Borrowing shall be a Eurocurrency Borrowing having an Interest Period of one month’s duration.

SECTION 2.04. Swingline Loans.

(a) Subject to the terms and conditions set forth herein, the Swingline Lender agrees to make Swingline Loans to the Borrower, from time to time during the Availability Period, in an aggregate principal amount at any time outstanding not to exceed the lesser of (i) $15,000,000 prior to the Step-Up Date and $20,000,00 on and after the Step-Up Date, (ii) the difference between the aggregate Commitments and the aggregate Revolving Credit Exposures of all Lenders and (iii) the difference between the Borrowing Base then in effect and the total Covered Debt Amount; provided that the Swingline Lender shall not be required to make a Swingline Loan to refinance an outstanding Swingline Loan. The Borrower shall be entitled to borrow, repay and reborrow Swingline Loans in accordance with the terms and conditions of this Agreement.

(b) The Borrower shall give the Administrative Agent written notice (or telephonic notice promptly confirmed in writing) of each Swingline Borrowing, substantially in the form of Exhibit E attached hereto (a “Notice of Swingline Borrowing”), prior to 10:00 a.m. on the requested date of each Swingline Borrowing. Each Notice of Swingline Borrowing shall be irrevocable and shall specify (i) the principal amount of such Swingline Borrowing, (ii) the date of such Swingline Borrowing (which shall be a Business Day) and (iii) the account of the Borrower to which the proceeds of such Swingline Borrowing should be credited. The Administrative Agent will promptly advise the Swingline Lender of each Notice of Swingline Borrowing. The aggregate principal amount of each Swingline Loan shall not be less than $100,000 or a larger multiple of $50,000, or such other minimum amounts agreed to by the Swingline Lender and the Borrower. The Swingline Lender will make the proceeds of each Swingline Loan available to the Borrower in Dollars in immediately available funds at the

 

- 28 -


account specified by the Borrower in the applicable Notice of Swingline Borrowing not later than 1:00 p.m. on the requested date of such Swingline Borrowing.

(c) The Swingline Lender, at any time and from time to time in its sole discretion, may, but in no event no less frequently than once each calendar week shall, on behalf of the Borrower (which hereby irrevocably authorizes and directs the Swingline Lender to act on its behalf), give a Borrowing Request to the Administrative Agent requesting the Lenders (including the Swingline Lender) to make ABR Loans in an amount equal to the unpaid principal amount of any Swingline Loan. Each Lender will make the proceeds of its ABR Loan included in such Borrowing Request available to the Administrative Agent for the account of the Swingline Lender in accordance with Section 2.06, which will be used solely for the repayment of such Swingline Loan.

(d) If for any reason a ABR Borrowing may not be (as determined in the sole discretion of the Administrative Agent), or is not, made in accordance with the foregoing provisions, then each Lender (other than the Swingline Lender) shall purchase an undivided participating interest in such Swingline Loan in an amount equal to its Applicable Percentage of such Swingline Loan on the date that such ABR Borrowing should have occurred. On the date of such required purchase, each Lender shall promptly transfer, in immediately available funds, the amount of its participating interest to the Administrative Agent for the account of the Swingline Lender.

(e) Each Lender’s obligation to make a ABR Loan pursuant to subsection (c) of this Section or to purchase participating interests pursuant to subsection (d) of this Section shall be absolute and unconditional and shall not be affected by any circumstance, including, without limitation, (i) any set-off, counterclaim, recoupment, defense or other right that such Lender or any other Person may have or claim against the Swingline Lender, the Borrower or any other Person for any reason whatsoever, (ii) the existence of a Default or an Event of Default or the termination of any Lender’s Commitment, (iii) the existence (or alleged existence) of any event or condition which has had or could reasonably be expected to have a Material Adverse Effect, (iv) any breach of this Agreement or any other Loan Document by the Borrower, the Administrative Agent or any Lender or (v) any other circumstance, happening or event whatsoever, whether or not similar to any of the foregoing. If such amount is not in fact made available to the Swingline Lender by any Lender, the Swingline Lender shall be entitled to recover such amount on demand from such Lender, together with accrued interest thereon for each day from the date of demand thereof (x) at the Federal Funds Effective Rate until the second Business Day after such demand and (y) at ABR at all times thereafter. Until such time as such Lender makes its required payment, the Swingline Lender shall be deemed to continue to have outstanding Swingline Loans in the amount of the unpaid participation for all purposes of the Loan Documents. In addition, such Lender shall be deemed to have assigned any and all payments made of principal and interest on its Loans and any other amounts due to it hereunder to the Swingline Lender to fund the amount of such Lender’s participation interest in such Swingline Loans that such Lender failed to fund pursuant to this Section, until such amount has been purchased in full.

SECTION 2.05. Letters of Credit.

 

- 29 -


(a) General. Subject to the terms and conditions set forth herein, in addition to the Loans provided for in Section 2.01, the Borrower may request the Issuing Bank to issue, at any time and from time to time during the Availability Period and under the Commitments, Letters of Credit denominated in Dollars for its own account in such form as is acceptable to the Issuing Bank in its reasonable determination and for the benefit of such named beneficiary or beneficiaries as are specified by the Borrower. Letters of Credit issued hereunder shall constitute utilization of the Initial Commitments prior to the Step-Up Date and, on and after the Step-Up Date, shall constitute utilization of the Commitments, up to the aggregate amount then available to be drawn thereunder.

(b) Notice of Issuance, Amendment, Renewal or Extension. To request the issuance of a Letter of Credit (or the amendment, renewal or extension of an outstanding Letter of Credit), the Borrower shall hand deliver or telecopy (or transmit by electronic communication, if arrangements for doing so have been approved by the Issuing Bank) to the Issuing Bank and the Administrative Agent (reasonably in advance of the requested date of issuance, amendment, renewal or extension) a notice requesting the issuance of a Letter of Credit, or identifying the Letter of Credit to be amended, renewed or extended, and specifying the date of issuance, amendment, renewal or extension (which shall be a Business Day), the date on which such Letter of Credit is to expire (which shall comply with paragraph (d) of this Section), the amount of such Letter of Credit, the name and address of the beneficiary thereof and such other information as the Issuing Bank shall customarily require to prepare, amend, renew or extend such Letter of Credit. The Borrower also shall submit a letter of credit application on the Issuing Bank’s standard form in connection with any request for a Letter of Credit. In the event of any inconsistency between the terms and conditions of this Agreement and the terms and conditions of any form of letter of credit application or other agreement submitted by the Borrower to, or entered into by the Borrower with, the Issuing Bank relating to any Letter of Credit, the terms and conditions of this Agreement shall control.

(c) Limitations on Amounts. A Letter of Credit shall be issued, amended, renewed or extended only if (and upon issuance, amendment, renewal or extension of each Letter of Credit the Borrower shall be deemed to represent and warrant that), after giving effect to such issuance, amendment, renewal or extension (i) the aggregate LC Exposure of the Issuing Bank (determined for these purposes without giving effect to the participations therein of the Lenders pursuant to paragraph (e) of this Section) shall not exceed $15,000,000, (ii) the total Revolving Credit Exposures shall not exceed the aggregate Commitments and (iii) the total Covered Debt Amount shall not exceed the Borrowing Base then in effect.

(d) Expiration Date. Each Letter of Credit shall expire at or prior to the earlier of (1) the Commitment Termination Date (unless otherwise agreed to by the Issuing Bank) and (2) the close of business on the date twelve months after the date of the issuance of such Letter of Credit (or, in the case of any renewal or extension thereof, twelve months after the then-current expiration date of such Letter of Credit, so long as such renewal or extension occurs within three months of such then-current expiration date); provided that any Letter of Credit with a one-year term may provide for the renewal thereof for additional one-year periods.

(e) Participations. By the issuance of a Letter of Credit (or an amendment to a Letter of Credit increasing the amount thereof) by the Issuing Bank, and without any further

 

- 30 -


action on the part of the Issuing Bank or the Lenders, the Issuing Bank hereby grants to each Lender, and each Lender hereby acquires from the Issuing Bank, a participation in such Letter of Credit equal to such Lender’s Applicable Percentage of the aggregate amount available to be drawn under such Letter of Credit. Each Lender acknowledges and agrees that its obligation to acquire participations pursuant to this paragraph in respect of Letters of Credit is absolute and unconditional and shall not be affected by any circumstance whatsoever, including any amendment, renewal or extension of any Letter of Credit or the occurrence and continuance of a Default or reduction or termination of the Commitments, provided that no Lender shall be required to purchase a participation in a Letter of Credit pursuant to this Section 2.05(e) if (x) the conditions set forth in Section 4.02 would not be satisfied in respect of a Borrowing at the time such Letter of Credit was issued and (y) the Required Lenders shall have so notified the Issuing Bank in writing and shall not have subsequently determined that the circumstances giving rise to such conditions not being satisfied no longer exist.

In consideration and in furtherance of the foregoing, each Lender hereby absolutely and unconditionally agrees to pay to the Administrative Agent, for the account of the Issuing Bank, such Lender’s Applicable Percentage of each LC Disbursement made by the Issuing Bank in respect of Letters of Credit promptly upon the request of the Issuing Bank at any time from the time of such LC Disbursement until such LC Disbursement is reimbursed by the Borrower or at any time after any reimbursement payment is required to be refunded to the Borrower for any reason. Such payment shall be made without any offset, abatement, withholding or reduction whatsoever. Each such payment shall be made in the same manner as provided in Section 2.06 with respect to Loans made by such Lender (and Section 2.06 shall apply, mutatis mutandis, to the payment obligations of the Lenders), and the Administrative Agent shall promptly pay to the Issuing Bank the amounts so received by it from the Lenders. Promptly following receipt by the Administrative Agent of any payment from the Borrower pursuant to the next following paragraph, the Administrative Agent shall distribute such payment to the Issuing Bank or, to the extent that the Lenders have made payments pursuant to this paragraph to reimburse the Issuing Bank, then to such Lenders and the Issuing Bank as their interests may appear. Any payment made by a Lender pursuant to this paragraph to reimburse the Issuing Bank for any LC Disbursement shall not constitute a Loan and shall not relieve the Borrower of its obligation to reimburse such LC Disbursement.

(f) Reimbursement. If the Issuing Bank shall make any LC Disbursement in respect of a Letter of Credit, the Borrower shall reimburse the Issuing Bank in respect of such LC Disbursement by paying to the Administrative Agent an amount equal to such LC Disbursement not later than 2:00 p.m., New York City time, on (i) the Business Day that the Borrower receives notice of such LC Disbursement, if such notice is received prior to 11:00 a.m., New York City time, or (ii) the Business Day immediately following the day that the Borrower receives such notice, if such notice is not received prior to such time; provided that, if such LC Disbursement is not less than $1,000,000, the Borrower may, subject to the conditions to borrowing set forth herein, request in accordance with Section 2.03 or Section 2.04 that such payment be financed with an ABR Borrowing or a Swingline Loan in an equivalent amount and, to the extent so financed, the Borrower’s obligation to make such payment shall be discharged and replaced by the resulting ABR Borrowing or a Swingline Loan.

 

- 31 -


If the Borrower fails to make such payment when due, the Administrative Agent shall notify each Lender of the applicable LC Disbursement, the payment then due from the Borrower in respect thereof and such Lender’s Applicable Percentage thereof.

(g) Obligations Absolute. The Borrower’s obligation to reimburse LC Disbursements as provided in paragraph (f) of this Section shall be absolute, unconditional and irrevocable, and shall be performed strictly in accordance with the terms of this Agreement under any and all circumstances whatsoever and irrespective of (i) any lack of validity or enforceability of any Letter of Credit, or any term or provision therein, (ii) any draft or other document presented under a Letter of Credit proving to be forged, fraudulent or invalid in any respect or any statement therein being untrue or inaccurate in any respect, (iii) payment by the Issuing Bank under a Letter of Credit against presentation of a draft or other document that does not comply strictly with the terms of such Letter of Credit, and (iv) any other event or circumstance whatsoever, whether or not similar to any of the foregoing, that might, but for the provisions of this Section, constitute a legal or equitable discharge of the Borrower’s obligations hereunder.

Neither the Administrative Agent, the Lenders nor the Issuing Bank, nor any of their Related Parties, shall have any liability or responsibility by reason of or in connection with the issuance or transfer of any Letter of Credit by the Issuing Bank or any payment or failure to make any payment thereunder (irrespective of any of the circumstances referred to in the preceding sentence), or any error, omission, interruption, loss or delay in transmission or delivery of any draft, notice or other communication under or relating to any Letter of Credit (including any document required to make a drawing thereunder), any error in interpretation of technical terms or any consequence arising from causes beyond the control of the Issuing Bank; provided that the foregoing shall not be construed to excuse the Issuing Bank from liability to the Borrower to the extent of any direct damages (as opposed to consequential damages, claims in respect of which are hereby waived by the Borrower to the extent permitted by applicable law) suffered by the Borrower that are caused by the Issuing Bank’s gross negligence or willful misconduct when determining whether drafts and other documents presented under a Letter of Credit comply with the terms thereof. The parties hereto expressly agree that:

(i) the Issuing Bank may accept documents that appear on their face to be in substantial compliance with the terms of a Letter of Credit without responsibility for further investigation, regardless of any notice or information to the contrary, and may make payment upon presentation of documents that appear on their face to be in substantial compliance with the terms of such Letter of Credit;

(ii) the Issuing Bank shall have the right, in its sole discretion, to decline to accept such documents and to make such payment if such documents are not in strict compliance with the terms of such Letter of Credit; and

(iii) this sentence shall establish the standard of care to be exercised by the Issuing Bank when determining whether drafts and other documents presented under a Letter of Credit comply with the terms thereof (and the parties hereto hereby waive, to the extent permitted by applicable law, any standard of care inconsistent with the foregoing).

 

- 32 -


(h) Disbursement Procedures. The Issuing Bank shall, within a reasonable time following its receipt thereof, examine all documents purporting to represent a demand for payment under a Letter of Credit. The Issuing Bank shall promptly after such examination notify the Administrative Agent and the Borrower by telephone (confirmed by telecopy) of such demand for payment and whether the Issuing Bank has made or will make an LC Disbursement thereunder; provided that any failure to give or delay in giving such notice shall not relieve the Borrower of its obligation to reimburse the Issuing Bank and the Lenders with respect to any such LC Disbursement.

(i) Interim Interest. If the Issuing Bank shall make any LC Disbursement, then, unless the Borrower shall reimburse such LC Disbursement in full on the date such LC Disbursement is made, the unpaid amount thereof shall bear interest, for each day from and including the date such LC Disbursement is made to but excluding the date that the Borrower reimburses such LC Disbursement, at the rate per annum then applicable to ABR Loans; provided that, if the Borrower fails to reimburse such LC Disbursement within two Business Days following the date when due pursuant to paragraph (f) of this Section, then the provisions of Section 2.12(c) shall apply. Interest accrued pursuant to this paragraph shall be for the account of the Issuing Bank, except that interest accrued on and after the date of payment by any Lender pursuant to paragraph (f) of this Section to reimburse the Issuing Bank shall be for the account of such Lender to the extent of such payment.

(j) Replacement of the Issuing Bank. The Issuing Bank may be replaced at any time by written agreement between the Borrower, the Administrative Agent, the replaced Issuing Bank and the successor Issuing Bank. The Administrative Agent shall notify the Lenders of any such replacement of the Issuing Bank. At the time any such replacement shall become effective, the Borrower shall pay all unpaid fees accrued for the account of the replaced Issuing Bank pursuant to Section 2.11(b). From and after the effective date of any such replacement, (i) the successor Issuing Bank shall have all the rights and obligations of the replaced Issuing Bank under this Agreement with respect to Letters of Credit to be issued thereafter and (ii) references herein to the term “Issuing Bank” shall be deemed to refer to such successor or to any previous Issuing Bank, or to such successor and all previous Issuing Banks, as the context shall require. After the replacement of the Issuing Bank hereunder, the replaced Issuing Bank shall remain a party hereto and shall continue to have all the rights and obligations of the Issuing Bank under this Agreement with respect to Letters of Credit issued by it prior to such replacement, but shall not be required to issue additional Letters of Credit.

(k) Cash Collateralization. If the Borrower shall be required to provide Cash Collateral for LC Exposure pursuant to Section 2.09(a), Section 2.10(b) or the last paragraph of Article VII, the Borrower shall immediately deposit into a segregated collateral account or accounts (herein, collectively, the “Letter of Credit Collateral Account”) in the name and under the dominion and control of the Administrative Agent Cash denominated in Dollars in an amount equal to the amount required under Section 2.09(a), Section 2.10(b) or the last paragraph of Article VII, as applicable. Such deposit shall be held by the Administrative Agent as collateral in the first instance for the LC Exposure under this Agreement and thereafter for the payment of the Secured Obligations, and for these purposes the Borrower hereby grants a security interest to the Administrative Agent for the benefit of the Lenders in the Letter of Credit Collateral Account and in any financial assets (as defined in the Uniform Commercial Code) or other property held therein.

 

- 33 -


SECTION 2.06. Funding of Borrowings.

(a) Funding by Lenders. Each Lender shall make each Loan to be made by it hereunder on the proposed date thereof by wire transfer of immediately available funds by 1:00 p.m., New York City time, to the account of the Administrative Agent most recently designated by it for such purpose by notice to the Lenders; provided that Swingline Loans made by the Swingline Lender shall be made as provided in Section 2.04. The Administrative Agent will make such Loans available to the Borrower by promptly crediting the amounts so received, in like funds, to an account of the Borrower designated by the Borrower in the applicable Borrowing Request; provided that ABR Borrowings made to finance the reimbursement of an LC Disbursement as provided in Section 2.05(f) shall be remitted by the Administrative Agent to the Issuing Bank.

(b) Presumption by the Administrative Agent. Unless the Administrative Agent shall have received notice from a Lender prior to the proposed date of any Borrowing that such Lender will not make available to the Administrative Agent such Lender’s share of such Borrowing, the Administrative Agent may assume that such Lender has made such share available on such date in accordance with paragraph (a) of this Section and may, in reliance upon such assumption, make available to the Borrower a corresponding amount. In such event, if a Lender has not in fact made its share of the applicable Borrowing available to the Administrative Agent, then the applicable Lender and the Borrower severally agree to pay to the Administrative Agent forthwith on demand such corresponding amount with interest thereon, for each day from and including the date such amount is made available to the Borrower to but excluding the date of payment to the Administrative Agent, at (i) in the case of such Lender, the Federal Funds Effective Rate or (ii) in the case of the Borrower, the interest rate applicable to ABR Loans. If such Lender pays such amount to the Administrative Agent, then such amount shall constitute such Lender’s Loan included in such Borrowing. Nothing in this paragraph shall relieve any Lender of its obligation to fulfill its commitments hereunder, and shall be without prejudice to any claim the Borrower may have against a Lender that shall have failed to make such payment to the Administrative Agent.

SECTION 2.07. Interest Elections.

(a) Elections by the Borrower for Borrowings. Subject to Section 2.03(d), the Loans constituting each Borrowing initially shall be of the Type specified in the applicable Borrowing Request and, in the case of a Eurocurrency Borrowing, shall have the Interest Period specified in such Borrowing Request. Thereafter, the Borrower may elect to convert such Borrowing to a Borrowing of a different Type or to continue such Borrowing as a Borrowing of the same Type and, in the case of a Eurocurrency Borrowing, may elect the Interest Period therefor, all as provided in this Section. The Borrower may elect different options with respect to different portions of the affected Borrowing, in which case each such portion shall be allocated ratably among the Lenders holding the Loans constituting such Borrowing, and the Loans constituting each such portion shall be considered a separate Borrowing. This Section shall not apply to Swingline Borrowings, which may not be converted or continued.

 

- 34 -


(b) Notice of Elections. To make an election pursuant to this Section, the Borrower shall notify the Administrative Agent of such election by telephone by the time that a Borrowing Request would be required under Section 2.03 if the Borrower were requesting a Borrowing of the Type resulting from such election to be made on the effective date of such election. Each such telephonic Interest Election Request shall be irrevocable and shall be confirmed promptly (but no later than the close of business on the date of such request) by hand delivery or telecopy to the Administrative Agent of a written Interest Election Request signed by the Borrower.

(c) Content of Interest Election Requests. Each telephonic and written Interest Election Request shall specify the following information in compliance with Section 2.02:

(i) the Borrowing to which such Interest Election Request applies and, if different options are being elected with respect to different portions thereof, the portions thereof to be allocated to each resulting Borrowing (in which case the information to be specified pursuant to clauses (iii) and (iv) of this paragraph shall be specified for each resulting Borrowing);

(ii) the effective date of the election made pursuant to such Interest Election Request, which shall be a Business Day;

(iii) whether, in the case of a Borrowing denominated in Dollars, the resulting Borrowing is to be an ABR Borrowing or a Eurocurrency Borrowing; and

(iv) if the resulting Borrowing is a Eurocurrency Borrowing, the Interest Period therefor after giving effect to such election, which shall be a period contemplated by the definition of the term “Interest Period” and permitted under Section 2.02(d).

(d) Notice by the Administrative Agent to the Lenders. Promptly following receipt of an Interest Election Request, the Administrative Agent shall advise each Lender of the details thereof and of such Lender’s portion of each resulting Borrowing.

(e) Failure to Elect; Events of Default. If the Borrower fails to deliver a timely and complete Interest Election Request with respect to a Eurocurrency Borrowing prior to the end of the Interest Period therefor, then, unless such Borrowing is repaid as provided herein, at the end of such Interest Period such Borrowing shall be converted to a Eurocurrency Borrowing having an Interest Period of one month. Notwithstanding any contrary provision hereof, if an Event of Default has occurred and is continuing, then, so long as an Event of Default is continuing, no newly incurred Eurocurrency Borrowing may have an Interest Period of more than one month’s duration unless otherwise consented to by the Administrative Agent (after consultation with the Required Lenders).

SECTION 2.08. Termination, Reduction or Increase of the Commitments.

(a) Scheduled Termination. Unless previously terminated, the Commitments shall terminate on the Commitment Termination Date.

 

- 35 -


(b) Voluntary Termination or Reduction. The Borrower may at any time terminate, or from time to time reduce, the Commitments; provided that (i) each reduction of the Commitments shall be in an amount that is $5,000,000 (or, if less, the entire remaining amount of the Commitments) or a larger multiple of $2,500,000 in excess thereof and (ii) the Borrower shall not terminate or reduce the Commitments if, after giving effect to any concurrent prepayment of the Loans in accordance with Section 2.10, the total Revolving Credit Exposures would exceed the total Commitments. Any such reduction of the Commitments below the principal amount of the Swingline Loans permitted under Section 2.04(a)(i) and the Letters of Credit permitted under Section 2.05(c)(i) shall result in a dollar-for-dollar reduction of such amounts as applicable.

(c) Notice of Voluntary Termination or Reduction. The Borrower shall notify the Administrative Agent of any election to terminate or reduce the Commitments under paragraph (b) of this Section at least three Business Days prior to the effective date of such termination or reduction, specifying such election and the effective date thereof. Promptly following receipt of any notice, the Administrative Agent shall advise the Lenders of the contents thereof. Each notice delivered by the Borrower pursuant to this Section shall be irrevocable; provided that a notice of termination of the Commitments delivered by the Borrower may state that such notice is conditioned upon the effectiveness of other credit facilities, in which case such notice may be revoked by the Borrower (by notice to the Administrative Agent on or prior to the specified effective date) if such condition is not satisfied.

(d) Effect of Termination or Reduction. Any termination or reduction of the Commitments shall be permanent. Each reduction of the Commitments shall be made ratably among the Lenders in accordance with their respective Commitments; provided that, prior to the Step-Up Date, any reduction in Commitments shall be applied first, to reduce the Step-Up Date Commitments until the Step-Up Date Commitments are reduced to zero and, thereafter pro rata to the remaining Commitments.

(e) Increase of the Commitments.

(i) Requests for Increase by Borrower. The Borrower may at any time propose that the Commitments hereunder be increased (each such proposed increase being a “Commitment Increase”) by notice to the Administrative Agent, specifying each existing Lender (each an “Increasing Lender”) and/or each additional lender (each an “Assuming Lender”) that shall have agreed to an additional Commitment and the date on which such increase is to be effective (the “Commitment Increase Date”), which shall be a Business Day at least three Business Days after delivery of such notice and 30 days prior to the Commitment Termination Date; provided that:

(A) each increase shall be in a minimum amount of at least $5,000,000 or a larger multiple of $2,500,000 in excess thereof (or such lesser amount as shall be determined in the discretion of the Administrative Agent);

(B) a Qualified IPO shall have been consummated;

 

- 36 -


(C) the aggregate amount of all Commitment Increases after the Closing Date shall not exceed the sum of (x) $35,000,000 and (y) the amount that would not result in a breach of Section 6.07(d) on the date of the incurrence, and after giving effect to the incurrence and the application of the proceeds thereof (assuming for purposes of calculating the Secured Debt Amount that the aggregate amount of all Commitments in excess of $260,000,000 are fully drawn);

(D) each Assuming Lender shall be consented to by the Administrative Agent and the Issuing Bank (such consents not to be unreasonably withheld);

(E) no Default shall have occurred and be continuing on such Commitment Increase Date or shall result from the proposed Commitment Increase; and

(F) the representations and warranties contained in this Agreement shall be true and correct in all material respects (or, in the case of the representations and warranties in Sections 3.01 (first sentence with respect to the Obligors), 3.02, 3.04, 3.11 and 3.15 of this Agreement, and in Sections 2.01, 2.02 and 2.04 through 2.08 of the Guarantee and Security Agreement, true and correct in all respects) on and as of the Commitment Increase Date as if made on and as of such date (or, if any such representation or warranty is expressly stated to have been made as of a specific date, as of such specific date).

(ii) Effectiveness of Commitment Increase by Borrower. The Assuming Lender, if any, shall become a Lender hereunder as of such Commitment Increase Date and the Commitment of any Increasing Lender and such Assuming Lender shall be increased as of such Commitment Increase Date; provided that:

(A) the Administrative Agent shall have received on or prior to 11:00 a.m., New York City time, on such Commitment Increase Date a certificate of a duly authorized officer of the Borrower stating that each of the applicable conditions to such Commitment Increase set forth in the foregoing paragraph (i) has been satisfied; and

(B) each Assuming Lender or Increasing Lender shall have delivered to the Administrative Agent, on or prior to 11:00 a.m., New York City time, on such Commitment Increase Date, an agreement, in form and substance reasonably satisfactory to the Borrower and the Administrative Agent, pursuant to which such Lender shall, effective as of such Commitment Increase Date, undertake a Commitment or an increase of Commitment, duly executed by such Assuming Lender or Increasing Lender, as applicable, and the Borrower and acknowledged by the Administrative Agent.

(iii) Recordation into Register. Upon its receipt of an agreement referred to in clause (ii)(y) above executed by an Assuming Lender or an Increasing Lender, together with the certificate referred to in clause (ii)(x) above, the Administrative Agent shall, if

 

- 37 -


such agreement has been completed, (x) accept such agreement, (y) record the information contained therein in the Register and (z) give prompt notice thereof to the Borrower.

(iv) Adjustments of Borrowings upon Effectiveness of Increase and Step-Up Date. In the event that the Administrative Agent shall have received notice from the Borrower as to any agreement with respect to a Commitment Increase prior to the relevant Commitment Increase Date and the actions provided for in clauses (ii)(x) and (ii)(y) above shall have occurred by 9:00 a.m., New York City time, on such Commitment Increase Date or shall have received notice at least 4 Business Days prior to the proposed Step-Up Date; provided that the conditions to the Step-Up Date have been satisfied by 12:00 noon New York City time as of the Business Day immediately preceding such proposed Step-Up Date, the Administrative Agent shall notify the Lenders (including any Assuming Lenders) of the occurrence of such Commitment Increase Date or Step-Up Date, as applicable, promptly on such date by facsimile transmission or electronic messaging system. If on the Commitment Increase Date or Step-Up Date, as applicable, any Loans shall be outstanding, the Borrower will borrow from each of the Increasing Lenders or Lenders with Step-Up Date Commitments, as applicable, and the Increasing Lenders or Lenders with Step-Up Date Commitments, as applicable, will make Loans to the Borrower (in the case of Eurocurrency Loans, with Interest Period(s) ending on the date(s) of any then outstanding Interest Period(s); provided that for any outstanding Interest Period of less than 1-month, the LIBO Rate will be equal to 1-month LIBOR), and (notwithstanding the provisions in this Agreement requiring that borrowings and prepayments be made ratably in accordance with the principal amounts of the Loans held by the Lenders) the Borrower shall prepay the Loans held by the other Lenders (other than the Increasing Lenders or Lenders with Step-Up Date Commitments) in such amounts as may be necessary, together with any amounts payable under Section 2.15 as a result of such prepayment, so that after giving effect to such Loans and prepayments, the Loans (and Interest Period(s) of Eurocurrency Loan(s)) shall be held by the Lenders pro rata in accordance with the respective amounts of their Initial Commitments or Commitments, as applicable (as modified hereby). Concurrently therewith, the Lenders shall be deemed to have adjusted their participation interests in any outstanding Letters of Credit so that such interests are held ratably in accordance with their Initial Commitments or Commitments, as applicable, as so increased.

SECTION 2.09. Repayment of Loans; Evidence of Debt.

(a) Repayment. The Borrower hereby unconditionally promises to pay the Loans to the Administrative Agent for the account of the Lenders the outstanding principal amount of the Loans on the Final Maturity Date.

In addition, on the Commitment Termination Date (or otherwise in connection with a Letter of Credit with an expiration date after the Commitment Termination Date, such earlier date as required by the Issuing Bank), the Borrower shall deposit into the Letter of Credit Collateral Account Cash in an amount equal to 102% of the undrawn face amount of all Letters of Credit outstanding on the close of business on the Commitment Termination Date, such deposit to be held by the Administrative Agent as collateral security for the LC Exposure under this Agreement in respect of the undrawn portion of such Letters of Credit.

 

- 38 -


(b) Manner of Payment. Prior to any repayment or prepayment of any Borrowings hereunder, the Borrower shall select the Borrowing or Borrowings to be paid and shall notify the Administrative Agent by telephone (confirmed by telecopy) of such selection not later than 11:00 a.m., New York City time, three Business Days before the scheduled date of such repayment; provided that each repayment of Borrowings shall be applied to repay any outstanding ABR Borrowings before any other Borrowings. If the Borrower fails to make a timely selection of the Borrowing or Borrowings to be repaid or prepaid, such payment shall be applied, first, to pay any outstanding ABR Borrowings and, second, to other Borrowings in the order of the remaining duration of their respective Interest Periods (the Borrowing with the shortest remaining Interest Period to be repaid first). Each payment of a Borrowing shall be applied ratably to the Loans included in such Borrowing.

(c) Maintenance of Records by Lenders. Each Lender shall maintain in accordance with its usual practice records evidencing the indebtedness of the Borrower to such Lender resulting from each Loan made by such Lender, including the amounts of principal and interest payable and paid to such Lender from time to time hereunder.

(d) Maintenance of Records by the Administrative Agent. The Administrative Agent shall maintain records in which it shall record (i) the amount of each Loan made hereunder, the Type thereof and each Interest Period therefor, (ii) the amount of any principal or interest due and payable or to become due and payable from the Borrower to each Lender hereunder and (iii) the amount of any sum received by the Administrative Agent hereunder for the account of the Lenders and each Lender’s share thereof.

(e) Effect of Entries. The entries made in the records maintained pursuant to paragraph (c) or (d) of this Section shall be prima facie evidence, absent obvious error, of the existence and amounts of the obligations recorded therein; provided that the failure of any Lender or the Administrative Agent to maintain such records or any error therein shall not in any manner affect the obligation of the Borrower to repay the Loans in accordance with the terms of this Agreement.

(f) Promissory Notes. Any Lender may request that Loans made by it be evidenced by a promissory note. In such event, the Borrower shall prepare, execute and deliver to such Lender a promissory note payable to such Lender (or, if requested by such Lender, to such Lender and its registered assigns) and in a form approved by the Administrative Agent and reasonably satisfactory to the Borrower. Thereafter, the Loans evidenced by such promissory note and interest thereon shall at all times (including after assignment pursuant to Section 9.04) be represented by one or more promissory notes in such form payable to the payee named therein (or, if such promissory note is a registered note, to such payee and its registered assigns).

 

- 39 -


SECTION 2.10. Prepayment of Loans.

(a) Optional Prepayments. The Borrower shall have the right at any time and from time to time to prepay any Borrowing in whole or in part, without premium or penalty except for payments under Section 2.15, subject to the requirements of this Section.

(b) Mandatory Prepayments due to Borrowing Base Deficiency. In the event that at any time any Borrowing Base Deficiency shall exist, the Borrower shall prepay the Loans (or provide Cash Collateral for Letters of Credit as contemplated by Section 2.05(k)), or reduce Other Covered Indebtedness, in such amounts as shall be necessary so that such Borrowing Base Deficiency is immediately cured, provided that (i) the aggregate amount of such prepayment of Loans (and Cash Collateral for Letters of Credit) shall be at least equal to the Revolving Credit Exposure’s ratable share of the aggregate prepayment and reduction of Other Covered Indebtedness and (ii) if, within five Business Days after delivery of a Borrowing Base Certificate demonstrating such Borrowing Base Deficiency (and/or at such other times as the Borrower has knowledge of such Borrowing Base Deficiency), the Borrower shall present the Administrative Agent with a reasonably feasible plan to enable such Borrowing Base Deficiency to be cured within 30 Business Days (which 30-Business Day period shall include the five Business Days permitted for delivery of such plan), then such prepayment or reduction shall not be required to be effected immediately but may be effected in accordance with such plan (with such modifications as the Borrower may reasonably determine), so long as such Borrowing Base Deficiency is cured within such 30-Business Day period.

(c) Notices, Etc. The Borrower shall notify the Administrative Agent (and in the case of prepayment of a Swingline Loan, the Swingline Lender) by telephone (confirmed by telecopy) of any prepayment hereunder (i) in the case of prepayment of a Eurocurrency Borrowing, not later than 1:00 p.m., New York City time, three Business Days before the date of prepayment, (ii) in the case of prepayment of an ABR Borrowing, not later than 1:00 p.m., New York City time, on the date of prepayment or (iii) in the case of prepayment of a Swingline Loan, not later than 1:00 p.m. New York City time, on the date of prepayment. Each such notice shall be irrevocable and shall specify the prepayment date, the principal amount of each Borrowing or portion thereof to be prepaid and, in the case of a mandatory prepayment, a reasonably detailed calculation of the amount of such prepayment; provided that, if a notice of prepayment is given in connection with a conditional notice of termination of the Commitments as contemplated by Section 2.08, then such notice of prepayment may be revoked if such notice of termination is revoked in accordance with Section 2.08. Promptly following receipt of any such notice relating to a Borrowing, the Administrative Agent shall advise the Lenders of the contents thereof. Each partial prepayment of any Borrowing shall be in an amount that would be permitted in the case of a Borrowing of the same Type as provided in Section 2.02 or in the case of a Swingline Loan, as provided in Section 2.04, except as necessary to apply fully the required amount of a mandatory prepayment. Each prepayment of a Borrowing shall be applied ratably to the Loans included in the prepaid Borrowing. Prepayments shall be accompanied by accrued interest to the extent required by Section 2.12 and shall be made in the manner specified in Section 2.09(b).

 

- 40 -


SECTION 2.11. Fees.

(a) Commitment Fee. The Borrower agrees to pay to the Administrative Agent for the account of each Lender a commitment fee, which shall accrue at a rate equal to (i) the Unused Fee Rate, times (ii) the average daily unused amount of the Commitment of such Lender during the period from and including the Closing Date to but excluding the earlier of the date such Commitment terminates and the Commitment Termination Date. Accrued commitment fees shall be payable within three Business Day after each Quarterly Date and on the earlier of the date the Commitments terminate and the Commitment Termination Date, commencing on the first such date to occur after the Closing Date. All commitment fees shall be computed on the basis of a year of 360 days and shall be payable for the actual number of days elapsed (including the first day but excluding the last day). For purposes of computing commitment fees, the Commitment of a Lender shall be deemed to be used to the extent of the outstanding Loans and LC Exposure of such Lender (and the Swingline Exposure of such Lender shall be disregarded for such purpose).

(b) Letter of Credit Fees. The Borrower agrees to pay (i) to the Administrative Agent for the account of each Lender a participation fee with respect to its participations in Letters of Credit, which shall accrue at a rate per annum equal to the Applicable Margin applicable to interest on Eurocurrency Loans on the average daily amount of such Lender’s LC Exposure (excluding any portion thereof attributable to unreimbursed LC Disbursements) during the period from and including the Closing Date to but excluding the later of the date on which such Lender’s Commitment terminates and the date on which such Lender ceases to have any LC Exposure, and (ii) to the Issuing Bank a fronting fee, which shall accrue at the rate of 0.25% per annum on the average daily amount of the LC Exposure (excluding any portion thereof attributable to unreimbursed LC Disbursements) during the period from and including the Closing Date to but excluding the later of the date of termination of the Commitments and the date on which there ceases to be any LC Exposure, as well as the Issuing Bank’s standard fees with respect to the issuance, amendment, renewal or extension of any Letter of Credit or processing of drawings thereunder. Participation fees and fronting fees accrued through and including each Quarterly Date shall be payable on the third Business Day following such Quarterly Date, commencing on the first such date to occur after the Closing Date; provided that, all such fees with respect to the Letters of Credit shall be payable on the date on which the Commitments terminate (the “termination date”) the Borrower shall pay any such fees that have accrued and that are unpaid on the termination date and, in the event any Letters of Credit shall be outstanding that have expiration dates after the termination date, the Borrower shall prepay on the termination date the full amount of the participation and fronting fees that will accrue on such Letters of Credit subsequent to the termination date through but not including the date such outstanding Letters of Credit are scheduled to expire (and in that connection, the Lenders agree not later than the date two Business Days after the date upon which the last such Letter of Credit shall expire or be terminated to rebate to the Borrower the excess, if any, of the aggregate participation and fronting fees that have been prepaid by the Borrower over the amount of such fees that ultimately accrue through the date of such expiration or termination). Any other fees payable to the Issuing Bank pursuant to this paragraph shall be payable within 10 Business Days after demand. All participation fees and fronting fees shall be computed on the basis of a year of 360 days and shall be payable for the actual number of days elapsed (including the first day but excluding the last day).

 

- 41 -


(c) Administrative Agent Fees. The Borrower agrees to pay to the Administrative Agent, for its own account, fees payable in the amounts and at the times separately agreed upon between the Borrower and the Administrative Agent.

(d) Upfront Fees. In addition, the Borrower agrees to pay to the Lenders on the Closing Date upfront fees in the amounts and at the times separately agreed upon in writing.

(e) Payment of Fees. All fees payable hereunder shall be paid on the dates due, in Dollars and immediately available funds, to the Administrative Agent (or to the Issuing Bank, in the case of fees payable to it) for distribution, in the case of facility fees and participation fees, to the Lenders entitled thereto. Fees paid shall not be refundable under any circumstances absent obvious error.

SECTION 2.12. Interest.

(a) ABR Loans. The Loans constituting each ABR Borrowing (including each Swingline Loan) shall bear interest at a rate per annum equal to the Alternate Base Rate plus the Applicable Margin.

(b) Eurocurrency Loans. The Loans constituting each Eurocurrency Borrowing shall bear interest at a rate per annum equal to the Adjusted LIBO Rate for the related Interest Period for such Borrowing plus the Applicable Margin.

(c) Default Interest. Notwithstanding the foregoing clauses (a) and (b), if any principal of or interest on any Loan or any fee or other amount payable by the Borrower hereunder is not paid when due, whether at stated maturity, upon acceleration, by mandatory prepayment or otherwise, such overdue amount shall bear interest, after as well as before judgment, at a rate per annum equal to (i) in the case of overdue principal of any Loan, 2% plus the rate otherwise applicable to such Loan as provided above or (ii) in the case of any other amount, 2% plus the rate applicable to ABR Loans as provided in paragraph (a) of this Section.

(d) Payment of Interest. Accrued interest on each Loan shall be payable in arrears on each Interest Payment Date for such Loan in Dollars and upon termination of the Commitments (including on the Commitment Termination Date); provided that (i) interest accrued pursuant to paragraph (c) of this Section shall be payable on demand, (ii) in the event of any repayment or prepayment of any Loan (other than a prepayment of an ABR Loan prior to the Commitment Termination Date), accrued interest on the principal amount repaid or prepaid shall be payable on the date of such repayment or prepayment and (iii) in the event of any conversion of any Eurocurrency Borrowing denominated in Dollars prior to the end of the Interest Period therefor, accrued interest on such Borrowing shall be payable on the effective date of such conversion.

(e) Computation. All interest hereunder shall be computed on the basis of a year of 360 days, except that interest computed by reference to the Alternate Base Rate at times when the Alternate Base Rate is based on the Prime Rate shall be computed on the basis of a year of 365 days (or 366 days in a leap year), and in each case shall be payable for the actual number of days elapsed (including the first day but excluding the last day). The applicable Alternate Base Rate or Adjusted LIBO Rate shall be determined by the Administrative Agent, and such determination shall be conclusive absent manifest error.

 

- 42 -


SECTION 2.13. Alternate Rate of Interest. If prior to the commencement of the Interest Period for any Eurocurrency Borrowing:

(a) the Administrative Agent determines (which determination shall be conclusive absent manifest error) that adequate and reasonable means do not exist for ascertaining the Adjusted LIBO Rate for such Interest Period; or

(b) the Administrative Agent is advised by the Required Lenders that the Adjusted LIBO Rate for such Interest Period will not adequately and fairly reflect the cost to such Lenders of making or maintaining their respective Loans included in such Borrowing for such Interest Period;

then the Administrative Agent shall give notice thereof to the Borrower and the Lenders by telephone or telecopy as promptly as practicable thereafter and, until the Administrative Agent notifies the Borrower and the Lenders that the circumstances giving rise to such notice no longer exist, (i) any Interest Election Request that requests the conversion of any Borrowing to, or the continuation of any Borrowing as, a Eurocurrency Borrowing shall be ineffective and such Borrowing (unless prepaid) shall be continued as, or converted to, an ABR Borrowing and (ii) if any Borrowing Request that requests a Eurocurrency Borrowing, such Borrowing shall be made as an ABR Borrowing.

SECTION 2.14. Increased Costs.

(a) Increased Costs Generally. If any Change in Law shall:

(i) impose, modify or deem applicable any reserve, special deposit or similar requirement against assets of, deposits with or for account of, or credit extended by, any Lender (except any such reserve requirement reflected in the Adjusted LIBO Rate) or the Issuing Bank; or

(ii) impose on any Lender or the Issuing Bank or the London interbank market any other condition (other than Taxes) affecting this Agreement or Eurocurrency Loans made by such Lender or any Letter of Credit or participation therein;

and the result of any of the foregoing shall be to increase the cost to such Lenders or such other Recipient of making or maintaining any Eurocurrency Loan (or of maintaining its obligation to make any such Loan) or to increase the cost to such Lender or the Issuing Bank or other Recipient of participating in, issuing or maintaining any Letter of Credit or to reduce the amount of any sum received or receivable by such Lender or the Issuing Bank or other Recipient hereunder (whether of principal, interest or otherwise), then the Borrower will pay to such Lender or the Issuing Bank or other Recipient, as the case may be, in Dollars, such additional amount or amounts as will compensate such Lender or the Issuing Bank, as the case may be, for such additional costs incurred or reduction suffered.

 

- 43 -


(b) Capital or Liquidity Requirements. If any Lender or the Issuing Bank determines that any Change in Law regarding capital or liquidity requirements has or would have the effect of reducing the rate of return on such Lender’s or the Issuing Bank’s capital or on the capital of such Lender’s or the Issuing Bank’s holding company, if any, as a consequence of this Agreement or the Loans made by, or participations in Swingline Loans and Letters of Credit held by, such Lender, or the Letters of Credit issued by the Issuing Bank, to a level below that which such Lender or the Issuing Bank or such Lender’s or the Issuing Bank’s holding company could have achieved but for such Change in Law (taking into consideration such Lender’s or the Issuing Bank’s policies and the policies of such Lender’s or the Issuing Bank’s holding company with respect to capital adequacy), by an amount deemed to be material by such Lender or Issuing Bank, then from time to time the Borrower will pay to such Lender or the Issuing Bank, as the case may be, in Dollars, such additional amount or amounts as will compensate such Lender or the Issuing Bank or such Lender’s or the Issuing Bank’s holding company for any such reduction suffered.

(c) Certificates from Lenders. A certificate of a Lender or the Issuing Bank setting forth the amount or amounts, in Dollars, necessary to compensate such Lender or the Issuing Bank or its holding company, as the case may be, as specified in paragraph (a) or (b) of this Section shall be promptly delivered to the Borrower and shall be conclusive absent manifest error. The Borrower shall pay such Lender or the Issuing Bank, as the case may be, the amount shown as due on any such certificate within 10 Business Days after receipt thereof.

(d) Delay in Requests. Failure or delay on the part of any Lender or the Issuing Bank to demand compensation pursuant to this Section shall not constitute a waiver of such Lender’s or the Issuing Bank’s right to demand such compensation; provided that the Borrower shall not be required to compensate a Lender or the Issuing Bank pursuant to this Section for any increased costs or reductions incurred more than six months prior to the date that such Lender or the Issuing Bank, as the case may be, notifies the Borrower of the Change in Law giving rise to such increased costs or reductions and of such Lender’s or the Issuing Bank’s intention to claim compensation therefor; provided further that, if the Change in Law giving rise to such increased costs or reductions is retroactive, then the six-month period referred to above shall be extended to include the period of retroactive effect thereof.

SECTION 2.15. Break Funding Payments. In the event of (a) the payment of any principal of any Eurocurrency Loan other than on the last day of an Interest Period therefor (including as a result of the occurrence of any Commitment Increase Date or an Event of Default), (b) the conversion of any Eurocurrency Loan other than on the last day of an Interest Period therefor, (c) the failure to borrow, convert, continue or prepay any Loan on the date specified in any notice delivered pursuant hereto (including, in connection with any Commitment Increase Date, and regardless of whether such notice is permitted to be revocable under Section 2.10(c) and is revoked in accordance herewith), or (d) the assignment as a result of a request by the Borrower pursuant to Section 2.19(b) of any Eurocurrency Loan other than on the last day of an Interest Period therefor, then, in any such event, the Borrower shall compensate each affected Lender for the loss (excluding loss of anticipated profits), cost and expense attributable to such event. In the case of a Eurocurrency Loan, the loss to any Lender attributable to any such event shall be deemed to include an amount determined by such Lender to be equal to the excess, if any, of

 

- 44 -


(i) the amount of interest that such Lender would pay for a deposit equal to the principal amount of such Loan for the period from the date of such payment, conversion, failure or assignment to the last day of the then current Interest Period for such Loan (or, in the case of a failure to borrow, convert or continue, the duration of the Interest Period that would have resulted from such borrowing, conversion or continuation) if the interest rate payable on such deposit were equal to the Adjusted LIBO Rate for such Interest Period, over

(ii) the amount of interest that such Lender would earn on such principal amount for such period if such Lender were to invest such principal amount for such period at the interest rate that would be bid by such Lender (or an affiliate of such Lender) for deposits denominated in Dollars from other banks in the eurocurrency market at the commencement of such period.

Payment under this Section shall be made upon request of a Lender delivered not later than five Business Days following the payment, conversion, or failure to borrow, convert, continue or prepay that gives rise to a claim under this Section accompanied by a certificate of such Lender setting forth the amount or amounts that such Lender is entitled to receive pursuant to this Section, which certificate shall be conclusive absent manifest error. The Borrower shall pay such Lender the amount shown as due on any such certificate within 10 days after receipt thereof.

SECTION 2.16. Taxes.

(a) Issuing Bank. For purposes of this Section 2.16, the term “Lender” includes any Issuing Bank.

(b) Payments Free of Taxes. Any and all payments by or on account of any obligation of the Borrower hereunder or under any other Loan Document shall be made without deduction or withholding for any Taxes except as required by applicable law. If any applicable law (as determined in the good faith discretion of an applicable Withholding Agent) required the deduction or withholding of any Tax from any such payment by a Withholding Agent, then the applicable Withholding Agent shall be entitled to make such deduction or withhold and shall timely pay the full amount deducted or withheld to the relevant Governmental Authority in accordance with applicable law, and, if such Tax is an Indemnified Tax, then (i) the sum payable by the Borrower shall be increased as necessary so that after such deduction or withholding has been made (including such deductions and withholdings applicable to additional sums payable under this Section) the applicable Recipient receives an amount equal to the sum it would have received had no such deductions been made.

(c) Payment of Other Taxes by the Borrower. The Borrower shall timely pay to the relevant Governmental Authority in accordance with applicable law, or at the option of the Administrative Agent timely reimburse it for the payment of, any Other Taxes.

(d) Indemnification by the Borrower. The Borrower shall indemnify each Recipient, and within 30 Business Days after written demand therefor, pay the full amount of any Indemnified Taxes (including Indemnified Taxes imposed or asserted on or attributable to

 

- 45 -


amounts payable under this Section) payable or paid by such Recipient and any reasonable expenses arising therefrom or with respect thereto, whether or not such Indemnified Taxes were correctly or legally imposed or asserted by the relevant Governmental Authority. A certificate as to the amount of such payment or liability delivered to the Borrower by a Lender or the Issuing Bank (with a copy to the Administrative Agent), or by the Administrative Agent on its own behalf or on behalf of a Lender or the Issuing Bank, shall be conclusive absent manifest error.

(e) Indemnification by the Lenders. Each Lender shall severally indemnify the Administrative Agent, within 10 Business Days after demand therefor, for (i) any Indemnified Taxes attributable to such Lender (but only to the extent that the Borrower has not already indemnified the Administrative Agent for such Indemnified Taxes and without limiting the obligation of the Borrower to do so), (ii) any Taxes attributable to such Lender’s failure to comply with the provisions of Section 9.04(e) relating to the maintenance of a Participant Register, and (iii) any Excluded Taxes attributable to such Lender, in each case, that are payable or paid by the Administrative Agent in connection with any Loan Document, and any reasonable expenses arising therefrom or with respect thereto, whether or not such Taxes were correctly or legally imposed or asserted by the relevant Governmental Authority. A certificate as to the amount of such payment or liability delivered to any Lender by the Administrative Agent shall be conclusive absent manifest error. Each Lender hereby authorizes the Administrative Agent to set off and apply any and all amounts at any time owing to such Lender under any Loan Document or otherwise payable by the Administrative Agent to the Lender from any other source against any amount due to the Administrative Agent under this paragraph (e).

(f) Evidence of Payments. As soon as practicable after any payment of Indemnified Taxes or Other Taxes by the Borrower to a Governmental Authority, the Borrower shall deliver to the Administrative Agent the original or a certified copy of a receipt issued by such Governmental Authority evidencing such payment, a copy of the return reporting such payment or other evidence of such payment reasonably satisfactory to the Administrative Agent.

(g) Status of Lenders. (i) Any Lender that is entitled to an exemption from or reduction of withholding Tax with respect to payments made under any Loan Document shall deliver to the Borrower and the Administrative Agent, at the time or times prescribed by applicable law or reasonably requested by the Borrower, such properly completed and executed documentation as will permit such payments to be made without withholding or at a reduced rate of withholding.

In addition, any Lender, if reasonably requested by the Borrower or the Administrative Agent, shall deliver such other documentation prescribed by applicable law or reasonably requested by the Borrower or the Administrative Agent as will enable the Borrower or the Administrative Agent to determine whether or not such Lender is subject to backup withholding or information reporting requirements.

(ii) Without limiting the generality of the foregoing, if the Borrower is resident for tax purposes in the United States:

(A) any Lender that is a U.S. Person shall deliver to the Borrower and the Administrative Agent (and such additional copies as shall be reasonably requested by the

 

- 46 -


Recipient) on or prior to the date on which such Lender become a Lender under this Agreement (and from time to time thereafter upon the reasonable request of the Borrower or the Administrative Agent), executed originals of Internal Revenue Service Form W-9 or any successor form certifying that such Lender is exempt from U.S. federal backup withholding tax;

(B) any Foreign Lender shall, to the extent it is legally entitled to do so, deliver to the Borrower and the Administrative Agent (and such additional copies as shall be reasonably requested by the Recipient) on or prior to the date on which such Foreign Lender becomes a Lender under this Agreement (and from time to time thereafter upon the reasonable request of the Borrower or the Administrative Agent), whichever of the following is applicable:

(i) in the case of a Foreign Lender claiming the benefits of an income tax treaty to which the United States is a party (x) with respect to payments of interest under any Loan Document, executed originals of Internal Revenue Service Form W-8BEN or any successor form establishing an exemption from, or reduction of, U.S. federal withholding Tax pursuant to the “interest” article of such tax treaty, and (y) with respect to any other applicable payments under any Loan Document, Internal Revenue Service Form W-8BEN or any successor form establishing an exemption from, or reduction of, U.S. federal withholding Tax pursuant to the “business profits” or “other income” article of such tax treaty,

(ii) executed originals of Internal Revenue Service Form W-8ECI or any successor form certifying that the income receivable pursuant to this Agreement is effectively connected with the conduct of a trade or business in the United States,

(iii) in the case of a Foreign Lender claiming the benefits of the exemption for portfolio interest under Section 881(c) of the Code, (I) a certificate substantially in the form of Exhibit H-1 to the effect that such Foreign Lender is not (x) a “bank” within the meaning of Section 881(c)(3)(A) of the Code, (y) a “10 percent shareholder” of the Borrower within the meaning of Section 881(c)(3)(B) of the Code, or (z) a “controlled foreign corporation” described in Section 881(c)(3)(C) of the Code (a “U.S. Tax Compliance Certificate”) and (II) executed originals of Internal Revenue Service Form W-8BEN or any successor form certifying that the Foreign Lender is not a United States Person, or

(iv) to the extent a Foreign Lender is not the beneficial owner, executed originals of Internal Revenue Service Form W-8IMY, Form W-8BEN, a U.S. Tax Compliance Certificate substantially in the form of Exhibit H-2 or Exhibit H-3, Internal Revenue Service Form W-9 and/or other certification documents, including applicable Internal Revenue Service forms, from each beneficial owner, as applicable; provided that if the Foreign Lender is a partnership and one or more direct or indirect partners of such Foreign Lender are claiming the portfolio interest exemption, such Foreign Lender may provide a U.S. Tax Compliance Certificate substantially in the form of Exhibit H-4 on behalf of each such direct and indirect partner;

(C) any Foreign Lender shall, to the extent it is legally entitled to do so, deliver to the Borrower and the Administrative Agent (and such additional copies as shall be

 

- 47 -


requested by the recipient) on or prior to the date on which such Foreign Lender becomes a Lender under this Agreement (and from time to time thereafter upon the reasonable request of the Borrower or the Administrative Agent), executed originals of any other form prescribed by applicable law as a basis for claiming exemption from or a reduction in U.S. federal withholding Tax, duly completed, together with such supplementary documentation as may be prescribed by applicable law to permit the Borrower or the Administrative Agent to determine the withholding or deduction required to be made; and

(D) if a payment made to a Lender under any Loan Document would be subject to U.S. federal withholding Tax imposed by FATCA if such Lender were to fail to comply with the applicable reporting or other requirements of FATCA (including those contained in Section 1471(b) or 1472(b) of the Code, as applicable), such Lender shall deliver to the Borrower and the Administrative Agent at the time or times prescribed by applicable law (including as prescribed by Section 1471(b)(3)(C)(i) of the Code) and such additional documentation reasonable requested by the Borrower or the Administrative Agent as may be necessary for the Borrower and the Administrative Agent to comply with their obligations (including any applicable reporting requirements) under FATCA, to determine that such Lender has complied with such Lender’s obligations under FATCA or to determine the amount to deduct and withhold from such payment. Solely for purposes of this clause (D), “FATCA” shall include any amendments made to FATCA after the date of this Agreement.

Each Lender agrees that if any form or certification previously delivered expires or becomes obsolete or inaccurate in any respect, it shall update such form or certificate or promptly notify the Borrower and the Administrative Agent in writing of its legal inability to do so.

(h) Treatment of Certain Refunds. If the Administrative Agent, any Lender or an Issuing Bank determines, in its sole discretion, that it has received a refund or credit (in lieu of such refund) of any Taxes or Other Taxes as to which it has been indemnified by the Borrower or with respect to which the Borrower has paid additional amounts pursuant to this Section, it shall pay to the Borrower an amount equal to such refund or credit (but only to the extent of indemnity payments made, or additional amounts paid, by the Borrower under this Section with respect to the Taxes or Other Taxes giving rise to such refund or credit), net of all reasonable out-of-pocket expenses of the Administrative Agent, any Lender or an Issuing Bank, as the case may be, and without interest (other than any interest paid by the relevant Governmental Authority with respect to such refund or credit); provided that the Borrower, upon the request of the Administrative Agent, any Lender or an Issuing Bank, agrees to repay the amount paid over to the Borrower (plus any penalties, interest or other charges imposed by the relevant Governmental Authority) to the Administrative Agent, any Lender or an Issuing Bank in the event the Administrative Agent, any Lender or an Issuing Bank is required to repay such refund to such Governmental Authority. This subsection shall not be construed to require the Administrative Agent, any Lender or an Issuing Bank to make available its tax returns or its books or records (or any other information relating to its taxes that it deems confidential) to the Borrower or any other Person.

(i) Survival. Each party’s obligations under this Section 2.16 shall survive the resignation or replacement of the Administrative Agent or any assignment of rights by, or the replacement of, a Lender, the termination of the Commitments and the repayment, satisfaction or discharge of all obligations under any Loan Document.

 

- 48 -


SECTION 2.17. Payments Generally; Pro Rata Treatment; Sharing of Set-offs.

(a) Payments by the Borrower. The Borrower shall make each payment required to be made by it hereunder (whether of principal, interest, fees or reimbursement of LC Disbursements, or under Section 2.14, 2.15 or 2.16, or otherwise) or under any other Loan Document (except to the extent otherwise provided therein) prior to 2:00 p.m., New York City time, on the date when due, in immediately available funds, without set-off or counterclaim. Any amounts received after such time on any date may, in the discretion of the Administrative Agent, be deemed to have been received on the next succeeding Business Day for purposes of calculating interest thereon. All such payments shall be made to the Administrative Agent at the Administrative Agent’s Account, except as otherwise expressly provided in the relevant Loan Document and except payments to be made directly to the Issuing Bank or the Swingline Lender as expressly provided herein and payments pursuant to Sections 2.14, 2.15, 2.16 and 9.03, which shall be made directly to the Persons entitled thereto. The Administrative Agent shall distribute any such payments received by it for the account of any other Person to the appropriate recipient promptly following receipt thereof. If any payment hereunder shall be due on a day that is not a Business Day, the date for payment shall be extended to the next succeeding Business Day and, in the case of any payment accruing interest, interest thereon shall be payable for the period of such extension. All amounts owing under this Agreement (including commitment fees, payments required under Section 2.14 and payments required under Section 2.15 relating to any Loan) or under any other Loan Document (except to the extent otherwise provided therein) are payable in Dollars.

(b) Application of Insufficient Payments. If at any time insufficient funds are received by and available to the Administrative Agent to pay fully all amounts of principal, unreimbursed LC Disbursements, interest and fees then due hereunder, such funds shall be applied (i) first, to pay interest and fees then due hereunder, ratably among the parties entitled thereto in accordance with the amounts of interest and fees then due to such parties, and (ii) second, to pay principal and unreimbursed LC Disbursements then due hereunder, ratably among the parties entitled thereto in accordance with the amounts of principal and unreimbursed LC Disbursements then due to such parties.

(c) Pro Rata Treatment. Except to the extent otherwise provided herein: (i) prior to the Step-Up Date, each Borrowing shall be made from the Lenders, and each termination or reduction of the amount of the Initial Commitments under Section 2.08 shall be applied to the respective Initial Commitments of the Lenders, pro rata according to the amounts of their respective Initial Commitments; (ii) on and after the Step-Up Date, each Borrowing shall be made from the Lenders, and each termination or reduction of the amount of the Commitments under Section 2.08 shall be applied to the respective Commitments of the Lenders, pro rata according to the amounts of their respective Commitments; (iii) each Borrowing shall be allocated pro rata among the Lenders according to the amounts of their respective Commitments (in the case of the making of Loans) or their respective Loans that are to be included in such Borrowing (in the case of conversions and continuations of Loans); provided that prior to the Step-Up Date, each Borrowing shall be allocated pro rata among the Lenders according to the

 

- 49 -


amounts of their respective Initial Commitments; (iv) each payment of commitment fee under Section 2.11 shall be made for the account of the Lenders pro rata according to the average daily unused amounts of their respective Commitments; (v) each payment or prepayment of principal of Loans by the Borrower shall be made for the account of the Lenders pro rata in accordance with the respective unpaid principal amounts of the Loans held by them; and (vi) each payment of interest on Loans by the Borrower shall be made for the account of the Lenders pro rata in accordance with the amounts of interest on such Loans then due and payable to the respective Lenders.

(d) Sharing of Payments by Lenders. If any Lender shall, by exercising any right of set-off or counterclaim or otherwise, obtain payment in respect of any principal of or interest on any of its Loans, or participations in LC Disbursements or Swingline Loans resulting in such Lender receiving payment of a greater proportion of the aggregate amount of its Loans, and participations in LC Disbursements and Swingline Loans, and accrued interest thereon then due than the proportion received by any other Lender, then the Lender receiving such greater proportion shall purchase (for cash at face value) participations in the Loans, and participations in LC Disbursements and Swingline Loans, of other Lenders to the extent necessary so that the benefit of all such payments shall be shared by the Lenders ratably in accordance with the aggregate amount of principal of and accrued interest on their respective Loans, and participations in LC Disbursements and Swingline Loans; provided that (i) if any such participations are purchased and all or any portion of the payment giving rise thereto is recovered, such participations shall be rescinded and the purchase price restored to the extent of such recovery, without interest, and (ii) the provisions of this paragraph shall not be construed to apply to any payment made by the Borrower pursuant to and in accordance with the express terms of this Agreement or any payment obtained by a Lender as consideration for the assignment of or sale of a participation in any of its Loans or participations in LC Disbursements to any assignee or participant, other than to the Borrower or any Subsidiary or Affiliate thereof (as to which the provisions of this paragraph shall apply). The Borrower consents to the foregoing and agrees, to the extent it may effectively do so under applicable law, that any Lender acquiring a participation pursuant to the foregoing arrangements may exercise against the Borrower rights of set-off and counterclaim with respect to such participation as fully as if such Lender were a direct creditor of the Borrower in the amount of such participation.

(e) Presumptions of Payment. Unless the Administrative Agent shall have received notice from the Borrower prior to the date on which any payment is due to the Administrative Agent for the account of the Lenders or the Issuing Bank hereunder that the Borrower will not make such payment, the Administrative Agent may assume that the Borrower has made such payment on such date in accordance herewith and may, in reliance upon such assumption, distribute to the Lenders or the Issuing Bank, as the case may be, the amount due. In such event, if the Borrower has not in fact made such payment, then each of the Lenders or the Issuing Bank, as the case may be, severally agrees to repay to the Administrative Agent forthwith on demand the amount so distributed to such Lender or the Issuing Bank with interest thereon, for each day from and including the date such amount is distributed to it to but excluding the date of payment to the Administrative Agent, at the Federal Funds Effective Rate.

(f) Certain Deductions by the Administrative Agent. If any Lender shall fail to make any payment required to be made by it pursuant to Section 2.4(c), 2.05(e), 2.06(b) or

 

- 50 -


2.17(e), then the Administrative Agent may, in its discretion (notwithstanding any contrary provision hereof), apply any amounts thereafter received by the Administrative Agent for the account of such Lender to satisfy such Lender’s obligations under such Sections until all such unsatisfied obligations are fully paid.

SECTION 2.18. Defaulting Lenders.

(a) Defaulting Lender Adjustments. Notwithstanding anything to the contrary contained in this Agreement, if any Lender becomes a Defaulting Lender, then, until such time as such Lender is no longer a Defaulting Lender, to the extent permitted by applicable law:

(i) Defaulting Lender Waterfall. Any payment of principal, interest, fees or other amounts received by Administrative Agent for the account of such Defaulting Lender (whether voluntary or mandatory, at maturity, pursuant to Article VII or otherwise) or received by Administrative Agent from a Defaulting Lender pursuant to Section 9.08 shall be applied at such time or times as may be determined by Administrative Agent as follows: first, to the payment of any amounts owing by such Defaulting Lender to Administrative Agent hereunder; second, to the payment on a pro rata basis of any amounts owing by such Defaulting Lender to Issuing Bank or Swingline Lender hereunder; third, to Cash Collateralize Issuing Bank’s Fronting Exposure with respect to such Defaulting Lender in the manner described in Section 2.09(a); fourth, as Borrower may request (so long as no Default or Event of Default exists), to the funding of any Loan in respect of which such Defaulting Lender has failed to fund its portion thereof as required by this Agreement, as determined by Administrative Agent; fifth, if so determined by Administrative Agent and Borrower, to be held in a deposit account and released pro rata in order to (x) satisfy such Defaulting Lender’s potential future funding obligations with respect to Loans under this Agreement and (y) Cash Collateralize Issuing Bank’s future Fronting Exposure with respect to such Defaulting Lender with respect to future Letters of Credit issued under this Agreement, in the manner described in Section 2.09(a); sixth, to the payment of any amounts owing to the Lenders, Issuing Bank or Swingline Lender as a result of any judgment of a court of competent jurisdiction obtained by any Lender, Issuing Bank or Swingline Lender against such Defaulting Lender as a result of such Defaulting Lender’s breach of its obligations under this Agreement; seventh, so long as no Default or Event of Default exists, to the payment of any amounts owing to Borrower as a result of any judgment of a court of competent jurisdiction obtained by Borrower against such Defaulting Lender as a result of such Defaulting Lender’s breach of its obligations under this Agreement; and eighth, to such Defaulting Lender or as otherwise directed by a court of competent jurisdiction; provided that if (x) such payment is a payment of the principal amount of any Loans or reimbursement obligations in respect of any LC Disbursement for which such Defaulting Lender has not fully funded its appropriate share, and (y) such Loans were made or the related Letters of Credit were issued at a time when the conditions set forth in Section 4.02 were satisfied and waived, such payment shall be applied solely to pay the Loans of, and reimbursement obligations in respect of any LC Disbursement that is owed to, all Non-Defaulting Lenders on a pro rata basis prior to being applied to the payment of any Loans of, or reimbursement obligations in respect of any LC Disbursement that is owed to, such Defaulting Lender until such time as all Loans and funded and unfunded participations in Letters of Credit and Swingline Loans are held by the Lenders pro rata in accordance with the applicable Commitments without giving effect to Section 2.18(a)(iii). Any payments, prepayments or other amounts paid or payable to a

 

- 51 -


Defaulting Lender that are applied (or held) to pay amounts owed by a Defaulting Lender or to post Cash Collateral pursuant to this Section 2.18(a)(i) shall be deemed paid to and redirected by such Defaulting Lender, and each Lender irrevocably consents hereto.

(ii) Certain Fees.

(A) No Defaulting Lender shall be entitled to receive any fee pursuant to Sections 2.11(a) and (b) for any period during which that Lender is a Defaulting Lender (and Borrower shall not be required to pay any such fee that otherwise would have been required to have been paid to that Defaulting Lender); provided such Defaulting Lender shall be entitled to receive fees pursuant to Section 2.11(b) for any period during which that Lender is a Defaulting Lender only to extent allocable to its Applicable Percentage of the stated amount of Letters of Credit for which it has provided Cash Collateral pursuant to Section 2.18(d).

(B) With respect to any Section 2.11(b) fees not required to be paid to any Defaulting Lender pursuant to clause (A) above, Borrower shall (x) pay to each Non-Defaulting Lender that portion of any such fee otherwise payable to such Defaulting Lender with respect to such Defaulting Lender’s participation in Letters of Credit or Swingline Loans that has been reallocated to such Non-Defaulting Lender pursuant to clause (iii) below, (y) pay to Issuing Bank the amount of any such fee otherwise payable to such Defaulting Lender to the extent allocable to Issuing Bank’s Fronting Exposure to such Defaulting Lender, and (z) not be required to pay the remaining amount of any such fee.

(iii) Reallocation of Participations to Reduce Fronting Exposure. All or any part of such Defaulting Lender’s participation in Letters of Credit and Swingline Loans shall be reallocated (effective no later than one (1) Business Day after the Administrative Agent has actual knowledge that such Lender has become a Defaulting Lender) among the Non-Defaulting Lenders in accordance with their respective Applicable Percentages (calculated without regard to such Defaulting Lender’s Commitment) but only to the extent that (x) the conditions set forth in Section 4.02 are satisfied at the time of such reallocation (and, unless Borrower shall have otherwise notified Administrative Agent at such time, Borrower shall be deemed to have represented and warranted that such conditions are satisfied at such time), and (y) such reallocation does not cause the aggregate Revolving Credit Exposure of any Non-Defaulting Lender to exceed such Non-Defaulting Lender’s Commitment. No reallocation hereunder shall constitute a waiver or release of any claim of any party hereunder against a Defaulting Lender arising from that Lender having become a Defaulting Lender, including any claim of a Non-Defaulting Lender as a result of such Non-Defaulting Lender’s increased exposure following such reallocation.

(iv) Cash Collateral; Repayment of Swingline Loans. If the reallocation described in clause (iii) above cannot, or can only partially, be effected, the Borrower shall not later than two (2) Business Days after demand by the Administrative Agent (at the direction of the Issuing Bank and/or the Swingline Lender), without prejudice to any right

 

- 52 -


or remedy available to it hereunder or under law, (x) first, prepay Swingline Loans in an amount equal to the Swingline Lender’s Exposure and (y) second, Cash Collateralize the Issuing Bank’s Fronting Exposure in accordance with the procedures set forth in Section 2.18(d) or (z) make other arrangements reasonably satisfactory to the Administrative Agent, the Issuing Bank and the Swingline Lender in their sole discretion to protect them against the risk of non-payment by such Defaulting Lender.

(b) Defaulting Lender Cure. If the Borrower, the Administrative Agent, the Swingline Lender and the Issuing Bank agree in writing that a Lender is no longer a Defaulting Lender, Administrative Agent will so notify the parties hereto, whereupon as of the effective date specified in such notice and subject to any conditions set forth therein (which may include arrangements with respect to any Cash Collateral), that Lender will, to the extent applicable, purchase at par that portion of outstanding Loans of the other Lenders or take such other actions as Administrative Agent may determine to be necessary to cause the Loans and funded and unfunded participations in Letters of Credit and Swingline Loans to be held pro rata by the Lenders in accordance with the applicable Commitments (without giving effect to Section 2.18(a)(iii)), whereupon such Lender will cease to be a Defaulting Lender; provided that no adjustments will be made retroactively with respect to fees accrued or payments made by or on behalf of Borrower while that Lender was a Defaulting Lender; and provided further, that except to the extent otherwise expressly agreed by the affected parties, no change hereunder from Defaulting Lender to Lender will constitute a waiver or release of any claim of any party hereunder arising from that Lender having been a Defaulting Lender.

(c) New Swingline Loans/Letters of Credit. So long as any Lender is a Defaulting Lender, (i) the Swingline Lender shall not be required to fund any Swingline Loans unless it is satisfied that the participations therein will be fully allocated among Non-Defaulting Lenders in a manner consistent with clause (a)(iii) above and the Defaulting Lender shall not participate therein and (ii) the Issuing Bank shall not be required to issue, extend, renew or increase any Letter of Credit unless it is satisfied that the participations in any existing Letters of Credit as well as the new, extended, renewed or increased Letter of Credit has been or will be fully allocated among the Non-Defaulting Lenders in a manner consistent with clause (a)(iii) above and such Defaulting Lender shall not participate therein except to the extent such Defaulting Lender’s participation has been or will be fully Cash Collateralized in accordance with Section 2.18(d).

(d) Cash Collateral. At any time that there shall exist a Defaulting Lender, promptly following the written request of Administrative Agent or Issuing Bank (with a copy to Administrative Agent) Borrower shall Cash Collateralize Issuing Bank’s Fronting Exposure with respect to such Defaulting Lender (determined after giving effect to Section 2.18(a)(iii) and any Cash Collateral provided by such Defaulting Lender) in an amount not less than the Minimum Collateral Amount.

(i) Grant of Security Interest. Borrower, and to the extent provided by any Defaulting Lender, such Defaulting Lender, hereby grants to Administrative Agent, for the benefit of Issuing Bank, and agrees to maintain, a first priority security interest in all such Cash Collateral as security for the Defaulting Lenders’ obligation to fund participations in respect of Letters of Credit, to be applied pursuant to clause (ii) below. If at any time Administrative Agent

 

- 53 -


determines that Cash Collateral is subject to any right or claim of any Person other than Administrative Agent and Issuing Bank as herein provided, or that the total amount of such Cash Collateral is less than the Minimum Collateral Amount, Borrower will, promptly upon demand by Administrative Agent, pay or provide to Administrative Agent additional Cash Collateral in an amount sufficient to eliminate such deficiency (after giving effect to any Cash Collateral provided by the Defaulting Lender).

(ii) Application. Notwithstanding anything to the contrary contained in this Agreement, Cash Collateral provided under this Section 2.18 in respect of Letters of Credit shall be applied to the satisfaction of the Defaulting Lender’s obligation to fund participations in respect of Letters of Credit (including, as to Cash Collateral provided by a Defaulting Lender, any interest accrued on such obligation) for which the Cash Collateral was so provided, prior to any other application of such property as may otherwise be provided for herein.

(iii) Termination of Requirement. Cash Collateral (or the appropriate portion thereof) provided to reduce Issuing Bank’s Fronting Exposure shall no longer be required to be held as Cash Collateral pursuant to this Section 2.18 following (i) the elimination of the applicable Fronting Exposure (including by the termination of Defaulting Lender status of the applicable Lender) or (ii) the determination by Administrative Agent and Issuing Bank that there exists excess Cash Collateral; provided that, subject to the other provisions of this Section 2.18, the Person providing Cash Collateral and Issuing Bank may agree that Cash Collateral shall be held to support future anticipated Fronting Exposure or other obligations; provided further that to the extent that such Cash Collateral was provided by Borrower, such Cash Collateral shall remain subject to the security interest granted pursuant to the Loan Documents.

SECTION 2.19. Mitigation Obligations; Replacement of Lenders.

(a) Designation of a Different Lending Office. If any Lender requests compensation under Section 2.14, or if the Borrower is required to pay any Indemnified Taxes or additional amount to any Lender or any Governmental Authority for the account of any Lender pursuant to Section 2.16, then such Lender shall use reasonable efforts to designate a different lending office for funding or booking its Loans hereunder or to assign its rights and obligations hereunder to another of its offices, branches or affiliates, if, in the judgment of such Lender, such designation or assignment (i) would eliminate or reduce amounts payable pursuant to Section 2.14 or 2.16, as the case may be, in the future and (ii) would not subject such Lender to any cost or expense not required to be reimbursed by the Borrower and would not otherwise be disadvantageous to such Lender. The Borrower hereby agrees to pay all reasonable costs and expenses incurred by any Lender in connection with any such designation or assignment.

(b) Replacement of Lenders. If any Lender requests compensation under Section 2.14, or if the Borrower is required to pay any Indemnified Taxes or additional amount to any Lender or any Governmental Authority for the account of any Lender pursuant to Section 2.16, or if any Lender becomes a Defaulting Lender or is a Non-Consenting Lender (as provided in Section 9.02(d)), then the Borrower may, at its sole expense and effort, upon notice to such Lender and the Administrative Agent, require such Lender to assign and delegate, without recourse (in accordance with and subject to the restrictions contained in Section 9.04),

 

- 54 -


all its interests, rights (other than its existing rights to payments pursuant to Section 2.13 or Section 2.15) and obligations under this Agreement to an assignee that shall assume such obligations (which assignee may be another Lender, if a Lender accepts such assignment); provided that (i) the Borrower shall have received the prior written consent of the Administrative Agent (and, if a Commitment is being assigned, the Issuing Bank and the Swingline Lender), which consent shall not unreasonably be withheld, (ii) such Lender shall have received payment of an amount equal to the outstanding principal of its Loans and participations in LC Disbursements and Swingline Loans, accrued interest thereon, accrued fees and all other amounts payable to it hereunder, from the assignee (to the extent of such outstanding principal and accrued interest and fees) or the Borrower (in the case of all other amounts), and (iii) in the case of any such assignment resulting from a claim for compensation under Section 2.14 or payments required to be made pursuant to Section 2.16, such assignment will result in a reduction in such compensation or payments. A Lender shall not be required to make any such assignment and delegation if, prior thereto, as a result of a waiver by such Lender or otherwise, the circumstances entitling the Borrower to require such assignment and delegation cease to apply.

ARTICLE III

REPRESENTATIONS AND WARRANTIES

The Borrower represents and warrants to the Lenders that:

SECTION 3.01. Organization; Powers. Each of the Borrower and its Subsidiaries is duly organized, validly existing and in good standing under the laws of the jurisdiction of its organization, has all requisite power and authority to carry on its business as now conducted and, except where the failure to do so, individually or in the aggregate, could not reasonably be expected to result in a Material Adverse Effect, is qualified to do business in, and is in good standing in, every jurisdiction where such qualification is required of the Borrower or such Subsidiary, as applicable.

SECTION 3.02. Authorization; Enforceability. The Transactions are within the Borrower’s corporate powers and have been duly authorized by all necessary corporate and, if required, by all necessary shareholder action. This Agreement has been duly executed and delivered by the Borrower and constitutes, and each of the other Loan Documents when executed and delivered will constitute, a legal, valid and binding obligation of the Borrower, enforceable in accordance with its terms, except as such enforceability may be limited by (a) bankruptcy, insolvency, reorganization, moratorium or similar laws of general applicability affecting the enforcement of creditors’ rights and (b) the application of general principles of equity (regardless of whether such enforceability is considered in a proceeding in equity or at law).

SECTION 3.03. Governmental Approvals; No Conflicts. The Transactions (a) do not require any consent or approval of, registration or filing with, or any other action by, any Governmental Authority, except for (i) such as have been or will be obtained or made and are in full force and effect and (ii) filings and recordings in respect of the Liens created pursuant to the Security Documents, (b) will not violate any applicable law or regulation or the charter, by-laws or other organizational documents of the Borrower or any of its Subsidiaries or any order of any

 

- 55 -


Governmental Authority, (c) will not violate or result in a default in any material respect under any indenture, agreement or other instrument binding upon the Borrower or any of its Subsidiaries or assets, or give rise to a right thereunder to require any payment to be made by any such Person, and (d) except for the Liens created pursuant to the Security Documents, will not result in the creation or imposition of any Lien on any asset of the Borrower or any of its Subsidiaries.

SECTION 3.04. Financial Condition; No Material Adverse Change.

(a) Financial Statements. The Borrower has heretofore delivered to the Lenders the following financial statements the audited consolidated balance sheet and statements of operations, stockholders’ equity and cash flows of the Borrower and its Subsidiaries as of and for the period beginning May 5, 2011 and ended June 30, 2011, reported on by Ernst & Young, independent public accountants.

Such financial statements present fairly, in all material respects, the consolidated financial position and results of operations and cash flows of the Borrower and its Subsidiaries as of such dates and for such periods in accordance with GAAP applied on a consistent basis. None of the Borrower or any of its Subsidiaries has on the Closing Date any material contingent liabilities, liabilities for taxes, unusual forward or long-term commitments or unrealized or anticipated losses from any unfavorable commitments that are required to be, but are not, reflected in the financial statements referred to above.

(b) No Material Adverse Change. Since June 30, 2011, there has not been any event, development or circumstance that has had or could reasonably be expected to have a Material Adverse Effect.

SECTION 3.05. Litigation. There are no actions, suits, investigations or proceedings by or before any arbitrator or Governmental Authority now pending against or, to the knowledge of the Borrower, threatened against or affecting the Borrower or any of its Subsidiaries which could reasonably be expected, individually or in the aggregate, to result in a Material Adverse Effect.

SECTION 3.06. Compliance with Laws and Agreements. Each of the Borrower and its Subsidiaries is in compliance with all laws, regulations and orders of any Governmental Authority applicable to it or its property and all indentures, agreements and other instruments binding upon it or its property, except where the failure to do so, individually or in the aggregate, could not reasonably be expected to result in a Material Adverse Effect. None of the Obligors is subject to any contract or other arrangement, the performance of which by them could reasonably be expected to result in a Material Adverse Effect.

SECTION 3.07. [RESERVED].

SECTION 3.08. Taxes. Each of the Borrower and its Subsidiaries has timely filed or caused to be filed all material Tax returns and reports required to have been filed and has paid or caused to be paid all Taxes required to have been paid by it, except (a) Taxes that are being contested in good faith by appropriate proceedings and for which such Person has set aside on its books adequate reserves or (b) to the extent that the failure to do so could not reasonably be expected to result in a Material Adverse Effect.

 

- 56 -


SECTION 3.09. ERISA. No ERISA Event has occurred or is reasonably expected to occur that, when taken together with all other such ERISA Events for which liability is reasonably expected to occur, could reasonably be expected to result in a Material Adverse Effect.

SECTION 3.10. Disclosure. The Borrower has disclosed to the Lenders all agreements, instruments and corporate or other restrictions to which it or any of its Subsidiaries is subject, and all other matters known to it, that, individually or in the aggregate, could reasonably be expected to result in a Material Adverse Effect. None of the reports, financial statements, certificates or other information furnished by or on behalf of the Borrower to the Lenders in connection with the negotiation of this Agreement and the other Loan Documents or delivered hereunder or thereunder (as modified or supplemented by other information so furnished) contains any material misstatement of fact or omits to state any material fact necessary to make the statements therein, in the light of the circumstances under which they were made, not misleading; provided that, with respect to projected financial information, the Borrower represents only that such information was prepared in good faith based upon assumptions believed to be reasonable at the time.

SECTION 3.11. Investment Company Act; Margin Regulations.

(a) Status as Business Development Company. From and after the date that the Borrower becomes a “business development company” under the Investment Company Act, the Borrower represents and warrants that it is an “investment company” that has elected to be regulated as a “business development company” within the meaning of the Investment Company Act. From and after a Qualified IPO, the Borrower represents and warrants that for the Borrower’s first taxable year ending after such Qualified IPO and for succeeding tax years, it qualifies as a RIC.

(b) Compliance with Investment Company Act. The business and other activities of the Borrower and its Subsidiaries, including the making of the Loans hereunder, the application of the proceeds and repayment thereof by the Borrower and the consummation of the Transactions contemplated by the Loan Documents do not result in a violation or breach in any material respect of the provisions of the Investment Company Act or any rules, regulations or orders issued by the Securities and Exchange Commission thereunder, in each case, that are applicable to the Borrower and its Subsidiaries.

(c) Investment Policies. The Borrower is in compliance with the Investment Policies, except to the extent that the failure to so comply could not reasonably be expected to result in a Material Adverse Effect.

(d) Use of Credit. Neither the Borrower nor any of its Subsidiaries is engaged principally, or as one of its important activities, in the business of extending credit for the purpose, whether immediate, incidental or ultimate, of buying or carrying Margin Stock, and no part of the proceeds of any extension of credit hereunder will be used to buy or carry any Margin Stock.

 

- 57 -


SECTION 3.12. Material Agreements and Liens.

(i) Material Agreements. Part A of Schedule II is a complete and correct list of each credit agreement, loan agreement, indenture, purchase agreement, guarantee, letter of credit or other arrangement providing for or otherwise relating to any Indebtedness or any extension of credit (or commitment for any extension of credit) to, or guarantee by, the Borrower or any of its Subsidiaries outstanding on the Closing Date, and the aggregate principal or face amount outstanding or that is, or may become, outstanding under each such arrangement is correctly described in Part A of Schedule II.

(ii) Liens. Part B of Schedule II is a complete and correct list of each Lien securing Indebtedness of any Person outstanding on the Closing Date covering any property of the Borrower or any of its Subsidiaries, and the aggregate Indebtedness secured (or that may be secured) by each such Lien and the property covered by each such Lien is correctly described in Part B of Schedule II.

SECTION 3.13. Subsidiaries and Investments.

(a) Subsidiaries. The Borrower has no Subsidiaries on the Closing Date.

(b) Investments. Set forth in Part B of Schedule III is a complete and correct list in all material respects of all Investments (other than Investments of the types referred to in clauses (b), (c) and (d) of Section 6.04) held by any of the Obligors in any Person on the Closing Date and, for each such Investment, (x) the identity of the Person or Persons holding such Investment and (y) the nature of such Investment. Except as disclosed in Part B of Schedule III, as of the Closing Date, each of the Borrower and its Subsidiaries owns, free and clear of all Liens (other than Liens created pursuant to the Security Documents and other Liens permitted by Section 6.02 hereof), all such Investments.

SECTION 3.14. Properties.

(a) Title Generally. Each of the Borrower and its Subsidiaries has good title to, or valid leasehold interests in, all its real and personal property material to its business, except for minor defects in title that do not interfere with its ability to conduct its business as currently conducted or to utilize such properties for their intended purposes.

(b) Intellectual Property. Each of the Borrower and its Subsidiaries owns, or is licensed to use, all trademarks, tradenames, copyrights, patents and other intellectual property material to its business, and the use thereof by the Borrower and its Subsidiaries does not infringe upon the rights of any other Person, except for any such infringements that, individually or in the aggregate, could not reasonably be expected to result in a Material Adverse Effect.

SECTION 3.15. Solvency. The Obligors are and, upon the incurrence of any Loans by the Borrower on any date on which this representation and warranty is made, will be, on a consolidated basis, Solvent.

 

- 58 -


ARTICLE IV

CONDITIONS

SECTION 4.01. Closing Date. This Agreement shall become effective on the date on which the Administrative Agent shall have either received each of the following documents, each of which shall be reasonably satisfactory to the Administrative Agent (and to the extent specified below, to each Lender) in form and substance or such condition shall have been satisfied (or such condition shall have been waived in accordance with Section 9.02), as applicable:

(a) Executed Counterparts; Perfection of Security Interest. From each party hereto either (i) a counterpart of this Agreement, the Parent Guarantee Agreement, the Guarantee and Security Agreement and the Custody Agreement signed on behalf of such party or (ii) written evidence satisfactory to the Administrative Agent (which may include telecopy or electronic transmission of a signed signature page to this Agreement) that such party has signed a counterpart of each such Loan Document. In addition, the Borrower and its counsel shall have taken such other action (including delivering to the Collateral Agent appropriately completed and authorized copies of Uniform Commercial Code financing statements) as the Administrative Agent shall have reasonably requested to perfect the security interests created pursuant to the Guarantee and Security Agreement.

(b) Fees and Expenses. The Administrative Agent shall have received evidence of the payment by the Borrower of all fees payable to the Lenders, the Administrative Agent and the Joint Lead Arrangers on the Closing Date that the Borrower has agreed to pay in connection with this Agreement. The Borrower shall have paid all reasonable expenses (including the reasonable legal fees of Milbank, Tweed, Hadley & McCloy LLP) for which invoices have been presented that the Borrower has agreed to pay in connection with this Agreement.

(c) Opinion of Counsel to the Borrower. A favorable executed written opinion (addressed to the Administrative Agent and the Lenders and dated the Closing Date) of Skadden, Arps, Slate, Meagher & Flom LLP, New York counsel for the Borrower, in form and substance reasonably satisfactory to the Administrative Agent, covering such matters relating to the Borrower, this Agreement or the Transactions as the Administrative Agent shall reasonably request (and the Borrower hereby instructs such counsel to deliver such opinion to the Lenders and the Administrative Agent).

(d) Corporate Documents. Such documents and certificates as the Administrative Agent or its counsel may reasonably request relating to the organization, existence and good standing of the Borrower, the authorization of the Transactions and any other legal matters relating to the Borrower, this Agreement or the Transactions, all in form and substance reasonably satisfactory to the Administrative Agent and its counsel.

 

- 59 -


(e) Officer’s Certificate. A certificate, dated the Closing Date and signed by the President, a Vice President or a Financial Officer of the Borrower, confirming compliance with the conditions set forth in clauses (h) and (i) of Section 4.01 and the lettered clauses of the first sentence of Section 4.02 (other than clause (a) thereof).

(f) Liens. Results of a recent lien search in each relevant jurisdiction with respect to the Borrower and each of its Subsidiaries revealing no liens on any of the assets of the Borrower or its Subsidiaries except for liens permitted under Section 6.02.

(g) Borrowing Base Certificate. A Borrowing Base Certificate as of a date not more than five days prior to the Closing Date.

(h) Governmental Authorizations and Consents. The Borrower shall have obtained all Governmental Authorizations and all consents of other Persons, in each case that are necessary in connection with the transactions contemplated by the Loan Documents and each of the foregoing shall be in full force and effect and in form and substance reasonably satisfactory to Administrative Agent and the Lenders.

(i) No Litigation. There shall not exist any action, suit, investigation, litigation, proceeding, hearing or other legal or regulatory developments, pending or threatened in any court or before any arbitrator or Governmental Authority that, in the reasonable opinion of Administrative Agent, singly or in the aggregate, materially impairs the transactions contemplated by the Loan Documents or that could have a Material Adverse Effect.

(j) Other Documents. Such other documents as the Administrative Agent or any Lender may reasonably request.

SECTION 4.02. Each Credit Event. The obligation of each Lender to make any Loan, and of the Issuing Bank to issue, amend, renew or extend any Letter of Credit, is additionally subject to the satisfaction of the following conditions:

(a) In the case of the initial extension of credit hereunder, the Administrative Agent shall have received evidence reasonably satisfactory to the Administrative Agent evidencing that Oaktree Fund GP II, L.P. and Oaktree Capital II, L.P. shall have made cash equity contributions to the Borrower in an aggregate amount not less than $75,000,000;

(b) the representations and warranties of the Borrower set forth in this Agreement and in the other Loan Documents shall be true and correct in all material respects (or, in the case of the representations and warranties in Sections 3.01 (with respect to the Obligors), 3.02, 3.04, 3.11 and 3.15 of this Agreement, and in Sections 2.01, 2.02 and 2.04 through 2.08 of the Guarantee and Security Agreement, true and correct in all respects) on and as of the date of such Loan or the date of issuance, amendment, renewal or extension of such Letter of Credit, as applicable, or, as to any such representation or warranty that refers to a specific date, as of such specific date;

 

- 60 -


(c) at the time of and immediately after giving effect to such Loan or the issuance, amendment, renewal or extension of such Letter of Credit, as applicable, no Default shall have occurred and be continuing; and

(d) either (i) the aggregate Covered Debt Amount (after giving effect to such extension of credit) shall not exceed the Borrowing Base reflected on the Borrowing Base Certificate most recently delivered to the Administrative Agent or (ii) the Borrower shall have delivered an updated Borrowing Base Certificate demonstrating that the Covered Debt Amount (after giving effect to such extension of credit) shall not exceed the Borrowing Base after giving effect to such extension of credit as well as any concurrent acquisition or making of Portfolio Investments or payment of outstanding Loans or Other Covered Indebtedness.

Each Borrowing and each issuance, amendment, renewal or extension of a Letter of Credit shall be deemed to constitute a representation and warranty by the Borrower on the date thereof as to the matters specified in the preceding sentence.

ARTICLE V

AFFIRMATIVE COVENANTS

Until the Commitments have expired or been terminated and the principal of and interest on each Loan and all fees payable hereunder shall have been paid in full and all Letters of Credit shall have expired, been terminated, Cash Collateralized or backstopped and all LC Disbursements shall have been reimbursed, the Borrower covenants and agrees with the Administrative Agent, the Lenders and the Issuing Bank that:

SECTION 5.01. Financial Statements and Other Information. The Borrower will furnish to the Administrative Agent:

(a) within 90 days after the end of each fiscal year of the Borrower, the audited consolidated balance sheet and related statements of operations, stockholders’ equity and cash flows of the Borrower and its Subsidiaries as of the end of and for such year, setting forth in each case in comparative form the figures for the previous fiscal year, all reported on by Ernst & Young or other independent public accountants of recognized national standing to the effect that such consolidated financial statements present fairly in all material respects the financial condition and results of operations of the Borrower and its Subsidiaries on a consolidated basis in accordance with GAAP consistently applied; provided that, if the Borrower becomes subject to the reporting requirements under the Securities Exchange Act of 1934, the requirements set forth in this clause (a) may be fulfilled by providing to the Administrative Agent the report of the Borrower to the Securities and Exchange Commission on Form 10-K for the applicable fiscal year;

(b) within 45 days after the end of each of the first three fiscal quarters of each fiscal year of the Borrower, the consolidated balance sheet and related statements of operations, stockholders’ equity, and cash flows of the Borrower and its Subsidiaries as

 

- 61 -


of the end of and for such fiscal quarter and the then elapsed portion of the fiscal year, setting forth in each case in comparative form the figures for (or, in the case of the balance sheet, as of the end of) the corresponding period or periods of the previous fiscal year, all certified by a Financial Officer of the Borrower as presenting fairly in all material respects the financial condition and results of operations of the Borrower and its Subsidiaries on a consolidated basis in accordance with GAAP consistently applied, subject to normal year-end audit adjustments and the absence of footnotes; provided that, if the Borrower becomes subject to the reporting requirements under the Securities Exchange Act of 1934, the requirements set forth in this clause (b) may be fulfilled by providing to the Administrative Agent the report of the Borrower to the Securities and Exchange Commission on Form 10-Q for the applicable quarterly period;

(c) concurrently with any delivery of financial statements under clause (a) or (b) of this Section, a certificate of a Financial Officer of the Borrower (i) certifying as to whether the Borrower has knowledge that a Default has occurred and is continuing, if a Default has occurred and is continuing, specifying the details thereof and any action taken or proposed to be taken with respect thereto, (ii) setting forth reasonably detailed calculations demonstrating compliance with Sections 6.01, 6.02, 6.04, 6.05 and 6.07 and (iii) stating whether any change in GAAP as applied by (or in the application of GAAP by) the Borrower has occurred since the date of the audited financial statements referred to in Section 3.04 and, if any such change has occurred, specifying the effect of such change on the financial statements accompanying such certificate;

(d) as soon as available and in any event not later than the last Business Day of the calendar month following each monthly accounting period (ending on the last day of each calendar month) of the Borrower, a Borrowing Base Certificate as at the last day of such accounting period;

(e) promptly but no later than five Business Days after the Borrower shall at any time have knowledge that there is a Borrowing Base Deficiency, a Borrowing Base Certificate as at the date the Borrower has knowledge of such Borrowing Base Deficiency indicating the amount of the Borrowing Base Deficiency as at the date the Borrower obtained knowledge of such deficiency and the amount of the Borrowing Base Deficiency as of the date not earlier than one Business Day prior to the date the Borrowing Base Certificate is delivered pursuant to this paragraph;

(f) promptly upon receipt thereof, copies of all significant reports submitted by the Borrower’s independent public accountants in connection with each annual, interim or special audit or review of any type of the financial statements or related internal control systems of the Borrower or any of its Subsidiaries delivered by such accountants to the management or board of directors of the Borrower;

(g) if the Borrower becomes subject to the reporting requirements under the Securities Exchange Act of 1934, promptly following any request therefor, promptly after the same become publicly available, copies of all periodic and other reports, proxy statements and other materials filed by any of the Obligors with the Securities and Exchange Commission, or any Governmental Authority succeeding to any or all of the functions of said Commission, or with any national securities exchange, as the case may be;

 

- 62 -


(h) such other information regarding the operations, business affairs and financial condition of the Borrower or any of its Subsidiaries, or compliance with the terms of this Agreement and the other Loan Documents, as the Administrative Agent or any Lender (through the Administrative Agent) may reasonably request;

(i) promptly upon the occurrence thereof, notice of the Borrower having become a “business development company” under the Investment Company Act; and

(j) Borrower and each Lender acknowledge that certain of the Lenders may be Public Lenders and, if documents or notices required to be delivered pursuant to this Section 5.01 or otherwise are being distributed through IntraLinks/IntraAgency, SyndTrak or another relevant website or other information platform (the “Platform”), any document or notice that Borrower has indicated contains Non-Public Information shall not be posted on that portion of the Platform designated for such Public Lenders. Borrower agrees to clearly designate all information provided to Administrative Agent by or on behalf of Borrower or any of its Subsidiaries which is suitable to make available to Public Lenders. If Borrower has not indicated whether a document or notice delivered pursuant to this Section 5.01 contains Non-Public Information, the Administrative Agent reserves the right to post such document or notice solely on that portion of the Platform designated for Lenders who wish to receive material Non-Public Information with respect to Borrower, its Subsidiaries and their Securities (as such term is defined in Section 5.13 of this Agreement).

SECTION 5.02. Notices of Material Events. The Borrower will furnish to the Administrative Agent and each Lender prompt written notice of the following promptly after an executive officer has knowledge thereof:

(a) the occurrence of any Default;

(b) the filing or commencement of any action, suit or proceeding by or before any arbitrator or Governmental Authority against or affecting the Borrower or any of its Subsidiaries that could reasonably be expected to result in a Material Adverse Effect;

(c) the occurrence of any ERISA Event that, alone or together with any other ERISA Events that have occurred, could reasonably be expected to result in liability of the Borrower and its Subsidiaries in an aggregate amount exceeding $2,500,000;

(d) any other development that results in, or could reasonably be expected to result in, a Material Adverse Effect; and

(e) at any time on or prior to the Conversion Date, the occurrence (or impending occurrence) of the Borrower’s conversion from a limited liability company to a corporation.

 

- 63 -


Each notice delivered under this Section shall be accompanied by a statement of a Financial Officer or other executive officer of the Borrower setting forth the details of the event or development requiring such notice and any action taken or proposed to be taken with respect thereto.

SECTION 5.03. Existence; Conduct of Business. The Borrower will, and will cause each of its Subsidiaries to, do or cause to be done all things necessary to preserve, renew and keep in full force and effect its legal existence and the rights, licenses, permits, privileges and franchises material to the conduct of its business; provided that the foregoing shall not prohibit any merger, consolidation, liquidation or dissolution permitted under Section 6.03.

SECTION 5.04. Payment of Obligations. The Borrower will, and will cause each of its Subsidiaries to, pay its obligations, including tax liabilities and material contractual obligations, that, if not paid, could reasonably be expected to result in a Material Adverse Effect before the same shall become delinquent or in default, except where (a) the validity or amount thereof is being contested in good faith by appropriate proceedings, (b) the Borrower or such Subsidiary has set aside on its books adequate reserves with respect thereto in accordance with GAAP and (c) the failure to make payment pending such contest could not reasonably be expected to result in a Material Adverse Effect.

SECTION 5.05. Maintenance of Properties; Insurance. The Borrower will, and will cause each of its Subsidiaries to, (a) keep and maintain all property material to the conduct of its business in good working order and condition, ordinary wear and tear excepted, and (b) maintain, with financially sound and reputable insurance companies, insurance in such amounts and against such risks as are customarily maintained by companies engaged in the same or similar businesses operating in the same or similar locations.

SECTION 5.06. Books and Records; Inspection and Audit Rights.

(a) Books and Records; Inspection Rights. The Borrower will, and will cause each of its Subsidiaries to, keep books of record and account in a manner sufficient to permit the preparation of financial statements in accordance with GAAP. The Borrower will, and will cause each other Obligor to, permit any representatives designated by the Administrative Agent or, in conjunction with the Administrative Agent, any Lender, upon reasonable prior notice, to visit and inspect its properties during business hours, to examine and make extracts from its books and records (including books and records maintained by it in its capacity as a servicer or in a similar capacity with respect to any Designated Subsidiary, and any books, records and documents held by the Custodian), and to discuss its affairs, finances and condition with its officers and independent accountants, all at such reasonable times and as often as reasonably requested, provided that the Borrower or such Obligor shall be entitled to have its representatives and advisors present during any inspection of its books and records or any discussion.

(b) Audit Rights. The Borrower will, and will cause each other Obligor to, permit any representatives designated by Administrative Agent (including any consultants, accountants, lawyers and appraisers retained by the Administrative Agent) to conduct evaluations and appraisals of the Borrower’s computation of the Borrowing Base and the assets included in the Borrowing Base, all at such reasonable times and as often as reasonably

 

- 64 -


requested. The Borrower shall pay the reasonable fees and expenses of any representatives retained by the Administrative Agent to conduct any such evaluation or appraisal; provided that the Borrower shall not be required to pay such fees and expenses for more than one such evaluation or appraisal during any calendar year unless an Event of Default has occurred and is continuing at the time of any subsequent evaluation or appraisal during such calendar year. The Borrower also agrees to modify or adjust the computation of the Borrowing Base to the extent reasonably required by the Administrative Agent or the Required Lenders as a result of any such evaluation or appraisal; provided that notwithstanding the foregoing, the Borrowing Base shall continue to be computed in accordance with the Borrower’s latest calculation, so long as on or prior to the date that is 10 Business Days after the date on which the Administrative Agent notifies the Borrower of its evaluation or appraisal, the Borrower provides a written statement setting forth the Borrower’s good faith calculation of the Borrowing Base, together with schedules and data with respect to the determination thereof as may be appropriate to support such calculations and describing in reasonable detail why the Borrower believes that the Administrative Agent’s evaluation or appraisal is incorrect. The Borrower agrees to discuss the Administrative Agent’s evaluation or appraisal with the Administrative Agent on at least one occasion on or prior to the date that is 15 Business Days after the date on which the Administrative Agent notifies the Borrower of its evaluation or appraisal.

SECTION 5.07. Compliance with Laws. The Borrower will, and will cause each of its Subsidiaries to, comply with all laws, rules, regulations, including the Investment Company Act, any applicable rules, regulations or orders issued by the Securities and Exchange Commission thereunder and orders of any other Governmental Authority applicable to it or its property, except where the failure to do so, individually or in the aggregate, could not reasonably be expected to result in a Material Adverse Effect. Without limiting the generality of the foregoing, in the event that the Borrower becomes a “business development company” under the Investment Company Act, the Borrower will, and will cause its Subsidiaries to, conduct its business and other activities in compliance in all material respects with the applicable provisions of the Investment Company Act (including, without limiting the foregoing, Section 18(a)(1)(A) and any applicable “asset coverage” requirement) and any applicable rules, regulations or orders issued by the Securities and Exchange Commission thereunder.

SECTION 5.08. Certain Obligations Respecting Subsidiaries; Further Assurances.

(a) Subsidiary Guarantors. In the event that the Borrower or any other Obligor shall form or acquire any new Domestic Subsidiary (other than any Designated Subsidiary or any Immaterial Subsidiary), the Borrower will cause such new Subsidiary to become a “Subsidiary Guarantor” (and, thereby, an “Obligor”) under the Guarantee Assumption Agreement and to deliver such proof of corporate or other action, incumbency of officers, opinions of counsel and other documents as is consistent with those delivered by the Borrower pursuant to Section 4.01 upon the Closing Date or as the Administrative Agent shall have reasonably requested.

(b) Ownership of Subsidiaries. The Borrower will, and will cause each of its Subsidiaries to, take such actions from time to time as shall be necessary to ensure that each of its Subsidiaries is a wholly owned Subsidiary (other than any Subsidiary that is a Designated Subsidiary).

 

- 65 -


(c) Further Assurances. The Borrower will, and will cause each of the Subsidiary Guarantors to, take such actions from time to time as shall reasonably be requested by the Administrative Agent to effectuate the purposes and objectives of this Agreement. Without limiting the generality of the foregoing, the Borrower will, and will cause each of the Subsidiary Guarantors to, take such action from time to time (including filing appropriate Uniform Commercial Code financing statements and executing and delivering such assignments, security agreements and other instruments) as shall be reasonably requested by the Administrative Agent:

(i) to create, in favor of the Collateral Agent for the benefit of the Lenders (and any affiliate thereof that is a party to any Hedging Agreement entered into with the Borrower) and the holders of any Secured Longer-Term Indebtedness, perfected security interests and Liens in the Collateral; provided that any such security interest or Lien shall be subject to the relevant requirements of the Security Documents; provided further, that in the case of any Collateral consisting of voting stock of any Controlled Foreign Corporation, such security interest shall be limited to 65% of the issued and outstanding voting stock of such Controlled Foreign Corporation;

(ii) to cause any bank or securities intermediary (within the meaning of the Uniform Commercial Code) to enter into such arrangements with the Collateral Agent as shall be appropriate in order that the Collateral Agent has control (within the meaning of the Uniform Commercial Code) over each bank account or securities account of the Obligors (other than (x) any thereof that are maintained by the Obligors in their capacity as servicer or in a similar capacity for any Designated Subsidiary, or which hold solely money or financial assets of any Designated Subsidiary or (y) the ZBA Account (as defined in the Guarantee and Security Agreement)), and in that connection, the Borrower agrees to cause all cash and other proceeds of Portfolio Investments received by any Obligor to be promptly deposited into such an account (or otherwise delivered to, or registered in the name of, the Collateral Agent) and, until such deposit, delivery or registration such cash and other proceeds shall be held in trust by the Borrower for and as the property of the Collateral Agent and shall not be commingled with any other funds or property of such Obligor or of any Designated Subsidiary or other Person (including with any money or financial assets of any Obligor in its capacity as servicer or similar capacity for any Designated Subsidiary, or any money or financial assets of any Designated Subsidiary);

(iii) to cause its Designated Subsidiaries, and any custodians or account banks and securities intermediaries acting on their behalf, or trustee or representative acting for any Person extending credit to any Designated Subsidiary, to execute and deliver such intercreditor and other agreements, in form and substance reasonably satisfactory to the Administrative Agent, as it shall determine are necessary to confirm that none of such Designated Subsidiaries or custodians claims any interest or Lien upon any property of any Obligor and that any custodian that holds documentation on behalf of both the Obligors and any Designated Subsidiary will provide access to such documentation consistent with the provisions of Section 5.06;

(iv) in the case of any Portfolio Investment consisting of a Bank Loan (as defined in Section 5.13) that does not constitute all of the credit extended to the

 

- 66 -


underlying borrower under the relevant underlying loan documents and a Designated Subsidiary holds any interest in the loans or other extensions of credit under such loan documents, (x) cause such Designated Subsidiary to be party to such underlying loan documents as a “lender” having a direct interest (or a participation not acquired from an Obligor) in such underlying loan documents and the extensions of credit thereunder and (y) ensure that all amounts owing to such Obligor or Designated Subsidiary by the underlying borrower or other obligated party are remitted by such borrower or obligated party directly to separate accounts of such Obligor and such Designated Subsidiary;

(v) in the event that any Obligor is acting as an agent or administrative agent under any loan documents with respect to any Bank Loan that does not constitute all of the credit extended to the underlying borrower under the relevant underlying loan documents, ensure that all funds held by such Obligor in such capacity as agent or administrative agent is segregated from all other funds of such Obligor and clearly identified as being held in an agency capacity; and

(vi) cause the closing sets and all executed amendments, consents, forbearances and other modifications and assignment agreements relating to any Portfolio Investment and any other documents relating to any Portfolio Investment requested by the Collateral Agent, in each case to be held by (x) the Collateral Agent or (y) the Custodian pursuant to the terms of the Custody Agreement, or pursuant to an appropriate intercreditor agreement, so long as the Custodian (or custodian) has agreed to grant access to such loan and other documents to the Administrative Agent and the Lenders pursuant to an access or similar agreement between the Borrower and such Custodian (or custodian) in form and substance reasonably satisfactory to the Administrative Agent.

SECTION 5.09. Use of Proceeds. The Borrower will use the proceeds of the Loans only for general corporate purposes of the Borrower, including in connection with the acquisition and funding (either directly or through one or more wholly-owned Subsidiaries) of Portfolio Investments; provided that neither the Administrative Agent nor any Lender shall have any responsibility as to the use of any of such proceeds. No part of the proceeds of any Loan will be used in violation of applicable law or, directly or indirectly, for the purpose, whether immediate, incidental or ultimate, of buying or carrying any Margin Stock. Margin Stock shall be purchased by the Obligors only with the proceeds of Indebtedness (other than the Loans) not directly or indirectly secured by Margin Stock, or with the proceeds of equity capital of the Borrower.

SECTION 5.10. Status of RIC and BDC. In the event that the Borrower elects to be treated as a “business development company” under the Investment Company Act, the Borrower shall (i) after a Qualified IPO, elect to be treated as a RIC, for the Borrower’s first taxable year ending after a Qualified IPO qualify as a RIC and thereafter at all times maintain its status as a RIC under the Code, and (ii) maintain its election to be treated as a “business development company” under the Investment Company Act.

SECTION 5.11. Investment and Valuation Policies. The Borrower shall promptly advise the Lenders and the Administrative Agent of any material change in either its Investment Policies or Valuation Policy.

 

- 67 -


SECTION 5.12. Portfolio Valuation and Diversification, Etc.

(a) Industry Classification Groups. For purposes of this Agreement, the Borrower shall assign each Portfolio Investment to an Industry Classification Group. To the extent that any Portfolio Investment is reasonably determined by the Borrower to not be correlated with the risks of other Portfolio Investments in an Industry Classification Group, such Portfolio Investment may be assigned by the Borrower to an Industry Classification Group that is reasonably determined by the Borrower to be more closely correlated to such Portfolio Investment. In the absence of any correlation with the risks of other Portfolio Investments in any Industry Classification Group, the Borrower shall be permitted, upon prior notice to the Administrative Agent to create up to three additional Industry Classification Groups for purposes of this Agreement.

(b) Portfolio Valuation Etc.

(i) Settlement Date Basis. For purposes of this Agreement, (i) other than in the case of the origination of a new Portfolio Investment, all determinations of whether an investment is to be included as a Portfolio Investment shall be determined on a settlement-date basis (meaning that any investment that has been purchased will not be treated as a Portfolio Investment until such purchase has settled, and any Portfolio Investment which has been sold will not be excluded as a Portfolio Investment until such sale has settled), provided that no such investment shall be included as a Portfolio Investment to the extent it has not been paid for in full; and (ii) in the case of the origination of a new Portfolio Investment, all determinations of whether such investment is to be included as a Portfolio Investment shall be determined on the date that such Obligor funds such investment.

(ii) Determination of Values. The Borrower will conduct reviews of the value to be assigned to each of its Portfolio Investments as follows:

(A) Quoted Investments – External Review. With respect to Portfolio Investments (including Cash Equivalents) for which market quotations are readily available, the Borrower shall, not less frequently than once each calendar week, determine the market value of such Portfolio Investments which shall, in each case, be determined in accordance with one of the following methodologies (as selected by the Borrower):

(w) in the case of public and Rule 144A securities, the average of the mean prices as determined by two Approved Dealers selected by the Borrower,

(x) in the case of bank loans, the mean price as determined by one Approved Dealer or Approved Pricing Service selected by the Borrower,

(y) in the case of any Portfolio Investment traded on an exchange, the closing price for such Portfolio Investment most recently posted on such exchange, and

 

- 68 -


(z) in the case of any other Portfolio Investment, the fair market value thereof as determined by an Approved Pricing Service.

(B) Unquoted Investments – External Review. With respect to Portfolio Investments for which market quotations are not readily available, the Borrower shall value such Portfolio Investments not less frequently than once each fiscal quarter of the Borrower (i) in a manner consistent with its “Net Asset Valuation Policy” delivered to the Lenders prior to the Closing Date (the “Valuation Policy”) and (ii) based on either (x) valuations of such Portfolio Investments determined by the Borrower in good faith and that have been approved by the Borrower’s board of directors or (y) valuations determined by Approved External Appraisers; provided, that at least two quarterly valuation of Portfolio Investments pursuant to this Section 5.12(b)(ii)(B) during any four fiscal quarter period of the Borrower shall be based on the valuations determined and provided by Approved External Appraisers, which valuations by Approved External Appraisers need not value the entire unquoted Portfolio Investments at any one time. In respect of any Portfolio Investment valuation determined in accordance with clause (ii)(x) of this Section 5.12(b)(ii)(B), the Administrative Agent shall have the right to require the Borrower to engage Approved External Appraisers to promptly provide additional valuations of such Portfolio Investments; provided that the Portfolio Investments subject to a valuation by Approved External Appraisers pursuant to this sentence shall not have been subject to a valuation by the Approved External Appraisers within the most recent fiscal quarter preceding the Administrative Agent’s request; provided further that such additional valuations provided by the Approved External Appraisers pursuant to this sentence shall not reduce the Borrowing Base by an aggregate amount in excess of the lesser of (1) 8.5% of the then most recent Borrowing Base as determined prior to taking into account such additional Approved External Appraisers valuations and (2) the product of (A) the Advance Rate (as defined in Section 5.13) and (B) the difference between the valuations determined in accordance with clause (ii)(x) of this Section 5.12(b) and the valuations provided by such Approved External Appraisers.

(C) Internal Review. The Borrower shall conduct an internal review of the aggregate value of the Portfolio Investments, and of the Borrowing Base, at least once each calendar week which valuation shall take into account any events of which the Borrower has knowledge that materially affects the aggregate value of the Portfolio Investments or the Borrowing Base. If, based upon such weekly internal review, the Borrower determines that a Borrowing Base Deficiency exists, then the Borrower shall, within five Business Days as provided in Section 5.01(e), deliver a Borrowing Base Certificate reflecting the new amount of the Borrowing Base and shall take the actions, and make the payments and prepayments (and provide Cash Collateral for Letters of Credit), all as more specifically set forth in Section 2.10(b).

(D) Failure to Determine Values. If the Borrower shall fail to determine the value of any Portfolio Investment as at any date pursuant to the requirements of the foregoing subclauses (A) through (C), the Value of such Portfolio Investment as at such date shall be deemed to be zero;

 

- 69 -


provided that, in no event shall any Portfolio Investment be valued pursuant to the foregoing requirements less frequently than annually.

(c) Investment Company Diversification Requirements. In the event that the Borrower elects to be treated as a “business development company” under the Investment Company Act, the Borrower will, and will cause its Subsidiaries (other than Designated Subsidiaries that are exempt from the Investment Company Act) at all times to comply in all material respects with the portfolio diversification and similar requirements set forth in the Investment Company Act applicable to business development companies. In the event that the Borrower elects to be treated as a “business development company” under the Investment Company Act and after a Qualified IPO, the Borrower will at all times, subject to applicable grace periods set forth in the Code, comply with the portfolio diversification and similar requirements set forth in the Code applicable to RICs.

SECTION 5.13. Calculation of Borrowing Base. For purposes of this Agreement, the “Borrowing Base” shall be determined, as at any date of determination, as the sum of the Advance Rates of the Value of each Portfolio Investment, provided that:

(a) the Advance Rate applicable to that portion of the aggregate Value of the Borrower’s investments in Performing Non-Cash Pay High Yield Securities, Performing Non-Cash Pay Mezzanine Investments and Equity Interests shall be zero to the extent necessary so that no more than 25% of the Borrowing Base is attributable to such investments;

(b) the Advance Rate applicable to that portion of the aggregate Value of the Borrower’s investments in Performing Non-Cash Pay High Yield Securities and Performing Non-Cash Pay Mezzanine Investments shall be zero to the extent necessary so that no more than 10% of the Borrowing Base is attributable to such investments;

(c) the Advance Rate applicable to that portion of the aggregate Value of the Borrower’s investments in Performing Common Equity for which market quotations are not commonly available to market participants shall be zero to the extent necessary so that no more than 10% of the Borrowing Base is attributable to such investments;

(d) at any time during the Seed Portfolio Stage, the Advance Rate applicable to (i) that portion of the aggregate Value of the Portfolio Investments of any of the largest three (3) issuers of Portfolio Investments exceeding $20,000,000 in the aggregate for any such issuer shall be 0% and (ii) that portion of the aggregate Value of the Portfolio Investments of each other issuer of Portfolio Investments exceeding $15,000,000 individually shall be 0%;

(e) at any time during the Seed Portfolio Stage, the Advance Rate applicable to that portion of the aggregate Value of the Portfolio Investments in any single Industry Classification Group (which, for purposes of this calculation, shall exclude the aggregate amount of investments in, and advances to, Designated Subsidiaries) that exceeds $20,000,000 shall be 0%;

 

- 70 -


(f) at any time after the Seed Portfolio Stage, the Advance Rate applicable to that portion of the aggregate Value of the Portfolio Investments in any single Industry Classification Group (which, for purposes of this calculation, shall exclude the aggregate amount of investments in, and advances to, Designated Subsidiaries) that exceeds 25% of Shareholders’ Equity as of the end of the most recent fiscal quarter for which financial statements are available shall be 0%, provided that, with respect to the Portfolio Investments in a single Industry Classification Group from time to time designated by the Borrower to the Administrative Agent and approved by the Administrative Agent in its sole discretion, such 25% figure shall be increased to 35% and, accordingly, only to the extent that the Value for such single Industry Classification Group exceeds 35% of the Shareholders’ Equity shall the Advance Rate applicable to such excess Value be 0%;

(g) at any time after the Seed Portfolio Stage, the Advance Rate applicable to that portion of the aggregate Value of the Portfolio Investments of all issuers in a consolidated group of corporations or other entities in accordance with GAAP exceeding 10% of Shareholders’ Equity of the Borrower as of the end of the most recent quarter for which financial statements are available (which, for purposes of the calculation of Shareholders’ Equity of the Borrower, shall exclude the aggregate amount of investments in, and advances to, Designated Subsidiaries), shall be 50% of the otherwise applicable Advance Rate; and

(h) at any time after the Seed Portfolio Stage, the Advance Rate applicable to that portion of the aggregate Value of the Portfolio Investments of all issuers in a consolidated group of corporations or other entities in accordance with GAAP exceeding 20% of Shareholders’ Equity of the Borrower as of the end of most recent fiscal quarter for which financial statements are available (which, for purposes of the calculation of Shareholders’ Equity of the Borrower, shall exclude the aggregate amount of investments in, and advances to, Designated Subsidiaries) shall be 0%.

For the purposes of the issuer concentration limits above, issuers in a consolidated group of corporations or other entities in accordance with GAAP will be treated as a single issuer.

No Portfolio Investment may be included in the Borrowing Base until such time as such Portfolio Investment has been Delivered (as defined in the Guarantee and Security Agreement) to the Collateral Agent, and then only for so long as such Portfolio Investment continues to be Delivered as contemplated therein; provided that in the case of any Portfolio Investment in which the Collateral Agent has a first-priority perfected security interest pursuant to a valid Uniform Commercial Code filing, such Portfolio Investment may be included in the Borrowing Base so long as all remaining actions to complete Delivery are satisfied within 7 days of such inclusion. Voting stock of any Controlled Foreign Corporation in excess of 65% of the issued and outstanding voting stock of such Controlled Foreign Corporation shall not be included as a Portfolio Investment for purposes of calculating the Borrowing Base.

 

- 71 -


The Borrower shall from time to time deliver a Borrowing Base Certificate to the Administrative Agent as provided in Sections 4.01(g), 5.01(d), 5.01(e) and 6.05(d).

As used in this Article the following terms have the following meanings:

Advance Rate” means, as to any Portfolio Investment and subject to adjustment as provided in Section 5.13(a) through (f), the following percentages with respect to such Portfolio Investment:

 

Portfolio Investment

   Quoted     Unquoted  

Cash, Cash Equivalents and Short-Term U.S. Government Securities

     100     n.a.   

Long-Term U.S. Government Securities

     95     n.a.   

Performing First Lien Bank Loans

     75     65

Performing Second Lien Bank Loans

     65     55

Performing Cash Pay Secured High Yield Securities

     65     55

Performing Cash Pay Unsecured High Yield Securities

     50     40

Performing Cash Pay Mezzanine Investments

     50     40

Performing Non-Cash Pay High Yield Securities

     40     30

Performing Non-Cash Pay Mezzanine Investments

     40     30

Performing Common Equity

     40     25

Bank Loans” means debt obligations (including, without limitation, term loans, revolving loans, debtor-in-possession financings, the funded and unfunded portion of revolving credit lines and letter of credit facilities and other similar loans and investments including interim loans and senior subordinated loans) which are generally under a senior loan or credit facility (whether or not syndicated).

Cash” has the meaning assigned to such term in Section 1.01 of this Agreement.

Cash Equivalents” has the meaning assigned to such term in Section 1.01 of this Agreement.

Cash Pay Bank Loans” means First Lien Bank Loans and Second Lien Bank Loans as to which, at the time of determination, all of the interest on which is payable not less frequently than quarterly and for which not less than 2/3rds of the interest (including accretions and “pay-in-kind” interest) for the current monthly or quarterly period (as applicable) is payable in cash.

First Lien Bank Loan” means a Bank Loan that is entitled to the benefit of a first priority perfected security interest on a substantial portion of the assets of the respective borrower and guarantors obligated in respect thereof.

High Yield Securities” means debt Securities and Preferred Stock, in each case (a) issued by public or private issuers, (b) issued pursuant to an effective registration statement or pursuant to Rule 144A under the Securities Act (or any successor provision thereunder) or other exemption to the Securities Act and (c) that are not Cash Equivalents, Mezzanine Investments or Bank Loans.

 

- 72 -


Long-Term U.S. Government Securities” means U.S. Government Securities maturing more than one month from the applicable date of determination.

Mezzanine Investments” means debt Securities (including convertible debt Securities (other than the “in-the-money” equity component thereof)) and Preferred Stock in each case (a) issued by public or private issuers, (b) issued without registration under the Securities Act, (c) not issued pursuant to Rule 144A under the Securities Act (or any successor provision thereunder), (d) that are not Cash Equivalents and (e) contractually subordinated in right of payment to other debt of the same issuer.

Performing” means (a) with respect to any Portfolio Investment that is Indebtedness, the issuer of such Portfolio Investment is not in default of any payment obligations in respect thereof, after the expiration of any applicable grace period and (b) with respect to any Portfolio Investment that is Preferred Stock, the issuer of such Portfolio Investment has not failed to meet any scheduled redemption obligations or to pay its latest declared cash dividend, after the expiration of any applicable grace period.

Performing Cash Pay Mezzanine Investments” means Mezzanine Investments (a) as to which, at the time of determination, not less than 2/3rds of the interest (including accretions and “pay-in-kind” interest) for the current monthly, quarterly, semi-annual or annual period (as applicable) is payable in cash and (b) which are Performing.

Performing Cash Pay Secured High Yield Securities” means High Yield Securities (a) as to which, at the time of determination, not less than 2/3rds of the interest (including accretions and “pay-in-kind” interest) for the current monthly, quarterly, semi-annual or annual period (as applicable) is payable in cash, (b) which are Performing and (c) which are secured by a substantial portion of the assets of the issuer of such Securities or any other obligor.

Performing Cash Pay Unsecured High Yield Securities” means High Yield Securities (a) as to which, at the time of determination, not less than 2/3rds of the interest (including accretions and “pay-in-kind” interest) for the current monthly, quarterly, semi-annual or annual period (as applicable) is payable in cash, (b) which are Performing and (c) which are not secured by a substantial portion of the assets of any issuer of such Securities or any other obligor.

Performing Common Equity” means Equity Interests (other than Preferred Stock but including warrants) of an issuer all of whose outstanding debt is Performing.

Performing First Lien Bank Loans” means First Lien Bank Loans which are Cash Pay Bank Loans and are Performing.

Performing Non-Cash Pay High Yield Securities” means Performing High Yield Securities other than Performing Cash Pay Secured High Yield Securities or Performing Cash Pay Unsecured High Yield Securities.

Performing Non-Cash Pay Mezzanine Investments” means Performing Mezzanine Investments other than Performing Cash Pay Mezzanine Investments.

 

- 73 -


Performing Second Lien Bank Loans” means Second Lien Bank Loans which are Cash Pay Bank Loans and are Performing.

Preferred Stock,” as applied to the Equity Interests of any Person, means Equity Interests of such Person of any class or classes (however designated) that ranks prior, as to the payment of dividends or as to the distribution of assets upon any voluntary or involuntary liquidation, dissolution or winding up of such Person, to any shares (or other interests) of other Equity Interests of such Person, and shall include, without limitation, cumulative preferred, non-cumulative preferred, participating preferred and convertible preferred Equity Interests.

Second Lien Bank Loan” means a Bank Loan that is entitled to the benefit of a second priority perfected security interest on a substantial portion of the assets of the respective borrower and guarantors obligated in respect thereof.

Securities” means common and preferred stock, units and participations, member interests in limited liability companies, partnership interests in partnerships, notes, bonds, debentures, trust receipts and other obligations, instruments or evidences of indebtedness, including debt instruments of public and private issuers and tax-exempt securities (including warrants, rights, put and call options and other options relating thereto, representing rights, or any combination thereof) and other property or interests commonly regarded as securities or any form of interest or participation therein, but not including Bank Loans.

Securities Act” means the United States Securities Act of 1933, as amended.

Short-Term U.S. Government Securities” means U.S. Government Securities maturing within one month of the applicable date of determination.

U.S. Government Securities” has the meaning assigned to such term in Section 1.01 of this Agreement.

Value” means with respect to any Portfolio Investment, the lower of:

(i) the most recent internal fair market value as determined pursuant to Section 5.12(b)(ii)(C); and

(ii) the most recent external fair market value as determined pursuant to Section 5.12(b)(ii)(A) or (B).

ARTICLE VI

NEGATIVE COVENANTS

Until the Commitments have expired or terminated and the principal of and interest on each Loan and any fees payable hereunder have been paid in full and all Letters of Credit have expired, been terminated, Cash Collateralized or backstopped and all LC Disbursements shall have been reimbursed, the Borrower covenants and agrees with the Administrative Agent, the Lenders and the Issuing Bank that:

 

- 74 -


SECTION 6.01. Indebtedness. The Borrower will not, nor will it permit any other Obligor to, create, incur, assume or permit to exist any Indebtedness, except:

(a) Indebtedness created hereunder or under any other Loan Document;

(b) Permitted Indebtedness in an aggregate amount that (i) taken together with Indebtedness permitted under clauses (a) and (g) of this Section 6.01, does not exceed the amount required to comply with the provisions of Section 6.07(b) and (ii) in the case of Secured Longer-Term Indebtedness, taken together with Indebtedness (other than Unsecured Longer-Term Indebtedness) permitted under clauses (a) and (g) of this Section 6.01 does not exceed the Borrowing Base;

(c) Other Permitted Indebtedness;

(d) Indebtedness of the Borrower to or from any other Obligor or Indebtedness of an Obligor to or from another Obligor;

(e) repurchase obligations arising in the ordinary course of business with respect to U.S. Government Securities;

(f) obligations payable to clearing agencies, brokers or dealers in connection with the purchase or sale of securities in the ordinary course of business;

(g) other Indebtedness in an aggregate amount (determined at the time of incurrence thereof) not exceeding the greater of (i) 5% of Shareholders’ Equity and (ii) (x) during the Seed Portfolio Stage, $5,000,000 and (y) thereafter, $7,500,000, when taken together with then outstanding Indebtedness (in the case of clause (i) below, other than Unsecured Longer-Term Indebtedness) permitted under clauses (a) and (b) of this Section 6.01, the lesser of (i) the Borrowing Base and (ii) the amount required to comply with the provisions of Section 6.07(b); and

(h) obligations (including Guarantees) in respect of Standard Securitization Undertakings.

SECTION 6.02. Liens. Subject to the last sentence of this Section 6.02, the Borrower will not, nor will it permit any other Obligor to, create, incur, assume or permit to exist any Lien on any property or asset now owned or hereafter acquired by it, or assign or sell any income or revenues (including accounts receivable) or rights in respect of any thereof, except:

(a) any Lien on any property or asset of the Borrower existing on the Closing Date and set forth in Part B of Schedule II, provided that (i) no such Lien shall extend to any other property or asset of the Borrower or any of its Subsidiaries and (ii) any such Lien shall secure only those obligations which it secures on the Closing Date and extensions, renewals and replacements thereof that do not increase the outstanding principal amount thereof;

(b) Liens created pursuant to the Security Documents;

 

- 75 -


(c) Liens on Special Equity Interests included in the Portfolio Investments but only to the extent securing obligations in the manner provided in the definition of “Special Equity Interest” in Section 1.01;

(d) Liens securing Indebtedness or other obligations in an aggregate principal amount not exceeding (x) during the Seed Portfolio Stage, $5,000,000 and (y) thereafter, $7,500,000, in each case at any one time outstanding (which may cover Portfolio Investments, but only to the extent released from the Lien in favor of the Collateral Agent in accordance with the requirements of Section 10.03 of the Guarantee and Security Agreement), so long as at the time of the incurrence thereof the aggregate amount of Indebtedness (excluding Unsecured Longer-Term Indebtedness) permitted under clauses (a), (b) and (g) of Section 6.01, does not exceed the lesser of (i) the Borrowing Base and (ii) the amount required to comply with the provisions of Section 6.07(b); and

(e) Permitted Liens.

SECTION 6.03. Fundamental Changes. The Borrower will not, nor will it permit any other Obligor to, enter into any transaction of merger or consolidation or amalgamation, or liquidate, wind up or dissolve itself (or suffer any liquidation or dissolution). The Borrower will not, nor will it permit any other Obligor to, acquire any business or property from, or Equity Interests of, or be a party to any acquisition of, any Person, except for purchases or acquisitions of Portfolio Investments and other assets in the normal course of the day-to-day business activities of the Borrower and its Subsidiaries and not in violation of the terms and conditions of this Agreement or any other Loan Document. The Borrower will not, nor will it permit any other Obligor to, convey, sell, lease, transfer or otherwise dispose of, in one transaction or a series of transactions, any part of its assets, whether now owned or hereafter acquired, but excluding (x) assets sold or disposed of in the ordinary course of business (including to make expenditures of cash in the normal course of the day-to-day business activities of the Borrower and its Subsidiaries) and (y) subject, to the extent applicable, to the provisions of clause (d) below, Portfolio Investments (to the extent not otherwise included in clause (x) of this Section).

Notwithstanding the foregoing provisions of this Section:

(a) any Subsidiary Guarantor of the Borrower may be merged or consolidated with or into the Borrower or any other Subsidiary Guarantor; provided that if any such transaction shall be between a Subsidiary Guarantor and a wholly owned Subsidiary Guarantor, the wholly owned Subsidiary Guarantor shall be the continuing or surviving corporation;

(b) any Subsidiary Guarantor may sell, lease, transfer or otherwise dispose of any or all of its assets (upon voluntary liquidation or otherwise) to the Borrower or any wholly owned Subsidiary Guarantor of the Borrower and may dissolve itself so long as it does not hold any assets;

(c) the Equity Interests of any Subsidiary of the Borrower may be sold, transferred or otherwise disposed of to the Borrower or any wholly owned Subsidiary Guarantor of the Borrower;

 

- 76 -


(d) the Obligors may sell, transfer or otherwise dispose of Portfolio Investments to a Designated Subsidiary under clause (a) of the definition thereof so long as (i) after giving effect to such sale, transfer or disposition (and any concurrent acquisitions of Portfolio Investments or payment of outstanding Indebtedness) the Covered Debt Amount does not exceed the Borrowing Base and the Borrower delivers a certificate of a Financial Officer to such effect to the Administrative Agent and (ii) either (x) the amount of any excess availability under the Borrowing Base immediately prior to such sale, transfer or disposition is not diminished as a result of such release or (y) the Borrowing Base immediately after giving effect to such sale, transfer or disposition is at least 110% of the Covered Debt Amount;

(e) the Borrower may merge or consolidate with any other Person so long as (i) the Borrower is the continuing or surviving entity in such transaction and (ii) at the time thereof and after giving effect thereto, no Default shall have occurred or be continuing; and

(f) the Borrower and the other Obligors may sell, lease, transfer or otherwise dispose of equipment or other property or assets that do not consist of Portfolio Investments so long as the aggregate amount of all such sales, leases, transfer and dispositions does not exceed $3,000,000 in any fiscal year.

SECTION 6.04. Investments. The Borrower will not, nor will it permit any other Obligor to, acquire, make or enter into, or hold, any Investments except:

(a) operating deposit accounts with banks;

(b) Investments by the Borrower and the Subsidiary Guarantors in the Borrower and the Subsidiary Guarantors;

(c) Hedging Agreements entered into in the ordinary course of any Obligor’s financial planning and not for speculative purposes;

(d) Portfolio Investments by the Borrower and its Subsidiaries, provided that, (i) such Portfolio Investments are permitted under the Borrower’s Investment Policies and (ii) in the event that the Borrower becomes a “business development company” under the Investment Company Act, to the extent such Portfolio Investments are permitted under the Investment Company Act;

(e) Investments in Designated Subsidiaries; and

(f) additional Investments up to but not exceeding $15,000,000 in the aggregate.

For purposes of clause (f) of this Section, the aggregate amount of an Investment at any time shall be deemed to be equal to (A) the aggregate amount of cash, together with the aggregate fair market value of property, loaned, advanced, contributed, transferred or otherwise invested that gives rise to such Investment minus (B) the aggregate amount of dividends, distributions or other payments received in cash in respect of such Investment, provided that in no event shall the

 

- 77 -


aggregate amount of such Investment be deemed to be less than zero; the amount of an Investment shall not in any event be reduced by reason of any write-off of such Investment nor increased by any increase in the amount of earnings retained in the Person in which such Investment is made that have not been dividended, distributed or otherwise paid out.

SECTION 6.05. Restricted Payments. The Borrower will not, nor will it permit any other Obligor to, declare or make, or agree to pay or make, directly or indirectly, any Restricted Payment, except that the Borrower may declare and pay:

(a) dividends with respect to the capital stock of the Borrower to the extent payable in additional shares of the Borrower’s common stock;

(b) for any period for which the Borrower is treated as a pass-through entity for federal income tax purposes, and so long as no Tax Distribution Event of Default exists immediately prior and after giving effect thereto, distributions in cash or other property (excluding for this purpose any membership interest in the Borrower) in an amount equal to the product of (x) the taxable income of the Borrower (including estimated tax payments, as reasonably determined by the Directing Body), as determined by the Borrower, in its reasonable discretion and (y) 42.5%; provided that such percentage in clause (y) shall be correspondingly increased to the extent that maximum marginal federal or state tax rates increase after the Closing Date (collectively, “Tax Distributions”); provided further that, for any period for which the Borrower is no longer treated as a pass-through entity for federal income tax purposes, the Borrower shall not be restricted from making payments as otherwise permitted under this clause (b) with respect to such periods for which it was a pass-through entity;

(c) for any period for which the Borrower is treated as corporation for federal and state income tax purposes, in the event that the Borrower becomes a “business development company” under the Investment Company Act, dividends and distributions in either case in cash or other property (excluding for this purpose the Borrower’s common stock) in any taxable year of the Borrower in amounts not to exceed the amount that is estimated in good faith by the Borrower to be required to (i) reduce to zero for such taxable year or for the previous taxable year, its investment company taxable income (within the meaning of Section 852(b)(2) of the Code), and reduce to zero the tax imposed by Section 852(b)(3) of the Code, and (ii) avoid federal excise taxes for such taxable year imposed by Section 4982 of the Code;

(d) in the event that the Borrower becomes a “business development company” under the Investment Company Act, dividends and distributions in each case in cash or other property (excluding for this purpose the Borrower’s common stock) in addition to the dividends and distributions permitted under the foregoing clauses (a), (b) and (c) so long as on the date of such Restricted Payment and after giving effect thereto:

(i) no Default shall have occurred and be continuing; and

 

- 78 -


(ii) the aggregate amount of Restricted Payments made during any taxable year of the Borrower after the Closing Date under this clause (d) shall not exceed the (x) an amount equal to 10% of the investment company taxable income of the Borrower for such taxable year determined under Section 852(b)(2) of the Code, but without regard to subparagraphs (A), (B) or (D) thereof, minus (y) the amount, if any, by which dividends and distributions made during such taxable year pursuant to the foregoing clause (c) (whether in respect of such taxable year or the previous taxable year) based upon the Borrower’s estimate of taxable income exceeded the actual amounts specified in subclauses (i) and (ii) of such foregoing clause (c) for such taxable year;

(e) solely in the first taxable year that the Borrower is treated as a corporation and provided that no Tax Distribution Event of Default shall have occurred in any prior taxable year, an amount equal to the excess of the “earnings and profits” of the Borrower for all preceding taxable years, determined as if the Borrower were a corporation for federal income tax purposes over the cumulative amount of any distributions previously made by the Borrower; and

(f) other Restricted Payments so long as (i) on the date of such other Restricted Payment and after giving effect thereto (x) the Covered Debt Amount does not exceed 90% of the Borrowing Base and (y) no Default shall have occurred and be continuing and (ii) on the date of such other Restricted Payment the Borrower delivers to the Administrative Agent a Borrowing Base Certificate as at such date demonstrating compliance with subclause (x) after giving effect to such Restricted Payment. For purposes of preparing such Borrowing Base Certificate, (A) the fair market value of Portfolio Investments for which market quotations are readily available shall be the most recent quotation available for such Portfolio Investment and (B) the fair market value of Portfolio Investments for which market quotations are not readily available shall be the Value set forth in the Borrowing Base Certificate most recently delivered by the Borrower pursuant to Section 5.01(d), provided that the Borrower shall reduce the Value of any Portfolio Investment referred to in this subclause (B) to the extent necessary to take into account any events of which the Borrower has knowledge that adversely affect the value of such Portfolio Investment.

In calculating the amount of Restricted Payments made by the Borrower during any period referred to in paragraphs (b) or (c) above, any Restricted Payments made by Designated Subsidiaries during such period (other than any such Restricted Payments that are made to Obligors) shall be treated as Restricted Payments made by the Borrower during such period.

Nothing herein shall be deemed to prohibit the payment of Restricted Payments by any Subsidiary Guarantor of the Borrower to the Borrower or to any other Subsidiary Guarantor.

For the avoidance of doubt, the Borrower shall not declare any dividend to the extent such declaration violates the provisions of the Investment Company Act applicable to it.

 

- 79 -


SECTION 6.06. Certain Restrictions on Subsidiaries. The Borrower will not permit:

(a) any of its Subsidiaries who are not Obligors (other than Designated Subsidiaries) to enter into or suffer to exist any indenture, agreement, instrument or other arrangement (other than the Loan Documents) that prohibits or restrains, in each case in any material respect, or imposes materially adverse conditions upon, the incurrence or payment of Indebtedness, the granting of Liens, the declaration or payment of dividends, the making of loans, advances, guarantees or Investments or the sale, assignment, transfer or other disposition of property; and

(b) any of its Subsidiaries who are Obligors (other than Designated Subsidiaries) to enter into or suffer to exist any indenture, agreement, instrument or other arrangement (other than the Loan Documents) that prohibits or restrains, in each case in any respect that is more restrictive than the Loan Documents, or imposes materially adverse conditions not in the Loan Documents upon, the incurrence or payment of Indebtedness, the granting of Liens, the declaration or payment of dividends, the making of loans, advances, guarantees or Investments or the sale, assignment, transfer or other disposition of property.

SECTION 6.07. Certain Financial Covenants.

(a) Minimum Shareholders’ Equity. At any time following the Qualified IPO, the Borrower will not permit Shareholders’ Equity at the last day of any calendar month to be less than the greater of (i) 42.5% of the total assets of the Borrower and its Subsidiaries as at the last day of such calendar month (determined on a consolidated basis, without duplication, in accordance with GAAP) and (ii) $75,000,000 plus 25% of the net proceeds of the sale of Equity Interests by the Borrower and its Subsidiaries after the Qualified IPO.

(b) Asset Coverage Ratio. The Borrower will not permit the Asset Coverage Ratio to be less than 2.00 to 1 immediately after giving effect to the incurrence of any Indebtedness by an Obligor (including each Borrowing and each issuance, amendment, renewal or extension of a Letter of Credit hereunder).

(c) Liquidity Test. At any time following the Qualified IPO, the Borrower will not permit the aggregate Value of the Portfolio Investments that are Cash (excluding Cash Collateral for outstanding Letters of Credit) or that can be converted to Cash in fewer than 10 Business Days without more than a 5% change in price to be less than 10% of the Covered Debt Amount for more than 30 consecutive Business Days during any period when the Adjusted Covered Debt Amount is greater than 90% of the Adjusted Borrowing Base as determined in good faith by the Borrower.

(d) Debt to Total Assets Ratio. The Borrower will not permit the Secured Debt Amount to exceed 15% of the Value of total assets of the Borrower and its Subsidiaries, determined on a consolidated basis, in accordance with GAAP, immediately after giving effect to the incurrence of any Secured Longer-Term Indebtedness and Secured Shorter-Term Indebtedness by an Obligor and each Borrowing (including each issuance, amendment, renewal or extension of a Letter of Credit hereunder) that would result in the aggregate Revolving Credit Exposure exceeding $260,000,000.

 

- 80 -


SECTION 6.08. Transactions with Affiliates. The Borrower will not, and will not permit any other Obligors to enter into any transactions with any of its Affiliates, even if otherwise permitted under this Agreement, except (a) transactions in the ordinary course of business at prices and on terms and conditions not less favorable to the Borrower or such other Obligor than could be obtained on an arm’s-length basis from unrelated third parties, (b) transactions between or among the Borrower and any other Obligors not involving any other Affiliate, (c) Restricted Payments permitted by Section 6.05, (d) the transactions provided in the Affiliate Agreements, (e) transactions described or referenced on Schedule IV or (f) any Investment that results in the creation of an Affiliate.

SECTION 6.09. Lines of Business. The Borrower will not, nor will it permit any of its Subsidiaries to, engage to any material extent in any business other than in accordance with its Investment Policies.

SECTION 6.10. No Further Negative Pledge. The Borrower will not, and will not permit any other Obligor to, enter into any agreement, instrument, deed or lease which prohibits or limits the ability of any Obligor to create, incur, assume or suffer to exist any Lien upon any of its properties, assets or revenues, whether now owned or hereafter acquired, or which requires the grant of any security for an obligation if security is granted for another obligation, except the following: (a) this Agreement and the other Loan Documents; (b) covenants in documents creating Liens permitted by Section 6.02 prohibiting further Liens on the assets encumbered thereby; (c) customary restrictions contained in leases not subject to a waiver; (d) any agreement that imposes such restrictions only on Equity Interests in Designated Subsidiaries; and (e) any other agreement that does not restrict in any manner (directly or indirectly) Liens created pursuant to the Loan Documents on any Collateral securing the Secured Obligations and does not require the direct or indirect granting of any Lien securing any Indebtedness or other obligation by virtue of the granting of Liens on or pledge of property of any Obligor to secure the Loans or any Hedging Agreement.

SECTION 6.11. Modifications of Certain Documents. The Borrower will not consent to any modification, supplement or waiver of (a) any of the provisions of any agreement, instrument or other document evidencing or relating to any Permitted Indebtedness that would result in such Permitted Indebtedness not meeting the requirements of the definition of “Permitted Indebtedness” set forth in Section 1.01 of this Agreement (unless, after giving effect thereto, such Indebtedness would otherwise be permitted by Section 6.01) or (b) any of the Affiliate Agreements, without the prior consent of the Administrative Agent (with the approval of the Required Lenders), unless such modification, supplement or waiver is (i) not less favorable to the Borrower than could be obtained on an arm’s-length basis from unrelated third parties or (ii) not materially adverse to the Lenders and the Administrative Agent (it being understood that any such modification, amendment, supplement or waiver that materially increases the aggregate fees, expenses and other amounts payable by the Borrower to Oaktree Capital Management and its Affiliates shall be deemed to be materially adverse).

 

- 81 -


SECTION 6.12. Permitted Indebtedness. The Borrower will not, nor will it permit any other Obligor to, purchase, redeem, retire or otherwise acquire for value, or set apart any money for a sinking, defeasance or other analogous fund for the purchase, redemption, retirement or other acquisition of, or make any voluntary payment or prepayment of the principal of or interest on, or any other amount owing in respect of, any Permitted Indebtedness (other than the refinancing of such Indebtedness with Indebtedness permitted under Section 6.01), except for (a) regularly scheduled payments, prepayments or redemptions of principal and interest in respect thereof required pursuant to the instruments evidencing such Permitted Indebtedness, (b) payments and prepayments thereof required to comply with requirements of Section 2.10(b), and (c) Specified Debt Payments permitted to be made under Section 6.13.

SECTION 6.13. Specified Debt. The Borrower will not, nor will it permit any of its Subsidiaries to:

(a) make any Specified Debt Payment at any time, provided that the Borrower may make a Specified Debt Payment described in clause (a) of the definition of “Specified Debt Payment” if (i) such Specified Debt Payment does not exceed the then fair value (which fair value shall include reasonable fees and premiums payable in connection therewith) as reasonably determined by the Borrower of the Specified Debt purchased, redeemed, retired or otherwise acquired thereby, (ii) at the time of and immediately after giving effect to such Specified Debt Payment, no Default shall have occurred and be continuing and (iii) if such Specified Debt Payment were treated as a “Restricted Payment” for the purposes of determining compliance with Section 6.05, such Specified Debt Payment would be permitted to be made under Section 6.05; and

(b) notwithstanding anything to the contrary in Section 6.02, create, incur, assume or permit to exist any Lien securing any Specified Debt at any time.

ARTICLE VII

EVENTS OF DEFAULT

If any of the following events (“Events of Default”) shall occur and be continuing:

(a) the Borrower shall (i) fail to pay any principal of any Loan or any reimbursement obligation in respect of any LC Disbursement when and as the same shall become due and payable, whether at the due date thereof or at a date fixed for prepayment thereof or otherwise or (ii) fail to deposit any amount into the Letter of Credit Collateral Account as required by Section 2.09(a) on the Commitment Termination Date;

(b) the Borrower shall fail to pay any interest on any Loan or any fee or any other amount (other than an amount referred to in clause (a) of this Article) payable under this Agreement or under any other Loan Document, when and as the same shall become due and payable, and such failure shall continue unremedied for a period of five or more Business Days;

 

- 82 -


(c) any representation or warranty made (or deemed made pursuant to Section 4.02) by or on behalf of the Borrower or any of its Subsidiaries in or in connection with this Agreement or any other Loan Document or any amendment or modification hereof or thereof, or in any report, certificate, financial statement or other document furnished pursuant to or in connection with this Agreement or any other Loan Document or any amendment or modification hereof or thereof, shall prove to have been incorrect when made or deemed made in any material respect;

(d) the Borrower shall fail to observe or perform any covenant, condition or agreement contained in (i) Section 5.03 (with respect to the Borrower’s existence) or Sections 5.08(a) and (b) or in Article VI or any Obligor shall default in the performance of any of its obligations contained in Section 7 of the Guarantee and Security Agreement or (ii) Sections 5.01(d) and (e) or 5.02 and such failure shall continue unremedied for a period of five or more days after notice thereof by the Administrative Agent (given at the request of any Lender) to the Borrower;

(e) a Borrowing Base Deficiency shall occur and continue unremedied for a period of five or more Business Days after delivery of a Borrowing Base Certificate demonstrating such Borrowing Base Deficiency pursuant to Section 5.01(e), provided that it shall not be an Event of Default hereunder if the Borrower shall present the Administrative Agent with a reasonably feasible plan to enable such Borrowing Base Deficiency to be cured within 30 Business Days (which 30-Business Day period shall include the five Business Days permitted for delivery of such plan), so long as such Borrowing Base Deficiency is cured within such 30-Business Day period;

(f) the Borrower or any Obligor, as applicable, shall fail to observe or perform any covenant, condition or agreement contained in this Agreement (other than those specified in clause (a), (b), (d) or (e) of this Article) or any other Loan Document and such failure shall continue unremedied for a period of 30 or more days after notice thereof from the Administrative Agent (given at the request of any Lender) to the Borrower;

(g) the Borrower or any of its Subsidiaries shall fail to make any payment (whether of principal or interest and regardless of amount) in respect of any Material Indebtedness, when and as the same shall become due and payable, taking into account (other than with respect to payments of principal) any applicable grace period;

(h) any event or condition occurs that results in any Material Indebtedness becoming due prior to its scheduled maturity or that shall continue unremedied for any applicable period of time sufficient to enable or permit the holder or holders of any Material Indebtedness or any trustee or agent on its or their behalf to cause any Material Indebtedness to become due, or to require the prepayment, repurchase, redemption or defeasance thereof, prior to its scheduled maturity; provided that this clause (h) shall not apply to secured Indebtedness that becomes due as a result of the voluntary sale or transfer of the property or assets securing such Indebtedness;

 

- 83 -


(i) an involuntary proceeding shall be commenced or an involuntary petition shall be filed seeking (i) liquidation, reorganization or other relief in respect of either of the Parent Guarantors prior to a Qualified IPO, the Borrower, any of its Subsidiaries or its debts, or of a substantial part of its assets, under any Federal, state or foreign bankruptcy, insolvency, receivership or similar law now or hereafter in effect or (ii) the appointment of a receiver, trustee, custodian, sequestrator, conservator or similar official for either of the Parent Guarantors prior to a Qualified IPO, the Borrower, any of its Subsidiaries or for a substantial part of its assets, and, in any such case, such proceeding or petition shall continue undismissed and unstayed for a period of 60 or more days or an order or decree approving or ordering any of the foregoing shall be entered;

(j) either of the Parent Guarantors prior to a Qualified IPO, the Borrower, any of its Subsidiaries shall (i) voluntarily commence any proceeding or file any petition seeking liquidation, reorganization or other relief under any Federal, state or foreign bankruptcy, insolvency, receivership or similar law now or hereafter in effect, (ii) consent to the institution of, or fail to contest in a timely and appropriate manner, any proceeding or petition described in clause (i) of this Article, (iii) apply for or consent to the appointment of a receiver, trustee, custodian, sequestrator, conservator or similar official for either of the Parent Guarantors, the Borrower or any of its Subsidiaries or for a substantial part of its assets, (iv) file an answer admitting the material allegations of a petition filed against it in any such proceeding, (v) make a general assignment for the benefit of creditors or (vi) take any action for the purpose of effecting any of the foregoing;

(k) either of the Parent Guarantors prior to a Qualified IPO, the Borrower or any of its Subsidiaries shall become unable, admit in writing its inability or fail generally to pay its debts as they become due;

(l) one or more judgments for the payment of money in an aggregate amount in excess of $10,000,000 shall be rendered against the Borrower, any other Obligor or any combination thereof and (i) the same shall remain undischarged for a period of 30 consecutive days following the entry of such judgment during which 30 day period such judgment shall not have been vacated, stayed, discharged or bonded pending appeal, or (ii) any action shall be legally taken by a judgment creditor to attach or levy upon any assets of the Borrower or any other Obligor to enforce any such judgment;

(m) an ERISA Event shall have occurred that, in the opinion of the Required Lenders, when taken together with all other ERISA Events that have occurred, could reasonably be expected to result in a Material Adverse Effect;

(n) a Change in Control shall occur;

(o) (i) Oaktree Capital Management or any of its Affiliates shall cease to be the investment advisor for the Borrower or (ii) either of the Parent Guarantors prior to a Qualified IPO shall fail to observe or perform any covenant or agreement contained in the Parent Guarantee Agreement and such failure shall continue unremedied for a period of 30 or more days;

 

- 84 -


(p) the Liens created by the Security Documents shall, at any time with respect to Portfolio Investments intended to be subject thereto having an aggregate Value in excess of 5% of the aggregate Value of all Portfolio Investments, not be valid and perfected (to the extent perfection is required herein or therein) in favor of the Administrative Agent, free and clear of all other Liens (other than Liens permitted under Section 6.02 or under the respective Security Documents);

(q) except for expiration in accordance with its terms, any of the Security Documents shall for whatever reason be terminated or cease to be in full force and effect in any material respect, or the enforceability thereof shall be contested by the Borrower, any of its Subsidiaries or the Parent Guarantors prior to a Qualified IPO;

(r) the Obligors shall at any time, without the consent of the Required Lenders, (i) modify, supplement or waive in any material respect the Investment Policies (as in effect on the Closing Date); provided that any such change shall not be deemed a material change in Investment Policy if such change (x) is effected with the prior written consent of the Administrative Agent (with the approval of the Required Lenders), (y) is required by any applicable law, rule or regulation or (z) consists of a change to the permitted investment size of the Portfolio Investments, but only so long as after giving effect thereto the proportion of such size to the Borrower’s capital base is not greater than the proportion in effect on the Closing Date, (ii) modify, supplement or waive in any material respect the Valuation Policy (other than any modification, supplement or waiver required under GAAP or required by any applicable law, rule or regulation), (iii) fail to comply with the Valuation Policy in any material respect, or (iv) fail to comply with the Investment Policies if the same could reasonably be expected to result in a Material Adverse Effect, and in the case of subclauses (iii) and (iv) of this clause (r), such failure shall continue unremedied for a period of 30 or more days after the earlier of notice thereof by the Administrative Agent (given at the request of any Lender) to the Borrower or knowledge thereof by a Financial Officer; or

(s) any Designated Subsidiary shall either (i) make any dividend or other distribution (whether in cash, securities or other property) with respect to any shares of any class of capital stock or other Equity Interests of the Borrower, or any payment (whether in cash, securities or other property), including any sinking fund or similar deposit, on account of the purchase, redemption, retirement, acquisition, cancellation or termination of any such shares of capital stock or other Equity Interests of the Borrower or any option, warrant or other right to acquire any such shares of capital stock or other Equity Interests of the Borrower that, if such actions were undertaken by the Obligors, would not be permitted under Section 6.05 or (ii) purchase, redeem, retire or otherwise acquire for value, or set apart any money for a sinking, defeasance or other analogous fund for the purchase, redemption, retirement or other acquisition of, or make any voluntary payment or prepayment of the principal of or interest on, or any other amount owing in respect of, any Permitted Indebtedness that, if such actions were undertaken by the Obligors, would not be permitted under Section 6.12;

then, and in every such event (other than an event with respect to the Borrower described in clause (i) or (j) of this Article), and at any time thereafter during the continuance of such event,

 

- 85 -


the Administrative Agent may, and at the request of the Required Lenders shall, by notice to the Borrower, take either or both of the following actions, at the same or different times: (i) terminate the Commitments, and thereupon the Commitments shall terminate immediately, and (ii) declare the Loans then outstanding to be due and payable in whole (or in part, in which case any principal not so declared to be due and payable may thereafter be declared to be due and payable), and thereupon the principal of the Loans so declared to be due and payable, together with accrued interest thereon and all fees and other obligations of the Borrower accrued hereunder, shall become due and payable immediately, without presentment, demand, protest or other notice of any kind, all of which are hereby waived by the Borrower; and in case of any event with respect to the Borrower described in clause (i) or (j) of this Article, the Commitments shall automatically terminate and the principal of the Loans then outstanding, together with accrued interest thereon and all fees and other obligations of the Borrower accrued hereunder, shall automatically become due and payable, without presentment, demand, protest or other notice of any kind, all of which are hereby waived by the Borrower.

In the event that the Loans shall be declared, or shall become, due and payable pursuant to the immediately preceding paragraph then, upon notice from the Administrative Agent or Lenders with LC Exposure representing more than 50% of the total LC Exposure demanding the deposit of Cash Collateral pursuant to this paragraph, the Borrower shall immediately deposit into the Letter of Credit Collateral Account cash in an amount equal to the LC Exposure as of such date plus any accrued and unpaid interest thereon; provided that the obligation to deposit such cash shall become effective immediately, and such deposit shall become immediately due and payable, without demand or other notice of any kind, upon the occurrence of any Event of Default with respect to the Borrower described in clause (i) or (j) of this Article.

ARTICLE VIII

THE ADMINISTRATIVE AGENT AND COLLATERAL AGENT

Each of the Lenders and the Issuing Bank hereby irrevocably appoints the Administrative Agent as its agent hereunder and under the other Loan Documents and authorizes the Administrative Agent to take such actions on its behalf and to exercise such powers as are delegated to the Administrative Agent by the terms hereof or thereof, together with such actions and powers as are reasonably incidental thereto. Each of the Lenders and the Issuing Bank hereby irrevocably appoints the Collateral Agent as its agent hereunder and under the other Loan Documents and authorizes the Collateral Agent to take such actions on its behalf and to exercise such powers as are delegated to the Collateral Agent by the terms hereof or thereof, together with such actions and powers as are reasonably incidental thereto.

The Person serving as the Administrative Agent hereunder shall have the same rights and powers in its capacity as a Lender as any other Lender and may exercise the same as though it were not the Administrative Agent, and such Person and its Affiliates may accept deposits from, lend money to and generally engage in any kind of business with the Borrower or any Subsidiary or other Affiliate thereof as if it were not the Administrative Agent hereunder.

 

- 86 -


The Administrative Agent shall not have any duties or obligations except those expressly set forth herein and in the other Loan Documents. In performing its functions and duties hereunder, the Administrative Agent shall act solely as an agent of Lenders and does not assume and shall not be deemed to have assumed any obligation towards or relationship of agency or trust with or for the Borrower or any of its Subsidiaries. Without limiting the generality of the foregoing, (a) the Administrative Agent shall not be subject to any fiduciary or other implied duties, regardless of whether a Default has occurred and is continuing, (b) the Administrative Agent shall not have any duty to take any discretionary action or exercise any discretionary powers, except discretionary rights and powers expressly contemplated hereby or by the other Loan Documents that the Administrative Agent is required to exercise in writing by the Required Lenders, and (c) except as expressly set forth herein and in the other Loan Documents, the Administrative Agent shall not have any duty to disclose, and shall not be liable for the failure to disclose, any information relating to the Borrower or any of its Subsidiaries that is communicated to or obtained by the bank serving as Administrative Agent or any of its Affiliates in any capacity. The Administrative Agent shall not be liable for any action taken or not taken by it with the consent or at the request of the Required Lenders, or such other Lenders as may be required to give such instructions hereunder or any other action in the absence of its own gross negligence or willful misconduct. The Administrative Agent shall be deemed not to have knowledge of any Default unless and until written notice thereof is given to the Administrative Agent by the Borrower or a Lender, and the Administrative Agent shall not be responsible for or have any duty to ascertain or inquire into (i) any statement, warranty or representation made in or in connection with this Agreement or any other Loan Document, (ii) the contents of any certificate, report or other document delivered hereunder or thereunder or in connection herewith or therewith, (iii) the performance or observance of any of the covenants, agreements or other terms or conditions set forth herein or therein, (iv) the validity, enforceability, effectiveness or genuineness of this Agreement, any other Loan Document or any other agreement, instrument or document, or (v) the satisfaction of any condition set forth in Article IV or elsewhere herein or therein, other than to confirm receipt of items expressly required to be delivered to the Administrative Agent.

The Administrative Agent shall be entitled to rely upon, and shall not incur any liability for relying upon, any notice, request, certificate, consent, statement, instrument, document or other writing (including any electronic message, Internet or intranet website posting or other distribution) believed by it to be genuine and to have been signed or sent by the proper Person. The Administrative Agent also may rely upon any statement made to it orally or by telephone and believed by it to be made by the proper Person, and shall not incur any liability for relying thereon. The Administrative Agent may consult with legal counsel (who may be either internal or external counsel or counsel for the Borrower), independent accountants and other experts selected by it, and shall not be liable for any action taken or not taken by it in accordance with the advice of any such counsel, accountants or experts.

The Administrative Agent may perform any and all its duties and exercise its rights and powers by or through any one or more sub-agents appointed by the Administrative Agent. The Administrative Agent and any such sub-agent may perform any and all its duties and exercise its rights and powers through their respective Related Parties. The exculpatory provisions of the preceding paragraphs shall apply to any such sub-agent and to the Related Parties of the Administrative Agent and any such sub-agent. Notwithstanding anything herein to

 

- 87 -


the contrary, with respect to each sub-agent appointed by Administrative Agent, (i) such sub-agent shall be a third party beneficiary under this Agreement with respect to all such rights, benefits and privileges (including exculpatory rights and rights to indemnification) and shall have all of the rights and benefits of a third party beneficiary, including an independent right of action to enforce such rights, benefits and privileges (including exculpatory rights and rights to indemnification) directly, without the consent or joinder of any other Person, against any or all of parties and the Lenders, (ii) such rights, benefits and privileges (including exculpatory rights and rights to indemnification) shall not be modified or amended without the consent of such sub-agent, and (iii) such sub-agent shall only have obligations to Administrative Agent and not to any Obligor, Lender or any other Person and no Obligor, Lender or any other Person shall have any rights, directly or indirectly, as a third party beneficiary or otherwise, against such sub-agent.

The Administrative Agent may resign at any time by notifying the Lenders, the Issuing Bank and the Borrower. Upon any such resignation, the Required Lenders shall have the right, with the consent of the Borrower not to be unreasonably withheld or delayed (or, if an Event of Default has occurred and is continuing in consultation with the Borrower), to appoint a successor. If no successor shall have been so appointed by the Required Lenders and shall have accepted such appointment within 30 days after the retiring Administrative Agent gives notice of its resignation, then the retiring Administrative Agent’s resignation shall nonetheless become effective and (1) the retiring Administrative Agent shall be discharged from its duties and obligations hereunder and (2) the Required Lenders shall perform the duties of the Administrative Agent (and all payments and communications provided to be made by, to or through the Administrative Agent shall instead be made by or to each Lender directly) until such time as the Required Lenders appoint a successor agent as provided for above in this paragraph. Upon the acceptance of its appointment as Administrative Agent hereunder by a successor, such successor shall succeed to and become vested with all the rights, powers, privileges and duties of the retiring (or retired) Administrative Agent and the retiring Administrative Agent shall be discharged from its duties and obligations hereunder (if not already discharged therefrom as provided above in this paragraph). The fees payable by the Borrower to a successor Administrative Agent shall be the same as those payable to its predecessor unless otherwise agreed between the Borrower and such successor. After the Administrative Agent’s resignation hereunder, the provisions of this Article and Section 9.03 shall continue in effect for its benefit in respect of any actions taken or omitted to be taken by it while it was acting as Administrative Agent.

Any resignation by SunTrust as Administrative Agent pursuant to this Section shall also constitute its resignation as Issuing Bank and Swingline Lender. Upon the acceptance of a successor’s appointment as Administrative Agent hereunder, (a) such successor shall succeed to and become vested with all of the rights, powers, privileges and duties of the retiring Issuing Bank and Swingline Lender, (b) the retiring Issuing Bank and Swingline Lender shall be discharged from all of their respective duties and obligations hereunder or under the other Loan Documents, and (c) the successor Issuing Bank shall issue letters of credit in substitution for the Letters of Credit, if any, outstanding at the time of such succession or make other arrangements satisfactory to the retiring Issuing Bank to effectively assume the obligations of the retiring Issuing Bank with respect to such Letters of Credit.

 

- 88 -


Each Lender acknowledges that it has, independently and without reliance upon the Administrative Agent or any other Lender and based on such documents and information as it has deemed appropriate, made its own credit analysis and decision to enter into this Agreement. Each Lender also acknowledges that it will, independently and without reliance upon the Administrative Agent or any other Lender and based on such documents and information as it shall from time to time deem appropriate, continue to make its own decisions in taking or not taking action under or based upon this Agreement, any other Loan Document or any related agreement or any document furnished hereunder or thereunder. The Administrative Agent shall have no duty or responsibility, either initially or on a continuing basis, to make any such investigation or any such appraisal on behalf of Lenders or to provide any Lender with any credit or other information with respect thereto, whether coming into its possession before the making of the Loans or at any time or times thereafter, and the Administrative Agent shall have no responsibility with respect to the accuracy of or the completeness of any information provided to Lenders.

Each Lender, by delivering its signature page to this Agreement or any Assignment and Assumption and funding any Loan shall be deemed to have acknowledged receipt of, and consented to and approved, each Loan Document and each other document required to be approved by the Administrative Agent, Required Lenders or Lenders.

Except as otherwise provided in Section 9.02(b) or (c) of this Agreement or the Security Documents, the Administrative Agent may, with the prior consent of the Required Lenders (but not otherwise), consent to any modification, supplement or waiver under any of the Loan Documents, provided that, without the prior consent of each Lender, the Administrative Agent shall not (except as provided herein or in the Security Documents) release all or substantially all of the Collateral or otherwise terminate all or substantially all of the Liens under any Security Document providing for collateral security, agree to additional obligations being secured by all or substantially all of such collateral security (except in connection with securing additional obligations equally and ratably with the Loans and other obligations hereunder), alter the relative priorities of the obligations entitled to the benefits of the Liens created under the Security Documents with respect to all or substantially all of the Collateral, except that no such consent shall be required, and the Administrative Agent is hereby authorized, to (1) release any Lien covering property (and to release any guarantor in connection therewith) that is the subject of either a disposition of property permitted hereunder or a disposition to which the Required Lenders have consented and (2) release from the Guarantee and Security Agreement any “Subsidiary Guarantor” (and any property of such Subsidiary Guarantor) that is designated as a “Designated Subsidiary” in accordance with this Agreement or which ceases to be consolidated on the Borrower’s financial statements and is no longer required to be a “Subsidiary Guarantor”, so long as (A) after giving effect to any such release under this clause (2) (and any concurrent acquisitions of Portfolio Investments or payment of outstanding Loans) the Covered Debt Amount does not exceed the Borrowing Base and the Borrower delivers a certificate of a Financial Officer to such effect to the Administrative Agent and (B) either (I) the amount of any excess availability under the Borrowing Base immediately prior to such release is not diminished as a result of such release or (II) the Borrowing Base immediately after giving effect to such release is at least 110% of the Covered Debt Amount.

 

- 89 -


ARTICLE IX

MISCELLANEOUS

SECTION 9.01. Notices; Electronic Communications.

(a) Notices Generally. Except in the case of notices and other communications expressly permitted to be given by telephone, all notices and other communications provided for herein shall be in writing and shall be delivered by hand or overnight courier service, mailed by certified or registered mail or sent by telecopy, as follows:

(i) if to the Borrower, to it at 1301 Avenue of Americas, 34th Floor New York, NY 10019; Attention of Raj Makam and Bill Sacher, Telecopy No. (212) 284-1901; Email: rmakam@oaktreecapital.com and bsacher@oaktreecapital.com; Telephone No. (212) 284-1900; with a copy to Oaktree Capital Management, L.P., 333 S. Grand Avenue, 28th Floor, Los Angeles, CA 90071; Attention: General Counsel, Telecopy No. (213-830-6731);

(ii) if to the Administrative Agent, to SunTrust Bank at:

 

To the Administrative Agent:    SunTrust Bank
   303 Peachtree Street, N.E./3rd Floor
   Atlanta, Georgia 30308
   Attention: Lauren Schilpp
   Telecopy Number: (404) 588-7488
With a copy to:   
   SunTrust Bank
   Agency Services
   303 Peachtree Street, N.E./25th Floor
   Atlanta, Georgia 30308
   Attention: Doug Weltz
   Telecopy Number: (404) 495-2170

(iii) if to the Issuing Bank, to SunTrust Bank at:

 

To the Issuing Bank:    SunTrust Bank
   25 Park Place, N.E./Mail Code 3706/16th Floor
   Atlanta, Georgia 30303
   Attention: Standby Letter of Credit Dept.
   Telecopy Number: (404) 588-8129; and

(iv) if to the Swingline Lender, to SunTrust Bank at:

 

To the Swingline Lender:    SunTrust Bank
  

Agency Services

303 Peachtree Street, N.E. / 25th Floor

   Atlanta, Georgia 30308
   Attention: Doug Weltz
   Telecopy Number: (404) 221-200

 

- 90 -


(v) if to any other Lender, to it at its address (or telecopy number) set forth in its Administrative Questionnaire.

Any party hereto may change its address or telecopy number for notices and other communications hereunder by notice to the other parties hereto. All notices and other communications given to any party hereto in accordance with the provisions of this Agreement shall be deemed to have been given on the date of receipt. Notices delivered through electronic communications to the extent provided in paragraph (b) below, shall be effective as provided in said paragraph (b).

(b) Electronic Communications.

(i) Notices and other communications to the Lenders and the Issuing Bank hereunder may be delivered or furnished by electronic communication (including e-mail and Internet or intranet websites) pursuant to procedures approved by the Administrative Agent; provided that the foregoing shall not apply to notices to any Lender or the Issuing Bank pursuant to Section 2.06 if such Lender or the Issuing Bank, as applicable, has notified the Administrative Agent that it is incapable of receiving notices under such Section by electronic communication. The Administrative Agent or the Borrower may, in its discretion, agree to accept notices and other communications to it hereunder by electronic communications pursuant to procedures approved by it; provided that approval of such procedures may be limited to particular notices or communications. Unless the Administrative Agent otherwise prescribes, (A) notices and other communications sent to an e-mail address shall be deemed received upon the sender’s receipt of an acknowledgement from the intended recipient (such as by the “return receipt requested” function, as available, return e-mail or other written acknowledgement); provided that if such notice or other communication is not sent during the normal business hours of the recipient, such notice or communication shall be deemed to have been sent at the opening of business on the next Business Day for the recipient, and (B) notices or communications posted to an Internet or intranet website shall be deemed received upon the deemed receipt by the intended recipient at its e-mail address as described in the foregoing clause (A) of notification that such notice or communication is available and identifying the website address therefor.

(ii) Each party hereto understands that the distribution of material through an electronic medium is not necessarily secure and that there are confidentiality and other risks associated with such distribution and agrees and assumes the risks associated with such electronic distribution, except to the extent caused by the willful misconduct or gross negligence of Administrative Agent, as determined by a final, non-appealable judgment of a court of competent jurisdiction. The Platform and any electronic communications media approved by the Administrative Agent as provided herein are provided “as is” and “as available”. None of the Administrative Agent or its Related Parties warrant the accuracy, adequacy, or completeness of the such media or the Platform and each expressly disclaims liability for errors or omissions in the Platform and such media. No warranty of any kind, express, implied or statutory, including any warranty of merchantability, fitness for a particular purpose, non-infringement of third party rights or freedom from viruses or other code defects is made by the Administrative Agent and any of its Related Parties in connection with the Platform or the electronic communications media approved by the Administrative Agent as provided for herein.

 

- 91 -


(iii) Any notice of Default or Event of Default may be provided by telephone if confirmed promptly thereafter by delivery of written notice thereof.

(c) Private Side Information Contacts. Each Public Lender agrees to cause at least one individual at or on behalf of such Public Lender to at all times have selected the “Private Side Information” or similar designation on the content declaration screen of the Platform in order to enable such Public Lender or its delegate, in accordance with such Public Lender’s compliance procedures and applicable law, including United States federal and state securities laws, to make reference to information that is not made available through the “Public Side Information” portion of the Platform and that may contain Non-Public Information with respect to the Borrower, its Subsidiaries or their Securities for purposes of United States federal or state securities laws. In the event that any Public Lender has determined for itself to not access any information disclosed through the Platform or otherwise, such Public Lender acknowledges that (i) other Lenders may have availed themselves of such information and (ii) neither Borrower nor Administrative Agent has any responsibility for such Public Lender’s decision to limit the scope of the information it has obtained in connection with this Agreement and the other Loan Documents.

(d) Documents to be Delivered under Sections 5.01 and 5.12. For so long as an IntraLinks/IntraAgency, SyndTrak or equivalent website is available to each of the Lenders hereunder, the Borrower may satisfy its obligation to deliver documents to the Administrative Agent or the Lenders under Sections 5.01 and 5.12 or any other provision of this Agreement by delivering one hard copy thereof to the Administrative Agent and either an electronic copy or a notice identifying the website where such information is located for posting by the Administrative Agent on IntraLinks/IntraAgency, SyndTrak or such equivalent website; provided that the Administrative Agent shall have no responsibility to maintain access to IntraLinks/IntraAgency, SyndTrak or an equivalent website.

SECTION 9.02. Waivers; Amendments.

(a) No Deemed Waivers; Remedies Cumulative. No failure or delay by the Administrative Agent, the Issuing Bank, the Swingline Lender or any Lender in exercising any right or power hereunder shall operate as a waiver thereof, nor shall any single or partial exercise of any such right or power, or any abandonment or discontinuance of steps to enforce such a right or power, preclude any other or further exercise thereof or the exercise of any other right or power. The rights and remedies of the Administrative Agent, the Issuing Bank, the Swingline Lender and the Lenders hereunder are cumulative and are not exclusive of any rights or remedies that they would otherwise have. No waiver of any provision of this Agreement or consent to any departure by the Borrower therefrom shall in any event be effective unless the same shall be permitted by paragraph (b) of this Section, and then such waiver or consent shall be effective only in the specific instance and for the purpose for which given. Without limiting the generality of the foregoing, the making of a Loan, Swingline Loan or issuance of a Letter of Credit shall not be construed as a waiver of any Default, regardless of whether the Administrative Agent, the Swingline Lender, any Lender or the Issuing Bank may have had notice or knowledge of such Default at the time.

 

- 92 -


(b) Amendments to this Agreement. Neither this Agreement nor any provision hereof may be waived, amended or modified except pursuant to an agreement or agreements in writing entered into by the Borrower and the Required Lenders or by the Borrower and the Administrative Agent with the consent of the Required Lenders; provided that no such agreement shall:

(i) increase the Commitment of any Lender without the written consent of such Lender,

(ii) reduce the principal amount of any Loan or LC Disbursement or reduce the rate of interest thereon, or reduce any fees payable hereunder, without the written consent of each Lender affected thereby,

(iii) postpone the scheduled date of payment of the principal amount of any Loan or LC Disbursement, or any interest thereon, or any fees payable hereunder, or reduce the amount of, waive or excuse any such payment, or postpone the scheduled date of expiration of any Commitment, without the written consent of each Lender affected thereby,

(iv) change Section 2.17(b), (c) or (d) in a manner that would alter the pro rata sharing of payments required thereby without the written consent of each Lender affected thereby, or

(v) change any of the provisions of this Section or the percentage in the definition of the term “Required Lenders” or any other provision hereof specifying the number or percentage of Lenders required to waive, amend or modify any rights hereunder or make any determination or grant any consent hereunder, without the written consent of each Lender affected thereby;

provided further that (x) no such agreement shall amend, modify or otherwise affect the rights or duties of the Administrative Agent, the Issuing Bank or the Swingline Lender hereunder without the prior written consent of the Administrative Agent, the Issuing Bank or the Swingline Lender as the case may be and (y) the consent of Lenders holding not less than two-thirds of the Revolving Credit Exposure and unused Commitments will be required (A) for any adverse change affecting the provisions of this Agreement relating to the calculation of the Borrowing Base (including the definitions set forth in Section 5.13) or the provisions of Section 5.12(c)(ii) unless otherwise expressly provided herein and (B) for any release of any material portion of the Collateral other than (1) for fair value or (2) in connection with a sale or other transaction otherwise permitted under this Agreement or under the other Loan Documents.

For purposes of this Section, the “scheduled date of payment” of any amount shall refer to the date of payment of such amount specified in this Agreement, and shall not refer to a date or other event specified for the mandatory or optional prepayment of such amount. In addition, whenever a waiver, amendment or modification requires the consent of a Lender affected thereby, such waiver, amendment or modification shall, upon consent of such Lender, become effective as to such Lender whether or not it becomes effective as to any other Lender, so long as the Required Lenders consent to such waiver, amendment or modification as provided above.

 

- 93 -


(c) Amendments to Security Documents. No Security Document nor any provision thereof may be waived, amended or modified, nor may the Liens thereof be spread to secure any additional obligations (except in connection with securing additional obligations equally and ratably with the Loans and other obligations hereunder) except pursuant to an agreement or agreements in writing entered into by the Borrower, and by the Administrative Agent and Collateral Agent with the consent of the Required Lenders; provided that, (i) without the written consent of each Lender, no such agreement shall release all or substantially all of the Obligors from their respective obligations under the Security Documents and (ii) without the written consent of each Lender, no such agreement shall release all or substantially all of the collateral security or otherwise terminate all or substantially all of the Liens under the Security Documents, alter in a manner adverse to the Lenders the relative priorities of the obligations entitled to the Liens created under the Security Documents (except in connection with securing additional obligations equally and ratably with the Loans and other obligations hereunder) with respect to all or substantially all of the collateral security provided thereby, or release all or substantially all of the guarantors under the Guarantee and Security Agreement from their guarantee obligations thereunder, except that no such consent shall be required, and the Administrative Agent and Collateral Agent is hereby authorized (and so agrees with the Borrower) to direct the Collateral Agent under the Guarantee and Security Agreement to, and in addition to the rights of such parties under the Guarantee and Security Agreement, the Administrative Agent and the Collateral Agent under the Guarantee and Security Agreement may, (1) release any Lien covering property (and to release any such guarantor) that is the subject of either a disposition of property permitted hereunder or a disposition to which the Required Lenders have consented and (2) release from the Guarantee and Security Agreement any “Subsidiary Guarantor” (and any property of such Subsidiary Guarantor) that is designated as a “Designated Subsidiary” in accordance with this Agreement or which ceases to be consolidated on the Borrower’s financial statements and is no longer required to be a “Subsidiary Guarantor”, so long as (A) after giving effect to any such release under this clause (2) (and any concurrent acquisitions of Portfolio Investments or payment of outstanding Loans) the Covered Debt Amount does not exceed the Borrowing Base and the Borrower delivers a certificate of a Financial Officer to such effect to the Administrative Agent and Collateral Agent and (B) either (I) the amount of any excess availability under the Borrowing Base immediately prior to such release is not diminished as a result of such release or (II) the Borrowing Base immediately after giving effect to such release is at least 110% of the Covered Debt Amount.

(d) Replacement of Non-Consenting Lender. If, in connection with any proposed change, waiver, discharge or termination to any of the provisions of this Agreement as contemplated by this Section 9.02, the consent of the Required Lenders shall have been obtained but the consent of one or more Lenders (each a “Non-Consenting Lender”) whose consent is required for such proposed change, waiver, discharge or termination is not obtained, then (so long as no Event of Default has occurred and is continuing) the Borrower shall have the right, at its sole cost and expense, to replace each such Non-Consenting Lender or Lenders with one or more replacement Lenders pursuant to Section 2.19(b) so long as at the time of such replacement, each such replacement Lender consents to the proposed change, waiver, discharge or termination.

 

- 94 -


SECTION 9.03. Expenses; Indemnity; Damage Waiver.

(a) Costs and Expenses. The Borrower shall pay (i) all reasonable and documented out-of-pocket expenses incurred by the Administrative Agent and its Affiliates, including the reasonable fees, charges and disbursements of counsel for the Administrative Agent, in connection with the preparation and administration of this Agreement and the other Loan Documents or any amendments, modifications or waivers of the provisions hereof or thereof (whether or not the transactions contemplated hereby or thereby shall be consummated), (ii) all reasonable and documented out-of-pocket expenses incurred by the Issuing Bank in connection with the issuance, amendment, renewal or extension of any Letter of Credit or any demand for payment thereunder, (iii) all reasonable and documented out-of-pocket expenses incurred by the Swingline Lender in connection with any Swingline Loan and (iv) all documented out-of-pocket expenses incurred by the Administrative Agent, the Issuing Bank, the Swingline Lender or any Lender, including the reasonable fees, charges and disbursements of any counsel for the Administrative Agent, the Issuing Bank, the Swingline Lender or any Lender, in connection with the enforcement or protection of its rights in connection with this Agreement and the other Loan Documents, including its rights under this Section, or in connection with the Loans made or Letters of Credit issued hereunder, including all such out-of-pocket expenses incurred during any workout, restructuring or negotiations in respect thereof (provided that such costs of counsel and other professionals shall be limited to one counsel and one professional for the Administrative Agent, the Issuing Bank, the Swingline Lender or the Lenders taken as a whole (and in the case of a conflict of interests among or between the Administrative Agent, the Issuing Bank, the Swingline Lender or any Lender, one additional counsel to each affected party and, if necessary, one local counsel to the Administrative Agent, the Issuing Bank, the Swingline Lender or any Lender taken as a whole in each appropriate jurisdiction)) and (iv) all costs, expenses, taxes, assessments and other charges incurred in connection with any filing, registration, recording or perfection of any security interest contemplated by any Security Document or any other document referred to therein.

(b) Indemnification by the Borrower. The Borrower shall indemnify the Administrative Agent, the Issuing Bank, the Swingline Lender and each Lender, and each Related Party of any of the foregoing Persons (each such Person being called an “Indemnitee”) against, and hold each Indemnitee harmless from, any and all losses, claims, damages, liabilities, actions, judgments, suits, costs, expenses and disbursements of any kind or nature whatsoever (including the reasonable fees and disbursements of counsel for Indemnitees in connection with any investigative, administrative or judicial proceeding or hearing commenced or threatened by any Person, whether or not any such Indemnitee shall be designated as a party or a potential party thereto, and any fees or expenses incurred by Indemnitees in enforcing this indemnity), whether based on any federal, state or foreign laws, statutes, rules or regulations (including securities and commercial laws, statutes, rules or regulations and laws, statutes, rules or regulations relating to environmental, occupational safety and health or land use matters), on common law or equitable cause or on contract or otherwise and related expenses or disbursements of any kind (other than Taxes or Other Taxes which shall only be indemnified by the Borrower to the extent provided in Section 2.16, except for any Taxes that represent losses, claims, damages, liabilities or related expenses arising from any non-Tax claim), including the fees, charges and disbursements of any counsel for any Indemnitee, incurred by or asserted against any Indemnitee arising out of, in connection with, or as a result of (i) the execution or

 

- 95 -


delivery of this Agreement or any agreement or instrument contemplated hereby, the performance by the parties hereto of their respective obligations hereunder or the consummation of the Transactions or any other transactions contemplated hereby, (ii) any Loan, Swingline Loan or Letter of Credit or the use of the proceeds therefrom (including any refusal by the Issuing Bank to honor a demand for payment under a Letter of Credit if the documents presented in connection with such demand do not strictly comply with the terms of such Letter of Credit) or (iii) any actual or prospective claim, litigation, investigation or proceeding relating to any of the foregoing, whether based on contract, tort or any other theory and whether brought by the Borrower or a third party and regardless of whether any Indemnitee is a party thereto; provided that such indemnity shall not, as to any Indemnitee, be available to the extent that such losses, claims, damages, liabilities or related expenses are determined by a court of competent jurisdiction by final and nonappealable judgment to have resulted from (i) the fraud, willful misconduct or gross negligence of such Indemnitee or (ii) a claim brought against such Indemnitee for material breach in bad faith of such Indemnitee’s obligations under this Agreement or the other Loan Documents, if there has been a final and nonappealable judgment against such Indemnitee on such claim as determined by a court of competent jurisdiction; provided, further the Borrower shall not be liable for any of the foregoing to the extent they arise from any claim, litigation, loss or proceeding not involving an act or omission of the Borrower or any Obligor and that is brought by an Indemnitee against another Indemnitee (other than against any of the Administrative Agent or the Collateral Agent in their capacities as such).

The Borrower shall not be liable to any Indemnitee for any special, indirect, consequential or punitive damages arising out of, in connection with, or as a result of the Transactions asserted by an Indemnitee against the Borrower or any other Obligor; provided that the foregoing limitation shall not be deemed to impair or affect any obligations of the Borrower described under the preceding provisions of this subsection.

(c) Reimbursement by Lenders. To the extent that the Borrower fails to pay any amount required to be paid by it to the Administrative Agent, the Issuing Bank or the Swingline Lender under paragraph (a) or (b) of this Section, each Lender severally agrees to pay to the Administrative Agent, the Issuing Bank or the Swingline Lender, as the case may be, such Lender’s Applicable Percentage (determined as of the time that the applicable unreimbursed expense or indemnity payment is sought) of such unpaid amount; provided that the unreimbursed expense or indemnified loss, claim, damage, liability or related expense, as the case may be, was incurred by or asserted against the Administrative Agent, the Issuing Bank or the Swingline Lender in its capacity as such.

(d) Waiver of Consequential Damages, Etc. To the extent permitted by applicable law, the Borrower shall not assert, and hereby waives, any claim against any Indemnitee, on any theory of liability, for special, indirect, consequential or punitive damages (as opposed to direct or actual damages) arising out of, in connection with, or as a result of, this Agreement or any agreement or instrument contemplated hereby, the Transactions, any Loan or Letter of Credit or the use of the proceeds thereof. No Indemnitee shall be liable for any damages arising from the use by unintended recipients of any information or other materials distributed by it through telecommunications, electronic or other information transmission systems in connection with this Agreement or the other Loan Documents or the transactions contemplated hereby or thereby, except to the extent caused by the willful misconduct or gross negligence of Administrative Agent, as determined by a final, non-appealable judgment of a court of competent jurisdiction.

 

- 96 -


(e) Payments. All amounts due under this Section shall be payable promptly after written demand therefor.

SECTION 9.04. Successors and Assigns.

(a) Assignments Generally. The provisions of this Agreement shall be binding upon and inure to the benefit of the parties hereto and their respective successors and assigns permitted hereby (including any Affiliate of the Issuing Bank that issues any Letter of Credit), except that (i) the Borrower may not assign or otherwise transfer any of its rights or obligations hereunder without the prior written consent of each Lender (and any attempted assignment or transfer by the Borrower without such consent shall be null and void) and (ii) no Lender may assign or otherwise transfer its rights or obligations hereunder except in accordance with this Section. Nothing in this Agreement, expressed or implied, shall be construed to confer upon any Person (other than the parties hereto, their respective successors and assigns permitted hereby (including any Affiliate of the Issuing Bank that issues any Letter of Credit) and, to the extent expressly contemplated hereby, the Related Parties of each of the Administrative Agent, the Issuing Banks and the Lenders) any legal or equitable right, remedy or claim under or by reason of this Agreement.

(b) Assignments by Lenders.

(i) Assignments Generally. Subject to the conditions set forth in clause (ii) below, any Lender may assign to one or more assignees (other than natural persons or any Defaulting Lender) all or a portion of its rights and obligations under this Agreement (including all or a portion of its Commitment and the Loans and LC Exposure at the time owing to it) with the prior written consent (such consent not to be unreasonably withheld or delayed) of:

(A) the Borrower; provided that no consent of the Borrower shall be required for an assignment to a Lender, an Affiliate of a Lender, or, if an Event of Default has occurred and is continuing, any other assignee; provided, further that the Borrower shall be deemed to have consented to any such assignment unless it shall have objected thereto by written notice to the Administrative Agent within five Business Days after having received notice thereof; and

(B) (x) the Administrative Agent and (y) prior to the Commitment Termination Date with respect of assignments to Persons other than existing Lenders or their Affiliates, the Issuing Bank and the Swingline Lender.

(ii) Certain Conditions to Assignments. Assignments shall be subject to the following additional conditions:

(A) except in the case of an assignment to a Lender or an Affiliate of a Lender or an assignment of the entire remaining amount of the assigning Lender’s Commitment or Loans and LC Exposure, the amount of the Commitment or Loans and LC Exposure of the assigning Lender subject to each such assignment (determined as of the date the

 

- 97 -


Assignment and Assumption with respect to such assignment is delivered to the Administrative Agent) shall not be less than U.S. $5,000,000 unless each of the Borrower and the Administrative Agent otherwise consent; provided that no such consent of the Borrower shall be required if an Event of Default has occurred and is continuing;

(B) each partial assignment of any Commitments or Loans and LC Exposure shall be made as an assignment of a proportionate part of all the assigning Lender’s rights and obligations under this Agreement in respect of such Commitments, Loans and LC Exposure;

(C) the parties to each assignment shall execute and deliver to the Administrative Agent an Assignment and Assumption in substantially the form of Exhibit A hereto, together with a processing and recordation fee of U.S. $3,500; and

(D) the assignee, if it shall not already be a Lender, shall deliver to the Administrative Agent an Administrative Questionnaire.

(iii) Effectiveness of Assignments. Subject to acceptance and recording thereof pursuant to paragraph (c) of this Section, from and after the effective date specified in each Assignment and Assumption the assignee thereunder shall be a party hereto and, to the extent of the interest assigned by such Assignment and Assumption, have the rights and obligations of a Lender under this Agreement, and the assigning Lender thereunder shall, to the extent of the interest assigned by such Assignment and Assumption, be released from its obligations under this Agreement (and, in the case of an Assignment and Assumption covering all of the assigning Lender’s rights and obligations under this Agreement, such Lender shall cease to be a party hereto but shall continue to be entitled to the benefits of Sections 2.14, 2.15, 2.16 and 9.03 with respect to facts and circumstances occurring prior to the effective date of such assignment). Notwithstanding anything to the contrary herein, in connection with any assignment of rights and obligations of any Defaulting Lender hereunder, no such assignment shall be effective unless and until, in addition to the other conditions set forth in Section 9.04(b)(ii) or otherwise, the parties to the assignment shall make such additional payments to Administrative Agent in an aggregate amount sufficient, upon distribution thereof as appropriate (which may be outright payment, purchases by the assignee of participations or subparticipations, or other compensating actions, including funding, with the consent of Borrower and Administrative Agent, the Applicable Percentage of Loans previously requested but not funded by the Defaulting Lender, to each of which the applicable assignee and assignor hereby irrevocably consent), to (x) pay and satisfy in full all payment liabilities then owed by such Defaulting Lender to Administrative Agent, Issuing Bank, Swingline Lender and each Lender hereunder (and interest accrued thereon), and (y) acquire (and fund as appropriate) its full Applicable Percentage of all Loans and participations in Letters of Credit and Swingline Loans. Notwithstanding the foregoing, in the event that any assignment of rights and obligations of any Defaulting Lender hereunder shall become effective under applicable law without compliance with the provisions of this paragraph, then the assignee of such interest shall be deemed to be a Defaulting Lender for all purposes of this Agreement until such compliance occurs.

(c) Maintenance of Registers by Administrative Agent. The Administrative Agent, acting for this purpose as an agent of the Borrower, shall maintain at one of its offices in

 

- 98 -


Atlanta, Georgia a copy of each Assignment and Assumption delivered to it and a register for the recordation of the names and addresses of the Lenders, and the Commitments of, and principal amount (and stated interest) of the Loans and LC Disbursements owing to, each Lender pursuant to the terms hereof from time to time (the “Registers” and each individually, a “Register”). The entries in the Registers shall be conclusive absent manifest error, and the Borrower, the Administrative Agent, the Issuing Bank and the Lenders may treat each Person whose name is recorded in the Registers pursuant to the terms hereof as a Lender hereunder for all purposes of this Agreement, notwithstanding notice to the contrary. The Registers shall be available for inspection by the Borrower and any Lender (but in the case of any Lender only with respect to any entry relating to such Lender’s Loans) at any reasonable time and from time to time upon reasonable prior notice.

(d) Acceptance of Assignments by Administrative Agent. Upon its receipt of a duly completed Assignment and Assumption executed by an assigning Lender and an assignee, the assignee’s completed Administrative Questionnaire (unless the assignee shall already be a Lender hereunder), the processing and recordation fee referred to in paragraph (b) of this Section and any written consent to such assignment required by paragraph (b) of this Section, the Administrative Agent shall accept such Assignment and Assumption and record the information contained therein in the Register. No assignment shall be effective for purposes of this Agreement unless it has been recorded in the Register as provided in this paragraph.

(e) Participations. Any Lender may sell participations to one or more banks or other entities (other than natural persons and, except with the prior written consent of the Borrower, business development companies with a focus substantially similar to the Borrower (and its Affiliates) and other investment managers (and their Affiliates) that are, in each case, identified on Schedule VII hereto (as may be supplemented by the Borrower from time to time)) (a “Participant”) in all or a portion of such Lender’s rights and obligations under this Agreement and the other Loan Documents (including all or a portion of its Commitments and the Loans and LC Disbursements owing to it); provided that (i) such Lender’s obligations under this Agreement and the other Loan Documents shall remain unchanged, (ii) such Lender shall remain solely responsible to the other parties hereto for the performance of such obligations and (iii) the Borrower, the Administrative Agent, the Issuing Bank and the other Lenders shall continue to deal solely and directly with such Lender in connection with such Lender’s rights and obligations under this Agreement and the other Loan Documents. Any agreement or instrument pursuant to which a Lender sells such a participation shall provide that such Lender shall retain the sole right to enforce this Agreement and the other Loan Documents and to approve any amendment, modification or waiver of any provision of this Agreement or any other Loan Document; provided that such agreement or instrument may provide that such Lender will not, without the consent of the Participant, agree to any amendment, modification or waiver described in the first proviso to Section 9.02(b) that affects such Participant. Subject to paragraph (f) of this Section, the Borrower agrees that each Participant shall be entitled to the benefits of Sections 2.14, 2.15 and 2.16 to the same extent as if it were a Lender and had acquired its interest by assignment pursuant to paragraph (b) of this Section (it being understood that any documentation required under Section 2.15 shall be delivered to the participating Lender); provided that such Participant (A) agrees to be subject to the provisions of Sections 2.18 as if it were an assignee under paragraph (b) of this Section and (B) shall not be entitled to receive any greater payment under Sections 2.13 or 2.15, with respect to any participation, than its participating Lenders would have

 

- 99 -


been entitled to receive, except to the extent such entitlement to receive a greater payment results from a Change in Law that occurs after the Participant acquired the applicable participation. Each Lender that sells a participation agrees, at the Borrower’s request and expense, to use reasonable efforts to cooperate with the Borrower to effectuate the provisions of Section 2.19 with respect to any Participant. To the extent permitted by law, each Participant also shall be entitled to the benefits of Section 9.08 as though it were a Lender; provided such Participant agrees to be subject to Section 2.17(d) as though it were a Lender hereunder. Each Lender that sells a participation shall, acting solely for this purpose as an agent of the Borrower, maintain a register on which it enters the name and address of each participant and the principal amounts (and stated interest of each Participant’s interest in the loans or other obligations under the Loan Documents (the “Participant Register”); provided that no Lender shall have any obligation to disclose all or any portion of the Participant Register (including the identity of any Participant or any other information relating to a Participant’s interest in any commitments, loans, letters of credit or is other obligations under any Loan Document) to any person except to the extent that such disclosures are necessary to establish that such commitment, loan, letter of credit or other obligation is in registered form under Section 5f.103-1(c) of the United States Treasury Regulations. The entries in the Participant Register shall be conclusive absent manifest error, and such Lender shall treat each Person whose name is recorded in the Participant Register as the owner of such participation for all purposes of this Agreement notwithstanding any notice to the contrary. For the avoidance of doubt, the Administrative Agent (in its capacity as Administrative Agent) shall have no responsibility for maintaining a Participant Register.

(f) Limitations on Rights of Participants. A Participant shall not be entitled to receive any greater payment under Section 2.14, 2.15 or 2.16 than the applicable Lender would have been entitled to receive with respect to the participation sold to such Participant, unless the sale of the participation to such Participant is made with the Borrower’s prior written consent. A Participant that would be a Foreign Lender if it were a Lender shall not be entitled to the benefits of Section 2.16 unless the Borrower is notified of the participation sold to such Participant and such Participant agrees, for the benefit of the Borrower, to comply with Section 2.16 as though it were a Lender and in the case of a Participant claiming exemption for portfolio interest under Section 871(h) or 881(c) of the Code, the applicable Lender shall provide the Borrower with satisfactory evidence that the participation is in registered form and shall permit the Borrower to review such register as reasonably needed for the Borrower to comply with its obligations under applicable laws and regulations.

(g) Certain Pledges. Any Lender may at any time pledge or assign a security interest in all or any portion of its rights under this Agreement to secure obligations of such Lender, including any such pledge or assignment to a Federal Reserve Bank, and this Section shall not apply to any such pledge or assignment of a security interest; provided that no such pledge or assignment of a security interest shall release a Lender from any of its obligations hereunder or substitute any such assignee for such Lender as a party hereto.

(h) No Assignments to the Borrower or Affiliates. Anything in this Section to the contrary notwithstanding, no Lender may assign or participate any interest in any Loan or LC Exposure held by it hereunder to the Borrower or any of its Affiliates or Subsidiaries without the prior consent of each Lender.

 

- 100 -


SECTION 9.05. Survival. All covenants, agreements, representations and warranties made by the Borrower herein and in the certificates or other instruments delivered in connection with or pursuant to this Agreement shall be considered to have been relied upon by the other parties hereto and shall survive the execution and delivery of this Agreement and the making of any Loans and issuance of any Letters of Credit, regardless of any investigation made by any such other party or on its behalf and notwithstanding that the Administrative Agent, the Issuing Bank or any Lender may have had notice or knowledge of any Default or incorrect representation or warranty at the time any credit is extended hereunder, and shall continue in full force and effect as long as the principal of or any accrued interest on any Loan or any fee or any other amount payable under this Agreement is outstanding and unpaid or any Letter of Credit is outstanding and so long as the Commitments have not expired or terminated. The provisions of Sections 2.14, 2.15, 2.16 and 9.03 and Article VIII shall survive and remain in full force and effect regardless of the consummation of the transactions contemplated hereby, the repayment of the Loans, the expiration, termination, Cash Collateralization or backstop of the Letters of Credit and the Commitments or the termination of this Agreement or any provision hereof.

SECTION 9.06. Counterparts; Integration; Effectiveness; Electronic Execution.

(a) Counterparts; Integration; Effectiveness. This Agreement may be executed in counterparts (and by different parties hereto on different counterparts), each of which shall constitute an original, but all of which when taken together shall constitute a single contract. This Agreement and any separate letter agreements with respect to fees payable to the Administrative Agent constitute the entire contract between and among the parties relating to the subject matter hereof and supersede any and all previous agreements and understandings, oral or written, relating to the subject matter hereof. Except as provided in Section 4.01, this Agreement shall become effective when it shall have been executed by the Administrative Agent and when the Administrative Agent shall have received counterparts hereof which, when taken together, bear the signatures of each of the other parties hereto, and thereafter shall be binding upon and inure to the benefit of the parties hereto and their respective successors and assigns. Delivery of an executed counterpart of a signature page to this Agreement by telecopy or electronically (e.g., pdf) shall be effective as delivery of a manually executed counterpart of this Agreement.

(b) Electronic Execution of Assignments. The words “execution,” “signed,” “signature,” and words of like import in any Assignment and Assumption shall be deemed to include electronic signatures or the keeping of records in electronic form, each of which shall be of the same legal effect, validity or enforceability as a manually executed signature or the use of a paper-based recordkeeping system, as the case may be, to the extent and as provided for in any applicable law, including the Federal Electronic Signatures in Global and National Commerce Act, the New York State Electronic Signatures and Records Act, or any other similar state laws based on the Uniform Electronic Transactions Act.

SECTION 9.07. Severability. Any provision of this Agreement held to be invalid, illegal or unenforceable in any jurisdiction shall, as to such jurisdiction, be ineffective to the extent of such invalidity, illegality or unenforceability without affecting the validity, legality and enforceability of the remaining provisions hereof; and the invalidity of a particular provision in a particular jurisdiction shall not invalidate such provision in any other jurisdiction.

 

- 101 -


SECTION 9.08. Right of Setoff. If an Event of Default shall have occurred and be continuing, each Lender and each of its Affiliates is hereby authorized at any time and from time to time, to the fullest extent permitted by law, to set off and apply any and all deposits (general or special, time or demand, provisional or final) at any time held and other obligations at any time owing by such Lender or Affiliate to or for the credit or the account of the Borrower against any of and all the obligations of the Borrower now or hereafter existing under this Agreement held by such Lender, irrespective of whether or not such Lender shall have made any demand under this Agreement and although such obligations may be unmatured; provided that in the event that any Defaulting Lender shall exercise any such right of setoff, (x) all amounts so set off shall be paid over immediately to Administrative Agent for further application in accordance with the provisions of Sections 2.17(d) and, pending such payment, shall be segregated by such Defaulting Lender from its other funds and deemed held in trust for the benefit of Administrative Agent, the Issuing Banks, and the Lenders, and (y) the Defaulting Lender shall provide promptly to Administrative Agent a statement describing in reasonable detail the amounts owing to such Defaulting Lender hereunder as to which it exercised such right of setoff. The rights of each Lender under this Section are in addition to other rights and remedies (including other rights of setoff) which such Lender may have.

SECTION 9.09. Governing Law; Jurisdiction; Etc..

(a) Governing Law. This Agreement shall be construed in accordance with and governed by the law of the State of New York.

(b) Submission to Jurisdiction. The Borrower hereby irrevocably and unconditionally submits, for itself and its property, to the exclusive jurisdiction of the Supreme Court of the State of New York sitting in New York County and of the United States District Court of the Southern District of New York, and any appellate court from any thereof, in any action or proceeding arising out of or relating to this Agreement and any Loan Document, or for recognition or enforcement of any judgment, and each of the parties hereto hereby irrevocably and unconditionally agrees that all claims in respect of any such action or proceeding may be heard and determined in such New York State or, to the extent permitted by law, in such Federal court. Each of the parties hereto agrees that a final judgment in any such action or proceeding shall be conclusive and may be enforced in other jurisdictions by suit on the judgment or in any other manner provided by law. Nothing in this Agreement shall affect any right that the Administrative Agent, the Issuing Bank or any Lender may otherwise have to bring any action or proceeding relating to this Agreement against the Borrower or its properties in the courts of any jurisdiction.

(c) Waiver of Venue. The Borrower hereby irrevocably and unconditionally waives, to the fullest extent it may legally and effectively do so, any objection which it may now or hereafter have to the laying of venue of any suit, action or proceeding arising out of or relating to this Agreement in any court referred to in paragraph (b) of this Section. Each of the parties hereto hereby irrevocably waives, to the fullest extent permitted by law, the defense of an inconvenient forum to the maintenance of such action or proceeding in any such court.

(d) Service of Process. Each party to this Agreement (i) irrevocably consents to service of process in the manner provided for notices in Section 9.01 and (ii) agrees that

 

- 102 -


service as provided in the manner provided for notices in Section 9.01 is sufficient to confer personal jurisdiction over such party in any proceeding in any court and otherwise constitutes effective and binding service in every respect. Nothing in this Agreement will affect the right of any party to this Agreement to serve process in any other manner permitted by law.

SECTION 9.10. WAIVER OF JURY TRIAL. EACH PARTY HERETO HEREBY WAIVES, TO THE FULLEST EXTENT PERMITTED BY APPLICABLE LAW, ANY RIGHT IT MAY HAVE TO A TRIAL BY JURY IN ANY LEGAL PROCEEDING DIRECTLY OR INDIRECTLY ARISING OUT OF OR RELATING TO THIS AGREEMENT, ANY LOAN DOCUMENT OR THE TRANSACTIONS CONTEMPLATED HEREBY (WHETHER BASED ON CONTRACT, TORT OR ANY OTHER THEORY). EACH PARTY HERETO (A) CERTIFIES THAT NO REPRESENTATIVE, AGENT OR ATTORNEY OF ANY OTHER PARTY HAS REPRESENTED, EXPRESSLY OR OTHERWISE, THAT SUCH OTHER PARTY WOULD NOT, IN THE EVENT OF LITIGATION, SEEK TO ENFORCE THE FOREGOING WAIVER AND (B) ACKNOWLEDGES THAT IT AND THE OTHER PARTIES HERETO HAVE BEEN INDUCED TO ENTER INTO THIS AGREEMENT BY, AMONG OTHER THINGS, THE MUTUAL WAIVERS AND CERTIFICATIONS IN THIS SECTION.

SECTION 9.11. Headings. Article and Section headings and the Table of Contents used herein are for convenience of reference only, are not part of this Agreement and shall not affect the construction of, or be taken into consideration in interpreting, this Agreement.

SECTION 9.12. Treatment of Certain Information; No Fiduciary Duty; Confidentiality.

(a) Treatment of Certain Information; No Fiduciary Duty. The Borrower acknowledges that from time to time financial advisory, investment banking and other services may be offered or provided to the Borrower or one or more of its Subsidiaries (in connection with this Agreement or otherwise) by any Lender or by one or more subsidiaries or affiliates of such Lender and the Borrower hereby authorizes each Lender to share any information delivered to such Lender by the Borrower and its Subsidiaries pursuant to this Agreement, or in connection with the decision of such Lender to enter into this Agreement, to any such subsidiary or affiliate, it being understood that any such subsidiary or affiliate receiving such information shall be bound by the provisions of paragraph (b) of this Section as if it were a Lender hereunder. Such authorization shall survive the repayment of the Loans, the expiration or termination of the Letters of Credit and the Commitments or the termination of this Agreement or any provision hereof. Each Lender shall use all information delivered to such Lender by the Borrower and its Subsidiaries pursuant to this Agreement, or in connection with the decision of such Lender to enter into this Agreement, in connection with providing services to the Borrower. The Administrative Agent, each Lender and their Affiliates (collectively, solely for purposes of this paragraph, the “Lenders”), may have economic interests that conflict with those of the Borrower or any of its Subsidiaries, their stockholders and/or their affiliates. The Borrower, on behalf of itself and each of its Subsidiaries, agrees that nothing in the Loan Documents or otherwise will be deemed to create an advisory, fiduciary or agency relationship or fiduciary or other implied duty between any Lender, on the one hand, and the Borrower or any of its Subsidiaries, its stockholders or its affiliates, on the other. The Borrower and each of its Subsidiaries each

 

- 103 -


acknowledge and agree that (i) the transactions contemplated by the Loan Documents (including the exercise of rights and remedies hereunder and thereunder) are arm’s-length commercial transactions between the Lenders, on the one hand, and the Borrower and its Subsidiaries, on the other, and (ii) in connection therewith and with the process leading thereto, (x) no Lender has assumed an advisory or fiduciary responsibility in favor of the Borrower or any of its Subsidiaries, any of their stockholders or affiliates with respect to the transactions contemplated hereby (or the exercise of rights or remedies with respect thereto) or the process leading thereto (irrespective of whether any Lender has advised, is currently advising or will advise the Borrower or any of its Subsidiaries, their stockholders or their affiliates on other matters) or any other obligation to the Borrower or any of its Subsidiaries except the obligations expressly set forth in the Loan Documents and (y) each Lender is acting solely as principal and not as the agent or fiduciary of the Borrower or any of its Subsidiaries, their management, stockholders, creditors or any other Person. The Borrower and each of its Subsidiaries each acknowledge and agree that it has consulted its own legal and financial advisors to the extent it deemed appropriate and that it is responsible for making its own independent judgment with respect to such transactions and the process leading thereto. The Borrower and each of its Subsidiaries each agree that it will not claim that any Lender has rendered advisory services of any nature or respect, or owes a fiduciary or similar duty to the Borrower or any of its Subsidiaries, in connection with such transaction or the process leading thereto.

(b) Confidentiality. Each of the Administrative Agent, the Lenders and the Issuing Bank agrees to, and agrees that each of its Affiliates receiving information pursuant to clause (i) below shall, maintain the confidentiality of the Information (as defined below), except that Information may be disclosed (i) to its Affiliates and to its and its Affiliates’ respective partners, directors, officers, employees, agents, advisors and other representatives (it being understood that the Persons to whom such disclosure is made will be informed of the confidential nature of such Information and instructed to keep such Information confidential), (ii) to the extent requested by any regulatory authority purporting to have jurisdiction over it or its Affiliates (including any self-regulatory authority), (iii) to the extent required by applicable laws or regulations or by any subpoena or similar legal process, (iv) to any other party hereto, (v) in connection with the exercise of any remedies hereunder or under any other Loan Document or any action or proceeding relating to this Agreement or any other Loan Document or the enforcement of rights hereunder or thereunder, (vi) subject to an agreement containing provisions substantially the same as those of this Section, to (x) any assignee of or Participant in, or any prospective assignee of or Participant in, any of its rights or obligations under this Agreement or (y) any actual or prospective counterparty (or its advisors) to any swap or derivative transaction relating to the Borrower and its obligations, (vii) with the consent of the Borrower or (viii) to the extent such Information (x) becomes publicly available other than as a result of a breach of this Section or (y) becomes available to the Administrative Agent, any Lender, the Issuing Bank or any of their respective Affiliates on a nonconfidential basis from a source other than the Borrower, provided in the case of clauses (ii) and (iii) (other than in connection with any examination, audit or inspection of such Lender by any governmental agency), the Administrative Agent, such Lender or Issuing Bank, as applicable, shall provide the Borrower with written notice prior to any disclosure to the extent permitted by law and shall reasonably cooperate with the Borrower if so requested to limit such disclosure.

 

- 104 -


For purposes of this Section, “Information” means all information received from the Borrower or any of its Subsidiaries relating to the Borrower, any of its Subsidiaries, Oaktree Capital Management, Oaktree Capital Group, LLC or Oaktree Capital Group Holdings, L.P. or any of their respective businesses or any Portfolio Investment, other than any such information that is available to the Administrative Agent, any Lender or the Issuing Bank on a nonconfidential basis prior to disclosure by the Borrower or any of its Subsidiaries. Any Person required to maintain the confidentiality of Information as provided in this Section shall be considered to have complied with its obligation to do so if such Person has exercised the same degree of care to maintain the confidentiality of such Information as such Person would accord to its own confidential information.

SECTION 9.13. USA PATRIOT Act. Each Lender hereby notifies the Borrower that pursuant to the requirements of the USA PATRIOT Act (Title III of Pub. L. 107-56 (signed into law October 26, 2001)), it is required to obtain, verify and record information that identifies the Borrower and each other Obligor, which information includes the name and address of the Borrower and each other Obligor and other information that will allow such Lender to identify the Borrower and each other Obligor in accordance with said Act.

 

- 105 -


IN WITNESS WHEREOF, the parties hereto have caused this Agreement to be duly executed by their respective authorized officers as of the day and year first above written.

 

OAKTREE FINANCE, LLC
By:  

/s/ William B. Sacher

Name    William B. Sacher
Title:    Chief Executive Officer
By:  

/s/ Rajkumar Makam

Name    Rajkumar Makam
Title:    President

 

Credit Agreement


LENDERS

SUNTRUST BANK,

as Administrative Agent, Issuing Bank, Swingline Lender and Lender

By:   

/s/ David Fournier

  Name: David Fournier
  Title:   Vice President

 

Credit Agreement


GOLDMAN SACHS BANK USA,

as Lender

By:   

/s/ Anna Ostrovsky

  Anna Ostrovsky
  Authorized Signatory

 

Credit Agreement


MORGAN STANLEY BANK, N.A.,

as Lender

By:   

/s/ Michael King

Name:    Michael King
Title:   Authorized Signatory

 

Credit Agreement


CREDIT SUISSE AG, CAYMAN ISLANDS BRANCH,

as Lender

By:   

/s/ Jay Chall

  Name: Jay Chall
  Title:   Director
By:  

/s/ Doreen Barr

  Name: Doreen Barr
  Title:   Director

 

Credit Agreement


THE BANK OF NEW YORK MELLON,

as Lender

By:   

/s/ Joanne Carey

  Name: Joanne Carey
  Title:   Vice President

 

Credit Agreement


ONEWEST BANK, FSB,

as Lender

By:   

/s/ David G. Ligon

  Name: David G. Ligon
  Title:   Senior Vice President

 

Credit Agreement


DEUTSCHE BANK TRUST COMPANY AMERICAS,

as Lender

By:   

/s/ Evelyn Thierry

  Name: Evelyn Thierry
  Title:   Director

 

Credit Agreement

Guarantee Agreement

Exhibit 10.26

 

 

 

GUARANTEE AGREEMENT

dated as of October 7, 2011

between

OAKTREE CAPITAL GROUP, LLC,

OAKTREE CAPITAL GROUP HOLDINGS L.P.

as Guarantors

and

SUNTRUST BANK,

as Administrative Agent

 

 

 


TABLE OF CONTENTS

 

         Page  

Section 1.

 

Definitions, Etc.

     1   

1.01

 

Additional Definitions

     1   

1.02

 

Terms Generally

     2   

Section 2.

 

Representations and Warranties

     3   

2.01

 

Organization

     3   

2.02

 

Authorization; Enforceability

     3   

2.03

 

Governmental Approvals; No Conflicts

     3   

2.04

 

No Material Adverse Change

     3   

2.05

 

Litigation

     3   

2.06

 

Compliance with Laws and Agreements

     4   

2.07

 

Taxes

     4   

2.08

 

ERISA

     4   

2.09

 

Disclosure

     4   

2.10

 

Solvency

     4   

Section 3.

 

Guarantee

     4   

3.01

 

The Guarantee

     4   

3.02

 

Obligations Unconditional

     5   

3.03

 

Reinstatement

     7   

3.04

 

Subrogation

     7   

3.05

 

Remedies

     7   

3.06

 

Continuing Guarantee

     8   

3.07

 

Instrument for the Payment of Money

     8   

3.08

 

General Limitation on Guarantee Obligations

     8   

Section 4.

 

Covenants of the Guarantors

     8   

4.01

 

Notices of Material Events

     8   

4.02

 

Other Information

     8   

4.03

 

Existence; Conduct of Business

     8   

4.04

 

Compliance with Laws

     9   

4.05

 

Mergers, Etc

     9   

Section 5.

 

Miscellaneous

     9   

5.01

 

Notices

     9   

5.02

 

No Waiver

     9   

5.03

 

Amendments, Etc

     9   

5.04

 

Expenses; Damage Waiver

     9   


5.05

 

Successors and Assigns

     10   

5.06

 

Counterparts; Integration; Effectiveness; Electronic Execution

     10   

5.07

 

Severability

     11   

5.08

 

Right of Setoff

     11   

5.09

 

Governing Law; Submission to Jurisdiction

     11   

5.10

 

Waiver of Jury Trial

     12   

5.11

 

Headings

     12   

 

- ii -


GUARANTEE AGREEMENT (this “Agreement”) dated as of October 7, 2011, between OAKTREE CAPITAL GROUP, LLC, a Delaware limited liability company, and OAKTREE CAPITAL GROUP HOLDINGS, L.P., a limited partnership duly organized and validly existing under the laws of the State of Delaware (collectively, the “Guarantors” and, each individually, a “Guarantor”); SUNTRUST BANK, as administrative agent for the parties defined as “Lenders” under the Credit Agreement referred to below (in such capacity, together with its successors in such capacity, the “Administrative Agent”).

W I T N E S S E T H :

WHEREAS, concurrently with the execution and delivery of this Agreement, Oaktree Finance, LLC (the “Borrower”), certain lenders and the Administrative Agent are entering into a Credit Agreement dated as of October 7, 2011 (the “Credit Agreement”) pursuant to which such lenders have agreed to extend credit (by means of loans and letters of credit) to the Borrower from time to time;

WHEREAS, to induce such lenders to extend credit to the Borrower under the Credit Agreement and for good and valuable consideration, the receipt and sufficiency of which are hereby acknowledged, each Guarantor wishes to guarantee the payment of the Credit Agreement Obligations (as hereinafter defined);

NOW, THEREFORE, the parties hereto agree as follows:

SECTION 1. DEFINITIONS, ETC.

1.01 Additional Definitions. Terms defined in the Credit Agreement or the Guarantee and Security Agreement and not otherwise defined herein shall have the meaning assigned to such terms therein. In addition, as used herein:

Administrative Agent” has the meaning specified in the preamble to this Agreement.

Agreement” has the meaning specified in the preamble to this Agreement.

Borrower” has the meaning specified in the recitals of this Agreement.

Credit Agreement” has the meaning specified in the recitals to this Agreement.

Credit Agreement Obligations” means, collectively, all obligations of the Borrower to the Lenders and the Administrative Agent under the Credit Agreement, including in each case in respect of the principal of and interest on the loans made, or letters of credit issued, thereunder, and all fees, indemnification payments and other amounts whatsoever, whether direct or indirect, absolute or contingent, now or hereafter from time to time owing by the Borrower to the Administrative Agent or the Lenders or any of them under or in respect of the Credit Agreement, and including all interest and expenses accrued or incurred subsequent to the commencement of any bankruptcy or insolvency proceeding with respect to the Borrower, whether or not such interest or expenses are allowed as a claim in such proceeding.


Event of Default” means any Event of Default under and as defined in the Credit Agreement.

Financial Officer” means the president, chief financial officer, principal accounting officer, treasurer, assistant treasurer, controller or assistant controller of any Guarantor (or its general partner).

Guarantee and Security Agreement” means that certain Guarantee and Security Agreement dated as of October 7, 2011 between the Borrower, the Subsidiary Guarantors party thereto, the Administrative Agent, certain other lenders (or a representative or trustee therefor) from time to time party thereto, and SunTrust Bank, as collateral agent substantially in the form of Exhibit B to the Credit Agreement.

Guarantor” has the meaning specified in the preamble to this Agreement.

Indemnitee” means each of the Administrative Agent, each Lender, and each Related Party of any of the foregoing Persons, and any of them.

Material Adverse Effect” means a material adverse effect on (a) the business and other assets, liabilities and financial condition of the Guarantors, taken as a whole, or (b) the validity or enforceability of any of this Agreement or the rights or remedies of the Administrative Agent or any other Secured Party hereunder.

Organizational Documents means with respect to any Guarantor, as applicable, (i) its certificate or declaration of limited partnership, as amended, and its partnership agreement, as amended or (ii) its articles of organization, as amended, and its operating agreement, as amended.

Secured Party” means, collectively, the Lenders, the Administrative Agent and the Collateral Agent.

Solvent” means, with respect to any Guarantor, that as of the date of determination, both (a) (i) the sum of such Guarantor’s debt (including contingent liabilities) does not exceed the present fair saleable value of such Guarantor’s present assets; (ii) such Guarantor’s capital is not unreasonably small in relation to its business as contemplated on the date of such determination or with respect to any transaction contemplated to be undertaken after such date and (iii) such Guarantor has not incurred and does not intend to incur, or believe (nor should it reasonably believe) that it will incur, debts beyond its ability to pay such debts as they become due (whether at maturity or otherwise) and (b) such Guarantor is “solvent” within the meaning given that term and similar terms under the Bankruptcy Code and other applicable laws relating to fraudulent transfers and conveyances.

Successor” has the meaning specified in Section 4.05 of this Agreement.

1.02 Terms Generally. The definitions of terms herein shall apply equally to the singular and plural forms of the terms defined. Whenever the context may require, any pronoun shall include the corresponding masculine, feminine and neuter forms. The words “include”, “includes” and “including” shall be deemed to be followed by the phrase “without

 

- 2 -


limitation”. The word “will” shall be construed to have the same meaning and effect as the word “shall”. Unless the context requires otherwise (a) any definition of or reference to any agreement, instrument or other document herein shall be construed as referring to such agreement, instrument or other document as from time to time amended, supplemented or otherwise modified (subject to any restrictions on such amendments, supplements or modifications set forth herein), (b) any reference herein to any Person shall be construed to include such Person’s successors and assigns, (c) the words “herein”, “hereof” and “hereunder”, and words of similar import, shall be construed to refer to this Agreement in its entirety and not to any particular provision hereof, (d) all references herein to Sections, Exhibits and Annexes shall be construed to refer to Sections of, and Exhibits and Annexes to, this Agreement and (e) the words “asset” and “property” shall be construed to have the same meaning and effect and to refer to any and all tangible and intangible assets and properties, including cash, securities, accounts and contract rights.

SECTION 2. REPRESENTATIONS AND WARRANTIES. Each Guarantor represents and warrants to the Secured Parties that:

2.01 Organization. Such Guarantor is duly organized, validly existing and in good standing under the laws of the jurisdiction of its organization.

2.02 Authorization; Enforceability. The execution, delivery and performance of this Agreement, are within such Guarantor’s partnership or other powers and have been duly authorized by all necessary partnership or other action. This Agreement has been duly executed and delivered by such Guarantor and constitutes a legal, valid and binding obligation of such Guarantor, enforceable in accordance with its terms, except as such enforceability may be limited by (a) bankruptcy, insolvency, reorganization, moratorium or similar laws of general applicability affecting the enforcement of creditors’ rights and (b) the application of general principles of equity (regardless of whether such enforceability is considered in a proceeding in equity or at law).

2.03 Governmental Approvals; No Conflicts. The execution, delivery and performance of this Agreement, (a) does not require any consent or approval of, registration or filing with, or any other action by, any Governmental Authority, except for such as have been or will be obtained or made and are in full force and effect, (b) will not violate any applicable law or regulation or Organizational Document of any Guarantor or any order of any Governmental Authority, (c) will not violate or result in a default in any material respect under any indenture, agreement or other instrument binding upon any Guarantor or any of its assets, or give rise to a right thereunder to require any payment to be made by any such Person and (d) will not result in the creation or imposition of any Lien on any asset of any Guarantor.

2.04 No Material Adverse Change. Since December 31, 2010, there has not been any event, development or circumstance that has had or could reasonably be expected to have a Material Adverse Effect.

2.05 Litigation. There are no actions, suits, investigations or proceedings by or before any arbitrator or Governmental Authority now pending against or, to the knowledge of

 

- 3 -


any Guarantor, threatened against or affecting any Guarantor which could reasonably be expected, individually or in the aggregate, to result in a Material Adverse Effect.

2.06 Compliance with Laws and Agreements. Each Guarantor is in compliance with all laws, regulations and orders of any Governmental Authority applicable to it or its property and all indentures, agreements and other instruments binding upon it or its property, except where the failure to do so, individually or in the aggregate, could not reasonably be expected to result in a Material Adverse Effect. None of the Guarantors is subject to any contract or other arrangement, the performance of which by them could reasonably be expected to result in a Material Adverse Effect.

2.07 Taxes. Each Guarantor has timely filed or caused to be filed all material Tax returns and reports required to have been filed and has paid or caused to be paid all material Taxes required to have been paid by it, except (a) Taxes that are being contested in good faith by appropriate proceedings and for which such Guarantor has set aside on its books adequate reserves or (b) to the extent that the failure to do so could not reasonably be expected to result in a Material Adverse Effect.

2.08 ERISA. No ERISA Event in respect of any Guarantor has occurred or is reasonably expected to occur that, when taken together with all other such ERISA Events for which liability is reasonably expected to occur, could reasonably be expected to result in a Material Adverse Effect.

2.09 Disclosure. None of the reports, financial statements, certificates or other information furnished by or on behalf of any Guarantor to the Administrative Agent in connection with the negotiation of this Agreement or delivered hereunder (as modified or supplemented by other information so furnished) contains any material misstatement of fact or omits to state any material fact necessary to make the statements therein, in the light of the circumstances under which they were made, not misleading; provided that, with respect to projected financial information, each Guarantor represents only that such information was prepared in good faith based upon assumptions believed to be reasonable at the time.

2.10 Solvency. Each Guarantor is and, after giving effect to the transactions contemplated under this Agreement, will be, on a consolidated basis, Solvent.

SECTION 3. GUARANTEE.

3.01 The Guarantee. The Guarantors hereby jointly and severally guarantee to each of the Secured Parties and their respective successors and assigns the prompt payment in full when due (whether at stated maturity, by acceleration or otherwise) of the Credit Agreement Obligations. Each Guarantor hereby further jointly and severally agrees that if the Borrower shall fail to pay in full when due (whether at stated or extended maturity, by acceleration or otherwise) any of the Credit Agreement Obligations, the Guarantors will jointly and severally pay the same without any demand or notice whatsoever, and that in the case of any extension of time of payment or renewal of any of the Credit Agreement Obligations, the same will be promptly paid in full when due (whether at extended maturity, by acceleration or otherwise) in accordance with the terms of such extension or renewal. Subject to Section 3.03 of this

 

- 4 -


Agreement, but any other provision of this Agreement notwithstanding, the guarantee pursuant to this Section 3.01 shall terminate on the Step-Up Date, and upon the written request of any Guarantor, the Administrative Agent shall provide confirmation of such termination.

3.02 Obligations Unconditional.

(a) The obligations of each Guarantor under Section 3.01 are irrevocable, absolute and unconditional, joint and several, irrespective of the value, genuineness, validity, regularity or enforceability of the obligations of the Borrower under any Loan Document or any other agreement or instrument referred to herein or therein, or any substitution, release or exchange of any other guarantee of or security for any of the Credit Agreement Obligations, and, to the fullest extent permitted by applicable law, irrespective of any other circumstance whatsoever that might otherwise constitute a legal or equitable discharge or defense of a surety or guarantor, it being the intent of this Section 3 that the obligations of each Guarantor hereunder shall be absolute and unconditional under any and all circumstances. Without limiting the generality of the foregoing, it is agreed that the occurrence of any one or more of the following shall not alter or impair the liability of any Guarantor hereunder, which shall remain absolute and unconditional as described above:

(i) at any time or from time to time, without notice to any Guarantor, the time for any performance of or compliance with any of the Credit Agreement Obligations shall be extended, or such performance or compliance shall be waived;

(ii) any of the acts mentioned in any of the provisions of this Agreement, the other Loan Documents or any other agreement or instrument referred to herein or therein shall be done or omitted;

(iii) the maturity of any of the Credit Agreement Obligations shall be accelerated, or any of the Credit Agreement Obligations shall be modified, supplemented or amended in any respect, or any right under this Agreement, the other Loan Documents or any other agreement or instrument referred to herein or therein shall be waived or any other guarantee of any of the Credit Agreement Obligations or any security therefor shall be released or exchanged in whole or in part or otherwise dealt with; or

(iv) any Lien or security interest granted to, or in favor of, any Secured Party as security for any of the Credit Agreement Obligations shall fail to be perfected.

(b) Each Guarantor hereby expressly waives diligence, presentment, demand of payment, protest and all notices whatsoever, and any requirement that any Secured Party exhaust any right, power or remedy or proceed against the Borrower under the Guarantee and Security Agreement, the other Loan Documents or any other agreement or instrument referred to herein or therein, or against any other Person under any other guarantee of, or security for, any of the Credit Agreement Obligations.

 

- 5 -


(c) Each Guarantor further hereby expressly waives to the fullest extent permitted by law any defense now or in the future arising, by reason of:

(i) the illegality, invalidity or unenforceability of all or any part of the Credit Agreement Obligations, the Loan Documents or any other agreement or instrument whatsoever relating to all or any part of the Credit Agreement Obligations;

(ii) any disability or other defense (other than payment in full of the Credit Agreement Obligations other than unasserted contingent obligations of the Borrower) with respect to all or any part of the Credit Agreement Obligations, including the effect of any statute of limitations that may bar the enforcement of all or any part of the Credit Agreement Obligations or the obligations of any such other guarantor;

(iii) the cessation, for any cause whatsoever, of the liability of the Borrower or any other Obligor with respect to all or any part of the Credit Agreement Obligations;

(iv) any failure of the Collateral Agent or any Secured Party to marshal assets in favor of the Borrower or any other Person (including any other guarantor of all or any part of the Credit Agreement Obligations), to exhaust any collateral for all or any part of the Credit Agreement Obligations, to pursue or exhaust any right, remedy, power or privilege it may have against the Borrower or any other guarantor of all or any part of the Credit Agreement Obligations or any other Person or to take any action whatsoever to mitigate or reduce such or any other Person’s liability under the Loan Documents, the Secured Parties being under no obligation to take any such action notwithstanding the fact that all or any part of the Credit Agreement Obligations may be due and payable and that the Borrower may be in default of its obligations under the Loan Documents;

(v) any counterclaim, set-off or other claim which the Borrower or any other guarantor of all or any part of the Credit Agreement Obligations has or claims with respect to all or any part of the Credit Agreement Obligations;

(vi) any failure of the Collateral Agent or any Secured Party or any other Person to file or enforce a claim in any bankruptcy or other proceeding with respect to any Person;

(vii) any bankruptcy, insolvency, reorganization, winding-up or adjustment of debts, or appointment of a custodian, liquidator or the like of it, or similar proceedings commenced by or against any Person, including any discharge of, or bar or stay against collecting, all or any part of the Credit Agreement Obligations (or any interest on all or any part of the Credit Agreement Obligations) in or as a result of any such proceeding;

 

- 6 -


(viii) any action taken by any Secured Party that is authorized under this Agreement or by any provision of the Loan Documents or any omission to take any such action; or

(ix) to the fullest extent permitted by applicable law, any other circumstance whatsoever that might otherwise constitute a legal or equitable discharge or defense of a surety or guarantor (other than payment in full of the Credit Agreement Obligations excluding any unasserted contingent obligations).

3.03 Reinstatement. The obligations of the Guarantors under this Section 3 shall be automatically reinstated if and to the extent that for any reason any payment by or on behalf of the Borrower or any Subsidiary Guarantor in respect of the Credit Agreement Obligations is rescinded or must be otherwise restored by any holder of any of the Credit Agreement Obligations and such holder of a Guaranteed Obligation has returned to the Borrower or its designee any such rescinded payment, whether as a result of any proceedings in bankruptcy or reorganization or otherwise, and the Guarantors jointly and severally agree that they will indemnify the Secured Parties on demand for all reasonable and documented out-of-pocket costs and expenses (including reasonable out-of-pocket fees and other charges of counsel; provided that such costs of counsel shall be limited to one counsel for the Collateral Agent and the Lenders taken as a whole (and in the case of a conflict of interests among or between the Collateral Agent or any Lender, one additional counsel to each affected party and, if necessary, one local counsel to the Collateral Agent and the Lenders taken as a whole in each appropriate jurisdiction)) incurred by the Secured Parties in connection with such rescission or restoration, including any such costs and expenses incurred in defending against any claim alleging that such payment constituted a preference, fraudulent transfer or similar payment under any bankruptcy, insolvency or similar law.

3.04 Subrogation. The Guarantors hereby jointly and severally agree that until the payment and satisfaction in full of all Credit Agreement Obligations, and the expiration and termination of all letters of credit or commitments to extend credit under all Loan Documents, they shall not exercise any right or remedy arising by reason of any performance by such Guarantor of its guarantee in Section 3.01, whether by subrogation or otherwise, against the Borrower or any other guarantor of any of the Credit Agreement Obligations or any security for any of the Credit Agreement Obligations.

3.05 Remedies. The Guarantors jointly and severally agree that, as between the Guarantors and the Secured Parties, a Guaranteed Obligation may be declared to be forthwith due and payable as provided in the respective Loan Document therefor including, in the case of the Credit Agreement, Article VII thereof (and shall be deemed to have become automatically due and payable in the circumstances provided therein including, in the case of the Credit Agreement, such Article VII) for purposes of Section 3.01 notwithstanding any stay, injunction or other prohibition preventing such declaration (or such obligations from becoming automatically due and payable) as against the Borrower or any Guarantor and that, in the event of such declaration (or such obligations being deemed to have become automatically due and payable), such obligations (whether or not due and payable by the Borrower) shall forthwith become due and payable by the Guarantors for purposes of Section 3.01.

 

- 7 -


3.06 Continuing Guarantee. The guarantee in this Section 3 is a continuing guarantee of payment (and not of collection), and shall apply to all Credit Agreement Obligations whenever arising.

3.07 Instrument for the Payment of Money. Each Guarantor hereby acknowledges that the guarantee in this Section 3 constitutes an instrument for the payment of money, and consents and agrees that any Secured Party, at its sole option, in the event of a dispute by such Guarantor in the payment of any moneys due hereunder, shall have the right to bring motion action under New York CPLR Section 3213.

3.08 General Limitation on Guarantee Obligations. In any action or proceeding involving any state corporate or other law, or any Federal, state or foreign bankruptcy, insolvency, reorganization or other law affecting the rights of creditors generally, if the obligations of any Guarantor under Section 3.01 would otherwise be held or determined to be void, invalid or unenforceable, or subordinated to the claims of any other creditors, on account of the amount of its liability under Section 3.01, then, notwithstanding any other provision hereof to the contrary, the amount of such liability shall, without any further action by such Guarantor, any Secured Party or any other Person, be automatically limited and reduced to the highest amount that is valid and enforceable and not subordinated to the claims of other creditors as determined in such action or proceeding.

SECTION 4. COVENANTS OF THE GUARANTORS.

Until the Step-Up Date, the each Guarantor covenants and agrees that:

4.01 Notices of Material Events. The Guarantors will furnish, or cause to be furnished, to the Administrative Agent prompt written notice of the following:

(a) the occurrence of any Default arising under clause (o) of Article VII of the Credit Agreement; and

(b) any development that results in, or could reasonably be expected to result in, a Material Adverse Effect.

Each notice delivered under this Section shall be accompanied by a statement of a Financial Officer setting forth the details of the event or development requiring such notice and any action taken or proposed to be taken with respect thereto.

4.02 Other Information. The Guarantors will furnish, or cause to be furnished, to the Administrative Agent, promptly following any request therefor, such information (but only to the extent the preparation of such information does not require the Guarantors to incur excessive cost and expense or impose any excessive burden) regarding the financial condition of any Guarantor or compliance with the terms of this Agreement, as the Administrative Agent may reasonably request.

4.03 Existence; Conduct of Business. Each Guarantor will do or cause to be done all things necessary to preserve, renew and keep in full force and effect its legal existence, except as permitted by Section 4.05 below.

 

- 8 -


4.04 Compliance with Laws. Each Guarantor will comply with (a) all laws, rules, regulations, any applicable rules, regulations or orders issued by the Securities and Exchange Commission and orders of any other Governmental Authority applicable to it or its property and (b) the Organizational Documents of such Guarantor, except, in the case of each of clause (a) and (b), where the failure to do so, individually or in the aggregate, could not reasonably be expected to result in a Material Adverse Effect.

4.05 Mergers, Etc. Neither Guarantor shall, directly or indirectly, in a single transaction or a series of related transactions, consolidate or merge with or into another Person, or sell, lease, transfer, convey or otherwise dispose of or assign all or substantially all of the assets of such Guarantor or suffer any liquidation or dissolution unless either: (1) such Guarantor will be the surviving or continuing Person; or (2) the Person formed by or surviving such consolidation or merger or to which such sale, lease, conveyance or other disposition shall be made (or, in the case of any liquidation or dissolution, any Person to which assets are transferred) (collectively, the “Successor”) is a corporation, limited liability company or limited partnership organized and existing under the laws of any State of the United States or the District of Columbia, and the Successor expressly assumes, by assignment and assumption agreement in form and substance reasonably satisfactory to the Administrative Agent, all of the obligations of such Guarantor under this Agreement.

SECTION 5. MISCELLANEOUS.

5.01 Notices. All notices, requests, consents and other demands hereunder and other communications provided for herein shall be given or made in writing, (a) to any party hereto, telecopied, delivered or given or made by electronic communication (including e-mail and Internet or intranet websites) to the intended recipient at the “Address for Notices” specified below its name on the signature pages hereof or (b) as to any party, at such other address as shall be designated by such party in a written notice to each other party. All notices to any Lender shall be given to the Administrative Agent.

5.02 No Waiver. No failure on the part of the Administrative Agent or any other Secured Party to exercise, and no course of dealing with respect to, and no delay in exercising, any right, power or remedy hereunder shall operate as a waiver thereof; nor shall any single or partial exercise by any Secured Party of any right, power or remedy hereunder preclude any other or further exercise thereof or the exercise of any other right, power or remedy. The remedies herein are cumulative and are not exclusive of any remedies provided by law.

5.03 Amendments, Etc. Except as otherwise provided in this Agreement, the terms of this Agreement may be waived, altered or amended only by an instrument in writing duly executed by each Guarantor and the Administrative Agent, with the consent of the Required Lenders. Any such amendment or waiver shall be binding upon each Guarantor, the Administrative Agent and each Secured Party.

5.04 Expenses; Damage Waiver.

 

- 9 -


(a) Costs and Expenses. The Guarantors shall jointly and severally pay all reasonable and documented out-of-pocket expenses incurred by the Administrative Agent, including the reasonable out-of-pocket fees, charges and disbursements of any counsel for the Administrative Agent, in connection with the enforcement or protection of its rights in connection with this Agreement, including its rights under this Section 5.04; provided that such costs of counsel shall be limited to one counsel for the Administrative Agent and the Lenders taken as a whole (and in the case of a conflict of interests among or between the Administrative Agent or any Lender, one additional counsel to each affected party and, if necessary, one local counsel to the Administrative Agent and the Lenders taken as a whole in each appropriate jurisdiction).

(b) Waiver of Consequential Damages, Etc. To the extent permitted by applicable law, neither Guarantor shall assert, and each of them hereby waives, any claim against any Indemnitee, on any theory of liability, for special, indirect, consequential or punitive damages (as opposed to direct or actual damages) arising out of, in connection with, or as a result of, this Agreement or any agreement or instrument contemplated hereby. No Indemnitee shall be liable for any damages arising from the use by unintended recipients of any information or other materials distributed by it through telecommunications, electronic or other information transmission systems in connection with this Agreement or any agreement or instrument contemplated hereby, except to the extent caused by the willful misconduct or gross negligence of Administrative Agent or Collateral Agent, as determined by a final, non-appealable judgment of a court of competent jurisdiction.

5.05 Successors and Assigns. This Agreement shall be binding upon and inure to the benefit of the respective successors and assigns of the Guarantors and the Secured Parties (provided that none of the Guarantors shall assign or transfer its rights or obligations hereunder without the prior written consent of the Administrative Agent).

5.06 Counterparts; Integration; Effectiveness; Electronic Execution.

(a) Counterparts; Integration; Effectiveness. This Agreement may be executed in counterparts (and by different parties hereto on different counterparts), each of which shall constitute an original, but all of which when taken together shall constitute a single contract. This Agreement constitutes the entire contract between and among the parties relating to the subject matter hereof and supersede any and all previous agreements and understandings, oral or written, relating to the subject matter hereof. This Agreement shall become effective when it shall have been executed by the Administrative Agent and when the Administrative Agent shall have received counterparts hereof which, when taken together, bear the signatures of each of the other parties hereto, and thereafter shall be binding upon and inure to the benefit of the parties hereto and their respective successors and assigns. Delivery of an executed counterpart of a signature page to this Agreement by telecopy or electronically (e.g., pdf) shall be effective as delivery of a manually executed counterpart of this Agreement.

(b) Electronic Execution of Assignments. The words “execution,” “signed,” “signature” shall be deemed to include electronic signatures or the keeping of records in electronic form, each of which shall be of the same legal effect, validity or enforceability as a manually executed signature or the use of a paper-based recordkeeping system, as the case may

 

- 10 -


be, to the extent and as provided for in any applicable law, including the Federal Electronic Signatures in Global and National Commerce Act, the New York State Electronic Signatures and Records Act, or any other similar state laws based on the Uniform Electronic Transactions Act.

5.07 Severability. If any provision hereof is invalid and unenforceable in any jurisdiction, then, to the fullest extent permitted by law, (a) the other provisions hereof shall remain in full force and effect in such jurisdiction and shall be liberally construed in favor of the Secured Parties in order to carry out the intentions of the parties hereto as nearly as may be possible and (b) the invalidity or unenforceability of any provision hereof in any jurisdiction shall not affect the validity or enforceability of such provision in any other jurisdiction.

5.08 Right of Setoff. If a Guarantor shall fail to pay when due any amount due and payable by it hereunder, each Secured Party and each of its Affiliates is hereby authorized at any time and from time to time, to the fullest extent permitted by law, to set off and apply any and all deposits (general or special, time or demand, provisional or final) at any time held and other obligations at any time owing by such Secured Party or Affiliate to or for the credit or the account of such Guarantor against any of and all the obligations of such Guarantor now or hereafter existing under this Agreement held by such Secured Party, irrespective of whether or not such Secured Party shall have made any demand under this Agreement and although such obligations owed by such Secured Party or its Affiliates to such Guarantor may be unmatured; provided that in the event that any Defaulting Lender shall exercise any such right of setoff, (x) all amounts so set off shall be paid over immediately to Administrative Agent for further application in accordance with the provisions of Sections 2.17(d) of the Credit Agreement and, pending such payment, shall be segregated by such Defaulting Lender from its other funds and deemed held in trust for the benefit of the Secured Parties, and (y) the Defaulting Lender shall provide promptly to Administrative Agent a statement describing in reasonable detail the amounts owing to such Defaulting Lender hereunder as to which it exercised such right of setoff. The rights of each Secured Party under this Section are in addition to other rights and remedies (including other rights of setoff) which such Secured Party may have.

5.09 Governing Law; Submission to Jurisdiction.

(a) Governing Law. This Agreement shall be construed in accordance with and governed by the law of the State of New York.

(b) Submission to Jurisdiction. Each Guarantor hereby irrevocably and unconditionally submits, for itself and its property, to the exclusive jurisdiction of the Supreme Court of the State of New York sitting in New York County and of the United States District Court of the Southern District of New York, and any appellate court from any thereof, in any action or proceeding arising out of or relating to this Agreement, or for recognition or enforcement of any judgment, and each of the parties hereto hereby irrevocably and unconditionally agrees that all claims in respect of any such action or proceeding may be heard and determined in such New York State court or, to the extent permitted by law, in such Federal court. Each of the parties hereto agrees that a final judgment in any such action or proceeding shall be conclusive and may be enforced in other jurisdictions by suit on the judgment or in any other manner provided by law. Nothing in this Agreement shall affect any right that any Secured

 

- 11 -


Party may otherwise have to bring any action or proceeding relating to this Agreement against any Guarantor or its properties in the courts of any jurisdiction.

(c) Waiver of Venue. Each Guarantor hereby irrevocably and unconditionally waives, to the fullest extent it may legally and effectively do so, any objection which it may now or hereafter have to the laying of venue of any suit, action or proceeding arising out of or relating to this Agreement in any court referred to in paragraph (b) of this Section 5.09. Each of the parties hereto hereby irrevocably waives, to the fullest extent permitted by law, the defense of an inconvenient forum to the maintenance of such action or proceeding in any such court.

(d) Service of Process. Each party to this Agreement irrevocably consents to service of process in the manner provided for notices in Section 5.01. Nothing in this Agreement will affect the right of any party to this Agreement to serve process in any other manner permitted by law.

5.10 Waiver of Jury Trial. EACH PARTY HERETO HEREBY WAIVES, TO THE FULLEST EXTENT PERMITTED BY APPLICABLE LAW, ANY RIGHT IT MAY HAVE TO A TRIAL BY JURY IN ANY LEGAL PROCEEDING DIRECTLY OR INDIRECTLY ARISING OUT OF OR RELATING TO THIS AGREEMENT OR THE TRANSACTIONS CONTEMPLATED HEREBY (WHETHER BASED ON CONTRACT, TORT OR ANY OTHER THEORY). EACH PARTY HERETO (A) CERTIFIES THAT NO REPRESENTATIVE, AGENT OR ATTORNEY OF ANY OTHER PARTY HAS REPRESENTED, EXPRESSLY OR OTHERWISE, THAT SUCH OTHER PARTY WOULD NOT, IN THE EVENT OF LITIGATION, SEEK TO ENFORCE THE FOREGOING WAIVER AND (B) ACKNOWLEDGES THAT IT AND THE OTHER PARTIES HERETO HAVE BEEN INDUCED TO ENTER INTO THIS AGREEMENT BY, AMONG OTHER THINGS, THE MUTUAL WAIVERS AND CERTIFICATIONS IN THIS SECTION 5.10.

5.11 Headings. Section headings and the Table of Contents used herein are for convenience of reference only, are not part of this Agreement and shall not affect the construction of, or be taken into consideration in interpreting, this Agreement.

 

- 12 -


IN WITNESS WHEREOF, the parties hereto have caused this Guarantee Agreement to be duly executed and delivered as of the day and year first above written.

 

OAKTREE CAPITAL GROUP, LLC
By:  

/s/ David Kirchheimer

Name:   David Kirchheimer
Title:   Chief Financial Officer and Chief Administrative Officer
By:  

/s/ Todd Molz

Name:   Todd Molz
Title:   Managing Director, General Counsel and Secretary
OAKTREE CAPITAL GROUP HOLDINGS, L.P.
By: Oaktree Capital Group Holdings GP, LLC, its General Partner
By:  

/s/ David Kirchheimer

Name:   David Kirchheimer
Title:   Manager, Chief Financial Officer and Chief Administrative Officer
By:  

/s/ Todd Molz

Name:   Todd Molz
Title:   Managing Director and General Counsel
Address for Notices
1301 Avenue of Americas, 34th Floor

New York, NY 10019

Attention: Raj Makam and Bill Sacher

Telecopy No. (212) 284-1901

Email: rmakam@oaktreecapital.com.

bsacher@oaktreecapital.com

Telephone No. (212) 284-1900

 

[Signature to Guarantee Agreement]


With a copy to:

Oaktree Capital Management, L.P.

333 S. Grand Avenue, 28th Floor

Los Angeles, CA 90071

Attention: General Counsel

Telecopy

 

[Signature to Guarantee Agreement]


SUNTRUST BANK,

as Administrative Agent

By:  

/s/ David T. Fournier

  Name:   David T. Fournier
  Title:   Vice President, Corporate & Investment Banking
Address for Notices
SunTrust Bank
303 Peachtree Street, N.E., 4th Floor
Atlanta, Georgia 30308
Attention: David Fournier
Telecopy Number: (404) 813-0195
with a copy to:
SunTrust Bank
Agency Services
303 Peachtree Street, N.E., 25th Floor
Atlanta, Georgia 30308
Attention: Doug Weltz
Telecopy Number: (404) 221-2001

 

[Signature to Guarantee Agreement]

Consent of PricewaterhouseCoopers LLP

Exhibit 23.1

CONSENT OF INDEPENDENT REGISTERED PUBLIC ACCOUNTING FIRM

We hereby consent to the use in this Registration Statement on Form S-1 of Oaktree Capital Group, LLC of our report dated June 16, 2011, except for the second paragraph under “Revisions to consolidated statements of cash flows” in Note 2, as to which the date is November 18, 2011, relating to the consolidated financial statements of Oaktree Capital Group, LLC, which appear in such Registration Statement. We also consent to the reference to us under the heading “Experts” in such Registration Statement.

/s/ PricewaterhouseCoopers LLP

Los Angeles, California

February 2, 2012