Amendment No. 10 to Form S-1
Table of Contents

As filed with the Securities and Exchange Commission on April 6, 2012

Registration No. 333-174993

 

 

 

UNITED STATES

SECURITIES AND EXCHANGE COMMISSION

Washington, D.C. 20549

 

 

Amendment No. 10

to

FORM S-1

REGISTRATION STATEMENT

UNDER

THE SECURITIES ACT OF 1933

 

 

Oaktree Capital Group, LLC

(Exact name of registrant as specified in its charter)

 

Delaware   6282   26-0174894
(State or other jurisdiction of incorporation or organization)   (Primary Standard Industrial Classification Code Number)  

(I. R. S. Employer

Identification No.)

333 South Grand Avenue, 28th Floor

Los Angeles, California 90071

(213) 830-6300

(Address, including zip code, and telephone number, including area code, of registrant’s principal executive offices)

 

 

Todd E. Molz

General Counsel and Managing Director

Oaktree Capital Group, LLC

333 South Grand Avenue, 28th Floor

Los Angeles, California 90071

(213) 830-6300

(Name, address, including zip code, and telephone number, including area code, of agent for service)

Copies to:

 

Thomas A. Wuchenich

Simpson Thacher & Bartlett LLP

1999 Avenue of the Stars, 29th Floor

Los Angeles, California 90067

(310) 407-7500

 

Patrick S. Brown

Jay Clayton

Sullivan & Cromwell LLP

1888 Century Park East, 21st Floor

Los Angeles, California 90067

(310) 712-6600

 

 

Approximate date of commencement of proposed sale to the public: As soon as practicable after the effective date of this Registration Statement.

If any of the securities being registered on this form are being offered on a delayed or continuous basis pursuant to Rule 415 under the Securities Act of 1933, check the following box.  ¨

If this form is filed to register additional securities for an offering pursuant to Rule 462(b) under the Securities Act, check the following box and list the Securities Act registration statement number of the earlier effective registration statement for the same offering.  ¨

If this form is a post-effective amendment filed pursuant to Rule 462(c) under the Securities Act, check the following box and list the Securities Act registration statement number of the earlier effective registration statement for the same offering.  ¨

If this form is a post-effective amendment filed pursuant to Rule 462(d) under the Securities Act, check the following box and list the Securities Act registration statement number of the earlier effective registration statement for the same offering.  ¨

Indicate by check mark whether the registrant is a large accelerated filer, an accelerated filer, a non-accelerated filer, or a smaller reporting company. See the definitions of “large accelerated filer,” “accelerated filer” and “smaller reporting company” in Rule 12b-2 of the Securities Exchange Act of 1934.

 

Large accelerated filer   ¨     Accelerated filer   ¨
Non-accelerated filer   x   (Do not check if a smaller reporting company)   Smaller reporting company   ¨

 

 

The registrant hereby amends this Registration Statement on such date or dates as may be necessary to delay its effective date until the registrant shall file a further amendment which specifically states that this Registration Statement shall thereafter become effective in accordance with Section 8(a) of the Securities Act of 1933, as amended, or until this Registration Statement shall become effective on such date as the Commission, acting pursuant to said Section 8(a), may determine.

 

 

 


Table of Contents

The information in this preliminary prospectus is not complete and may be changed. These securities may not be sold until the registration statement filed with the Securities and Exchange Commission is effective. This preliminary prospectus is not an offer to sell nor does it seek an offer to buy these securities in any jurisdiction where the offer or sale is not permitted.

 

Subject to Completion. Dated April 6, 2012.

 

LOGO

11,250,000 Class A Units

Representing Limited Liability Company Interests

Oaktree Capital Group, LLC

 

 

This is an initial public offering of Class A units of Oaktree Capital Group, LLC.

We are offering 10,295,841 Class A units in this offering. We intend to use all of the proceeds from this offering to acquire interests in our business from our principals, employees and other investors, including members of our senior management. The selling unitholders identified in this prospectus are offering an additional 954,159 Class A units. We will not receive any of the proceeds from the sale of Class A units by the selling unitholders.

Prior to this offering, there has been no public market for our Class A units. The initial public offering price of our Class A units is expected to be between $43.00 and $46.00 per Class A unit. We have been authorized to list our Class A units on the New York Stock Exchange under the symbol “OAK.”

Investing in our Class  A units involves risks. You should read the section entitled “Risk Factors” beginning on page 18 of this prospectus for a discussion of risk factors you should consider before investing in our Class A units. Among others, these risks include the following:

 

  Ÿ  

We have built our business by putting our clients’ interests first and by forsaking short-term advantage for the long-term good of our business. Our highest priority is to generate superior risk-adjusted returns for our clients. We limit our assets under management as appropriate to help us achieve that goal and do not intend to change our approach following consummation of this offering.

 

  Ÿ  

Given the nature of our business, as well as our client focus, you should anticipate that our financial results will fluctuate significantly and that we will forgo near-term profit when appropriate, in our judgment, to further our clients’ interests and the long-term good of our business.

 

  Ÿ  

In light of the foregoing, you should plan to hold our Class A units for a number of years to maximize your opportunity to profit from your investment.

 

  Ÿ  

Our principals will control the appointment and removal of all of our directors and will indirectly control 100% of our Class B units. Accordingly, our principals will determine all matters submitted to our board and will be able to determine the outcome of all matters submitted to a vote of our unitholders.

 

  Ÿ  

Oaktree Capital Group, LLC is treated as a partnership for U.S. federal income tax purposes, and you may therefore be subject to taxation on your allocable share of net taxable income of Oaktree Capital Group, LLC. You may not receive cash distributions in an amount sufficient to pay the tax liability that results from that income.

Neither the Securities and Exchange Commission nor any other regulatory body has approved or disapproved these securities or passed upon the accuracy or adequacy of this prospectus. Any representation to the contrary is a criminal offense.

 

 

 

    Per Class A Unit     Total  

Initial public offering price

  $                   $                

Underwriting discount on units sold by Oaktree Capital Group, LLC

  $        $     

Underwriting discount on units sold by selling unitholders

  $        $     

Aggregate proceeds, before expenses, to Oaktree Capital Group, LLC

  $        $     

Aggregate proceeds we will use to acquire interest in our business from our principals, employees and other investors

  $        $     

Aggregate proceeds, before expenses, to the selling unitholders

  $        $     

 

 

To the extent that the underwriters sell more than 11,250,000 Class A units, the underwriters have the option to purchase up to an additional 1,544,376 Class A units from us and 143,124 Class A units from the selling unitholders at the initial public offering price less the applicable underwriting discount. Any proceeds that we receive from the exercise of the underwriters’ option to purchase additional Class A units will be used to acquire interests in our business from our principals, employees and other investors, including members of our senior management.

The underwriters expect to deliver the units against payment in New York, New York on or about                     , 2012.

 

Goldman, Sachs & Co.    Morgan Stanley

BofA Merrill Lynch

   Credit Suisse    Deutsche Bank Securities    J.P. Morgan

BNY Mellon Capital Markets, LLC

  Keefe, Bruyette & Woods  

Sandler O’Neill + Partners, L.P.

SunTrust Robinson Humphrey   Wells Fargo Securities   Sanford C. Bernstein

Prospectus dated                     , 2012.


Table of Contents

LOGO

 


Table of Contents

TABLE OF CONTENTS

Prospectus

 

     Page  

Prospectus Summary

     1   

Risk Factors

     18   

Disclosure Regarding Forward-Looking Statements

     62   

Market and Industry Data

     62   

Organizational Structure

     63   

Use of Proceeds

     69   

Capitalization

     70   

Dilution

     73   

Cash Distribution Policy

     75   

Selected Financial Data

     77   

Management’s Discussion and Analysis of Financial Condition and Results of Operations 

     80   

Industry

     135   

Business

     140   

Management

     172   

Certain Relationships and Related Party Transactions

     200   

Description of Our Indebtedness

     208   

Principal Unitholders

     214   

Selling Unitholders

     218   

Description of Our Units

     220   

Units Eligible for Future Sale

     233   

Material U.S. Federal Tax Considerations

     236   

Certain ERISA Considerations

     254   

Underwriting

     256   

Legal Matters

     262   

Experts

     262   

Where You Can Find More Information

     262   

Glossary

     263   

Index to Financial Statements

     F-1   

Appendix A

     A-1   

 

 

Through and including                     , 2012 (25 days after the commencement of this offering), all dealers that effect transactions in our Class A units, whether or not participating in this offering, may be required to deliver a prospectus. This delivery requirement is in addition to the obligation of dealers to deliver a prospectus when acting as underwriters and with respect to their unsold allotments or subscriptions.

Neither we, the selling unitholders, nor any of the underwriters have done anything that would permit this offering or possession or distribution of this prospectus in any jurisdiction where action for that purpose is required, other than in the United States. Persons outside the United States who come into possession of this prospectus must inform themselves about, and observe any restrictions relating to, the offering of our Class A units and the distribution of this prospectus outside of the United States.

 

i


Table of Contents

PROSPECTUS SUMMARY

This summary highlights information contained elsewhere in this prospectus and does not contain all the information you should consider before investing in our Class A units. You should read this entire prospectus carefully, including the more detailed information regarding us and our Class A units, the section entitled “Risk Factors” and our consolidated financial statements and related notes appearing elsewhere in this prospectus before you decide to invest in our Class A units. See the section entitled “Glossary” for definitions of certain terms included in this prospectus.

Business

Our Company

Oaktree is a leading global investment management firm focused on alternative markets. We are experts in credit and contrarian, value-oriented investing. Since December 31, 2006, we have more than doubled our assets under management, or AUM, to $74.9 billion as of December 31, 2011, and grown to over 650 employees in 13 offices around the world. Since our founding in 1995, our foremost priority has been to provide superior risk-adjusted investment performance for our clients. We have built Oaktree by putting our clients’ interests first and by forsaking short-term advantage for the long-term good of our business.

Unlike other leading alternative investment managers, our roots are in credit. A number of our senior investment professionals started investing together in high yield bonds in 1986 and convertible securities in 1987. From those origins, we have expanded into a broad array of complementary strategies in six asset classes: distressed debt, corporate debt, control investing, convertible securities, real estate and listed equities. We pursue these strategies through closed-end, open-end and evergreen funds.

The following charts depict our AUM by asset class and fund structure as of December 31, 2011:

 

LOGO    LOGO

Our investment professionals have generated impressive investment performance through multiple market cycles, almost entirely without the use of fund-level leverage. As of December 31, 2011, our closed-end funds have produced an aggregate gross internal rate of return, or IRR, of 19.4% on over $52 billion of drawn capital, and our since-inception risk-adjusted returns (as measured by the Sharpe Ratio) for our six open-end strategies with track records of at least three years have all exceeded their Relevant Benchmarks.

 

 

1


Table of Contents

In our investing activities, we adhere to the following fundamental tenets:

 

  Ÿ  

Focus on Risk-Adjusted Returns.    Our primary goal is not simply to achieve superior investment performance, but to do so with less-than-commensurate risk. We believe that the best long-term records are built more through the avoidance of losses in bad times than the achievement of superior relative returns in good times. Thus, our overriding belief is that “if we avoid the losers, the winners will take care of themselves.”

 

  Ÿ  

Focus on Fundamental Analysis.    We employ a bottom-up approach to investing, based on proprietary, company-specific research. We seek to generate outperformance from in-depth knowledge of companies and their securities, not from macro-forecasting. Our more than 200 investment professionals have developed a deep and thorough understanding of a wide number of companies and industries, providing us with a significant institutional knowledge base.

 

  Ÿ  

Specialization.    We offer a broad array of specialized investment strategies. We believe this offers the surest path to the results we and our clients seek. Clients interested in a single investment strategy can limit themselves to the risk exposure of that particular strategy, while clients interested in more than one investment strategy can combine investments in our funds to achieve their desired mix. Our focus on specific strategies has allowed us to build investment teams with extensive experience and expertise. At the same time, our teams access and leverage each other’s expertise, affording us both the benefits of specialization and the strengths of a larger organization.

Since our founding in 1995, our AUM has grown significantly, even as we have distributed more than $42 billion from our closed-end funds. Although we have limited our AUM when appropriate to generate superior risk-adjusted returns, we have a long-term record of organically growing our investment strategies, increasing our AUM and expanding our client base. We manage assets on behalf of many of the most significant institutional investors in the world, including 73 of the 100 largest U.S. pension plans, 39 states in the United States, over 350 corporations, over 300 university, charitable and other endowments and foundations, and over 150 non-U.S. institutional investors, including six of the top 10 sovereign wealth fund nations.

As shown in the chart below, our AUM grew to $74.9 billion as of December 31, 2011 from $17.9 billion as of December 31, 2000 (representing a compound annual growth rate, or CAGR, of 13.9%). Over the same period, the portion of our AUM that generates management fees, or management fee-generating AUM, grew from $16.7 billion to $67.0 billion, and the portion of our AUM that potentially generates incentive income, or incentive-creating AUM, increased from $6.7 billion to $36.2 billion.

 

LOGO

 

 

2


Table of Contents

Our business generates segment revenue from three sources: management fees, incentive income and investment income. Management fees are calculated as a fixed percentage of the capital commitments (as adjusted for distributions during the liquidation period) or NAV of a particular fund. Incentive income represents our share (typically 20%) of the investors’ profits in certain of our funds, subject to applicable hurdle rates or high-water marks. Investment income is the return on our investments in each of our funds and, to a growing extent, funds and businesses managed by third parties with whom we have strategic relationships. Our business is comprised of one segment, our investment management segment, which consists of the investment management services that we provide to our clients.

For the years ended December 31, 2009, 2010 and 2011, the net loss attributable to Oaktree Capital Group, LLC (on a consolidated basis) was $57.1 million, $49.5 million and $96.0 million, respectively. Adjusted net income, or ANI, for our investment management segment for the years ended December 31, 2009, 2010 and 2011 was $675.6 million, $763.9 million and $428.4 million, respectively. See the “Segment Reporting” notes to our consolidated financial statements included elsewhere in this prospectus for reconciliations of ANI to net loss attributable to Oaktree Capital Group, LLC and a discussion of our segment’s revenues and total assets.

Our Competitive Strengths

We believe the following strengths will create long-term value for our unitholders:

Superior Risk-Adjusted Investment Performance Across Market Cycles.    Our primary goal is not simply to achieve superior investment performance, but to do so with less-than-commensurate risk. We believe that the best records are built on a “high batting average,” rather than a mix of brilliant successes and dismal failures. Our since-inception risk-adjusted returns have exceeded the Relevant Benchmarks for all of our strategies that have a benchmark.

Expertise in Credit.    We are experts in credit and contrarian, value-oriented investing. Many of our most senior investment professionals started working together in credit markets over 15 years ago. Today, we are recognized as an industry leader in our areas of specialty and believe that our breadth of alternative credit-oriented strategies is one of the most extensive and diverse among asset managers.

Strong Earnings and Cash Flow.    Our business generates a high level of earnings and cash flow, reflecting our substantial locked-in capital, recurring incentive income, and the variable nature of a significant portion of our expenses. These factors have enabled us to make equity distributions every quarter since 1996. The sustainability of this performance is enhanced by our significant accrued incentives (fund level), which refers to the amount of incentive income that would be paid to us if our funds were liquidated at their reported asset values as of the date of our financial statements and the proceeds from such liquidations were distributed in accordance with the funds’ respective partnership agreements.

 

  Ÿ  

Consistent Profitability.     We have been consistently profitable, with positive ANI for the last 16 years and 63 of the last 64 quarters (the exception being a segment loss of $6.9 million in the fourth quarter of 2008). In the year ended December 31, 2011, we generated $315.0 million of fee-related earnings from $724.3 million of management fee revenues, ANI of $428.4 million from total segment revenues of $1.1 billion and distributable earnings of $488.5 million.

 

 

3


Table of Contents
  Ÿ  

Significant Management Fees.    Our management fees have historically provided a recurring and significant source of revenues. Over 70% of our management fees are attributable to closed-end funds with terms of 10 to 11 years.

 

  Ÿ  

Recurring Incentive Income.    We have had segment incentive income for 14 consecutive years, and we expect to continue earning substantial amounts of this revenue. As of December 31, 2011, the potential future segment incentive income to us represented by accrued incentives (fund level) totaled $1.7 billion, or $1.0 billion net of direct incentive income compensation expense. We believe our future recognition of segment incentive income, including from accrued incentives (fund level), will benefit from the fact that our funds tend to invest in securities that are structurally senior, as well as the substantial diversification of our funds and their investments.

Record of Long-Term Growth.    From December 31, 2006 through December 31, 2011, we raised more than $65 billion in assets, including over $9.5 billion in each of the last five calendar years, despite a generally difficult fundraising environment. Our strong investment performance and our related success in raising capital from new and existing clients increased our AUM from $35.6 billion as of December 31, 2006, to $74.9 billion as of December 31, 2011.

Client-First Organization.    Our clients’ trust is our most important asset, and we do everything we can to avoid jeopardizing that trust. In making decisions, we always strive to be conscious of the extraordinary responsibility of managing other people’s money, including the pension assets of millions of people around the world. As stated in our business principles: “It is our fundamental operating principle that if all of our practices were to become known, there must be no one with grounds for complaint.”

Alignment of Interests.    We seek to align our interests with our clients’ interests, even if it reduces our revenue in the short term. Since our inception, we have championed a number of investor-friendly terms, such as forgoing all transaction, monitoring and other ancillary fees; returning all capital and a preferred return to investors in our closed-end funds before taking incentive income; and adopting fair and transparent fee arrangements.

Broad Employee Ownership.     Our broad employee ownership and the resulting close alignment of interests with our clients and unitholders have been key to our success. Approximately 70% of the equity interests in the Oaktree Operating Group are indirectly owned by over 160 senior professionals.

Substantial Institutional Depth and Breadth.    Many of our senior professionals are widely recognized as industry leaders and pioneers in their respective fields. We benefit from longevity and stability among our senior management and investment professionals. For example, the original portfolio managers of our four largest and oldest investment strategies remain in their positions.

Global Platform.    Nearly one-quarter of our more than 650 employees are located outside of the United States. We believe this global footprint will continue to facilitate our growth over time. As of December 31, 2011, our non-U.S. investments represented $14.5 billion, or 22.8%, of our invested capital, and our capital from non-U.S. clients represented $23.0 billion, or 30.8%, of our AUM, with a larger percentage across our most recent closed-end funds.

 

 

4


Table of Contents

Our Strategy

Our strategy for the future is unchanged from our inception: we will seek to deliver superior risk-adjusted returns and focus on the interests of our clients. We intend to do this by adhering to the following tenets:

Investment Excellence.    We seek to generate superior investment performance through fundamental analysis in alternative investment specialties where we believe our expertise can create a competitive advantage.

Recognition of Cycles.    We believe that successful investing requires recognition of market cycles. We adjust our fundraising in response to the investment environment, accepting more money when attractive opportunities are plentiful and less when they are not, even though this approach may reduce our AUM and profits in the short term.

Expansion of Offerings.    We expect to continue to expand the number of our strategies and to develop new distribution channels. We have a proven record of organic growth and anticipate that as a public company we will have more opportunities to grow over time by acquiring culturally compatible investment managers and recruiting talented individuals or investment teams to our organization.

Extension of Global Presence.    Our global stature and reputation enhance our ability to source investment opportunities, recruit talented individuals and develop client relationships worldwide. We intend to further develop our global presence by opportunistically expanding into new geographic regions and growing existing ones.

Adherence to Core Philosophy and Principles.    Above all, we will adhere to our founding investment philosophy and business principles. We will remain dedicated to the achievement of superior risk-adjusted returns through fundamental analysis and avoidance of loss, and we will continue to focus on the interests of our clients. We believe that our growth has been a byproduct of our clients’ success and that we will best serve the interests of our unitholders by continuing to deliver for our clients and forsaking short-term advantages for the long-term good of our business.

Our Investment Approach

At our core, we are contrarian, value-oriented investors focused on buying securities and companies at prices below their intrinsic value and selling or exiting those investments when they become fairly or fully valued. We have a long track record of achieving competitive returns in up markets and substantial outperformance in down markets. We believe this approach leads to significant outperformance over the long term.

In our distressed debt strategy, all 15 of our funds with investment period start dates prior to 2011 had achieved positive gross IRRs as of December 31, 2011, resulting in an aggregate gross IRR of 22.9%.

 

 

5


Table of Contents

 

LOGO

* Excludes Opps VIIIb, which commenced in August 2011 and thus did not have a meaningful IRR as of December 31, 2011.

In our U.S. high yield bond strategy, as of December 31, 2011, we had produced a cumulative gross return that outperformed its Relevant Benchmark by 293 percentage points since its inception.

LOGO

Our investment results are generally not dependent on the use of leverage to make investments or the strength of the equity capital markets to realize our investments. We invest throughout the capital structure because we seek the security that offers the best return for the risk we elect to bear. Most of our investment strategies focus on debt securities and many of our funds’ investments reside in the senior levels of an issuer’s capital structure, substantially reducing the downside risk of our investments and the volatility of our segment’s revenue and income. Debt securities by their nature require repayment of principal at par, typically generate current cash interest (reducing risk and augmenting investment returns) and, in cases where the issuer restructures, may provide an opportunity for conversion to equity in a company with a deleveraged balance sheet positioned for growth.

 

 

6


Table of Contents

Our Approach to Growth

From December 31, 2006 through December 31, 2011, we raised more than $65 billion in assets, including over $9.5 billion in each of the last five calendar years, despite a difficult fundraising environment. In the year ended December 31, 2011, we raised over $9.5 billion for 14 strategies from more than 300 different clients, reflecting the breadth of our product offerings and the depth of our client base. Our strong fundraising and investment performance have driven the growth of our business. AUM has increased from $35.6 billion as of December 31, 2006, to $74.9 billion as of December 31, 2011. We are focused on expanding existing and new products including real estate, senior loans, emerging market credit and direct lending and broadening our distribution, including strategic partnerships, subadvisory and retail and high net worth offerings. The following elements of our strategy have helped to account for the historical growth in our AUM:

 

  Ÿ  

Sizing Funds for the Investment Environment.    We neither make nor rely on macro predictions about the economy, interest rates or financial markets. However, we believe it is critical to take into account our view of where we are in the economic cycle and to size our investment capital accordingly. When we believe opportunities are scarce, we limit the amount of capital we raise to avoid jeopardizing returns. When we believe the investment environment offers substantial opportunities, we raise more capital. Our largest closed-end funds in each economic cycle have been among our best performers, demonstrating our success in appropriately sizing our funds to the investment opportunities.

 

  Ÿ  

Disciplined and Opportunistic Approach to Expansion of Offerings.    Our decision to create a new product starts with the identification of a market with the potential for attractive returns, and is dependent on both our conviction that the market can be exploited in a manner consistent with our risk-controlled philosophy and access to an investment team that we believe is capable of producing the results we seek. Because of the high priority we place on these requirements, our new products usually represent step-outs into related strategies led by senior investment professionals with whom we have had extensive first-hand experience.

 

  Ÿ  

Building a Scalable Platform for Global Growth.    From our founding, we have built our firm with an eye to the future:

 

   

We have reinvested a substantial portion of our profits back into our business.

 

   

We have consistently broadened employee ownership to achieve a smooth and gradual transition of ownership and management, such that today we have over 160 employee-owners.

 

   

We recognized early on that European and Asian investors were potentially significant sources of capital, hiring our first marketing representative outside the United States in 2001. Our AUM from non-U.S. clients has grown from $753.8 million, or 4.2%, of AUM, as of December 31, 2000, to $23.0 billion, or 30.8%, of AUM as of December 31, 2011.

 

   

We have been investing in Europe and Asia for many years. We opened offices in London in 1998 and Tokyo and Singapore in 1999. Since then, we have also established offices in Beijing, Hong Kong, Seoul, Frankfurt and Paris and fund-affiliated offices in Luxembourg and Amsterdam.

Structure and Formation of Our Company

We were formed as a Delaware limited liability company on April 13, 2007, in connection with the May 2007 Restructuring. Our principal executive offices are located at 333 South Grand Avenue, 28th Floor, Los Angeles, California 90071. Our telephone number is (213) 830-6300. Our internet address is www.oaktreecapital.com. Information on our website does not constitute part of this prospectus.

 

 

7


Table of Contents

Oaktree Capital Group, LLC is owned by its Class A and Class B unitholders. Holders of our Class A units and Class B units generally vote together as a single class on the limited set of matters on which our unitholders have a vote. Such matters include a proposed sale of all or substantially all of our assets, certain mergers and consolidations, certain amendments to our operating agreement and an election by our board of directors to dissolve the company. The Class B units do not represent an economic interest in Oaktree Capital Group, LLC. The number of Class B units held by OCGH, however, increases or decreases with corresponding changes in OCGH’s economic interest in the Oaktree Operating Group.

We intend to preserve our current management structure with strong central control by our principals and to maintain our focus on achieving successful growth over the long term. This desire to preserve our existing management structure is one of the primary reasons why upon listing of our Class A units on the New York Stock Exchange, or NYSE, if achieved, we have decided to avail ourselves of the “controlled company” exemption from certain of the NYSE governance rules. This exemption eliminates the requirements that we have a majority of independent directors on our board of directors and that we have a compensation committee and a nominating and corporate governance committee composed entirely of independent directors.

Our operating agreement provides that so long as our principals, or their successors or affiliated entities (other than us or our subsidiaries), including OCGH, collectively hold, directly or indirectly, at least 10% of the aggregate outstanding Oaktree Operating Group units, our manager, which is 100% owned and controlled by our principals, will be entitled to designate all the members of our board of directors. We refer to this ownership condition as the “Oaktree control condition.” Holders of our Class A units and Class B units have no right to elect our manager. So long as the Oaktree control condition is satisfied, our manager will control the membership of our board of directors, which will manage all of our operations and activities and will have discretion over significant corporate actions, such as the issuance of securities, payment of distributions, sales of assets, making certain amendments to our operating agreement and other matters. See “Organizational Structure” and “Description of Our Units.”

 

 

8


Table of Contents

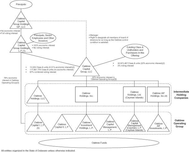
The diagram below depicts our organizational structure after the consummation of the offering and after giving effect to our use of proceeds. For more information, see “Organizational Structure” and “Use of Proceeds.”

 

LOGO

 

(1) Holds 100% of the Class B units and 0.04% of the Class A units, which together will represent 97% of the total combined voting power of our outstanding Class A and Class B units upon the consummation of this offering. The Class B units have no economic interest in us. The general partner of Oaktree Capital Group Holdings, L.P. is Oaktree Capital Group Holdings GP, LLC, which is controlled by our principals. Oaktree Capital Group Holdings GP, LLC also acts as our manager and in that capacity has the authority to designate all the members of our board of directors for so long as the Oaktree control condition is satisfied.
(2) The percent economic interest represents the applicable number of Class A units as a percentage of the Oaktree Operating Group units outstanding after the completion of this offering. Upon completion of this offering, there will be 150,848,263 Oaktree Operating Group units outstanding. Assumes the conversion into Class A units on a one-for-one basis of all outstanding Class C units prior to completion of this offering.
(3) The percent economic interest in Oaktree Operating Group represents the aggregate number of Oaktree Operating Group units held, directly or indirectly, as a percentage of the total number of Oaktree Operating Group units outstanding after the completion of this offering. Upon completion of this offering, there will be 150,848,263 Oaktree Operating Group units outstanding. Assumes no exercise by the underwriters of their option to purchase additional Class A units.
(4) Oaktree Capital Group, LLC holds 1,000 shares of non-voting Class A common stock of Oaktree AIF Holdings, Inc., which are entitled to receive 100% of any dividends. Oaktree Capital Group Holdings, L.P. holds 100 shares of voting Class B common stock of Oaktree AIF Holdings, Inc., which do not participate in dividends or otherwise represent an economic interest in Oaktree AIF Holdings, Inc.
(5) Owned indirectly by Oaktree Holdings, LLC through an entity not reflected on this structure diagram that is treated as a partnership for U.S. federal income tax purposes. Through this entity, each of Oaktree Holdings, Inc. and Oaktree Holdings, Ltd. owns a less than 1% indirect interest in Oaktree Capital I, L.P.

 

 

9


Table of Contents

An increase of 500,000 Class A units sold in this offering by us would decrease the percent economic interest in Oaktree Operating Group held by Oaktree Capital Group Holdings, L.P. and increase the percent economic interest in Oaktree Operating Group held by us upon consummation of this offering by approximately 0.33%. A decrease of 500,000 Class A units sold in this offering by us would increase the percent economic interest in Oaktree Operating Group held by Oaktree Capital Group Holdings, L.P. and decrease the percent economic interest in Oaktree Operating Group held by us upon consummation of this offering by approximately 0.33%.

The May 2007 Restructuring and the 2007 Private Offering

On May 21, 2007, we sold 23,000,000 Class A units to qualified institutional buyers (as such term is defined for purposes of the Securities Act of 1933, as amended) in a transaction exempt from the registration requirements of the Securities Act, and these Class A units began to trade on a private over-the-counter market developed by Goldman, Sachs & Co. for Tradeable Unregistered Equity Securities. We refer to this private over-the-counter market as the GSTrUESM OTC market and the 2007 offering as the “2007 Private Offering.” Prior to the 2007 Private Offering, our business was operated through Oaktree Capital Management, LLC, a California limited liability company, or OCM, which was 100% owned by our principals, senior employees and other investors. Immediately prior to the closing of the 2007 Private Offering, we reorganized our business so that:

 

  Ÿ  

100% of our business was contributed to the Oaktree Operating Group;

 

  Ÿ  

Our pre-2007 investors exchanged their interests in OCM for 100% of the limited partnership interests in Oaktree Capital Group Holdings, L.P., or OCGH, which received a direct economic interest in the Oaktree Operating Group;

 

  Ÿ  

Oaktree Capital Group, LLC received an indirect economic interest in the Oaktree Operating Group; and

 

  Ÿ  

OCGH received Class B units in Oaktree Capital Group, LLC.

Conversion of Class C Units

In 2008, we established a class of units designated as Class C units principally to provide a mechanism through which OCGH unitholders could exchange their OCGH units for a security that could later be converted into a Class A unit and sold on the GSTrUE OTC market. Holders of Class C units may convert such units on a one-for-one basis into Class A units upon approval by our board of directors. As of December 31, 2011, there were 13,000 Class C units issued and outstanding. Each of our Class C unitholders has requested, and our board of directors has approved, the conversion of their Class C units into Class A units. As a result, all of our outstanding Class C units will be converted into 13,000 Class A units, and the Class C units will be eliminated as an authorized class of units prior to the completion of this offering. Additionally, our revised exchange mechanism for OCGH unitholders no longer provides that OCGH units are first exchanged for Class C units. Consequently, no new Class C units will be issued after the completion of this offering as a result of exchanges of OCGH units.

 

 

10


Table of Contents

The Offering

 

Class A units being offered by us

   10,295,841 units

Class A units being offered by the selling unitholders

  

954,159 units

Units to be outstanding after this offering

  

32,986,487 Class A units, or 34,530,863 Class A units if the underwriters exercise in full their option to purchase additional Class A units.

117,861,776 Class B units, or 116,317,400 Class B units if the underwriters exercise in full their option to purchase additional Class A units.

Use of proceeds

  

We estimate that our net proceeds from this offering will be approximately $426.1 million (or $491.2 million if the underwriters exercise in full their option to purchase additional Class A units), assuming an initial public offering price of $44.50 per Class A unit, which is the midpoint of the price range set forth on the front cover of this prospectus, after deducting underwriting discounts and commissions and estimated offering expenses.

 

We will use all of the proceeds received by us (including any proceeds received by us resulting from the underwriters’ exercise of their option to purchase additional Class A units), net of underwriting discounts and commissions, to acquire OCGH units, which represent economic interests in the Oaktree Operating Group, from OCGH unitholders, including certain of our directors and members of our senior management. We will acquire the OCGH units pursuant to an exchange agreement, as described under “Certain Relationships and Related Party Transactions—Exchange Agreement.” Accordingly, we will not retain any of the net proceeds received by us from this offering. See “Principal Unitholders” for information regarding the net proceeds of this offering that will be paid to our directors and named executive officers. See also “Use of Proceeds.”

 

We will not receive any proceeds from the sale of units in this offering by the selling unitholders, including any sale of units by the selling unitholders if the underwriters exercise their option to purchase additional units.

Voting rights

  

Class A units are entitled to one vote per unit.

 

Class B units are entitled to ten votes per unit; however, if the Oaktree control condition is no longer satisfied, our Class B units will be entitled to only one vote per unit.

 

Holders of our Class A units and Class B units will generally vote together as a single class on the limited set of matters on which our unitholders have a vote. As a Class A unitholder, you will have only limited voting rights on matters affecting our businesses and will have no right to elect our manager, which is owned and controlled by our principals and is entitled to designate all the members of our board of directors. Moreover, our principals, through their control of OCGH, will hold 97% of the total combined voting power of our units entitled to vote immediately after the offering, and thus are able to exercise control over all matters requiring unitholder approval. See “Description of Our Units.”

 

 

11


Table of Contents

Distribution policy

  

We expect to make distributions to our Class A unitholders quarterly, following the quarter end. We intend to distribute to our unitholders substantially all of the excess of our share of distributable earnings, net of income taxes, as determined by our board of directors after taking into account factors it deems relevant, such as, but not limited to, working capital levels, known or anticipated cash needs, business and investment

opportunities, general economic and business conditions, our obligations under our debt instruments or other agreements, our compliance with applicable laws, the level and character of taxable income that flows through to our Class A unitholders, the availability and terms of outside financing, the possible repurchase of our Class A units in open market transactions, in privately negotiated transactions or otherwise, providing for future distributions to our Class A unitholders and growing our capital base. The declaration, payment and determination of the amount of equity distributions, if any, will be at the sole discretion of our board of directors, which may change our distribution policy at any time. See “Cash Distribution Policy” for a further discussion of our distribution policy and “Management’s Discussion and Analysis of Financial Condition and Results of Operations—Segment Analysis—Distributable Earnings” for a description of distributable earnings and a reconciliation to our GAAP financial results.

Exchange agreement

   Subject to certain restrictions, each OCGH unitholder has the right to exchange his or her vested units following the expiration of any applicable lock-up period pursuant to the terms of an exchange agreement. The exchange agreement provides that such OCGH units will be exchanged into, at the option of our board of directors, Class A units, an equivalent amount of cash based on then-prevailing market prices, other consideration of equal value or any combination of the foregoing; and we will cancel a corresponding number of Class B units. See “Certain Relationships and Related Party Transactions—Exchange Agreement.”

Tax receivable agreement

   Subject to certain restrictions, each OCGH unitholder has the right to exchange his or her vested OCGH units for, at the option of our board of directors, our Class A units, an equivalent amount of cash based on then-prevailing market prices, other consideration of equal value or any combination of the foregoing. Our Intermediate Holding Companies will deliver, at the option of our board of directors, our Class A units on a one-for-one basis, an equivalent amount of cash based on then-prevailing market prices, other consideration of equal value or any combination of the foregoing in exchange for the applicable OCGH unitholder’s OCGH units, pursuant to the exchange agreement. These exchanges, our purchase of Oaktree Operating Group units in connection with the 2007 Private Offering and our purchase of OCGH units in connection with this offering resulted in, and are expected to result in, increases in the tax basis of the tangible and intangible assets of the Oaktree Operating Group. These increases in tax basis

 

 

12


Table of Contents
   have increased and will increase (for tax purposes) depreciation and amortization deductions and reduce gain on sales of assets, and therefore reduce the taxes of Oaktree Holdings, Inc. and Oaktree AIF Holdings, Inc.
   Assuming no material changes in the relevant tax law and that we earn sufficient taxable income to realize the full tax benefit of the increased amortization of our assets, we expect that payments in respect of the 2007 Private Offering under a tax receivable agreement among us, the Intermediate Holding Companies and the OCGH unitholders, which we began to make in January 2009, will aggregate to $56.8 million over the next 16 years. In addition, we expect that payments under the tax receivable agreement in respect of this offering will aggregate to $131.4 million over a similar period assuming an initial public offering price of $44.50 per Class A unit, which is the midpoint of the price range set forth on the front cover of this prospectus. See “Certain Relationships and Related Party Transactions—Tax Receivable Agreement.”

Risk factors

   See “Risk Factors” on page 18 for a discussion of risks you should carefully consider before deciding to invest in our Class A units.

New York Stock Exchange symbol

   “OAK”

The number of Class A units and Class B units that will be outstanding after this offering is based on 22,690,646 Class A units and 128,157,617 Class B units outstanding as of February 29, 2012 and excludes:

 

  Ÿ  

117,861,776 Class A units issuable upon exchange of 117,861,776 OCGH units (or, if the underwriters exercise in full their option to purchase additional Class A units, 116,317,400 Class A units issuable upon exchange of 116,317,400 OCGH units) that will be held by certain of our existing owners immediately following this offering and after giving effect to our use of proceeds, which OCGH units are entitled, subject to vesting requirements and transfer restrictions, to be exchanged for, at the option of our board of directors, our Class A units on a one-for-one basis, an equivalent amount of cash based on then-prevailing market prices, other consideration of equal value or any combination of the foregoing; and

 

  Ÿ  

19,973,952 Class A units or OCGH units that may be granted under our 2011 Oaktree Capital Group, LLC Equity Incentive Plan, or our 2011 Plan, as well as Class A units or OCGH units that become available under our 2011 Plan pursuant to provisions in the 2011 Plan that automatically increase the Class A units or OCGH units available for future issuance. See “Management—2011 Equity Incentive Plan.”

Unless otherwise indicated, all information in this prospectus assumes:

 

  Ÿ  

the conversion of all of our outstanding Class C units into 13,000 Class A units on a one-for-one basis in anticipation of this offering;

 

  Ÿ  

the adoption of our Third Amended and Restated Operating Agreement; and

 

  Ÿ  

no exercise by the underwriters of their option to purchase up to an additional 1,687,500 Class A units from us and the selling unitholders.

 

 

13


Table of Contents

Summary Historical Financial Information and Other Data

The following summary sets forth historical consolidated financial information and other data as of and for the years ended December 31, 2009, 2010 and 2011 and unaudited pro forma financial information for the year ended December 31, 2011 of Oaktree Capital Group, LLC. The following should be read together with “Organizational Structure,” “Selected Financial Data,” “Management’s Discussion and Analysis of Financial Condition and Results of Operations” and the historical financial statements and related notes included elsewhere in this prospectus.

We derived the Oaktree Capital Group, LLC summary historical consolidated statements of operations data for the years ended December 31, 2009, 2010 and 2011 and the summary historical consolidated statements of financial condition data for the years ended December 31, 2010 and 2011 from our audited consolidated financial statements, which are included elsewhere in this prospectus. We derived the summary historical consolidated statements of financial condition data of Oaktree Capital Group, LLC for the year ended December 31, 2009 from our audited consolidated financial statements, which are not included within this prospectus.

The summary unaudited pro forma consolidated statement of operations data for the year ended December 31, 2011 is based on our historical financial information and gives effect to this offering as if this offering had been consummated as of January 1, 2011. Adjustments made to derive our pro forma financial data are based on available information and assumptions that management believes are reasonable in order to reflect, on a pro forma basis, the impact of this offering on our historical financial information.

The summary historical financial data and unaudited pro forma financial data are not indicative of the expected future operating results of Oaktree Capital Group, LLC following this offering.

 

    As of or for the
Year Ended December 31,
 
    2009     2010     2011     Pro Forma
2011(1)
 
   

(in thousands, except per unit data or as

otherwise indicated)

 

Consolidated Statements of Operations Data:

       

Total revenues

  $ 153,132      $ 206,181      $ 155,770      $ 155,770   

Total expenses

    (1,426,318     (1,580,651     (1,644,864     (1,644,864

Total other income

    13,165,717        6,681,658        1,201,537        1,201,537   
 

 

 

   

 

 

   

 

 

   

 

 

 

Income (loss) before income taxes

    11,892,531        5,307,188        (287,557     (287,557

Income taxes

    (18,267     (26,399     (21,088     (28,418
 

 

 

   

 

 

   

 

 

   

 

 

 

Net income (loss)

    11,874,264        5,280,789        (308,645     (315,975

Less:

       

Net income attributable to non-controlling redeemable interests in consolidated funds

    (12,158,635     (5,493,799     (233,573     (233,573

Net loss attributable to OCGH non-controlling interest

    227,313        163,555        446,246        409,724   
 

 

 

   

 

 

   

 

 

   

 

 

 

Net loss attributable to OCG

  $ (57,058   $ (49,455   $ (95,972   $ (139,824
 

 

 

   

 

 

   

 

 

   

 

 

 

Distributions declared per Class A and Class C unit

  $ 0.65      $ 2.17      $ 2.34      $ 2.33   
 

 

 

   

 

 

   

 

 

   

 

 

 

Net loss per Class A and Class C unit (2)

  $ (2.50   $ (2.18   $ (4.23   $ (4.24
 

 

 

   

 

 

   

 

 

   

 

 

 

Weighted average number of Class A and Class C units outstanding (2)

    22,821        22,677        22,677        32,973   
 

 

 

   

 

 

   

 

 

   

 

 

 

 

 

14


Table of Contents
    As of or for the
Year Ended December 31,
 
    2009     2010     2011  
    (in thousands, except per unit data
or as otherwise indicated)
 

Consolidated Statements of Financial Condition Data:

     

Total assets

  $ 43,195,731      $ 47,843,660      $ 44,294,156   

Debt obligations

    700,342        494,716        702,260   

Non-controlling redeemable interests in consolidated funds

    39,419,906        44,466,116        41,048,607   

Segment Income Data: (3)

     

Management fees

  $ 636,260      $ 750,031      $ 724,321   

Total segment revenues

    1,100,326        1,312,720        1,052,047   

ANI

    675,587        763,878        428,384   

Weighted average Oaktree Operating Group units outstanding

    147,089        148,128        148,633   

Non-GAAP Segment Measures: (4)

     

ANI-OCG

  $ 88,510      $ 95,930      $ 48,777   

ANI-OCG per Class A and Class C unit

    3.88        4.23        2.15   

FRE

    290,231        375,362        314,968   

NFRE-OCG

    29,686        39,713        33,397   

NFRE-OCG per Class A and Class C unit

    1.30        1.75        1.47   

Distributable earnings

    405,146        635,680        488,535   

 

    As of or for the
Year Ended December 31,
 
    2009     2010     2011  
    (in thousands, except per unit data
or as otherwise indicated)
 

Segment Statements of Financial Condition Data:

     

Cash and cash-equivalents

  $ 433,769      $ 348,502      $ 297,230   

U.S. Treasury and government agency securities

    74,900        170,564        381,697   

Investments in limited partnerships, at equity

    909,329        1,108,690        1,159,287   

Total assets

    1,702,403        1,944,801        2,083,908   

Debt obligations

    425,000        403,571        652,143   

Total liabilities

    742,570        708,085        959,908   

Total capital

    959,833        1,236,716        1,124,000   

Operating Metrics:

     

AUM (in millions) (5)

  $ 73,278      $ 82,672      $ 74,857   

Management fee-generating AUM (in millions) (6)

    62,677        66,175        66,964   

Incentive-creating AUM (in millions) (7)

    33,339        39,385        36,155   

Uncalled capital commitments (in millions) (8)

    11,055        14,270        11,201   

Incentives created (fund level) (9)

    1,239,314        889,721        (75,916

Incentives created (fund level), net of associated incentive income compensation expense (9)

    699,664        516,183        (30,600

Accrued incentives (fund level) (9)

    1,590,365        2,066,846        1,686,967   

Accrued incentives (fund level), net of associated incentive income compensation expense (9)

    879,879        1,166,583        1,027,711   

Change in accrued incentives (fund level), net of associated incentive income compensation expense (10)

    594,600        286,704        (138,872

 

(1) After giving effect to the consummation of this offering and the use of proceeds, assuming the issuance of 10,295,841 Class A units, the economic interest in Oaktree Operating Group held by the OCGH unitholders would decrease from 85% to 78% and the economic interest in Oaktree Operating Group held by the Class A and Class C unitholders would increase from 15% to 22%. Certain expenses, such as income tax and related administrative expenses of Oaktree Capital Group, LLC and its Intermediate Holding Companies, are solely attributable to the Class A and Class C units. This offering results in the following pro forma adjustments to our historical financial information: (i) income taxes would increase by $7,330 to reflect the impact of federal and state income taxes on taxable income of the Intermediate Holding Companies based on the pro forma weighted average proportionate share of Oaktree Operating Group units indirectly held by the Class A and Class C unitholders of 22%; and (ii) net loss attributable to OCGH non-controlling interest would decrease by $36,522 based on the pro forma weighted average proportionate share of Oaktree Operating Group units indirectly held by the OCGH unitholders of 78%.
(2) The pro forma net loss per Class A and Class C unit has been computed to give effect to the issuance of 10,295,841 Class A units as though the issuance had occurred on January 1, 2011. See notes 8 and 9 to our audited consolidated financial statements included elsewhere in this prospectus.
(3) Our business is comprised of one segment, our investment management segment, which consists of the investment management services that we provide to our clients.

 

    

Our chief operating decision maker uses adjusted net income, or ANI, to evaluate the financial performance of, and make resource allocations and other operating decisions for, our segment. The components of revenues and expenses used in the determination of ANI do not give effect to the consolidation of the funds that we manage. In addition, ANI excludes the effect of: (1) non-cash equity compensation charges, (2) income taxes, (3) expenses that OCG or its Intermediate Holding Companies

 

 

15


Table of Contents
 

bear directly and (4) the adjustment for the OCGH non-controlling interest subsequent to May 24, 2007. We expect that ANI will include non-cash equity compensation charges related to unit grants made after this offering. ANI is calculated at the Oaktree Operating Group level.

 

     A reconciliation of ANI to the most comparable GAAP-basis measure for the periods is presented below. For additional information regarding the reconciling ANI adjustments, as well as reconciliations of segment total assets to consolidated total assets, see the “Segment Reporting” notes to our consolidated financial statements included elsewhere in this prospectus.

 

     Year Ended December 31,  
     2009     2010     2011  
     (in thousands)  

Net loss attributable to OCG

   $ (57,058   $ (49,455   $ (95,972

Compensation expense for vesting of OCGH units

     940,683        949,376        948,746   

Income taxes

     18,267        26,399        21,088   

Non-Oaktree Operating Group expenses

     1,008        1,113        768   

OCGH non-controlling interest

     (227,313     (163,555     (446,246
  

 

 

   

 

 

   

 

 

 

ANI

   $ 675,587      $ 763,878      $ 428,384   
  

 

 

   

 

 

   

 

 

 

 

     For additional information regarding weighted average Oaktree Operating Group units outstanding, see note 8 to our audited consolidated financial statements included elsewhere in this prospectus.

 

(4) ANI-OCG is a non-GAAP measure that we calculate to provide Class A unitholders with a measure that shows the portion of ANI attributable to their ownership. ANI-OCG represents ANI, including the effect of (1) ANI attributable to OCGH non-controlling interest subsequent to May 24, 2007, (2) expenses, such as income tax expense, that OCG or its Intermediate Holding Companies bear directly and (3) any Oaktree Operating Group income taxes attributable to Oaktree Capital Group, LLC. ANI attributable to OCGH non-controlling interest is determined at the Oaktree Operating Group level, based on the weighted average proportionate share of Oaktree Operating Group units held by the OCGH unitholders, applied to ANI, net of Oaktree Operating Group income taxes.

 

 

     A summary of ANI and ANI-OCG for the respective periods is presented below. For additional and more detailed information, see “Selected Financial Data,” and “Management’s Discussion and Analysis of Financial Condition and Results of Operations—Segment Analysis—Adjusted Net Income” and the historical consolidated financial statements and related notes included elsewhere in this prospectus.

 

    Year Ended December 31,  
    2009     2010     2011  
    (in thousands)  

Total segment revenues

  $ 1,100,326      $ 1,312,720      $ 1,052,047   

Total segment expenses

    (411,668     (533,912     (588,587

Total segment interest and other expenses, net

    (13,071     (14,930     (35,076
 

 

 

   

 

 

   

 

 

 

ANI

    675,587        763,878        428,384   

ANI attributable to OCGH non-controlling interest

    (571,219     (646,910     (363,068

Non-Operating Group expenses

    (1,008     (1,113     (768
 

 

 

   

 

 

   

 

 

 

ANI-OCG before income taxes

    103,360        115,855        64,548   

Income taxes-OCG

    (14,850     (19,925     (15,771
 

 

 

   

 

 

   

 

 

 

ANI-OCG

  $ 88,510      $ 95,930      $ 48,777   
 

 

 

   

 

 

   

 

 

 

 

     A reconciliation of ANI-OCG to the most comparable GAAP-basis measure for the periods is presented below.

 

    Year Ended December 31,  
    2009     2010     2011  
    (in thousands)  

Net loss attributable to OCG

  $ (57,058   $ (49,455   $ (95,972

Compensation expense for vesting of OCGH units-OCG

    145,568        145,385        144,749   
 

 

 

   

 

 

   

 

 

 

ANI-OCG

  $ 88,510      $ 95,930      $ 48,777   
 

 

 

   

 

 

   

 

 

 

 

     Compensation expense for vesting of OCGH units-OCG is determined at the Oaktree Operating Group level, based on the weighted average proportionate share of Oaktree Operating Group units held by OCG. See note 10 to our audited consolidated financial statements included elsewhere in this prospectus.

 

     Fee-related earnings, or FRE, is a non-GAAP profit measure that we use to monitor the baseline earnings of our business. FRE is comprised of segment management fees less segment operating expenses other than incentive income compensation expense. This calculation is considered baseline because it applies all bonus and other general expenses to management fees, even though a significant portion of those expenses is attributable to incentive and investment income. We expect that FRE will include non-cash equity compensation charges related to unit grants made after this offering. FRE is presented before income taxes.

 

 

16


Table of Contents
     Net fee-related earnings – OCG, or NFRE-OCG, is a non-GAAP measure of FRE applicable to the Class A and Class C unitholders. NFRE-OCG represents FRE, including the effect of (1) the OCGH non-controlling interest subsequent to May 24, 2007, (2) expenses, such as income tax expense, that OCG or its Intermediate Holding Companies bear directly and (3) any Oaktree Operating Group income taxes attributable to OCG. FRE income taxes-OCG are calculated without giving effect to either segment incentive or investment income (loss). For additional and more detailed information and reconciliations of FRE and NFRE-OCG to net loss attributable to Oaktree Capital Group, LLC, see “Management’s Discussion and Analysis of Financial Condition and Results of Operations—Segment Analysis—Fee-Related Earnings.’’

 

     Distributable earnings, a supplemental non-GAAP performance measure derived from our segment results, is used to measure our earnings at the Oaktree Operating Group level without the effects of the consolidated funds for purposes of, among other things, assisting in the determination of amounts available for equity distributions from the Oaktree Operating Group. However, the declaration, payment and determination of the amount of equity distributions, if any, will be at the sole discretion of our board of directors, which may change our distribution policy at any time. See “Risk Factors—We cannot assure you that our intended quarterly distributions will be paid each quarter or at all.”

 

     A summary of distributions paid for the periods is presented below.

 

     Year Ended December 31,  
     2009      2010      2011  
     (in thousands)  

Distributions to Class A and Class C unitholders

   $ 14,773       $ 49,209       $ 53,063   

Distributions to OCGH unitholders

     168,735         404,005         417,525   
  

 

 

    

 

 

    

 

 

 

Total distributions

   $ 183,508       $ 453,214       $ 470,588   
  

 

 

    

 

 

    

 

 

 

 

     Distributable earnings differs from ANI in that it is net of Oaktree Operating Group income taxes, excludes segment investment income (loss), which is largely non-cash in nature, and includes the portion of investment distributions to us that represents the profit or loss component of the distributions. As compared to the most directly comparable GAAP measure of net loss attributable to OCG, distributable earnings also excludes the effect of (1) non-cash equity compensation charges, (2) income taxes and expenses that OCG or its Intermediate Holding Companies bear directly and (3) the adjustment for the OCGH non-controlling interest subsequent to May 24, 2007. See “Management’s Discussion and Analysis of Financial Condition and Results of Operations—Segment Analysis—Distributable Earnings” for a reconciliation of distributable earnings to net loss attributable to Oaktree Capital Group, LLC.

 

     ANI-OCG per Class A and Class C unit and NFRE-OCG per Class A and Class C unit are calculated using the weighted average number of Class A and Class C units outstanding disclosed in “—Consolidated Statements of Operations Data.”
(5) AUM represents the NAV of the assets we manage, the fund-level leverage that generates management fees and the undrawn capital that we are entitled to call.
(6) Management fee-generating AUM reflects AUM on which we earn management fees. It excludes certain AUM, such as differences between AUM and committed capital or cost basis for most closed-end funds, the investments we make in our funds as general partner, undrawn capital commitments to funds for which management fees are based on NAV or contributed capital and capital commitments to closed-end funds that have not yet commenced their investment periods.
(7) Incentive-creating AUM refers to the AUM that may eventually produce incentive income. It represents the NAV of our closed-end and evergreen funds, excluding investments made by us and our employees (which are not subject to an incentive allocation).
(8) Uncalled capital commitments represent undrawn capital commitments by partners (including Oaktree as general partner) of our closed-end funds in their investment periods. If a fund distributes capital during its investment period, that capital is typically subject to possible recall, in which case it is included in uncalled capital commitments.
(9) Our funds record as accrued incentives the incentive income that would be paid to us if the funds were liquidated at their reported values as of the date of the financial statements. Incentives created (fund level) refers to the amount generated by the funds during the period. We refer to the amount of incentive income recognized as revenue by us as segment incentive income. We recognize incentive income when it becomes fixed or determinable, all related contingencies have been removed and collection is reasonably assured. Amounts recognized by us as incentive income no longer are included in accrued incentives (fund level), the term we use for remaining fund-level accruals. Incentives created (fund level), incentive income and accrued incentives (fund level) are presented gross, without deduction for direct compensation expense that is owed to our investment professionals associated with the particular fund when we earn the incentive income. We call that charge “incentive income compensation expense.” Incentive income compensation expense varies by the investment strategy and vintage of the particular fund, among other factors, but generally equals between 40% to 55% of segment incentive income revenue.
(10) The change in accrued incentives (fund level), net of associated incentive income compensation expense, represents the difference between (1) our recognition of net incentive income when it becomes fixed or determinable, all related contingencies have been removed and collection is reasonably assured and (2) the incentive income generated by the funds during the period that would be due to us if the funds were liquidated at their reported values as of that date, net of associated incentive income compensation expense.

 

 

17


Table of Contents

RISK FACTORS

We are subject to a number of significant risks inherent in our business. You should carefully consider the risks and uncertainties described below and other information included in this prospectus. If any of the events described below occur, our business and financial results could be seriously harmed. The trading price of our Class A units could decline as a result of any of these risks, and you could lose all or part of your investment.

Risks Relating to Our Business

Given our focus on achieving superior investment performance with less-than-commensurate risk, and the priority we afford our clients’ interests, we may reduce our AUM, restrain its growth, reduce our fees or otherwise alter the terms under which we do business when we deem it appropriate—even in circumstances where others might deem such actions unnecessary. Our approach could adversely affect our results of operations.

One of the means by which we seek to achieve superior investment performance in each of our strategies is by limiting the AUM in our strategies to an amount that we believe can be invested appropriately in accordance with our investment philosophy and current or anticipated economic and market conditions. Thus, in the past we have often taken affirmative steps to limit the growth of our AUM. For example:

 

  Ÿ  

we have suspended marketing our U.S. high yield bond strategy for long periods of time and have declined to participate in searches aggregating billions of dollars since 1998;

 

  Ÿ  

from time to time, we have ceased general marketing of our funds in our convertible securities strategy and have asked The Vanguard Group to close its Convertible Securities Fund, which we sub-advise;

 

  Ÿ  

we returned $5.0 billion from our 2001 and 2002 distressed debt funds prior to the end of their respective investment periods and $4.4 billion from OCM Opportunities Fund VIIb, L.P., or Opps VIIb, prior to the end of its investment period;

 

  Ÿ  

we deferred raising a new distressed debt fund by a year from 2003 to 2004, even though a significant amount of capital had already been offered;

 

  Ÿ  

we intentionally sized Oaktree Opportunities Fund VIII, L.P., or Opps VIII, and Oaktree Opportunities Fund VIIIb, L.P., or Opps VIIIb, smaller than their predecessors even though we could have raised additional capital (i.e., we capped Opps VIII at $4.5 billion and Opps VIIIb at $2.7 billion); and

 

  Ÿ  

we have often turned away substantial amounts of capital offered to us for management, including $4.5 billion of capital offered for OCM Opportunities Fund VII, L.P. a decision that had the effect of forgoing annualized revenues of $68 million.

Additionally, we may voluntarily reduce management fee rates and terms for certain of our funds or strategies when we deem it appropriate, even when doing so may reduce our short-term revenue. For example, we decided to reduce our maximum annual management fee for Opps VIII, Opps VIIIb and Oaktree Principal Fund V, L.P., or PF V, from 1.75% to 1.60%. We also, on our own initiative, waived management fees for Opps VIII with respect to capital commitments in excess of $4.0 billion and reduced the management fee rate to 1.0% with respect to capital commitments in excess of $2.0 billion for Opps VIIIb. We made these changes not because they were necessary to raise the capital we wanted, but because we deemed it important to demonstrate to our clients that we were not financially incentivized to raise more capital than appropriate for the opportunity set.

 

18


Table of Contents

Our practice of putting our clients’ interests first and forsaking short-term advantage by, for example, reducing assets under management or management fee rates may reduce the profits we could otherwise realize in the short term and adversely affect our business and financial condition and therefore conflict with the interests of our Class A unitholders. In addition, to protect our current clients’ interests, we may not accept all of the capital offered to us, which may damage our relationships and prospects with potential investors in our funds and may reduce the value of our business and therefore conflict with our Class A unitholders’ interests. Our Class A unitholders should thus understand that in instances in which our clients’ interests diverge from the short-term interests of our Class A unitholders, we intend to act in the interests of our clients. However, it is our fundamental belief that prioritizing our clients’ interests in such instances will maximize the long-term value of our business, which, in turn, will benefit the Class A unitholders.

Our business is materially affected by conditions in the global financial markets and economies, and any disruption or deterioration in these conditions could materially reduce our revenues and cash flow and adversely affect our overall performance, ability to raise or deploy capital, financial condition and liquidity position.

Our business is materially affected by conditions in the global financial markets and economic conditions throughout the world that are outside our control, such as interest rates, availability and cost of credit, inflation rates, economic uncertainty, changes in laws (including laws relating to taxation), trade barriers, commodity prices, currency exchange rates and controls and national and international political circumstances (including wars, terrorist acts or security operations). Ongoing developments in the U.S. and global financial markets following the unprecedented turmoil in the global capital markets and the financial services industry in late 2008 and early 2009 continue to illustrate that the current environment is still one of uncertainty and instability for investment management businesses. While there has been some recovery in the capital markets since then, persistently high unemployment rates in the United States, continued weakness in many real estate markets, increased austerity measures by several European governments, uncertainty about the future of the euro, escalating regional turmoil in the Middle East, growing debt loads for many national and other governments and uncertainty about the consequences of governments withdrawing their aggressive fiscal stimulus measures all highlight the fact that economic conditions are still unstable and unpredictable. These economic conditions have resulted in, and may continue to result in, adverse consequences for many of our funds, each of which could adversely affect the business of such funds, restrict such funds’ investment activities and impede such funds’ ability to effectively achieve their investment objectives. For example, in 2008 and 2009, we initiated or completed restructurings of three of our evergreen funds as a result of the disruption in the global capital markets, and these restructurings resulted in some combination of the elimination or suspension of investor redemption rights, renegotiation of terms and interest rates on borrowing, investment of additional capital as the general partner and waiver or suspension of management fees. From the end of 2008 to December 31, 2011, our AUM related to these funds decreased by $569.2 million. Over the same period, our management fee-generating AUM related to these funds decreased by $796.8 million.

The current economic environment has resulted in and may also continue to result in decreases in the market value of publicly traded securities held by some of our funds. Illiquidity in the market could adversely affect the pace of realization of our funds’ investments or otherwise restrict the ability of our funds to realize value from their investments, thereby adversely affecting our ability to generate incentive or other income. There can be no assurance that conditions in the global financial markets will not worsen and/or further adversely affect our investments and overall performance.

Our profitability may also be adversely affected by our fixed costs, such as the base salaries and expenses of our administrative staff, lease payments on our office space and maintenance on our information technology, and the possibility that we would be unable to scale back other costs and

 

19


Table of Contents

otherwise redeploy our resources within a time frame sufficient to match changes in market and economic conditions to take advantage of the opportunities that may be presented by these changes. As a result, a specific market dislocation may result in lower investment returns for certain of our funds, which would adversely affect our revenues, and we may not be able to adjust our resources to take advantage of new investment opportunities that may be created as a result of the dislocation.

Our business depends in large part on our ability to raise capital from investors. If we were unable to raise such capital, we would be unable to collect management fees or deploy such capital into investments, which would materially reduce our revenues and cash flow and adversely affect our financial condition.

Our ability to raise capital from investors depends on a number of factors, including many that are outside our control. The current environment is generally a challenging period in which to raise capital for our closed-end funds that are in their marketing periods or to seek new commitments for our open-end and evergreen funds. Additionally, investors may downsize their investment allocations to alternative investments, including private funds and hedge funds, to rebalance a disproportionate weighting of their overall investment portfolio among asset classes. Poor performance of our funds could also make it more difficult for us to raise new capital. Investors in our closed-end funds may decline to invest in future closed-end funds we raise, and investors in our open-end and evergreen funds may withdraw their investments in the funds (on specified withdrawal dates) as a result of poor performance. Our investors and potential investors continually assess our funds’ performance independently and relative to market benchmarks and our competitors, and our ability to raise capital for existing and future funds and avoid excessive redemptions depends on our funds’ performance. To the extent economic and market conditions deteriorate, we may be unable to raise sufficient amounts of capital to support the investment activities of future funds. If we were unable to successfully raise capital, our revenue and cash flow would be reduced, and our financial condition would be adversely affected.

Clients may withdraw their capital from our funds or be unwilling to commit new capital to our funds as a result of our decision to become a public company, which could have a material adverse effect on our business and financial condition.

Some of our clients may view negatively the prospect of our becoming a publicly traded company, including concerns that as a public company we will shift our focus from the interests of our clients to those of our public unitholders. Some of our clients may believe that we will strive for near-term profit instead of superior risk-adjusted returns for our clients over time or grow our AUM for the purpose of generating additional management fees without regard to whether we believe there are sufficient investment opportunities to effectively deploy the additional capital. There can be no assurance that we will be successful in our efforts to address such concerns or to convince clients that our decision to pursue this offering will not affect our longstanding priorities or the way we conduct our business. A decision by a significant number of our clients to withdraw capital from our funds, not to commit additional capital to our funds or to cease doing business with us altogether could inhibit our ability to achieve our investment objectives and may have a material adverse effect on our business and financial condition.

We depend on a number of key personnel and our ability to retain them and attract additional qualified personnel is critical to our success and our growth prospects.

We depend on the diligence, skill, judgment, reputation and business contacts of our key personnel. Our future success will depend upon our ability to retain our key personnel and our ability to recruit additional qualified personnel. Our key personnel possess substantial experience and expertise in investing, are responsible for locating and executing our funds’ investments, have significant

 

20


Table of Contents

relationships with the institutions which are the source of many of our funds’ investment opportunities and in certain cases have strong relationships with our investors. Therefore, if our key personnel join competitors or form competing companies, it could result in the loss of significant investment opportunities and certain existing investors.

We have experienced departures of key investment professionals in the past and will do so in the future. Any of those departures could have a negative impact on our ability to achieve our investment objectives. Indeed, the departure for any reason of any of our most senior professionals, such as Howard Marks or Bruce Karsh, or a significant number of our other investment professionals, could have a material adverse effect on our ability to achieve our investment objectives, cause certain of our investors to withdraw capital they invest with us or elect not to commit additional capital to our funds or otherwise have a material adverse effect on our business and our prospects. The departure of some or all of those individuals could also trigger certain “key man” provisions in the documentation governing certain of our closed-end funds, which would permit the limited partners of those funds to suspend or terminate the funds’ investment periods or, in the case of Oaktree Emerging Markets Absolute Return Fund, L.P., or EMAR, permit investors to withdraw their capital prior to expiration of the applicable lock-up date. Our key man provisions vary by both strategy and fund and, with respect to each strategy and fund, are tied to multiple individuals, meaning that it would require the departure of more than one individual to trigger the key man provisions. In the event that our key man provisions were triggered for all of our closed-end funds, the investment period for these funds would be terminated, and as of December 31, 2011, this would result in a $11.2 billion decrease in AUM. In addition, if the key man provision for EMAR were triggered, investors in EMAR would be allowed to withdraw all of their capital, which represents 0.8% of our AUM as of December 31, 2011. As a part of our May 2007 Restructuring, our senior employees exchanged their direct or indirect ownership interest in OCM for a new interest in OCGH that vests over time. Because 100% of these interests have vested, affected employees may be less motivated to remain at Oaktree.

We anticipate that it will be necessary for us to add investment professionals both to grow our team and to replace those who depart. However, the market for qualified investment professionals is extremely competitive, both in the United States and internationally, and we may not succeed in recruiting additional personnel or we may fail to effectively replace current personnel who depart with qualified or effective successors. Our efforts to retain and attract investment professionals may also result in significant additional expenses, which could adversely affect our profitability or result in an increase in the portion of our incentive income that we grant to our investment professionals.

Our revenues are highly volatile due to the nature of our business, we do not expect steady earnings growth and we do not intend to provide earnings guidance, each of which may cause the value of interests in our business to be variable.

Our revenues are highly volatile, primarily due to the fact that the incentive income we receive from our funds, which accounts for a substantial portion of our income, is highly volatile. In the case of our closed-end funds, our incentive income is recognized only when it is fixed or determinable, which typically occurs in a sporadic and unpredictable fashion. In addition, we are entitled to incentive income (other than tax distributions, which are treated as incentive income) only after all contributed capital and profits representing, typically, an 8% annual preferred return on that capital have been distributed to our funds’ limited partners. In the case of our evergreen funds, we are generally entitled to receive an annual incentive payment based upon the increase in NAV attributable to each limited partner during a particular calendar year, subject to a “high-water mark.” The high-water mark is the highest historical NAV attributable to a limited partner’s account and means we will not earn incentive income from such limited partner for a year if its account’s NAV at the end of the year is lower than any prior year NAV, in all cases excluding any contributions and redemptions for purposes of calculating NAV.

 

21


Table of Contents

With respect to our evergreen funds, incentive income generally becomes payable as of December 31 of each year for limited partners’ accounts that are above the high-water mark. Given that the investments made by our funds may be illiquid or volatile and that our investment results and the pace of realization of our investments will vary from fund to fund and period to period, our incentive income likely will vary materially from year to year.

We may also experience fluctuations in our operating results, from quarter to quarter or year to year, due to a host of other factors, including changes in the values of our investments, changes in the amount of distributions from our funds, the pace of raising new funds and liquidation of our old funds, dividends or interest paid in respect of investments, changes in our operating or other expenses, the degree to which we encounter competition and general economic and market conditions. This variability may cause our results for a particular period not to be indicative of our performance in a future period.

As noted above, the timing and amount of incentive income generated by our closed-end funds are uncertain and will contribute to the volatility of our net income. Incentive income depends on our closed-end funds’ investment performance and opportunities for realizing gains, which may be limited. In addition, it takes a substantial period of time to identify attractive investment opportunities, to raise all the funds needed to make an investment and then to realize the cash value of an investment through resale, recapitalization or other exit event. Even if an investment proves to be profitable, it may be several years or longer before those profits can be realized in cash or other manner of payment. We cannot predict when, or if, any realization of investments will occur. If we have a realization event in a particular quarter, it may have a significant impact on our revenues and profits for that particular quarter, which may not be replicated in subsequent quarters.

A small number of our open-end funds also generate performance-based revenues based on their investment returns as compared with a specified market index or other benchmark. As a result, we may not earn a performance fee in a particular period even if the fund had a positive return. The incentive income and performance fee revenues we earn are therefore dependent on, among other factors, the NAV of the fund and, in certain cases, its performance relative to its market, which may lead to volatility in our quarterly or annual financial results.

Finally, we do not plan to provide any guidance regarding our future quarterly or annual financial results.

The historical financial information included in this prospectus is not necessarily indicative of our future performance.

The historical financial information included in this prospectus is not indicative of our future financial results. This financial information does not purport to represent or predict the results of any future periods.

The results of future periods are likely to be materially different as a result of:

 

  Ÿ  

future growth that does not follow our historical trends;

 

  Ÿ  

changes in the economic environment, competitive landscape and financial markets;

 

  Ÿ  

increases in non-cash compensation charges primarily related to the vesting of OCGH units issued after this offering; and

 

  Ÿ  

a provision for corporate income taxes on the income of two of our Intermediate Holding Companies that are taxed as corporations for U.S. federal income tax purposes.

 

22


Table of Contents

Our funds depend on investment cycles and any change in such cycles could have an adverse effect on our investment prospects.

Cyclicality is important to our business. Weak economic environments have tended to afford us our best investment opportunities and our best relative investment performance. For example, the relative performance of our high yield bond strategy has typically been strongest in difficult times when default rates are highest, and our distressed debt and control investing funds have historically found their best investment opportunities during downturns in the economy when credit is not as readily available. Conversely, we tend to realize value from our investments in times of economic expansion, when opportunities to sell investments may be greater. Thus, we depend on the cyclicality of the market in order to sustain our business and generate superior risk-adjusted returns over extended periods. Any prolonged economic expansion or recession could have an adverse impact on certain of our funds and materially affect our ability to deliver superior investment returns or generate incentive or other income.

Our failure to deal appropriately with conflicts of interest could damage our reputation and adversely affect our business.

As we have expanded the number and scope of our strategies, we increasingly confront potential conflicts of interest that we need to manage and resolve. These conflicts take many forms. For example, the investment focus of a number of our funds overlap, meaning that we occasionally confront issues as to how a particular investment opportunity should be allocated. Though we believe we have appropriate means to resolve these conflicts, our judgment on any particular allocation could be challenged—particularly in instances (as is sometimes the case) where the affected funds have different fee structures or our employees have invested more heavily in one fund than another. Additionally, different funds that we manage may invest in different parts of the capital structure of the same company, and thus the interests of two or more funds may be adverse to each other when the company experiences financial distress, undergoes a restructuring or files for bankruptcy. While we have developed general guidelines regarding when two or more funds can invest in different parts of the same company’s capital structure and created a process that we employ to handle such conflicts if they arise, our judgment to permit the investments to occur in the first instance or our judgment on how to minimize the conflict could be challenged. Another example involves our receipt of material non-public information regarding a potential investment. Normally, our receipt of such information restricts all of our investment strategies. Occasionally, one investment group will want to obtain such information, but another will want to remain free to trade the securities of that issuer and will not want to become restricted. In such circumstances, we sometimes have to choose which group’s preference will prevail. In these and other circumstances, we seek to resolve the conflict in good faith and with a view to the best interests of all of our clients, but there can be no assurance that we will make the correct judgment in hindsight or that our judgment will not be questioned or challenged.

Our compliance and legal groups seek to monitor and manage our actual and potential conflicts of interest. We maintain internal controls and various policies and procedures, including oversight, codes of conduct, systems and communication tools to identify, prevent, mitigate or resolve any conflicts of interest that may arise. Our compliance policies and procedures address a variety of regulatory and compliance risks, such as the handling of material non-public information, personal securities trading and the allocation of investment opportunities. Our compliance and legal groups also monitor information barriers that we may establish on a limited basis from time to time between our different investment groups. Notwithstanding the foregoing, it is possible that perceived or actual conflicts could give rise to investor dissatisfaction or litigation or regulatory enforcement actions. Appropriately dealing with conflicts of interest is complex and difficult, and any mistake could potentially create liability or damage our reputation. Regulatory scrutiny of, or litigation in connection with, conflicts of interest could have a material adverse effect on our reputation, which in turn could

 

23


Table of Contents

materially adversely affect our business in a number of ways, such as causing investors to redeem their capital (to the degree they have that right), making it harder for us to raise new funds and discouraging others from doing business with us.

The investment management business is intensely competitive.

The investment management business is intensely competitive, with competition based on a variety of factors, including investment performance, the quality of service provided to clients, brand recognition and business reputation. Our investment management business competes for clients, personnel and investment opportunities with a large number of private equity funds, specialized investment funds, hedge funds, corporate buyers, traditional investment managers, commercial banks, investment banks, other investment managers and other financial institutions. Numerous factors serve to increase our competitive risks:

 

  Ÿ  

a number of our competitors have more personnel and greater financial, technical, marketing and other resources than we do;

 

  Ÿ  

many of our competitors have raised, or are expected to raise, significant amounts of capital, and many of them have investment objectives similar to ours, which may create additional competition for investment opportunities and reduce the size and duration of pricing inefficiencies that we seek to exploit;

 

  Ÿ  

some of our competitors have a lower cost of capital and access to funding sources that are not available to us, which may create competitive disadvantages for us with respect to our funds, particularly our funds that directly use leverage or rely on debt financing of their portfolio companies to generate superior investment returns;

 

  Ÿ  

some of our competitors have higher risk tolerances, different risk assessments or lower return thresholds, which could allow them to consider a wider variety of investments and to bid more aggressively than us for investments;

 

  Ÿ  

our competitors may be able to achieve synergistic cost savings in respect of an investment that we cannot, which may provide them with a competitive advantage in bidding for an investment;

 

  Ÿ  

there are relatively few barriers to entry impeding new investment funds, and the successful efforts of new entrants into our various lines of business, including major commercial and investment banks and other financial institutions, have resulted in increased competition;

 

  Ÿ  

some investors may prefer to invest with an investment manager whose equity securities are not traded on a national securities exchange; and

 

  Ÿ  

other industry participants will from time to time seek to recruit our investment professionals and other employees away from us.

We may find it harder to raise funds, and we may lose investment opportunities in the future, if we do not match the fees, structures and terms offered by competitors to their fund clients. Alternatively, we may experience decreased profitability, rates of return and increased risk of loss if we match the prices, structures and terms offered by competitors. This competitive pressure could adversely affect our ability to make successful investments and limit our ability to raise future funds, either of which would adversely impact our business, revenues, results of operations and cash flow.

The increasing number of investment managers dedicated to our markets and the increasing amount of capital available to them have made it more difficult to identify markets in which to invest, and this could lead to a decline in our returns on investments.

The asset management market has grown at a very rapid pace during the last several years, leading to substantial growth in AUM in our industry. Our success in the past has largely been a result

 

24


Table of Contents

of our ability to identify and exploit non-mainstream markets with the potential for attractive returns. Although investment managers worldwide have expanded the range of their investments in terms of transaction sizes, industries and geographical regions, there is a finite number of available investment opportunities at any given time. Particularly in strong economic times, the most attractive opportunities generally are pursued by an increasing number of managers with increasing amounts to invest and, as a result, it is sometimes difficult for us to identify markets that are capable of generating attractive investment returns. If we are unable to identify a sufficient number of attractive investment opportunities in the future, our returns will decline. This development would have an adverse impact on our AUM and on our results of operations.

Poor performance of our funds would cause a decline in our revenues, net income and cash flow and could adversely affect our ability to raise capital for future funds.

When any of our funds perform poorly, either by incurring losses or underperforming benchmarks or our competitors, our investment record suffers. In addition, our incentive income is adversely affected and, all else being equal, the value of our AUM might decrease, resulting in a reduction of our management fees. Moreover, we experience losses on our investments of our own capital as a result of poor investment performance by our funds. If a fund performs poorly, we will receive little or no incentive income with regard to the fund and little income or possibly losses from any principal investment in the fund. Poor performance of our funds could also make it more difficult for us to raise new capital. Investors in our closed-end funds may decline to invest in future closed-end funds we raise, and investors in our open-end and evergreen funds may withdraw their investments in the funds (on specified withdrawal dates) as a result of poor performance. Our investors and potential investors continually assess our funds’ performance independently and relative to market benchmarks and our competitors, and our ability to raise capital for existing and future funds and avoid excessive redemption levels depends on our funds’ performance.

We may not be able to maintain our current fee structure as a result of industry pressure from limited partners to reduce fees, which could have an adverse effect on our profit margins and results of operations.

We may not be able to maintain our current fee structure as a result of industry pressure from limited partners to reduce fees. Although our investment management fees vary among and within asset classes, historically we have competed primarily on the basis of our performance and not on the level of our investment management fees relative to those of our competitors. In recent years, however, there has been a general trend toward lower fees in the investment management industry. For example, we reduced our maximum annual management fee for Opps VIII from 1.75% to 1.60%. In order to maintain our fee structure in a competitive environment, we must be able to continue to provide clients with investment returns and service that incentivize our investors to pay our current fee rates. We cannot assure you that we will succeed in providing investment returns and service that will allow us to maintain our current fee structure. Fee reductions on existing or future new business could have an adverse effect on our profit margins and results of operations. For more information about our fees see “Management’s Discussion and Analysis of Financial Condition and Results of Operations.”

We have experienced significant growth in our operations outside the United States, which may place significant demands on our administrative, operational and financial resources.

In recent years, the scope and relative share of our non-U.S. operations have grown significantly. We or our fund affiliates now have offices in 10 cities outside the United States, housing approximately one quarter of our personnel. This rapid growth has placed and may continue to place significant demands on our business infrastructure. Pursuing investment opportunities outside the United States presents challenges not faced by U.S. investments, such as different legal and tax regimes and

 

25


Table of Contents

currency fluctuations, which require additional resources to address. In addition, in conducting business in these jurisdictions, we are often faced with the challenge of ensuring that our activities are consistent with U.S. or other laws with extraterritorial application, such as the USA PATRIOT Act and the U.S. Foreign Corrupt Practices Act. Moreover, actively pursuing international investment opportunities may require that we increase the size or number of our international offices. Pursuing non-U.S. clients means that we must comply with international laws governing the sale of interests in our funds, different investor reporting and information processes and other requirements. As a result, we are required to continuously develop our systems and infrastructure in response to the increasing complexity and sophistication of the investment management market and legal, accounting and regulatory situations. Moreover, this growth has required, and will continue to require, us to incur significant additional expenses and to commit additional senior management and operational resources. There can be no assurance that we will be able to manage our expanding international operations effectively or that we will be able to continue to grow this part of our business, and any failure to do so could adversely affect our ability to generate revenues and control our expenses.

We may enter into new lines of business, make strategic investments or acquisitions or enter into joint ventures, each of which may result in additional risks and uncertainties for our business.

Our operating agreement permits us to enter into new lines of business, make future strategic investments or acquisitions and enter into joint ventures. As we have in the past, and subject to market conditions, we may grow our business by increasing AUM in existing investment strategies, pursue new investment strategies, which may be similar or complementary to our existing strategies or be wholly new initiatives, or enter into strategic relationships, such as our current relationship with DoubleLine Capital LP or joint ventures. In addition, opportunities may arise to acquire other alternative or traditional investment managers.

To the extent we make strategic investments or acquisitions, enter into strategic relationships or joint ventures or enter into new lines of business, we will face numerous risks and uncertainties, including risks associated with the required investment of capital and other resources and with combining or integrating operational and management systems and controls and managing potential conflicts. Entry into certain lines of business may subject us to new laws and regulations with which we are not familiar, or from which we are currently exempt, and may lead to increased litigation and regulatory risk. If a new business generates insufficient revenues, or produces investment losses, or if we are unable to efficiently manage our expanded operations, our results of operations will be adversely affected, and our reputation and business may be harmed. In the case of joint ventures, we are subject to additional risks and uncertainties in that we may be dependent upon, and subject to liability, losses or reputational damage relating to, systems, controls and personnel that are not under our control.

We may not be successful in expanding into new investment strategies, markets and lines of business.

We actively consider the opportunistic expansion of our business, both geographically and into new investment strategies. For example, we are focused on expanding into products for real estate, senior loans, emerging market credit and direct lending and broadening our distribution, including strategic partnerships, subadvisory and retail and high net worth offerings. Such expansion would result in adding personnel and growing investment teams. We may not be successful in any such attempted expansion. Attempts to expand our business involve a number of special risks, including some or all of the following:

 

  Ÿ  

the diversion of management’s attention from our existing business;

 

  Ÿ  

the disruption of our existing business;

 

26


Table of Contents
  Ÿ  

entry into markets or lines of business in which we may have limited or no experience;

 

  Ÿ  

increasing demands on our operational systems;

 

  Ÿ  

potential increase in investor concentration; and

 

  Ÿ  

increasing the risks associated with conducting operations in foreign jurisdictions.

Because we are continuing to evaluate potential new investment strategies, geographic markets and lines of business, we cannot identify for you all the risks we may face and the potential adverse consequences on us and your investment that may result from any attempted expansion.

We often pursue investment opportunities that involve business, regulatory, legal or other complexities.

We often pursue unusually complex investment opportunities involving substantial business, regulatory or legal complexity that would deter other investment managers. Our tolerance for complexity presents risks, as such transactions can be more difficult, expensive and time-consuming to finance and execute; it can be more difficult to manage or realize value from the assets acquired in such transactions; and such transactions sometimes entail a higher level of regulatory scrutiny or a greater risk of contingent liabilities. Any of these risks could harm the performance of our funds.

Regulatory changes in the United States, regulatory compliance failures and the effects of negative publicity surrounding the financial industry in general could adversely affect our reputation, business and operations.

Potential regulatory action poses a significant risk to our reputation and our business. Our business is subject to extensive regulation in the United States and in the other countries in which our investment activities occur. The U.S. Securities and Exchange Commission, or SEC, oversees Oaktree Capital Management, L.P.’s activities as a registered investment adviser under the U.S. Investment Advisers Act of 1940, as amended, or the Advisers Act. FINRA oversees OCM Investments, LLC’s activities as a registered broker-dealer. In addition, we regularly rely on exemptions from various requirements of the U.S. Securities Act of 1933, as amended, or the Securities Act, the U.S. Securities Exchange Act of 1934, as amended, or the Exchange Act, the U.S. Investment Company Act of 1940, as amended, or the Investment Company Act, and the U.S. Employee Retirement Income Security Act of 1974, or ERISA. These exemptions are sometimes highly complex and may in certain circumstances depend on compliance by third parties who we do not control. If for any reason these exemptions were to be revoked or challenged or otherwise become unavailable to us, we could be subject to regulatory action or third-party claims, and our business could be materially and adversely affected.

Each of the regulatory bodies with jurisdiction over us has regulatory powers dealing with many aspects of financial services, including the authority to grant, and in specific circumstances to cancel, permissions to carry on particular activities. A failure to comply with the obligations imposed by the Advisers Act, including recordkeeping, advertising and operating requirements, disclosure obligations and prohibitions on fraudulent activities, could result in investigations, sanctions and reputational damage. We are involved regularly in trading activities which implicate a broad number of U.S. securities law regimes, including laws governing trading on inside information, market manipulation and a broad number of technical trading requirements that implicate fundamental market regulation policies. Violation of these laws could result in severe restrictions on our activities and damage to our reputation.

Our failure to comply with applicable laws or regulations could result in fines, censure, suspensions of personnel or other sanctions, including revocation of the registration of our relevant subsidiary as an investment adviser or registered broker-dealer. The regulations to which our business

 

27


Table of Contents

is subject are designed primarily to protect investors in our funds and to ensure the integrity of the financial markets. They are not designed to protect our Class A unitholders. Even if a sanction imposed against us, one of our subsidiaries or our personnel by a regulator is for a small monetary amount, the adverse publicity related to the sanction could harm our reputation, which in turn could materially adversely affect our business in a number of ways, such as causing investors to redeem their capital (to the degree they have that right), making it harder for us to raise new funds and discouraging others from doing business with us.

Some of our funds invest in businesses that operate in highly regulated industries, including in businesses that are regulated by the U.S. Federal Communications Commission, U.S. federal and state banking authorities and U.S. state gaming authorities. The regulatory regimes to which such businesses are subject may, among other things, condition our funds’ ability to invest in those businesses upon the satisfaction of applicable ownership restrictions or qualification requirements. Moreover, our failure to obtain or maintain any regulatory approvals necessary for our funds to invest in such industries may disqualify our funds from participating in certain investments or require our funds to divest themselves of certain assets.

As a result of market disruption as well as highly publicized financial scandals, regulators and investors have exhibited concerns over the integrity of the U.S. financial markets, and the business in which we operate both in the United States and outside the United States is likely to be subject to further regulation. In recent years, there has been debate in the United States and abroad about new rules or regulations to be applicable to hedge funds or other alternative investment products and their managers. On July 21, 2010, President Obama signed into law the Dodd-Frank Wall Street Reform and Consumer Protection Act, or the Dodd-Frank Act. The Dodd-Frank Act, among other things, imposes significant new regulations on nearly every aspect of the U.S. financial services industry, including oversight and regulation of systemic market risk (including the power to liquidate certain institutions); authorizing the Federal Reserve to regulate nonbank institutions; generally prohibiting insured depository institutions and their affiliates from conducting proprietary trading and investing in private equity funds and hedge funds; and imposing new registration, recordkeeping and reporting requirements on private fund investment advisers. Importantly, many key aspects of the changes imposed by the Dodd-Frank Act will be established by various regulatory bodies and other groups over the next several years. Several key terms in the Dodd-Frank Act have been left to regulators to define through rulemaking authority. While we already have one subsidiary registered as an investment adviser subject to SEC examinations and another subsidiary registered as a broker-dealer subject to FINRA examinations, the imposition of any additional legal or regulatory requirements could make compliance more difficult and expensive, affect the manner in which we conduct our business and adversely affect our profitability.

For example, the Dodd-Frank Act establishes a ten-member Financial Stability Oversight Council, or the Council, a federal agency chaired by the Secretary of the Treasury, to identify and manage systemic risk in the financial system and improve interagency cooperation. Under the Dodd-Frank Act, the Council has the authority to review the activities of certain nonbank financial firms engaged in financial activities that are designated as “systemically important,” meaning the distress of the financial firm would threaten the health of the U.S. economy. On October 11, 2011, the Council issued a proposed rule and interpretive guidance regarding the process by which it will designate nonbank financial firms as systemically important. The regulation details a three-stage process, with the level of scrutiny increasing at each stage. During Stage 1, the Council will apply a broad set of uniform quantitative metrics to screen out financial firms that do not warrant additional review. The Council will consider whether a firm has at least $50 billion in total consolidated assets and whether it meets other thresholds relating to credit default swaps outstanding, derivative liabilities and loans and bonds outstanding, a minimum leverage ratio of total consolidated assets to total equity of 15 to 1 and a short-term debt ratio of debt (with maturities less than 12 months) to total consolidated assets of 10%. A firm that meets both the asset test and one of the other thresholds will be subject to additional review.

 

28


Table of Contents

Although it is unlikely that we would be designated as systemically important under the process outlined in the proposed rule, the designation criteria could evolve over time. If we were designated as such, it would result in increased regulation of our business, including higher standards regarding capital, leverage, liquidity, risk management, credit exposure reporting and concentration limits, restrictions on acquisitions and annual stress tests by the Federal Reserve.

On October 11, 2011, the Federal Reserve and other federal regulatory agencies issued a proposed rule implementing a section of the Dodd-Frank Act that has become known as the “Volcker Rule.” The Volcker Rule generally prohibits depository institution holding companies (including foreign banks with U.S. branches and insurance companies with U.S. depository institution subsidiaries), insured depository institutions and subsidiaries and affiliates of such entities from investing in or sponsoring private equity funds or hedge funds. The Volcker Rule will become effective on July 21, 2012 and is subject to certain transition periods and exceptions for certain “permitted activities” that would enable certain institutions subject to the Volcker Rule to continue investing in private equity funds under certain conditions. Although we do not currently anticipate that the Volcker Rule will adversely affect our fundraising to any significant extent, there is uncertainty regarding the implementation of the Volcker Rule and its practical implications, and there could be adverse implications on our ability to raise funds from the types of entities mentioned above as a result of this prohibition.

On October 26, 2011, the SEC adopted a new rule requiring certain advisers to private funds to periodically file reports on a new Form PF. Under the rule, large private fund advisers, including advisers with at least $1.5 billion in assets under management attributable to hedge funds and advisers with at least $2.0 billion in assets under management attributable to private equity funds, are subject to more detailed and in certain cases more frequent reporting requirements. The information will be used by the Council in monitoring risks to the U.S. financial system. We will be required to periodically file reports on Form PF, which will likely result in increased administrative costs and require a significant amount of attention and time to be spent by our personnel, which may adversely impact our ability to manage our business.

In addition, on February 8, 2012, the U.S. Commodity Futures Trading Commission, or CFTC, adopted new rules eliminating certain exemptions from commodity pool operator, or CPO, and commodity trading advisor, or CTA, registration on which we previously relied in operating our funds. The repeal of these exemptions and the new rules are designed to enhance the CFTC’s oversight of market participants and to allow it to more effectively manage the risks that such participants may pose to the markets. We are currently evaluating whether we are subject to the compliance obligations of CPOs and CTAs. If we were to become subject to such obligations, then we would likely incur increased administrative costs from the additional regulatory, reporting and compliance burdens imposed on our fund-related activities.

For entities designated by the CFTC or the SEC as swap dealers, security-based swaps dealers, major swap participants or major security-based swap participants, the Dodd-Frank Act imposes new regulatory, reporting and compliance requirements. While the CFTC and the SEC have issued a joint-proposed rule defining these key terms, a final rule has not been adopted. If we are designated as a swap dealer, security-based swap dealer, major swap participant or major security-based swap participant, our business could be subject to increased regulation, including registration requirements, recordkeeping and reporting obligations, external and internal business conduct standards and capital and margin thresholds.

The Dodd-Frank Act also requires increased disclosure of executive compensation and provides shareholders of most public companies with the right to vote on an advisory basis on executive compensation. Additionally, the Dodd-Frank Act empowers federal regulators to prescribe regulations or guidelines to prohibit any incentive-based payment arrangements that the regulators determine

 

29


Table of Contents

encourage covered financial institutions to take inappropriate risks by providing officers, employees, directors or principal shareholders with excessive compensation or that could lead to a material financial loss by such financial institutions.

It is impossible to determine the extent of the impact on us of the Dodd-Frank Act or any other new laws, regulations or initiatives that may be proposed or whether any of the proposals will become law. Any changes in the regulatory framework applicable to our business, including the changes described above, may impose additional costs on us, require the attention of our senior management or result in limitations on the manner in which we conduct our business. Moreover, as calls for additional regulation have increased, there may be a related increase in regulatory investigations of the trading and other investment activities of alternative asset management funds, including our funds. In addition, we may be adversely affected by changes in the interpretation or enforcement of existing laws and rules by these governmental authorities and self-regulatory organizations. Compliance with any new laws or regulations could make compliance more difficult and expensive, affect the manner in which we conduct our business and adversely affect our profitability.

Regulatory changes in jurisdictions outside the United States could adversely affect our business.

Certain of our subsidiaries operate outside the United States. In the United Kingdom, Oaktree Capital Management (UK) LLP is subject to regulation by the U.K. Financial Services Authority, or FSA. In Hong Kong, Oaktree Capital (Hong Kong) Limited is subject to regulation by the Hong Kong Securities and Futures Commission. In Singapore, Oaktree Capital Management Pte. Ltd. is subject to regulation by the Monetary Authority of Singapore. In Japan, Oaktree Japan, GK is subject to regulation by the Kanto Local Finance Bureau. Our other European and Asian operations and our investment activities worldwide, are subject to a variety of regulatory regimes that vary by country. In addition, we regularly rely on exemptions from various requirements of the regulations of certain foreign countries in conducting our asset management activities.

Each of the regulatory bodies with jurisdiction over us has regulatory powers dealing with many aspects of financial services, including the authority to grant, and in specific circumstances to cancel, permissions to carry on particular activities. We are involved regularly in trading activities that implicate a broad number of foreign (as well as U.S.) securities law regimes, including laws governing trading on inside information and market manipulation and a broad number of technical trading requirements that implicate fundamental market regulation policies. Violation of these laws could result in severe restrictions or prohibitions on our activities and damage to our reputation, which in turn could materially adversely affect our business in a number of ways, such as causing investors to redeem their capital (to the degree they have that right), making it harder for us to raise new funds and discouraging others from doing business with us.

In November 2010, the European Parliament voted to approve the Alternative Investment Fund Managers Directive, or the Directive. The Directive applies to alternative investment fund managers, or AIFMs, established in the European Union, or the EU, which would include our U.K. subsidiary, and to non-EU AIFMs, which would include certain of our non-U.K. subsidiaries, marketing their funds in the EU, subject to certain limited exemptions. Individual EU countries must then implement the Directive into domestic law within two years of publication, meaning that the Directive should come into effect at a national level starting in April 2013. From that date, AIFMs established in the EU will be required to seek authorization from their home regulators. Once authorized, the relevant AIFM can manage and market funds throughout the EU under a pan-European passport. However, the Directive will impose new operating requirements on AIFMs, including, among other things, rules relating to the remuneration of certain personnel, regulatory capital, the use of leverage employed by its fund(s) and

 

30


Table of Contents

the independent valuation of its assets under management. Non-EU AIFMs will not be eligible to apply for authorization under the Directive until at least 2015, and authorization will not be required until at least 2018. Although non-EU AIFMs may be able to continue marketing their funds under national private placement regimes, at least until 2018, those that do will be subject to certain provisions of the Directive. In particular, a non-EU AIFM will have to comply with demanding reporting obligations in relation to non-listed companies in which its fund(s) hold a controlling stake. It must also adhere to limits on the amount of capital that can be distributed by such a company within two years of its acquisition, otherwise called the asset stripping rules. The Directive could have an adverse effect on our business by, among other things, increasing the regulatory burden and costs of doing business in Europe, imposing extensive disclosure obligations on the European portfolio companies of the funds we manage, significantly restricting marketing activities within the EU, potentially requiring changes to our compensation structures for key personnel, thereby affecting our ability to recruit and retain these personnel, and potentially restricting our funds’ ability to make investments in European companies. The Directive could limit our operating flexibility, our ability to market our funds and our fundraising and investment opportunities, as well as expose us to conflicting regulatory requirements in the United States and the EU.

Failure to comply with “pay to play” regulations implemented by the SEC and certain states, and changes to the “pay to play” regulatory regimes, could adversely affect our business.

The SEC and several states have initiated investigations alleging that certain private equity firms and hedge funds or agents acting on their behalf have paid money to current or former government officials or their associates in exchange for improperly soliciting contracts with state pension funds. The SEC has also recently initiated a similar investigation into contracts awarded by sovereign wealth funds. In June 2010, the SEC approved Rule 206(4)-5 under the Advisers Act regarding “pay to play” practices by investment advisers involving campaign contributions and other payments to government officials able to exert influence on potential government entity clients. Among other restrictions, the rule prohibits investment advisers from providing advisory services for compensation to a government entity for two years, subject to very limited exceptions, after the investment adviser, its senior executives or its personnel involved in soliciting investments from government entities make contributions to certain candidates and officials in a position to influence the hiring of an investment adviser by such government entity. Advisers are required to implement compliance policies designed, among other matters, to track contributions by certain of the adviser’s employees and engagements of third parties that solicit government entities and to keep certain records in order to enable the SEC to determine compliance with the rule. Additionally, California enacted legislation in September 2010 that requires placement agents (including in certain cases employees of investment managers) who solicit funds from California state retirement systems, such as the California Public Employees’ Retirement System and the California State Teachers’ Retirement System, to register as lobbyists, thereby becoming subject to increased reporting requirements and prohibited from receiving contingent compensation for soliciting investments from California state retirement systems. There has also been similar rule-making in New York. Such investigations may require the attention of senior management and may result in fines if any of our funds are deemed to have violated any regulations, thereby imposing additional expenses on us. Any failure on our part to comply with these rules could cause us to lose compensation for our advisory services or expose us to significant penalties and reputational damage.

Our participation in the Public-Private Investment Program could adversely affect our business, operations and reputation because of the increased regulation, compliance requirements and public exposure that such participation entails.

On March 23, 2009, the U.S. Department of the Treasury, or UST, in conjunction with the Federal Deposit Insurance Corporation and the Federal Reserve, announced the Public-Private Investment Program, or the PPIP. The PPIP is a part of the UST Financial Stability Plan, which was announced on

 

31


Table of Contents

February 10, 2009. The Financial Stability Plan outlined a broad approach to address the problem of troubled real estate-related assets via the formation of Public-Private Investment Funds, or PPIFs. In July 2009, we were pre-qualified by the UST to manage a PPIF. Participation in the PPIP entails increased levels of oversight of our business, and specifically of our PPIF, by the UST, the Office of the Special Inspector General for the Troubled Asset Relief Program, or SIGTARP, and the Government Accountability Office, or GAO. Additionally, our PPIF is subject to a number of reporting obligations with respect to various types of information that need to be delivered to the UST, SIGTARP and the GAO, and our PPIF is also required to comply with additional conflicts of interest policies for PPIF managers that will govern certain of our affiliates and their interaction with the UST and SIGTARP. As a result of the heightened scrutiny and additional regulations from these government agencies, we face an increased risk of governmental involvement and intervention in our business that may affect or impede the manner in which we conduct our business. Furthermore, complying with the PPIP’s reporting requirements and additional conflicts of interest policies requires a significant amount of attention and time to be spent by our personnel, which may adversely impact our ability to manage our business. A material violation of these requirements could damage our reputation and constitute grounds for removing us as the manager of the PPIF. As a participant in a government-sponsored program, we run the risk that we may become the target of adverse publicity or become subject to adverse Congressional or administrative action. Any alleged violation or contravention of the terms and policies of PPIP brought by UST or SIGTARP against us could result in severe restrictions on our activities, adversely affect our profitability or damage our reputation.

The requirements of being a public company and sustaining growth may strain our resources.

Following this offering, we will be subject to the reporting requirements of the Exchange Act and requirements of the Sarbanes-Oxley Act of 2002, or the Sarbanes-Oxley Act. These requirements may strain our systems and resources. The Exchange Act will require that we file annual, quarterly and current reports with respect to our business and financial condition. The Sarbanes-Oxley Act will require that we maintain effective disclosure controls and procedures and internal controls over financial reporting, which are discussed below. In order to maintain and improve the effectiveness of our disclosure controls and procedures, significant resources and management oversight will be required. We will be implementing additional procedures and processes for the purpose of addressing the standards and requirements applicable to public companies. In addition, sustaining our growth will also require us to commit additional management, operational and financial resources to identify new professionals to join the firm and to maintain appropriate operational and financial systems to adequately support expansion. These activities may divert management’s attention from other business concerns, which could have a material adverse effect on our business, financial condition, results of operations and cash flows. We will also incur costs that we have not previously incurred as part of our compliance with the Sarbanes-Oxley Act and rules of the SEC and New York Stock Exchange, or NYSE, including hiring additional accounting, legal and administrative personnel and various other costs related to being a public company.

We are subject to substantial litigation risks and may face significant liabilities and damage to our professional reputation as a result.

In recent years, the volume of claims and amount of damages claimed in litigation and regulatory proceedings against investment managers have been increasing. We make investment decisions on behalf of our clients that could result in substantial losses. This may subject us to the risk of legal liabilities or actions alleging negligent misconduct, breach of fiduciary duty or breach of contract. Further, we may be subject to third-party litigation arising from allegations that we improperly exercised control or influence over portfolio investments. In addition, we and our affiliates that are the investment managers and general partners of our funds, our funds themselves and those of our employees who are our, our subsidiaries’ or the funds’ officers and directors are each exposed to the risks of litigation

 

32


Table of Contents

specific to the funds’ investment activities and portfolio companies and, in the case where our funds own controlling interests in public companies, to the risk of shareholder litigation by the public companies’ other shareholders. Moreover, we are exposed to risks of litigation or investigation by investors or regulators relating to our having engaged, or our funds having engaged, in transactions that presented conflicts of interest that were not properly addressed. Substantial legal liability could materially adversely affect our business, financial condition or results of operations or cause significant reputational harm to us, which could seriously harm our business. We depend to a large extent on our business relationships and our reputation for integrity and high-caliber professional services to attract and retain investors. As a result, allegations of improper conduct by private litigants or regulators, whether the ultimate outcome is favorable or unfavorable to us, as well as negative publicity and press speculation about us, our investment activities or the investment industry in general, whether or not valid, may harm our reputation, which may be more damaging to our business than to other types of businesses.

Employee misconduct, which is difficult to detect and deter, could harm us by impairing our ability to attract and retain clients and subject us to significant legal liability and reputational harm.

There have been a number of highly publicized cases involving fraud or other misconduct by employees in the financial services industry, and there is a risk that our employees could engage in misconduct that adversely affects our business. We are subject to a number of obligations and standards arising from our investment management business and our authority over the assets we manage. The violation of any of these obligations or standards by any of our employees could adversely affect our clients and us. Our business often requires that we deal with confidential matters of great significance to companies in which we may invest or to our advisory clients. If our employees improperly use or disclose confidential information, we could be subject to regulatory sanctions and suffer serious harm to our reputation, financial position and current and future business relationships. It is not always possible to deter employee misconduct, and the precautions we take to prevent this activity may not be effective in all cases. If our employees engage in misconduct, or if they are accused of misconduct, our business and our reputation could be adversely affected.

Operational risks may disrupt our business, result in losses or limit our growth.

We rely heavily on our financial, accounting and other data processing systems. If any of these systems do not operate properly or are disabled, we could suffer financial loss, a disruption of our business, liability to our funds, regulatory intervention or reputational damage.

In addition, we operate in a business that is highly dependent on information systems and technology. Our information systems and technology may not continue to be able to accommodate our growth, particularly our growth internationally, and the cost of maintaining the systems may increase from its current level. Such a failure to accommodate growth, or an increase in costs related to the information systems, could have a material adverse effect on our business and results of operations.

Furthermore, we depend on our headquarters in Los Angeles, where a substantial portion of our personnel are located, for the continued operation of our business. An earthquake or other disaster or a disruption in the infrastructure that supports our business, including a disruption involving electronic communications or other services used by us or third parties with whom we conduct business, or directly affecting our headquarters, could have a material adverse impact on our ability to continue to operate our business without interruption. Our disaster recovery programs may not be sufficient to mitigate the harm that may result from such a disaster or disruption. In addition, insurance and other safeguards might only partially reimburse us for our losses, if at all.

Finally, we rely on third-party service providers for certain aspects of our business, including software vendors for portfolio management and accounting software, outside financial institutions for

 

33


Table of Contents

back office processing and custody of securities and third-party broker-dealers for the execution of trades. Any interruption or deterioration in the performance of these third parties or failures of their information systems and technology could impair the quality of the funds’ operations and could impact our reputation and hence adversely affect our business.

We are subject to risks in using prime brokers, custodians, counterparties, administrators and other agents.

Many of our funds depend on the services of prime brokers, custodians, counterparties, administrators and other agents to carry out certain securities and derivatives transactions. The terms of these contracts are often customized and complex, and many of these arrangements occur in markets or relate to products that are not subject to regulatory oversight, although proposed rules under the Dodd-Frank Act intend to place some regulations on derivative transactions. In particular, some of our funds utilize prime brokerage arrangements with a relatively limited number of counterparties, which has the effect of concentrating the transaction volume (and related counterparty default risk) of these funds with these counterparties.

Our funds are subject to the risk that the counterparty to one or more of these contracts defaults, either voluntarily or involuntarily, on its performance under the contract. Any such default may occur suddenly and without notice to us. Moreover, if a counterparty defaults, we may be unable to take action to cover our exposure, either because we lack the contractual ability or because market conditions make it difficult to take effective action. This inability could occur in times of market stress, which are precisely the times when defaults may be most likely to occur.

In addition, our risk-management models may not accurately anticipate the impact of market stress or counterparty financial condition, and as a result, we may not take sufficient action to reduce our risks effectively. Default risk may arise from events or circumstances that are difficult to detect, foresee or evaluate. In addition, concerns about, or a default by, one large participant could lead to significant liquidity problems for other participants, which may in turn expose us to significant losses.

In the event of a counterparty default, particularly a default by a major investment bank, one or more of our funds could incur material losses, and the resulting market impact of a major counterparty default could harm our business, results of operation and financial condition.

In the event of the insolvency of a prime broker, custodian, counterparty or any other party that is holding assets of our funds as collateral, our funds might not be able to recover equivalent assets in full as they will rank among the prime broker’s, custodian’s or counterparty’s unsecured creditors in relation to the assets held as collateral. In addition, our funds’ cash held with a prime broker, custodian or counterparty will not be segregated from the prime broker’s, custodian’s or counterparty’s own cash, and the funds will therefore rank as unsecured creditors in relation thereto.

The counterparty risks that we face have increased in complexity and magnitude as a result of the recent disruption in the financial markets and weakening or insolvency of a number of major financial institutions (such as AIG and Lehman Brothers) who serve as counterparties for derivative contracts and other financial instruments. For example, the consolidation and elimination of counterparties has increased our concentration of counterparty risk and decreased the universe of potential counterparties, and our funds are generally not restricted from dealing with any particular counterparty or from concentrating any or all of their transactions with one counterparty. In addition, counterparties have generally reacted to the ongoing market volatility by tightening their underwriting standards and increasing their margin requirements for all categories of financing, which has the result of decreasing the overall amount of leverage available and increasing the costs of borrowing.

 

34


Table of Contents

Risks Relating to Our Funds

Our results of operations are dependent on the performance of our funds. Poor fund performance will result in reduced revenues. Poor performance of our funds will also make it difficult for us to retain and attract investors to our funds, to retain and attract qualified professionals and to grow our business. The performance of each fund we manage is subject to some or all of the following risks.

The historical returns attributable to our funds should not be considered indicative of the future results of our funds or of our future results or of any returns expected on an investment in our Class A units.

The historical returns attributable to our funds should not be considered indicative of the future results of our funds, nor are they directly linked to returns on our Class A units. Therefore, Class A unitholders should not conclude that positive performance of our funds will necessarily result in positive returns on an investment in our Class A units. However, poor performance of the funds we manage will cause a decline in our revenues and would therefore have a negative effect on our operating results and returns on our Class A units.

Moreover, with respect to the historical returns of our funds:

 

  Ÿ  

the rates of return of our closed-end funds reflect unrealized gains as of the applicable measurement date that may never be realized, which may result in a lower internal rate of return, or IRR, and ultimate return for some closed-end funds from those presented in this prospectus;

 

  Ÿ  

our funds’ returns have previously benefited from investment opportunities and general market conditions that may not repeat themselves, and there can be no assurance that our current or future funds will be able to avail themselves of profitable investment opportunities; and

 

  Ÿ  

any material increase in the size of our funds could result in materially different rates of returns.

In addition, future returns will be affected by the applicable risks described elsewhere in this prospectus.

Investors in some of our funds may be unable to fulfill their capital commitment obligations, and such failure could have an adverse effect on the affected funds.

Investors in our closed-end funds make capital commitments that we are entitled to call from those investors at any time during certain prescribed periods. We depend on investors fulfilling and honoring their commitments when we call capital from them in order for our closed-end funds to consummate investments and otherwise pay their obligations when due. Any investor that does not fund a capital call is subject to having a meaningful amount of its existing capital account forfeited in that fund. However, if investors were to fail to honor a significant amount of capital calls for any particular fund or funds, the affected funds’ ability to make new or follow-on investments, and to otherwise satisfy their liabilities when due, could be materially and adversely affected.

Certain of our funds invest in relatively high-risk, illiquid, non-publicly traded assets, and we may fail to realize any profits from these activities ever or for a considerable period of time.

Our closed-end funds often invest in securities that are not publicly traded. In many cases, our funds may be prohibited by contract or by applicable securities laws from selling these securities for a period of time. Our funds generally cannot sell these securities publicly unless either their sale is registered under applicable securities laws or an exemption from registration is available. The ability of many of our funds, particularly our control investing funds, to dispose of investments is heavily

 

35


Table of Contents

dependent on the public equity markets. For example, the ability to realize any value from an investment may depend upon the ability to complete an initial public offering of the portfolio company in which the investment is held. Even if securities are publicly traded, large holdings of securities often can be sold only over a substantial length of time, exposing investment returns to risks of downward movement in market prices.

We make distressed debt investments that involve significant risks and potential additional liabilities.

Our distressed debt funds and certain of our control investing funds invest in obligors and issuers with weak financial conditions, poor operating results, substantial financing needs, negative net worth or significant competitive issues. These funds also invest in obligors and issuers that are involved in bankruptcy or reorganization proceedings. In these situations, it may be difficult to obtain full information as to the exact financial and operating conditions of these obligors and issuers. Furthermore, some of our funds’ distressed debt investments may not be widely traded or may have no recognized market. Depending on the specific fund’s investment profile, a fund’s exposure to the investments may be substantial in relation to the market for those investments, and the acquired assets are likely to be illiquid and difficult to transfer. As a result, it may take a number of years for the market value of the investments to ultimately reflect their intrinsic value as we perceive it.

A central strategy of our distressed debt funds is to anticipate the occurrence of certain corporate events, such as debt or equity offerings, restructurings, reorganizations, mergers, takeover offers and other transactions. If the relevant corporate event that we anticipate is delayed, changed or never completed, the market price and value of the applicable fund’s investment could decline sharply.

In addition, these investments could subject a fund to certain potential additional liabilities that may exceed the value of its original investment. Under certain circumstances, payments or distributions on certain investments may be reclaimed if any such payment or distribution is later determined to have been a fraudulent conveyance, a preferential payment or similar transaction under applicable bankruptcy and insolvency laws. In addition, under certain circumstances, a lender that has inappropriately exercised control of the management and policies of a debtor may have its claims subordinated or disallowed or may be found liable for damages suffered by parties as a result of such actions. In the case where the investment in securities of troubled companies is made in connection with an attempt to influence a restructuring proposal or plan of reorganization in bankruptcy, the fund may become involved in substantial litigation.

Certain of our funds are subject to the fiduciary responsibility and prohibited transaction provisions of ERISA and the Code, and our business could be adversely affected if certain of our other funds fail to satisfy an exemption under the “plan assets” regulation under ERISA.

Some of our funds are subject to the fiduciary responsibility and prohibited transaction provisions of ERISA and Section 4975 of the U.S. Internal Revenue Code of 1986, as amended, or the Code. For example, we currently manage some of our distressed debt funds and open-end funds as “plan assets” under ERISA. With respect to these funds, this results in the application of the fiduciary responsibility standards of ERISA to investments made by such funds, including the requirement of investment prudence and diversification, and the possibility that certain transactions that we enter into, or may have entered into, on behalf of these funds, in the ordinary course of business, might constitute or result in non-exempt prohibited transactions under Section 406 of ERISA or Section 4975 of the Code. A non-exempt prohibited transaction, in addition to imposing potential liability upon fiduciaries of an ERISA plan, may also result in the imposition of an excise tax under the Code upon a “party in interest” (as defined in ERISA) or “disqualified person” (as defined in the Code) with whom we engaged in the transaction. Some of our other funds currently qualify as venture capital operating companies, or

 

36


Table of Contents

VCOCs, or rely on another exception under ERISA, and therefore are not subject to the fiduciary requirements of ERISA with respect to their assets. However, if these funds fail to satisfy the VCOC requirements for any reason, including an amendment of the relevant regulations by the U.S. Department of Labor, or another exception under ERISA, such failure could materially interfere with our activities in relation to these funds or expose us to risks related to our failure to comply with the requirements.

Poor investment performance during periods of adverse market conditions may result in relatively high levels of investor redemptions, which can exacerbate the liquidity pressures on the affected funds, force the sale of assets at distressed prices or reduce the funds’ returns.

Poor investment performance during periods of adverse market conditions, together with investors’ increased need for liquidity given the state of the credit markets, can prompt relatively high levels of investor redemptions at times when many funds may not have sufficient liquidity to satisfy some or all of their investor redemption requests. During times when market conditions are deteriorating, many funds may face additional redemption requests, which will exacerbate the liquidity pressures on the affected funds. If they cannot satisfy their current and future redemption requests, they may be forced to sell assets at distressed prices or cease operations. Various measures taken by funds to improve their liquidity profiles (such as the implementation of “gates” or the suspension of redemptions, which we had implemented for three of our evergreen funds in 2008) that reduce the amounts that would otherwise be paid out in response to redemption requests may have the affect of incentivizing investors to “gross up” or increase the size of the future redemption requests they make, thereby exacerbating the cycle of redemptions. The liquidity issues for such funds are often further exacerbated by their fee structures, as a decrease in NAV decreases their management fees.

Certain of our funds have agreements that create debt or debt-like obligations with one or more counterparties. Such agreements in many instances contain covenants or “triggers” that require the fund to maintain a certain level of NAV over certain testing periods or to post additional margin on a daily basis when prices of our funds’ derivative contracts move against the fund. In addition, there may be guidelines in total return swap facilities that require reference obligations to be above a certain price level. Decreases in such funds’ NAV (whether due to performance, redemption or both) that breach such covenants, the failure to make any margin calls or meaningful decreases in the price of loans or securities may result in defaults under such agreements and such defaults could permit the counterparties to take various actions that would be adverse to the funds, including terminating the financing arrangements, increasing the amount of margin or collateral that the funds are required to post (so-called “supercollateralization” requirements) or decreasing the aggregate amount of leverage that such counterparty is willing to provide to our funds. In particular, many such covenants to which our funds are party are designed to protect against sudden and pronounced drops in NAV over specified periods, so if our open-end or evergreen funds were to receive larger-than-anticipated redemption requests during a period of poor performance, such covenants may be breached. Defaults under any such covenants would likely result in the affected funds being forced to sell financed assets (which sales would likely occur in suboptimal or distressed market conditions) or being forced to restructure a swap facility with more onerous terms or otherwise raise cash by reducing other leverage, which would reduce the funds’ returns and our opportunities to produce incentive and investment income from the affected funds.

Valuation methodologies for certain assets in our funds can be subject to significant subjectivity, and the values of assets established pursuant to the methodologies may never be realized.

Our funds make investments for which market quotations are not readily available. We are required by generally accepted accounting principles in the United States, or GAAP, to make good faith

 

37


Table of Contents

determinations as to the fair value of these investments on a quarterly basis in connection with the preparation of our funds’ financial statements.

There is no single standard for determining fair value in good faith. The types of factors that may be considered when determining the fair value of an investment in a particular company include acquisition price of the investment, discounted cash flow valuations, historical and projected operational and financial results for the company, the strengths and weaknesses of the company relative to its comparable companies, industry trends, general economic and market conditions, information with respect to offers for the investment, the size of the investment (and any associated control) and other factors deemed relevant. Fair values may also be assessed based on the enterprise value of a company established using a market multiple approach that is based on a specific financial measure (such as EBITDA, adjusted EBITDA, free cash flow, net income, book value or net asset value) or, in some cases, a cost basis or a discounted cash flow or liquidation analysis. Because valuations, and in particular valuations of investments for which market quotations are not readily available, are inherently uncertain, may fluctuate over short periods of time and may be based on estimates, determinations of fair value may differ materially from the values that would have resulted if a ready market had existed. Even if market quotations are available for our investments, the quotations may not reflect the value that we would actually be able to realize because of various factors, including the possible illiquidity associated with a large ownership position, subsequent illiquidity in the market for a company’s securities, future market price volatility or the potential for a future loss in market value based on poor industry conditions or the market’s view of overall company and management performance.

Because there is significant uncertainty in the valuation of, or in the stability of the value of, illiquid investments, the fair values of such investments as reflected in a fund’s NAV do not necessarily reflect the prices that would actually be obtained by us on behalf of the fund when such investments are sold. Sales at values significantly lower than the values at which investments have previously been reflected in a fund’s NAV may result in losses for the applicable fund, a decline in management fees and the loss of incentive income that may have been accrued by the applicable fund. Changes in values attributed to investments from quarter to quarter may result in volatility in the NAV and results of operations that we report. Also, a situation where a fund’s NAV turns out to be materially different from the NAV previously reported for the fund could cause investors to lose confidence in us, which could in turn result in difficulty in raising additional funds or investors requesting redemptions from certain of our funds.

We make investments in companies that are based outside the United States, which exposes us to additional risks not typically associated with investing in companies that are based in the United States.

Many of our funds invest a portion of their assets in the equity, debt, loans or other securities of issuers located outside the United States, while certain of our funds invest substantially all of their assets in these types of securities. Investments in non-U.S. securities involve certain factors not typically associated with investing in U.S. securities, including risks relating to:

 

  Ÿ  

currency exchange matters, including fluctuations in currency exchange rates and costs associated with conversion of investment principal and income from one currency into another;

 

  Ÿ  

less developed or less efficient financial markets than exist in the United States, which may lead to price volatility and relative illiquidity;

 

  Ÿ  

the absence of uniform accounting, auditing and financial reporting standards, practices and disclosure requirements and less government supervision and regulation;

 

  Ÿ  

differences in legal and regulatory environments, particularly with respect to bankruptcy and reorganization;

 

38


Table of Contents
  Ÿ  

less publicly available information in respect of companies in non-U.S. markets;

 

  Ÿ  

certain economic and political risks, including potential exchange control regulations and restrictions on our non-U.S. investments and repatriation of capital, potential political, economic or social instability, the possibility of expropriation or confiscatory taxation and adverse economic and political developments; and

 

  Ÿ  

the possible imposition of non-U.S. taxes or withholding on income and gains recognized with respect to the securities.

There can be no assurance that adverse developments with respect to these risks will not adversely affect our funds that invest in securities of non-U.S. issuers.

Certain of our funds and all of our separate account agreements contain provisions that allow investors to withdraw their capital.

Our separate account agreements generally can be terminated upon notice of 30 days or less. Similarly, our commingled open-end funds permit the withdrawal of capital by our investors during certain open periods that generally occur on the first business day of each calendar month. Our active evergreen funds have withdrawal rights that, depending on the specific fund, can be exercised in intervals ranging from three months to three years. Any significant number of terminations or withdrawals could have a material adverse effect on our business and results of operations.

We have made and expect to continue to make significant principal investments in our current and future funds, and we may lose money on some or all of our investments.

Since our inception in 1995, we have increased the minimum level of our principal investments in our closed-end and evergreen funds from 0.2% of the fund’s aggregate committed capital to 1.0% starting with funds that held their initial closings in late 1998, to 2.0% starting with funds that held their initial closings in mid-2004. Subsequent to the 2007 Private Offering, we decided to further increase our principal investments in such funds that have initial closings after May 2007 to the greater of 2.5% of the funds’ aggregate committed capital or $20 million. Although we are not limited in the amount we choose to invest, in 2009 we decided that we will generally not invest more than $100 million in any one fund. We expect to continue to make significant principal investments in our funds and may choose to increase the percentage amount we invest at any time. Contributing capital to these funds is risky, and we may lose some or all of the principal amount of our investments. Any such loss could have a material adverse impact on our financial condition and results of operations.

Our funds make investments in companies that we do not control.

Investments by many of our funds include debt instruments and equity securities of companies that we do not control. These instruments and securities may be acquired by our funds through trading activities or through purchases of securities from the issuer. In addition, our control investing funds may acquire minority equity interests and may also dispose of a portion of their majority equity investments in portfolio companies over time in a manner that results in the funds retaining a minority investment. Those investments will be subject to the risk that the company in which the investment is made may make business, financial or management decisions with which we do not agree or that the majority stakeholders or the management of the company may take risks or otherwise act in a manner that does not serve our interests. If any of the foregoing were to occur, the values of the investments held by our funds could decrease and our financial condition, results of operations and cash flow could suffer as a result.

 

39


Table of Contents

Investments by our funds will in many cases rank junior to investments made by others.

In many cases, the companies in which our funds invest have indebtedness or equity securities, or may be permitted to incur indebtedness or to issue equity securities, that rank senior to our investment. By their terms, these instruments may provide that their holders are entitled to receive payments of dividends, interest or principal on or before the dates on which payments are to be made in respect of our investment. Also, in the event of insolvency, liquidation, dissolution, reorganization or bankruptcy of a company in which we hold an investment, holders of securities ranking senior to our investment would typically be entitled to receive payment in full before distributions could be made in respect of our investment. After repaying senior security holders, the company may not have any remaining assets to use for repaying amounts owed in respect of our investment. To the extent that any assets remain, holders of claims that rank equally with our investment would be entitled to share on an equal and ratable basis in distributions that are made out of those assets. Also, during periods of financial distress or following an insolvency, the ability of our funds to influence a company’s affairs and to take actions to protect their investment may be substantially less than that of those holding senior interests.

The due diligence process that we undertake in connection with investments by some of our funds may not reveal all facts that may be relevant in connection with an investment.

Before making investments in companies that we expect to control, we undertake a due diligence investigation of the target company. In conducting these investigations, we may be required to evaluate important and complex business, financial, tax, accounting, environmental and legal issues. Outside consultants, legal advisers, accountants and investment banks are often involved in the due diligence process in varying degrees depending on the type of investment. Nevertheless, the due diligence investigation that we carry out with respect to an investment opportunity may not reveal or highlight all relevant facts that may be necessary or helpful in evaluating the investment opportunity. Moreover, such an investigation will not necessarily result in the investment being successful.

Market values of publicly traded securities that are held as investments may be volatile.

The market prices of publicly traded securities held by some of our funds may be volatile and are likely to fluctuate due to a number of factors beyond our control, including actual or anticipated changes in the profitability of the issuers of such securities, general economic, social or political developments, changes in industry conditions, changes in government regulation, shortfalls in operating results from levels forecast by securities analysts, the general state of the securities markets and other material events, such as significant management changes, financings, refinancings, securities issuances, acquisitions and dispositions. Changes in the values of these investments may adversely affect our investment performance and our results of operations.

Volatility in the structured credit, leveraged loan and high yield bond markets may adversely affect the companies in which our funds are invested.

To the extent that companies in which our funds invest participate in the structured credit, leveraged loan and high yield bond markets, the results of their operations may suffer if such markets experience dislocations, illiquidity and volatility. In addition, to the extent that such marketplace events continue (or even worsen), this may have an adverse impact on the availability of credit to businesses generally and could lead to an overall weakening of the U.S. and global economies. Any continuing economic downturn could adversely affect the financial resources of our funds’ investments (in particular those investments that depend on credit from third parties or that otherwise participate in the credit markets) and their ability to make principal and interest payments on, or refinance, outstanding debt when due. In the event of such defaults, our funds could lose both invested capital in, and anticipated profits from, the affected portfolio companies.

 

40


Table of Contents

We enter into a significant number of side letter agreements with limited partners of certain of our funds, and the terms of these agreements could expose the general partners of the funds to additional risks and liabilities.

We regularly enter into side letter agreements with particular limited partners in the course of raising our funds. These side letters typically afford the affected limited partners assurance with respect to particular aspects of the operation of the fund. Given that these assurances often elaborate upon the provisions of the relevant fund’s partnership agreement, our affiliates could be exposed to additional risks, liabilities and obligations not contemplated in our funds’ partnership agreements.

Our funds may invest in companies that are highly leveraged, a fact that may increase the risk of loss associated with the investments.

Our funds may invest in companies whose capital structures involve significant leverage. These investments are inherently more sensitive to declines in revenues and to increases in expenses and interest rates. The leveraged capital structure of these companies increases the exposure of our funds to adverse economic factors such as downturns in the economy or deterioration in the condition of the portfolio company or its industry. Additionally, the securities acquired by our funds may be the most junior in what could be a complex capital structure, and thus subject us to the greatest risk of loss.

The use of leverage by our funds could have a material adverse effect on our financial condition, results of operation and cash flow.

Some of our funds use leverage (including through swaps and other derivatives) as part of their respective investment programs and may borrow a substantial amount of capital. The use of leverage poses a significant degree of risk and can enhance the magnitude of a significant loss in the value of the investment portfolio. The interest expense and other costs incurred in connection with such leverage may not be recovered by the appreciation in the value of any associated securities or bank debt, and will be lost – and the timing and magnitude of such losses may be accelerated or exacerbated – in the event of a decline in the market value of such securities or bank debt. In addition, such funds may be subject to margin calls in the event of a decline in the value of the posted collateral. Any of the foregoing circumstances could have a material adverse effect on our financial condition, results of operations and cash flow.

Changes in the debt financing markets may negatively impact the ability of our funds and their portfolio companies to obtain attractive financing for their investments and may increase the cost of such financing if it is obtained, leading to lower-yielding investments and potentially decreasing our incentive income and investment income.

The markets for debt financing remain contracted. Large commercial banks, which have traditionally provided such financing, have demanded higher interest rates, more restrictive covenants and generally more onerous terms (including posting additional collateral) in order to provide financing and in some cases are refusing to provide any financing that would have been readily obtained under credit conditions present several years ago.

If our funds are unable to obtain committed debt financing or can only obtain debt at an increased interest rate, such funds’ investment activities may be restricted and their profits may be lower than they would otherwise have achieved, either of which could lead to a decrease in the incentive and investment income earned by us. Similarly, the portfolio companies owned by our funds regularly utilize the corporate debt markets to obtain efficient financing for their operations. To the extent that the current credit markets have rendered such financing difficult or more expensive to obtain, the operating performance of those portfolio companies and therefore the investment returns on our funds may be negatively impacted. In addition, to the extent that the current markets make it difficult or impossible to

 

41


Table of Contents

refinance debt that is maturing in the near term, the relevant portfolio company may be unable to repay such debt at maturity and may be forced to sell assets, undergo a recapitalization or seek bankruptcy protection. Any of the foregoing circumstances could have a material adverse effect on our financial condition, results of operations and cash flow.

Our funds may face risks relating to undiversified investments.

We cannot give assurance as to the degree of diversification that will be achieved in any fund investments. Difficult market conditions or slowdowns affecting a particular asset class, geographic region or other category of investment could have a significant adverse impact on a fund if its investments are concentrated in that area, which would result in lower investment returns. Accordingly, a lack of diversification on the part of a fund could adversely affect a fund’s performance and, as a result, our financial condition and results of operations.

Risk management activities may adversely affect the returns on our funds’ investments.

When managing our exposure to market risks, we may (on our own behalf or on behalf of our funds) from time to time use forward contracts, options, swaps, caps, collars and floors or pursue other strategies or use other forms of derivative instruments to limit our exposure to changes in the relative values of investments that may result from market developments, including changes in prevailing interest rates, currency exchange rates and commodity prices. The success of any hedging or other derivative transactions generally will depend on our ability to correctly predict market changes, the degree of correlation between price movements of a derivative instrument and the position being hedged, the creditworthiness of the counterparty and other factors. As a result, while we may enter into a transaction in order to reduce our exposure to market risks, the transaction may result in poorer overall investment performance than if it had not been executed. Such transactions may also limit the opportunity for gain if the value of a hedged position increases.

The hedging of currency risk exposes our funds to other risks.

Although it is impossible to hedge against all currency risk, certain of our funds enter into hedging transactions in order to reduce the substantial effects of currency fluctuations on our cash flow and financial condition. These instruments may include foreign currency forward contracts, currency swap agreements and currency option contracts. Certain of our funds have entered into, and expect to continue to enter into, such hedging arrangements. While such hedging arrangements may reduce certain risks, such arrangements themselves may entail certain other risks. These arrangements may require the posting of cash collateral at a time when a fund has insufficient cash or illiquid assets such that the posting of the cash is either impossible or requires the sale of assets at prices that do not reflect their underlying value. Moreover, these hedging arrangements may generate significant transaction costs that reduce the returns generated by a fund. Thus, while our funds may benefit from the use of these hedging arrangements, changes in currency exchange rates (particularly unanticipated or significant changes) may result in poorer overall performance for those funds that hedge than if they had not entered into such hedging arrangements. Those funds are also exposed to the risk that their counterparties to hedging contracts will default on their obligations.

Risks Relating to Our Class A Units and This Offering

The large number of Class A units eligible for public sale could depress the market price of our Class A units.

The market price of our Class A units could decline as a result of sales of a large number of our Class A units in the market after this offering, and the perception that these sales could occur may also depress the market price of our Class A units. Based on 22,690,646 Class A units outstanding as of February 29, 2012, we will have 32,986,487 Class A units outstanding after this offering (or 34,530,863

 

42


Table of Contents

Class A units if the underwriters exercise in full their option to purchase additional units). This number includes all of the Class A units that are being sold in this offering, which may be resold immediately in the public market, unless they are held by our affiliates, as that term is defined in Rule 144 under the Securities Act.

Holders of approximately 21,586,941 Class A units that are traded on the GSTrUE OTC market have executed lock-up agreements with the underwriters pursuant to which they have agreed not to dispose of or hedge any Class A units or securities convertible into or exchangeable for Class A units or substantially similar securities, referred to collectively as the restricted securities, during the period from the date of this prospectus continuing through (1) with respect to all of such Class A unitholders’ restricted securities, the date that is 60 days after the date of this prospectus and (2) solely with respect to one half of such Class A unitholder’s restricted securities, the date that is 120 days after the date of this prospectus, in each case, without the prior written consent of the representatives of the underwriters. Among other customary exceptions, the restrictions on transfer described above are subject to exceptions that permit a Class A unitholder to transfer its Class A units:

 

  Ÿ  

if such Class A units were acquired in this offering or on the open market after this offering;

 

  Ÿ  

to us;

 

  Ÿ  

following the commencement of a tender or exchange offer for Class A units that is subject to the provisions of the Exchange Act by a third party not affiliated with us; or

 

  Ÿ  

in connection with any acquisition, sale or merger of us with an unaffiliated third party in which all of the holders of Class A units are entitled to participate.

In addition, our directors and executive officers (which includes our principals), other employees and certain other investors hold Oaktree Operating Group units through OCGH and, subject to certain restrictions, have the right to exchange their vested OCGH units for, at the option of our board of directors, Class A units, an equivalent amount of cash based on then-prevailing market prices, other consideration of equal value or any combination of the foregoing in accordance with the terms of the exchange agreement. After giving effect to the consummation of this offering, there will be 117,861,776 OCGH units outstanding (or, if the underwriters exercise in full their option to purchase additional Class A units, 116,317,400 OCGH units outstanding). See “Certain Relationships and Related Party Transactions—Exchange Agreement.” Our directors and executive officers also hold a small number of Class A units. Our directors and executive officers have executed lock-up agreements with the underwriters pursuant to which each has agreed not to dispose of or hedge any of such OCGH units, any Class A units or securities convertible into or exchangeable for such OCGH units or Class A units or substantially similar securities, or to exercise their rights to exchange their Oaktree Operating Group units for Class A units, during the period from the date of this prospectus continuing through the date that is 180 days after the date of this prospectus, without the prior written consent of the representatives of the underwriters. Among other customary exceptions, these restrictions on transfer described above are subject to exceptions that permit a Class A unitholder to transfer Class A units:

 

  Ÿ  

if such Class A units were acquired in this offering or on the open market after this offering, provided that such transactions do not require a public filing;

 

  Ÿ  

to us, provided that such transactions do not require a public filing;

 

  Ÿ  

following the commencement of a tender or exchange offer for Class A units that is subject to the provisions of the Exchange Act by a third party not affiliated with us; or

 

  Ÿ  

in connection with any acquisition, sale or merger of us with an unaffiliated third party in which all of the holders of Class A units are entitled to participate.

With respect to all other holders of OCGH units, we and OCGH have agreed with the underwriters not to permit any disposition of any OCGH units owned by such holders, or any exchange

 

43


Table of Contents

of OCGH units owned by them into Class A units, during the period from the date of this prospectus continuing through the date that is 180 days after the date of this prospectus, without the prior written consent of the representatives of the underwriters. The foregoing restrictions on transfer and exchange are subject to customary exceptions.

Each of the restricted periods described in the preceding three paragraphs will be automatically extended if: (1) during the last 17 days of such restricted period, we issue an earnings release or announce material news or a material event; or (2) prior to the expiration of such restricted period, we announce that we will release earnings results during the 15-day period following the last day of such period, in which case the restrictions for such period described in the preceding paragraphs will continue to apply until the expiration of the 18-day period beginning on the issuance of the earnings release of the announcement of the material news or material event.

In addition to the lock-up arrangements with the underwriters described above, pursuant to an amendment to our operating agreement adopted in connection with this offering, all holders of Class A units that are traded on the GSTrUE OTC market that have not executed a lock-up agreement with the underwriters described above are prohibited from transferring such Class A units during the period from the date of the prospectus continuing through the date 120 days after the date of this prospectus; provided, however that the foregoing restrictions do not apply to any Class A units acquired in this offering or on the open market after this offering.

Lastly, following the 180-day period described above, each of our directors, officers and other employees may be permitted to transfer up to one third of their then-vested Class A units or exchange their then-vested OCGH units during each successive 12-month period; provided, however, that our Chairman may be permitted to sell up to an additional 15% of his holdings during the first 24-month period.

The following table sets forth the number of Class A units and the applicable date that they will be available for sale into the public market:

 

Date Available for Sale into Public Markets

   Number of
Class A Units
 

On the date of this prospectus (after giving effect to this offering)

     11,250,000   

Beginning 60 days (subject to extension) after the date of this prospectus

     10,793,470   

Beginning 90 days after the date of this prospectus

     10,000   

Beginning 120 days (subject to extension) after the date of this prospectus

     10,903,470   

At various times beginning 180 days after the date of this prospectus

     29,547   

Sales of our Class A units as restrictions end may make it more difficult for us to sell equity securities at a time and at a price that we deem appropriate. These sales also could cause the price of our Class A units to fall and make it more difficult for you to sell Class A units held by you.

We also may issue our Class A units from time to time as consideration for future acquisitions and investments. If any such acquisition or investment is significant, the number of Class A units that we issue may in turn be significant. In addition, we may also grant registration rights covering Class A units issued in connection with any such acquisitions and investments.

In addition, we may issue 19,973,952 Class A units or OCGH units from time to time under our 2011 Plan as well as Class A units or OCGH units that become available under our 2011 Plan pursuant to provisions in the 2011 Plan that automatically increase the Class A units or OCGH units available for future issuance. The units granted under the 2011 Plan may be subject to vesting and forfeiture provisions. Any vesting terms will be set by a committee, to be appointed by our board of directors, in its discretion. Additional issuances of Class A units or OCGH units under the 2011 Plan may dilute the holdings of our existing unitholders, reduce the market price of our Class A units or both.

 

44


Table of Contents

There is no existing public market for our Class A units, and we do not know if one will develop, which could impede the ability of our Class A unitholders to sell their Class A units and depress the market price of our Class A units.

Prior to this offering, our Class A units have traded on a private over-the-counter market for Tradable Unregistered Equity Securities developed by Goldman, Sachs & Co., referred to as the GSTrUE OTC market, and, as such, there has not been a public market for our Class A units. There has not been an active trading market for any meaningful volume of our Class A units on the GSTrUE OTC market. We cannot predict the extent to which investor interest in our company will lead to the development of an active trading market on the NYSE or otherwise or how liquid that market might become. If an active trading market does not develop, our Class A unitholders may have difficulty selling their Class A units. The initial public offering price for our Class A units will be determined by negotiations between us and the underwriters and may not be indicative of prices that will prevail in the open market following the offering. See “Underwriting.” Consequently, our Class A unitholders may not be able to sell our Class A units at prices equal to or greater than the price they paid in the offering.

The market price and trading volume of our Class A units has been and may continue to be volatile, which could result in rapid and substantial losses for our Class A unitholders.

Our Class A units have historically traded on the GSTrUE OTC market under the ticker symbol “OAKTRZ.” Our Class A units began trading on May 22, 2007. The GSTrUE OTC market is limited to institutional investors who are both qualified purchasers (as such term is defined for purposes of the Investment Company Act) and qualified institutional buyers (as such term is defined for purposes of the Securities Act). Prior to the completion of this offering, we will cease all trading on the GSTrUE OTC market.

During the period beginning on January 1, 2009 and ending on March 22, 2012, the trading price of our Class A units ranged between $12.50 and $52.00 per Class A unit. However, historically, there has not been an active trading market for our Class A units on the GSTrUE OTC market, and only a limited number of investors have registered to participate on the GSTrUE OTC market. Moreover, the trading volume for our Class A units on the GSTrUE OTC market has historically been limited, and during some periods, nonexistent. As a result, historical prices of our Class A units on the GSTrUE OTC market may not be indicative of our trading prices or volatility of our Class A units in the future.

Even if an active U.S. trading market for our Class A units develops upon the completion of this offering, the market price of our Class A units may be highly volatile and could be subject to wide fluctuations. In addition, the trading volume in our Class A units may fluctuate and cause significant price variations to occur. If the market price of our Class A units declines significantly, you may be unable to sell your Class A units at an attractive price, if at all. The market price of our Class A units may fluctuate or decline significantly in the future. Some of the factors that could negatively affect the price of our Class A units or result in fluctuations in the price or trading volume of our Class A units include:

 

  Ÿ  

variations in our quarterly operating results or distributions, which may be substantial;

 

  Ÿ  

our policy of taking a long-term perspective on making investment, operational and strategic decisions, which is expected to result in significant and unpredictable variations in our quarterly returns;

 

  Ÿ  

failure to meet analysts’ earnings estimates;

 

  Ÿ  

publication of research reports about us or the investment management industry or the failure of securities analysts to cover our Class A units after this offering;

 

  Ÿ  

additions or departures of key management personnel;

 

 

45


Table of Contents
  Ÿ  

adverse market reaction to any indebtedness we may incur or securities we may issue in the future;

 

  Ÿ  

changes in market valuations of similar companies;

 

  Ÿ  

speculation in the press or investment community;

 

  Ÿ  

changes or proposed changes in laws or regulations or differing interpretations thereof affecting our business or enforcement of these laws and regulations or announcements relating to these matters;

 

  Ÿ  

a lack of liquidity in the trading of our Class A units;

 

  Ÿ  

adverse publicity about the asset management industry generally or individual scandals, specifically; and

 

  Ÿ  

general market and economic conditions.

If we fail to maintain effective internal controls over our financial reporting in the future, the accuracy and timing of our financial reporting may be adversely affected.

Preparing our consolidated financial statements involves a number of complex manual and automated processes, which are dependent on individual data input or review and require significant management judgment. One or more of these elements may result in errors that may not be detected and could result in a material misstatement of our consolidated financial statements.

The Sarbanes-Oxley Act requires, among other things, that as a publicly traded company we maintain effective internal control over financial reporting and disclosure controls and procedures. We have not previously been required to comply with these requirements, including the internal control evaluation and certification requirements of Section 404 of that statute, and we will not be required to comply with all of those requirements until after we have been subject to the reporting requirements of the Exchange Act for a specified period of time. Accordingly, we do not have in place internal controls over financial reporting systems that comply with Section 404. The internal control evaluation required by Section 404 will divert internal resources and will take a significant amount of time, effort and expense to complete. If it is determined that we are not in compliance with Section 404, we will be required to implement remedial procedures and re-evaluate our internal control over financial reporting. We will experience higher than anticipated operating expenses as well as higher independent auditor and consulting fees during the implementation of these changes and thereafter. Further, we may need to hire additional qualified personnel in order for us to comply with Section 404.

In August 2011 and in November 2011, we determined that, for certain reporting periods in 2009, 2010 and 2011, our consolidated statement of cash flows needed to be corrected for amounts related to distributions to non-controlling redeemable interests in consolidated funds, purchases of securities and proceeds from maturities and sale of securities. These revisions had no impact on the net change in cash and cash-equivalents as previously reported. The errors arose from accrual and elimination adjustments that were made in consolidating the cash flows of the funds. The errors were mechanical in nature and not the result of a misapplication of accounting guidance. In connection with making these revisions, we determined in August 2011 that we had a significant deficiency related to policies, procedures and controls associated with the reporting and classification of the consolidated funds’ cash activities in our consolidated cash flow statement. A significant deficiency is a deficiency, or a combination of deficiencies, in internal control over financial reporting that is less severe than a material weakness yet important enough to merit attention by those responsible for oversight of a company’s financial reporting. In the third quarter of 2011, we developed and implemented a remediation plan designed to address this deficiency. The remediation plan includes a reconciliation control between the distributions to non-controlling redeemable interests as reflected in our consolidated cash flow statement to the overall rollforward of non-controlling redeemable interests in

 

46


Table of Contents

consolidated funds. We also enhanced and formalized our overall reconciliation between the consolidated cash flow statement and the consolidating files used to aggregate the individual fund activities. The deficiency was fully remediated based on testing of the revised internal control procedures as part of the preparation and review of the consolidated statement of cash flows for the financial year ended December 31, 2011.

If we are unable to implement any necessary changes effectively or efficiently, our operations, financial reporting or financial results could be adversely affected, and we could obtain an adverse report on internal controls from our independent registered public accountants. In particular, if we are not able to implement the requirements of Section 404 in a timely manner or with adequate compliance, our independent registered public accountants may not be able to certify as to the effectiveness of our internal control over financial reporting. Matters impacting our internal controls may cause us to be unable to report our financial information on a timely basis and thereby subject us to adverse regulatory consequences, including sanctions by the SEC, or violations of applicable stock exchange listing rules. Moreover, if a material misstatement occurs in the future, we may need to restate our financial results and there could be a negative reaction in the financial markets due to a loss of investor confidence in us and the reliability of our financial statements. Confidence in the reliability of our financial statements is also likely to suffer if our independent registered public accounting firm reports a material weakness in our internal control over financial reporting. This could materially adversely affect us and lead to a decline in the market price of our units.

The tax attributes of our Class A Units may cause mutual funds to limit or reduce their holdings of Class A Units.

U.S. mutual funds that are treated as regulated investment companies, or RICs, for U.S. federal income tax purposes are required, among other things, to distribute at least 90% of their taxable income to their shareholders in order to maintain their favorable U.S. income tax status. RICs are required to meet this distribution requirement regardless of whether their investments generate cash distributions equal to their taxable income. Accordingly, these investors have a strong incentive to invest in securities in which the amount of cash generated approximates the amount of taxable income recognized. Our Class A unitholders, however, are frequently allocated an amount of taxable income that exceeds the amount of cash we distribute to them. This may make it difficult for RICs to maintain a meaningful portion of their portfolio in our Class A units and may force those RICs that do hold our Class A units to sell all or a portion of their holdings. These actions could increase the supply of, and reduce the demand for, our Class A units, which could cause the price of our Class A units to decline.

The market price of our Class A units may decline due to the large number of Class A units eligible for future issuance upon the exchange of OCGH units.

In connection with the consummation of our May 2007 Restructuring, each of our owners prior to the May 2007 Restructuring exchanged his, her or its interests in our business for units in OCGH. Subject to certain restrictions, each holder of units in OCGH has the right to exchange his or her vested units for, at the option of our board of directors, Class A units, an equivalent amount of cash based on then-prevailing market prices, other consideration of equal value or any combination of the foregoing. The Class A units issued upon such exchanges would be “restricted securities,” as defined in Rule 144 under the Securities Act, unless we register such issuances. The units in OCGH that our employees received through the May 2007 Restructuring have fully vested. However, 20% of such units remain subject to a lock-up that expires on July 10, 2012. The units in OCGH held by certain institutional investors that owned interests in OCM prior to the 2007 Private Offering are fully vested but are subject to a five-year lock-up that is released 20% per year beginning July 10, 2008. In addition, the OCGH units that we grant under the 2011 Plan contain vesting provisions, the length of which has been and will continue to be determined by us at our discretion. OCGH units granted under our 2007 Oaktree Capital Group Equity Incentive Plan, or the 2007 Plan, on or prior to January 2008 are also subject to a lock-up that expires slightly over six months after

 

47


Table of Contents

the date that such units vest. Accordingly, subject to the other lock-up and transfer restriction arrangements described under “Description of Our Units” and “Units Eligible For Future Sale,” 123,321,137 Class A units will be available to be sold by December 31, 2012, and a substantial number of additional units are expected to be available to be sold in the future by the OCGH unitholders. OCGH has the right to waive such vesting and lock-up periods in its discretion at any time.

The market price of our Class A units could decline as a result of sales of a large number of Class A units issuable upon exchange of OCGH units. These sales, or the possibility that these sales may occur, may also make it more difficult for us to sell equity securities in the future at a time and at a price that we deem appropriate.

Additional issuances of units under our 2011 Plan may dilute the holdings of our existing unitholders, reduce the market price of our Class A units or both. Additionally, our operating agreement authorizes us to issue an unlimited number of additional units and options, rights, warrants and appreciation rights relating to such units for consideration or for no consideration and on terms and conditions established by our board of directors in its sole discretion without the approval of Class A unitholders. These additional securities may be used for a variety of purposes, including future offerings to raise additional capital, acquisitions and employee benefit plans.

We are a “controlled company” within the meaning of the NYSE listing standards and, as a result, will qualify for, and intend to rely on, exemptions from certain corporate governance requirements.

Because our principals will continue to own units representing more than 50% of our voting power after giving effect to this offering, we will be considered a “controlled company” for the purposes of the NYSE listing requirements. As such, we may elect not to comply with certain NYSE corporate governance requirements which may include one or more of the following: that a majority of our board of directors consist of independent directors, that we have a compensation committee that is composed entirely of independent directors with a written charter addressing the committee’s purpose and responsibilities and that we have a nominating and corporate governance committee that is composed entirely of independent directors with a written charter addressing the committee’s purpose and responsibilities. In addition, we will not be required to hold annual meetings of our unitholders. Accordingly, you will not have the same protections afforded to shareholders of companies that are subject to all of the corporate governance requirements of the NYSE. See “Management—Controlled Company Exemption.”

We cannot assure you that our intended quarterly distributions will be paid each quarter or at all.

We intend to distribute substantially all of the excess of our share of distributable earnings, net of income taxes, as determined by our board of directors after taking into account factors it deems relevant, such as, but not limited to, working capital levels, known or anticipated cash needs, business and investment opportunities, general economic and business conditions, our obligations under our debt instruments or other agreements, our compliance with applicable laws, the level and character of taxable income that flows through to our Class A unitholders, the availability and terms of outside financing, the possible repurchase of our Class A units in open market transactions, in privately negotiated transactions or otherwise, providing for future distributions to our Class A unitholders and growing our capital base.

We are not currently restricted by any contract from making distributions to our unitholders, although certain of our subsidiaries are bound by credit agreements that contain certain restricted payment or other covenants, which may have the effect of limiting the amount of distributions that we receive from our subsidiaries. In addition, we are not permitted to make a distribution under Section 18-607 of the Delaware Limited Liability Company Act if, after giving effect to the distribution, our liabilities would exceed the fair value of our assets.

 

48


Table of Contents

Distributions to our Class A unitholders will be funded by our share of the Oaktree Operating Group’s distributions. To measure our earnings for purposes of, among other things, assisting in the determination of distributions from the Oaktree Operating Group entities to us, we utilize distributable earnings, a supplemental non-GAAP performance measure derived from our segment results, which excludes the effects of the consolidated funds.

The declaration, payment and determination of the amount of our quarterly distribution, if any, will be at the sole discretion of our board of directors, which may change our distribution policy at any time. Our operating agreement provides that so long as our principals, or their successors or affiliated entities (other than us or our subsidiaries), including OCGH, collectively hold, directly or indirectly, at least 10% of the aggregate outstanding Oaktree Operating Group units, our manager, which is 100% owned by our principals, will be entitled to designate all the members of our board of directors. As a result, Class A unitholders will not have the power to elect the board of directors as long as the Oaktree control condition is satisfied. Moreover, our board of directors may have interests that conflict with the interests of the Class A unitholders because the members of the board of directors and the persons that control our manager do not hold their economic interests in the Oaktree Operating Group through OCG. We cannot assure you that any distributions, whether quarterly or otherwise, will or can be paid.

If we reduce or cease to make distributions on our Class A units, the value of our Class A units may significantly decrease.

Risks Relating to Our Organization and Structure

If we or any of our funds were deemed an investment company under the Investment Company Act, applicable restrictions could make it impractical for us to continue our business or such funds as contemplated and could have a material adverse effect on our business.

A person will generally be deemed to be an “investment company” for purposes of the Investment Company Act if:

 

  Ÿ  

it is or holds itself out as being engaged primarily, or proposes to engage primarily, in the business of investing, reinvesting or trading in securities; or

 

  Ÿ  

absent an applicable exemption, it owns or proposes to acquire investment securities having a value exceeding 40% of the value of its total assets (exclusive of U.S. government securities and cash items) on an unconsolidated basis.

We believe that we are engaged primarily in the business of providing asset management services and not primarily in the business of investing, reinvesting or trading in securities. We also believe that the primary source of income from our business is properly characterized as income earned in exchange for the provision of services. We hold ourselves out as an asset management firm and do not propose to engage primarily in the business of investing, reinvesting or trading in securities. Further, because we believe that the capital interests of the general partners of our funds in their respective funds are neither securities nor investment securities for purposes of the Investment Company Act, we believe that less than 40% of our total assets (exclusive of U.S. government securities and cash items) on an unconsolidated basis are comprised of assets that could be considered investment securities. Accordingly, we do not believe that we are an investment company under the Investment Company Act.

The Investment Company Act and the rules thereunder contain detailed parameters for the organization and operation of investment companies. Among other things, the Investment Company Act and the rules thereunder limit or prohibit transactions with affiliates, impose limitations on the issuance of debt and equity securities, generally prohibit the issuance of options and impose certain governance requirements. We intend to conduct our operations so that we will not be deemed to be an

 

49


Table of Contents

investment company under the Investment Company Act. Furthermore, we operate our funds (other than Oaktree Finance, LLC) so that they are not deemed to be investment companies that are required to be registered under the Investment Company Act. If anything were to happen that would cause us to be deemed to be an investment company under the Investment Company Act or that would require us to register our funds (other than Oaktree Finance, LLC) under the Investment Company Act, requirements imposed by the Investment Company Act, including limitations on capital structure, ability to transact business with affiliates and ability to compensate senior employees, could make it impractical for us to continue our business or the funds as currently conducted, impair the agreements and arrangements between and among OCGH, us, our funds and our senior management, or any combination thereof, and materially adversely affect our business, financial condition and results of operations. In addition, we may be required to limit the amount of investments that we make as a principal or otherwise conduct our business in a manner that does not subject us to the registration and other requirements of the Investment Company Act.

Our Class A unitholders do not elect our manager and have limited ability to influence decisions regarding our business, and our principals are able to determine the outcome of any matters submitted to a vote of unitholders.

Our operations and activities are managed by our board of directors. So long as the Oaktree control condition is satisfied, our manager, Oaktree Capital Group Holdings GP, LLC, which is owned by our principals, will be entitled to designate all the members of our board of directors and to remove or replace any director (or our entire board of directors) at any time. Accordingly, our principals will be able to control our management and affairs. Our Class A unitholders do not elect our manager.

While our Class A units and Class B units generally vote together as a single class on the limited matters submitted to a vote of unitholders, including certain amendments of our operating agreement, our operating agreement does not obligate us to hold annual meetings. Accordingly, our Class A unitholders have only limited voting rights on matters affecting our business and therefore limited ability to influence decisions regarding our business. In addition, through their control of our Class B units held by OCGH, our principals, with a 98.26% voting interest as of February 29, 2012, are able to determine the outcome of any matter that our board of directors does submit to a vote.

Our principals’ control of our manager and of the combined voting power of our units and certain provisions of our operating agreement could delay or prevent a change of control.

As of February 29, 2012, our principals control 98.26% of the combined voting power of our units through their control of OCGH. In addition, our principals have the ability to determine the composition of our board of directors through their control of our manager. Our principals are able to appoint and remove our directors and change the size of our board of directors, are able to determine the outcome of all matters requiring unitholder approval, are able to cause or prevent a change of control of our company and can preclude any unsolicited acquisition of our company. In addition, provisions in our operating agreement make it more difficult and expensive for a third party to acquire control of us even if a change of control would be beneficial to the interests of our Class A unitholders. For example, our operating agreement provides that only our board of directors may call meetings and authorizes the issuance of preferred units in us that could be issued by our board of directors to thwart a takeover attempt. The control of our manager and voting power by our principals and these provisions of our operating agreement could delay or prevent a change of control and thereby deprive Class A unitholders of an opportunity to receive a premium for their Class A units as part of a sale of our company and might ultimately affect the market price of our Class A units.

 

50


Table of Contents

Our principals and executive officers do not hold their economic interest in the Oaktree Operating Group through us, which may give rise to conflicts of interest, and it will be difficult for a Class A unitholder to successfully challenge a resolution of a conflict of interest by us.

As of February 29, 2012, our principals are entitled to approximately 49.36% of the economic returns of the Oaktree Operating Group. Because they do not hold this economic interest through us, our principals may have interests that conflict with those of the holders of Class A units. For example, our principals may have different tax positions from us, which could influence their decisions regarding whether and when to dispose of assets and whether and when to incur new or refinance existing indebtedness, especially in light of the existence of the tax receivable agreement. In addition, the structuring of future transactions may take into consideration the principals’ and employees’ tax considerations even where no similar benefit would accrue to us and the Class A unitholders.

Any resolution or course of action taken by our directors or their affiliates with respect to an existing or potential conflict of interest involving OCGH, our directors or their respective affiliates is permitted and deemed approved by the Class A unitholders and does not constitute a breach of our operating agreement or any duty (including any fiduciary duty) if the course of action is (1) approved by the vote of unitholders representing a majority of the total votes that may be cast by disinterested parties, (2) on terms no less favorable to us, our subsidiaries or our unitholders than those generally being provided to or available from unrelated third parties, (3) fair and reasonable to us, taking into account the totality of the relationships among the parties involved, or (4) approved by a majority of our directors who are not employees of us, our subsidiaries or any of our affiliates controlled by our principals, who we refer to as our “outside directors.” If our board of directors determines that any resolution or course of action satisfies either (2) or (3) above, then it will be presumed that such determination was made in good faith and a Class A unitholder seeking to challenge our directors’ determination would bear the burden of overcoming such presumption. This is different from the situation with Delaware corporations, where a conflict resolution by an interested party would be presumed to be unfair and the interested party would have the burden of demonstrating that the resolution was fair.

As noted above, if our board of directors obtains the approval of a majority of our outside directors for any given action, the resolution will be conclusively deemed not a breach by our board of directors of any duties it may owe to us or our Class A unitholders. This is different from the situation with Delaware corporations, where the approval of outside directors may, in certain circumstances, merely shift the burden of demonstrating unfairness to the plaintiff. Potential conflicts of interest may be resolved by our outside directors even if they hold interests in us or our funds or are otherwise affected by the decision or action that they are approving. If an investor chooses to purchase a Class A unit, it will be treated as having consented to the provisions set forth in our operating agreement, including provisions regarding conflicts of interest situations that, in the absence of such provisions, might be considered a breach of fiduciary or other duties under applicable state law. As a result, Class A unitholders will, as a practical matter, not be able to successfully challenge an informed decision by our outside directors.

Our operating agreement contains provisions that substantially limit remedies available to our Class A unitholders for actions that might otherwise result in liability for our officers, directors, manager or Class B unitholder.

While our operating agreement provides that our officers and directors have fiduciary duties equivalent to those applicable to officers and directors of a Delaware corporation under the Delaware General Corporation Law, or DGCL, the agreement also provides that our officers and directors are liable to us or our unitholders for an act or omission only if such act or omission constitutes a breach of the duties owed to us or our unitholders, as applicable, by any such officer or director and such breach is the result of willful malfeasance, gross negligence, the commission of a felony or a material violation of law, in each case, that has, or could reasonably be expected to have, a material adverse effect on

 

51


Table of Contents

us or fraud. Moreover, we have agreed to indemnify each of our directors and officers, to the fullest extent permitted by law, against all expenses and liabilities (including judgments, fines, penalties, interest, amounts paid in settlement with our approval and counsel fees and disbursements) arising from the performance of any of their obligations or duties in connection with their service to us, including in connection with any civil, criminal, administrative, investigative or other action, suit or proceeding to which any such person may be made party by reason of being or having been one of our directors or officers, except for any expenses or liabilities that have been finally judicially determined to have arisen primarily from acts or omissions that violated the standard set forth in the preceding sentence. Furthermore, our operating agreement provides that OCGH will not have any liability to us or our other unitholders for any act or omission and is indemnified in connection therewith.

Our manager, whose only role is to appoint members of our board of directors so long as the Oaktree control condition is satisfied, does not owe any duties to us or our Class A unitholders. We have agreed to indemnify our manager in the same manner as our directors and officers described above.

Under our operating agreement, we, our board of directors or our manager are entitled to take actions or make decisions in its “sole discretion” or “discretion” or that it deem “necessary or appropriate” or “necessary or advisable.” In those circumstances, we, our board of directors or our manager are entitled to consider only such interests and factors as it desires, including our own or our directors’ interests, and neither it nor our board of directors have any duty or obligation (fiduciary or otherwise) to give any consideration to any interest of or factors affecting us or any Class A unitholders, and neither we nor our board of directors will be subject to any different standards imposed by our operating agreement, the Delaware Limited Liability Company Act, or the Act, or under any other law, rule or regulation or in equity, except that we must act in good faith at all times. These modifications of fiduciary duties are expressly permitted by Delaware law. These modifications are detrimental to the Class A unitholders because they restrict the remedies available to Class A unitholders for actions that without those limitations might constitute breaches of duty (including fiduciary duty).

The control of our manager may be transferred to a third party without unitholder consent.

Our manager may transfer its manager interest to a third party in a merger or consolidation, in a transfer of all or substantially all of its assets or otherwise without the consent of our unitholders. Furthermore, our principals may sell or transfer all or part of their interests in our manager without the approval of our unitholders. A new manager could have a different investment philosophy or use its control of our board of directors to make changes to our business that materially affect our funds, our results of operations or our financial condition.

Our ability to make distributions to our Class A unitholders may be limited by our holding company structure, applicable provisions of Delaware law, contractual restrictions and the terms of any senior securities we may issue in the future.

We are a limited liability holding company and have no material assets other than the ownership of our interests in the Oaktree Operating Group held through the Intermediate Holding Companies. We have no independent means of generating revenues. Accordingly, to the extent we decide to make distributions to our Class A unitholders, we will cause the Oaktree Operating Group to make distributions to its unitholders, including the Intermediate Holding Companies, to fund any distributions we may declare on the Class A units. When the Oaktree Operating Group makes such distributions, all holders of Oaktree Operating Group units are entitled to receive pro rata distributions based on their ownership interests in the Oaktree Operating Group.

The declaration and payment of any future distributions will be at the sole discretion of our board of directors, and we may at any time modify our approach with respect to the proper metric for determining cash flow available for distribution. Our board of directors will take into account factors it deems relevant, such as, but not limited to, working capital levels, known or anticipated cash needs,

 

52


Table of Contents

business and investment opportunities, general economic and business conditions, our obligations under our debt instruments or other agreements, our compliance with applicable laws, the level and character of taxable income that flows through to our Class A unitholders, the availability and terms of outside financing, the possible repurchase of our Class A units in open market transactions, in privately negotiated transactions or otherwise, providing for future distributions to our Class A unitholders and growing our capital base. Under the Act, we may not make a distribution to a member if after the distribution all our liabilities, other than liabilities to members on account of their limited liability company interests and liabilities for which the recourse of creditors is limited to specific property of the limited liability company, would exceed the fair value of our assets. If we were to make such an impermissible distribution, any member who received a distribution and knew at the time of the distribution that the distribution was in violation of the Act would be liable to us for three years for the amount of the distribution. In addition, the Oaktree Operating Group’s cash flow may be insufficient to enable it to make required minimum tax distributions to holders of its units, in which case the Oaktree Operating Group may have to borrow funds or sell assets and thus our liquidity and financial condition could be materially adversely affected. Our operating agreement contains provisions authorizing the issuance of preferred units in us by our board of directors at any time without unitholder approval.

Furthermore, by paying cash distributions rather than investing that cash in our business, we risk slowing the pace of our growth, or not having a sufficient amount of cash to fund our operations, new investments or unanticipated capital expenditures, should the need arise.

We are required to pay the OCGH unitholders for most of the tax benefits we realize as a result of the tax basis step-up we receive in connection with the sales by the OCGH unitholders of interests held in OCGH.

Subject to certain restrictions, each OCGH unitholder has the right to exchange his or her vested OCGH units for, at the option of our board of directors, Class A units, an equivalent amount of cash based on then-prevailing market prices, other consideration of equal value or any combination of the foregoing. In the event of an exchange, our Intermediate Holding Companies will deliver, at the option of our board of directors, our Class A units on a one-for-one basis, an equivalent amount of cash based on then-prevailing market prices, other consideration of equal value or any combination of the foregoing in exchange for the applicable OCGH unitholder’s OCGH units pursuant to an exchange agreement. These exchanges are expected to result in increases in the tax depreciation and amortization deductions, as well as an increase in the tax basis of other assets, of certain of the Oaktree Operating Group entities that otherwise would not have been available. These increases in tax depreciation and amortization deductions, as well as the tax basis of other assets, may reduce the amount of tax that Oaktree Holdings, Inc. and Oaktree AIF Holdings, Inc. would otherwise be required to pay in the future, although the Internal Revenue Service, or IRS, may challenge all or part of the increased deductions and tax basis increase, and a court could sustain such a challenge.

Oaktree Holdings, Inc. and Oaktree AIF Holdings, Inc. have entered into a tax receivable agreement with the OCGH unitholders that provides for the payment by Oaktree Holdings, Inc. and Oaktree AIF Holdings, Inc. to the OCGH unitholders of 85% of the amount of tax savings, if any, that they actually realize (or are deemed to realize in the case of an early termination payment by Oaktree Holdings, Inc. or Oaktree AIF Holdings, Inc. or a change of control, as discussed below) as a result of these increases in tax deductions and tax basis of entities owned by Oaktree Holdings, Inc. and Oaktree AIF Holdings, Inc. The payments that Oaktree Holdings, Inc. and Oaktree AIF Holdings, Inc. may make to the OCGH unitholders could be material in amount.

Although we are not aware of any issue that would cause the IRS to challenge a tax basis increase, the OCGH unitholders will not reimburse Oaktree Holdings, Inc. or Oaktree AIF Holdings, Inc. for any payments that have been previously made under the tax receivable agreement. As a result, in certain circumstances, payments could be made to the OCGH unitholders under the tax receivable agreement in

 

53


Table of Contents

excess of Oaktree Holdings, Inc.’s and Oaktree AIF Holdings, Inc.’s cash tax savings. Their ability to achieve benefits from any tax basis increase, and the payments to be made under the tax receivable agreement, will depend upon a number of factors, including the timing and amount of our future income.

In addition, the tax receivable agreement provides that, upon a merger, asset sale or other form of business combination or certain other changes of control, Oaktree Holdings, Inc.’s and Oaktree AIF Holdings, Inc.’s (or their successors’) obligations with respect to exchanged units (whether exchanged before or after the change of control) would be based on certain assumptions, including that they would have sufficient taxable income to fully utilize the deductions arising from the increased tax deductions and tax basis and other benefits related to entering into the tax receivable agreement.

Risks Relating to United States Taxation

Our structure involves complex provisions of U.S. federal income tax law for which no clear precedent or authority may be available and is subject to potential legislative, judicial or administrative change and differing interpretations, possibly on a retroactive basis.

The U.S. federal income tax treatment of Class A unitholders depends in some instances on determinations of fact and interpretations of complex provisions of U.S. federal income tax law for which no clear precedent or authority may be available. Our Class A unitholders should be aware that the U.S. federal income tax rules are constantly under review by persons involved in the legislative process, the IRS and UST, frequently resulting in revised interpretations of established concepts, statutory changes, revisions to regulations and other modifications and interpretations. The IRS pays close attention to the proper application of tax laws to partnerships. The present U.S. federal income tax treatment of an investment in our Class A units may be modified by administrative, legislative or judicial interpretation at any time, and any such action may affect investments and commitments previously made. Changes to the U.S. federal tax laws and interpretations thereof could make it more difficult or impossible to meet the qualifying income exception for us to be treated as a partnership for U.S. federal income tax purposes that is not taxable as a corporation, cause us to change our investments and commitments, affect the tax considerations of an investment in us and adversely affect an investment in our Class A units. For example, the U.S. Congress recently considered various legislative proposals to treat all or part of the capital gain and dividend income that is recognized by an investment partnership and allocable to a partner affiliated with the sponsor of the partnership (i.e., a portion of the incentive income) as ordinary income to such partner for U.S. federal income tax purposes. See “—The U.S. Congress has considered legislation that would have taxed certain income and gains at increased rates and may have precluded us from qualifying as a partnership for U.S. tax purposes. If any similar legislation were to be enacted and apply to us, the after-tax income and gain related to our business, as well as the market price of our Class A units, could be reduced.”

Our operating agreement permits our board of directors to modify our operating agreement from time to time, without the consent of our Class A unitholders, to address certain changes in U.S. federal income tax regulations, legislation or interpretation. In some circumstances, the revisions could have a material adverse impact on some or all Class A unitholders. Moreover, we apply certain assumptions and conventions in an attempt to comply with applicable rules and to report income, gain, deduction, loss and credit to Class A unitholders in a manner that reflects such Class A unitholders’ beneficial ownership of partnership items, taking into account variation in ownership interests during each taxable year because of trading activity. However, those assumptions and conventions may not be in compliance with all aspects of applicable tax requirements. It is possible that the IRS will assert successfully that the conventions and assumptions used by us do not satisfy the technical requirements of the Code or UST regulations and could require that items of income, gain, deductions, loss or credit, including interest deductions, be adjusted, reallocated or disallowed in a manner that adversely affects Class A unitholders.

 

54


Table of Contents

If we were treated as a corporation for U.S. federal income tax or state tax purposes, then our distributions to our Class A unitholders would be substantially reduced and the value of our Class A units would be adversely affected.

The value of our Class A unitholders’ investment in us depends to a significant extent on our being treated as a partnership for U.S. federal income tax purposes, which requires that 90% or more of our gross income for every taxable year consist of qualifying income, as defined in Section 7704 of the Code, and that we not be required to be registered under the Investment Company Act. Qualifying income generally includes dividends, interest, capital gains from the sale or other disposition of stocks and securities and certain other forms of investment income. We may not meet these requirements or current law may change so as to cause us, in either event, to be treated as a corporation for U.S. federal income tax purposes or otherwise subject to U.S. federal income tax. Moreover, the anticipated after-tax benefit of an investment in our Class A units depends largely on our being treated as a partnership for U.S. federal income tax purposes. We have not requested, and do not plan to request, a ruling from the IRS on this or any other matter affecting us.

If we were treated as a corporation for U.S. federal income tax purposes, we would pay U.S. federal income tax on our taxable income at the corporate tax rate. Distributions to Class A unitholders would generally be taxed again as corporate distributions, and no income, gains, losses, deductions or credits would flow through to them. Because a tax would be imposed upon us as a corporation, our distributions to Class A unitholders would be substantially reduced, likely causing a substantial reduction in the value of our Class A units.

Current law may change, causing us to be treated as a corporation for U.S. federal or state income tax purposes or otherwise subjecting us to entity-level taxation. See “—The U.S. Congress has considered legislation that would have taxed certain income and gains at increased rates and may have precluded us from qualifying as a partnership for U.S. tax purposes. If any similar legislation were to be enacted and apply to us, the after-tax income and gain related to our business, as well as the market price of our Class A units, could be reduced.” For example, certain states are evaluating ways to subject partnerships to entity-level taxation through the imposition of state income, franchise or other forms of taxation. If any state were to impose a tax upon us as an entity, our distributions to our Class A unitholders would be reduced.

Our Class A unitholders may be subject to U.S. federal income tax on their share of our taxable income, regardless of whether they receive any cash distributions from us.

As long as 90% of our gross income for each taxable year constitutes qualifying income as defined in Section 7704 of the Code and we are not required to register as an investment company under the Investment Company Act on a continuing basis, and assuming there is no change in law (see “—The U.S. Congress has considered legislation that would have taxed certain income and gains at increased rates and may have precluded us from qualifying as a partnership for U.S. tax purposes. If any similar legislation were to be enacted and apply to us, the after-tax income and gain related to our business, as well as the market price of our Class A units, could be reduced.”), we will be treated, for U.S. federal income tax purposes, as a partnership and not as an association or a publicly traded partnership taxable as a corporation. As a result, our Class A unitholders may be subject to U.S. federal, state, local and possibly, in some cases, foreign income taxation on their allocable share of our items of income, gain, loss, deduction and credit (including our allocable share of those items of any entity in which we invest that is treated as a partnership or is otherwise subject to tax on a flow-through basis) for each of our taxable years ending with or within their taxable year, regardless of whether or not our Class A unitholders receive cash distributions from us.

Our Class A unitholders may not receive cash distributions equal to their allocable share of our net taxable income or even the tax liability that results from that income. In addition, certain of our holdings, including holdings, if any, in a controlled foreign corporation, or CFC, and a passive foreign

 

55


Table of Contents

investment company, or PFIC, may produce taxable income prior to the receipt of cash relating to such income, and Class A unitholders may be required to take that income into account in determining their taxable income. In the event of an inadvertent termination of our partnership status, for which limited relief may be available, each holder of our Class A units may be obligated to make such adjustments as the IRS may require to maintain our status as a partnership. These adjustments may require persons holding our Class A units to recognize additional amounts in income during the years in which they hold such units.

A portion of our interest in the Oaktree Operating Group is held through Oaktree Holdings, Inc. and Oaktree AIF Holdings, Inc., which are treated as corporations for U.S. federal income tax purposes and may be liable for significant taxes that could potentially adversely affect the value of our Class A units.

In light of the publicly traded partnership rules under U.S. federal income tax law and other requirements, we hold a portion of our interest in the Oaktree Operating Group through Oaktree Holdings, Inc. and Oaktree AIF Holdings, Inc., which are treated as corporations for U.S. federal income tax purposes. Oaktree Holdings, Inc. and Oaktree AIF Holdings, Inc. could be liable for significant U.S. federal income taxes and applicable state, local and other taxes that would not otherwise be incurred, which could adversely affect the value of our Class A units. Those additional taxes did not apply to the OCGH unitholders in OCM’s organizational structure in effect before the 2007 Private Offering and do not apply to the OCGH unitholders following the 2007 Private Offering to the extent they own equity interests in the Oaktree Operating Group entities through OCGH.

The U.S. Congress has considered legislation that would have taxed certain income and gains at increased rates and may have precluded us from qualifying as a partnership for U.S. tax purposes. If any similar legislation were to be enacted and apply to us, the after-tax income and gain related to our business, as well as the market price of our Class A units, could be reduced.

Over the past several years, a number of legislative and administrative proposals have been introduced and, in certain cases, have been passed by the U.S. House of Representatives. The U.S. House of Representatives in May 2010 passed legislation, or the May 2010 House Bill, that would have, in general, treated income and gains, including gain on sale, attributable to an investment services partnership interest, or ISPI, as income subject to a new blended tax rate that is higher than under current law, except to the extent such ISPI would have been considered under the legislation to be a qualified capital interest. Your interest in us, our interest in Oaktree Holdings, LLC and the interests that Oaktree Holdings, LLC holds in entities that are entitled to receive incentive income may have been classified as ISPIs for purposes of this legislation. The U.S. Senate considered but did not pass similar legislation. On February 14, 2012, Representative Sander Levin introduced similar legislation, or the 2012 Levin Bill, that would tax carried interest at ordinary income tax rates, which would be higher than the proposed blended rate under the May 2012 House bill. It is unclear when or whether the U.S. Congress will pass such legislation or what provisions will be included in any final legislation, if enacted.

Both the May 2010 House bill and the 2012 Levin bill provide that, for taxable years beginning ten years after the date of enactment, income derived with respect to an ISPI that is not a qualified capital interest and that is subject to the rules discussed above would not meet the qualifying income requirements under the publicly traded partnership rules. Therefore, if similar legislation is enacted, following such ten-year period, we would be precluded from qualifying as a partnership for U.S. federal income tax purposes or be required to hold all such ISPIs through corporations, possibly U.S. corporations. If we were taxed as a U.S. corporation or required to hold all ISPIs through corporations, our effective income tax rate would increase significantly. The federal statutory rate for corporations is currently 35%. In addition, we could be subject to increased state and local taxes. Furthermore, you

 

56


Table of Contents

could be subject to tax on our conversion into a corporation or any restructuring required in order for us to hold our ISPIs through a corporation.

On September 12, 2011, the Obama administration submitted similar legislation to Congress in the American Jobs Act that would tax income and gain, including gain on sale, attributable to an ISPI at ordinary rates, with an exception for certain qualified capital interests. The proposed legislation would also characterize certain income and gain in respect of ISPIs as non-qualifying income under the publicly traded partnership rules after a ten-year transition period from the effective date, with an exception for certain qualified capital interests. This proposed legislation follows several prior statements by the Obama administration in support of changing the taxation of carried interest. Furthermore, in its published revenue proposal for 2013, the Obama administration proposed that current law regarding the treatment of incentive income be changed to subject such income to ordinary income tax. The Obama administration’s published revenue proposals for 2010, 2011 and 2012 contained similar proposals.

States and other jurisdictions have also considered legislation to increase taxes with respect to incentive income. For example, New York considered legislation under which you could be subject to New York state income tax on income in respect of our Class A units as a result of certain activities of our affiliates in New York. This legislation would have been retroactive to January 1, 2010. It is unclear when or whether similar legislation will be enacted.

Additional proposed changes in the U.S. taxation of businesses could adversely affect us.

On February 22, 2012, the Obama administration announced its “framework” of key elements to change the U.S. federal income tax rules for businesses. Few specifics were included, and it is unclear what any actual legislation would provide, when it would be proposed or what its prospects for enactment would be. Several parts of the framework if enacted could adversely affect us. First, the framework would reduce the deductibility of interest for corporations in a manner not yet specified. A reduction in interest deductions could increase our tax rate and thereby reduce cash available for distribution to investors or for other uses by us. Such a reduction could also increase the effective cost of financing by companies in which we invest, which could reduce the value of our carried interest in respect of such companies. The framework would also reduce the top marginal tax rate on corporations from 35% to 28%. The framework suggests some entities currently treated as partnerships for tax purposes should be subject to an entity-level income tax similar to the corporate income tax. If such a proposal caused us to be subject to additional entity-level taxes, it could reduce cash available for distribution to investors or for other uses by us. Finally, the framework reiterates President Obama’s support for treatment of carried interest as ordinary income, as provided in the Obama administration’s revenue proposal for 2013 described above. Because the framework did not include specifics, its effect on us is unclear, but the framework reflects a commitment by the Obama administration to try to change the tax law in ways that could be adverse to us.

Complying with certain tax-related requirements may cause us to invest through foreign or domestic corporations subject to corporate income tax or enter into acquisitions, borrowings, financings or arrangements we may not have otherwise entered into.

In order for us to be treated as a partnership for U.S. federal income tax purposes and not as an association or publicly traded partnership taxable as a corporation, we must meet the qualifying income exception discussed above on a continuing basis and we must not be required to register as an investment company under the Investment Company Act. In order to effect such treatment, we (or our subsidiaries) may be required to invest through foreign or domestic corporations subject to corporate income tax or enter into acquisitions, borrowings, financings or other transactions we may not have otherwise entered into. This may adversely affect our ability to operate solely to maximize our cash flow.

 

57


Table of Contents

Changes in U.S. tax law could adversely affect our ability to raise funds from certain foreign investors.

Under the U.S. Foreign Account Tax Compliance Act, or FATCA, a broadly defined class of foreign financial institutions are required to comply with a complicated and expansive reporting regime following the expiration of an initial phase-in period or be subject to certain U.S. withholding taxes. The reporting obligations imposed under FATCA require these foreign financial institutions to enter into agreements with the IRS to obtain and disclose information about certain investors to the IRS. Additionally, certain non-U.S. entities that are not foreign financial institutions are required to provide certain certifications or other information regarding their U.S. beneficial ownership or be subject to certain U.S. withholding taxes. Although administrative guidance and proposed regulations have been issued, regulations implementing FATCA have not yet been finalized, and it is difficult to determine at this time what impact any such regulations or guidance may have. Thus, some foreign investors may hesitate to invest in U.S. funds until there is more certainty regarding FATCA implementation. In addition, the administrative and economic costs of compliance with FATCA may discourage some foreign investors from investing in U.S. funds, which could adversely affect our ability to raise funds from these investors.

Taxable gain or loss on disposition of our Class A units could be more or less than expected.

If a unitholder sells its Class A units, it will recognize a gain or loss equal to the difference between the amount realized and the adjusted tax basis in those Class A units. Prior distributions to such unitholder in excess of the total net taxable income allocated to it, which decreased the tax basis in its Class A units, will in effect become taxable income to such unitholder if the Class A units are sold at a price greater than its tax basis in those Class A units, even if the price is less than the original cost. A substantial portion of the amount realized, whether or not representing gain, may be ordinary income to such selling unitholder.

We may hold or acquire certain investments through entities classified as a PFIC or CFC for U.S. federal income tax purposes.

Certain of our funds’ investments may be in foreign corporations or may be acquired through a foreign subsidiary that would be classified as a corporation for U.S. federal income tax purposes. Such an entity may be a PFIC or a CFC for U.S. federal income tax purposes. Class A unitholders indirectly owning an interest in a PFIC or a CFC may experience adverse U.S. tax consequences. For example, a portion of the amount a unitholder realizes on a sale of their Class A units may be recharacterized as ordinary income. In addition, Oaktree Holdings, Ltd. is treated as a CFC for U.S. tax purposes, and, as such, each Class A unitholder that is a U.S. person is required to include in income its allocable share of Oaktree Holdings, Ltd.’s “Subpart F” income reported by us.

Non-U.S. persons face unique U.S. tax issues from owning Class A units that may result in adverse tax consequences to them.

We intend to use reasonable efforts to structure our investments in a manner such that non-U.S. holders do not incur income that is effectively connected with a U.S. trade or business, or ECI, with respect to an investment in our Class A units. However, we may invest in flow-through entities that are engaged in a U.S. trade or business and, in such case, we and non-U.S. holders of Class A units would be treated as being engaged in a U.S. trade or business for U.S. federal income tax purposes, even if we do not recognize ECI from such investments. Current UST regulations provide that non-U.S. holders that are deemed to be engaged in a U.S. trade or business are required to file a U.S. federal income tax return even if such holders do not recognize any ECI. In addition, although we intend to take the position that income allocated to us from our investments is not ECI, if the IRS successfully challenged certain of our methods of allocation of income for U.S. federal income tax purposes, it is possible non-U.S. holders could recognize ECI with respect to their investment in our Class A units.

 

58


Table of Contents

To the extent our income is treated as ECI, non-U.S. holders generally would be subject to withholding tax on their allocable shares of such income, would be required to file U.S. federal income tax returns for such year reporting their allocable shares of income effectively connected with such trade or business and any other income treated as ECI and would be subject to U.S. federal income tax at regular U.S. tax rates on any such income (state and local income taxes and filings may also apply in that event). Non-U.S. holders that are corporations may also be subject to a 30% branch profits tax on their allocable share of such income. In addition, certain income from U.S. sources that is not ECI allocable to non-U.S. holders will be reduced by withholding taxes imposed at the highest effective applicable tax rate. A portion of any gain recognized by a non-U.S. holder on the sale or exchange of Class A units could also be treated as ECI.

Tax-exempt entities face unique tax issues from owning Class A units that may result in adverse tax consequences to them.

In light of our intended investment activities, we may derive income that constitutes unrelated business taxable income, or UBTI. Consequently, a holder of Class A units that is a tax-exempt organization may be subject to unrelated business income tax to the extent that its allocable share of our income consists of UBTI. A tax-exempt partner of a partnership could be treated as earning UBTI if the partnership regularly engages in a trade or business that is unrelated to the exempt function of the tax-exempt partner, if the partnership derives income from debt-financed property or if the partnership interest itself is debt-financed.

We will adopt certain income tax accounting positions that may not conform with all aspects of applicable tax requirements. The IRS may challenge this treatment, which could adversely affect the value of our Class A units.

We will adopt depreciation, amortization and other tax accounting positions that may not conform with all aspects of existing UST regulations. A successful IRS challenge to those positions could adversely affect the amount of tax benefits available to our Class A unitholders. It also could affect the timing of these tax benefits or the amount of gain on the sale of Class A units and could have a negative impact on the value of our Class A units or result in audits of and adjustments to our Class A unitholders’ tax returns.

The sale or exchange of 50% or more of our capital and profit interests will result in the termination of our partnership for U.S. federal income tax purposes.

We will be considered to have been terminated for U.S. federal income tax purposes if there is a sale or exchange of 50% or more of the total interests in our capital and profits within a twelve-month period. Our termination would, among other things, result in the closing of our taxable year for all Class A unitholders and could result in a deferral of depreciation deductions allowable in computing our taxable income.

Class A unitholders may be subject to foreign, state and local taxes and return filing requirements as a result of investing in our Class A units.

In addition to U.S. federal income taxes, our Class A unitholders may be subject to other taxes, including foreign, state and local taxes, unincorporated business taxes and estate, inheritance or intangible taxes that are imposed by the various jurisdictions in which we do business or own property now or in the future, even if our Class A unitholders do not reside in any of those jurisdictions. Our Class A unitholders may be required to file foreign, state and local income tax returns and pay foreign, state and local income taxes in some or all of these jurisdictions. Furthermore, Class A unitholders may be subject to penalties for failure to comply with those requirements. It is the responsibility of each Class A unitholder to file all U.S. federal, foreign, state and local tax returns that may be required of such Class A unitholder.

 

59


Table of Contents

Although we expect to provide estimates by February 28 of each year, we do not expect to be able to furnish definitive Schedule K-1s to IRS Form 1065 to each unitholder prior to the deadline for filing U.S. income tax returns, which means that holders of Class A units who are U.S. taxpayers may want to file annually a request for an extension of the due date of their income tax returns.

It may require a substantial period of time after the end of our fiscal year to obtain the requisite information from all lower-tier entities to enable us to prepare and deliver Schedule K-1s to IRS Form 1065. Notwithstanding the foregoing, we expect to provide estimates of such tax information (including a Class A unitholder’s allocable share of our income, gain, loss and deduction for our preceding year) by February 28 of the year following each year; however, there is no assurance that the Schedule K-1s, which will be provided after the estimates, will be the same as our estimates. For this reason, holders of Class A units who are U.S. taxpayers may want to file with the IRS (and certain states) a request for an extension past the due date of their income tax returns.

Tax consequences to the OCGH unitholders may give rise to conflicts of interests.

As a result of an unrealized built-in gain attributable to the value of our assets held by the Oaktree Operating Group entities at the time of the 2007 Private Offering and unrealized built-in gain attributable to OCGH at the time of this offering, upon the taxable sale, refinancing or disposition of the assets owned by the Oaktree Operating Group entities, the OCGH unitholders may incur different and significantly greater tax liabilities as a result of the disproportionately greater allocations of items of taxable income and gain to the OCGH unitholders upon a realization event. As the OCGH unitholders will not receive a corresponding greater distribution of cash proceeds, they may, subject to applicable fiduciary or contractual duties, have different objectives regarding the appropriate pricing, timing and other material terms of any sale, refinancing or disposition, or whether to sell such assets at all. Decisions made with respect to an acceleration or deferral of income or the sale or disposition of assets may also influence the timing and amount of payments that are received by an exchanging or selling OCGH unitholder under the tax receivable agreement. Decisions made regarding a change of control also could have a material influence on the timing and amount of payments received by the OCGH unitholders pursuant to the tax receivable agreement. Because our principals hold their economic interest in our business primarily through OCGH and control both us and our manager (which is entitled to designate all the members of our board of directors), these differing objectives may give rise to conflicts of interest. We will be entitled to resolve these conflicts as described elsewhere in this prospectus. See “—Risks Relating to Our Organization and Structure—Our principals and executive officers do not hold their economic interest in the Oaktree Operating Group through us, which may give rise to conflicts of interest, and it will be difficult for a Class A unitholder to successfully challenge a resolution of a conflict of interest by us.”

Due to uncertainty in the proper application of applicable law, we may over-withhold or under-withhold on distributions to Class A unitholders.

For each calendar year, we will report to Class A unitholders and the IRS the amount of distributions we made to Class A unitholders and the amount of U.S. federal income tax (if any) that we withheld on those distributions. The proper application to us of rules for withholding under Section 1441 of the Internal Revenue Code (applicable to certain dividends, interest and similar items) is unclear. Because the documentation we receive may not properly reflect the identities of Class A unitholders at any particular time (in light of possible sales of Class A units), we may over-withhold or under-withhold with respect to a particular holder of Class A units. For example, we may impose withholding, remit that amount to the IRS and thus reduce the amount of a distribution paid to a non-U.S. Holder. It may turn out, however, that the corresponding amount of our income was not properly allocable to such holder, and the withholding should have been less than the actual withholding. Such holder would be entitled to a credit against the holder’s U.S. tax liability for all withholding, including any such excess

 

60


Table of Contents

withholding, but if the withholding exceeded the holder’s U.S. tax liability, the holder would have to apply for a refund to obtain the benefit of the excess withholding. Similarly, we may fail to withhold on a distribution, and it may turn out that the corresponding income was properly allocable to a non-U.S. Holder and withholding should have been imposed. In that event, we intend to pay the under-withheld amount to the IRS, and we may treat such under-withholding as an expense that will be borne by all holders of Class A units on a pro rata basis (since we may be unable to allocate any such excess withholding tax cost to the relevant non-U.S. holder).

 

61


Table of Contents

DISCLOSURE REGARDING FORWARD-LOOKING STATEMENTS

This prospectus contains forward-looking statements, which reflect our current views with respect to, among other things, our operations and financial performance. In some cases, you can identify forward-looking statements by words such as “anticipate,” “approximately,” “believe,” “continue,” “could,” “estimate,” “expect,” “intend,” “may,” “outlook,” “plan,” “potential,” “predict,” “seek,” “should,” “will” and “would” or the negative version of these words or other comparable or similar words. These statements identify prospective information. Important factors could cause actual results to differ, possibly materially, from those indicated in these statements. Forward-looking statements are based on our beliefs, assumptions and expectations of our future performance, taking into account all information currently available to us. Such forward-looking statements are subject to risks and uncertainties and assumptions relating to our operations, financial results, financial condition, business prospects, growth strategy and liquidity. The factors listed in the section captioned “Risk Factors,” as well as any other cautionary language in this prospectus, provide examples of risks, uncertainties and events that may cause our actual results to differ materially from the expectations we describe in our forward-looking statements. Before you invest in our Class A units, you should be aware that the occurrence of the events described in these risk factors and elsewhere in this prospectus could have an adverse effect on our business, results of operations and financial position.

Forward-looking statements speak only as of the date the statements are made. Except as required by law, we do not undertake any obligation to publicly update or review any forward-looking statement, whether as a result of new information, future developments or otherwise.

MARKET AND INDUSTRY DATA

This prospectus includes market and industry data and forecasts that we have derived from independent reports, publicly available information, various industry publications, other published industry sources and our internal data, estimates and forecasts. Independent reports, industry publications and other published industry sources generally indicate that the information contained therein was obtained from sources believed to be reliable. We have not commissioned, nor are we affiliated with, any of the sources cited herein.

Our internal data, estimates and forecasts are based upon information obtained from investors in our funds, partners, trade and business organizations and other contacts in the markets in which we operate and our management’s understanding of industry conditions.

 

62


Table of Contents

ORGANIZATIONAL STRUCTURE

Summary

Oaktree Capital Group, LLC was formed in April 2007 in connection with the May 2007 Restructuring and the consummation of the 2007 Private Offering. After giving effect to this offering and the application of our net proceeds, as described in “Use of Proceeds,” Oaktree will have 32,986,487 Class A units outstanding, which will represent 3% of the combined voting power of our outstanding Class A and Class B units and a 22% indirect economic interest in the Oaktree Operating Group. The remaining 78% economic interest in the Oaktree Operating Group is held directly by OCGH.

The Oaktree Operating Group is a group of limited partnerships through which we own and control the general partner and investment adviser of each of our historical and active funds. More specifically, the Oaktree Operating Group or its subsidiaries is entitled to receive:

 

  Ÿ  

100% of the management fees earned from each of our funds;

 

  Ÿ  

100% of the incentive income earned from each of our closed-end and evergreen funds; and

 

  Ÿ  

100% of the investment income earned from the investments by the Oaktree Operating Group in our funds and the third-party-managed funds and entities in which the Oaktree Operating Group has invested.

Though the Oaktree Operating Group or its subsidiaries receives all of the foregoing income, in certain cases we have an obligation to pay a fixed percentage of the management fees or incentive income earned from a particular fund to one or more of the investment professionals responsible for the management of the fund. These expenses are reflected in our consolidated statements of operations in the “compensation and benefits” and “incentive income compensation expense” line items. See “Management—Executive Compensation.”

All of our outstanding Class B units are held by OCGH. These Class B units do not represent an economic interest in us, but upon the completion of this offering will represent 97% of the combined voting power of our outstanding Class A and Class B units. The general partner of OCGH is Oaktree Capital Group Holdings GP, LLC, which is controlled by our principals. As a result of their control of Oaktree Capital Group Holdings GP, LLC, which also acts as our manager, our principals control us, the Oaktree Operating Group and our funds.

In 2008, we established a class of units designated as Class C units principally to provide a mechanism through which OCGH unitholders could exchange their OCGH units for a security that could later be converted into a Class A unit and sold on the GSTrUE OTC market. Holders of Class C units may convert such units on a one-for-one basis into Class A units upon approval by our board of directors. As of February 29, 2012, there were 13,000 Class C units issued and outstanding. Each of our Class C unitholders has requested, and our board of directors has approved, the conversion of their Class C units into Class A units. As a result, all of our outstanding Class C units will be converted into 13,000 Class A units, and the Class C units will be eliminated as an authorized class of units prior to the completion of this offering. Additionally, our revised exchange mechanics for OCGH unitholders no longer provide that OCGH units are first exchanged for Class C units. Consequently, no new Class C units will be issued after the completion of this offering as a result of exchanges of OCGH units.

Our board of directors manages all of our operations and activities and has discretion over significant corporate actions. So long as the Oaktree control condition, as described below under “—Our Manager,” is satisfied, our manager, which is 100% owned by our principals, will be entitled to designate all the members of our board of directors.

 

63


Table of Contents

The diagram below depicts our organizational structure after the consummation of this offering:

 

LOGO

 

(1) Holds 100% of the Class B units and 0.04% of the Class A units, which together will represent 97% of the total combined voting power of our outstanding Class A and Class B upon the consummation of this offering. The Class B units have no economic interest in us. The general partner of Oaktree Capital Group Holdings, L.P. is Oaktree Capital Group Holdings GP, LLC, which is controlled by our principals. Oaktree Capital Group Holdings GP, LLC also acts as our manager and in that capacity has the authority to designate all the members of our board of directors for so long as the Oaktree control condition is satisfied.
(2) The percent economic interest represents the applicable number of Class A units as a percentage of the Oaktree Operating Group units outstanding after the completion of this offering. Upon completion of this offering, there will be 150,848,263 Oaktree Operating Group units outstanding. Assumes the conversion into Class A units on a one-for-one basis of all outstanding Class C units prior to completion of this offering.
(3) The percent economic interest in Oaktree Operating Group represents the aggregate number of Oaktree Operating Group units held, directly or indirectly, as a percentage of the total number of Oaktree Operating Group units outstanding after the completion of this offering. Upon completion of this offering, there will be 150,848,263 Oaktree Operating Group units outstanding. Assumes the application of our net proceeds, as described in “Use of Proceeds,” and no exercise by the underwriters of their option to purchase additional Class A units.
(4) Oaktree Capital Group, LLC holds 1,000 shares of non-voting Class A common stock of Oaktree AIF Holdings, Inc., which are entitled to receive 100% of any dividends. Oaktree Capital Group Holdings, L.P. holds 100 shares of voting Class B common stock of Oaktree AIF Holdings, Inc., which do not participate in dividends or otherwise represent an economic interest in Oaktree AIF Holdings, Inc.
(5) Owned indirectly by Oaktree Holdings, LLC through an entity not reflected on this structure diagram that is treated as a partnership for U.S. federal income tax purposes. Through this entity, each of Oaktree Holdings, Inc. and Oaktree Holdings, Ltd. owns a less than 1% indirect interest in Oaktree Capital I, L.P.

 

64


Table of Contents

An increase of 500,000 Class A units sold in this offering by us would decrease the percent economic interest in Oaktree Operating Group held by Oaktree Capital Group Holdings, L.P. and increase the percent economic interest in Oaktree Operating Group held by us upon consummation of this offering by approximately 0.33%. A decrease of 500,000 Class A units sold in this offering by us would increase the percent economic interest in Oaktree Operating Group held by Oaktree Capital Group Holdings, L.P. and decrease the percent economic interest in Oaktree Operating Group held by us upon consummation of this offering by approximately 0.33%.

The May 2007 Restructuring and the 2007 Private Offering

The May 2007 Restructuring

Our business was previously operated through Oaktree Capital Management, LLC, a California limited liability company, formed in April 1995, which was owned by our principals, certain third-party investors and senior employees. Prior to completion of the 2007 Private Offering, Oaktree Capital Management, LLC caused all of our business to be contributed to the Oaktree Operating Group.

Within the Oaktree Operating Group:

 

  Ÿ  

Oaktree Capital I, L.P. holds interests in our funds that generate income that is generally “qualifying income” for purposes of determining whether we qualify as a “publicly traded partnership” for U.S. federal income tax purposes;

 

  Ÿ  

Oaktree Capital II, L.P. holds interests in our funds and certain corporate activities that generate or may generate income that we believe generally is not “qualifying income” for purposes of determining whether we qualify as a “publicly traded partnership” for U.S. federal income tax purposes;

 

  Ÿ  

Oaktree Capital Management, L.P. provides investment advisory services to most of our funds and will receive most of the management fees payable by our funds;

 

  Ÿ  

Oaktree Capital Management (Cayman), L.P. holds interests in Oaktree entities which generate non-U.S.-based fee income;

 

  Ÿ  

Oaktree AIF Investments, L.P. holds interests in our alternative investment fund vehicles that generate or may generate income that we believe generally is not “qualifying income” for purposes of determining whether we qualify as a “publicly traded partnership” for U.S. federal income tax purposes; and

 

  Ÿ  

Oaktree Investment Holdings, L.P. holds interests in certain third-party strategic investments we make that generate or may generate income that we believe generally is not “qualifying income” for purposes of determining whether we qualify as a “publicly traded partnership” for U.S. federal income tax purposes.

In addition to the contribution and assignment of OCM’s business to the Oaktree Operating Group entities, in the May 2007 Restructuring the owners who held interests in OCM exchanged those interests for units in OCGH. Each OCGH unit represents a limited partnership interest in OCGH. In exchange for the assignment and contribution of OCM’s business to the Oaktree Operating Group, OCGH received limited partnership interests in each Oaktree Operating Group entity. We collectively refer to the interests in the Oaktree Operating Group as the “Oaktree Operating Group units.” Each Oaktree Operating Group unit represents one limited partnership interest in each of Oaktree Capital I, L.P., Oaktree Capital II, L.P., Oaktree Capital Management, L.P., Oaktree Capital Management (Cayman), L.P., Oaktree Investment Holdings, L.P. and Oaktree AIF Investments, L.P. An Oaktree Operating Group unit is not a legal interest.

 

65


Table of Contents

The 2007 Private Offering

On May 21, 2007, we sold 23,000,000 Class A units to qualified institutional buyers (as such term is defined for purposes of the Securities Act) in a transaction exempt from the registration requirements of the Securities Act and these Class A units began to trade on a private over-the-counter market developed by Goldman, Sachs & Co. for Tradable Unregistered Equity Securities, referred to as the GSTrUE OTC market.

Upon the consummation of the 2007 Private Offering, we contributed the net offering proceeds to our wholly owned subsidiaries: Oaktree Holdings, LLC, a Delaware limited liability company that is a disregarded entity for U.S. federal income tax purposes, Oaktree Holdings, Inc., a Delaware corporation that is a domestic corporation for U.S. federal income tax purposes, Oaktree Holdings, Ltd., a Cayman Islands exempted company that is a foreign corporation for U.S. federal income tax purposes, and Oaktree AIF Holdings, Inc., a Delaware corporation that is a domestic corporation for U.S. federal income tax purposes. We refer to these entities collectively as the “Intermediate Holding Companies.” The Intermediate Holdings Companies enable us to maintain our partnership status for tax purposes and to meet the qualifying income exception. See “Material U.S. Federal Tax Considerations” for a discussion of the qualifying income exception.

Immediately after the May 2007 Restructuring and other transactions associated with the 2007 Private Offering, we became the owner of, and our Class A unitholders therefore had, a 15.86% indirect economic interest in the Oaktree Operating Group, while OCGH retained an 84.14% direct economic interest in the Oaktree Operating Group.

Oaktree Capital Group, LLC

We are a Delaware limited liability company owned by our Class A and Class B unitholders. After giving effect to this offering, OCGH will hold 100% of our Class B units and 0.04% of our Class A units, together representing 97% of the total combined voting power of our outstanding units. OCGH is the vehicle through which our employees and certain third-party investors hold their economic interest in the Oaktree Operating Group. OCGH is controlled by our principals through their control of its general partner, Oaktree Capital Group Holdings GP, LLC.

Holders of our Class A units and Class B units generally vote together as a single class on the limited set of matters on which our unitholders have a vote. Such matters include a proposed sale of all or substantially all of our assets, certain mergers and consolidations, certain amendments to our operating agreement and an election by our board of directors to dissolve the company. The Class B units do not represent an economic interest in Oaktree Capital Group, LLC. The number of Class B units held by OCGH, however, increases or decreases with corresponding changes in OCGH’s economic interest in the Oaktree Operating Group such that, at all times, the number of outstanding Class B units is equal to the aggregate number of outstanding Oaktree Operating Group units held by OCGH. Upon the acquisition of a newly issued Oaktree Operating Group unit by OCGH, we will issue a Class B unit to OCGH without requiring any capital contribution in respect of such Class B unit, and upon the disposition (by transfer, sale, exchange or otherwise) of an Oaktree Operating Group unit by OCGH, a Class B unit then held by OCGH will automatically be cancelled.

Because we were newly formed in 2007, OCM is considered our predecessor for accounting purposes, and its financial statements have become our historical financial statements. Also, because other investors who held interests in and controlled OCM before the May 2007 Restructuring now control OCGH and us, the May 2007 Restructuring was accounted for as a reorganization of entities under common control. Accordingly, the value of assets and liabilities recognized in OCM’s financial statements was unchanged when carried forward into our financial information.

 

66


Table of Contents

Our Manager

Holders of our Class A units and Class B units have no right to elect our manager, which is controlled by our principals. Our operating agreement provides that so long as our principals, or their successors or affiliated entities (other than us or our subsidiaries), including OCGH, collectively hold, directly or indirectly, at least 10% of the aggregate outstanding Oaktree Operating Group units, our manager will be entitled to designate all the members of our board of directors. We refer to this ownership condition as the “Oaktree control condition.” Our board of directors will manage all of our operations and activities and will have discretion over significant corporate actions, such as the issuance of securities, payment of distributions, sales of assets, making certain amendments to our operating agreement and other matters. See “Description of Our Units.”

As of February 29, 2012, OCGH directly held approximately 85% of the 150,848,263 Oaktree Operating Group units outstanding. Subject to the approval of our board of directors and certain other restrictions, each OCGH unitholder has the right to exchange his or her vested OCGH units for, at the option of our board of directors, Class A units, an equivalent amount of cash based on then-prevailing market prices, other consideration of equal value or any combination of the foregoing following the expiration of any applicable lock-up period pursuant to the terms of an exchange agreement. In addition, to ensure the dilution caused by any issuance of additional Class A units outside of such an exchange is borne proportionately among the holders of OCGH units and Class A units, we will cause the Oaktree Operating Group to issue new Oaktree Operating Group units to us. If exchanges of OCGH units, new unit issuances or the transfer of control of OCGH to a third party result in entities controlled by our principals owning less than 10% of the Oaktree Operating Group units, the Oaktree control condition will no longer be satisfied and our manager will no longer be entitled to appoint all the members of our board of directors.

Although our manager has no business activities other than appointing our board of directors and acting as the general partner of OCGH, conflicts of interest may arise in the future between us and our Class A unitholders, on the one hand, and our manager, on the other. The resolution of these conflicts may not always be in our best interests or those of our Class A unitholders. We describe the potential conflicts of interest in greater detail under “Description of Our Units—Our Operating Agreement–Conflicts of Interest.” In addition, our operating agreement provides that our manager will owe no duties to our unitholders and will have no liability to any unitholder for monetary damages or otherwise for decisions made by our manager.

Oaktree Operating Group

We are a holding company that controls all of the business and affairs of the Oaktree Operating Group through the Intermediate Holding Companies. All of the businesses historically engaged in by OCM continue to be conducted by the Oaktree Operating Group, which comprises the limited partnerships through which we hold our direct and indirect general partnership interests in and/or serve as the investment adviser of our funds and engage in certain corporate activities. We may increase or decrease the number of entities, change the jurisdiction of formation or type of entities, or make other changes in the Oaktree Operating Group from time to time based on our view of the appropriate balance between administrative convenience and business, financial, tax, regulatory and other reasons.

We believe that we will be treated as a partnership and not as a corporation for U.S. federal income tax purposes. An entity that is treated as a partnership for U.S. federal income tax purposes is not a taxable entity and incurs no U.S. federal income tax liability. Instead, each partner is required to take into account its allocable share of items of income, gain, loss and deduction of the partnership in computing its U.S. federal income tax liability, regardless of whether cash distributions are made. Distributions of cash by a partnership to a partner are generally not taxable unless the amount of cash

 

67


Table of Contents

distributed to a partner is in excess of the partner’s adjusted basis in its partnership interest. However, our operating agreement does not restrict our ability to take actions that may result in our being treated as an entity taxable as a corporation for U.S. federal (and applicable state) income tax purposes. See “Material U.S. Federal Tax Considerations” for a summary discussing certain U.S. federal tax considerations related to the purchase, ownership and disposition of our Class A units as of the date of this prospectus.

We believe that the Oaktree Operating Group entities will also be treated as partnerships and not as corporations for U.S. federal income tax purposes. Accordingly, the holders of Oaktree Operating Group units (including two Intermediate Holding Companies) that are not entities treated as partnerships will incur U.S. federal, state and local income taxes on their proportionate share of any net taxable income of the Oaktree Operating Group. Net profits and net losses of the Oaktree Operating Group entities will generally be allocated to their partners (including the Intermediate Holding Companies and OCGH) pro rata in accordance with the percentages of their respective limited partnership interests. Because after the consummation of this offering we will indirectly own 22% of the total Oaktree Operating Group units through the Intermediate Holding Companies, the Intermediate Holding Companies will be allocated 22% of the net profits and net losses of the Oaktree Operating Group. The remaining net profits and net losses are allocated to OCGH. These percentages are subject to change, including upon our issuance of additional Class A units and our purchase of Oaktree Operating Group units from OCGH unitholders.

After this offering, we intend to continue to cause the Oaktree Operating Group entities to make distributions to their partners, including the Intermediate Holding Companies, to fund any distributions we may declare on our Class A units. If the Oaktree Operating Group entities make distributions to the Intermediate Holding Companies, OCGH will be entitled to receive pro rata distributions based on its interests in the Oaktree Operating Group entities.

The partnership agreements of the Oaktree Operating Group entities provide for cash distributions, which we refer to as “tax distributions,” to the partners of these entities if we determine that the allocation of the partnerships’ income will give rise to taxable income for their partners. Generally, these tax distributions will be computed based on our estimate of the net taxable income of the relevant entity allocable to a partner multiplied by an assumed tax rate equal to the highest effective marginal combined U.S. federal, state and local income tax rate prescribed for an individual or corporate resident in Los Angeles, California or New York, New York (taking into account the nondeductibility of certain expenses and the character of our income). The Oaktree Operating Group entities will make tax distributions only to the extent distributions from these entities for the relevant year were otherwise insufficient to cover such tax liabilities.

 

68


Table of Contents

USE OF PROCEEDS

We estimate that our net proceeds from the offering of Class A units offered by us will be approximately $426.1 million, assuming an initial public offering price of $44.50 per Class A unit, which is the midpoint of the price range set forth on the front cover of this prospectus, after deducting underwriting discounts and commissions and estimated offering expenses payable by us. If the underwriters exercise in full their option to purchase additional Class A units, the net proceeds to us will be approximately $491.2 million, after deducting underwriting discounts and commissions and estimated offering expenses payable by us. Assuming the number of Class A units offered by us as set forth on the front cover of this prospectus remains the same, a $1.00 increase or decrease in the assumed initial public offering price of $44.50 per Class A unit would increase or decrease the net proceeds to us from this offering by $9.8 million, after deducting the underwriting discounts and commissions. An increase or decrease of 500,000 Class A units sold in this offering by us would increase or decrease the net proceeds to us from this offering (after deducting assumed underwriting discounts and commissions) by $21.1 million, assuming an initial public offering price of $44.50 per Class A unit. We will not receive any proceeds from the sale of Class A units offered by the selling unitholders participating in this offering.

We will use all of the proceeds received by us (including any proceeds to us resulting from the underwriters’ exercise of their option to purchase additional Class A units), in each case net of underwriting discounts and commissions, to acquire OCGH units from OCGH unitholders, including our directors and members of our senior management, pursuant to an exchange agreement, as described under “Certain Relationships and Related Party Transactions—Exchange Agreement.” OCGH units represent economic interests in the Oaktree Operating Group, as described under “Organizational Structure.” Accordingly, we will not retain any of the proceeds received by us in this offering. See “Principal Unitholders” for information regarding the net proceeds of this offering that will be paid to our directors and named executive officers.

 

69


Table of Contents

CAPITALIZATION

The following table sets forth as of December 31, 2011 our consolidated cash and cash-equivalents and capitalization and our cash and cash-equivalents and capitalization excluding our consolidated funds:

 

  Ÿ  

on an actual basis; and

 

  Ÿ  

on a pro forma as adjusted basis to give effect to (1) the conversion of all of our Class C units to Class A units in anticipation of this offering, (2) the completion of this offering of Class A units at an assumed offering price of $44.50 per Class A unit, which is the midpoint of the price range set forth on the front cover of this prospectus, after deducting the underwriting discounts and commissions and estimated offering expenses payable by us, and application of net proceeds as described in “Use of Proceeds” and (3) the adoption of our Third Amended and Restated Operating Agreement.

Our management makes operating decisions and assesses the performance of our business based on financial and operating metrics and data that are presented excluding our consolidated funds. Because our consolidated cash and cash-equivalents and capitalization reflect the assets and liabilities of our consolidated funds on a gross basis (and a substantial majority of the economic interests in those funds are attributed to non-controlling redeemable interests in our consolidated funds held by unaffiliated limited partners in those funds), we have also presented our cash and cash-equivalents and capitalization without giving effect to the consolidated funds we manage to provide the cash and cash-equivalents and capitalization that are attributable to our Class A units and the OCGH non-controlling interest.

You should read this table together with the information contained elsewhere in this prospectus, including the information set forth under “Organizational Structure” and “Management’s Discussion and Analysis of Financial Condition and Results of Operations” and our historical financial statements and related notes included elsewhere in this prospectus.

 

70


Table of Contents
    As of December 31, 2011  
    Consolidated     Excluding Our
Consolidated Funds
 
    Actual     Pro Forma as
Adjusted (1)
    Actual     Pro Forma as
Adjusted  (1)
 
   

(in thousands, except unit data)

 

Cash and cash-equivalents (excluding consolidated funds)

  $ 297,230      $ 289,230      $ 297,230      $ 289,230   

Cash and cash-equivalents of consolidated funds

    3,208,429        3,208,429        —          —     
 

 

 

   

 

 

   

 

 

   

 

 

 

Total cash and cash-equivalents

  $ 3,505,659      $ 3,497,659      $ 297,230      $ 289,230   
 

 

 

   

 

 

   

 

 

   

 

 

 

Debt obligations (excluding consolidated funds)

  $ 652,143      $ 652,143      $ 652,143      $ 652,143   

Debt obligations of our consolidated funds

    50,117        50,117        —          —     
 

 

 

   

 

 

   

 

 

   

 

 

 

Total debt obligations

    702,260        702,260        652,143        652,143   
 

 

 

   

 

 

   

 

 

   

 

 

 

Non-controlling redeemable interests in our consolidated funds

    41,048,607        41,048,607        —          —     
 

 

 

   

 

 

   

 

 

   

 

 

 

Unitholders’ Capital:

       

Class A units, unlimited units authorized, 22,664,100 units issued and outstanding, actual; unlimited units authorized, 32,972,941 units issued and outstanding, pro forma as adjusted

    —          —          —          —     

Class B units, unlimited units authorized, 125,847,115 units issued and outstanding, actual; unlimited units authorized, 115,551,274 units issued and outstanding, pro forma as adjusted

    —          —          —          —     

Class C units, unlimited units authorized, 13,000 units issued and outstanding, actual; no units authorized, issued and outstanding, pro forma as adjusted

    —          —          —          —     

Class A and Class C unitholders’ capital

    188,142        622,253        188,142        622,253   

OCGH non-controlling interest in consolidated subsidiaries

    935,858        501,747        935,858        501,747   
 

 

 

   

 

 

   

 

 

   

 

 

 

Total unitholders’ capital

    1,124,000        1,124,000        1,124,000        1,124,000   
 

 

 

   

 

 

   

 

 

   

 

 

 

Total capitalization (2)

  $ 42,874,867      $ 42,874,867      $ 1,776,143      $ 1,776,143   
 

 

 

   

 

 

   

 

 

   

 

 

 

 

(1) Assuming the number of Class A units offered by us as set forth on the front cover of this remains the same, a $1.00 increase in the assumed initial public offering price of $44.50 per Class A unit would increase pro forma as adjusted unitholders’ capital attributable to Oaktree Capital Group, LLC by $9.8 million and decrease pro forma as adjusted OCGH non-controlling interest in consolidated subsidiaries by $9.8 million, and a $1.00 decrease in the assumed initial public offering price of $44.50 per Class A unit would decrease pro forma as adjusted unitholders’ capital attributable to Oaktree Capital Group, LLC by $9.8 million and increase pro forma as adjusted OCGH non-controlling interest in consolidated subsidiaries by $9.8 million, in each case after deducting the underwriting discounts and commissions. An increase of 500,000 Class A units sold in this offering by us, assuming an initial public offering price of $44.50 per Class A unit, would increase pro forma as adjusted unitholders’ capital attributable to Oaktree Capital Group, LLC by $21.1 million and decrease pro forma as adjusted OCGH non-controlling interest in consolidated subsidiaries by $21.1 million after deducting the underwriting discounts and commissions, and would decrease the pro forma as adjusted number of Class B units issued and outstanding by 500,000. A decrease of 500,000 Class A units sold in this offering by us, assuming an initial offering price of $44.50 per Class A unit, would decrease pro forma as adjusted unitholders’ capital attributable to Oaktree Capital Group, LLC by $21.1 million and increase pro forma as adjusted OCGH non-controlling interest in consolidated subsidiaries by $21.1 million, in each case after deducting the underwriting discounts and commissions, and would increase the pro forma as adjusted number of Class B units issued and outstanding by 500,000 units.

 

71


Table of Contents
(2) The unit information in the table above excludes, as of December 31, 2011:

 

  Ÿ  

115,551,274 Class A units issuable upon exchange of 115,551,274 OCGH units (or, if the underwriters exercise in full their option to purchase additional Class A units, 114,006,898 Class A units issuable upon exchange of 114,006,898 OCGH units) that will be held by certain of our existing owners immediately following this offering, which are entitled, subject to vesting requirements and transfer restrictions, to be exchanged for, at the option of our board of directors, our Class A units on a one-for-one basis, an equivalent amount of cash based on then-prevailing market prices, other consideration of equal value or any combination of the foregoing; and

  Ÿ  

22,300,000 Class A units or OCGH units that may be granted under our 2011 Plan as well as Class A units or OCGH units that become available under our 2011 Plan pursuant to provisions in the 2011 Plan that automatically increase the Class A units or OCGH units available for future issuance. See “Management—2011 Equity Incentive Plan.”

 

72


Table of Contents

DILUTION

If you invest in our Class A units, your interest will be diluted to the extent of the difference between the initial public offering price per Class A unit and our net tangible book value per Class A unit immediately after this offering. Dilution results from the fact that the per Class A unit offering price is substantially in excess of our pro forma net tangible book value per Class A unit attributable to the existing equity holders.

Our pro forma net tangible book value as of December 31, 2011 was $1,104.7 million, or $7.44 per Class A unit based on 148,524,215 Class A units outstanding as of December 31, 2011. Our pro forma net tangible book value per Class A unit represents the amount of our total tangible assets less our total liabilities and non-controlling redeemable interests in our consolidated funds, divided by the total number of Class A units outstanding, after giving effect to the conversion of all of our Class C units into 13,000 Class A units in anticipation of this offering and assuming the issuance of 125,847,115 Class A units in exchange for 125,847,115 OCGH units (representing all OCGH units outstanding as of December 31, 2011 and assuming that our board of directors chooses to deliver Class A units instead of cash in connection with such exchange), which are entitled, subject to vesting requirements and transfer restrictions, to be exchanged for, at the option of our board of directors, our Class A units on a one-for-one basis, an equivalent amount of cash based on then-prevailing market prices, other consideration of equal value or any combination of the foregoing.

After giving effect to the receipt and our intended use of approximately $426.1 million of estimated net proceeds from our sale of 10,295,841 Class A units in this offering at an assumed offering price of $44.50 per Class A unit, which is the midpoint of the price range set forth on the front cover of this prospectus, our pro forma as adjusted net tangible book value as of December 31, 2011 would have been approximately $1,104.7 million, or $7.44 per Class A unit. This represents an immediate dilution of $37.06 per Class A unit to new investors purchasing Class A units in this offering. The following table illustrates this substantial and immediate per Class A unit dilution to new investors:

 

     Per Class A Unit  

Assumed initial public offering price per Class A unit

      $ 44.50   

Pro forma net tangible book value per Class A unit as of December 31, 2011

   $ 7.44     

Increase in pro forma net tangible book value per Class A unit attributable to this offering

     0.00      
  

 

 

    

Pro forma as adjusted net tangible book value per Class A unit after giving effect to this offering

        7.44   
     

 

 

 

Dilution per Class A unit to new investors in this offering

      $ 37.06   
     

 

 

 

A $1.00 increase or decrease in the assumed initial public offering price of $44.50 per Class A unit would have no impact on our pro forma as adjusted net tangible book value per Class A unit and the dilution per Class A unit to new investors in this offering, assuming no change to the number of Class A units offered by us as set forth on the front cover of this prospectus, and after deducting the underwriting discounts and commissions. An increase or decrease of 500,000 Class A units sold in this offering by us, assuming an initial public offering price of $44.50 per Class A unit, would have no impact on our pro forma as adjusted net tangible book value per Class A unit or the dilution per Class A unit to new investors in this offering, after deducting the underwriting discounts and commissions.

If the underwriters exercise their option to purchase additional Class A units in full, our pro forma as adjusted net tangible book value per Class A unit after giving effect to this offering and the dilution per Class A unit to new investors in this offering would also be unaffected.

 

 

73


Table of Contents

The following table summarizes, on a pro forma as adjusted basis as of December 31, 2011, giving effect to the total number of Class A units sold in this offering and after giving effect to our use of proceeds, the total consideration paid to us in this offering, assuming an initial public offering price of $44.50 per Class A unit (before deducting the underwriting discounts and commissions and estimated offering expenses payable by us) and the average price per unit paid by existing unitholders and by new investors purchasing Class A units in this offering.

 

     Units     Total
Consideration
    Average
Price

Per Unit
 
     Number      Percent     Amount      Percent    

Existing unitholders-OCGH (1)

     115,551,274         78   $ 0         0   $ 0.00   

Existing unitholders (2)

     22,677,100         15        997,792,400         69        44.00   

New investors (3)

     10,295,841         7        458,164,925         31        44.50   
  

 

 

    

 

 

      

 

 

   

Total

     148,524,215         100        100  
  

 

 

    

 

 

      

 

 

   

 

(1) Assumes the issuance of 115,551,274 Class A units in exchange for 115,551,274 OCGH units, which are entitled, subject to vesting requirements and transfer restrictions, to be exchanged for, at the option of our board of directors, our Class A units on a one-for-one basis, an equivalent amount of cash based on then-prevailing market prices, other consideration of equal value or any combination of the foregoing.
(2) Includes the Class A units being sold by the selling unitholders in this offering. The average price per unit is computed based on the total Class A units of existing unitholders prior to this offering, which includes the Class A units being sold by the selling unitholders.
(3) Excludes Class A units being sold by the selling unitholders in this offering.

A $1.00 increase or decrease in the assumed initial public offering price of $44.50 per Class A unit would increase or decrease total consideration paid by new investors and the average price per unit by $10,295,841 and $1.00, respectively, assuming the number of Class A units offered by us and the selling unitholders in this offering, as set forth in “Prospectus Summary—The Offering,” remains the same, and without deducting underwriting discounts and commissions and estimated offering expenses payable by us. An increase of 500,000 Class A units sold in this offering by us would decrease the percent economic interest in Oaktree Operating Group held by Oaktree Capital Group Holdings, L.P. and increase the percent economic interest in Oaktree Operating Group held by us upon consummation of this offering by approximately 0.33%. A decrease of 500,000 Class A units sold in this offering by us would increase the percent economic interest in Oaktree Operating Group held by Oaktree Capital Group Holdings, L.P. and decrease the percent economic interest in Oaktree Operating Group held by us upon consummation of this offering by approximately 0.33%.

 

74


Table of Contents

CASH DISTRIBUTION POLICY

We expect to make distributions to our Class A unitholders quarterly, following the respective quarter end. Distributions to our Class A unitholders will be funded by our share of the Oaktree Operating Group’s distributions. We use distributable earnings, a supplemental non-GAAP performance measure derived from our segment results, to measure our earnings at the Oaktree Operating Group level without the effects of the consolidated funds for purposes of, among other things, assisting in the determination of equity distributions from the Oaktree Operating Group. By excluding the results of our consolidated funds and segment investment income (loss), which are not directly available to fund our operations or make equity distributions, and including the portion of distributions from Oaktree and non-Oaktree funds to us that is deemed the profit or loss component of the distributions and not a return of our capital contributions, distributable earnings better aids us in measuring amounts that are actually available to meet our obligations under the tax receivable agreement and our liabilities for expenses incurred at OCG and the Intermediate Holding Companies, as well as for distributions to Class A, Class C and OCGH unitholders.

We intend to distribute substantially all of the excess of our share of distributable earnings, net of income taxes, as determined by our board of directors after taking into account factors it deems relevant, such as, but not limited to, working capital levels, known or anticipated cash needs, business and investment opportunities, general economic and business conditions, our obligations under our debt instruments or other agreements, our compliance with applicable laws, the level and character of taxable income that flows through to our Class A unitholders, the availability and terms of outside financing, the possible repurchase of our Class A units in open market transactions, in privately negotiated transactions or otherwise, providing for future distributions to our Class A unitholders and growing our capital base. We are not currently restricted by any contract from making distributions to our unitholders, although certain of our subsidiaries are bound by credit agreements that contain certain restricted payment and/or other covenants, which may have the effect of limiting the amount of distributions that we receive from our subsidiaries. In addition, we are not permitted to make a distribution under Section 18-607 of the Delaware Limited Liability Company Act if, after giving effect to the distribution, our liabilities would exceed the fair value of our assets.

The declaration, payment and determination of the amount of equity distributions, if any, will be at the sole discretion of our board of directors, which may change our distribution policy at any time. See “Risk Factors—We cannot assure you that our intended quarterly distributions will be paid each quarter or at all.”

Class A unitholders will receive their share of these distributions by the Oaktree Operating Group net of expenses that we and our Intermediate Holding Companies bear directly, such as income taxes or payment obligations under the tax receivable agreement. Potential seasonal factors that may affect quarterly cash flow and, therefore the level of the cash distributions applicable to the particular quarter typically include, with respect to the first quarter, tax distributions made by one or more investment funds that allocated taxable income to us in the prior year, but have not yet distributed to us cash in a sufficient sum with which to pay the related income taxes, and with respect to the fourth quarter, the annual evergreen fund incentive income. We expect the amount of distributions in any given period to vary materially due to the factors described above.

With respect to upcoming distributions applicable to fiscal year 2012, we currently estimate that the aggregate deductions taken in arriving at the cash distribution payable per Class A unit will include approximately 15 cents for payment obligations under the tax receivable agreement without giving effect to this offering, to be deducted proportionately from each of the four remaining quarterly distributions. These deductions, which are subject to change as the year progresses, will be in addition to deductions for income taxes and other expenses that Oaktree or its Intermediate Holding Companies bear directly. Assuming no material changes in the relevant tax law and that we earn sufficient taxable income to realize the full tax benefit of the increased amortization of our assets, we expect that payments under the tax receivable agreement in respect of our purchase of Oaktree Operating Group units in the 2007

 

75


Table of Contents

Private Offering, which we began to make in January 2009, will aggregate to $56.8 million over the next 16 years. In addition, we expect that payments under the tax receivable agreement in respect of this offering will aggregate to $131.4 million over a similar period.

Set forth below are the distributions per Class A unit that were or will be paid on the indicated payment dates to the holders of record as of a date which (1) for fiscal year 2011 was four business days prior to the payment date, (2) for fiscal year 2010 was four business days prior to the payment date and (3) for fiscal year 2009 was four to six business days prior to the payment date.

 

Payment Date

 

          Applicable to

Quarterly Period Ended

 

Distribution
per Unit

 

March 7, 2012

  December 31, 2011   $ 0.42   

October 28, 2011

  September 30, 2011     0.29   

July 29, 2011

  June 30, 2011     0.51   
April 29, 2011   March 31, 2011     0.64   
   

 

 

 
Total fiscal year 2011   $ 1.86   
   

 

 

 
January 31, 2011   December 31, 2010   $ 0.90   
October 29, 2010   September 30, 2010     0.36   
July 30, 2010   June 30, 2010     0.36   
April 30, 2010   March 31, 2010     0.70   
   

 

 

 

Total fiscal year 2010

  $ 2.32   
   

 

 

 
January 29, 2010   December 31, 2009   $ 0.75   
October 30, 2009   September 30, 2009     0.25   
July 31, 2009   June 30, 2009     0.30   
April 30, 2009   March 31, 2009     0.07   
   

 

 

 

Total fiscal year 2009

  $ 1.37   
   

 

 

 

Total fiscal year 2008

  $ 0.79   

Total fiscal year 2007 (subsequent to the 2007 Private Offering)

  $ 0.96   

 

76


Table of Contents

SELECTED FINANCIAL DATA

The following sets forth selected historical consolidated financial and other data as of and for the years ended December 31, 2007, 2008, 2009, 2010 and 2011 and the selected unaudited pro forma financial information for the year ended December 31, 2011 of Oaktree Capital Group, LLC. The following data should be read together with “Organizational Structure,” “Management’s Discussion and Analysis of Financial Condition and Results of Operations” and the historical financial statements and related notes included elsewhere in this prospectus.

We derived the Oaktree Capital Group, LLC selected historical consolidated statements of operations data for the years ended December 31, 2009, 2010 and 2011, and the selected historical consolidated statements of financial condition data for the years ended December 31, 2010 and 2011 from our audited consolidated financial statements, which are included elsewhere in this prospectus. We derived the selected historical consolidated statements of financial condition data of Oaktree Capital Group, LLC for the year ended December 31, 2009 from our audited consolidated financial statements, which are not included within this prospectus. We derived the selected historical consolidated statements of operations and financial condition data for the years ended December 31, 2007 and 2008 from our audited consolidated financial statements, which are not included in this prospectus. For periods or portions of periods prior to May 25, 2007, the financial statements represent the accounts of OCM, which is considered our predecessor for accounting purposes.

The selected unaudited pro forma consolidated statement of operations data for the year ended December 31, 2011 is based on our historical financial information and gives effect to this offering as if this offering had been consummated as of January 1, 2011. Adjustments made to derive our pro forma financial data are based on available information and assumptions that management believes are reasonable in order to reflect, on a pro forma basis, the impact of this offering on our historical financial information.

The selected historical financial data and unaudited pro forma financial data are not indicative of the expected future operating results of Oaktree following this offering.

 

    As of or for the
Year Ended December 31,
 
    2007 (1)     2008     2009     2010     2011     Pro Forma
2011(2)
 
    (in thousands, except per unit data or as otherwise indicated)  

Consolidated Statements of Operations Data: (3)

           

Total revenues

  $ 123,792      $ 97,524      $ 153,132      $ 206,181      $ 155,770      $ 155,770   

Total expenses

    (1,310,701     (1,364,009     (1,426,318     (1,580,651     (1,644,864     (1,644,864

Total other income (loss)

      2,122,845        (6,354,205     13,165,717        6,681,658        1,201,537          1,201,537   
 

 

 

   

 

 

   

 

 

   

 

 

   

 

 

   

 

 

 

Income (loss) before income taxes

    935,936        (7,620,690     11,892,531        5,307,188        (287,557     (287,557

Income taxes

    (4,743     (17,341     (18,267     (26,399     (21,088     (28,418
 

 

 

   

 

 

   

 

 

   

 

 

   

 

 

   

 

 

 

Net income (loss)

    931,193        (7,638,031     11,874,264          5,280,789        (308,645     (315,975

Less:

           

Net (income) loss attributable to non-controlling redeemable interests in consolidated funds

    (1,445,071       6,885,433        (12,158,635     (5,493,799     (233,573     (233,573

Net loss attributable to OCGH non-controlling interest

    599,520        625,285        227,313        163,555        446,246        409,724   
 

 

 

   

 

 

   

 

 

   

 

 

   

 

 

   

 

 

 

Net income (loss) attributable to OCG (4)

  $ 85,642      $ (127,313   $ (57,058   $ (49,455   $ (95,972   $ (139,824
 

 

 

   

 

 

   

 

 

   

 

 

   

 

 

   

 

 

 

Distributions declared per Class A and Class C unit (5)

  $ 0.96      $ 0.76      $ 0.65      $ 2.17      $ 2.34      $ 2.33   
 

 

 

   

 

 

   

 

 

   

 

 

   

 

 

   

 

 

 

Net loss per Class A and Class C unit (5)

  $ (5.00   $ (5.53   $ (2.50   $ (2.18   $ (4.23   $ (4.24
 

 

 

   

 

 

   

 

 

   

 

 

   

 

 

   

 

 

 

Weighted average number of Class A and Class C units outstanding (5)

    23,000        23,002        22,821        22,677        22,677        32,973   
 

 

 

   

 

 

   

 

 

   

 

 

   

 

 

   

 

 

 

 

77


Table of Contents
    As of or for the
Year Ended December 31,
 
    2007 (1)     2008     2009     2010     2011  
    (in thousands, except as otherwise indicated)  

Consolidated Statements of Financial Condition Data:

         

Total assets

  $ 23,237,953      $ 31,797,278      $ 43,195,731      $ 47,843,660      $ 44,294,156   

Debt obligations

    582,156        536,849        700,342        494,716        702,260   

Non-controlling redeemable interests in consolidated funds

    19,289,951        26,872,769        39,419,906        44,466,116        41,048,607   

Segment Statements of Operations Data: (6)

         

Management fees

  $ 378,483      $ 544,520      $ 636,260      $ 750,031      $ 724,321   

Incentive income

    332,457        173,876        175,065        413,240        303,963   

Investment income (loss)

    40,898        (151,249     289,001        149,449        23,763   
 

 

 

   

 

 

   

 

 

   

 

 

   

 

 

 

Total segment revenues

    751,838        567,147        1,100,326        1,312,720        1,052,047   
 

 

 

   

 

 

   

 

 

   

 

 

   

 

 

 

Compensation and benefits

    (196,672     (218,128     (268,241     (287,067     (308,115

Incentive income compensation expense

    (78,184     (64,845     (65,639     (159,243     (179,234

General, administrative and other expenses

    (62,690     (70,459     (77,788     (87,602     (101,238
 

 

 

   

 

 

   

 

 

   

 

 

   

 

 

 

Total expenses

    (337,546     (353,432     (411,668     (533,912     (588,587
 

 

 

   

 

 

   

 

 

   

 

 

   

 

 

 

Other income (expense)

    —          —          —          11,243        (1,209

Interest expense, net of interest income

    (1,175     (6,437     (13,071     (26,173     (33,867
 

 

 

   

 

 

   

 

 

   

 

 

   

 

 

 

ANI

  $ 413,117      $ 207,278      $ 675,587      $ 763,878      $ 428,384   
 

 

 

   

 

 

   

 

 

   

 

 

   

 

 

 

Segment Statements of Financial Condition Data: (6)

         

Cash and cash-equivalents

  $ 276,978      $ 141,590      $ 433,769      $ 348,502      $ 297,230   

U.S. Treasury and government agency securities

    75,331        —          74,900        170,564        381,697   

Investments in limited partnerships, at equity

    402,420        606,478        909,329        1,108,690        1,159,287   

Total assets

    957,714        913,757        1,702,403        1,944,801        2,083,908   

Debt obligations

    217,857        196,429        425,000        403,571        652,143   

Total liabilities

    503,980        424,182        742,570        708,085        959,908   

Total capital

    453,734        489,575        959,833        1,236,716        1,124,000   

Operating Metrics:

         

AUM (in millions) (7)

  $ 52,602      $ 49,866      $ 73,278      $ 82,672      $ 74,857   

Management
fee-generating AUM
(in millions) (8)

    41,193        50,234        62,677        66,175        66,964   

Incentive-creating AUM
(in millions) (9)

    14,784        22,197        33,339        39,385        36,155   

Uncalled capital
commitments
(in millions) (10)

    14,046        7,205        11,055        14,270        11,201   

Incentives created
(fund level) (11)

    332,277        (223,328     1,239,314        889,721        (75,916

Incentives created (fund level), net of associated incentive income compensation expense (11)

    190,200        (122,822     699,664        516,183        (30,600

Accrued incentives (fund level) (11)

    923,320        526,116        1,590,365        2,066,846        1,686,967   

Accrued incentives (fund level), net of associated incentive income compensation expense (11)

    520,320        285,279        879,879        1,166,583        1,027,711   

Change in accrued incentives (fund level), net of associated incentive income compensation expense (12)

    (88,430     (235,041     594,600        286,704        (138,872

 

(1) The OCGH unitholders controlled OCM and control Oaktree; thus, the May 2007 Restructuring was accounted for as a reorganization of entities under common control. Accordingly, the value of assets and liabilities recognized in OCM’s consolidated financial statements were unchanged when those assets and liabilities were carried forward into Oaktree’s financial statements.
(2) After giving effect to the consummation of this offering and the use of proceeds, assuming the issuance of 10,295,841 Class A units, the economic interest in Oaktree Operating Group held by the OCGH unitholders would decrease from 85% to 78% and the economic interest in Oaktree Operating Group held by the Class A and Class C unitholders would increase from 15% to 22%. Certain expenses, such as income tax and related administrative expenses of Oaktree Capital Group, LLC and its Intermediate Holding Companies, are solely attributable to the Class A and Class C units. See notes 8 and 9 to our audited consolidated financial statements included elsewhere in this prospectus. This offering results in the following pro forma adjustments to our historical financial information: (i) income taxes would increase by $7,330 to reflect the impact of federal and state income taxes on taxable income of the Intermediate Holding Companies based on the pro forma weighted average proportionate share of Oaktree Operating Group units indirectly held by the Class A and Class C unitholders of 22%; and (ii) net loss attributable to OCGH non-controlling interest would decrease by $36,522 based on the pro forma weighted average proportionate share of Oaktree Operating Group units indirectly held by the OCGH unitholders of 78%.

 

78


Table of Contents
(3) On May 25, 2007, we undertook the May 2007 Restructuring for the purpose of effecting the 2007 Private Offering pursuant to Rule 144A under the Securities Act. The May 2007 Restructuring had the following significant effects on our reported financial results:
  (a) Non-cash compensation charges. Commencing in May 2007, the statement of operations includes non-cash compensation expense related to the vesting of OCGH units held by certain of our employees as of the 2007 Private Offering, amortized over the OCGH units’ five-year vesting period ending January 2, 2012. These non-cash compensation charges totaled (in thousands): $920,624 for the period May 25, 2007 through December 31, 2007, $932,211, $928,943, $929,131 and $924,509 for the years ended December 31, 2008, 2009, 2010 and 2011, respectively.
  (b) Income taxes. Before and after the May 2007 Restructuring, we have been a partnership for U.S. federal income tax purposes and therefore are not subject to U.S. federal income taxes. However, income tax expense is significantly greater following the May 2007 Restructuring because certain of the Intermediate Holding Companies are subject to federal income taxes. Income tax expense for the Intermediate Holding Companies totaled (in thousands): $1,700 for the period May 25, 2007 through December 31, 2007, $9,823, $14,236, $18,759 and $14,813 for the years ended December 31, 2008, 2009, 2010 and 2011, respectively.
  (c) Different accounting treatment. After the May 2007 Restructuring, compensation expense includes certain items that previously were treated as members’ capital distributions, including special allocation payments to certain of our principals in lieu of salary and bonus. Members’ capital distributions totaled (in thousands): $3,214 and $2,349 for the year ended December 31, 2006 and the period January 1, 2007 through May 24, 2007, respectively.
  (d) OCGH non-controlling interest in consolidated subsidiaries. At December 31, 2011, Oaktree Capital Group, LLC owned 22,677,100 of the 148,524,215 Oaktree Operating Group units outstanding, representing an approximate 15.27% economic interest in the Oaktree Operating Group. OCGH owned the remaining 125,847,115 Oaktree Operating Group units outstanding. OCGH non-controlling interest (also referred to as “OCGH non-controlling interest in consolidated subsidiaries” in our financial statements) reflects OCGH’s 84.73% direct economic interest in the Oaktree Operating Group. The net loss attributable to OCGH non-controlling interest totaled (in thousands): $599,520 for the period May 25, 2007 through December 31, 2007, $625,285, $227,313, $163,555 and $446,246 for the years ended December 31, 2008, 2009, 2010 and 2011, respectively.
(4) For periods before May 25, 2007, this line item represents OCM only.
(5) Per unit amounts for 2007 are for the period May 25, 2007 through December 31, 2007. The pro forma net loss per Class A and Class C unit has been computed to give effect to the issuance of 10,295,841 Class A units as though the issuance had occurred on January 1, 2011. For additional information regarding per unit data, see the “Earnings Per Unit” notes to our consolidated financial statements included elsewhere in this prospectus.
(6) Our business is comprised of one segment, our investment management segment, which consists of the investment management services that we provide to our clients.

 

     Our chief operating decision maker uses adjusted net income, or ANI, to evaluate the financial performance of, and make resource allocations and other operating decisions for, our segment. The components of revenues and expenses used in determining ANI do not give effect to the consolidation of the funds that we manage. In addition, ANI excludes the effect of: (1) non-cash equity compensation charges, (2) income taxes, (3) expenses that OCG or its Intermediate Holding Companies bear directly and (4) the adjustment for the OCGH non-controlling interest subsequent to May 24, 2007. We expect that ANI will include non-cash equity compensation charges related to unit grants made after this offering. ANI is calculated at the Oaktree Operating Group level. For additional information regarding these reconciling adjustments, as well as reconciliations of segment total assets to consolidated total assets, see the “Segment Reporting” notes to our consolidated financial statements included elsewhere in this prospectus.

 

(7) AUM represents the NAV of the assets we manage, the fund-level leverage that generates management fees and the undrawn capital that we are entitled to call.
(8) Management fee-generating AUM reflects AUM on which we earn management fees. It excludes certain AUM, such as differences between AUM and committed capital or cost basis for most closed-end funds, the investments we make in our funds as general partner, undrawn capital commitments to funds for which management fees are based on NAV or contributed capital and capital commitments to closed-end funds that have not yet commenced their investment periods.
(9) Incentive-creating AUM refers to the AUM that may eventually produce incentive income. It represents the NAV of our closed-end and evergreen funds, excluding investments made by us and our employees (which are not subject to an incentive allocation).
(10) Uncalled capital commitments represent undrawn capital commitments by partners (including Oaktree as general partner) of our closed-end funds in their investment periods. If a fund distributes capital during its investment period, that capital is typically subject to possible recall, in which case it is included in uncalled capital commitments.
(11) Our funds record as accrued incentives the incentive income that would be paid to us if the funds were liquidated at their reported values as of the date of the financial statements. Incentives created (fund level) refers to the amount generated by the funds during the period. We refer to the amount of incentive income recognized as revenue by us as segment incentive income. We recognize incentive income when it becomes fixed or determinable, all related contingencies have been removed and collection is reasonably assured. Amounts recognized by us as incentive income no longer are included in accrued incentives (fund level), the term we use for remaining fund-level accruals. Incentives created (fund level), incentive income and accrued incentives (fund level) are presented gross, without deduction for direct compensation expense that is owed to our investment professionals associated with the particular fund when we earn the incentive income. We call that charge “incentive income compensation expense.” Incentive income compensation expense varies by the investment strategy and vintage of the particular fund, among other factors, but generally equals between 40% to 55% of segment incentive income revenue.
(12) The change in accrued incentives (fund level), net of associated incentive income compensation expense, represents the difference between (1) our recognition of net incentive income when it becomes fixed or determinable, all related contingencies have been removed and collection is reasonably assured and (2) the incentive income generated by the funds during the period that would be due to us if the funds were liquidated at their reported values as of that date, net of associated incentive income compensation expense.

 

N/A Not applicable.

 

79


Table of Contents

MANAGEMENT’S DISCUSSION AND ANALYSIS

OF FINANCIAL CONDITION AND RESULTS OF OPERATIONS

The following discussion and analysis should be read in conjunction with the consolidated financial statements of Oaktree Capital Group, LLC and the related notes included elsewhere in this prospectus.

Business Overview

Oaktree is a leading global investment management firm focused on alternative markets. Since December 31, 2006, we have more than doubled our AUM, to $74.9 billion as of December 31, 2011, across a broad array of investment strategies that we divide into six asset classes: distressed debt, corporate debt, control investing, convertible securities, real estate and listed equities. Across the firm we utilize a contrarian, value-oriented investment philosophy focused on providing superior risk-adjusted investment performance for our clients. This approach extends to how we manage and grow our business.

We manage assets on behalf of many of the most significant institutional investors in the world, including 73 of the 100 largest U.S. pension plans, 39 states in the United States, over 350 corporations, over 300 university, charitable and other endowments and foundations, and over 150 non-U.S. institutional investors, including six of the top 10 sovereign wealth fund nations. We serve these clients with over 650 employees, including more than 200 investment professionals in offices located in Los Angeles (headquarters), New York, Stamford, London, Frankfurt, Paris, Beijing, Hong Kong, Seoul, Singapore and Tokyo, with additional offices and staff members provided through fund affiliates in Amsterdam and Luxembourg.

Our business is comprised of one segment, our investment management segment, which consists of the investment management services that we provide to our clients. See “Business—Our Sources of Revenue—Structure of Funds” for a detailed discussion of the structure of our funds. We generate three types of segment revenue: management fees, incentive income and investment income. Management fees are calculated as a fixed percentage of the capital commitments (as adjusted for distributions during the liquidation period) or NAV of a particular fund. Incentive income represents our share (typically 20%) of the investors’ profits in our closed-end and evergreen funds, subject to applicable hurdle rates or high-water marks. Investment income is the return on the amounts that we invest in each of our funds and, to a growing extent, investments in funds or businesses managed by third-party investment managers with whom we have a strategic relationship.

Impact of the Economy and Financial Markets

As a global investment manager, macroeconomic conditions and the financial markets significantly impact the value of the assets held by our funds and our investment returns, which, in turn, impact our results of operations.

We manage our business on the premise that the economy and financial markets are cyclical, and we do not target specific AUM levels. Periods of economic contraction have historically resulted in a decrease in the value of the assets held by our funds, thereby reducing our investment returns and decreasing our AUM, investment income and incentives created (fund level). Similarly, depressed asset valuations limit our ability to harvest investments from these funds at attractive asset prices, thereby decreasing our proceeds from fund distributions and thus incentive income and realized investment income. However, periods of economic contraction and declining financial markets increase the availability of attractive investments for our new funds, which form the basis of future incentive and investment income. To take advantage of these attractive investing opportunities, we have generally raised larger closed-end funds in our distress-oriented strategies and accepted more capital into our open-end and evergreen funds during periods of economic contraction.

 

80


Table of Contents

As financial markets recover and asset prices increase, our investment income benefits, our incentives created (fund level) increase, and we typically shift from being a net buyer to being a net seller across our closed-end funds. This shift typically is followed by an increase in distributions across funds in their liquidation period, which leads to a decrease in their management fees, an increase in our cash flow attributable to our fund investments and, following the particular fund’s full return of capital and preferred return, an increase in our incentive income. Our risk-controlled investment approach historically has achieved superior returns relative to the Relevant Benchmark in down markets and market-competitive returns in up markets.

By way of example, from January 2007 until May 2008, in anticipation of an economic downturn, we raised $14.5 billion for two distressed debt funds, including $10.9 billion for OCM Opportunities Fund VIIb, L.P., or Opps VIIb. We commenced Opps VIIb’s investment period in May 2008 and then invested over $5.3 billion of its ultimate $9.8 billion of drawn capital in the 15 weeks following the collapse of Lehman Brothers on September 15, 2008. While that investment environment presented an outstanding opportunity for us to buy bank debt and other securities at distressed prices, the steep drop in the financial markets contributed to the $10.8 billion decrease in aggregate AUM market value in the year ended December 31, 2008. Markets recovered in 2009, resulting in aggregate appreciation of $19.1 billion and $8.6 billion in the years ended December 31, 2009 and 2010, respectively. Substantial price gains in Opps VIIb’s portfolio motivated us to sell assets and commence distributions from the fund in January 2011, prior to the start of its liquidation period in May 2011. As of December 31, 2011, Opps VIIb’s asset sales had caused its quarterly management fee to decline by 24.0% from its investment-period level, and its distributions to investors had reduced its then-remaining combined total of capital and preferred return to $5.3 billion.

Fluctuations in the market value of our funds impact our segment metrics and revenues. For example, in the year ended December 31, 2010, management fees and incentive income in our open-end and evergreen funds benefited from their $3.3 billion of aggregate market appreciation, because management fees from those funds are based on their NAV and incentive income from active evergreen funds is paid annually as a percentage of the respective fund’s profits, subject to high-water marks. In the same year, aggregate market appreciation of $5.4 billion for our closed-end funds benefited their incentives created (fund level). Conversely, in the year ended December 31, 2011, there was much smaller aggregate market value appreciation of $201 million across open-end and evergreen funds and $134 million across closed-end funds, contributing to the year’s diminished year-over-year comparisons for management fees from NAV-based funds, and levels of incentive income from evergreen funds and incentives created (fund level) from closed-end funds. The creation of incentives at the fund level usually precedes our earning the related incentive income by a number of quarters or years. For example, over the three years from January 1, 2009 through December 31, 2011, aggregate incentives created (fund level) were $2.1 billion, while incentive income recognized by us totaled $892.3 million, causing accrued incentives (fund level) to grow from $526.1 million as of December 31, 2008 to $1.7 billion as of December 31, 2011 (or $1.0 billion net of associated incentive income compensation expense).

As illustrated by Opps VIIb, the rise in market prices and easing of economic distress that generally characterized the period from early 2009 through July 2011 provided opportunities to harvest our existing investments and to make sizable fund distributions to investors, while reducing the universe of attractive investment opportunities, leading us to raise smaller funds in our largest closed-end fund strategy, distressed debt. Specifically, aggregate distributions in 2011 by our closed-end distressed debt funds amounted to $8.3 billion, and we capped Oaktree Opportunities Fund VIII, L.P., or Opps VIII, and Oaktree Opportunities Fund VIIIb, L.P., or Opps VIIIb, the two funds that we raised between mid-2009 and mid-2011 for investment during the expected recovery phase of the cycle, at $4.5 billion and $2.7 billion, respectively. Conversely, continued weakness during 2011 in both the European economy and the U.S. real estate market led us to accept aggregate capital

 

81


Table of Contents

commitments for our newest funds in each of those two closed-end fund strategies that were double or more the size of their respective predecessor fund. Capital commitments were 3.2 billion ($4.1 billion) for Oaktree European Principal Fund III, L.P., or EPF III, and $1.0 billion for Oaktree Real Estate Opportunities Fund V, L.P., or ROF V, as of their final or, in the case of ROF V, near-final closings in the fourth quarter of 2011. The net impact of this closed-end fund activity, coupled with the year’s negative flows across our open-end and evergreen funds and the generally negative performance among most major financial markets, caused a decrease in our AUM during 2011, from $82.7 billion to $74.9 billion, as well as only a slight increase in our management fee-generating AUM, from $66.2 billion to $67.0 billion, and a decrease in our incentive-creating AUM, from $39.4 billion to $36.2 billion. This phase in the market cycle may cause one or more of our AUM, management fee-generating AUM and incentive-creating AUM to continue to plateau or decrease in coming quarters.

The magnitude and duration of any change in one or more of our three AUM metrics are impossible to predict because they depend on a number of factors outside of our control, including net asset flows and changes in market values across our funds. If management fee-generating AUM decreases from one quarter to the next, we would expect an approximately proportional decrease in our management fees over the same period, subject to any corresponding fluctuation in the overall management fee rate. If incentive-creating AUM decreases from one quarter to the next, we would expect an approximately proportional decrease in our incentives created (fund level) over the same period, all other things being equal. To the extent that management fees decline as a result of asset sales by Opps VIIb or any other closed-end funds with accrued incentives (fund level), incentive income may be recognized either in the same period or, depending on whether the particular fund has distributed to its limited partners their capital plus a preferred return, future periods. Specifically in the case of Opps VIIb, which accounted for 57.8% of the aggregate $1.7 billion accrued incentives (fund level) as of December 31, 2011, because it is still early in Opps VIIb’s distribution period, the recognition of incentive income is not expected to occur in the near future (other than possibly periodically for tax distributions) since Opps VIIb still needs to return limited partners’ capital plus a preferred return before we receive the distributions that result in incentive income.

Operating Metrics

We monitor certain operating metrics that are either common to the alternative asset management industry or that we believe provide important data regarding our business. As described below, these operating metrics include assets under management, management fee-generating AUM, incentive-creating AUM, incentives created (fund level), accrued incentives (fund level) and uncalled capital commitments.

Assets Under Management

AUM generally refers to the assets we manage and equals the NAV of the assets we manage, the fund-level leverage that generates management fees and the undrawn capital that we are entitled to call from investors in our funds pursuant to their capital commitments.

Our AUM amounts include assets under management for which we charge no fees. Our definition of AUM is not based on any definition contained in our operating agreement or the agreements governing the funds that we manage. Our calculation of AUM and the two AUM-related metrics below may not be directly comparable to the AUM metrics of other asset managers.

 

82


Table of Contents

AUM as of December 31, 2009, 2010 and 2011 is set forth below:

 

     December 31,  
     2009      2010      2011  
     (in millions)  

AUM:

        

Closed-end funds

   $ 45,039       $ 53,381       $ 47,425   

Open-end funds

     24,588         26,122         25,042   

Evergreen funds

     3,651         3,169         2,390   
  

 

 

    

 

 

    

 

 

 

Total

   $ 73,278       $ 82,672       $ 74,857   
  

 

 

    

 

 

    

 

 

 

The change in AUM for the years ended December 31, 2009, 2010 and 2011 is set forth below:

 

     Year Ended December 31,  
     2009     2010     2011  
     (in millions)  

Change in AUM:

      

Beginning of period

   $ 49,866      $ 73,278      $ 82,672   

Closed-end funds:

      

New capital commitments

     7,913        8,590        5,734   

Distributions for a realization event/other

     (3,208     (5,399     (10,547

Cancellation of uncalled capital commitments

     (515     (32     (1,227 )

Change in market value

     10,223        5,362        134   

Change in leverage

     (201     (179     (50

Open-end funds:

      

Contributions

     4,679        2,798        3,702   

Redemptions

     (3,795     (4,183     (5,039

Change in market value

     7,473        2,920        257   

Evergreen funds:

      

Contributions

     204        154        345   

Redemptions

     (542     (213     (531

Distributions from restructured funds

     (257     (780     (537

Change in market value

     1,438        356        (56
  

 

 

   

 

 

   

 

 

 

End of period

   $ 73,278      $ 82,672      $ 74,857   
  

 

 

   

 

 

   

 

 

 

Management Fee-Generating AUM

Management fee-generating AUM reflects the AUM on which we earn management fees. Our closed-end funds typically pay management fees based on committed capital during the investment period, without regard to changes in NAV or the pace of capital draw downs, and during the liquidation period on the lesser of (1) total funded capital and (2) the cost basis of assets remaining in the fund. The annual management fee rate remains unchanged from the investment period through the liquidation period. Our open-end and evergreen funds pay management fees based on their NAV. See “Business—Our Sources of Revenue—Management Fees” for a more detailed discussion of the terms of our management fees.

 

83


Table of Contents

Management fee-generating AUM as of December 31, 2009, 2010 and 2011 is set forth below:

 

     December 31,  
     2009      2010      2011  
     (in millions)  

Management Fee-Generating AUM:

        

Closed-end funds

   $ 35,164       $ 37,710       $ 39,867   

Open-end funds

     24,522         26,105         25,025   

Evergreen funds

     2,991         2,360         2,072   
  

 

 

    

 

 

    

 

 

 

Total

   $ 62,677       $ 66,175       $ 66,964   
  

 

 

    

 

 

    

 

 

 

The change in management fee-generating AUM for the years ended December 31, 2009, 2010 and 2011 is set forth below:

 

     Year Ended December 31,  
     2009     2010     2011  
     (in millions)  

Change in Management Fee-Generating AUM:

      

Beginning of period

   $ 50,234      $ 62,677      $ 66,175   

Closed-end funds:

      

New capital commitments to funds that pay fees based on committed capital

     4,985        5,826        7,997   

Capital drawn by funds that pay fees based on drawn capital or NAV

     290        578        1,034   

Change for funds that pay fees based on the lesser of funded capital or cost basis during liquidation (1)

     (730     (2,053     (4,285

Change in fee basis from committed capital to drawn capital

     —          —         
(978

Cancellation of uncalled capital commitments for funds that pay fees based on committed capital

     (489     —         (1,066

Distributions by funds that pay fees based on NAV

     (1,263     (1,657     (460

Change in market value (2)

     1,085        30        (35

Change in leverage

     (200     (178     (50

Open-end funds:

      

Contributions

     4,612        2,849        3,701   

Redemptions

     (3,646     (4,184     (5,039

Change in market value

     7,472        2,918        258   

Evergreen funds:

      

Contributions

     204        154        345   

Redemptions

     (532     (201     (527

Permanent cancellation of management fees from restructured funds

     (437     (861     —    

Change in market value

     1,092        277        (106
  

 

 

   

 

 

   

 

 

 

End of period

   $ 62,677      $ 66,175      $ 66,964   
  

 

 

   

 

 

   

 

 

 

 

(1) For most closed-end funds, management fees are charged during the liquidation period on the lesser of (i) total funded capital and (ii) the cost basis of assets remaining in the fund, with the cost basis of assets generally calculated by excluding cash balances. Thus, changes in fee basis during the liquidation period are not dependent on distributions made from the fund; rather, they are tied to the cost basis of the fund’s investments and thus the fee basis generally declines as the fund sells assets.
(2) The change in market value reflects (i) certain funds that pay management fees based on NAV and leverage, as applicable, and (ii) foreign currency-related changes for foreign currency-denominated funds that pay management fees based on committed capital.

 

84


Table of Contents

As compared with AUM, management fee-generating AUM generally excludes the following:

 

  Ÿ  

Differences between AUM and either committed capital or cost basis for closed-end funds, other than for closed-end funds that pay management fees based on NAV and leverage, as applicable;

 

  Ÿ  

Undrawn capital commitments to funds for which management fees are based on NAV or drawn capital;

 

  Ÿ  

Capital commitments to closed-end funds that have not yet commenced their investment periods;

 

  Ÿ  

The investments we make as general partner;

 

  Ÿ  

Closed-end funds that are beyond the term during which they pay management fees; and

 

  Ÿ  

AUM in restructured and liquidating evergreen funds, for which management fees were waived commencing in 2009.

A reconciliation of AUM to management fee-generating AUM as of December 31, 2009, 2010 and 2011 is set forth below:

 

     December 31,  
     2009     2010     2011  
     (in millions)  

Reconciliation of AUM to Management Fee-Generating AUM:

      

AUM

   $  73,278      $  82,672      $ 74,857   

Difference between AUM and committed capital or cost basis for closed-end funds (1)

     (5,947     (9,374     (4,031

Capital commitments to funds that have not yet begun to generate management fees

     (1,075     (2,947     (85

Undrawn capital commitments to funds for which management fees are based on drawn capital or NAV

     (1,881     (1,989     (1,981

General partner investments in management fee-generating funds

     (899     (955     (1,052

Closed-end funds that are no longer paying management fees

     (184     (471     (472

Funds for which management fees were permanently waived

     (615     (761     (272
  

 

 

   

 

 

   

 

 

 

Management fee-generating AUM

   $ 62,677      $ 66,175      $ 66,964   
  

 

 

   

 

 

   

 

 

 

 

(1) Not applicable to closed-end funds that pay management fees based on NAV and leverage, as applicable.

The period-end weighted average annual management fee rates applicable to the respective management fee-generating AUM balances above are set forth below:

 

     December 31,  
       2009         2010       2011  

Weighted Average Annual Management Fee Rates:

      

Closed-end funds

     1.48     1.46     1.48

Open-end funds

     0.52        0.51        0.47   

Evergreen funds

     1.35        1.85        1.79   

Overall

     1.09        1.10        1.11   

Incentive-Creating AUM

Incentive-creating AUM represents the AUM that may eventually produce incentive income. It equals the NAV of our closed-end and evergreen funds, excluding investments made by us and our

 

85


Table of Contents

employees (which are not subject to an incentive allocation). All funds for which we are entitled to receive an incentive allocation are included in incentive-creating AUM, regardless of whether or not they are currently generating incentives. As of December 31, 2011, of the $36.2 billion in incentive-creating AUM, $17.7 billion was generating incentives at the fund level. Incentive-creating AUM does not include undrawn capital commitments because they are not part of the NAV.

Incentive-creating AUM as of December 31, 2009, 2010 and 2011 is set forth below:

 

     December 31,  
     2009      2010      2011   
     (in millions)  

Incentive-Creating AUM:

        

Closed-end funds

   $ 30,117       $ 36,589       $ 34,062   

Evergreen funds

     3,222         2,796         2,093   
  

 

 

    

 

 

    

 

 

 

Total

   $ 33,339       $ 39,385       $ 36,155   
  

 

 

    

 

 

    

 

 

 

Year Ended December 31, 2011

Our AUM decreased $7.8 billion, or 9.4%, from $82.7 billion to $74.9 billion during the year ended December 31, 2011. In a year of generally negative performance among most major financial markets, aggregate market value changes increased AUM by $334.7 million. Net outflows of $6.0 billion by closed-end funds were the primary contributor to the decline, reflecting distributions of $10.5 billion and cancellations of uncalled capital commitments of $1.2 billion, partially offset by new capital commitments of $5.7 billion. Opps VIIb, which commenced its liquidation period in May 2011, accounted for $8.0 billion in aggregate distributions and cancellations of uncalled capital commitments, or 68.4% of total closed-end fund distributions and uncalled capital commitments in the period. Of the $5.7 billion of new capital commitments, $3.9 billion and $1.0 billion were attributable to EPF III and ROF V, respectively. In our open-end funds, AUM decreased by $1.1 billion, reflecting net outflows of $1.3 billion, principally in our corporate debt and convertible securities asset classes. In our evergreen funds, AUM decreased by $0.8 billion, reflecting $0.5 billion of distributions from certain evergreen funds that had been restructured and $0.5 billion of redemption from our two active funds, partially offset by inflows of $0.3 billion for the two active evergreen funds.

Management fee-generating AUM increased $0.8 billion, or 1.2%, from $66.2 billion to $67.0 billion during the year ended December 31, 2011, primarily as a result of increases of $8.0 billion in commitments to closed-end funds and $1.0 billion in draw downs for closed-end funds on which management fees are based on drawn capital or NAV, more than offsetting the $5.8 billion decline in management fee-generating AUM caused by closed-end funds in liquidation and $1.5 billion in net outflows across open-end and evergreen funds. The three closed-end funds for which investment periods commenced in 2011 that comprised the bulk of the $8.0 billion in new capital were EPF III, with 3.1 billion ($4.0 billion) of committed capital, or 50.0% of the aggregate $8.0 billion; Opps VIIIb, with $2.6 billion, or 32.5%; and ROF V, with $1.0 billion, or 12.5%. Of the $5.8 billion decline caused by closed-end funds in liquidation, the largest contributor at 53.9% was Opps VIIb, for which the liquidation period commenced in May 2011. By December 31, 2011, Opps VIIb’s management fee-generating AUM had decreased $3.1 billion to $7.5 billion. Management fee-generating AUM across open-end funds fell $1.1 billion, reflecting $1.3 billion of net outflows, offset by $0.3 billion of market value gains, as described in AUM above. In our evergreen funds, management fee-generating AUM fell $0.3 billion, reflecting $0.1 billion of net market depreciation and $0.2 billion of net outflows from the two active evergreen funds.

Incentive-creating AUM decreased $3.2 billion, or 8.1%, from $39.4 billion to $36.2 billion during the year ended December 31, 2011. Closed-end funds accounted for $2.5 billion, or 78.1%, of the

 

86


Table of Contents

$3.2 billion decrease, as the net result of $9.9 billion in distributions, $6.9 billion in drawn capital and $0.5 billion in market value increases. Opps VIlb accounted for $6.7 billion and $0.2 billion of the distributions and market value increase, respectively, while Opps VIII represented the largest single source of drawn capital, with $2.2 billion. Evergreen funds accounted for $0.7 billion of the overall decline, reflecting the activity described above in the discussion of AUM.

Year Ended December 31, 2010

Our AUM grew by $9.4 billion, or 12.8%, from $73.3 billion to $82.7 billion during the year ended December 31, 2010. This growth was driven by an $8.6 billion increase in the market value of our existing assets, of which $5.4 billion arose from closed-end funds, including $2.4 billion from Opps VIIb. Our closed-end funds received aggregate capital commitments of $8.6 billion, including an aggregate $4.0 billion to Opps VIII and VIIIb, $1.4 billion to PPIF and $1.2 billion to Oaktree Mezzanine Fund III, L.P., or Mezz III. Closed- end funds made aggregate distributions of $5.4 billion primarily from a mix of funds in liquidation across our distressed debt and control investing asset classes and U.S. senior loan strategy. The AUM for open-end funds increased $1.5 billion, on $2.9 billion of market value appreciation, which was partially offset by $1.4 billion in net outflows, which we believe generally reflected asset rebalancing following relatively strong price gains as the market rebounded from crisis lows in early 2009. Our corporate debt asset class had $1.8 billion in market value appreciation and $0.6 billion in net outflows, while convertible securities had $1.2 billion in market value appreciation and $0.8 billion in net outflows. For evergreen funds, the liquidation of certain restructured funds resulted in distributions of capital of $0.8 billion during 2010, which more than offset the $0.4 billion in increased market value.

Management fee-generating AUM rose $3.5 billion, or 5.6%, from $62.7 billion to $66.2 billion as of December 31, 2010, primarily as a result of $5.8 billion in capital commitments to closed-end funds that had begun to generate management fees, the most notable being $1.5 billion to each of Opps VIII and Mezz III and $1.2 billion to PPIF. Declines in the management fee basis for closed-end funds resulted in a decrease of $2.0 billion, reflecting reductions of $0.3 billion and $0.5 billion for Opps VI and Opps VII, respectively, and $0.3 billion for OCM Principal Opportunities Fund II, L.P., or POF II, which exited the 10-year period for which it paid management fees. The $1.6 billion increase in management fee-generating AUM for open-end funds reflected $2.9 billion in aggregate market value appreciation, which was partially offset by $1.3 billion in net outflows, as discussed in greater detail in the previous paragraph. For evergreen funds, the $0.6 billion decrease was primarily a result of the inclusion as of December 31, 2009 of $0.8 billion in management fee-generating AUM from a restructured evergreen fund that was not paying management fees at the time, but had the potential to generate future fees. As of September 2010, it was determined this fund no longer had the potential to pay management fees, and we removed it from this calculation as of that date. As a result, the weighted average annual management fee rate for evergreen funds increased to 1.85% as of December 31, 2010 from 1.35% as of December 31, 2009.

Incentive-creating AUM increased $6.1 billion, or 18.3%, from $33.3 billion to $39.4 billion as of December 31, 2010, primarily as a result of $5.4 billion in market value appreciation in our closed-end and evergreen funds, coupled with the net effect of capital invested less capital distributed during the year. Of the market value appreciation, $5.1 billion was from closed-end funds, including $2.4 billion from Opps VIIb. The increase in incentive-creating AUM for closed-end funds also reflected $5.0 billion of drawn capital, including $4.0 billion across a variety of funds in our distressed debt and control investing asset classes. Opps VIII accounted for $1.9 billion of the drawn capital total. Partially offsetting the increase in market value and drawn capital were distributions totaling $3.7 billion, including $1.1 billion from Opps VII and $2.1 billion from other funds in our distressed debt and control investing strategies. Evergreen fund incentive-creating AUM decreased by $0.4 billion, reflecting $0.3 billion in market value appreciation, which was more than offset by $0.7 billion of capital distributed by certain restructured evergreen funds.

 

87


Table of Contents

Year Ended December 31, 2009

Our AUM grew by $23.4 billion, or 46.9%, from $49.9 billion to $73.3 billion during the year ended December 31, 2009. This growth was primarily attributable to an increase of $19.1 billion in the market value of investments held by our funds, reflecting the broad rebound in the financial markets from crisis lows in the early part of the year. In our closed-end funds, the aggregate market value increase of $10.2 billion was primarily related to our distressed debt and control investing asset classes, with Opps VIIb accounting for $4.8 billion. Closed-end fund AUM also benefited from new capital commitments totaling $7.9 billion, including $3.0 billion to Opps VIII and $2.2 billion to Oaktree Principal Fund V, L.P., or PF V, which more than offset $3.2 billion in distributions from a variety of funds across strategies. AUM for open-end funds increased $8.4 billion, largely as a result of $7.5 billion in market value appreciation, including $5.0 billion for our corporate debt asset class and $2.5 billion for convertible securities. Open-end fund AUM also benefited from net inflows of $0.9 billion, primarily into our corporate debt asset class. Evergreen fund AUM increased by $0.8 billion, as $1.4 billion in market value appreciation across funds more than offset $0.4 billion in redemptions from Oaktree Emerging Markets Absolute Return Fund, L. P., or EMAR, and $0.3 billion in distributions from certain restructured evergreen funds.

Management fee-generating AUM increased by $12.5 billion, or 24.9%, from $50.2 billion to $62.7 billion during the year ended December 31, 2009 due primarily to the broad appreciation in market value across all classes. Closed-end funds benefited from $2.9 billion of new committed capital to Opps VIII and $2.1 billion of new commitments to PF V. Partially offsetting the new capital commitments were $1.3 billion in distributions from two liquidating funds in our corporate debt asset class. Open-end funds had $7.5 billion in aggregate market value appreciation, in addition to $1.0 billion in net inflows, as discussed in greater detail in the previous paragraph. An increase in management fee-generating AUM of $0.3 billion for evergreen funds reflected $1.1 billion in aggregate market value appreciation, which was more than offset by $0.4 billion in redemptions from EMAR and $0.4 billion in reductions related to management fee waivers for certain restructured evergreen funds.

Incentive-creating AUM grew $11.1 billion, or 50.0%, from $22.2 billion to $33.3 billion during the year ended December 31, 2009, principally as a result of $10.2 billion in market value appreciation in the closed-end and evergreen funds across asset classes. Incentive-creating AUM for closed-end funds increased by $10.4 billion, reflecting $8.9 billion in aggregate market value appreciation, $4.7 billion of which was from Opps VIIb. Also benefiting incentive-creating AUM for closed-end funds was $3.0 billion in drawn capital, including $1.6 billion for Opps VIIb. These increases to incentive-creating AUM were partially offset by $1.5 billion in distributions from a variety of funds across several strategies. For evergreen funds, incentive-creating AUM increased by $0.7 billion, primarily as a result of $1.3 billion in aggregate market value appreciation, which was offset by $0.4 billion in redemptions from EMAR and $0.2 billion in distributions from certain restructured evergreen funds.

Accrued Incentives (Fund Level)

Our funds record as accrued incentives the incentive income that would be paid to us if the funds were liquidated at their reported values as of the date of the financial statements. Incentives created (fund level) refers to the amount generated by the funds during the period. We refer to the amount of incentive income recognized as revenue by us as segment incentive income. We recognize incentive income when it becomes fixed or determinable, all related contingencies have been removed and collection is reasonably assured. Amounts recognized by us as incentive income no longer are included in accrued incentives (fund level), the term we use for remaining fund-level accruals.

 

88


Table of Contents

Accrued incentives (fund level), gross and net of incentive income compensation expense, as of December 31, 2009, 2010 and 2011, as well as changes in the period-end balance for the periods presented of accrued incentives (fund level), are set forth below.

 

    Year Ended December 31,  
    2009     2010     2011  
    (in thousands)  

Accrued Incentives (Fund Level):

     

Beginning of period

  $ 526,116      $ 1,590,365      $ 2,066,846   
 

 

 

   

 

 

   

 

 

 

Incentives created (fund level):

     

Closed-end funds

    1,090,465        836,384        (81,216

Evergreen funds

    148,849        53,337        5,300   
 

 

 

   

 

 

   

 

 

 

Total incentives created (fund level)

    1,239,314        889,721        (75,916
 

 

 

   

 

 

   

 

 

 

Less: segment incentive income recognized
by us

    (175,065     (413,240     (303,963
 

 

 

   

 

 

   

 

 

 

End of period

  $ 1,590,365      $ 2,066,846      $ 1,686,967   
 

 

 

   

 

 

   

 

 

 

End of period, net of associated incentive income compensation expense

  $ 879,879      $ 1,166,583      $ 1,027,711   
 

 

 

   

 

 

   

 

 

 

The same performance and market risks inherent in incentives created (fund level) affect the ability to ultimately realize accrued incentives (fund level). One consequence of the accounting method we follow for incentives created (fund level) is that accrued incentives (fund level) is an off-balance sheet metric, rather than being an on-balance sheet receivable that could require reduction if fund performance suffers. We track accrued incentives (fund level) because it provides an indication of potential future value, though the timing and ultimate realization of that value are uncertain.

Incentives Created (Fund Level)

Incentives created (fund level), incentive income and accrued incentives (fund level) are presented gross, without deduction for direct compensation expense that is owed to our investment professionals associated with the particular fund when we earn the incentive income. We call that charge “incentive income compensation expense.” Incentive income compensation expense varies by the investment strategy and vintage of the particular fund, among other factors, but generally equals between 40% to 55% of segment incentive income revenue. As of December 31, 2011, accrued incentives (fund level) amounted to $1.7 billion, and the associated estimated incentive income compensation expense was $0.7 billion. In addition to incentive income compensation expense, the magnitude of the annual bonus pool is indirectly affected by the level of incentive income, net of its associated incentive income compensation expense. The total charge related to the annual bonus pool, including the portion attributable to our incentive income, is reflected in the financial statement line item “compensation and benefits expense.”

Incentives created (fund level) often reflects investments measured at fair value and therefore is subject to risk of substantial fluctuation by the time the underlying investments are liquidated. We earn the incentive income, if any, that the fund is then obligated to pay us with respect to our incentive interest (generally 20%) in the fund’s profits, subject to an annual preferred return of typically 8%. Although GAAP allows the equivalent of incentives created (fund level) to be recognized as revenue by us under Method 2, we have always followed the Method 1 approach offered by GAAP that is dependent on additional factors, including the incentive allocations becoming fixed or determinable, so as to reduce by a substantial degree the possibility that revenue recognized by us would be reversed in a subsequent period. Consequently, during the active life of a fund, the amounts of incentives created and incentives we receive or recognize are not expected to move in tandem because of the disparity,

 

89


Table of Contents

inherent in the method of accounting we utilize under GAAP, between the time that potential incentives are created at the fund level and the time that the revenue recognition criteria is met. We track incentives created (fund level) because it provides an indication of the value for us currently being created by our investment activities and facilitates comparability with those companies in our industry that utilize the alternative accrual-based Method 2 for recognizing incentive income in their financial statements.

Year Ended December 31, 2011

Incentives created (fund level) amounted to $(75.9) million for the year ended December 31, 2011, with the largest negative contributor being OCM European Principal Opportunities Fund II, L.P., or EPOF II, at $(71.4) million, and Opps VIII, at $(50.3) million. The largest single positive contributor was Opps VIIb, at $39.1 million.

Year Ended December 31, 2010

Incentives created (fund level) amounted to $889.7 million for the year ended December 31, 2010, of which $470.3 million resulted from price appreciation of investments held by Opps VIIb and $234.1 million from other distressed debt funds, as credit markets continued their post-crisis rally.

Year Ended December 31, 2009

Incentives created (fund level) amounted to $1.2 billion for the year ended December 31, 2009, of which $802.2 million resulted from price appreciation of investments held by Opps VIIb, $220.4 million from other distressed debt funds and $124.0 million from our control investing funds, as credit markets rallied sharply from financial crisis lows in the early part of the year.

Uncalled Capital Commitments

Uncalled capital commitments represent undrawn capital commitments by partners (including Oaktree as general partner) of our closed-end funds in their investment periods. If a fund distributes capital during its investment period, that capital is typically subject to possible recall, in which case it is included in uncalled capital commitments. As of December 31, 2009, 2010 and 2011, uncalled capital commitments were $11.1 billion, $14.3 billion and $11.2 billion, respectively.

Understanding Our Results – Consolidation of Oaktree Funds

GAAP requires that we consolidate substantially all of our closed-end, commingled open-end and evergreen funds in our financial statements, notwithstanding the fact that our equity investment in those funds does not typically exceed 2.5%. Consolidated funds consist of those funds in which we hold a general partner interest that gives us substantive control rights over such funds. The specific funds consolidated for each of the periods presented are listed in the table entitled “Consolidated Funds of Oaktree Capital Group, LLC” in the Glossary. With respect to our consolidated funds, we generally have operational discretion and control over the funds, and investors do not hold any substantive rights that would enable them to impact the funds’ ongoing governance and operating activities. The funds that we manage that were not consolidated represented 29.5% of our AUM as of December 31, 2011 and 19.4% and 15.0% of our segment management fees and segment revenues, respectively, for the year ended December 31, 2011.

When a fund is consolidated, we reflect the assets, liabilities, revenues, expenses and cash flows of the consolidated fund on a gross basis, subject to eliminations from consolidation. Those eliminations have the effect of reclassifying from consolidated revenues to consolidated non-controlling interests the management fees and other revenues that we earn from consolidated funds, because

 

90


Table of Contents

interests in the consolidated funds held by third-party investors are treated as non-controlling interests. Conversely, the presentation of incentive income compensation expense and other of our expenses associated with generating that reclassified revenue is not affected by the consolidation process. The assets, liabilities, revenues and expenses attributable to non-controlling interests are presented as non-controlling redeemable interests in consolidated entities in the consolidated statements of financial condition and as net income attributable to non-controlling redeemable interests in consolidated entities in the consolidated statements of operations.

The elimination of consolidated funds from our consolidated revenues means that going forward consolidated revenues are expected to be significantly impacted by fund flows and fluctuations in the market value of our separately managed accounts, as well as the revenues earned from the two unconsolidated power opportunities funds. Among the factors expected to most affect expenses is the cessation as of January 2, 2012 of the annualized charge of $924.5 million for vesting of OCGH units held as of the 2007 Private Offering. Expenses associated with our overall size and being a public company are expected to grow. These categories of expenses primarily include compensation and benefits and general, administrative and other expenses. Incentive income compensation expense fluctuates in response to a number of factors, primarily the level of incentive income revenue recognized by our segment. That level of revenue, in turn, is expected to benefit in upcoming years from the $1.7 billion of accrued incentives (fund level) as of December 31, 2011. With regard to most components of other income (loss), the results should benefit to the extent that financial markets trend upward, though prolonged gains may cause us to accept less capital in our funds, which may negatively impact our results.

The “Segment Reporting” notes to our consolidated financial statements included elsewhere in this prospectus include information regarding our segment on a stand-alone basis. For a more detailed discussion of the factors that affect the results of operations of our segment, see “—Segment Analysis.”

Revenues

Our business generates three types of segment revenue: management fees, incentive income and investment income. Management fees are billed monthly or quarterly based on annual rates. While we typically earn management fees for each of the funds that we manage, the contractual terms of those management fees vary by fund structure. We also earn incentive income from our closed-end funds and evergreen funds. Our closed-end funds generally provide that our incentive allocation is equal to 20% of our investors’ profits, after the investors (including us, as general partner) receive the return of all of their contributed capital plus an annual preferred return, typically 8%. Once this occurs, we receive 80% of all distributions otherwise attributable to our investors and the investors receive the remaining 20% until we have received, in the aggregate, 20% of all such distributions in excess of contributed capital from the inception of the fund. Thereafter, all such future distributions are distributed 80% to the investors and 20% to us. Our third segment revenue source, investment income, represents our pro rata share of income or loss from our investments, generally in our capacity as general partner in our and third-party managed funds and businesses. Our consolidated revenues exclude investment income, which is presented within the other income (loss) section of our consolidated statements of operations. See “Business—Our Sources of Revenues—Structure of Funds” for a detailed discussion of the structure of our funds.

Expenses

Compensation and Benefits

Compensation and benefits reflects all compensation-related items not directly related to incentive income or the vesting of OCGH units, including salaries, bonuses, compensation based on management fees or a definition of profits and employee benefits.

 

91


Table of Contents

Incentive Income Compensation Expense

Incentive income compensation expense includes compensation directly related to incentive income, which generally consists of percentage interests (sometimes referred to as “points”) that we grant to our investment professionals associated with the particular fund that generated the incentive income. There is no fixed percentage for this compensation expense, either by fund or strategy. In general, within a particular strategy more recent funds have a higher percentage of aggregate incentive compensation expense than do older funds. The percentage that consolidated incentive income compensation expense represents of the particular period’s consolidated incentive income is not meaningful because of the fact that most incentive income is eliminated in consolidation, whereas no incentive income compensation expense is eliminated in consolidation. For a meaningful percentage relationship, see “—Segment Analysis.” Additionally, note 12 to our consolidated financial statements contains the estimated incentive income compensation expense related to accrued incentives (fund level).

Compensation Expense for Vesting of OCGH Units

Compensation expense for vesting of OCGH units reflects the non-cash charge associated with the OCGH units held by our principals and employees at the time of the 2007 Private Offering and as a result of subsequent grants. Starting with the year ended December 31, 2007, the non-cash compensation expense for units held at the time of the 2007 Private Offering is charged equally over the five-year vesting period of the units, ending January 2, 2012, based on the units’ value as of the 2007 Private Offering. As of December 31, 2011, we had $5.1 million of unrecognized compensation expense relating to the 2007 Private Offering that we expect to recognize in the first quarter of 2012, and $57.1 million of unrecognized compensation expense relating to unit grants subsequent to the 2007 Private Offering that we expect to recognize over their weighted average remaining vesting period of 4.4 years.

General, Administrative and Other Expenses

General, administrative and other expenses include costs related to occupancy, accountants, tax professionals, legal advisors, consultants, travel, communications and information services, foreign exchange activity, depreciation and amortization and other general and operating items. These expenses are not borne by fund investors and are not offset by credits attributable to fund investors’ non-controlling redeemable interests in consolidated funds. In addition, we have historically operated as a private company. As we incur additional expenses associated with being a publicly traded company, we anticipate general, administrative and other expenses to increase, both in absolute terms and possibly as a percentage of revenues. Specifically, we expect that we will incur additional general, administrative and other expenses to provide insurance for our directors and officers and to comply with SEC reporting requirements, stock exchange listing standards, the Dodd-Frank Act and the Sarbanes-Oxley Act. We anticipate that these insurance and compliance costs will substantially increase certain of our general, administrative and other expenses in the near term, although its percentage of revenues will depend upon a variety of factors, including those described above.

Consolidated Fund Expenses

Consolidated fund expenses consists primarily of costs incurred by our consolidated funds, including travel expenses, professional fees, research expenses and other costs associated with administering these funds. Inasmuch as most of these fund expenses are borne by third-party fund investors, they are offset by credits attributable to the fund investors’ non-controlling redeemable interests in consolidated funds.

 

92


Table of Contents

Other Income (Loss)

Interest Expense

Interest expense reflects the interest expense of Oaktree and its operating subsidiaries, as well as consolidated funds that employ financial leverage.

Interest and Dividend Income

Interest and dividend income consists of interest and dividend income earned on the investments held by our consolidated funds, the consolidated funds’ net operating income from real estate-related activities and interest income earned by Oaktree and its operating subsidiaries.

Net Realized Gain on Investments

Net realized gain on investment consists of realized gains and losses arising from dispositions of investments held by our consolidated funds.

Net Change in Unrealized Appreciation (Depreciation) on Investments

Net change in unrealized appreciation (depreciation) on investments reflects, for our consolidated funds, both unrealized gains and losses on investments and the reversal upon disposition of investments of unrealized gains and losses previously recognized for those investments.

Investment Income (Loss)

Represents our pro rata share of income or loss from our investments, generally in our capacity as general partner in our funds and as an investor in other third-party managed funds and businesses.

Other Income (Expense)

Other income (expense) reflects our settlement of the arbitration award we received relating to a former principal and portfolio manager of our real estate group who left us in 2005.

Income Taxes

Prior to May 25, 2007, OCM was treated as a partnership for tax purposes, with the effects of its activities flowing through to the income tax returns of its members. Consequently, no provision for income taxes was made except for non-U.S., city and local income taxes incurred directly by OCM. In connection with the May 2007 Restructuring, Oaktree was established as a publicly traded partnership that meets the qualifying income exception, allowing it to be treated as a partnership for U.S. federal income tax purposes that is not taxable as a corporation. Oaktree Holdings, Inc. and Oaktree AIF Holdings, Inc., two of our five Intermediate Holding Companies, which were established as our wholly owned subsidiaries, are subject to U.S. federal and state income taxes. The remainder of Oaktree’s income is generally not subject to corporate-level taxation. See “Material U.S. Federal Tax Considerations.”

Oaktree’s effective tax rate is directly impacted by the proportion of Oaktree’s income subject to tax compared to income not subject to tax. Oaktree’s foreign income (loss) before taxes is generally not significant in relation to total pre-tax income (loss), and is generally more predictable as, unlike domestic pre-tax income, it is not significantly impacted by unrealized gains (losses). Although the foreign income (loss) before taxes is only a small percentage of the total income (loss) before taxes, the foreign tax expense comprises a significant percentage of the total income tax expense because a substantial portion of the domestic income (loss) before taxes is not subject to income tax, while almost all of the foreign income (loss) before taxes is subject to tax. In addition, changes in the proportion of foreign pre-tax income to total pre-tax income impact Oaktree’s effective tax rate to the extent foreign rates differ from the U.S. domestic tax rate.

 

93


Table of Contents

Income taxes are accounted for using the liability method of accounting. Under this method, deferred tax assets and liabilities are recognized for the expected future tax consequences of differences between the carrying amounts of assets and liabilities and their respective tax basis, using currently enacted tax rates. The effect on deferred assets and liabilities of a change in tax rates is recognized in income in the period when the change is enacted. Deferred tax assets are reduced by a valuation allowance when it is more likely than not that some portion or all of the deferred tax assets will not be realized.

Net Income (Loss) Attributable to Non-Controlling Interests

Net income (loss) attributable to non-controlling interests represents the ownership interests that third parties hold in entities that are consolidated in our financial statements. These interests fall into two categories:

 

  Ÿ  

Net income or loss attributable to non-controlling redeemable interests in consolidated funds: This measure represents the non-controlling interests that third-party investors hold in consolidated funds, which interests are primarily driven by the investment performance of the consolidated funds. In comparison to net income or loss, this measure excludes segment results, income taxes, expenses that OCG or its Intermediate Holding Companies bear directly and the impact of compensation expense for vesting of OCGH units; and

 

  Ÿ  

Net income or loss attributable to OCGH non-controlling interest in consolidated subsidiaries: This measure represents the economic interest in the Oaktree Operating Group owned by OCGH, which interest is determined at the Oaktree Operating Group level, based on the weighted average proportionate share of Oaktree Operating Group units held by the OCGH unitholders. Inasmuch as the number of outstanding Oaktree Operating Group units corresponds with the total number of outstanding OCGH units and Class A units, changes in the economic interest held by the OCGH unitholders are driven by our additional grants of OCGH units and our issuance, if any, of additional Class A units, as well as repurchases of OCGH units and Class A units. Certain of our expenses, such as income tax and related administrative expenses of Oaktree Capital Group, LLC and its Intermediate Holding Companies, are solely attributable to the Class A and Class C unitholders. See the “Unitholders’ Capital” notes to our consolidated financial statements included elsewhere in this prospectus for additional information on the economic interest in the Oaktree Operating Group owned by OCGH.

 

94


Table of Contents

Consolidated Results of Operations

The following table sets forth our audited consolidated results of operations for the years ended December 31, 2009, 2010 and 2011 and our unaudited consolidated results of operations for the three months ended December 31, 2010 and 2011.

 

     Year Ended December 31,     Three Months
Ended December 31,
 
     2009     2010     2011     2010     2011  
          
     (in thousands)  

Consolidated Statement of Operations:

          

Revenues:

          

Management fees

   $ 115,839      $ 162,051      $ 140,715      $ 35,107      $ 35,945   

Incentive income

     37,293        44,130        15,055        27,732        —     
  

 

 

   

 

 

   

 

 

   

 

 

   

 

 

 

Total revenues

     153,132        206,181        155,770        62,839        35,945   
  

 

 

   

 

 

   

 

 

   

 

 

   

 

 

 

Expenses:

          

Compensation and benefits

     (268,272     (287,092     (308,194     (64,644     (80,102

Incentive income compensation expense

     (65,639     (159,243     (179,234     (55,517     (67,863

Compensation expense for vesting of OCGH units

     (940,683     (949,376     (948,746     (236,718     (238,183
  

 

 

   

 

 

   

 

 

   

 

 

   

 

 

 

Total compensation and benefits expense

     (1,274,594     (1,395,711     (1,436,174     (356,879     (386,148

General, administrative and other expenses

     (78,531     (90,432     (103,617     (22,207     (26,232

Consolidated fund expenses

     (73,193     (94,508     (105,073     (32,715     (29,561
  

 

 

   

 

 

   

 

 

   

 

 

   

 

 

 

Total expenses

     (1,426,318     (1,580,651     (1,644,864     (411,801     (441,941
  

 

 

   

 

 

   

 

 

   

 

 

   

 

 

 

Other income (loss):

          

Interest expense

     (34,942     (55,921     (50,943     (13,112     (13,079

Interest and dividend income

     1,833,509        2,369,590        2,565,630        446,233        571,648   

Net realized gain on investments

     251,507        2,583,676        1,744,135        714,179        435,369   

Net change in unrealized appreciation (depreciation) on investments

     11,113,865        1,766,450        (3,064,676     1,546,469        1,140,128   

Investment income (loss)

     1,778        6,620        8,600        4,237        (46

Other income (expense)

     —          11,243        (1,209     (487     (1,604
  

 

 

   

 

 

   

 

 

   

 

 

   

 

 

 

Total other income

     13,165,717        6,681,658        1,201,537        2,697,519        2,132,416   
  

 

 

   

 

 

   

 

 

   

 

 

   

 

 

 

Income (loss) before income taxes

     11,892,531        5,307,188        (287,557     2,348,557        1,726,420   

Income taxes

     (18,267     (26,399     (21,088     (6,142     (5,168
  

 

 

   

 

 

   

 

 

   

 

 

   

 

 

 

Net income (loss)

     11,874,264        5,280,789        (308,645     2,342,415        1,721,252   

Less:

          

Net income attributable to non-controlling redeemable interests in consolidated funds

     (12,158,635     (5,493,799     (233,573     (2,333,595     (1,888,260

Net (income) loss attributable to OCGH non-controlling interest

     227,313        163,555        446,246        (10,421     138,065   
  

 

 

   

 

 

   

 

 

   

 

 

   

 

 

 

Net loss attributable to Oaktree Capital Group, LLC

   $ (57,058   $ (49,455   $ (95,972   $ (1,601   $ (28,943
  

 

 

   

 

 

   

 

 

   

 

 

   

 

 

 

Three Months Ended December 31, 2011 Compared to Three Months Ended December 31, 2010

Revenues

Management Fees

Management fees increased $0.8 million, or 2.3%, to $35.9 million for the three months ended December 31, 2011 from $35.1 million for the three months ended December 31, 2010. The increase reflected $5.7 million in higher advisory, director and certain other transaction fees received in connection with our investment advisory services to our consolidated funds. Specifically, the 2011 period had certain non-recurring fees related to transactions involving certain of our portfolio companies in our distressed debt asset class. We reduce management fees by the amount of such ancillary fees so that our funds’ investors share pro rata in the economic benefit of the ancillary fees. Thus, in our consolidated financial statements they are treated as being attributable to non-controlling redeemable interests in

 

95


Table of Contents

consolidated entities and have no impact on net income (loss) attributable to OCG. Partially offsetting the increase in ancillary fees was a decline of $5.5 million in our convertible securities asset class, primarily as a result of lower performance-based management fees.

Incentive Income

Incentive income decreased $27.7 million, or 100.0%, to $0.0 million for the three months ended December 31, 2011 from $27.7 million for the three months ended December 31, 2010. The decline was attributable to our unconsolidated OCM/GFI Power Opportunities Fund II, L.P., or Power Fund II, and reflected a decrease in realized gains in the period, resulting from sales of portfolio companies.

Expenses

Compensation and Benefits

Compensation and benefits increased $15.5 million, or 24.0%, to $80.1 million for the three months ended December 31, 2011 from $64.6 million for the three months ended December 31, 2010. The rise resulted from an increase of $19.1 million in the accrual toward the year-end bonus pool reflecting growth in headcount and higher amounts caused by individual performance or market factors. The largest single offset to the increase in bonus expense was a reduction of $2.1 million in compensation paid, in lieu of salary and bonus, to certain portfolio managers based on their funds’ gross segment management fees, which were lower for the 2011 period.

Incentive Income Compensation Expense

Incentive income compensation expense increased $12.4 million, or 22.3%, to $67.9 million for the three months ended December 31, 2011 from $55.5 million for the three months ended December 31, 2010, largely as a result of $55.5 million in aggregate payments in the fourth quarter of 2011 used to acquire a small portion of certain investment professionals’ carried interest. Excluding that payment, incentive income compensation expense decreased $43.1 million, or 77.7%, to $12.4 million as a result of lower segment incentive income. Incentive income compensation expense, excluding the payment, as a percentage of segment incentive income was 38.6% for the 2011 period, largely unchanged from 38.2% for the 2010 period. See “—Segment Analysis” for additional details on the changes in our segment incentive income.

General, Administrative and Other Expenses

General, administrative and other expenses increased $4.0 million, or 18.0%, to $26.2 million for the three months ended December 31, 2011 from $22.2 million for the three months ended December 31, 2010. Excluding the impact of foreign currency-related items, general, administrative and other expenses rose $3.3 million, or 14.0%. The increase of $3.3 million reflected $1.1 million in professional fees and other costs related to this offering, with the remainder of the increase primarily reflecting increases in rent, corporate travel and other costs associated with general corporate growth.

Consolidated Fund Expenses

Consolidated fund expenses decreased $3.1 million, or 9.5%, to $29.6 million for the three months ended December 31, 2011 from $32.7 million for the three months ended December 31, 2010. Our closed-end funds had an aggregate net decrease of $3.9 million, primarily from a decrease in professional fees and administrative costs related to managing the funds. Our evergreen funds had higher expenses of $0.9 million primarily as a result of the ongoing liquidation of one of the restructured funds.

 

96


Table of Contents

Other Income (Loss)

Interest Expense

Interest expense was $13.1 million for both the three months ended December 31, 2011 and the three months ended December 31, 2010. Interest expense related to Oaktree and its operating subsidiaries increased $1.8 million, primarily reflecting our $300.0 million term loan that closed on January 7, 2011, which bears interest at the fixed annual rate of 3.19% and amortizes by $7.5 million per quarter. Offsetting this increase was a $1.8 million decline in aggregate interest expense from our consolidated funds.

Interest and Dividend Income

Interest and dividend income increased $125.4 million, or 28.1%, to $571.6 million for the three months ended December 31, 2011 from $446.2 million for the three months ended December 31, 2010. Interest and dividend income for the consolidated funds increased $125.8 million, while interest income for Oaktree and its operating subsidiaries decreased $0.4 million. The overall increase was largely a result of higher dividend income in our distressed debt funds, which reflected special dividends from two portfolio companies.

Net Realized Gain on Investments

Net realized gain on investments decreased $278.8 million, or 39.0%, to $435.4 million for the three months ended December 31, 2011 from $714.2 million for the three months ended December 31, 2010, reflecting the lower level of dispositions of investments as compared to the prior-year period. Of the net realized gain for the current-year period, $357.0 million was attributable to Opps VIIb and $128.8 million was attributable to other distressed debt funds. Partially offsetting the net realized gains was a $47.0 million net realized loss from funds in our control investing asset class. For the three months ended December 31, 2010, $660.0 million of the net realized gain was from Opps VIIb. In the aggregate, funds in our control investing asset class had a net realized gain of $114.0 million, while our real estate funds had an aggregate net realized loss of $90.7 million.

Net Change in Unrealized Appreciation (Depreciation) on Investments

The net change in unrealized appreciation on investments decreased $406.4 million, or 26.3%, to $1,140.1 million for the three months ended December 31, 2011 from $1,546.5 million for the three months ended December 31, 2010. Excluding the decrease of $278.8 million in net realized gain on investments, the net change in unrealized appreciation on investments was a decrease of $685.2 million, to $1,575.5 million for the three months ended December 31, 2011 from $2,260.7 million for the three months ended December 31, 2010, reflecting generally lower fund returns as compared to the prior-year period. Of the $1,575.5 million net gain for the fourth quarter of 2011, $991.1 million was from distressed debt funds, including $559.8 million from Opps VIIb. Of the remainder of the net gain, $275.1 million was attributable to funds in our control investing asset class and $168.5 million was from our high yield bond strategies. For the prior-year period, of the $2,260.7 million net gain, $1,661.0 million was attributable to distressed debt funds, including $915.7 million from Opps VIIb, and $400.0 million came from funds in our control investing asset class.

Investment Income (Loss)

Investment income (loss) decreased $4.2 million, or 100.0%, to $0.0 million for the three months ended December 31, 2011 from income of $4.2 million for the three months ended December 31, 2010. For the three months ended December 31, 2011, our investment in Apson Global Fund L.P. resulted in a $1.3 million loss, which was partially offset by $1.0 million in income resulting from our investment in DoubleLine Capital LP and an affiliated entity. For the prior-year period, our investment in Power Fund II accounted for $2.5 million of investment income, and investments in non-Oaktree entities accounted for $2.1 million of investment income, including $1.2 million from DoubleLine Opportunistic Income LP.

 

97


Table of Contents

Other Income (Expense)

Other expense increased $1.1 million, or 220.0%, to $1.6 million for the three months ended December 31, 2011 from $0.5 million for the three months ended December 31, 2010. The other loss in both periods related to a portfolio of properties obtained in connection with the settlement of an arbitration award in the second quarter of 2010. The arbitration was related to a former principal and portfolio manager of our real estate group who left us in 2005. For the prior-year period, the loss primarily related to expenses incurred in managing the portfolio of properties. For the current-year period, the loss reflected an adjustment to the carrying value of one of the properties.

Income Taxes

Income taxes decreased $0.9 million, or 14.8%, to $5.2 million for the three months ended December 31, 2011 from $6.1 million for the three months ended December 31, 2010. The decrease was principally the result of lower income during the current-year period as compared with the comparable prior-year period. Partially offsetting this impact was the fact that there was an increase in our annual income tax rate from an estimated 25% in the third quarter of 2011 to 26% in the fourth quarter 2011, while the prior-year results reflected a decrease in the annual rate from an estimated 21% in the third quarter to 17% in the fourth quarter. The effective income tax rate used for interim fiscal periods is based on the estimated full-year income tax rate. Applied against the OCG portion of income after adjusting for the non-deductible compensation expense, the effective income tax rate is a function of the mix of income and other factors that often vary significantly within or between years, each of which can have a material impact on the particular year’s ultimate income tax expense. Portions of Oaktree’s income are subject to U.S. federal and state income taxes while other portions are not subject to corporate-level taxation. When the portion of income not subject to tax decreases, the effective tax rate increases. The increase in the effective tax rate in the fourth quarter of 2011 compared to the third quarter of 2011 was the result of a decrease in full-year income not subject to tax – largely due to a decrease in incentive income – relative to full-year other income. The decrease in the effective tax rate in the fourth quarter of 2010 compared to the third quarter of 2010 was the result of an increase in full-year income not subject to tax – largely due to an increase in incentive income – relative to full-year other income. The increase in the effective tax rate in the fourth quarter of 2011 compared to the fourth quarter of 2010 was the result of a decrease in full-year income not subject to tax – largely due to decreases in incentive and investment income – relative to full-year other income, between 2010 and 2011. See “—Understanding Our Results—Consolidation of Oaktree Funds.”

Net Loss Attributable to Oaktree Capital Group, LLC

Net loss attributable to Oaktree Capital Group, LLC increased $27.3 million to $28.9 million for the three months ended December 31, 2011 from $1.6 million for the three months ended December 31, 2010. Segment incentive income, net of segment incentive income compensation expense, was lower by $125.7 million and was the primary reason for the change. The $24.3 million decline in segment investment income also contributed to the higher net loss. Additionally, compensation expense for vesting of OCGH units held at the time of the May 2007 Private Offering resulted in the recognition of a net loss rather than net income in both periods. See “—Segment Analysis” for additional details on our segment results.

Net Income Attributable to Non-Controlling Redeemable Interests in Consolidated Funds

Net income attributable to non-controlling redeemable interests in consolidated funds decreased $445.3 million, or 19.1%, to $1,888.3 million for the three months ended December 31, 2011 from $2,333.6 million for the three months ended December 31, 2010 as a result of lower net gains on investments, partially offset by an increase in interest and dividend income, in the current-year period. These effects are described in more detail above under “—Other Income (Loss).”

 

98


Table of Contents

Year Ended December 31, 2011 Compared to Year Ended December 31, 2010

Revenues

Management Fees

Management fees decreased $21.4 million, or 13.2%, to $140.7 million for the year ended December 31, 2011 from $162.1 million for the year ended December 31, 2010. Of the decrease, $10.4 million resulted from a decline in advisory, director and certain other fees received in connection with our investment advisory services to our consolidated funds. Specifically, the 2010 period had certain non-recurring fees related to transactions involving certain of our portfolio companies in our distressed debt asset class. We reduce management fees by the amount of such ancillary fees so that our funds’ investors share pro rata in the economic benefit of the ancillary fees. Thus, in our consolidated financial statements they are treated as being attributable to non-controlling redeemable interests in consolidated entities and have no impact on net income (loss) attributable to OCG. Adding to the decrease in management fees were declines of $5.0 million in our convertible securities asset class, primarily as a result of lower performance-based management fees, and $2.8 million from PPIF, which was primarily related to the retroactive application of the fund’s new management fee arrangement with the U.S. Treasury, in which we changed the basis on which we charge management fees from committed capital to drawn capital.

Incentive Income

Incentive income decreased $29.0 million, or 65.8%, to $15.1 million for the year ended December 31, 2011 from $44.1 million in the year ended December 31, 2010. The decline was primarily attributable to Power Fund II, reflecting a decrease in realized gains resulting from sales of portfolio companies in the period.

Expenses

Compensation and Benefits

Compensation and benefits increased $21.1 million, or 7.3%, to $308.2 million for the year ended December 31, 2011 from $287.1 million for the year ended December 31, 2010, resulting from increases of $27.3 million in annual bonus expense and $4.1 million in base salaries. The increases reflected headcount growth and, in the case of bonuses, higher amounts for individual performance and market factors. Partially offsetting those $31.4 million in aggregate increases was a reduction of $10.2 million in compensation paid to certain portfolio managers based on their funds’ gross segment management fees, in lieu of salary and bonus. The $10.2 million reduction primarily reflected lower segment management fees from applicable funds, including PF V, which paid a retroactive management fee during the prior-year period, as discussed in “—Segment Analysis—Year Ended December 31, 2011 Compared to Year Ended December 31, 2010—Segment Revenues—Management Fees.”

Incentive Income Compensation Expense

Incentive income compensation expense increased $20.0 million, or 12.6%, to $179.2 million for the year ended December 31, 2011 from $159.2 million for the year ended December 31, 2010. Excluding $55.5 million in aggregate payments in the fourth quarter of 2011 used to acquire a small portion of certain investment professionals’ carried interest, incentive income compensation expense decreased $35.5 million, or 22.3%, from 2010 to 2011. Of the decrease, $44.4 million related to an overall decrease in segment incentive income, which was partially offset by an increase of $8.9 million resulting from a change in overall incentive income compensation expense as a percentage of segment incentive income. The change to 40.7% from 38.5% was largely a result of a change in the mix of funds comprising segment incentive income. The proportion of segment incentive income derived from funds in our global and European control investing strategies, which tend to have higher

 

99


Table of Contents

compensation ratios, increased, while the proportion of segment incentive income derived from funds in our power opportunities strategy, which tend to have lower compensation ratios, decreased. See “—Segment Analysis—Year Ended December 31, 2011 Compared to Year Ended December 31, 2010—Segment Revenues—Incentive Income” for additional details on the changes in our segment incentive income.

General, Administrative and Other Expenses

General, administrative and other expenses increased $13.2 million, or 14.6%, to $103.6 million for the year ended December 31, 2011 from $90.4 million for the year ended December 31, 2010. Excluding the impact of foreign currency-related items, general, administrative and other expenses rose $13.7 million, or 15.5%. The increase of $13.7 million reflected $7.4 million in professional fees and other costs related to this offering, with the remainder of the increase primarily reflecting software, consulting and other costs associated with ongoing enhancements to our operational infrastructure.

Consolidated Fund Expenses

Consolidated fund expenses increased $10.6 million, or 11.2%, to $105.1 million for the year ended December 31, 2011 from $94.5 million for the year ended December 31, 2010. Higher professional fees and administrative costs associated with managing our closed-end funds accounted for $5.0 million of the increase. Our evergreen funds had higher expenses of $5.6 million primarily as a result of the ongoing liquidation of one of the restructured funds.

Other Income (Loss)

Interest Expense

Interest expense decreased $5.0 million, or 8.9%, to $50.9 million for the year ended December 31, 2011 from $55.9 million for the year ended December 31, 2010. The decrease resulted from $13.1 million in lower aggregate interest expense for the consolidated funds. The decline was partially offset by an increase in interest expense of $8.1 million for Oaktree and its operating subsidiaries, resulting primarily from our $300.0 million term loan that closed on January 7, 2011, which bears interest at the fixed annual rate of 3.19% and amortizes by $7.5 million every quarter.

Interest and Dividend Income

Interest and dividend income increased $196.0 million, or 8.3%, to $2,565.6 million for the year ended December 31, 2011 from $2,369.6 million for the year ended December 31, 2010. Of the increase, $195.6 million related to the consolidated funds, while the remaining $0.4 million related to Oaktree and its operating subsidiaries. Of the increase related to the consolidated funds, $225.4 million was attributable to a restructured evergreen fund. Changes from other funds largely offset one another. For example, the next-to-largest variance resulted from Opps VIIb, which had a decline in interest and dividend income of $148.3 million, reflecting the fact that the fund entered its liquidation period during the second quarter of 2011. Largely offsetting the decrease from Opps VIIb was an increase of $140.1 million from its successor fund Opps VIII, reflecting the growth of the fund’s invested capital during its investment period.

Net Realized Gain on Investments

Net realized gain on investments decreased $839.6 million, or 32.5%, to $1,744.1 million for the year ended December 31, 2011 from $2,583.7 million for the year ended December 31, 2010, reflecting the lower level of dispositions of our investments during the current-year period. Of the net realized gain for the current-year period, $1,162.1 million was attributable to Opps VIIb, as the fund had substantial asset sales during the period. Other distressed debt funds contributed $374.2 million to the overall net realized gain, and our high yield bond strategies accounted for $85.2 million of net realized gains. For the year ended December 31, 2010, distressed debt funds contributed $2,218.5

 

100


Table of Contents

million of the $2,583.7 million net realized gain, with $1,777.3 million of the distressed debt amount being attributable to Opps VIIb, also reflecting the fund’s substantial asset sales during the period.

Net Change in Unrealized Appreciation (Depreciation) on Investments

The net change in unrealized appreciation (depreciation) on investments decreased $4,831.2 million, to $(3,064.7) million for the year ended December 31, 2011 from $1,766.5 million for the year ended December 31, 2010. Excluding the $839.6 million decrease in net realized gain on investment, net change in unrealized appreciation (depreciation) on investments decreased $5,670.8 million, to $(1,320.6) million for the year ended December 31, 2011 from $4,350.2 million for the year ended December 31, 2010, reflecting generally lower fund returns in the current-year period. Of the $1,320.6 million in net losses in the year ended December 31, 2011, $859.2 million was from distressed debt funds, including $402.7 million from Opps VIIb. Funds in our control investing asset class had aggregate net losses of $163.7 million during the period. For the prior-year period, $2,897.1 million of the $4,350.2 million in net gains was from distressed debt funds, including $1,688.2 million from Opps VIIb, and $804.9 million came from funds in our control investing asset class.

Investment Income (Loss)

Investment income increased $2.0 million, to $8.6 million for the year ended December 31, 2011 from $6.6 million for the year ended December 31, 2010. For the year ended December 31, 2011, investments in non-Oaktree entities accounted for $6.8 million, including $5.4 million from our investment in DoubleLine Opportunistic Income LP, and Power Fund II accounted for $1.9 million. For the prior-year period, Power Fund II accounted for $5.0 million, and investments in non-Oaktree entities accounted for $1.9 million.

Other Income (Expense)

Other income (expense) declined to a loss of $1.2 million for the year ended December 31, 2011 from income of $11.2 million for the year ended December 31, 2010. The income of $11.2 million for the prior-year period reflected settlement of an arbitration award related to a former principal and portfolio manager of our real estate group who left us in 2005. For the current-year period, the $1.2 million loss reflected an adjustment to the carrying value of one of the properties.

Income Taxes

Income taxes decreased $5.3 million, or 20.1%, to $21.1 million for the year ended December 31, 2011 from $26.4 million for the year ended December 31, 2010. The decrease was principally the result of lower income during the current-year period as compared with the comparable prior-year period. Partially offsetting this impact was the current-year period’s higher annual income tax rate of 26% as compared with 17% for the prior-year period. Applied against the OCG portion of income after adjusting for the non-deductible compensation expense, the effective income tax rate is a function of the mix of income and other factors that often vary significantly within or between years, each of which can have a material impact on the particular year’s ultimate income tax expense. Portions of Oaktree’s income are subject to U.S. federal and state income taxes while other portions are not subject to corporate-level taxation. When the portion of income not subject to tax decreases, the effective tax rate increases. The increase in the effective tax rate from the year ended December 31, 2010 compared to the year ended December 31, 2011 was the result of a decrease in income not subject to tax – largely due to a decrease in incentive and investment income – relative to other income between the year ended December 31, 2010 and the year ended December 31, 2011. See “—Understanding Our Results—Consolidation of Oaktree Funds.”

 

101


Table of Contents

Net Loss Attributable to Oaktree Capital Group, LLC

Net loss attributable to Oaktree Capital Group, LLC increased $46.5 million, or 93.9%, to $96.0 million for the year ended December 31, 2011 from $49.5 million for the year ended December 31, 2010. Segment incentive income, net of segment incentive income compensation expense, was lower by $129.3 million and was the primary reason for the change. The $125.6 million decline in segment investment income also contributed to the higher net loss. Additionally, the recognition of losses for each period was a result of compensation expense for vesting of OCGH units held at the time of the May 2007 Private Offering.

Net Income Attributable to Non-Controlling Redeemable Interests in Consolidated Funds

Net income attributable to non-controlling redeemable interests in consolidated funds decreased $5,260.2 million, or 95.7%, to $233.6 million for the year ended December 31, 2011 from $5,493.8 million for the year ended December 31, 2010, as a result of lower net gains on investments, as described above under “—Other Income (Loss).”

Year Ended December 31, 2010 Compared to Year Ended December 31, 2009

Revenues

Management Fees

Management fees increased $46.3 million, or 40.0%, to $162.1 million for the year ended December 31, 2010 from $115.8 million for the year ended December 31, 2009. The increase was primarily a result of an increase in advisory, director and other ancillary fees received in connection with our investment advisory services to our consolidated funds. All of these ancillary fees were attributable to non-controlling redeemable interests in consolidated entities and therefore had no direct impact on net income attributable to OCG. Additionally, management fees from separately managed accounts in our high yield bond, senior loans and convertible securities strategies increased by $8.5 million in aggregate, reflecting the higher average AUM in 2010 stemming from market appreciation during 2009. Partially offsetting these increases were decreases in management fees aggregating $7.7 million from OCM/GFI Power Opportunities Fund I, L.P., or Power Fund I, which became fully liquidated in early 2010 and Power Fund II, which commenced its liquidation period in November 2009.

Incentive Income

Incentive income increased $6.8 million, or 18.2%, to $44.1 million for the year ended December 31, 2010 from $37.3 million for the year ended December 31, 2009. The increase was primarily a result of $12.6 million of higher incentive income from Power Fund II, reflecting an increase in net realized gains. The increase was partially offset by $5.9 million of lower incentive income from Power Fund I, which was fully liquidated in the beginning of 2010.

Expenses

Compensation and Benefits

Compensation and benefits increased $18.8 million, or 7.0%, to $287.1 million for the year ended December 31, 2010 from $268.3 million for the year ended December 31, 2009. The increase reflected a 6.0% increase in average headcount combined with increased profitability. The increased headcount principally reflected growth in non-investment areas, including marketing, client services, infrastructure services and, to a lesser extent, growth in our control investing strategy.

 

102


Table of Contents

Incentive Income Compensation Expense

Incentive income compensation expense increased $93.6 million, or 142.7%, to $159.2 million for the year ended December 31, 2010 from $65.6 million for the year ended December 31, 2009, as a result of higher incentive income from our segment. As a percentage of segment incentive income, incentive income compensation expense increased to 38.5% for the year ended December 31, 2010 from 37.5% for the year ended December 31, 2009, primarily as a result of differences in the mix of funds that comprised segment incentive income. In particular, tax distributions in 2010 from Opps VIIb, which has a higher compensation percentage than the 2009 blended percentage, caused the overall compensation percentage to increase in 2010. The increase in the blended expense percentage translated into an increase in incentive income compensation expense of $4.3 million. See “—Segment Analysis” for additional details on the changes in our segment incentive income.

General, Administrative and Other Expenses

General, administrative and other expenses increased $11.9 million, or 15.2%, to $90.4 million for the year ended December 31, 2010 from $78.5 million for the year ended December 31, 2009. Excluding foreign currency-related items and the effect of a $5.0 million loss incurred in 2009 upon the termination of the operating lease for our prior corporate plane, general, administrative and other expenses increased $15.1 million, or 20.6%, from 2009 to 2010. This increase occurred primarily as a result of higher professional fees, travel and occupancy costs, and other expenses associated with our overall corporate growth and enhancements to our operational infrastructure.

Consolidated Fund Expenses

Consolidated fund expenses increased $21.3 million, or 29.1%, to $94.5 million for the year ended December 31, 2010 from $73.2 million for the year ended December 31, 2009. The increase was primarily a result of increased professional fees stemming from AUM growth.

Other Income (Loss)

Interest Expense

Interest expense increased $21.0 million, or 60.2%, to $55.9 million for the year ended December 31, 2010 from $34.9 million for the year ended December 31, 2009. The majority of the increase stemmed from Oaktree and its operating subsidiaries, which had an increase in interest expense of $14.3 million, resulting primarily from the issuance in November 2009 of $250.0 million in 10-year senior notes. The notes, which were issued at a slight discount, bear interest at a rate of 6.75% per annum.

Interest and Dividend Income

Interest and dividend income increased $536.1 million, or 29.2%, to $2.4 billion for the year ended December 31, 2010 from $1.8 billion for the year ended December 31, 2009. Of the total increase, $534.7 million was from the consolidated funds, while the remainder was from Oaktree and its operating subsidiaries. The increase for the consolidated funds reflected $389.2 million in additional aggregate interest income in Opps VIIb, Opps VIII and EPOF II, as each of those funds had higher average invested balances in 2010 as compared to 2009. Additionally, OCM Principal Opportunities Fund IV, L.P. had an increase in dividend income of $94.4 million as a result of the recapitalization of one of its investments in 2010.

Net Realized Gain on Investments

The net realized gain on investments increased $2.3 billion, to $2.6 billion for the year ended December 31, 2010 from $0.3 billion for the year ended December 31, 2009, largely reflecting the sizable level of selling by our distressed debt funds as credit and other financial markets trended higher. For the year ended December 31, 2010, distressed debt funds accounted for $2.2 billion of the

 

103


Table of Contents

$2.6 billion net gain, with $1.8 billion of the distressed debt amount being attributable to Opps VIIb. For the year ended December 31, 2009, the $0.3 billion net gain reflected $0.8 billion in net gains from distressed debt funds, including $0.5 billion from Opps VIIb, and $0.6 billion in net losses from the three restructured evergreen funds in liquidation.

Net Change in Unrealized Appreciation (Depreciation) on Investments

The net change in unrealized appreciation (depreciation) on investments decreased $9.3 billion, or 84.1%, to $1.8 billion for the year ended December 31, 2010 from $11.1 billion for the year ended December 31, 2009. Of the decline, $2.3 billion was a result of increased net realized gain on investments, as detailed in the previous paragraph. Excluding this effect, net change in unrealized appreciation (depreciation) on investments decreased $7.0 billion, or 61.7%, to $4.4 billion for the year ended December 31, 2010 from $11.4 billion for the year ended December 31, 2009, because the credit and other financial markets rose much more sharply in 2009 than in 2010. For the year ended December 31, 2010, $2.9 billion of the $4.4 billion gain was from distressed debt funds, including $1.7 billion from Opps VIIb, and $0.8 billion came from funds in our control investing asset class. For the year ended December 31, 2009, $6.9 billion of the $11.4 billion net gain came from distressed debt funds, including $4.4 billion from Opps VIIb; $1.6 billion was from funds in our control investing asset class; and $1.0 billion was from our closed-end loan funds.

Investment Income

Investment income increased $4.8 million, or 266.7%, to $6.6 million for the year ended December 31, 2010 from $1.8 million for the year ended December 31, 2009. For the year ended December 31, 2010, the $6.6 million in investment income included $5.0 million from Power Fund II and $1.9 million from non-Oaktree investments. For the year ended December 31, 2009, the $1.8 million in investment income included $4.0 million from Power Fund II, which was partially offset by $1.5 million in net losses from non-Oaktree investments.

Other Income

We recognized other income of $11.2 million in 2010 upon reaching a final settlement of the arbitration award relating to a former principal and portfolio manager of our real estate group who left us in 2005.

Income Taxes

Income taxes increased $8.1 million, or 44.3%, to $26.4 million for the year ended December 31, 2010 from $18.3 million for the year ended December 31, 2009. The increase was principally a result of higher taxable income attributable to our Class A unitholders, resulting primarily from higher segment management fees, and, to a lesser extent, by an increase in the non-U.S. income tax expense incurred by the Oaktree Operating Group. The effective income tax rates for the years ended December 31, 2010 and 2009 were 17% and 15%, respectively, applied against the OCG portion of income, after adjusting for non-deductible compensation expense. The effective income tax rate is a function of the mix of income and other factors that often vary significantly within or between years, each of which can have a material impact on the particular year’s ultimate income tax expense. Portions of Oaktree’s income are subject to U.S. federal and state income taxes while other portions are not subject to corporate-level taxation. When the portion of income subject to tax increases, the effective tax rate increases. The increase in the effective tax rate from the year ended December 31, 2009 compared to the year ended December 31, 2010 was the result of an increase in income subject to tax—largely due to an increase in management fee income—relative to other income between 2009 and 2010. See “—Understanding Our Results—Consolidation of Oaktree Funds.”

 

104


Table of Contents

Net Loss Attributable to Oaktree Capital Group, LLC

Net loss attributable to Oaktree Capital Group, LLC decreased $7.6 million, or 13.3%, to $49.5 million for the year ended December 31, 2010 from $57.1 million for the year ended December 31, 2009, largely as a result of higher total segment revenues in 2010. The recognition of losses for each period was a result of compensation expense for vesting of OCGH units held at the time of the May 2007 Private Offering.

Net Income Attributable to Non-Controlling Redeemable Interests in Consolidated Funds

Net income attributable to non-controlling redeemable interests in consolidated funds decreased $6.7 billion, or 54.9%, to $5.5 billion for the year ended December 31, 2010 from $12.2 billion for the year ended December 31, 2009, as a result of lower net gains on investments, partially offset by higher interest and dividend income, as described above under “—Other Income (Loss).”

Segment Analysis

Our business is comprised of one segment, our investment management segment, which consists of the investment management services that we provide to our clients.

Management makes operating decisions and assesses the performance of our business based on financial and operating metrics and data that are presented without the consolidation of any funds. For a detailed reconciliation of the segment results of operations to our consolidated results of operations, see the “Segment Reporting” notes to our consolidated financial statements included elsewhere in this prospectus. The data most important to our chief operating decision maker in assessing our performance are adjusted net income, adjusted net income – OCG, fee-related earnings and net fee-related earnings – OCG.

Adjusted Net Income

Our chief operating decision maker uses adjusted net income, or ANI, to evaluate the financial performance of, and make resource allocations and other operating decisions for, our segment. The components of revenues and expenses used in the determination of ANI do not give effect to the consolidation of the funds that we manage. In addition, ANI excludes the effect of: (1) non-cash equity compensation charges, (2) income taxes, (3) expenses that OCG or its Intermediate Holding Companies bear directly and (4) the adjustment for the OCGH non-controlling interest subsequent to May 24, 2007. We expect that ANI will include non-cash equity compensation charges related to unit grants made after this offering. ANI is calculated at the Oaktree Operating Group level.

Among other factors, our accounting policy for recognizing incentive income and our planned inclusion of non-cash equity compensation charges for unit grants made after this offering will likely make our calculations of ANI not directly comparable to economic net income, or ENI, or other similarly named measures for other asset managers.

We calculate ANI-OCG, a non-GAAP measure, to provide Class A unitholders with a measure that shows the portion of ANI attributable to their ownership. ANI-OCG represents ANI including the effect of (1) the OCGH non-controlling interest subsequent to May 24, 2007, (2) expenses, such as income tax expense, that OCG or its Intermediate Holding Companies bear directly and (3) any Oaktree Operating Group income taxes attributable to Oaktree Capital Group, LLC. Two of our Intermediate Holding Companies incur federal and state income taxes for their share of Oaktree Operating Group income. Generally speaking, those two corporate entities hold an interest in the Oaktree Operating Group’s management fee-generating assets and a small portion of its incentive and investment income-generating assets. As a result, historically our fee-related earnings generally have been subject to corporate-level taxation, and our incentive income and investment income generally

 

105


Table of Contents

have not been subject to corporate-level taxation. Thus, the blended effective income tax rate has generally tended to be higher to the extent that fee-related earnings represented a larger proportion of our ANI. Myriad other factors affect income tax expense and the effective income tax rate, and there can be no assurance that this historical relationship will continue going forward.

ANI and ANI-OCG, as well as per unit data, for the years ended December 31, 2009, 2010 and 2011 and the three months ended December 31, 2010 and 2011 are set forth below:

 

     Year Ended December 31,     Three Months Ended
December 31,
 
     2009     2010     2011     2010     2011  
     (in thousands, except per unit data)  

Revenues:

          

Management fees

   $ 636,260      $ 750,031      $ 724,321      $ 189,376      $ 186,065   

Incentive income

     175,065        413,240        303,963        145,433        32,057   

Investment income

     289,001        149,449        23,763        67,561        43,259   
  

 

 

   

 

 

   

 

 

   

 

 

   

 

 

 

Total segment revenues

     1,100,326        1,312,720        1,052,047        402,370        261,381   
  

 

 

   

 

 

   

 

 

   

 

 

   

 

 

 

Expenses:

          

Compensation and benefits

     (268,241     (287,067     (308,115     (64,637     (80,036

Incentive income compensation expense

     (65,639     (159,243     (179,234     (55,517     (67,862

General, administrative and other expenses

     (77,788     (87,602     (101,238     (23,357     (26,497
  

 

 

   

 

 

   

 

 

   

 

 

   

 

 

 

Total expenses

     (411,668     (533,912     (588,587     (143,511     (174,395
  

 

 

   

 

 

   

 

 

   

 

 

   

 

 

 

ANI before interest, other income and income taxes

     688,658        778,808        463,460        258,859        86,986   

Other income (expense)

     —          11,243        (1,209     (487     (1,604

Interest expense, net

     (13,071     (26,173     (33,867     (6,500     (8,675
  

 

 

   

 

 

   

 

 

   

 

 

   

 

 

 

ANI

     675,587        763,878        428,384        251,872        76,707   

ANI attributable to OCGH non-controlling interest

     (571,219     (646,910     (363,068     (213,314     (64,997

Non-Operating Group expenses

     (1,008     (1,113     (768     (192     (364
  

 

 

   

 

 

   

 

 

   

 

 

   

 

 

 

ANI-OCG before income taxes

     103,360        115,855        64,548        38,366        11,346   

Income taxes-OCG

     (14,850     (19,925     (15,771     (3,721     (3,926
  

 

 

   

 

 

   

 

 

   

 

 

   

 

 

 

ANI-OCG

   $ 88,510      $ 95,930      $ 48,777      $ 34,645      $ 7,420   
  

 

 

   

 

 

   

 

 

   

 

 

   

 

 

 

ANI-OCG per Class A and Class C unit

   $ 3.88      $ 4.23      $ 2.15      $ 1.53      $ 0.33   
  

 

 

   

 

 

   

 

 

   

 

 

   

 

 

 

Weighted average number of Class A and Class C units outstanding

     22,821        22,677        22,677        22,677        22,677   
  

 

 

   

 

 

   

 

 

   

 

 

   

 

 

 

Fee-Related Earnings

Fee-related earnings, or FRE, is a non-GAAP profit measure that we use to monitor the baseline earnings of our business. FRE is comprised of segment management fees less segment operating expenses other than incentive income compensation expense. This calculation is considered baseline because it applies all bonus and other general expenses to management fees, even though a significant portion of those expenses is attributable to incentive and investment income. We expect that FRE will include non-cash equity compensation charges related to unit grants made after this offering. FRE is presented before income taxes.

 

 

106


Table of Contents

Net fee-related earnings – OCG, or NFRE-OCG, is a non-GAAP measure of FRE attributable to Oaktree Capital Group, LLC. NFRE-OCG represents FRE including the effect of (1) the OCGH noncontrolling interest subsequent to May 24, 2007, (2) expenses, such as income tax expense, that OCG or its Intermediate Holding Companies bear directly, and (3) any Oaktree Operating Group income taxes attributable to Oaktree Capital Group, LLC. FRE income taxes – OCG are calculated excluding any segment incentive or investment income (loss).

Among other factors, our planned inclusion of non-cash equity compensation charges for unit grants made after this offering may make our calculations of FRE and NFRE-OCG not directly comparable to similarly named measures for other asset managers.

FRE and NFRE-OCG, as well as per unit data, for the years ended December 31, 2009, 2010 and 2011 and the three months ended December 31, 2010 and 2011 are set forth below:

 

     Year Ended December 31,     Three Months Ended
December 31,
 
     2009     2010     2011     2010     2011  
     (in thousands, except per unit data)  

Management fees

   $ 636,260      $ 750,031      $ 724,321      $ 189,376      $ 186,065   
  

 

 

   

 

 

   

 

 

   

 

 

   

 

 

 

Expenses:

          

Compensation and benefits

     (268,241     (287,067     (308,115     (64,637     (80,036

General, administrative and other expenses

     (77,788     (87,602     (101,238     (23,357     (26,497
  

 

 

   

 

 

   

 

 

   

 

 

   

 

 

 

Total expenses

     (346,029     (374,669     (409,353     (87,994     (106,533
  

 

 

   

 

 

   

 

 

   

 

 

   

 

 

 

FRE

     290,231        375,362        314,968        101,382        79,532   

FRE attributable to OCGH non-controlling interest

     (245,202     (317,897     (266,917     (85,862     (67,390

Non-Oaktree Operating Group expenses

     (774     (1,119     (770     (195     (365
  

 

 

   

 

 

   

 

 

   

 

 

   

 

 

 

NFRE-OCG before income taxes

     44,255        56,346        47,281        15,325        11,777   

FRE income taxes – OCG

     (14,569     (16,633     (13,884     (4,455     (2,933
  

 

 

   

 

 

   

 

 

   

 

 

   

 

 

 

NFRE-OCG

   $ 29,686      $ 39,713      $ 33,397      $ 10,870      $ 8,844   
  

 

 

   

 

 

   

 

 

   

 

 

   

 

 

 

NFRE-OCG per Class A and Class C unit(1)

   $ 1.30      $ 1.75      $ 1.47      $ 0.48      $ 0.39   
  

 

 

   

 

 

   

 

 

   

 

 

   

 

 

 

Weighted average number of Class A and Class C units outstanding(1)

     22,821        22,677        22,677        22,677        22,677   
  

 

 

   

 

 

   

 

 

   

 

 

   

 

 

 

 

(1) NFRE-OCG per Class A and Class C unit is calculated using the same weighted average number of Class A and Class C units used in the computation of net loss per Class A and Class C units. A reconciliation of NFRE-OCG to net loss attributable to Oaktree Capital Group, LLC follows below.

 

107


Table of Contents

The following table reconciles FRE and ANI to net loss attributable to Oaktree Capital Group, LLC:

 

     Year Ended December 31,     Three Months Ended
December 31,
 
     2009     2010     2011     2010     2011  
     (in thousands)  

FRE(1)

   $ 290,231      $ 375,362      $ 314,968      $ 101,382      $ 79,532   

Incentive income

     175,065        413,240        303,963        145,433        32,057   

Incentive income compensation expense

     (65,639     (159,243     (179,234     (55,517     (67,862

Investment income

     289,001        149,449        23,763        67,561        43,259   

Interest expense, net of interest income

     (13,071     (26,173     (33,867     (6,500     (8,675

Other income (expense)

     —         11,243        (1,209     (487     (1,604
  

 

 

   

 

 

   

 

 

   

 

 

   

 

 

 

ANI

     675,587        763,878        428,384        251,872        76,707   

Compensation expense for vesting of OCGH units(2)

     (940,683     (949,376     (948,746     (236,718     (238,183

Income taxes(3)

     (18,267     (26,399     (21,088     (6,142     (5,168

Non-Oaktree Operating Group expenses(4)

     (1,008     (1,113     (768     (192     (364

OCGH non-controlling interest(5)

     227,313        163,555        446,246        (10,421     138,065   
  

 

 

   

 

 

   

 

 

   

 

 

   

 

 

 

Net loss attributable to Oaktree Capital Group, LLC

   $ (57,058   $ (49,455   $ (95,972   $ (1,601   $ (28,943
  

 

 

   

 

 

   

 

 

   

 

 

   

 

 

 

 

(1) FRE is a component of ANI and is comprised of segment management fees less segment operating expenses other than incentive income compensation expense.
(2) This adjustment adds back the effect of compensation expenses for vesting of OCGH units, which is excluded from ANI and FRE because it is a non-cash charge that does not affect our financial position.
(3) Because ANI and FRE are pre-tax measures, this adjustment eliminates the effect of income tax expense from ANI and FRE.
(4) Because ANI and FRE are calculated at the Oaktree Operating Group level, this adjustment adds back the effect of expenses that OCG or its Intermediate Holdings Companies bear directly.
(5) Because ANI and FRE are calculated at the Oaktree Operating Group level, this adjustment adds back the effect of the net loss attributable to OCGH non-controlling interest.

 

108


Table of Contents

The following table reconciles NFRE-OCG and ANI-OCG to net loss attributable to Oaktree Capital Group, LLC:

 

    Year Ended December 31,     Three Months Ended
December 31,
 
    2009     2010     2011     2010     2011  
   

(in thousands)

 

NFRE-OCG (1)

  $ 29,686      $ 39,713      $ 33,397      $ 10,870      $ 8,844   

Incentive income attributable to OCG

    27,089        63,293        46,353        22,267        4,894   

Incentive income compensation expense attributable to OCG

    (10,148     (24,386     (27,342     (8,501     (10,361

Investment income attributable to OCG

    44,420        22,886        3,607        10,345        6,605   

Interest expense, net of interest income, attributable to OCG

    (2,256     (4,006     (5,166     (995     (1,324

Other income (expense) attributable to OCG

    —         1,722        (186     (74     (246

Non-FRE income taxes attributable to OCG(2)

    (281     (3,292     (1,886     733        (992
 

 

 

   

 

 

   

 

 

   

 

 

   

 

 

 

ANI-OCG(1)

    88,510        95,930        48,777        34,645        7,420   

Compensation expense for vesting of OCGH units attributable to OCG (3)

    (145,568     (145,385     (144,749     (36,246     (36,363
 

 

 

   

 

 

   

 

 

   

 

 

   

 

 

 

Net loss attributable to Oaktree Capital Group, LLC

  $ (57,058   $ (49,455   $ (95,972   $ (1,601   $ (28,943
 

 

 

   

 

 

   

 

 

   

 

 

   

 

 

 

 

(1) NFRE-OCG and ANI-OCG are calculated to evaluate the portion of ANI and FRE attributable to Class A unitholders. These measures are net of income taxes and expenses that OCG or its Intermediate Holding Companies bear directly.
(2) This adjustment adds back income taxes associated with segment incentive income, incentive income compensation expense or investment income (loss), which are not included in the calculation of NFRE-OCG.
(3) This adjustment adds back the effect of compensation expense for vesting of OCGH units attributable to OCG, which is excluded from ANI-OCG and NFRE-OCG because it is a non-cash charge that does not affect our financial position.

Three Months Ended December 31, 2011 Compared to Three Months Ended December 31, 2010

Segment Revenues

Management Fees

A summary of our management fees for the three months ended December 31, 2010 and 2011 is set forth below:

 

     Three Months Ended
December 31,
 
     2010      2011  
     (in thousands)  

Management Fees:

     

Closed-end funds

   $ 145,039       $ 147,279   

Open-end funds

     33,690         29,123   

Evergreen funds

     10,647         9,663   
  

 

 

    

 

 

 

Total

   $ 189,376       $ 186,065   
  

 

 

    

 

 

 

 

109


Table of Contents

Management fees decreased $3.3 million, or 1.7%, to $186.1 million for the three months ended December 31, 2011, from $189.4 million for the three months ended December 31, 2010, for the reasons described below.

 

   

Closed-end funds.    Management fees attributable to closed-end funds for the three months ended December 31, 2011 increased $2.3 million, or 1.6%, to $147.3 million from $145.0 million for the three months ended December 31, 2010. The increase primarily reflected aggregate management fees of $27.3 million resulting from the commencement of the investment periods of EPF III in November 2011, Opps VIIIb in August 2011 and ROF V in March 2011. In addition, a special account for which management fees are based on NAV increased management fees by $2.4 million. Partially offsetting this aggregate positive variance of $29.7 million were reduced management fees of $20.3 million resulting from asset sales and cancellations of uncalled capital commitments by funds in their liquidation period, and a decline of $6.6 million as a result of a portion of Mezz III’s management fees being deferred until it meets stipulated return levels. Of the $20.3 million component, Opps VIIb accounted for $10.0 million, or 49.3%.

 

   

Open-end funds.    Management fees attributable to open-end funds decreased $4.6 million, or 13.6%, to $29.1 million for the three months ended December 31, 2011 from $33.7 million for the three months ended December 31, 2010. The decline in management fees was greater than the decrease of 2.2% in average AUM over the same period, as a result of a $4.2 million decline in aggregate performance-based management fees. Excluding the effect of performance-based management fees, management fees fell 1.2%, more in line with the decline in average AUM. U.S. convertible securities and high income convertible securities were the two largest contributors to the $4.6 million decrease, with a combined drop in total management fees of $5.2 million, driven by lower performance fees. Declines in these strategies were partially offset by an increase of $0.5 million in management fees from our U.S. high yield bonds strategy, resulting from higher average AUM due to market value appreciation between December 31, 2010 and December 31, 2011. Our period-end weighted average annual management fee rate decreased to 0.47% as of December 31, 2011 from 0.51% as of December 31, 2010, as a result of the lower performance-based management fees.

 

   

Evergreen funds.    Management fees attributable to evergreen funds decreased $0.9 million, or 8.5%, to $9.7 million for the three months ended December 31, 2011 from $10.6 million for the three months ended December 31, 2010. The decrease resulted primarily from net outflows and market value declines in VOF. The weighted average management fee rate for evergreen funds declined from 1.85% to 1.79%, due to a reduction from 2.00% to 1.50% in the annual management fee rate for VOF investors committing at least $150 million for a three-year lock-up.

Incentive Income

A summary of our incentive income for the three months ended December 31, 2010 and 2011 is set forth below:

 

     Three Months Ended
December  31,
 
     2010      2011  
     (in thousands)  

Incentive Income:

     

Closed-end funds

   $ 59,827       $ 30,646   

Evergreen funds

     85,606         1,411   
  

 

 

    

 

 

 

Total

   $ 145,433       $ 32,057   
  

 

 

    

 

 

 

 

110


Table of Contents

Incentive income for the three months ended December 31, 2011 decreased by $113.3 million, or 77.9%, to $32.1 million from $145.4 million for the three months ended December 31, 2010. Incentive income for the fourth quarter of 2011 primarily reflected realizations in OCM Opportunities Fund V, L.P., or Opps V, while incentive income in the prior year’s fourth quarter was largely attributable to tax-related incentive distributions by Opps VIIb and portfolio realizations in Power Fund II and Oaktree European Credit Opportunities Fund, L.P., a liquidating evergreen fund, as well as annual incentive fees for the active evergreen funds VOF and EMAR. Both VOF and EMAR had negative returns in 2011, causing them to be subject to high-water marks entering 2012.

Investment Income (Loss)

A summary of investment income (loss) for the three months ended December 31, 2010 and 2011 is set forth below:

 

     Three Months Ended
December  31,
 
     2010      2011  
     (in thousands)  

Investment Income (Loss):

     

Distressed debt

   $ 46,438       $ 32,748   

Corporate debt

     2,911         2,783   

Control investing

     10,100         5,216   

Convertible securities

     57         10   

Real estate

     4,396         3,173   

Listed equities

     1,592         (457

Non-Oaktree

     2,067         (214
  

 

 

    

 

 

 

Total

   $ 67,561       $ 43,259   
  

 

 

    

 

 

 

Investment income fell $24.3 million to $43.3 million for the three months ended December 31, 2011 from $67.6 million for the three months ended December 31, 2010, reflecting a generally modest recovery in the financial markets during the fourth quarter of 2011, as compared with the generally sharper rising markets in the prior year’s fourth quarter. The average invested balance increased 4.7% to $1,123.7 million for the fourth quarter of 2011 from $1,073.7 million for the fourth quarter of 2010.

Segment Expenses

Compensation and Benefits

Compensation and benefits increased $15.4 million, or 23.8%, to $80.0 million for the three months ended December 31, 2011 from $64.6 million for the three months ended December 31, 2010. The rise resulted from an increase of $19.1 million in the accrual toward the year-end bonus pool, reflecting growth in headcount and higher amounts caused by individual performance or market factors. The largest single offset to the increase in bonus expense was a reduction of $2.1 million in compensation paid, in lieu of salary and bonus, to certain portfolio managers based on their funds’ gross segment management fees, which were lower for the 2011 period.

Incentive Income Compensation Expense

Incentive income compensation expense increased $12.4 million, or 22.3%, to $67.9 million for the three months ended December 31, 2011 from $55.5 million for the three months ended December 31, 2010, largely as a result of $55.5 million in aggregate payments in the fourth quarter of 2011 used to acquire a small portion of certain investment professionals’ carried interest. Excluding those payments, incentive income compensation expense decreased $43.1 million, or 77.7%, to $12.4 million as a result of lower segment incentive income. Incentive income compensation expense as a percent of incentive income was 38.6% for the 2011 period, largely unchanged from 38.2% for the 2010 period.

 

111


Table of Contents

General, Administrative and Other Expenses

General, administrative and other expenses increased $3.1 million, or 13.2%, to $26.5 million for the three months ended December 31, 2011 from $23.4 million for the three months ended December 31, 2010. Excluding the impact of foreign currency-related items, general, administrative and other expenses rose $3.2 million, or 13.7%. The increase of $3.2 million reflected $1.1 million in professional fees and other costs related to this offering, with the remainder of the increase primarily reflecting increases in rent, corporate travel and other costs associated with general corporate growth.

Other Income (Expense)

Other expense increased $1.1 million, or 220.0%, to $1.6 million for the three months ended December 31, 2011 from $0.5 million for the three months ended December 31, 2010. The other loss in both periods related to a portfolio of properties obtained in connection with the settlement of an arbitration award in the second quarter of 2010. The arbitration was related to a former principal and portfolio manager of our real estate group who left us in 2005. For the prior-year period, the loss primarily related to net expenses incurred in managing the portfolio of properties. For the current-year period, the loss reflected an adjustment to the carrying value of one of the properties.

Interest Expense, Net

Interest expense, net of interest income, increased to $8.7 million for the three months ended December 31, 2011 from $6.5 million for the three months ended December 31, 2010, primarily as a result of the $300.0 million, five-year term loan that closed on January 7, 2011, which bears interest at the fixed annual rate of 3.19% and amortizes by $7.5 million per quarter.

Income Taxes – OCG

The full-year effective income tax rates applied against ANI-OCG before income taxes for the three months ended December 31, 2011 and December 31, 2010 were 24% and 17%, respectively. The effective income tax rate is a function of the mix of income and other factors that often vary significantly within or between years, each of which can have a material impact on the particular year’s ultimate income tax expense.

Adjusted Net Income

ANI decreased $175.2 million, or 69.6%, to $76.7 million for the three months ended December 31, 2011, from $251.9 million for the three months ended December 31, 2010. Excluding the $55.5 million impact caused by the acquisition in the fourth quarter of 2011 of a small portion of certain investment professionals’ carried interest, ANI decreased $119.7 million, or 47.5%. Of the $119.7 million decrease, $70.2 million resulted from a decline in incentive income, net of incentive income compensation expense, which primarily reflected lower incentive income from evergreen funds. The remaining ANI decline included $24.3 million from lower investment income, resulting from generally lower fund returns in the 2011 period, and $21.9 million from a decline in FRE, primarily reflecting higher bonus expense that arose from growth in headcount and higher amounts for individual performance and market factors.

 

112


Table of Contents

Year Ended December 31, 2011 Compared to Year Ended December 31, 2010

Segment Revenues

Management Fees

A summary of our management fees for the years ended December 31, 2010 and 2011 is set forth below:

 

     Year Ended December 31,  
             2010                      2011          
     (in thousands)  

Management Fees:

  

Closed-end funds

   $ 583,320       $ 555,014   

Open-end funds

     124,651         126,014   

Evergreen funds

     42,060         43,293   
  

 

 

    

 

 

 

Total

   $ 750,031       $ 724,321   
  

 

 

    

 

 

 

Management fees decreased $25.7 million, or 3.4%, to $724.3 million for the year ended December 31, 2011, from $750.0 million for the year ended December 31, 2010, for the reasons described below.

 

  Ÿ  

Closed-end funds. Management fees attributable to closed-end funds for the year ended December 31, 2011 decreased $28.3 million, or 4.9%, to $555.0 million from $583.3 million for the year ended December 31, 2010. The decrease reflected reduced management fees of $61.1 million resulting from asset sales by Opps VIIb and other funds in liquidation, $12.6 million in retroactive management fees earned during the prior year period upon the final closes of Opps VIII and PF V and a $7.5 million reduction in fees from Mezz III. The reduction in fees from Mezz III primarily resulted from the fact that a portion of management fees were deferred in 2011 until stipulated return levels are met. Partially offsetting these aggregate declines of $81.2 million were aggregate gains of $55.7 million, comprised of $23.7 million in management fees from new capital commitments to Oaktree Power Opportunities Fund III, L.P., or Power Fund III, and ROF V, $7.9 million from a distressed debt special account for which management fees are based on NAV, $13.8 million from the start of Opps VIIIb’s investment period in mid-August 2011 and $10.3 million from the start of EPF III’s investment period in November 2011.

 

  Ÿ  

Open-end funds. Management fees attributable to open-end funds for the year ended December 31, 2011 increased $1.3 million, or 1.0%, to $126.0 million from $124.7 million for the year ended December 31, 2010, as compared with an increase of 5.7% in average AUM over the same period. Management fees rose less than average AUM due to a decline of $7.8 million in performance-based management fees from our U.S. convertible securities and high income convertible securities strategies. Excluding the effect of performance-based management fees, management fees increased 7.9%. Our period-end weighted average annual management fee rate decreased to 0.47% as of December 31, 2011 from 0.51% as of December 31, 2010, as a result of the lower performance-based management fees.

 

  Ÿ  

Evergreen funds. Management fees attributable to evergreen funds for the year ended December 31, 2011 increased $1.2 million, or 2.9%, to $43.3 million from $42.1 million for the year ended December 31, 2010. The increase resulted primarily from market value appreciation in VOF during the first half of 2011. The weighted average management fee rate for evergreen funds declined from 1.85% to 1.79%, due to a reduction from 2.00% to 1.50% in the annual management fee rate for VOF investors committing at least $150 million for a three-year lock-up.

 

113


Table of Contents

Incentive Income

A summary of our incentive income for the years ended December 31, 2010 and 2011 is set forth below:

 

     Year Ended
December 31,
 
     2010      2011  
     (in thousands)  

Incentive Income:

  

Closed-end funds

   $ 326,688       $ 295,505   

Evergreen funds

     86,552         8,458   
  

 

 

    

 

 

 

Total

   $ 413,240       $ 303,963   
  

 

 

    

 

 

 

Incentive income for the year ended December 31, 2011 decreased $109.2 million, or 26.4%, to $304.0 million from $413.2 million for the year ended December 31, 2010. Of the decrease, $78.1 million, or 71.5%, arose from evergreen funds, including $41.0 million from active funds and $37.1 million from liquidating funds. The negative variance in active evergreen funds reflected negative returns for VOF and EMAR in 2011, following $43.4 million of aggregate incentive fees on positive returns in 2010. VOF and EMAR each entered 2012 with high-water marks. For closed-end funds, the decline of $31.1 million, or 28.5% of the total decline, reflected a $43.8 million negative variance in tax distributions from a mix of funds, the largest being Opps VIIb, and a $12.7 million positive variance in non-tax distribution-related incentive income. The largest contributors to the $12.7 million component were OCM Mezzanine Fund, L.P., Opps V and OCM Principal Opportunities Fund II, L.P., with an aggregate increase of $63.0 million, and Power Fund II, OCM Real Estate Opportunities Fund A, L.P. and OCM Opportunities Fund III, L.P., with an aggregate decrease of $44.2 million.

Investment Income (Loss)

A summary of investment income for the years ended December 31, 2010 and 2011 is set forth below:

 

     Year Ended
December 31,
 
     2010      2011  
     (in thousands)  

Investment Income (Loss):

  

Distressed debt

   $ 102,333       $ 11,857   

Corporate debt

     10,117         2,507   

Control investing

     25,568         2,226   

Convertible securities

     154         (78

Real estate

     6,502         3,417   

Listed equities

     2,873         (2,962

Non-Oaktree

     1,902         6,796   
  

 

 

    

 

 

 

Total

   $ 149,449       $ 23,763   
  

 

 

    

 

 

 

Investment income fell $125.6 million, to $23.8 million for the year ended December 31, 2011 from $149.4 million for the year ended December 31, 2010, as a result of lower average fund returns in 2011 on the year’s weaker financial market performance, as compared with 2010. The average invested balance rose 11.9%, to $1,108.0 million for the year ended December 31, 2011 from $990.2 million for the year ended December 31, 2010.

 

114


Table of Contents

Segment Expenses

Compensation and Benefits

Compensation and benefits increased $21.0 million, or 7.3%, to $308.1 million for the year ended December 31, 2011 from $287.1 million for the year ended December 31, 2010, resulting from increases of $27.3 million in annual bonus expense and $4.1 million in base salaries. The increases reflected headcount growth and, in the case of bonuses, higher amounts for individual performance and market factors. Partially offsetting those $31.4 million in aggregate increases was a reduction of $10.2 million in compensation paid to certain portfolio managers based on their funds’ gross segment management fees, in lieu of salary and bonus. The $10.2 million reduction primarily reflected lower segment management fees from applicable funds, including from PF V, which paid a retroactive management fee during the prior-year period, as discussed in “—Segment Revenues—Management Fees.”

Incentive Income Compensation Expense

Incentive income compensation expense increased $20.0 million, or 12.6%, to $179.2 million for the year ended December 31, 2011 from $159.2 million for the year ended December 31, 2010. Excluding $55.5 million in aggregate payments in the fourth quarter of 2011 used to acquire a small portion of certain investment professionals’ carried interest, incentive income compensation expense decreased $35.5 million, or 22.3%, from 2010 to 2011. Of the decrease, $44.4 million related to an overall decrease in segment incentive income, which was partially offset by an increase of $8.9 million resulting from a change in overall incentive income compensation expense as a percentage of incentive income. The change to 40.7% from 38.5% was largely a result of a change in the mix of funds comprising segment incentive income. The proportion of incentive income derived from funds in our global and European control investing strategies, which tend to have higher compensation ratios, increased, while the proportion of segment incentive income derived from funds in our power opportunities strategy, which tend to have lower compensation ratios, decreased.

General, Administrative and Other Expenses

General, administrative and other expenses increased $13.6 million, or 15.5%, to $101.2 million for the year ended December 31, 2011 from $87.6 million for the year ended December 31, 2010. Excluding the impact of foreign currency-related items, general, administrative and other expenses rose $14.1 million, or 16.1%. The increase of $14.1 million reflected $7.4 million in professional fees and other costs related to this offering, with the remainder of the increase primarily reflecting software, consulting and other costs associated with ongoing enhancements to our operational infrastructure.

Other Income (Expense)

Other income declined to a loss of $1.2 million for the year ended December 31, 2011 from income of $11.2 million for the year ended December 31, 2010. The income of $11.2 million for the prior-year period reflected settlement of an arbitration award related to a former principal and portfolio manager of our real estate group who left us in 2005. For the current-year period, the $1.2 million loss primarily reflected an adjustment to the carrying value of one of the properties.

Interest Expense, Net

Interest expense, net of interest income, increased to $33.9 million for the year ended December 31, 2011 from $26.2 million for the year ended December 31, 2010, primarily as a result of the $300.0 million term loan that closed on January 7, 2011, which bears interest at the fixed annual rate of 3.19% and amortizes by $7.5 million per quarter.

 

115


Table of Contents

Income Taxes – OCG

The effective income tax rates for the years ended December 31, 2011 and December 31, 2010 were 24% and 17%, respectively, applied against ANI-OCG before income taxes. The effective income tax rate is a function of the mix of income and other factors that often vary significantly within or between years, each of which can have a material impact on the particular year’s ultimate income tax expense.

Adjusted Net Income

ANI decreased $335.5 million, or 43.9%, to $428.4 million for the year ended December 31, 2011, from $763.9 million for the year ended December 31, 2010. Excluding the $55.5 million impact caused by the acquisition in the fourth quarter of 2011 of a small portion of certain investment professionals’ carried interest, ANI decreased $280.0 million, or 36.7%. Of the $280.0 million decrease, $125.6 million resulted from lower investment income, which reflected the generally mixed nature of the financial markets’ performance in 2011 as compared with the markets’ considerably stronger performance in 2010. The remaining ANI decline included $73.7 million from lower net incentive income, which primarily reflected lower incentive income from evergreen funds, and $60.4 million from a decline in FRE that resulted from lower management fees and higher operating expenses.

Year Ended December 31, 2010 Compared to Year Ended December 31, 2009

Segment Revenues

Management Fees

A summary of our management fees for the years ended December 31, 2009 and 2010 is set forth below:

 

     Year Ended December 31,  
             2009                      2010          
     (in thousands)  

Management Fees:

  

Closed-end funds

   $ 485,328       $ 583,320   

Open-end funds

     111,455         124,651   

Evergreen funds

     39,477         42,060   
  

 

 

    

 

 

 

Total

   $ 636,260       $ 750,031   
  

 

 

    

 

 

 

Management fees increased $113.7 million, or 17.9%, to $750.0 million for the year ended December 31, 2010 from $636.3 million for the year ended December 31, 2009, for the reasons described below:

 

  Ÿ  

Closed-end funds. Management fees attributable to closed-end funds increased $98.0 million, or 20.2%, to $583.3 million for the year ended December 31, 2010, as compared to the prior year, reflecting capital commitments to Opps VIII, PF V, Mezz III and Power Fund III during 2010. The decline in the year-end weighted average management fee rate from 1.48% to 1.46% primarily resulted from new capital commitments to PPIF, which has a lower annual management fee rate than most other closed-end funds.

 

  Ÿ  

Open-end funds. Management fees attributable to open-end funds increased $13.2 million, or 11.8%, to $124.7 million for the year ended December 31, 2010, as compared to the prior year, reflecting the higher average AUM in 2010 stemming from market appreciation caused by the rally in credit and other financial markets in 2009. The decline in the year-end weighted average management fee rate from 0.52% to 0.51% primarily resulted from $0.4 million in lower performance fees than in the prior year.

 

116


Table of Contents
  Ÿ  

Evergreen funds. Management fees attributable to evergreen funds increased $2.6 million, or 6.6%, to $42.1 million for the year ended December 31, 2010, as compared to the prior year, reflecting the higher average AUM in 2010 stemming from market appreciation during 2009. Partially offsetting this increase were lower management fees from EMAR, reflecting $417.0 million in redemptions and the reduction in the fund’s annual management fee rate from 2.00% to 1.50%, both as of July 1, 2009. The management fee rate reduction for EMAR resulted in lower management fees of $1.7 million for 2009 and $3.6 million for 2010. The change in the year-end weighted average management fee rate for evergreen funds from 1.35% to 1.85%, however, did not have a meaningful impact on management fees, as it resulted primarily from a restructured evergreen fund, as discussed previously in the three-month comparison.

Incentive Income

A summary of our incentive income for the years ended December 31, 2009 and 2010 is set forth below:

 

     Year Ended December 31,  
             2009                      2010          
     (in thousands)  

Incentive Income:

  

Closed-end funds

   $ 72,548       $ 326,688   

Evergreen funds

     102,517         86,552   
  

 

 

    

 

 

 

Total

   $ 175,065       $ 413,240   
  

 

 

    

 

 

 

Incentive income increased $238.1 million, or 136.0%, to $413.2 million for the year ended December 31, 2010, from $175.1 million for the year ended December 31, 2009, as a result of growth of $231.2 million in tax-related incentive distributions and of $43.2 million in incentive income from two liquidating evergreen funds. The increase in tax-related incentive income in part reflected the aforementioned commencement in 2010 of intra-year tax distributions by Opps VIIb. Of Opps VIIb’s $209.0 million in tax-related incentive distributions in 2010, $121.2 million represented intra-year distributions for tax year 2010, with the remaining $87.8 million attributable to tax year 2009. Closed-end fund incentive income not related to tax distributions rose from $57.7 million in 2009 to $80.7 million in 2010, as a result of an increased level of realizations as the financial markets trended higher. Meanwhile, incentive income from the two active evergreen funds fell from $102.5 million in 2009 to $43.4 million in 2010 because the market prices for these funds’ holdings rose more in 2009 than in 2010.

Investment Income (Loss)

A summary of our investment income (loss) for the years ended December 31, 2010 and 2009 is set forth below:

 

     Year Ended December 31,  
             2009                     2010          
     (in thousands)  

Investment Income (Loss):

  

Distressed debt

   $ 188,702      $ 102,333   

Corporate debt

     46,611        10,117   

Control investing

     41,492        25,568   

Convertible securities

     393        154   

Real estate

     7,626        6,502   

Listed equities

     5,704        2,873   

Non-Oaktree

     (1,527     1,902   
  

 

 

   

 

 

 

Total

   $ 289,001      $ 149,449   
  

 

 

   

 

 

 

 

117


Table of Contents

Investment income decreased $139.6 million, or 48.3%, to $149.4 million in the year ended December 31, 2010 from $289.0 million in the year ended December 31, 2009, as financial market gains were more subdued in 2010 than in the prior year. The average invested balance rose to $990.2 million in the year ended December 31, 2010 from $737.9 million in the year ended December 31, 2009.

Segment Expenses

Compensation and Benefits

Compensation and benefits increased $18.9 million, or 7.0%, to $287.1 million for the year ended December 31, 2010 from $268.2 million for the year ended December 31, 2009. The increase reflected a 6.0% increase in average headcount combined with increased profitability. The increased headcount principally reflected growth in non-investment areas of our company such as marketing, client services and infrastructure services and, to a lesser extent, growth in our control investing strategy.

Incentive Income Compensation Expense

Incentive income compensation expense increased $93.6 million, or 142.7%, to $159.2 million for the year ended December 31, 2010 from $65.6 million for the year ended December 31, 2009, primarily as a result of the 136.0% increase in incentive income. As a percentage of incentive income, incentive income compensation expense increased from 37.5% in 2009 to 38.5% in 2010, reflecting a different mix of funds generating incentive income. In particular, tax distributions in 2010 from Opps VIIb, which has a higher compensation percentage than the 2009 blended percentage, caused the overall compensation percentage to increase in 2010. The increase in the blended expense percentage translated to an increase in incentive income compensation expense of $4.3 million.

General, Administrative and Other Expenses

General, administrative and other expenses increased $9.8 million, or 12.6%, to $87.6 million for the year ended December 31, 2010, from $77.8 million for the year ended December 31, 2009. Excluding foreign currency-related items and the effect of a $5.0 million loss incurred in the year ended December 31, 2009 upon the termination of the operating lease for our prior corporate plane, general, administrative and other expenses increased $14.8 million, or 20.4%, from 2009 to 2010. This increase occurred primarily as a result of higher professional fees, travel and occupancy costs and other expenses associated with our overall corporate growth, as well as enhancements to our operational infrastructure.

Other Income (Expense)

We recognized other income of $11.2 million in the year ended December 31, 2010 as the result of reaching a final settlement of the arbitration award we received relating to a former principal and portfolio manager of our real estate group who left us in 2005.

Interest Expense, Net

Interest expense, net of interest income, increased to $26.2 million for the year ended December 31, 2010 from $13.1 million for the year ended December 31, 2009, primarily as a result of the issuance in November 2009 of $250.0 million in 10-year senior notes. The notes, which were issued at a slight discount, bear interest at a rate of 6.75% per annum. In June 2010, there were $21.4 million of scheduled principal repayments on the 10-year senior notes issued in 2001 and 2004.

Income Taxes – OCG

The effective income tax rates for the years ended December 31, 2010 and 2009 were 17% and 14%, respectively, applied against ANI-OCG before income taxes. The effective income tax rate is a function of the mix of income and other factors that often vary significantly within or between years, each of which can have a material impact on the particular year’s ultimate income tax expense.

 

118


Table of Contents

Adjusted Net Income

ANI increased $88.3 million, or 13.1%, to $763.9 million for the year ended December 31, 2010, from $675.6 million for the year ended December 31, 2009, largely as a result of a $212.4 million, or 19.3%, increase in total segment revenues. The percentage increase in ANI was less than the corresponding increase in total revenues because of the relative shift in those revenues to management fees and incentive income from investment income. Investment income has, on average, less direct compensation and other expenses than management fees or incentive income.

Segment Statement of Financial Condition

The following table presents our segment statement of financial condition as of December 31, 2010 and 2011. Since our founding, we have managed our financial condition in a way that builds our capital base and maintains sufficient liquidity for known and anticipated uses of cash. We have issued debt largely to help fund our investments, including as general partner of our funds. We believe that debt maturities should generally match the anticipated sources of repayments. Because the largest share of our general partner investments has been in closed-end funds with 10- to 11-year terms, most of our debt has been issued with 10-year terms. An exception to this practice was when we obtained a 5-year term loan in January 2011, which we did to capitalize on historically low interest rates. Our segment’s receivables do not include accrued incentives (fund level), an off-balance sheet metric, or the related incentive income compensation expense. For a reconciliation of segment total assets to our consolidated total assets, see the “Segment Reporting” notes to our consolidated financial statements included elsewhere in this prospectus.

 

     December 31,  
     2010      2011  
       
     (in thousands)  

Assets:

     

Cash and cash-equivalents

   $ 348,502       $ 297,230   

U.S. Treasury and government agency securities

     170,564         381,697   

Management fees receivable

     29,642         23,207   

Incentive income receivable

     107,037         28,892   

Investments in limited partnerships, at equity

     1,108,690         1,159,287   

Deferred tax assets

     76,619         72,986   

Other assets

     103,747         120,609   
  

 

 

    

 

 

 

Total assets

   $ 1,944,801       $ 2,083,908   
  

 

 

    

 

 

 

Liabilities and Capital:

     

Liabilities:

     

Accounts payable, accrued expenses and accrued incentive income compensation expense payable

   $ 243,018       $ 250,191   

Due to affiliates

     61,496         57,574   

Debt obligations

     403,571         652,143   
  

 

 

    

 

 

 

Total liabilities

     708,085         959,908   
  

 

 

    

 

 

 

Capital:

     

OCGH non-controlling interests in consolidated subsidiaries

     1,036,363         935,858   

Unitholders’ capital attributable to Oaktree Capital Group, LLC

     200,353         188,142   
  

 

 

    

 

 

 

Total capital

     1,236,716         1,124,000   
  

 

 

    

 

 

 

Total liabilities and capital

   $ 1,944,801       $ 2,083,908   
  

 

 

    

 

 

 

 

119


Table of Contents

Distributable Earnings

Distributable earnings is a supplemental non-GAAP performance measure derived from our segment results that we use to measure our earnings at the Oaktree Operating Group level without the effects of the consolidated funds for purposes of, among other things, assisting in the determination of equity distributions from the Oaktree Operating Group. However, the declaration, payment and determination of the amount of equity distributions, if any, will be at the sole discretion of our board of directors, which may change our distribution policy at any time. See “Risk Factors—We cannot assure you that our intended quarterly distributions will be paid each quarter or at all.”

In accordance with GAAP, certain of our funds are consolidated into our financial statements, notwithstanding the fact that we have only a minority economic interest in these funds. Consequently, our consolidated financial statements reflect the results of our consolidated funds on a gross basis. In addition, our segment results include investment income (loss), which under the equity method of accounting represents our pro rata share of income or loss from our investments, generally in our capacity as general partner in our funds and as an investor in other third-party managed funds and businesses, and which is largely non-cash in nature. By excluding the results of our consolidated funds and segment investment income (loss), which are not directly available to fund our operations or make equity distributions, and including the portion of distributions from Oaktree and non-Oaktree funds to us that is deemed the profit or loss component of the distributions and not a return of our capital contributions, distributable earnings better aids us in measuring amounts that are actually available to meet our obligations under the tax receivable agreement and our liabilities for expenses incurred at OCG and the Intermediate Holding Companies, as well as for distributions to Class A, Class C and OCGH unitholders.

Distributable earnings differs from ANI in that it is net of Oaktree Operating Group income taxes, excludes segment investment income (loss) and includes the portion of investment distributions to us that represents the profit or loss component of the distributions. As compared to the most directly comparable GAAP measure of net loss attributable to OCG, distributable earnings also excludes the effect of: (1) non-cash equity compensation charges, (2) income taxes and expenses that OCG or its Intermediate Holding Companies bear directly and (3) the adjustment for the OCGH non-controlling interest subsequent to May 24, 2007.

For the years ended December 31, 2009, 2010 and 2011, our net loss attributable to Oaktree Capital Group, LLC was $57.1 million, $49.5 million and $96.0 million, respectively. Distributable earnings for the years ended December 31, 2009, 2010 and 2011, at the Oaktree Operating Group level, were $405.1 million, $635.7 million and $488.5 million, respectively. Total distributions made for the years ended December 31, 2009, 2010 and 2011 were $183.5 million, $453.2 million and $470.6 million, respectively, of which distributions to our Class A and Class C unitholders were $14.8 million, $49.2 million and $53.1 million, respectively, and distributions to our OCGH unitholders were $168.7 million, $404.0 million and $417.5 million, respectively.

 

120


Table of Contents

A reconciliation of net loss attributable to OCG to ANI and of ANI to distributable earnings for the years ended December 31, 2009, 2010 and 2011 and the three months ended December 31, 2010 and 2011 is set forth below:

 

    Year Ended December 31,     Three Months Ended
December 31,
 
    2009     2010     2011     2010     2011  
    (in thousands)  

Net loss attributable to OCG

  $ (57,058   $ (49,455   $ (95,972   $ (1,601   $ (28,943

Compensation expense for vesting of OCGH units

    940,683        949,376        948,746        236,718        238,183   

Income taxes

    18,267        26,399        21,088        6,142        5,168   

Non-Oaktree Operating Group expenses

    1,008        1,113        768        192        364   

OCGH non-controlling interest

    (227,313     (163,555     (446,246     10,421        (138,065
 

 

 

   

 

 

   

 

 

   

 

 

   

 

 

 

ANI

    675,587        763,878        428,384        251,872        76,707   

Investment (income) loss (1)

    (289,001     (149,449     (23,763     (67,561     (43,259

Distributions of income from investments in limited partnerships (2)

    22,591        28,891        90,189        414        17,442   

Oaktree Operating Group income taxes

    (4,031     (7,640     (6,275     (2,854     (1,467
 

 

 

   

 

 

   

 

 

   

 

 

   

 

 

 

Distributable earnings

  $ 405,146      $ 635,680      $ 488,535      $ 181,871      $ 49,423   
 

 

 

   

 

 

   

 

 

   

 

 

   

 

 

 

 

(1) This adjustment eliminates our segment investment income (loss), which under the equity method of accounting is largely non-cash in nature and is thus not available to fund our operations or make equity distributions.
(2) This adjustment characterizes a portion of the distributions received from Oaktree and non-Oaktree funds as profits or losses. In general, the profit or loss component of a distribution from a fund is calculated by multiplying the amount of the distribution by the ratio of our investment’s undistributed profit or loss to our remaining investment balance in the fund. In addition, if the distribution is subject to recall, it is not reflected in distributable earnings until it is no longer recallable.

The decrease in distributable earnings of $132.5 million, or 72.8%, to $49.4 million for the three months ended December 31, 2011 from $181.9 million for the three months ended December 31, 2010, reflected an aggregate decline of $149.5 million in FRE, segment incentive income, net of incentive income compensation expense, and other segment income and expenses, partially offset by an increase of $17.0 million in distributions of income from investments in limited partnerships.

The decrease in distributable earnings of $147.2 million, or 23.2%, to $488.5 million for the year ended December 31, 2011 from $635.7 million for the year ended December 31, 2010 was driven primarily by $129.3 million of lower segment incentive income, net of associated incentive income compensation expense, and secondarily by $60.4 million of lower FRE. These decreases were partially offset by $42.5 million of aggregate increases resulting from the net effect of higher distributions of income from investments in limited partnerships and an increase in other segment expenses, net of other income. The increase in distributable earnings of $230.6 million, or 56.9%, to $635.7 million for the year ended December 31, 2010 from $405.1 million for the year ended December 31, 2009 was driven primarily by $144.6 million of higher segment incentive income, net of associated incentive income compensation expense, and secondarily by $85.1 million of higher FRE. The remaining $0.9 million increase was the net effect of higher distributions of income from investments in limited partnerships and an increase in other segment expenses, net of other income.

Liquidity and Capital Resources

We have managed our historical liquidity and capital requirements by focusing on our cash flows before the consolidation of our funds and the effect of normal changes in short-term assets and liabilities. Our primary cash flow activities on an unconsolidated basis involve: generating cash flow from operations; generating income from investment activities, including strategic investments in certain third parties; funding capital commitments that we have made to our funds; funding our growth initiatives; distributing cash flow to our owners; and borrowings, interest payments and repayments

 

121


Table of Contents

under credit agreements, our senior notes and other borrowing arrangements. As of December 31, 2011, we had an available cash balance of $297.2 million, or $678.9 million when including investments in U.S. Treasury and other U.S. government agency securities.

Ongoing sources of cash include: management fees, which are collected monthly or quarterly; incentive income, which is volatile and largely unpredictable as to amount and timing; and fund distributions related to our general partner investments. We primarily use cash flow from operations and fund distributions to pay compensation and related expenses, general, administrative and other expenses, income taxes, debt service, capital expenditures and distributions. This same cash flow, together with proceeds from equity and debt issuances, also is used to fund investments in limited partnerships, fixed assets and other capital items. If cash flow from operations were insufficient to fund distributions, we expect that we would suspend paying such distributions.

Seasonality typically affects cash flow as follows: (1) the first quarter of each year includes (a) as a source of cash, the prior year’s annual incentive income payments, if any, from our evergreen funds and tax distributions from certain investment funds that have allocated taxable income to us but have not yet distributed in cash a sufficient sum with which to pay the related income taxes and (b) as a use of cash, the vast majority of the prior fiscal year’s bonus expense and (2) the second quarter of each year includes annual principal repayments on the oldest one of our four series of senior notes (as described below).

Tax distributions are not required in respect of the Class A units and are only required from the Oaktree Operating Group entities, and only if and to the extent that there is sufficient cash available for distribution. Accordingly, if there were insufficient cash flow from operations to fund quarterly or tax distributions by the Oaktree Operating Group entities, we expect that these distributions would not be made. We believe that we have sufficient access to cash from existing balances, our operations and the revolving credit facility described below to fund our operations and commitments.

Consolidated Cash Flows

The accompanying consolidated statements of cash flows include our consolidated funds, despite the fact that we have only a minority economic interest in those funds. The assets of consolidated funds, on a gross basis, are substantially larger than the assets of our business and, accordingly, have a substantial effect on the cash flows reflected in our consolidated statements of cash flows. The primary cash flow activities of our consolidated funds involve:

 

  Ÿ  

raising capital from third-party investors;

 

  Ÿ  

using the capital provided by us and third-party investors to fund investments and operating expenses;

 

  Ÿ  

financing certain investments with indebtedness;

 

  Ÿ  

generating cash flows through the realization of investments, as well as the collection of interest and dividend income; and

 

  Ÿ  

distributing net cash flows to fund investors and to us.

Because our consolidated funds are treated as investment companies for accounting purposes, investing cash flow amounts are included in our cash flows from operations. We believe that each of the consolidated funds and Oaktree has sufficient access to cash to fund their respective operations in the near term.

Significant amounts from our consolidated statements of cash flows for the years ended December 31, 2009, 2010 and 2011 are summarized and discussed below. Negative amounts represent net outflows.

 

122


Table of Contents

Operating Activities

Net cash provided by (used in) operating activities was $(0.6) billion, $3.4 billion and $1.1 billion for the years ended December 31, 2009, 2010 and 2011, respectively. These amounts included (1) net proceeds from (purchases of) investments for the consolidated funds of $(2.5) billion, $1.8 billion and $(0.7) billion for the years ended December 31, 2009, 2010 and 2011, respectively; (2) net realized gains on investments of the consolidated funds of $0.3 billion, $2.6 billion and $1.7 billion for the years ended December 31, 2009, 2010 and 2011, respectively; and (3) change in unrealized gains (losses) on investments of $11.1 billion, $1.8 billion and $(3.1) billion for the years ended December 31, 2009, 2010 and 2011, respectively. These amounts are reflected as operating activities in accordance with investment company accounting standards.

Investing Activities

Net cash provided by (used in) investing activities was $(83.3) million, $(127.2) million and $(262.5) million for the years ended December 31, 2009, 2010 and 2011, respectively. Investing activities are driven primarily by net U.S. Treasury and other U.S. government agency investment activities and secondarily by the use of cash for investments in non-consolidated funds and strategic investments, net of cash distributions received from Oaktree’s share in these investments. Investments in investment limited partnerships for the years ended December 31, 2009, 2010 and 2011, respectively, of $2.2 million, $44.1 million and $53.5 million consisted of cash invested in Oaktree funds and strategic investments amounting to $80.8 million, $186.0 million and $314.2 million, respectively, of which $78.6 million, $141.9 million and $260.7 million, respectively, represented contributions made to consolidated funds that are eliminated in consolidation. Distributions from investment limited partnerships for the years ended December 31, 2009, 2010 and 2011, respectively, of $3.8 million, $15.5 million and $12.5 million included cash distributions received of $67.0 million, $136.1 million and $287.4 million, respectively, prior to elimination of amounts related to consolidated funds of $63.2 million, $120.6 million and $274.9 million. Net activity in 2010 reflected a $20.0 million strategic equity investment in DoubleLine Capital LP and a $20.0 million investment in one of its fixed-income investment limited partnerships, while 2011 included a $50.0 million investment in Apson Global Fund L.P. The net cash used in investing activities increased by $135.3 million from the year ended December 31, 2010 to the year ended December 31, 2011, primarily due to an increase in net purchases of U.S Treasury and government agency securities of $115.5 million.

Financing Activities

Net cash provided (used) by financing activities was $0.3 billion, $(0.9) billion and $(3.7) billion for the years ended December 31, 2009, 2010 and 2011, respectively. Financing activities included (1) net contributions from (distributions to) non-controlling interests of $0.3 billion, $(0.2) billion and $(3.4) billion for the years ended December 31, 2009, 2010 and 2011, respectively; (2) (repayment) of debt obligations, net of proceeds received, of $0.2 billion, $(0.2) billion and $(0.2) billion for the years ended December 31, 2009, 2010 and 2011, respectively; and (3) (distributions) to, net of capital contributions by, our unitholders of $(0.2) billion, $(0.5) billion and $(0.5) billion for the years ended December 31, 2009, 2010 and 2011, respectively.

Future Sources and Uses of Liquidity

We expect to continue to make distributions to our Class A unitholders pursuant to our distribution policy. In the future, we may also issue additional units or debt and other equity securities with the objective of increasing our available capital.

In addition to our ongoing sources of cash that include management fees, incentive income and fund distributions related to our general partner investments, we also have access to liquidity through our debt financings and credit agreements. In January 2011, our subsidiaries Oaktree Capital Management, L.P., Oaktree Capital II, L.P., Oaktree AIF Investments, L.P. and Oaktree Capital I, L.P. entered into a credit agreement with a bank syndicate for senior unsecured credit facilities, consisting

 

123


Table of Contents

of a $300.0 million fully-funded term loan and a $250.0 million revolving credit facility. We are required to make a principal payment in respect of the term loan of $7.5 million on the last business day of each of March, June, September and December, with the final payment of $150.0 million, constituting the remainder of the term loan, due on January 7, 2016. The revolving credit facility expires on January 7, 2014. We are currently able to draw the full amount available under the revolving credit facility without violating any debt covenants.

In November 2009, our subsidiary Oaktree Capital Management, L.P. issued $250.0 million in aggregate principal amount of senior notes due December 2, 2019, or the 2019 Notes. In addition to the 2019 Notes, as of December 31, 2011, we had three other series of senior notes outstanding, with an aggregate remaining principal balance of $132.1 million. These notes have aggregate principal repayments due of $10.7 million in each of 2012, 2013 and 2014, with the remaining $100.0 million payable in 2016. Agreements underlying the senior notes contain customary financial covenants, including ones requiring minimum levels of unitholders’ capital and interest expense coverage. As of December 31, 2011, we were in compliance with each of these covenants. See “Description of Our Indebtedness” for a more detailed description of our indebtedness.

On October 7, 2011, Oaktree Finance LLC, or Oaktree Finance, our indirectly wholly owned subsidiary focused on providing financing for larger middle-market companies, entered into a senior secured revolving credit facility, or the Senior Secured Revolving Credit Facility, with a consortium of lenders. The Senior Secured Revolving Credit Facility provides for an initial borrowing capacity of $75 million and the ability to borrow an additional $150 million if certain specified conditions are met, including the completion of a public offering by Oaktree Finance. The Senior Secured Revolving Credit Facility also contains an accordion feature to potentially increase borrowing capacity after an initial public offering of Oaktree Finance, if certain specified conditions are met, including the payment of additional fees. The Senior Secured Revolving Credit Facility is guaranteed by us and OCGH, until such time that Oaktree Finance’s public offering is completed, certain documents are delivered and certain other conditions are met. The commitments under the Senior Secured Revolving Credit Facility will expire in 2014, while the Senior Secured Revolving Credit Facility will mature in 2015. LIBOR rate borrowings under the Senior Secured Revolving Credit Facility will bear interest at LIBOR plus 1.75% prior to the completion of the planned public offering and 2.75% after the completion of the offering. The Senior Secured Revolving Credit Facility includes customary financial and operating covenants. As of March 29, 2012, there were no outstanding amounts under the Senior Secured Revolving Credit Facility. See “Business—Our Approach to Growth—Disciplined and Opportunistic Approach to Expansion of Offerings” for further information regarding Oaktree Finance.

We are required to maintain minimum net capital balances for regulatory purposes in certain international jurisdictions in which we do business, which are met in part by retaining cash and cash-equivalents in those jurisdictions. As a result, we may be restricted in our ability to transfer cash between different jurisdictions. As of December 31, 2011, we were required to maintain approximately $8.0 million in net capital at these subsidiaries, and we were in compliance with all regulatory minimum net capital requirements.

In May 2007, two of our Intermediate Holding Companies, Oaktree Holdings, Inc. and Oaktree AIF Holdings, Inc., entered into a tax receivable agreement with OCGH unitholders that provides for the payment to an exchanging or selling OCGH unitholder of 85.0% of the amount of cash savings, if any, in U.S. federal, state, local and foreign income taxes that they actually realize (or are deemed to realize in the case of an early termination payment by Oaktree Holdings, Inc. or Oaktree AIF Holdings, Inc. or a change of control, as discussed below under “Certain Relationships and Related Party Transactions—Tax Receivable Agreement”) as a result of an increase in the tax basis of the assets owned by Oaktree Operating Group. These payments are expected to occur over approximately the next 16 years. In connection with the 2007 Private Offering and related tax effects, a $77.6 million liability to the OCGH unitholders was recorded with respect to the tax receivable agreement. In the third quarter of 2008, we

 

124


Table of Contents

revised our estimate of the liability relating to the tax receivable agreement downward by $9.7 million as a result of further analysis of the valuations relating to future taxable deductions, resulting in a revised liability of $67.9 million. Payments of $1.3 million and $3.5 million were made to pre-2007 Private Offering OCGH unitholders by Oaktree Holdings, Inc. in 2009 related to tax benefits that Oaktree Holdings Inc., recognized, including interest thereon, with respect to the 2007 and 2008 taxable years, respectively. Oaktree AIF Holdings, Inc. did not generate taxable income in 2007 or 2008 and did not recognize any tax benefits related to the tax receivable agreement for those years. Accordingly, Oaktree AIF Holdings, Inc. did not make any payments in connection with the tax receivable agreement for 2007 or 2008. In connection with the tax returns filed for the years ended December 31, 2009 and 2010, $3.2 million and $3.1 million, respectively, was paid to the pre-2007 Private Offering OCGH unitholders by Oaktree Holdings, Inc. and Oaktree AIF Holdings, Inc., further lowering the estimated liability to $56.8 million as of December 31, 2011. The deferred tax asset associated with this liability was $64.4 million at December 31, 2011.

Contractual Obligations, Commitments and Contingencies

In the ordinary course of business, we and our consolidated funds enter into contractual arrangements that may require future cash payments. The following table sets forth information relating to anticipated future cash payments as of December 31, 2011:

 

    2012     2013-2014     2015-2016     Thereafter     Total  
    (in thousands)  

Oaktree and Operating Subsidiaries:

         

Operating lease obligations (1)

  $ 16,092      $ 27,969      $ 20,758      $ 14,041      $ 78,860   

Debt obligations payable

    40,715        81,428        280,000        250,000        652,143   

Interest obligations on debt (2)

    32,426        60,367        49,611        50,625        193,029   

Tax receivable agreement

    3,456        7,365        8,063        37,903        56,787   

Commitments to Oaktree and third-party funds (3)

    266,541        —          —          —          266,541   
 

 

 

   

 

 

   

 

 

   

 

 

   

 

 

 

Sub-total

    359,230        177,129        358,432        352,569        1,247,360   

Consolidated funds:

         

Debt obligations payable

    50,117        —          —          —          50,117   

Interest obligations on debt

    514        —          —          —          514   

Commitments to fund investments (4)

    889,924        —          —          —          889,924   
 

 

 

   

 

 

   

 

 

   

 

 

   

 

 

 

Total

  $  1,299,785      $  177,129      $  358,432      $  352,569      $  2,187,915   
 

 

 

   

 

 

   

 

 

   

 

 

   

 

 

 

 

(1) We lease our office space under agreements that expire periodically through 2020. The table includes only guaranteed minimum lease payments for these leases and does not project other lease-related payments. These leases are classified as operating leases for financial statement purposes and as such are not recorded as liabilities in our consolidated financial statements.
(2) Interest obligations include accrued interest on outstanding indebtedness.
(3) These obligations represent commitments by us to provide general partner capital funding to our funds and limited partner capital funding to funds managed by unaffiliated third parties. These amounts are generally due on demand and are therefore presented in the 2012 column. Capital commitments are expected to be called over the next five years.
(4) These obligations represent commitments by our funds to make investments or fund uncalled contingent commitments. These amounts are generally due either on demand or by various contractual dates which vary by investment and are therefore presented in the 2012 column. Capital commitments are expected to be called over a period of several years.

In some of our service contracts or management agreements, we have agreed to indemnify third-party service providers or separate account clients under certain circumstances. The terms of the indemnities vary from contract to contract and the amount of indemnification liability, if any, cannot be determined and has neither been included in the above table nor recorded in our financial statements as of December 31, 2011.

As of December 31, 2011, none of the incentive income we had received was subject to clawback by the funds.

 

125


Table of Contents

General Partner and Other Capital Commitments

As of December 31, 2011, our capital commitments to our funds (as general partner) and certain non-Oaktree managed investment vehicles for which a portion of the commitment remained undrawn were as set forth below. Subsequent to Opps VIIb, we adopted a policy of not committing more than $100 million to a single fund in our capacity as general partner.

 

     Capital
Commitments
     Undrawn
Commitments

as of December  31,
2011
 
     (in millions)  

Distressed Debt:

  

Oaktree Opportunities Fund VIIIb, L.P.

   $ 66       $ 54   

Special accounts

     3         1   

Control Investments:

     

Oaktree Principal Fund V, L.P.

     71         31   

OCM European Principal Opportunities Fund II, L.P.

     58         5   

Oaktree European Principal Fund III, L.P.

     103         87   

Oaktree Power Opportunities Fund III, L.P.

     27         23   

Special accounts

     5         3   

Real Estate:

     

Oaktree Real Estate Opportunities Fund V, L.P.

     26         4   

Oaktree PPIP Fund, L.P.

     29         20   

Mezzanine Finance:

     

Oaktree Mezzanine Fund III, L.P.

     40         26   

Non-Oaktree

     32         13   
  

 

 

    

 

 

 

Total

   $ 460       $ 267   
  

 

 

    

 

 

 

Off-Balance Sheet Arrangements

We lease a corporate airplane for business purposes. We are responsible for any unreimbursed costs and expenses incurred in connection with the operation, crew, registration, maintenance, service and repair of the airplane. An unaffiliated third party manages the airplane and coordinates its use. The lease contains a buyout provision that would allow us to purchase the plane at the lease’s termination in February 2015. If we do not exercise that option, we would be responsible for any shortfall, up to $10.0 million, in sale proceeds the lessor might incur below an expected sale value of $12.3 million.

Critical Accounting Policies

We prepare consolidated financial statements in accordance with GAAP. In applying many of these accounting principles, we need to make assumptions, estimates or judgments that affect the reported amounts of assets, liabilities, revenues and expenses in our consolidated financial statements. We base our estimates and judgments on historical experience and other assumptions that we believe are reasonable under the circumstances. These assumptions, estimates or judgments, however, are both subjective and subject to change, and actual results may differ from our assumptions and estimates. If actual amounts are ultimately different from our estimates, the revisions are included in our results of operations for the period in which the actual amounts become known. We believe the following critical accounting policies could potentially produce materially different results if we were to change underlying assumptions, estimates or judgments. See the notes to our consolidated financial statements for a summary of our significant accounting policies.

Principles of Consolidation

We consolidate all entities that we control through a majority voting interest or otherwise, including our funds in which we as the general partner are presumed to have control. Although we have a small single-digit equity percentage in the funds, the third-party limited partners do not have the

 

126


Table of Contents

right to dissolve the partnerships or substantive kick-out rights or participating rights that would overcome the presumption of control by the general partner. Accordingly, we consolidate the limited partnerships and record non-controlling interests to reflect the economic interests of the unaffiliated limited partners. Because limited partners in consolidated funds have been granted redemption rights exercisable in certain circumstances, amounts relating to third-party interests in consolidated funds are presented as non-controlling redeemable interests in consolidated funds within the consolidated statements of financial condition, outside of the permanent capital section. All significant intercompany transactions and balances have been eliminated in consolidation.

Our consolidated financial statements reflect the assets, liabilities, investment income, expenses and cash flows of the consolidated funds on a gross basis, and the majority of the economic interests in those funds, which are held by third-party investors, are attributed to non-controlling redeemable interests in consolidated entities. Substantially all of the management fees and incentive income earned by us from those funds are eliminated in consolidation. However, because the eliminated amounts are earned from, and funded by, non-controlling interests, our attributable share of the net income from those funds is increased by the amounts eliminated. Accordingly, the elimination in consolidation of such amounts has no effect on net income (loss) attributable to us.

Investments in unconsolidated funds are recorded using the equity method of accounting and reflect our ownership interest in each such fund that we do not control. Investment income represents our pro rata share of income or loss from these funds. Our general partnership interests are substantially illiquid. For purposes of valuing net assets, our funds carry investments at fair value, using methods we consider appropriate. Fair value of the underlying investments is based on our assessment, which takes into account expected cash flows, earnings multiples and/or comparisons to similar market transactions, among other factors. Valuation adjustments reflecting consideration of credit quality, concentration risk, sales restrictions and other liquidity factors are integral to valuing these instruments.

Revenue Recognition

Management Fees

We recognize management fees over the period in which the investment advisory services are performed. While we typically earn management fees for each of the funds that we manage, the contractual terms of management fees vary by fund structure. During the investment period of our closed-end funds, the management fee is a fixed percentage, generally in the range of 1.25% to 1.75% per year of total committed capital (up through the final close, these fees are earned on a retroactive basis to the fund’s first closing date). During the liquidation period, the management fee remains the same fixed percentage, applied against the lesser of the total funded capital and the cost basis of assets remaining in the fund, provided that our right to receive management fees typically ends after 10 or 11 years from the initial closing date or the start of the investment period, even if certain assets remain to be liquidated. For open-end and evergreen funds, the management fee is generally based on the NAV of the fund. Our open-end funds generally charge management fees of 0.50% of NAV per year, paid monthly or quarterly. Our evergreen funds pay a management fee quarterly, based on a fixed percentage of the NAV of the relevant fund.

Fee calculations that consider committed capital or cost basis are both objective in nature and therefore do not require the use of significant estimates or assumptions. Management fees related to our open-end and evergreen funds, by contrast, are typically based on NAV as defined in the respective partnership or investment management agreements. NAV is typically based on the current fair value of the underlying investments within the funds. Estimates and assumptions are made when determining the fair value of the underlying investments within the funds and could vary depending on the valuation methodology that is used. See “—Investments, at Fair Value” for further discussion related to significant estimates and assumptions used for determining fair value of the underlying investments in our funds.

 

127


Table of Contents

We do not recognize incremental income for transaction, advisory, director and other ancillary fees received in connection with providing services to portfolio companies or potential investees of the funds; rather, any such fees are offset against management fees earned from the applicable fund. Inasmuch as these fees are not paid directly by the consolidated funds, such fees do not eliminate in consolidation; however, there is no impact to our net income as the amounts are included in income attributable to OCG.

Incentive Income

In calculating incentive income, we have elected to adopt “Method 1” from GAAP guidance applicable to accounting for revenues based on a formula. Under this method, we recognize incentive income when amounts are fixed or determinable, all related contingencies have been removed and collection is reasonably assured, which generally occurs in the quarter of, or the quarter immediately prior to, the distribution of the income by the fund to us.

Other Income (Loss)

Other income (loss) consists primarily of the unrealized and realized gains (losses) on investments (including the impacts of foreign currency on non-dollar denominated investments), dividend and interest income received from investments and interest expense incurred in connection with investment activities. Unrealized gains or losses result from changes in the fair value of our funds’ investments during a period as well as the reversal of unrealized gains or losses in connection with realization events. Upon disposition of an investment, previously recognized unrealized gains or losses are reversed and a corresponding realized gain or loss is recognized in the current period. While this reversal generally does not significantly impact the net amounts of gains (losses) that we recognize from investment activities, it affects the manner in which we classify our gains and losses for reporting purposes.

Investments, at Fair Value

GAAP establishes a hierarchal disclosure framework which prioritizes the inputs used in measuring investments at fair value into three levels based on their market observability. Market price observability is affected by a number of factors, including the type of instrument and the characteristics specific to the instrument. Financial instruments with readily available quoted prices from an active market or for which fair value can be measured based on actively quoted prices generally will have a higher degree of market price observability and a lesser degree of judgment inherent in measuring fair value.

Non-publicly traded debt and equity securities and other securities or instruments for which reliable market quotations are not available, are valued by management. These securities may initially be valued at the acquisition price as the best indicator of fair value. Subsequent valuations will depend on facts and circumstances known as of the valuation date and the application of valuation methodologies further described below under “—Non-Publicly Traded Equity and Real Estate Investments.”

Exchange-Traded Investments

Securities listed on one or more national securities exchanges are valued at their last reported sales price on the date of valuation. If no sale occurred on the valuation date, the security is valued at the mean of the last “bid” and “ask” prices on the valuation date. Securities that are not marketable due to legal restrictions that may limit or restrict transferability are generally valued at a discount from quoted market prices. The discount would reflect the amount market participants would require due to the risk relating to the inability to access a public market for the security for the specified period and would vary depending on the nature and duration of the restriction and the risk and volatility of the underlying securities. Securities with longer duration restrictions or higher volatility are generally valued at a higher discount. Such discounts are generally estimated based on put option models or analysis of

 

128


Table of Contents

market studies. Instances where we have applied discounts to quoted prices of restricted listed securities have been infrequent. The impact of such discounts is not material to our consolidated statements of financial condition and results of operations for all periods presented.

Credit-Oriented Investments

Investments in corporate and government debt which are not listed or admitted to trading on any securities exchange are valued at the average mean of the last bid and ask prices on the valuation date based on quotations supplied by recognized quotation services or by reputable broker-dealers.

The market yield approach is considered in the valuation of non-publicly traded debt securities, utilizing expected future cash flows, discounted using estimated current market rates. Discounted cash flow calculations may be adjusted to reflect current market conditions and/or the perceived credit risk of the borrowers.

Non-Publicly Traded Equity and Real Estate Investments

The fair values of private equity and real estate investments are determined by using a market approach or income approach. A market approach utilizes valuations of comparable public companies and transactions and generally seeks to establish the enterprise value of the portfolio company using a market multiple approach. This approach takes into account a specific financial measure (such as EBITDA, adjusted EBITDA, free cash flow, net operating income, net income book value or net asset value) believed to be most relevant for the given company. Consideration may also be given to such factors as acquisition price of the security, historical and projected operational and financial results for the portfolio company, the strengths and weaknesses of the portfolio company relative to its comparable companies, industry trends, general economic and market conditions and other factors deemed relevant. The income approach is typically a discounted cash flow method that incorporates expected timing and level of cash flows. It incorporates assumptions in determining growth rates, income and expense projections, discount and capitalization rates, capital structure, terminal values and other factors. The applicability and weight assigned to market and income approaches are determined based on the availability of reliable projections and comparable companies and transactions.

The valuation of securities may be impacted by expectations of investors’ receptiveness to a public offering of the securities, the size of the holding of the securities and any associated control, information with respect to transactions or offers for the securities (including the transaction pursuant to which the investment was made and the period of time elapsed from the date of the investment to the valuation date) and applicable restrictions on the transferability of the securities.

These valuation methodologies involve a significant degree of management judgment. Accordingly, valuations by us do not necessarily represent the amounts which may eventually be realized from sales or other dispositions of investments. Fair values may differ from the values that would have been used had a ready market for the investment existed, and the differences could be material to the financial statements.

Investments measured and reported at fair value are classified and disclosed in one of the following categories:

 

  Ÿ  

Level I—Quoted unadjusted prices for identical instruments in active markets to which we have access at the date of measurement. The types of investments in Level I include exchange-traded equities, debt and derivatives with quoted prices.

 

  Ÿ  

Level II—Quoted prices for similar instruments in active markets; quoted prices for identical or similar instruments in markets that are not active; and model-derived valuations in which all significant inputs are directly or indirectly observable. Level II inputs include prices in markets for which there are few transactions, the prices are not current, little public information exists or

 

129


Table of Contents
 

prices vary substantially over time or among brokered market makers. Other inputs include interest rates, yield curves, volatilities, prepayment risks, loss severities, credit risks and default rates. The types of investments in Level II generally include corporate bonds and loans, government and agency securities, less liquid and restricted equity investments, over-the-counter traded derivatives and other investments where the fair value is based on observable inputs.

 

  Ÿ  

Level III—Model-derived valuations for which one or more significant inputs are unobservable. These inputs reflect our assessment of the assumptions that market participants use to value the investment based on the best available information. The types of investments in Level III include non-publicly traded equity, debt, real estate and derivatives.

In some instances, an investment may fall into different levels of the fair value hierarchy. In such instances, the investment’s level within the fair value hierarchy is based on the lowest of the three levels (with Level III being the lowest) that is significant to the value measurement. Our assessment of the significance of an input requires judgment and considers factors specific to the instrument. We account for the transfer of assets into or out of each fair value hierarchy level as of the beginning of the reporting period.

The table below summarizes the valuation of investments and other financial instruments, by fund type and fair value hierarchy levels, for each period presented in our consolidated statements of financial condition (in thousands):

 

     As of December 31, 2011  
     Level I      Level II      Level III      Total  

Closed-end funds

   $ 3,681,162       $ 13,477,732       $ 15,426,807       $ 32,585,701   

Open-end funds

     1,869         4,120,264         18,374         4,140,507   

Evergreen funds

     500,619         993,033         228,205         1,721,857   
  

 

 

    

 

 

    

 

 

    

 

 

 

Total

   $ 4,183,650       $ 18,591,029       $ 15,673,386       $ 38,448,065   
  

 

 

    

 

 

    

 

 

    

 

 

 

 

     As of December 31, 2010  
     Level I      Level II      Level III      Total  

Closed-end funds

   $ 3,433,518       $ 17,461,653       $ 11,543,649       $ 32,438,820   

Open-end funds

     2,576         4,106,921         25,450         4,134,947   

Evergreen funds

     690,180         1,181,078         593,265         2,464,523   
  

 

 

    

 

 

    

 

 

    

 

 

 

Total

   $ 4,126,274       $ 22,749,652       $ 12,162,364       $ 39,038,290   
  

 

 

    

 

 

    

 

 

    

 

 

 

 

     As of December 31, 2009  
     Level I      Level II      Level III      Total  

Closed-end funds

   $ 2,008,865       $ 19,841,016       $ 7,463,972       $ 29,313,853   

Open-end funds

     7,431         4,338,707         24,664         4,370,802   

Evergreen funds

     218,820         1,668,021         826,353         2,713,194   
  

 

 

    

 

 

    

 

 

    

 

 

 

Total

   $ 2,235,116       $ 25,847,744       $ 8,314,989       $ 36,397,849   
  

 

 

    

 

 

    

 

 

    

 

 

 

Equity-Based Compensation

Compensation expense is calculated based on the fair value of a unit at the time of grant, adjusted annually or more frequently, as necessary, for actual forfeitures to reflect expense only for those units that ultimately vest. We utilize a contemporaneous valuation report which incorporates market comparables for restricted stock liquidity discounts among other factors, in determining fair value. Prior to this offering, fair value is typically determined using the latest available closing price of

 

130


Table of Contents

our Class A units on the GSTrUE OTC market, discounted for a lack of marketability. Equity-based awards that do not require future service (i.e., awards vested at grant) are expensed immediately. Equity-based employee awards that require future service are recognized on a straight line basis over the requisite service period.

Recent Accounting Developments

In January 2010, the Financial Accounting Standards Board, or FASB, issued guidance on disclosures surrounding fair value measurements. The guidance requires additional disclosure of significant transfers in and out of Levels I and II fair value measurements in the fair value hierarchy and the reasons for such transfers. In the case of Level III fair value measurements, the guidance requires the reconciliation of beginning and ending balances on a gross basis, with separate disclosure of gross purchases, sales, issuances, settlements and transfers in and out. The new guidance also requires that disclosures of the fair value hierarchy include disaggregation by class of assets and liabilities. In addition, an entity is required to provide further disclosures on valuation techniques and inputs used to measure fair value for either Level II or Level III. The guidance was effective for fiscal periods beginning after December 15, 2009, except for the disclosures about gross purchases, sales, issuances, and settlements in the roll-forward of activity in Level III fair value measurements, which are effective for fiscal years beginning after December 15, 2010. We adopted the guidance, excluding the reconciliation of Level III activity, with the issuance of our March 31, 2010 financial statements. The guidance related to the reconciliation of Level III activity was adopted effective with the issuance of our March 31, 2011 financial statements. Inasmuch as the guidance is limited to enhanced disclosures, the adoption did not have a material impact on our consolidated financial statements.

In May 2011, the FASB issued amended guidance on fair value measurements specifying that the concepts of highest and best use and valuation premise in a fair value measurement are only relevant when measuring the fair value of non-financial assets and are not relevant when measuring the fair value of financial assets or liabilities. The guidance clarifies that a reporting entity should disclose quantitative information about the unobservable inputs used in a fair value measurement that is categorized within Level III of the fair value hierarchy and also requires additional disclosure regarding the valuation processes used by the reporting entity and the sensitivity of fair value measurements to changes in unobservable inputs and the interrelationships between those unobservable inputs, if any, for fair value measurements categorized within Level III. The guidance is effective for interim and annual periods beginning after December 15, 2011. Management is currently evaluating the effect that the guidance may have on our financial statements.

In June 2011, the FASB issued amended guidance on the presentation of comprehensive income. The guidance allows an entity to present the components of net income, the components of other comprehensive income and the total of comprehensive income either in a single continuous statement of comprehensive income or in two separate but consecutive statements. Regardless of the option chosen, the entity is required to present items that are reclassified between net income and other comprehensive income on the face of the financial statements where the components of net income and the components of other comprehensive income are presented. This amendment eliminates the option to present the components of other comprehensive income as part of the statement of changes in stockholders’ equity. For public entities, the amendments are effective for fiscal years, and interim periods within those years, beginning after December 15, 2011. For nonpublic entities, the amendments are effective for fiscal years ending after December 15, 2012 and interim and annual periods thereafter. The amendments should be applied retrospectively and early adoption is permitted. In December 2011, the FASB delayed indefinitely the effective date for a portion of this guidance related to the presentation of reclassifications of items out of accumulated other comprehensive income. Inasmuch as the guidance is limited to the presentation of our disclosures, we do not expect adoption to have a material impact on our financial condition or results of operations.

 

131


Table of Contents

In September 2011, the FASB issued amended guidance on testing goodwill for impairment, allowing an entity to first assess qualitative factors to determine whether it is necessary to perform the two-step quantitative goodwill impairment test required by current accounting standards. Under these amendments, an entity would not be required to calculate the fair value of a reporting unit unless the entity determines, based on a qualitative assessment, that it is more likely than not that its fair value is less than its carrying amount. The amendments include a number of events and circumstances for an entity to consider in conducting the qualitative assessment. The amendments are effective for annual and interim goodwill impairment tests performed for fiscal years beginning after December 15, 2011, with early adoption permitted. We adopted this guidance effective with our annual impairment testing conducted in the fourth quarter of 2011 and determined that this new guidance did not have a material impact on our consolidated financial statements.

In December 2011, the FASB issued amended guidance requiring enhanced disclosures that will enable users to evaluate the effect or potential effect of netting arrangements on an entity’s financial position, including the effect or potential effect of rights of setoff associated with certain financial instruments and derivative instruments. The amendments are effective for fiscal years and interim periods within those years beginning on or after January 1, 2013. The disclosures required by those amendments should be applied retrospectively. We are currently evaluating the effect that the guidance may have on our financial statements.

Quantitative and Qualitative Disclosures About Market Risk

In the normal course of business, we are exposed to a broad range of risks inherent in the financial markets in which we participate, including price risk, interest rate risk, access to and cost of financing risk, liquidity risk, counterparty risk and foreign exchange rate risk. Potentially negative effects of these risks may be mitigated to a certain extent by those aspects of our investment approach, investment strategies, fundraising practices or other business activities that are designed to benefit, either in relative or absolute terms, from periods of economic weakness, tighter credit or financial market dislocations.

Our predominant exposure to market risk is related to our role as general partner or investment adviser to our funds and the sensitivities to movements in the fair value of their investments on management fees, incentive income and investment income. The fair value of the financial assets and liabilities of our funds may fluctuate in response to changes in, among many factors, the value of securities, foreign exchange, commodities and interest rates.

Price Risk

Impact on Net Change in Unrealized Appreciation on Consolidated Funds’ Investments

As of December 31, 2011, we had investments at fair value of $38.6 billion related to our consolidated funds. We estimate that a 10% decline in market values would result in a negative change in unrealized appreciation on the consolidated funds’ investments of $3.9 billion. Inasmuch as this effect would be attributable to non-controlling interests, net income attributable to Oaktree Capital Group, LLC would be unaffected.

Impact on Segment Management Fees

Management fees are generally assessed in the case of: (1) our open-end funds and evergreen funds, based on NAV; and (2) our closed-end funds, based on committed capital during the investment period and, during the liquidation period, based on the lesser of: (a) the total funded committed capital; and (b) the cost basis of assets remaining in the fund. Management fees are affected by short-term changes in market values to the extent they are based on NAV, in which case the effect is prospective. We estimate that for the year ended December 31, 2011, an incremental 10% decline in market values of the investments held in our funds would have caused an approximate $18.6 million decrease in

 

132


Table of Contents

management fees. These estimated effects are without regard to a number of factors that would be expected to increase or decrease the magnitude of the change to degrees that are not readily quantifiable, such as the use of leverage facilities in certain of our funds or the timing of fund flows.

Impact on Segment Incentive Income

Incentive income is recognized only when it is fixed or determinable, which in the case of: (1) our closed-end funds generally occurs only after all contributed capital and an annual 8% preferred return on that capital have been distributed to the fund’s investors; and (2) our active evergreen funds occurs generally as of December 31, based on the increase in the fund’s NAV during the year, subject to any high-water marks. In the case of closed-end funds, the link between short-term fluctuations in market values and a particular period’s incentive income is indirect at best and, in certain cases, non-existent. Thus, the effect on incentive income of an incremental 10% decline in market values for the years ended December 31, 2011 is not readily quantifiable. Over a number of years, a decline in market values would be expected to cause a decline in incentive income. In the case of evergreen funds, we estimate the incentive income of $8.5 million recognized during the year ended December 31, 2011 would have been reduced by $3.5 million had fair values declined an incremental 10% during the year. Of the $3.5 million aggregate effect, we estimate $1.7 million was attributable to our restructured evergreen funds.

Impact on Segment Investment Income

Investment income arises from our investments in funds managed by us or third parties. This income is directly affected by changes in market risk factors. We estimate that for the year ended December 31, 2011, an incremental 10% decline in fair values of the investments held in our funds would have reduced our investment income by $109.3 million. These estimated effects are without regard to a number of factors that would be expected to increase or decrease the magnitude of the change to degrees that are not readily quantifiable, such as the use of leverage facilities in certain of our funds, the timing of fund flows or the timing of new investments or realizations.

Exchange Rate Risk

Our business is affected by movements in the rate of exchange between the U.S. dollar and non-U.S. dollar currencies in the case of: (1) management fees that vary based on the NAV of our funds that hold investments denominated in non-U.S. dollar currencies; (2) management fees received in non-U.S. dollar currencies; (3) operating expenses for our foreign offices that are denominated in non-U.S. dollar currencies; and (4) cash balances we hold in non-U.S. dollar currencies. We manage our exposure to exchange rate risks through our regular operating activities and, when appropriate, through the use of derivative financial instruments.

We estimate that for the year ended December 31, 2011, a 10% decline in the average rate of exchange of the U.S. dollar would have had the following approximate effects on our segment results:

 

  Ÿ  

our management fees (relating to (1) and (2) above) would have increased by $5.0 million;

 

  Ÿ  

our operating expenses would have increased by $7.9 million;

 

  Ÿ  

OCGH interest in loss of consolidated subsidiaries would have increased by $2.4 million; and

 

  Ÿ  

our income tax expense would have decreased by approximately $0.1 million.

The effect of these movements on our net loss attributable to OCG would have been an incremental loss of $0.4 million.

At any point in time, some investments held in the closed-end funds and evergreen funds are carried in non-U.S. dollar currencies on an unhedged basis. Changes in currency rates could affect

 

133


Table of Contents

incentive income, incentives created (fund level) and investment income for evergreen funds and closed-end funds, although the degree of impact is not readily determinable because of the many indirect effects that currency movements may have on individual investments.

Credit Risk

We are party to agreements providing for various financial services and transactions that contain an element of risk in the event that the counterparties are unable to meet the terms of such agreements. In such agreements, we depend on the respective counterparty to make payment or otherwise perform. We generally endeavor to minimize our risk of exposure by limiting to reputable financial institutions the counterparties with which we enter into financial transactions. In other circumstances, availability of financing from financial institutions may be uncertain due to market events, and we may not be able to access these financing markets.

Interest Rate Risk

As of December 31, 2011, Oaktree and its operating subsidiaries had $652.1 million in debt obligations consisting of four senior notes issuances and a funded term loan. Each senior notes issuance accrues interest at a fixed rate. The funded term loan accrues interest at a variable rate; however, we entered into an interest rate swap that effectively converted the term loan interest rate to a fixed rate. As a result, we estimate that there would be no material impact to interest expense of Oaktree and its operating subsidiaries resulting from a 100-basis point increase in interest rates. Based on segment cash and cash-equivalents of $297.2 million as of December 31, 2011, we estimate Oaktree and its operating subsidiaries would generate an additional $3.0 million in interest income on an annualized basis as a result of a 100-basis point increase in interest rates.

Our consolidated funds have debt obligations that include revolving credit agreements and certain other investment financing arrangements. These debt obligations accrue interest at variable rates, and changes in these rates would affect the amount of interest payments that we would have to make, impacting future earnings and cash flows. At December 31, 2011, $50.1 million was outstanding under these credit facilities. We estimate that interest expense relating to variable rates would increase on an annual basis by $0.5 million in the event interest rates were to increase by 100 basis points.

As credit-oriented investors, we are also subject to interest rate risk through the securities we hold in our consolidated funds. A 100-basis point increase in interest rates would be expected to negatively affect prices of securities that accrue interest income at fixed rates and therefore negatively impact net change in unrealized appreciation on the consolidated funds’ investments. The actual impact is dependent on the average duration of such holdings. Conversely, securities that accrue interest at variable rates would be expected to benefit from a 100-basis points increase in interest rates because these securities would generate higher levels of current income and therefore positively impact interest and dividend income. Inasmuch as these effects are attributable to non-controlling interests, net income attributable to OCG would be unaffected. In the cases that our funds pay management fees based on NAV, we would expect our segment management fees to experience a change in direction and magnitude corresponding to that experienced by the underlying portfolios.

 

134


Table of Contents

INDUSTRY

Overview of the Asset Management Industry

The asset management industry generally involves the management of investments on behalf of investors. The total value of externally managed assets worldwide surpassed $87.5 trillion at the end of 2010, increasing from $50.4 trillion at the end of 2003.

 

LOGO

Asset managers employ a diverse range of strategies, which are generally divided into two broad categories: traditional asset management and alternative asset management. Traditional asset managers focus on mainstream equity and fixed income markets, while alternative asset managers tend to concentrate on other markets, such as non-investment grade debt, private equity, distressed assets, real estate, emerging markets and hedge funds.

Many of the investments favored by alternative asset managers are privately traded or otherwise more illiquid than the securities purchased by traditional asset managers. To accommodate this illiquidity, alternative asset managers often require their investors to commit their capital to multi-year periods in closed-end funds or other locked-up investment vehicles. This long-term capital commitment, coupled with the greater risk often associated with alternative asset strategies as compared with traditional investment products, has historically made alternative assets more acceptable and appealing to institutional investors than to individual investors.

Investors in alternative asset strategies are typically comprised of institutional and/or limited partner investors, including pension funds, endowment funds, sovereign wealth funds, family offices and high net worth individuals. Pension plans are among the largest investors in alternative asset managers. According to the 2012 Towers Watson Global Pension Asset Study, pension plans had an estimated $16.1 trillion of investible assets in the United States as of 2011. Sovereign wealth funds are foreign state-owned investment funds, whose aggregate assets under management increased by 14% in 2011 to approximately $4.8 trillion, according to TheCityUK estimates. With traditional equity fund performance remaining relatively flat, most of these investors are under performance pressure and are increasing allocations to alternative asset managers seeking superior returns, downside protection, diversification and a better pension liability solution.

Alternative Asset Managers: Leading Fund Asset Growth within the Sector

The size of the alternative asset management industry represents a growing portion of the global investable asset pool. According to TheCityUK, while the size of the alternative asset industry is only 10% of the global investable asset pool, the industry has grown from $3.3 trillion of assets under management in 2003 to $8.6 trillion in 2010, representing a compound average growth rate of 14.8%. This asset growth outpaced the 8.2% compound average growth rate for the broader asset management industry over the same period.

 

135


Table of Contents

 

LOGO

Although alternative asset management strategies currently account for a relatively small portion of total institutional assets under management, the allocation to alternative asset managers has increased significantly over the past 16 years. Pension funds in the seven major pension markets (Australia, Canada, Japan, the Netherlands, Switzerland, the United Kingdom and the United States) have quadrupled their allocations to alternative assets, from 5% of their portfolios in 1995 to an estimated 20% of their portfolios in 2011, according to the 2012 Towers Watson Global Pension Study.

A confluence of factors is driving this increased allocation to alternative investment strategies, including:

Superior Returns:    Alternative asset managers have generally delivered superior returns with a lower correlation to the broader market than traditional asset management strategies. The chart below shows that indices of private equity, credit opportunities, hedge funds, real estate and emerging markets have delivered significantly better historical returns than indices that track more traditional asset classes, such as the S&P 500 and Barclays Aggregate Bond Index.

 

LOGO

Downside Protection:    In addition to superior returns, alternative asset managers have generally outperformed traditional asset managers through cycles, and offer downside support in periods of weak markets. For example, from January 2008 to December 2010, the Eurekahedge Hedge Fund Index increased by 20%, whereas the S&P 500 was down 8%. Similarly, the Cambridge Associates U.S. PE Index returned 9% for the three years ended December 2010.

 

136


Table of Contents

Diversification:    Investors seek diversification to decrease the correlation of returns on individual investments with the goal of reducing portfolio risk. Alternative asset management strategies pursue returns uncorrelated with the broader traditional equity and fixed income markets. Accordingly, many investors seek exposure to alternative assets.

Liability-Driven Investing:    Pension funds and other firms with long-dated liabilities have been challenged to meet their required rate of return (typically in the 7% to 8% return range) in order to cover their future liabilities. The combination of a decade of poor stock market performance (the S&P 500 returned 2.9% over the past decade) and historically low interest rates over the past few years have hindered pension fund abilities to meet such objectives. According to Milliman, Inc., as of December 2011, the overall plan funding ratio of the 100 largest corporate defined benefit pension plans was at 72%, meaning that such pension plans were underfunded by 28%. Alternative investments provide a long-term, potentially high-return investment vehicle for these institutions to help mitigate the asset-liability mismatch.

 

LOGO

Continued Growth in Allocation to Alternatives

Increasing institutional allocations to alternative asset managers are expected to continue. According to an eVestment Alliance/Casey Quirk survey in April 2011, these increased allocations are playing a key role in portfolio construction. The steady growth trend in alternative asset strategies and the decline in more traditional asset strategies are apparent both in the aggregate and within specific investor segments. According to J.P. Morgan Asset Management’s 2010 “Market Pulse: Alternative Assets Survey,” corporate plans, public funds, endowments and foundations all expect to increase their alternative allocation in the next two to three years, while reducing allocations to equities.

 

137


Table of Contents

 

LOGO

In addition, high net worth investors, who currently represent a small portion of alternative assets, are also increasing their allocation to alternative asset strategies. According to the 2011 Cap Gemini/Merrill Lynch World Wealth Report, high net worth investors are expected to allocate 8% of total financial assets in 2012, up from 5% in 2010. This increase translates into more than $1.3 trillion of additional asset allocation (on a total of $43 trillion of financial assets held by high net worth investors).

Heightened Scrutiny from Investors and Regulators

Against this backdrop of rapid growth, the alternative asset management industry has experienced heightened regulatory scrutiny over the past several years. Many alternative asset managers are under pressure to develop more robust infrastructures and platforms, as large institutional investors require greater transparency, closer alignment of interests and enhanced risk management. As part of this closer alignment-of-interests effort, institutional investors have pushed for lower management fees, the removal of transaction and monitoring fees and more favorable back-ended incentive fees.

In 2009, the Institutional Limited Partners Association, or ILPA, was formed to address these concerns and aggregate the historically fragmented limited partner community. First published in September 2009, the ILPA Private Equity Principles, or ILPA Principles, outlined best practices with respect to establishing strong governance, appropriate transparency and the alignment of interests between limited partners and the alternative asset managers, or sponsors, of the funds in which they invest. Since 2009, ILPA has surveyed participants in the industry and found that most limited partners use the ILPA Principles as a framework to help assess and negotiate with sponsors. Additionally, a majority of responding sponsors believe the ILPA Principles will enhance relations between sponsors and limited partners and provide long-term benefits to the future success of the alternative asset management industry.

In addition, as the investor base of alternative asset managers continues to expand, there has been increased regulatory attention to the sector. In particular, the Dodd-Frank Act, in addition to other impositions, imposes significant new regulations on nearly every aspect of the U.S. financial services industry, authorizes the Federal Reserve to regulate nonbank institutions, imposes new record keeping and reporting requirements on private fund investment advisors and requires most investment advisers to now register with the SEC. This heightened regulatory scrutiny is expected to continue.

 

138


Table of Contents

Growth in the Non-Investment Grade Corporate Debt Market

The advent of the high yield bond market played an instrumental role in the development and growth of the alternative asset management industry. Many of the investment strategies originally identified and followed by alternative asset managers today can trace their roots from the high yield bond markets of the 1970s and 1980s. Non-investment grade debt is a large and growing asset class, including high yield bonds, non-investment grade leveraged loans and other below investment grade debt. This market is subject to greater risk of principal loss and has a higher probability of default. Because of this risk profile, these instruments are typically purchased below par, have higher interest payments and generate attractive all-in yields, which attract many sophisticated investors looking for higher returns.

This market has been expanding over the last decade. For example, according to Thomson SDC, the annual global issuance of high yield corporate debt has grown from $52 billion in 2000 to $278 billion in 2011, representing a 17% compound annual growth rate. The chart below also shows $1.4 trillion of total non-investment grade debt outstanding as of December 31, 2011, nearly tripling the amount outstanding over the last 10 years.

Total Non-Investment Grade Debt Outstanding

 

LOGO

 

139


Table of Contents

BUSINESS

Our Company

Oaktree is a leading global investment management firm focused on alternative markets. We are experts in credit and contrarian, value-oriented investing. Since December 31, 2006, we have more than doubled our AUM, to $74.9 billion as of December 31, 2011, and grown to over 650 employees in 13 offices around the world. Since our founding in 1995, our foremost priority has been to provide superior risk-adjusted investment performance for our clients. We have built Oaktree by putting our clients’ interests first and by forsaking short-term advantage for the long-term good of our business.

Unlike other leading alternative investment managers, our roots are in credit. A number of our senior investment professionals started investing together in high yield bonds in 1986 and convertible securities in 1987. From those origins, we have expanded into a broad array of complementary strategies in six asset classes: distressed debt, corporate debt, control investing, convertible securities, real estate and listed equities. We pursue these strategies through closed-end, open-end and evergreen investment vehicles. While we have expanded the scope of our investing activities, we have maintained our contrarian, value-oriented investment philosophy focused on providing superior risk-adjusted investment performance for our clients. This approach extends to how we manage and grow our business.

The following charts depict our AUM by asset class and fund structure as of December 31, 2011:

 

LOGO   LOGO

Our investment professionals have generated impressive investment performance through multiple market cycles, almost entirely without the use of fund-level leverage. As of December 31, 2011, our closed-end funds have produced an aggregate gross IRR of 19.4% on over $52 billion of drawn capital, and our since-inception risk-adjusted returns (as measured by the Sharpe Ratio) for our six open-end strategies with track records of at least three years have all exceeded their Relevant Benchmarks.

In our investing activities, we adhere to the following fundamental tenets:

 

  Ÿ  

Focus on Risk-Adjusted Returns.    Our primary goal is not simply to achieve superior investment performance, but to do so with less-than-commensurate risk. We believe that the best long-term records are built more through the avoidance of losses in bad times than the achievement of superior relative returns in good times. Thus, our overriding belief is that “if we avoid the losers, the winners will take care of themselves.”

 

140


Table of Contents
  Ÿ  

Focus on Fundamental Analysis.    We employ a bottom-up approach to investing, based on proprietary, company-specific research. We seek to generate outperformance from in-depth knowledge of companies and their securities, not from macro-forecasting. Our more than 200 investment professionals have developed a deep and thorough understanding of a wide number of companies and industries, providing us with a significant institutional knowledge base.

 

  Ÿ  

Specialization.    We offer a broad array of specialized investment strategies. We believe this offers the surest path to the results we and our clients seek. Clients interested in a single investment strategy can limit themselves to the risk exposure of that particular strategy, while clients interested in more than one investment strategy can combine investments in our funds to achieve their desired mix. Our focus on specific strategies has allowed us to build investment teams with extensive experience and expertise. At the same time, our teams access and leverage each other’s expertise, affording us both the benefits of specialization and the strengths of a larger organization.

Since our founding in 1995, our AUM has grown significantly, even as we have distributed more than $42 billion from our closed-end funds. Although we have limited our AUM when appropriate to generate superior risk-adjusted returns, we have a long-term record of organically growing our investment strategies, increasing our AUM and expanding our client base. We manage assets on behalf of many of the most significant institutional investors in the world, including 73 of the 100 largest U.S. pension plans, 39 states in the United States, over 350 corporations, over 300 university, charitable and other endowments and foundations, and over 150 non-U.S. institutional investors, including six of the top 10 sovereign wealth fund nations.

As shown in the chart below, our AUM grew to $74.9 billion as of December 31, 2011 from $17.9 billion as of December 31, 2000 (representing a compound annual growth rate, or CAGR, of 13.9%). Over the same period, the portion of our AUM that generates management fees, or management fee-generating AUM, grew from $16.7 billion to $67.0 billion, and the portion of our AUM that potentially generates incentive income, or incentive-creating AUM, increased from $6.7 billion to $36.2 billion.

 

LOGO

Our business generates revenue from three sources: management fees, incentive income and investment income. Management fees are calculated as a fixed percentage of the capital commitments (as adjusted for distributions during the liquidation period) or NAV of a particular fund. Incentive income represents our share (typically 20%) of the investors’ profits in certain of our funds, subject to applicable hurdle rates or high-water marks. Investment income is the return on our investments in each of our funds and, to a growing extent, funds and businesses managed by third parties with whom

 

141


Table of Contents

we have strategic relationships. Our business is comprised of one segment, our investment management segment, which consists of the investment management services that we provide to our clients.

For the years ended December 31, 2009, 2010 and 2011, the net loss attributable to Oaktree Capital Group, LLC (on a consolidated basis) was $57.1 million, $49.5 million and $96.0 million, respectively. Adjusted net income, or ANI, for our one segment, our investment management segment, for the years ended December 31, 2009, 2010 and 2011 was $675.6 million, $763.9 million and $428.4 million, respectively. See the “Segment Reporting” notes to our consolidated financial statements included elsewhere in this prospectus for reconciliations of ANI to net loss attributable to Oaktree Capital Group, LLC and a discussion of our segment’s revenues and total assets.

Oaktree Capital Group, LLC was formed on April 13, 2007 in connection with the May 2007 Restructuring and the consummation of the 2007 Private Offering. Prior to that time, we operated our business through OCM, which was formed in April 1995. OCM is considered our predecessor for accounting purposes, and its financial statements have become our historical financial statements. For more information, see “Organizational Structure—Summary,” “—The May 2007 Restructuring and the 2007 Private Offering” and “—Oaktree Capital Group, LLC.”

Our Competitive Strengths

We believe the following strengths will create long-term value for our unitholders:

Superior Risk-Adjusted Investment Performance Across Market Cycles.    Our primary goal is not simply to achieve superior investment performance, but to do so with less-than-commensurate risk. We believe that the best records are built on a “high batting average,” rather than a mix of brilliant successes and dismal failures. Our since-inception risk-adjusted returns have exceeded the Relevant Benchmarks for all of our strategies that have a benchmark. Our focus on downside protection has resulted in substantial relative outperformance in difficult economic environments. For example, the relative performance of our U.S. high yield bond strategy has historically been strongest when the actual or expected default rates are relatively high. In addition, our distressed debt funds have historically found their best investment opportunities during downturns in the economy, when credit is not as readily available. As market conditions improve and credit becomes more widely available, the securities in which we invest tend to become more liquid and viewed as less risky, offering us the chance to exit our investments at non-distressed prices.

Expertise in Credit.    We are experts in credit and contrarian, value-oriented investing. Many of our most senior investment professionals started working together in credit markets over 15 years ago. Today, we are recognized as an industry leader in our areas of specialty and believe that our breadth of alternative credit-oriented strategies is one of the most extensive and diverse among asset managers. For example, as of December 31, 2011, our distressed debt funds had aggregate gross and net IRRs of 22.9% and 17.5%, respectively, over 23 years. This record includes our $10.9 billion Opps VIIb, which began its investment period in May 2008 and as of December 31, 2011 had gross and net IRRs of 23.3% and 17.3%, respectively, on $9.8 billion of drawn capital.

Strong Earnings and Cash Flow.    Our business generates a high level of earnings and cash flow, reflecting our substantial locked-in capital, recurring incentive income, and the variable nature of a significant portion of our expenses. These factors have enabled us to make equity distributions every quarter since 1996. The sustainability of this performance is enhanced by our significant accrued incentives (fund level).

 

  Ÿ  

Consistent Profitability.    We have been consistently profitable, with positive ANI for the last 16 years and 63 of the last 64 quarters (the exception being a segment loss of $6.9 million in the fourth quarter of 2008). In the year ended December 31, 2011, we generated $315.0 million of

 

142


Table of Contents
 

fee-related earnings from $724.3 million of management fee revenues, ANI of $428.4 million from total segment revenues of $1.1 billion and distributable earnings of $488.5 million. The variable nature of our compensation, our largest expense item, contributes to the consistency of our profitability, as our incentive income compensation expense is directly variable and our annual bonus pool is discretionary.

 

  Ÿ  

Significant Management Fees.    Our management fees have historically provided a recurring and significant source of revenues. Over 70% of our management fees are attributable to closed-end funds with terms of 10 to 11 years and for which management fees during the investment period are based on committed capital. Furthermore, we do not benefit from transaction, monitoring or other ancillary fees, which can be an important but volatile component of other investment managers’ earnings and are currently being scrutinized by the limited partner community.

 

  Ÿ  

Recurring Incentive Income.    We have had segment incentive income for 14 consecutive years, and 36 of the past 37 quarters, and expect to continue earning substantial amounts of this revenue. As of December 31, 2011, the potential future segment incentive income to us represented by accrued incentives (fund level) totaled $1.7 billion, or $1.0 billion net of incentive income compensation expense. Our future recognition of segment incentive income, including from accrued incentives (fund level), will benefit from the fact that our funds tend to invest in securities that are structurally senior and generate current cash income, as well as the substantial diversification among our funds and their investments.

Record of Long-Term Growth.    From December 31, 2006 through December 31, 2011, we have raised more than $65 billion in assets, including over $9.5 billion in each of the last five calendar years, despite a generally difficult fundraising environment. Our strong investment performance and our related success in raising capital from new and existing clients increased our AUM from $35.6 billion as of December 31, 2006, to $74.9 billion as of December 31, 2011.

Client-First Organization.    Our clients’ trust is our most important asset, and we do everything we can to avoid jeopardizing that trust. In making decisions, we always strive to be conscious of the extraordinary responsibility of managing other people’s money, including the pension assets of millions of people around the world. As stated in our business principles: “It is our fundamental operating principle that if all of our practices were to become known, there must be no one with grounds for complaint.”

We have developed a broad base of institutional investors, who are among many of the world’s most significant and respected institutional investors. The strength of our client relationships and their loyalty to us flows from, among other factors, the firm-wide uniformity of our investment approach and the superior investment records it has produced, our dedication to their interests, our reputation for integrity and the fairness and transparency of our fee structures. Clients representing 78% of our AUM as of December 31, 2011 were invested in multiple strategies, and our top 25 clients were invested in four different strategies on average.

Alignment of Interests.    We seek to align our interests with our clients’ interests, even if it reduces our revenue in the short term. Since our inception, we have championed a number of investor-friendly terms, such as forgoing all transaction, monitoring and other ancillary fees; returning all capital and a preferred return to investors in our closed-end funds before taking incentive income; and adopting fair and transparent fee arrangements. Indeed, we have governed our business from its outset by a number of the principles that the Institutional Limited Partners Association (a group comprised of a number of the largest and most sophisticated institutional investors from around the world), or ILPA, has recently identified as “best practices” in terms of aligning the interests of limited and general partners.

 

143


Table of Contents

As the general partner of our funds, we, along with our principals and employees, invest significantly in our own funds, demonstrating our confidence in our investment strategies and further aligning our interests with those of our clients and unitholders. As of December 31, 2011, we had invested $1.3 billion (including undrawn commitments) in our funds, and our professionals had voluntarily invested an additional $525.4 million (including undrawn commitments).

Broad Employee Ownership.    Our broad employee ownership and the resulting close alignment of interests with our clients and unitholders have been key to our success. Approximately 70% of the equity interests in the Oaktree Operating Group are indirectly owned by over 160 senior professionals. We believe this widespread employee ownership has helped to boost employee morale, encourage cooperation and reduce turnover, thus contributing to our success.

Substantial Institutional Depth and Breadth.    Many of our senior professionals are widely recognized as industry leaders and pioneers in their respective fields. In addition to our more than 200 investment professionals, we have more than 250 professionals in our non-investment and support groups. We benefit from longevity and stability among our senior management and investment professionals. For example, the original portfolio managers of our four largest and oldest investment strategies remain in their positions. Our investment professionals pursue a broad array of complementary investment strategies – an approach that enhances the performance of individual strategies and gives us multiple products with similar investment philosophies to offer our clients. It is not unusual for our investment professionals to identify potential opportunities and collaborate with other investment teams within our company to optimize the investment process. We believe these synergies are reinforced by our broad employee equity ownership, which encourages cooperation across investment strategies.

Global Platform.    One-quarter of our more than 650 employees are located outside of the United States. We believe this global footprint will continue to facilitate our growth over time. As of December 31, 2011, our non-U.S. investments represented $14.5 billion, or 22.8%, of our invested capital, and our capital from non-U.S. clients represented $23.0 billion, or 30.8%, of our AUM, with a larger percentage across our most recent closed-end funds.

Our Strategy

Our strategy for the future is unchanged from our inception: we will seek to deliver superior risk-adjusted returns and focus on the interests of our clients. We intend to do this by adhering to the following tenets:

Investment Excellence.    We seek to generate superior investment performance through fundamental analysis in alternative investment specialties where we believe our expertise can create a competitive advantage. We believe we are among the most prominent and long-tenured managers in most of our investment strategies, which together with our fundamental credit and valuation expertise, often permits us to identify opportunities that may not be evident to others.

Recognition of Cycles.    We believe that successful investing requires recognition of market cycles. We adjust our fundraising in response to the investment environment, accepting more money when attractive opportunities are plentiful and less when they are not, even though this approach may reduce our AUM and profits in the short term. The alternative approach of continuously growing our AUM could jeopardize our superior long-term investment performance. We believe that our discipline in this regard is a major reason why our largest closed-end funds in each economic cycle have been among our best performers.

Expansion of Offerings.    We expect to continue to expand the number of our strategies and to develop new distribution channels. We have a proven record of organic growth – almost all of our

 

144


Table of Contents

current strategies have been natural step-outs from strategies we already managed – and expect that organic growth will continue. At the same time, we anticipate that as a public company we will have the opportunity to grow over time acquiring culturally compatible investment managers and recruiting talented individuals or investment teams to our organization.

Extension of Global Presence.    Our global stature and reputation enhance our ability to source investment opportunities, recruit talented individuals and develop client relationships worldwide. We intend to further develop our presence by opportunistically expanding into new geographic regions and growing existing ones.

Adherence to Core Philosophy and Principles.    Above all, we will adhere to our founding investment philosophy and business principles. We will remain dedicated to the achievement of superior risk-adjusted returns through fundamental analysis, avoidance of loss, and we will continue to focus on the interests of our clients. We believe that our growth has been a byproduct of our clients’ success and that we will best serve the interests of our unitholders by continuing to deliver for our clients and forsaking short-term advantages for the long-term good of our business.

Why We are Conducting this Offering

We are conducting this offering because we see becoming a publicly traded company as a natural and desirable part of Oaktree’s maturation. We first sold a piece of Oaktree to outside investors in 2004 and again in 2006, when long-time clients acquired approximately 13% of the company. In May 2007, we sold 16% of Oaktree to outside institutional investors in a private placement that resulted in our Class A units becoming tradable on the GSTrUE OTC market. We believe that becoming a publicly traded company will continue this evolution and is the best way to make Oaktree an enduring institution. More specifically:

 

   

We believe that at some point Oaktree must be independent of its founders. To accomplish this, generational transfer of ownership is necessary. Public ownership is the most widely accepted way to go beyond an entrepreneur-led or family-owned company to one able to live on indefinitely.

 

   

We want to continue the transfer of ownership in the firm to key employees, but we also want a mechanism that will enable the founders to realize value from their remaining stakes over time. Thus we have decided to continue issuing equity to employees and also to sell part to the public.

 

   

The equity that we have given to our key employees, and the equity we plan to give them in the future, will be a much more powerful tool for retention and motivation if the employees can see a full public-company price and a route to liquidity. Having relied upon equity as an important form of compensation, we believe our employees should have an opportunity to realize its value over time. If we fail to do so, particularly when many of our competitors have gone public, we put at risk the goodwill of our most valuable employees.

 

   

We believe publicly listed equity will help us attract and retain the finest investment professionals and thus enhance Oaktree’s ability to provide excellent investment management in the future.

 

145


Table of Contents

Our Investment Approach

At our core, we are contrarian, value-oriented investors focused on buying securities and companies at prices below their intrinsic value and selling or exiting those investments when they become fairly or fully valued. We believe we can do this best by investing in markets where specialization and superior analysis can offer an investing edge.

We have a long track record of achieving competitive returns in up markets and substantial relative outperformance in down markets. We believe this approach leads to significant outperformance over the long term, as demonstrated below by the performance of our U.S. high yield bond strategy and U.S. convertible securities strategy as compared to the Relevant Benchmarks.

 

LOGO

 

LOGO

 

146


Table of Contents

This outperformance was achieved with relatively less risk, as demonstrated by the fact that for the since-inception periods, the U.S. high yield bond and U.S. convertible securities strategies had Sharpe Ratios of 0.75 and 0.42, respectively, as compared to 0.50 and 0.25 for their respective Relevant Benchmarks.

Our investment results are generally not dependent on the use of leverage to make investments or the strength of the equity capital markets to realize our investments. Most of our investment strategies focus on debt securities and many of our funds’ investments reside in the senior levels of an issuer’s capital structure, substantially reducing the downside risk of our investments and the volatility of our segment’s revenue and income. Debt securities by their nature require repayment of principal at par, typically generate current cash interest (reducing risk and augmenting investment returns) and, in cases where the issuer restructures, may provide an opportunity for conversion to equity in a company with a deleveraged balance sheet positioned for growth. As an example, our consolidated funds’ holdings produced interest and dividend income of $1.8 billion in 2009, $2.4 billion in 2010 and $2.6 billion in 2011.

We invest throughout the capital structure because we seek the security that offers the best return for the risk we elect to bear. For example, in our principal investments strategy, we may acquire the bank debt or bonds of an issuer in financial distress so that, if the company restructures, we obtain the equity of the company at a low implied acquisition cost with significant upside potential. If the company recovers, the securities we bought at distressed prices may be repaid at par, producing attractive returns. Moreover, our funds – and the incentive income they produce – are also characterized by relatively high degrees of liquidity and diversification, as compared to other alternative asset managers, whose investments are often characterized by control positions in private companies for which there are no trading markets. In contrast, the majority of our funds’ holdings are in securities for which there are trading markets, even if those trading markets are not always active or are characterized at times by limited volume. For example, our investments in senior debt and secured debt represent 60% of our invested capital as of December 31, 2011.

As of December 31, 2011, we had accrued incentives (fund level) of $1.7 billion ($1.0 billion net of incentive income compensation expense). Our aggregate holdings by security type across all funds that relate to these accrued incentives (fund level) are depicted below:

Security Type

 

 

LOGO

 

147


Table of Contents

Our Approach to Growth

From December 31, 2006 through December 31, 2011, we raised more than $65 billion in assets, including over $9.5 billion in each of the last five calendar years, despite a difficult fundraising environment. In the year ended December 31, 2011, we raised over $9.5 billion for 14 strategies from more than 300 different clients, reflecting the breadth of our product offerings and the depth of our client base. Our strong fundraising and investment performance have driven the growth of our business. AUM has increased from $35.6 billion as of December 31, 2006, to $74.9 billion as of December 31, 2011. We are focused on expanding existing and new products including real estate, senior loans, emerging market credit and direct lending and broadening our distribution, including strategic partnerships, subadvisory and retail and high net worth offerings. The following elements of our strategy have helped to account for the historical growth in our AUM:

Sizing Funds for the Investment Environment

We neither make nor rely on macro predictions about the economy, interest rates or financial markets. However, we believe it is critical to take into account our view of where we are in the economic cycle and to size our investment capital accordingly. When we believe opportunities are scarce, we limit the amount of capital we raise to avoid jeopardizing returns. When we believe the investment environment offers substantial opportunities, we raise more capital. Our largest closed-end funds in each economic cycle have been among our best performers, demonstrating our success in appropriately sizing our funds to the investment opportunities.

One important factor we consider in assessing where we are in the cycle is the amount of debt issuance, such as high yield bonds and non-investment grade leveraged loans. We believe an increased volume of debt issuance, to the extent it reflects loosened credit standards, can foretell an increase in debt default rates and the distressed securities they often create. The chart below shows this historical correlation.

 

LOGO

 

(1) Includes U.S. high yield bond new issue volume (source: J.P. Morgan, High Yield Market Monitor report as of February 1, 2012) and non-investment grade leveraged loan new issue volume (source: Credit Suisse, Leveraged Finance Strategy Update report as of February 1, 2012).
(2) For the period 1989-1994, the Blended Annual Default Rate represents the annual U.S. high yield bond default rate (source: NYU Salomon Center, Altman & Kuehne High Yield Bond Default and Return Report as of February 3, 2012). For the period 1995-2011, we calculated the Blended Annual Default Rate by taking the simple average of the annual U.S. high yield bond default rate and the leveraged loan default rate (source: Credit Suisse, Leveraged Finance Strategy Update report as of February 1, 2012).

 

148


Table of Contents

We size our distressed debt funds based on the above relationship, our assessment of the economic cycle and other factors. By sizing funds in this manner, we intend to avoid both managing too much capital when bargain purchases are scarce and too little capital when they are plentiful. As a result, we have achieved positive gross and net IRRs as of December 31, 2011 for each of our 15 distressed debt funds with investment period start dates prior to 2011. The chart below illustrates two benefits of our approach to sizing funds: the consistency of our positive performance and that, in each cycle, our largest funds have tended to be our best performers. Each bar represents a distressed debt closed-end fund, with the height of the bar corresponding to the fund’s gross IRR as of December 31, 2011, and the dollar amount below each bar equaling the fund’s original committed capital.

 

LOGO

 

  (1) Excludes Opps VIIIb, which commenced in August 2011 and thus did not have a meaningful IRR as of December 31, 2011.
  (2) For the period 1988-1994, the Blended Annual Default Rate represents the annual U.S. high yield bond default rate (source: NYU Salomon Center, Altman & Kuehne High Yield Bond Default and Return Report as of February 3, 2012). For the period 1995-2011, we calculated the Blended Annual Default Rate by taking the simple average of the annual U.S. high yield bond default rate and the leveraged loan default rate (source: Credit Suisse Leveraged Finance Strategy Update report as of February 1, 2012).

In 2001 and again in 2007, we anticipated the possibility of market dislocation, based in part on the considerable amount of debt issuance in the preceding years. While we did not attempt to predict the timing of the downturn, we thought the volume of lending relative to the fundamentals created a dynamic in which issuers would likely have difficulty meeting their obligations, resulting in an increased default rate or other factors that could result in expanded investment opportunities for us. Accordingly, we raised considerably more capital than we had historically so that we would be prepared if the markets experienced financial distress, creating attractive buying opportunities.

More specifically, in 2001-2002 we raised a total of $3.5 billion for OCM Opportunities Fund IV, L.P., or Opps IV, and OCM Opportunities Fund IVb, L.P., or Opps IVb, in anticipation of economic weakness. The opportunities arrived, first with the baring of accounting scandals at Enron, WorldCom, Tyco and Adelphia, and later with the meltdown of the overbuilt (and over-indebted) telecom industry. Opps IV and Opps IVb invested their capital quickly – within less than a year in each case – and as of December 31, 2011 Opps IV had produced gross and net IRRs of 35.0% and 28.1%, respectively, and Opps IVb had produced gross and net IRRs of 57.8% and 47.3%, respectively, as much of the debt we bought, especially in telecommunications, rebounded in price after it proved creditworthy.

In 2007-2008, we again anticipated possible economic weakness, and we raised $10.9 billion for our distressed debt fund Opps VIIb – which had gross and net IRRs of 23.3% and 17.3% as of

 

149


Table of Contents

December 31, 2011. Because we thought better buying opportunities lay ahead, we delayed the commencement of its investment period (and the start of management fees). We began investing Opps VIIb gradually in May 2008 and, in the fifteen weeks following the collapse of Lehman Brothers in September of that year, we invested over $5.3 billion of Opps VIIb’s capital. We concentrated our buying on secured bank debt, consciously forgoing the greater gains that could be earned on subordinated debt if things went well, but confident that our downside would be protected in most scenarios. The confidence we derived from that downside protection – and our long experience in distressed investing – were critical in enabling us to quickly invest as much capital as we did.

The chart below shows the amount of capital invested by Oaktree’s distressed debt funds for the selected periods compared to the total capital invested in U.S. buyouts over this same period, highlighting Oaktree’s ability to both identify opportunities and effectively deploy capital during market dislocations.

LOGO

Conversely, when we perceive fewer opportunities, we raise smaller funds. After the success of Opps IV and Opps IVb, we capped OCM Opportunities Fund V, L.P. at $1.2 billion, notwithstanding that we believe we could have raised multiples of that and thus earned higher management fees. Similarly, we capped Opps VIII, the successor to our $10.9 billion Opps VIIb, at $4.5 billion and Opps VIIIb at $2.7 billion. We believe our discipline in this regard is critical to our success, as it allows us to be more selective when bargains are scarce and provides added credibility with our clients when we seek to raise larger funds.

Disciplined and Opportunistic Approach to Expansion of Offerings

We are both disciplined and opportunistic in adding new strategies. Our decision to create a new product starts with the identification of a market with the potential for attractive returns, and is dependent on both our conviction that the market can be exploited in a manner consistent with our risk-controlled philosophy and access to an investment team that we believe is capable of producing the results we seek. Because of the high priority we place on these requirements, our new products usually represent step-outs into related strategies led by senior investment professionals with whom we have had extensive first-hand experience.

 

150


Table of Contents

While many of our new strategies evolve from existing products over time, we also add new strategies opportunistically. For example, in 2007 we created our senior loan strategy to capitalize on the backlog of “hung” bridge loans held by investment banks and the exceptionally weak technical condition of the market at the time. We were able to raise $3.9 billion within 11 weeks.

In addition, as an adjacency to our mezzanine strategy, we formed a finance company that commenced operations on May 5, 2011 as Oaktree Finance, LLC and will focus on providing financing for larger middle-market companies. On May 11, 2011, Oaktree Finance filed a Form N-2 with the SEC to register an initial public offering of its shares. Concurrently with such offering, Oaktree Finance plans to convert from a limited liability company to a corporation and elect to be treated as a business development company under the Investment Company Act.

The development of our active investment strategies since our start with U.S. high yield bonds in 1986 is depicted below:

Development of Our Current Strategies

 

LOGO

Forming Strategic Relationships

We are also selective in forming strategic relationships only with firms that share our dedication to clients and long-term focus. For example, since 1996, we have been in business with The Vanguard Group, a leader in establishing investor-friendly practices. This relationship started with our management of U.S. convertible securities for the Vanguard Convertible Securities Fund (which recently expanded to include our non-U.S. convertibles strategy) and was further strengthened when our emerging markets team began managing a portion of Vanguard’s new long-only emerging markets equity fund near the end of the second quarter of 2011.

Certain strategic relationships involve seed investments in funds managed by other investment advisers possessing expertise in a specific sector. In addition to the potential for financial gain through our direct fund holdings, these relationships have afforded us the opportunity to gain investment insights and in certain cases deal flow. Our growth in size and capability has also caused an increasing number of new asset managers to approach us for financial and consultative support. The most significant of these relationships is our minority equity investment in DoubleLine Capital LP, or DoubleLine, an independent asset manager to whom we provided start-up assistance in connection with its founding in December 2009. As of February 28, 2012, DoubleLine had approximately $28 billion in assets under management.

 

151


Table of Contents

Building a Scalable Platform for Global Growth

From our founding, we have built our firm with an eye to the future. We manage our financial affairs in the same risk-controlled manner as we manage our funds, with low debt levels and a

disciplined approach to cash management. We have always reinvested a substantial portion of our profits back into our business. Thus, we have grown our segment unitholders’ capital to $1.1 billion as of December 31, 2011.

We believe that broad employee ownership encourages cooperation and teamwork, builds morale and yields other meaningful benefits. Therefore, we began to broaden the ownership of Oaktree beyond the five initial founders less than a year after Oaktree’s founding. Since then, we have frequently broadened employee ownership to achieve a smooth and gradual transition of ownership and management, such that today we have over 160 employee-owners.

We have been investing in Asia and Europe for many years. We opened offices in London in 1998 and Tokyo and Singapore in 1999. Since then, we have also established offices in Beijing, Hong Kong, Seoul, Frankfurt and Paris and fund-affiliated offices in Luxembourg and Amsterdam. More than 70 of our investment professionals are located outside the United States, where we see some of our best investment opportunities. In Europe, for instance, we have a 49-person team that focuses on distress-for-control opportunities. This is a relatively new strategy to Europe, and we are not aware of any other investment manager that has such a large and experienced group focused on this opportunity or that has consummated distress-for-control transactions in so many different jurisdictions across the continent.

Recognizing early on that Asian and European investors were potentially significant sources of capital, we hired our first full-time overseas marketing representative in 2001 and since then have established substantial marketing groups in both Asia and Europe. Our global focus allowed us to continue to raise record amounts of new capital, notwithstanding the impact of the global financial crisis that began in 2007.

We continue to focus our efforts on ensuring that our support functions, such as accounting, trade support, client services, legal and compliance, keep up with the growth in our AUM. The global financial crisis heightened our focus as we simultaneously began to deploy record amounts of new capital and clients began to demand increased levels of transparency and reporting. In response, we hired dozens of new professionals with expertise in information systems and project management, and we organized new client reporting and client service teams.

Our ongoing efforts to upgrade our infrastructure and to build a robust platform will prove valuable in creating significant competitive advantage. In the wake of the financial crisis and the Madoff fraud, clients and their consultants are more demanding and often place as much focus on the quality of our support functions as our investment performance. Whereas in the past an accomplished investment professional may have been able to establish his own boutique and attract institutional capital, today clients tend to demand sophisticated infrastructure and reporting. We believe our platform will enable us to continue to retain and attract both clients and investment professionals unable or unwilling to build their own.

Our Sources of Revenue

Our segment revenue flows from the management fees, incentive income and investment income generated by the closed-end, open-end and evergreen funds that we manage in our various investment strategies. The management fees that we receive are based on the contractual terms of the relevant fund and are typically calculated as a fixed percentage of the capital commitments (as adjusted for distributions during a fund’s liquidation period) or NAV of the particular fund. Incentive

 

152


Table of Contents

income represents our share (typically 20%) of the investors’ profits in our closed-end and evergreen funds. Investment income refers to the investment return on a mark-to-market basis on the amounts that we invest in each of our funds and, to a growing extent, investments in funds and businesses managed by third parties with whom we have strategic relationships.

A summary of our segment’s revenue sources is depicted below:

 

LOGO

Our segment has generated impressive and recurring earnings and cash flow. Our mix of management fees, incentive income and investment income has enabled our segment to be profitable every year for 16 years and 63 of the last 64 quarters. The sole exception to profitability was the fourth quarter of 2008, the worst of the financial crisis, when mark-to-market investment losses of $114.2 million resulted in a net loss of $6.9 million for our segment. Our segment’s strong earnings and cash flow have allowed us to make quarterly distributions to our unitholders for 63 consecutive quarters, including throughout the financial crisis.

Structure of Funds

Closed-End Funds

Our closed-end funds are typically structured as limited partnerships that have a 10- or 11-year term and have a specified period during which clients can subscribe for limited partnership interests in the fund. Once a client is admitted as a limited partner, that client is required to contribute capital when called by us as the general partner, and generally cannot withdraw its investment. Our closed-end funds have a three-, four- or five-year investment period, during which we are permitted to invest the committed capital. As our closed-end funds liquidate their investments, we typically distribute the proceeds to the clients, although during the investment period we have the ability to retain or recall such proceeds to make additional investments. Once we have committed to invest approximately 80% of the capital in a particular fund, we typically raise a new fund in the same strategy, ensuring that we always have capital to invest in new opportunities.

Open-End Funds

Our commingled open-end funds are typically structured as limited partnerships that are designed to admit clients as new limited partners (or accept additional capital from existing limited partners) on an ongoing basis during the fund’s life. Clients in our commingled open-end funds typically contribute all of their committed capital upon being admitted to the fund. These funds do not have an investment

 

153


Table of Contents

period and do not distribute proceeds of realized investments to clients. We are permitted to commit the fund’s capital (including realized proceeds) to new investments at any time during the fund’s life. Clients in our commingled open-end funds generally have the right to withdraw their capital from the fund at any time on a monthly basis (quarterly for our senior loan strategy).

We also provide discretionary management services for clients through separately managed accounts within our open-end fund strategies. Clients establish accounts with us by depositing funds or securities into accounts maintained by qualified independent custodians and granting us discretionary authority to invest such funds pursuant to their investment needs and objectives, as stated in an investment management agreement. Our separate account clients generally may terminate our services at any time by providing us with prior notice of 30 days or less.

Evergreen Funds

We use the term evergreen funds to describe funds that invest in marketable securities on a long and short basis. As with our open-end funds, our evergreen funds are designed to accept new capital on an ongoing basis and generally do not distribute proceeds of realized investments to clients. Clients in our evergreen funds are generally subject to a lock-up, which restricts their ability to withdraw their entire capital for a period of between one and three years after their initial subscription. Our two active evergreen funds are VOF, which focuses on liquid distressed and value-oriented opportunities, and EMAR, which focuses on emerging market equities. In addition, we have three small evergreen funds that underwent successful restructurings during the recent financial crisis and are in the midst of liquidation, which we refer to as the restructured evergreen funds. None of the restructured evergreen funds pays management fees, and each is closed to new investors or additional commitments from existing investors. These funds continue to sell assets and make liquidating distributions to their investors over time, and as of December 31, 2011, represented an aggregate $251.8 million of AUM.

Management Fees

Management fee revenues provide the recurring foundation for our earnings and cash flow. Our segment’s annual management fee revenues have grown from $251.6 million in 2006 to $724.3 million in 2011. Between December 31, 2006 and December 31, 2011, the AUM of our open-end and evergreen funds – where management fees are based on NAV – grew from $21.5 billion to $27.5 billion, and the AUM of our closed-end funds – which produce more than 70% of our current segment management fees – grew from $14.1 billion to $47.4 billion.

We receive management fees monthly or quarterly based on annual fee rates. While we typically earn management fees for each of the funds that we manage, the contractual terms of those management fees vary by certain factors, such as fund structure. During the investment period of our closed-end funds, the management fee is a fixed percentage, generally in the range of 1.25% to 1.75% per year of total committed capital (up through the final close, these fees are earned on a retroactive basis to the fund’s first closing date). During the liquidation period, the management fee remains the same fixed percentage, applied against the lesser of the total funded capital and the cost basis of assets remaining in the fund, provided that our right to receive management fees typically ends after 10 or 11 years from the initial closing date or the start of the investment period, even if assets remain to be liquidated. For our open-end and evergreen funds, the management fee is generally based on the NAV of the fund. Our open-end funds generally pay management fees of 0.50% of NAV per year, paid monthly or quarterly. EMAR and VOF, our two active evergreen funds, pay a management fee quarterly, ranging from 1.5% to 2.0% per year based on a fixed percentage of NAV.

 

154


Table of Contents

A summary of our segment’s management fees is depicted below:

 

LOGO

Incentive Income and Accrued Incentives

We have the potential to earn incentive income from our closed-end and evergreen funds. In our closed-end funds, we generally receive 20% of the investors’ profits, after the fund first distributes all contributed capital plus an annual preferred return, typically 8%. Once this occurs, we receive as incentive income 80% of all distributions otherwise attributable to our investors, and the fund’s investors (including us as general partner) receive the remaining 20%, until we have received, as incentive income, 20% of all such distributions in excess of the contributed capital from the inception of the fund. Thereafter, all such future amounts are distributed 80% to the fund’s investors (including us as general partner) and 20% to us with respect to incentive income. As a result, we generally receive incentive income, if any, in the latter part of a fund’s life, although earlier in a fund’s term we may receive tax distributions, which we recognize as incentive income, to cover our allocable share of income taxes until we are otherwise entitled to payment of incentive income. Each of our active evergreen funds pays annual incentive income equal to 20% of the year’s profits, subject to a high-water mark. The high-water mark is the highest historical NAV attributable to a limited partner’s account and means we will not earn incentive income with respect to such limited partner for a year if its account’s NAV at the end of the year is lower that year than any prior year NAV, in all cases excluding any contributions and redemptions for purposes of calculating NAV. We recognize the incentive income from our evergreen funds as it is earned, which typically is in the fourth quarter of the year.

A summary of our segment’s incentive income is depicted below:

 

LOGO

 

155


Table of Contents

We recognize incentive income when it becomes fixed or determinable, all related contingencies have been removed, and collection is reasonably assured, which generally occurs in the quarter, or the immediately preceding quarter, when we receive the cash attributable to the incentive income from the fund.

Although we do not recognize incentive income until we are entitled to it, we track the amounts we would be paid as incentive income if our funds’ assets were liquidated at their reported values as of the date of our financial statements and the proceeds from such liquidations were distributed in accordance with the funds’ respective partnership agreements. We call this amount accrued incentives (fund level). As of December 31, 2011, our accrued incentives (fund level) was $1.7 billion gross and $1.0 billion net of estimated incentive income compensation expense.

The fund assets that underlie the accrued incentives (fund level) as of December 31, 2011 related to over 260 investments across 29 funds, with the largest investment constituting only 6% of the $1.7 billion total. Moreover, as discussed in further detail in “Management’s Discussion and Analysis of Financial Condition and Results of Operations—Critical Accounting Policies,” GAAP establishes a hierarchal disclosure framework that prioritizes the inputs used in measuring investments at fair value into three levels based on their market observability, with Level I investments valued on the highest level of observable inputs and Level III investments valued on the lowest level of observable inputs. The levels generally correlate to the relative liquidity of the particular security, with Level I being most liquid and Level III being least liquid.

The following charts illustrate the industry diversification and the fair value hierarchy level of the assets underlying our accrued incentives (fund level) as of December 31, 2011:

 

LOGO

Investment Income

We earn segment investment income primarily from our investments as general partner in the funds we manage. Our investment income is a function of the amount we invest in a particular fund and the performance of that fund. We typically invest, and expect to continue to invest, the greater of 2.5% of committed capital or $20 million in each of our closed-end funds and evergreen funds, not to exceed $100 million per fund. For our open-end funds, we invest at our discretion in excess of a relatively small percentage amount that we are required to invest by the funds’ governing documents.

In addition to investing in our funds, we invest with third-party managers with whom we have cultivated strategic relationships. Historically, these investments have tended to be in relatively small funds launched by investment advisers possessing expertise in a specific sector. In addition to the

 

156


Table of Contents

potential for financial gain through our direct fund holdings, these relationships have afforded us the opportunity to gain investment insights and, in certain cases, deal flow.

Investing with others also allows us to develop relationships with managers with whom we might want to work more closely. For instance, after a number of successful co-investments, we formed our power opportunities strategy together with GFI Energy Ventures, LLC, or GFI. After many years of successful collaboration, the GFI professionals joined our firm and today constitute our power opportunities team.

Our growth in size and capability has caused an increasing number of boutique start-ups and other asset managers to approach us for financial and consultative support. The most significant of these relationships is our equity investment in DoubleLine. While we have entered into other relationships and plan to explore other potential strategic relationships on a selective and opportunistic basis, they are not currently a material portion of our business.

Our Asset Classes

We manage investments in a number of strategies within six asset classes. The diversity of our investment strategies allows us to meet a wide range of investor needs suited for different market environments globally and, for certain strategies, targeted regions, while providing us with a long-term diversified revenue base. All of our largest investment strategies and most of our smaller strategies (as measured by AUM) invest on an unlevered basis at the fund level.

Distressed Debt

Our distressed debt asset class includes our distressed debt and value opportunities strategies.

Distressed Debt

Our distressed debt team has been one of the industry’s leaders, producing aggregate gross and net IRRs of 22.9% and 17.5%, respectively, across its closed-end funds since the inception of the strategy in 1988. Historically, the team has been able to successfully invest substantially all of each fund’s capital relatively quickly. Typically, each fund is invested within 18 to 24 months from fund inception and recycling of invested capital occurs over the remaining term of each fund’s three-year investment period. Each fund’s investment liquidation period begins in year four and typically the fund’s contributed capital is returned within five years from the fund’s inception. Fund profits are distributed thereafter and distributions continue until the fund is fully liquidated.

Our distressed debt team focuses primarily on investments in distressed companies that are perceived to have substantial asset values or business franchises, are in sound industries and have competent management. We take an opportunistic approach to investing, with the flexibility and expertise to choose from a broad range of investments, including leveraged loans, bonds, equity securities, companies or hard assets. Building on our distressed debt team’s experience in the United States, we have established a significant presence in Europe to capitalize on opportunities in that region. We believe that the securities of entities currently or likely to be involved in reorganization or restructuring proceedings often are available at prices that are depressed in relation to underlying asset values and prospects for recovery, and we have developed expertise in analyzing, valuing, managing and exiting these types of investments.

Opps VIIb, with $10.9 billion of capital commitments, completed its three-year investment period in April 2011. In June 2010 we concluded marketing efforts for Opps VIII at $4.5 billion of committed capital. Opps VIII began investing in October 2009. Following our successful experience in 2000-2002 and 2007-2008 with standby distressed debt funds when it was relatively difficult to predict the potential level of supply of desirable investments, in early 2010 we formed a $2.7 billion standby fund, Opps

 

157


Table of Contents

VIIIb, which commenced its investment period in August 2011. Additionally, in October 2011 we launched the marketing of Oaktree Opportunities Fund IX, L.P., which had its first closing in February 2012 with $1.15 billion in committed capital.

We managed $22.5 billion in this strategy as of December 31, 2011, representing 30.0% of our AUM. For the year ended December 31, 2011, the aggregate time-weighted returns for our funds in this strategy were 1.7% gross and 1.0% net.

Value Opportunities

We launched VOF in September 2007 for investors who had expressed interest in a more liquid version of our distressed debt strategy. The fund is managed by the distressed debt team and invests mainly in distressed debt and other value-oriented investments for which there is a liquid market. To this end, VOF has historically enjoyed an ability to build and maintain a broader range of investment types given its smaller relative fund size. Inasmuch as this strategy is intended to be opportunistic, the composition of the portfolio is expected to change with market conditions. When the investment environment for distressed debt is attractive, the weighting of distressed investments in the portfolio will likely increase. Conversely, when the opportunities in distressed debt are less plentiful, the portfolio is expected to shift more toward non-distressed investments. In general, this strategy employs similar strategies and tactics with regard to distressed investments as our distressed debt strategy, but it may be more aggressive and more oriented to short-term trading (and may make greater use of leverage, shorting and derivatives) with respect to its non-distressed investments.

We managed $1.6 billion in this strategy as of December 31, 2011, representing 2.1% of our AUM.

Corporate Debt

Our corporate debt asset class pursues investments in U.S. high yield bonds, European high yield bonds, U.S. senior loans, European senior loans and mezzanine finance. We believe that we are widely recognized as one of the premier managers in this asset class, which emphasizes fundamental credit analysis and risk control.

U.S. High Yield Bonds

High yield bonds are bonds that are rated BB or below by Standard & Poor’s, or Ba or below by Moody’s Investor Service, and pay higher yields to offset their greater risk. We view high yield bond investing as the conscious bearing of credit risk for potential profit, and we follow a defensive, credit-intensive strategy focused on gauging credit risk. Rather than stretching for higher yields, our primary focus is avoiding defaults. Our approach reflects our belief that the risks and rewards of bond investing are asymmetric and that the money an investor can lose to a default far exceeds the upside potential offered by even the best performing bonds. To measure credit risk, we employ a proprietary credit scoring matrix that we have used and refined over several market cycles as a systematic way of reviewing the key quantitative and qualitative variables impacting credit quality for each company. Since the inception of this strategy in 1986, our holdings have consistently experienced a lower default rate (at an average rate of approximately 1.5% per year) than the high yield market as a whole (experiencing an average rate of approximately 4.2% per year, as reported by the NYU Salomon Center), and in each of the past 26 years our portfolio holdings have garnered a larger percentage of rating agency upgrades than downgrades.

We managed $14.3 billion in this strategy as of December 31, 2011, representing 19.1% of our AUM.

 

158


Table of Contents

European High Yield Bonds

In the late 1990s, a high yield bond market developed in Europe, leading us in 1999 to start the European high yield bond strategy in order to provide our clients increased diversification across the high yield bond asset class and to capitalize on our expertise and leadership in high yield bond management. This investment area is managed in London by an experienced team of professionals who employ the same credit research methodology and investment approach as the U.S. team.

We managed $1.7 billion in this strategy as of December 31, 2011, representing approximately 2.3% of our AUM.

U.S. Senior Loans

In September 2007, we formed the senior bank loan strategy to capitalize on the backlog of unsold or “hung” bridge loans held by investment banks near the start of the financial crisis. As the market environment changed, we expanded the strategy to include investing in senior bank loans in general with our open-end fund, Oaktree Senior Loan Fund, L.P. Investments include bank loans and senior debt from the middle- and upper-quality tiers of the non-investment grade debt market. In most instances, these instruments constitute the most senior position in the capital structure of the borrower.

We managed $1.6 billion in this strategy as of December 31, 2011, representing approximately 2.1% of our AUM.

European Senior Loans

In May 2009, we capitalized on our experience in senior loans and European high yield bonds by forming a European senior loan fund to take advantage of opportunities in the primary and secondary loan markets that are senior in the capital structure and, therefore, relatively more beneficial to investors.

We managed $782.3 million in this strategy as of December 31, 2011, representing approximately 1.0% of our AUM.

Mezzanine Finance

In 2001, we created our mezzanine finance strategy to capitalize on our expertise in credit analysis after we observed a gap in the availability of mezzanine capital to many attractive companies that were considered too small for the high yield bond market. The strategy’s targeted investment size is $20 million to $100 million, where we believe many attractive opportunities exist to help finance leveraged buyouts, recapitalizations, acquisitions and corporate growth.

Our mezzanine finance strategy seeks to earn a high current return and achieve long-term capital appreciation without subjecting principal to undue risk. The key elements of our approach include working with experienced management teams and strong equity sponsors, conducting in-depth due diligence, avoiding over-leveraged and/or under-capitalized deal structures, participating at the board level and actively monitoring portfolio investments to stay ahead of potential credit issues.

In 2010, OCM Mezzanine Fund II, L.P. ended its five-year investment period, and the investment period commenced for Mezz III, which had its final closing in February 2011 for a total of $1.6 billion of committed capital.

We managed $2.2 billion in this strategy as of December 31, 2011, representing 2.9% of our AUM. For the year ended December 31, 2011, the aggregate time-weighted returns for our funds in this strategy were 14.1% gross and 9.3% net.

 

159


Table of Contents

Control Investing

Our principal investments strategy began in 1994 as a step-out from our distressed debt strategy targeting “distress-for-control” opportunities and has evolved into a global strategy focusing on principal investments in both distressed and non-distressed companies.

Global Principal Investments

The global principal investments strategy and its step-out strategies described below typically target investments through (1) capital infusions into distressed or “stressed” companies, (2) acquisition of distressed securities with an expected outcome of a debt for equity conversion (“distress-for-control”) or (3) private equity investments in targeted industries.

We believe that our investment performance has been driven by a number of factors:

 

  Ÿ  

Our team’s private equity and distressed debt experience allows us a competitive advantage in accessing distressed debt, negotiating through the bankruptcy process for control of a business and maximizing the value of an investment once we obtain control.

 

  Ÿ  

We also have our global capabilities that give us a broader perspective and increased access to deal flow that is not available to most middle-market private equity funds.

 

  Ÿ  

We have created an in-house portfolio enhancement team dedicated to identifying and implementing operational, strategic and financial enhancements at acquired companies.

We have made over 100 core investments during the strategy’s over 17-year history. As compared with our other strategies, the funds in this strategy tend to hold fewer investments for a longer period of time.

We held the final closing for PF V in February 2010, bringing total commitments to PF V and an associated special account to approximately $3.3 billion.

We managed $8.3 billion in this strategy as of December 31, 2011, which represented 11.1% of our AUM. For the year ended December 31, 2011, the aggregate time-weighted returns for our funds in this strategy were 4.4% gross and 2.6% net.

European Principal Investments

As a result of an increase in potentially attractive transactions in Europe, in 2006 we relocated to London certain U.S.-based investment professionals. We further grew our team by hiring European-based investment professionals. We formally launched our first dedicated fund in Europe later that year with approximately $500 million in committed capital. Our European control funds seek long-term capital appreciation by applying a customized model to target distressed debt and distressed private equity opportunities in Europe. Our European investments have focused on complex business restructurings and industries in which we have particular expertise. We enjoy a high quality and diverse deal flow, as a result of cultivating strong relationships with potential sources of investments across Europe. In 2010, we reached the 75% capital-drawn level for the 1.8 billion OCM European Principal Opportunities Fund II, L.P., for which the five-year investment period ends in December 2012. Its successor fund, Oaktree European Principal Fund III, L.P., had capital commitments of 3.2 billion ($4.1 billion) through its final closing in December 2011 and commenced its investment period in November 2011.

We managed $7.1 billion in this strategy as of December 31, 2011, representing 9.5% of our AUM. For the year ended December 31, 2011, the aggregate time-weighted returns for our funds in this strategy were (1.8)% gross and (1.7)% net.

 

160


Table of Contents

Asia Principal Investments

In 2006, we raised an Asia-specific control investing fund, OCM Asia Principal Opportunities Fund, L.P., with an investment research team based in Hong Kong. This fund ended its five-year investment period in May 2011 and had AUM of approximately $361.5 million, or 0.5% of our AUM, as of December 31, 2011. Although there are no current plans to raise a successor fund, we plan to maintain offices in Asia to continue our focus on control investment opportunities in the region through the global principal investment funds. For the year ended December 31, 2011, the aggregate time-weighted returns for our funds in this strategy were (1.8)% gross and (4.1)% net.

Power Opportunities

Beginning in 1996, our control investing strategy made a number of power infrastructure investments jointly with an independent firm, GFI. Three years later, our successful collaboration resulted in the establishment of a dedicated investment strategy, and by 2004 there were two funds co-managed by us and GFI. In 2009, GFI personnel joined us and, starting with Power Fund III, we became the sole manager of the strategy. Our power opportunities funds seek to make controlling equity investments in companies providing equipment, software and services to aid in the generation, transmission, distribution, marketing, trading and consumption of power and natural gas. The strategy invests in proven performers and market leaders, not start-up ventures or turnarounds.

In 2009, Power Fund II reached the end of its five-year investment period and fundraising commenced for Power Fund III in the following year. Power Fund III held its final close in the second quarter of 2011 and reached total capital commitments of $1.1 billion.

We managed $1.2 billion in this strategy as of December 31, 2011, representing 1.6% of our AUM. For the year ended December 31, 2011, the aggregate time-weighted returns for our funds in this strategy were 46.7% gross and 40.2% net.

Convertible Securities

Our convertible securities strategies focus on different regions and market sectors – U.S. convertible securities, non-U.S. convertible securities and high income convertible securities. We believe that we are widely recognized as one of the premier managers in this area, which, like our high yield debt strategy, emphasizes fundamental credit analysis and risk control and investing in securities that provide an imbalance between upside potential and downside risk.

U.S. Convertible Securities

Convertible securities are part debt and part equity. Applying our risk-control investment approach to these securities, we attempt to capture most of the performance of equities in rising markets and to outperform equities in flat or down markets. We believe that, if we are successful, we will be able to capture the vast majority of the performance of equities over full market cycles with reduced volatility and/or substantially outperform straight bonds with similar levels of volatility. To reduce risk, we broadly diversify and focus on convertibles that provide pronounced downside protection (via elements such as short maturities or the right to “put” a security back to the issuer within a few years), underweight convertible preferred stocks relative to convertible bonds and perform a thorough credit analysis of current and potential investments.

We managed $4.3 billion in this strategy as of December 31, 2011, representing 5.7% of our AUM.

 

161


Table of Contents

Non-U.S. Convertible Securities

Started in 1994 as a step-out of our U.S. convertibles strategy, non-U.S. convertibles applies the same investment approach to the broad universe of European, Asian and other global convertible securities. Historically, these convertible securities often have been more attractive than their U.S. counterparts in terms of fixed income characteristics, equity participation and quality of issuer. Among this strategy’s risk-control measures is currency hedging, when applicable.

We managed $2.2 billion in this strategy as of December 31, 2011, representing 2.9% of our AUM.

High Income Convertible Securities

High income, or “busted,” convertibles offer a unique combination of high current yield and yield-to-maturity, plus the potential for significant equity-driven capital appreciation. As a neglected niche within the convertible universe, high income convertibles are often available at attractive prices. When their underlying stocks collapse, convertible bond prices generally decline until they find yield support. These busted convertibles lose their equity sensitivity, and thus the attention of equity-oriented convertible investors, and they remain largely unwelcome in most of the fixed income market. We attempt to exploit the inefficiencies in these “special situation” securities to track the performance of the corporate bond markets when equity markets are flat or down and participate with stocks when equity markets are strong. By doing so, we attempt to capture a significant portion of equity market returns over full market cycles while providing levels of current income and volatility closer to that of the fixed income market.

We managed $1.0 billion in this strategy as of December 31, 2011, representing 1.3% of our AUM.

Real Estate

Real estate investing was launched as a distinct strategy in 1994 in response to the significant opportunities in distressed real estate debt at that time. Sometimes in partnership with certain of our other strategies, our real estate team targets a diverse range of global investments, including direct property investments, investments in companies with extensive real estate assets, undervalued debt and equity securities and opportunities to develop and re-position properties in association with aligned, high-quality partners.

In 2009, we became pre-qualified by the U.S. Department of the Treasury to participate in PPIP to purchase troubled real estate-related assets from certain financial institutions. As part of our participation in PPIP, we formed PPIF, which is focused exclusively on investments in commercial mortgage-backed securities and has capital commitments of $2.3 billion, including an equal match from the Treasury Department that brings PPIF’s total potential purchasing power to approximately $4.6 billion.

In 2010, Oaktree Real Estate Opportunities Fund IV, L.P. became fully drawn. Its successor fund, Oaktree Real Estate Opportunities Fund V, L.P., which we expect will have approximately $1.25 billion in total capital commitments, had a near-final close in December 2011.

We managed $4.8 billion in this strategy as of December 31, 2011, including $2.4 billion in PPIF, representing 6.4% of our AUM. For the year ended December 31, 2011, the aggregate time-weighted returns for our funds in this strategy, excluding PPIF, were 6.3% gross and 3.9% net, while PPIF time-weighted returns were 6.8% gross and 5.4% net.

 

162


Table of Contents

Listed Equities

Emerging Markets Absolute Return

Our emerging markets absolute return strategy is based on our belief that certain countries have non-mainstream financial markets where companies are often poorly analyzed and securities mispriced. Moreover, we believe that emerging markets tend to possess attractive investment environments on a fundamental basis given their higher rates of economic growth (as compared to developed countries) as a result, in part, of the upward pressures exerted by a desire for improved standards of living.

This strategy utilizes long and, to a lesser extent, short positions in the equity and other securities of companies based in emerging and growing countries, without significant leverage, in its effort to achieve substantial absolute total returns while reducing exposure to macro factors. In this strategy, we target companies with substantial assets, evaluate them primarily through a discounted cash flow analysis and diversify our holdings by industry and country. Our strategy concentrates on the Asia and Pacific region (including Japan, Australia and New Zealand), but also covers Latin America, Eastern Europe, the Middle East, Africa and Russia.

We managed $577.2 million in this strategy as of December 31, 2011, representing 0.8% of our AUM.

Long-Only Emerging Market Equities

On June 27, 2011, our emerging markets team became one of four sub-advisers for a new long-only emerging markets equity fund managed by The Vanguard Group. As of December 31, 2011, the 25% of the new fund’s assets overseen by us amounted to $11.9 million, representing less than 0.02% of our AUM.

Cautionary Note Regarding Historical Fund Performance

The historical results for our funds described in this prospectus may not be indicative of the future results that you should expect from us, which could negatively impact our AUM and the fees and incentive income received by us from such funds. In particular, our funds’ future results may differ significantly from their historical results for the following reasons:

 

  Ÿ  

the rates of returns of our funds reflect unrealized gains as of the applicable valuation date that may never be realized or that may require a substantial period of time for such gains to be realized, which may adversely affect the ultimate value realized from those funds’ investments;

 

  Ÿ  

while we do not intend to make any extraordinary distributions prior to or in connection with the offering, you will not benefit from any value that was created in our funds prior to the offering to the extent such value has been realized and distributed prior to the offering;

 

  Ÿ  

in recent historical periods, the rates of returns of some of our funds have been positively influenced by a number of investments that experienced a substantial decrease in the average holding period of such investments and rapid and substantial increases in value following the dates on which those investments were made; those trends and rates of return may not be repeated in the future (for example, there can be no assurance that the buying opportunities from which Opps VIIb benefited during the recent financial market distress will occur again or that we will be in a position to benefit from such opportunities should they arise);

 

  Ÿ  

our funds’ returns have benefited from investment opportunities and general market conditions that may not repeat themselves, and there can be no assurance that our current or future funds will be able to avail themselves of comparable investment opportunities or market conditions or that such market conditions will continue;

 

163


Table of Contents
  Ÿ  

the rates of return reflect our historical cost structure, which may vary in the future due to various factors described elsewhere in this prospectus and other factors beyond our control, including changes in applicable laws and regulations and rules of self-regulatory organizations;

 

  Ÿ  

committed capital to future funds may be less than the historical size of funds, and as a result, our fees and incentive income may be less; and

 

  Ÿ  

we may create new funds and investment products in the future that reflect a different asset mix in terms of allocations among funds, investment strategies and geographic and industry exposure.

Fund Data

Information regarding our closed-end, open-end and evergreen funds is set forth below.

The tables contain information, including past performance results, of investment funds managed by certain of our investment professionals while previously employed at the Trust Company of the West and continued to be managed by such investment professionals after their departure from the Trust Company of the West. For our closed-end and evergreen funds, no benchmarks are presented in the tables as there are no known comparable benchmarks for these funds’ investment philosophy, strategy and implementation. For the purposes of the information set forth below, our funds’ investments were valued in accordance with our valuation methodology as set forth in “Management’s Discussion & Analysis of Financial Condition and Results of Operations—Critical Accounting Policies—Investments, at Fair Value.”

 

164


Table of Contents
            As of December 31, 2011  
   

Investment Period

  Total
Committed
Capital
    Drawn
Capital (1)
    Gross
Total
Value  (2)
    Net Asset
Value
    Accrued
Incentives
(Fund Level)
    Unreturned
Drawn  Capital
Plus Accrued
Preferred
Return (3)
    IRR Since
Inception (4)
    Multiple
of

Drawn
Capital (5)
 
   

Start Date

 

End Date

              Gross     Net    
        (in millions)                    

Closed-End Funds

 

Distressed Debt

           

TCW Special Credits Fund I, L.P. (6)

  Oct.1988   Oct.1991   $ 97      $      97      $      224      $      —        $      —        $      —          29.0     24.7     2.3

TCW Special Credits Fund II, L.P. (6)

  Jul.1990   Jul.1993     261        261        777        —          —          —          41.6        35.7        3.1   

TCW Special Credits Fund IIb, L.P. (6)

  Dec.1990   Dec.1993     153        153        481        —          —          —          44.0        37.9        3.1   

TCW Special Credits Fund III, L.P. (6)

  Nov. 1991   Nov.1994     329        329        812        —          —          —          26.2        22.1        2.5   

TCW Special Credits Fund IIIb, L.P. (6)

  Apr.1992   Apr.1995     447        447        934        —          —          —          21.2        17.9        2.1   

TCW Special Credits Fund IV, L.P. (6)

  Jun.1993   Jun.1996     394        394        875        —          —          —          21.1        17.3        2.2   

OCM Opportunities Fund, L.P.

  Oct.1995   Oct.1998     771        771        1,394        —          —          —          12.4        10.2        1.8   

OCM Opportunities Fund II, L.P.

  Oct.1997   Oct.2000     1,550        1,550        2,654        1        —          —          11.0          8.5        1.7   

OCM Opportunities Fund III, L.P.

  Sep.1999   Sep.2002     2,077        2,077        3,471        30        6        —          15.4        11.9        1.7   

OCM Opportunities Fund IV, L.P.

  Sep.2001   Sep.2004     2,125        2,125        3,934        7        1        —          35.0        28.1        1.9   

OCM Opportunities Fund IVb, L.P.

  May2002   May2005     1,339        1,339        2,637        0        2        —          57.8        47.3        2.0   

OCM Opportunities Fund V, L.P.

  Jun.2004   Jun.2007     1,179        1,179        2,158        335        42        —          18.7        14.2        1.8   

OCM Opportunities Fund VI, L.P.

  Jul.2005   Jul.2008     1,773        1,773        2,981        1,264        135        1,072        11.8        8.5        1.7   

OCM Opportunities Fund VII, L.P.

  Mar.2007   Mar.2010     3,598        3,598        4,863        2,528        —          2,689        9.4        7.1        1.4   

OCM Opportunities Fund VIIb, L.P.

  May2008   May2011     10,940        9,844        17,204        9,499        975        5,346        23.3        17.3        1.7   

Special Account A

  Nov.2008   Oct.2012     253        253        432        380        29        251        32.1        25.3        1.7   

Oaktree Opportunities Fund VIII, L.P.

  Oct.2009   Oct.2012     4,507        4,507        4,850        4,669        —          4.859        7.6        4.1        1.1   

Special Account B

  Nov.2009   Nov.2012     1,031        1,031        1,105        1,101        —          1,129        7.7        7.3        1.1   

Oaktree Opportunities Fund VIIIb, L.P. (7)

  Aug. 2011   Aug. 2014     2,692        538        548        532        —          550        nm        nm        1.0   
                 

 

 

   

 

 

   
                    22.9     17.5  

Global Principal Investments

                     

TCW Special Credits Fund V, L.P. (6)

  Apr.1994   Apr.1997   $ 401      $ 401      $ 765      $ —        $ —        $ —          17.2     14.6     1.9

OCM Principal Opportunities Fund, L.P.

  Jul.1996   Jul.1999     625        625        951        —          —          —          6.4        5.4        1.5   

OCM Principal Opportunities Fund II, L.P.

  Dec.2000   Dec.2005     1,275        1,275        2,483        360        70        —          23.0        17.4        2.0   

OCM Principal Opportunities Fund III, L.P.

  Nov.2003   Nov.2008     1,400        1,400        2,517        1,116        147        671        16.2        11.4        1.8   

OCM Principal Opportunities Fund IV, L.P.

  Oct.2006   Oct.2011     3,328        3,328        4,191        3,255        —          3,831        6.9        4.1        1.3   

Oaktree Principal Fund V, L.P.

 

Feb.2009

  Feb.2014     2,827        1,668        1,939        1,709        —          1,736        17.5        7.1        1.2   

Special Account C

  Dec. 2008   Feb.2014     505        283        454        377        22        272        27.0        20.1        1.6   
                 

 

 

   

 

 

   
                    13.2     9.4  

Asia Principal Investments

                     

OCM Asia Principal Opportunities Fund, L.P.

  May2006   May2011   $ 578      $ 474      $ 490      $ 361      $ —        $ 548        1.3     -4.0     1.0

European Principal Investments (8)

                     

OCM European Principal Opportunities Fund, L.P.

  Mar.2006   Mar.2009   $ 495      $ 460      $ 829      $ 706      $ 62      $ 601        12.6     9.2     1.8

OCM European Principal Opportunities Fund II, L.P.

  Dec. 2007   Dec.2012   1,759      1,552      2,012      1,610      7      1,598        14.1        8.2        1.3   

Oaktree European Principal Fund III, L.P. (7)

  Nov. 2011   Nov. 2016     3,168        472        482        468        —          475        nm        nm        1.0   
                 

 

 

   

 

 

   
                    13.5     8.5  

Power Opportunities

                     

OCM/GFI Power Opportunities Fund, L.P.

  Nov.1999   Nov.2004   $ 449      $ 383      $ 694      $ —        $ —        $ —          20.1     13.1     1.8

OCM/GFI Power Opportunities Fund II, L.P.

  Nov.2004   Nov. 2009     1,021        541        2,087        189        12        —          76.8        59.6        3.9   

Oaktree Power Opportunities Fund III, L.P. 

  Apr.2010   Apr.2015     1,062        127        135        100        —          133        3.3        -20.9        1.1   
                 

 

 

   

 

 

   
                    35.3     27.4  

 

165


Table of Contents
            As of December 31, 2011  
   

Investment Period

  Total
Committed
Capital
    Drawn
Capital (1)
    Gross
Total
Value  (2)
    Net Asset
Value
    Accrued
Incentives
(Fund Level)
    Unreturned
Drawn  Capital
Plus Accrued
Preferred
Return (3)
    IRR Since Inception (4)   Multiple
of

Drawn
Capital (5)
 
   

Start Date

 

End Date

              Gross     Net  
        (in millions)                  

Real Estate

                     

TCW Special Credits Fund VI, L.P. (6)

  Aug. 1994   Aug. 1997   $ 506      $ 506      $ 1,190      $ —        $   —        $   —          21.1%        17.4%     2.4x   

OCM Real Estate Opportunities Fund A, L.P.

  Feb. 1996   Feb.1999     379        379        699        27        21        —          10.3          8.2     1.8     

OCM Real Estate Opportunities Fund B, L.P.

  Mar. 1997   Mar.2000     285        285        466        32        —          92          7.9          6.7     1.6     

OCM Real Estate Opportunities Fund II, L.P.

  Dec. 1998   Dec.2001     464        440        740        10        2        —          15.2        11.1     1.7     

OCM Real Estate Opportunities Fund III, L.P.

  Sep. 2002   Sep. 2005     707        707        1,365        467        96        180        15.7        11.5     1.9     

Oaktree Real Estate Opportunities Fund IV, L.P.

  Dec. 2007   Dec. 2011     450        450        638        539        24        486        17.1        10.3     1.4     

Special Account D

  Nov. 2009   Nov. 2012     256        256        312        310        4        294        14.5        12.9     1.2     

Oaktree Real Estate Opportunities Fund V, L.P. (7)

  Mar. 2011   Mar. 2015     1,025        882        894        856        —          885        nm      nm     1.0     
                 

 

 

   

 

 
                    15.2     11.8%  

Asia Real Estate

                     

Oaktree Asia Special Situations Fund, L.P.

  May 2008   Apr.2009   $ 50      $ 19      $ 24      $ 20      $ —        $ 25          9.3      1.9%     1.3x   

PPIP

                     

Oaktree PPIP Fund, L.P. (9)

  Dec. 2009   Dec. 2012   $ 2,322      $ 738      $ 835      $ 744        N/A  (9)      N/A  (9)      17.8 (9)    N/A (9)     1.1x   

Mezzanine Finance

                     

OCM Mezzanine Fund, L.P. (10)

  Oct.  2001   Oct. 2006   $ 808      $ 773      $ 1,110      $ 36      $ 7      $ —          14.4   10.7%/10.2%     1.4x   

OCM Mezzanine Fund II, L.P.

  Jun.  2005   Jun.  2010     1,251        1,107        1,570        595        —          699        9.6              6.3     1.3     

Oaktree Mezzanine Fund III, L.P. (11)

  Dec. 2009   Dec. 2014     1,592        564        583        510        —          583          4.2      6.0/-37.8     1.0     
                 

 

 

   

 

 
                    11.2           7.1%  

 

(1) Reflects the capital contributions of investors in the fund net of any distributions to such investors of uninvested capital.
(2) Reflects the value of the fund’s income and realized and unrealized gains from fund inception to date before the allocation of management fees, general fund expenses and any incentive allocation to the fund’s general partner. Our valuations of unrealized investments are unaudited.
(3) Reflects the amount the fund needs to distribute to its investors as a return of capital and a preferred return before we are entitled to receive incentive income (other than tax distributions) from the fund.
(4) The internal rate of return, or IRR, is the annualized implied discount rate calculated from a series of cash flows. It is the return that equates the present value of all capital invested in an investment to the present value of all returns of capital, or the discount rate that will provide a net present value of all cash flows equal to zero. Fund-level IRRs are calculated based upon the actual timing of cash distributions to investors and the residual value of such investor’s capital accounts at the end of the applicable period being measured. Gross IRRs reflect returns before allocation of management fees, expenses and any incentive allocation to the fund’s general partner. Net IRRs reflect returns to non-affiliated investors after allocation of management fees, expenses and any incentive allocation to the fund’s general partner.
(5) Calculated as Gross Total Value divided by Drawn Capital.
(6) The fund was managed by certain of our investment professionals while employed at the Trust Company of the West prior to our founding in 1995. When these employees joined Oaktree upon, or shortly after, our founding, they continued to manage the fund through the end of its term pursuant to a sub-advisory relationship between the Trust Company of the West and us.
(7) The IRR is not considered meaningful (“nm”) as the period from the initial contribution through December 31, 2011 is less than one year.
(8) Aggregate IRRs based on conversion of OCM European Principal Opportunities Fund II, L.P. and Oaktree European Principal Fund III, L.P. cash flows from Euros to USD at the December 31, 2011 spot rate of $1.2982.
(9) Due to the differences in allocations of income and expenses to this fund’s two primary limited partners, the UST and Oaktree PPIP Private Fund, L.P., a combined net IRR is not represented. Of the $2,322 million in capital commitments, $1,161 million relates to the Oaktree PPIP Private Fund, L.P. The accrued incentive and the gross and net IRR for the Oaktree PPIP Private Fund, L.P. were $4.5 million, 14.3% and 10.9%, respectively, as of December 31, 2011. Due to the distinct allocations of income and expenses to the UST and the Oaktree PPIP Private Fund, LP, a combined net IRR is not presented.
(10) The fund’s partnership interests are divided into Class A and Class B interests, with the Class A interests having priority with respect to the distribution of current income and disposition proceeds. Net IRR for Class A interests is 10.7% and Class B interests is 10.2%. Combined net IRR for the Class A and Class B interests is 10.4%.
(11) The fund’s partnership interests are divided into Class A and Class B interests, with the Class A interests having priority with respect to the distribution of current income and disposition proceeds. Net IRR for Class A interests is 6.0% and Class B interests is -37.8%. Combined net IRR for Class A and Class B interests is -4.2%.

 

166


Table of Contents
                For the Year Ended
December 31, 2011
    Since Inception Through
December 31, 2011
 
          AUM as of
December 31,
2011 
    Annualized Rates of Return (1)     Sharpe Ratio  

Open-End Funds

          Oaktree           Oaktree     Relevant
Benchmark
    Oaktree
Gross
    Relevant
Benchmark
 
  Inception       Gross     Net     Relevant
Benchmark
    Gross     Net        
          (in millions)                                                  

U.S. High Yield Bonds

    Jan. 1986      $ 14,265        7.6     7.1     5.8     9.9     9.4     8.7     0.75        0.50   

European High Yield Bonds

    May 1999        1,670        0.4        (0.1     (2.7     7.3        6.8        5.6        0.47        0.25   

U.S. Convertibles

    Apr. 1987        4,286        (5.6     (6.0     (5.2     9.5        9.0        7.5        0.42        0.25   

Non-U.S. Convertibles

    Oct. 1994        2,205        (8.1     (8.5     (6.4  

 

8.7

  

 

 

7.9

  

 

 

5.3

  

    0.68        0.25   

High Income Convertibles

    Aug. 1989        978        (5.9     (6.4  

 

5.5

  

 

 

12.0

  

 

 

11.2

  

 

 

8.5

  

    0.98        0.52   

U.S. Senior Loans (2)

    Sep. 2008        843        3.3        2.8     

 

1.8

  

 

 

8.6

  

 

 

8.0

  

 

 

5.3

  

    1.05        0.42   

European Senior Loans

    May 2009        782        1.5        0.9     

 

(0.6

 

 

12.4

  

 

 

11.7

  

 

 

15.1

  

    1.62        1.81   

 

(1) Represents Oaktree’s annualized time-weighted rates of return, including reinvestment of income, net of commissions and transaction costs. Returns for Relevant Benchmarks are presented on a gross basis.
(2) Excludes two closed-end funds—Oaktree Loan Fund, L.P. and Oaktree Loan Fund, 2x, L.P. As of December 31, 2011, these funds had AUM of $128 million and $586 million, respectively, gross IRRs of 2.5% and 2.1%, respectively, and net IRRs of 1.9% and 1.2%, respectively.

 

                 Annualized Rates of Return  

Evergreen Funds (1)

   Inception    AUM as of
December 31, 2011
     For the Year Ended
December 31, 2011
    Since Inception through
December 31, 2011
 
         Gross     Net     Gross     Net  
          (in millions)                           

Emerging Markets Absolute Return

   Apr. 1997    $ 577         (5.4 )%      (7.1 )%      16.3     11.1

Value Opportunities

   Sep. 2007      1,561         (1.9     (3.8     11.8        7.0   

 

(1) We also manage three restructured evergreen funds that are in liquidation—European Credit Opportunities, High Yield Plus and Japan Opportunities (Yen class). As of December 31, 2011, these funds had gross and net IRRs since inception of -1.7% and -4.2%, 8.1% and 5.6% and -10.5% and -11.7%, respectively, and in the aggregate had AUM of $252 million as of December 31, 2011.

Synergies

We emphasize cross-group cooperation and collaboration among our investment professionals. Many of our investment strategies are complementary, and our investment professionals often identify and communicate potential opportunities to other groups, allowing our funds to benefit from the synergies created by the scale of our business and our proprietary research. Our high yield bond group, for instance, sometimes alerts our distressed debt group to issuers facing financial difficulties, and our distressed debt group sometimes identifies investment opportunities for our control investing group.

This cross-pollination among our investment groups occurs both formally and informally. For example, members of the distressed debt, principal investments and real estate groups attend each others’ meetings in order to ensure that each group keeps abreast of the others’ activities and has ready access to specialized expertise for more informed investment decisions. These groups periodically invest jointly, permitting us to make larger or more specialized investments than we could undertake in the absence of such collaboration. Our investment professionals also cooperate informally, consulting each other on a regular basis with respect to existing and proposed investments.

 

167


Table of Contents

Our culture encourages such cooperation, as does the broad ownership by all of our senior investment professionals, which gives each of them an indirect stake in the success of all of our investment strategies.

We have a shared trading desk in the U.S. for our distressed debt, high yield bond, senior loan, principal investments and real estate strategies. The shared trading desk provides all of these strategies the benefit of our traders’ deep experience with both performing and distressed securities, facilitates communication among the groups, and allows us to combine trades for larger orders with the preferential access and pricing that sometimes comes with larger orders. Additionally, the shared nature of the trading desk allows us to pursue individual opportunities without revealing to the broader market which of our strategies may be purchasing the targeted security, providing an advantage over our competitors who invest exclusively in distressed or distress-for-control strategies, thus revealing their expectations for their investments.

The scale of our investing activities makes us a significant client of many investment banks, brokers and consultants, and thus helps each group access opportunities that might not be available were it not part of our larger organization. Finally, the scale of our activities has permitted us to create significant shared resources. See “Risk Factors—Risks Relating to Our Business—Our failure to deal appropriately with conflicts of interest could damage our reputation and adversely affect our business.”

Marketing and Client Relations

Our client relationships are fundamental to our business. We strive to act with professionalism and integrity and believe our success is tied to the success of our clients. We have developed a loyal following among many of the nation’s most significant institutional investors. We believe their loyalty flows from our superior investment record, our reputation for integrity and the fairness and transparency of our fee structures. Outside of the U.S., we continue to develop deep client relationships and regional expertise, as reflected in the recent additions of a number of sovereign wealth fund and other non-U.S. investors to our client base. In recent years, many large sovereign wealth funds have committed significant capital to investment strategies such as ours.

As of December 31, 2011, our $74.9 billion of AUM was divided by client type and geographic origin as follows:

 

LOGO   

LOGO

 

Our extensive in-house global marketing and client relations group, comprised of over 40 individuals dedicated to relationship management and sales, client service or sales strategy in Europe, the Middle East, Asia/Pacific and the Americas, appropriately reflects the increasingly global composition of our client base. This team is augmented by over 30 dedicated marketing support,

 

168


Table of Contents

portfolio analytics and client reporting professionals. The marketing and client relations leadership team reports directly to our Managing Principal. In addition, our Chairman devotes a significant amount of time in representing our company and meeting with clients and prospects.

We have devoted considerable resources to augmenting our marketing and client relations efforts. We created two new groups within marketing and client relations in 2009, one dedicated exclusively to servicing existing clients, and another focused on providing clients analytics regarding their Oaktree investments to better serve their own reporting and portfolio management needs.

Employees

We strive to maintain a work environment that fosters integrity, professionalism, excellence, candor and collegiality among our employees. As of December 31, 2011, we had 653 employees:

 

     Total      Owners      Outside U.S.  

Investment professionals

     214         108         79   

Other professionals

     305         54         43   

Support staff

     134                 28   
  

 

 

    

 

 

    

 

 

 

Total

     653         162         150   
  

 

 

    

 

 

    

 

 

 

We have always believed that our personnel practices must contribute to the achievement of our clients’ objectives. Employee ownership and firm-wide profit participation are key to this. Thus, starting less than a year after our founding, we have consistently broadened employee ownership among senior employees and have had a single firm-wide annual bonus pool. These and other practices serve to attract, incentivize and retain employees who share our commitment to clients and the long term, while fostering a stable and experienced leadership team. For example, our 19 portfolio managers have an average 27 years of industry experience and average 15 years working together.

Competition

We compete with many other firms in every aspect of our business, including raising funds, seeking investments and hiring and retaining professionals. Many of our competitors are substantially larger than us and have considerably greater financial, technical and marketing resources. Certain of these competitors periodically raise significant amounts of capital in investment strategies that are similar to ours. Some of these competitors also may have a lower cost of capital and access to funding sources that are not available to us, which may create further competitive disadvantages for us with respect to investment opportunities. In addition, some of these competitors may have higher risk tolerances or make different risk assessments than we do, allowing them to consider a wider variety of investments and establish broader networks of business relationships. In short, we operate in a highly competitive business and many of our competitors may be better positioned than we are to take advantage of opportunities in the marketplace. For additional information regarding the competitive risks that we face, see “Risk Factors—Risks Relating to Our Business—The investment management business is intensely competitive.”

Regulatory Matters and Compliance

Our business, as well as the financial services industry generally, is subject to extensive regulation in the United States and elsewhere. Our indirect subsidiary, Oaktree Capital Management, L.P., is registered as an investment adviser with the SEC. Registered investment advisers are subject to the requirements and regulations of the U.S. Investment Advisers Act of 1940, as amended, or the Advisers Act. These requirements relate to, among other things, fiduciary duties to clients, maintaining

 

169


Table of Contents

an effective compliance program, solicitation agreements, conflicts of interest, recordkeeping and reporting, disclosure, limitations on agency cross and principal transactions between an adviser and advisory clients and general anti-fraud prohibitions.

One of our indirect subsidiaries, OCM Investments, LLC, is registered as a broker-dealer with the SEC and in all 50 states, the District of Columbia and Puerto Rico, and is a member of the U.S. Financial Industry Regulatory Authority, or FINRA. As a broker-dealer, this subsidiary is subject to regulation and oversight by the SEC and state securities regulators. In addition, FINRA, a self-regulatory organization that is subject to oversight by the SEC, promulgates and enforces rules governing the conduct of, and examines the activities of, its member firms. Due to the limited authority granted to our subsidiary in its capacity as a broker-dealer, it is not required to comply with certain regulations covering trade practices among broker-dealers and the use and safekeeping of customers’ funds and securities. As a registered broker-dealer and member of a self-regulatory organization, we are, however, subject to the SEC’s uniform net capital rule. Rule 15c3-1 of the Exchange Act specifies the minimum level of net capital a broker-dealer must maintain and also requires that a significant part of a broker-dealer’s assets be kept in relatively liquid form. The SEC and FINRA impose rules that require notification when net capital falls below certain predefined criteria, limit the ratio of subordinated debt to equity in the regulatory capital composition of a broker dealer and constrain the ability of a broker-dealer to expand its business under certain circumstances. Additionally, the SEC’s uniform net capital rule imposes certain requirements that may have the effect of prohibiting a broker-dealer from distributing or withdrawing capital and requiring prior notice to the SEC for certain withdrawals of capital.

Another of our subsidiaries, Oaktree Capital Management (UK) LLP, is authorized and regulated by the FSA, as an investment manager in the United Kingdom. The U.K. Financial Services and Markets Act 2000, or FSMA, and rules promulgated thereunder, govern all aspects of the U.K. investment business, including sales, research and trading practices, the provision of investment advice, the use and safekeeping of client funds and securities, regulatory capital, record keeping, margin practices and procedures, the approval standards for individuals, anti-money laundering, periodic reporting and settlement procedures.

The SEC and other regulators have in recent years aggressively increased their regulatory activities in respect of asset management firms. On July 21, 2010, President Obama signed into law the Dodd-Frank Act. The Dodd-Frank Act, among other things, imposes significant new regulations on nearly every aspect of the U.S. financial services industry, including oversight and regulation of systemic market risk (including the power to liquidate certain institutions); authorizing the Federal Reserve to regulate nonbank institutions; generally prohibiting insured depository institutions and their affiliates from conducting proprietary trading and investing in private equity funds and hedge funds; imposing minimum equity retention requirements for issuers of asset-backed securities; and imposing new registration, recordkeeping and reporting requirements on private fund investment advisers. The Dodd-Frank Act also prohibits investments in private equity and hedge funds by certain banking entities and covered nonbank companies as defined in the legislation, which will decrease the investor base in our funds and cause us to lose these covered financial institutions as a source of committed capital for our funds. Many of these provisions are subject to further rule making and to the discretion of regulatory bodies. While certain of our subsidiaries are already a registered investment adviser and registered broker-dealer and subject to SEC and FINRA examinations, compliance with any additional legal or regulatory requirements, including the need to register other of our subsidiaries as an investment adviser under the Investment Advisers Act, could make compliance more difficult and expensive and affect the manner in which we conduct business.

 

170


Table of Contents

Certain of our activities are subject to compliance with laws and regulations of U.S. federal, state and municipal governments, non-U.S. governments, their respective agencies and/or various self-regulatory organizations or exchanges relating to, among other things, antitrust laws, anti-money laundering laws, anti-bribery laws relating to foreign officials, and privacy laws with respect to client information, and some of our funds invest in businesses that operate in highly regulated industries. Any failure to comply with these rules and regulations could expose us to liability and/or reputational damage. Our business has operated for many years within a legal framework that requires our being able to monitor and comply with a broad range of legal and regulatory developments that affect our activities. However, additional legislation, changes in rules or changes in the interpretation or enforcement of existing laws and rules, either in the United States or elsewhere, may directly affect our mode of operation and profitability. See “Risk Factors—Risks Relating to Our Business—Regulatory changes in the United States, regulatory compliance failures and the effects of negative publicity surrounding the financial industry in general could adversely affect our reputation, business and operations.”

Properties

Our principal executive offices are located in leased office space at 333 South Grand Avenue, 28th Floor, Los Angeles, California 90071. We also lease the space for our offices in New York City, Stamford, London, Frankfurt, Paris, Beijing, Hong Kong, Seoul, Singapore and Tokyo. Certain affiliates of our managed funds lease office space in Amsterdam and Luxembourg. We do not own any material real property. We consider our facilities to be suitable and adequate for the management and operation of our business.

Intellectual Property

We rely in part on trade secret protection to protect our confidential and proprietary research methodologies. Trade secret protection under U.S law is not subject to expiration. We have taken customary measures to protect our trade secrets and proprietary information, but these measures may not be effective. Failure to maintain trade secret protection for our proprietary research methodologies could adversely affect our competitive business position.

Legal Proceedings

On June 8, 2011, Kaplan Industry, Inc. v. Oaktree Capital Management, L.P. was filed in the U.S. District Court for the Southern District of Florida. In Kaplan, the plaintiff alleges that Oaktree Capital Management, L.P. tortiously interfered with a business relationship and engaged in a civil conspiracy through the actions of Gulmar Offshore Middle East, LLC, or Gulmar, a business recently acquired by subsidiaries of OCM European Principal Opportunities Fund II, L.P., or EPOF II. Oaktree Capital Management, L.P. serves as investment manager to EPOF II. The complaint alleges that Gulmar breached a consortium agreement between Gulmar and Kaplan Industry, Inc. relating to the consortium’s performance of services to Petróleos de Venezuela, S.A., the state-owned oil producer of Venezuela. The plaintiff alleges that Oaktree is responsible for these breaches by Gulmar. The complaint seeks damages in excess of $800 million. The substance of the claim relates almost exclusively to actions by Gulmar prior to EPOF II’s acquisition and the basis of the claim is currently subject to an on-going arbitration in the United Kingdom between Kaplan and Gulmar. On August 18, 2011, the court granted Oaktree Capital Management, L.P.’s motion to stay pending the completion of a related arbitration proceeding in London. Oaktree Capital Management, L.P. believes the case is without merit.

 

171


Table of Contents

MANAGEMENT

Management Approach

Throughout our history, we have employed a relatively decentralized management structure. Howard Marks, our Chairman, is responsible for ensuring our adherence to our core investment philosophy and communicating closely with our clients regarding products and strategies. Bruce Karsh serves as our President and manages our distressed debt strategy. John Frank, our Managing Principal, is responsible for the day-to-day management of our firm and, together with Mr. Marks and Mr. Karsh, oversees the operations of our company as a whole. Each of our other executive officers has substantial autonomy in his own area, and all of our portfolio managers enjoy substantial autonomy in their investing activities and with respect to the management of their respective investment teams.

We believe our management approach has been a significant strength and we intend to preserve our current management structure in order to maintain our focus on achieving successful growth over the long term. This desire to preserve our existing management structure is one of the principal reasons why upon listing of our Class A units on the NYSE, if achieved, we have decided to avail ourselves of the “controlled company” exemption from certain of the NYSE governance rules. This exemption eliminates the requirements that we have a majority of independent directors on our board of directors and a compensation committee and a nominating and corporate governance committee composed entirely of independent directors. In addition, because our manager is entitled to designate all the members of our board of directors, we will not be required to hold annual meetings of our unitholders so long as the Oaktree control condition is satisfied. Our board of directors will manage all of our operations and activities.

Executive Officers and Directors

The following table sets forth information about our executive officers and directors as of March 30, 2012:

 

Name

   Age     

Position

Howard S. Marks

     65       Director, Chairman and Principal

Bruce A. Karsh

     56       Director, President and Principal

John B. Frank

     55       Director and Managing Principal

David M. Kirchheimer

     56       Director, Chief Financial Officer, Chief Administrative Officer and Principal

Kevin L. Clayton

     50       Director and Principal

Stephen A. Kaplan

     53       Director and Principal

Larry W. Keele

     54       Director and Principal

Sheldon M. Stone

     59       Director and Principal

D. Richard Masson

     53       Director and Principal Emeritus

Robert E. Denham

     66       Director

Wayne G. Pierson

     61       Director

Jay S. Wintrob

     55       Director

Todd E. Molz

     40       General Counsel, Managing Director and Secretary

B. James Ford

     43       Managing Director

Caleb S. Kramer

     42       Managing Director

 

172


Table of Contents

Howard S. Marks is our Chairman and a co-founder and has been a director since May 2007. Since our formation in 1995, Mr. Marks has been responsible for ensuring the firm’s adherence to its core investment philosophy, communicating closely with clients concerning products and strategies and managing the firm. From 1985 until 1995, Mr. Marks led the groups at The TCW Group, Inc. that were responsible for investments in distressed debt, high yield bonds and convertible securities. He was also Chief Investment Officer for domestic fixed income at TCW. Previously, Mr. Marks was with Citicorp Investment Management for 16 years, where from 1978 to 1985 he was Vice President and senior portfolio manager in charge of convertible and high yield securities. Between 1969 and 1978, he was an equity research analyst and, subsequently, Citicorp’s Director of Research. Mr. Marks holds a B.S.Ec. degree cum laude from the Wharton School of the University of Pennsylvania with a major in finance and an M.B.A. in accounting and marketing from Graduate School of Business of the University of Chicago, where he received the George Hay Brown Prize. He is a CFA® charterholder and a Chartered Investment Counselor. Mr. Marks serves on the Board of Trustees of the University of Pennsylvania and from 2000 to 2010 was Chairman of its Investment Board. With over 40 years of investment experience, Mr. Marks’s extensive expertise in our industry, his perceptive market insights and his importance to our client development bring considerable value to our board of directors and our overall business.

Bruce A. Karsh is our President and a co-founder and has been a director since May 2007. He serves as portfolio manager for our distressed debt funds. In addition, he oversees substantially all of our closed-end funds. Prior to co-founding us, Mr. Karsh was a Managing Director of TCW and the portfolio manager of the Special Credits Funds from 1988 until 1995. Before joining TCW, Mr. Karsh worked as Assistant to the Chairman of SunAmerica, Inc. Prior to that, he was an attorney with the law firm of O’Melveny & Myers. Before working at O’Melveny & Myers, Mr. Karsh clerked for the Honorable Anthony M. Kennedy, then of the U.S. Court of Appeals for the Ninth Circuit and presently Associate Justice of the U.S. Supreme Court. Mr. Karsh holds an A.B. degree in Economics summa cum laude from Duke University, where he was elected to Phi Beta Kappa. He went on to earn a J.D. from the University of Virginia School of Law, where he served as notes editor of the Virginia Law Review and was a member of the Order of the Coif. Mr. Karsh currently serves on the Board of Trustees of Duke University and is Chairman of its investment management subsidiary, DUMAC, LLC. Mr. Karsh currently serves on the boards of Charter Communications, Inc. and a number of privately held companies. He previously served on the boards of Furniture Brands International, KinderCare Learning Centers, Inc. and Littelfuse Inc. Mr. Karsh is highly respected as one of the leading portfolio managers in the area of distressed debt investing, one of our flagship investment strategies. Additionally, Mr. Karsh’s extensive leadership and management skills and his current and past service on boards of other public companies add significant value to our board of directors and our overall business.

John B. Frank is our Managing Principal, has been a director since May 2007 and works closely with Messrs. Marks and Karsh in managing our business. From July 2001 until early 2006, Mr. Frank was the General Counsel of Oaktree. Prior to joining Oaktree in July 2001, Mr. Frank was a partner of the Los Angeles law firm of Munger, Tolles & Olson LLP. While at that firm, Mr. Frank acted as principal lawyer in a number of notable merger and acquisition transactions; as primary outside counsel to a number of public and privately held corporations; and as special counsel to various boards of directors and special board committees. Prior to joining Munger, Tolles & Olson LLP in 1984, Mr. Frank served as a law clerk to the Honorable Frank M. Coffin of the U.S. Court of Appeals for the First Circuit. Prior to attending law school, Mr. Frank served as a Legislative Assistant to the Honorable Robert F. Drinan, Member of Congress. Mr. Frank holds a B.A. degree with honors in history from Wesleyan University and a J.D. magna cum laude from the University of Michigan Law School, where he was Managing Editor of the Michigan Law Review and a member of the Order of the Coif. He is a member of the State Bar of California, and while in private practice, was listed in Woodward & White’s Best Lawyers in America. Mr. Frank is a trustee of Wesleyan University, Polytechnic School and Good Samaritan Hospital of Los Angeles. Mr. Frank brings a deep knowledge of our business to our board of

 

173


Table of Contents

directors, as well as many years of experience as a corporate lawyer. Mr. Frank has broad responsibility for our business and his service on our board of directors will help ensure both that our board is well informed about our operations and that the board’s priorities are implemented.

David M. Kirchheimer has been our Chief Financial Officer and Chief Administrative Officer since our founding, a principal since 2002 and a director since May 2007. Prior to joining us in 1995, Mr. Kirchheimer was a Vice President and the Chief Administrative Officer of Ticketmaster Corporation, a leading ticket processing and distribution company. Previously he was Executive Vice President and Chief Financial Officer of Republic Pictures Corporation, a publicly held entertainment company. From 1979 to 1986, Mr. Kirchheimer was with Price Waterhouse in Los Angeles, most recently serving as a Senior Audit Manager. Mr. Kirchheimer graduated Phi Beta Kappa and summa cum laude with a B.A. degree in Economics from Colorado College and received an M.B.A. in Accounting and Finance from the Graduate School of Business of the University of Chicago. He is a Certified Public Accountant (inactive). Mr. Kirchheimer serves on the Board of Trustees of Huntington Memorial Hospital. As our Chief Financial and Administrative Officer, Mr. Kirchheimer has thorough knowledge of the day-to-day operations of our business. Additionally, his extensive experience in financial reporting, accounting and controls adds a valuable resource to our board of directors.

Kevin L. Clayton is a principal who is dedicated to developing and maintaining our key investor relationships and has been a director since May 2007. Mr. Clayton is also Supervising Principal of OCM Investments, LLC, Oaktree’s registered broker-dealer entity and member of FINRA. Mr. Clayton founded the Marketing and Client Services department at Oaktree in 1995 and managed the group until 2010. He spent five years in the marketing and client relations area at TCW before joining Oaktree in 1995. Mr. Clayton’s prior experience includes six years at Chrysler Corporation where he held a number of assignments in the U.S. Automotive Sales and Marketing Division. Mr. Clayton holds a B.A. degree from Lehigh University and an M.B.A. from Saint Joseph’s University in Philadelphia. He is a Corporate member of Lehigh’s Board of Trustees and chairs the University’s Advancement Committee. Mr. Clayton also serves on the Executive Committee of the Board of Trustees at Blair Academy and chairs the school’s Investment Committee. Mr. Clayton’s extensive experience and knowledge in developing and maintaining client relationships enhance the breadth of experiences of our board of directors.

Stephen A. Kaplan is a principal and the head of our control investing group and has been a director since May 2007. Mr. Kaplan has been with us since our inception in 1995. Mr. Kaplan began his career as an attorney at the law firm of Gibson, Dunn & Crutcher LLP from 1983 until 1993, rising to partner in charge of the East Coast insolvency practice of that firm. In 1993, he joined TCW to spearhead a new effort in investing for control of financially distressed companies. At TCW, Mr. Kaplan helped to establish TCW’s private equity strategy and acted as portfolio manager of an investment fund focused on control of distressed companies. At Oaktree, Mr. Kaplan has acted as portfolio manager or has overseen all of the Oaktree closed-end funds that have focused on control investing. Mr. Kaplan graduated with a B.S. in Political Science summa cum laude from the State University of New York at Stony Brook and a J.D. from the New York University School of Law. Mr. Kaplan presently serves on the boards of Genco Shipping and Trading Ltd. and Regal Entertainment Group. He has previously served on the boards of Alliance Healthcare Services, Inc. and General Maritime Corporation. In addition, he currently serves on the boards of numerous private companies. Mr. Kaplan is also a trustee of numerous nonprofit boards of directors, including the Jonsson Comprehensive Cancer Center Foundation and the New York University School of Law. Mr. Kaplan has over 17 years of experience making and managing control investments. His knowledge of the private equity markets and his experiences as a director of public companies broadens and diversifies the experiences of our board of directors. He is very familiar with board responsibilities, oversight and control.

 

174


Table of Contents

Larry W. Keele is a principal and a co-founder and has been a director since May 2007. Mr. Keele heads our convertible securities group. In addition to managing our U.S. convertible securities portfolios, he oversees our non-U.S. and high income convertible investments strategies. Earlier, he was a Managing Director of TCW in charge of the firm’s convertible value portfolios from 1986 until his departure to co-found us in 1995. Prior to joining TCW, Mr. Keele organized and managed the NationsBank Equity Income Fund, a commingled fund specializing in convertible securities and high yielding equities. He holds a B.B.A. in Finance from Tennessee Technological University and an M.B.A. in Finance from the University of South Carolina. Mr. Keele is a CFA® charterholder. With over 25 years of experience in investing and managing convertible securities, Mr. Keele has extensive experience in that asset class. As one of our co-founders, he is also closely familiar with our business. His investment background and insights to the convertible markets bring value to our board of directors and our business.

Sheldon M. Stone is a principal and a co-founder and has been a director since May 2007. Mr. Stone directs our high yield bond group. In addition to managing our U.S. high yield bond strategy, Mr. Stone oversees the European high yield bond, European senior loan, U.S. senior loans and mezzanine finance strategies. Before joining us, Mr. Stone established TCW’s high yield bond group with Mr. Marks in 1985 and headed it until leaving TCW to co-found Oaktree. Earlier, he worked with Mr. Marks at Citicorp from 1983 until 1985, where he performed credit analysis on high yield bonds. Mr. Stone worked at The Prudential Life Insurance Company as a Director of Corporate Finance from 1978 to 1983, managing fixed income portfolios and instructing analysts in credit analysis. Mr. Stone holds an A.B. from Bowdoin College and an M.B.A. in Accounting and Finance from Columbia University. Mr. Stone is a trustee of Bowdoin College and the Natural History Museum of Los Angeles County. In addition, he chairs the board of the California Community Foundation. With over 30 years of experience in the fixed income markets, Mr. Stone brings a wealth of knowledge. As one of our co-founders, he is also closely familiar with our business. His investment background and insights into the fixed income markets bring value to our board of directors and our business.

D. Richard Masson has been a director since May 2007. Prior to his retirement from Oaktree in 2009, Mr. Masson was a co-founder and principal of Oaktree, where he served as head of analysis of distressed debt strategy from 1995 to 2001 and as co-head of analysis from 2001 to 2009. Prior thereto, he was Managing Director of TCW and its affiliate, TCW Asset Management Company, and head of the Special Credits Analytical Group. Prior to joining TCW in 1988, Mr. Masson worked for three years at Houlihan, Lokey, Howard and Zukin, Inc., where he was responsible for the valuation and analysis of securities and businesses. Prior to Houlihan, Mr. Masson was a Senior Accountant with the Comprehensive Professional Services Group at Price Waterhouse in Los Angeles. Mr. Masson holds a B.S. in Business Administration from the University of California at Berkeley and an M.B.A. in Finance from the University of California at Los Angeles. He is a Certified Public Accountant (inactive). Mr. Masson’s extensive experience in distressed debt investing and his knowledge of our company brings value to our board of directors and our business.

Robert E. Denham has been a director since December 2007. Mr. Denham is a partner in the law firm of Munger, Tolles & Olson LLP, having rejoined the firm as a partner in 1998 to advise clients on strategic and financial issues, after serving as the Chairman and Chief Executive Officer of Salomon Inc. Mr. Denham joined Salomon in late August 1991 as General Counsel of Salomon and its subsidiary, Salomon Brothers, and became Chairman and CEO of Salomon in June 1992. Prior to joining Salomon, Mr. Denham had been at Munger, Tolles & Olson LLP for twenty years, including five years as managing partner. Mr. Denham graduated magna cum laude from the University of Texas, where he was elected to Phi Beta Kappa. He received a master’s degree in Government from Harvard University in 1968 and a J.D. from Harvard Law School in 1971, where he graduated magna cum laude and was a Case and Developments Editor of the Harvard Law Review. Mr. Denham is a member of the California, American and Los Angeles County Bar Associations. Mr. Denham serves on the board of

 

175


Table of Contents

directors of the John D. and Catherine T. MacArthur Foundation (Chairman) and the Russell Sage Foundation and is a trustee of the Good Samaritan Hospital of Los Angeles (Vice Chairman). He is also a public member of the Professional Ethics Executive Committee of the American Institute of Certified Public Accountants. Mr. Denham presently serves on the boards of the Chevron Corporation, Fomento Economico Mexicano, S.A. de CV (FEMSA), The New York Times and UGL Limited. Mr. Denham previously served on the board of Wesco Financial Corporation. Mr. Denham has served as a member of the board of directors of a number of publicly traded companies and, therefore, is experienced with board responsibilities, oversight and control which will benefit our board of directors and our business. Mr. Denham also provides a broader range of expertise on the board of directors given his background as a corporate lawyer and a former chief executive officer of a global financial services company.

Wayne G. Pierson has been a director since November 2007. Mr. Pierson is Chief Financial and Investment Officer of Meyer Memorial Trust, a member of the original consortium of seven longstanding Oaktree clients who became institutional investors in Oaktree in February, 2004. Mr. Pierson currently serves as President of Acorn Investors, LLC, an investor in OCGH. Prior to joining Meyer Memorial Trust, Mr. Pierson served as Treasurer of Gregory Affiliates from 1980 until 1982. From 1973 until 1980, he served as an audit supervisor with Ernst & Young. Mr. Pierson initiated and continues to conduct a comprehensive investment survey for the Foundation Financial Officers Group, representing more than 150 foundations with assets in excess of $200 billion. He serves on a number of private equity fund advisory boards and is a trustee for several private trusts. Mr. Pierson received a B.S. in Business Administration cum laude from California State University, Northridge and is a Certified Public Accountant and CFA charterholder. Mr. Pierson’s investment and finance expertise and his familiarity with our company add value to our board of directors and to our business.

Jay S. Wintrob has been a director since September 2011. Mr. Wintrob has served as President and Chief Executive Officer of SunAmerica Financial Group, the U.S. based life and retirement services businesses of American International Group, Inc., or AIG, and Executive Vice President of Domestic Life and Retirement Services of AIG since 2009. Mr. Wintrob was Executive Vice President of Retirement Services of AIG from 2002 to 2009 and also served as a director of AIG from 1999 to 2004. Mr. Wintrob joined SunAmerica Inc. in 1987 as Assistant to the Chairman, was elected Senior Vice President in 1989, Executive Vice President in 1991 and Vice Chairman in 1995. Mr. Wintrob also served as President of SunAmerica Investments, Inc., overseeing the company’s invested asset portfolio, from 1994 through 2000. Following AIG’s acquisition of SunAmerica, Mr. Wintrob served as Vice Chairman of AIG Retirement Services, Inc. (now known as SAFG Retirement Services, Inc.) from 1998 to 2005, Chief Operating Officer from 1998 to 2001 and has served as President since 2000 and Chief Executive Officer since 2001. Prior to joining SunAmerica, Mr. Wintrob was an associate with the law firm of O’Melveny & Myers. Mr. Wintrob received a B.A. in Political Science from the University of California at Berkeley and a J.D. from the Boalt Hall School of Law at the University of California at Berkeley. Mr. Wintrob serves on the CEO Steering Committee on Retirement and Financial Security of the American Council of Life Insurers. He is a board member of several non-profit organizations, including The Broad Foundations, Cedars-Sinai Medical Center, The J. Paul Getty Trust and the Skirball Cultural Center. Mr. Wintrob’s investment and finance expertise and his service as chief executive officer of one of the largest life insurance and retirement services organizations in the United States add value to our board of directors and to our business.

Todd E. Molz is our general counsel and a Managing Director. Mr. Molz manages all aspects of our legal activities, including fund formation, acquisitions and other special projects. Prior to joining Oaktree in March 2006, Mr. Molz was a partner of the Los Angeles law firm of Munger, Tolles & Olson LLP, where his practice focused on tax and structuring aspects of complex and novel business transactions. Prior to joining Munger, Tolles & Olson LLP, Mr. Molz served as a law clerk to the Honorable Alfred T. Goodwin of the

 

176


Table of Contents

United States Court of Appeals for the Ninth Circuit. Mr. Molz received a B.A. in Political Science cum laude from Middlebury College and a J.D. with honors from the University of Chicago. While at Chicago, Mr. Molz served on the Law Review, received the John M. Olin Student Fellowship and was a member of the Order of the Coif. Mr. Molz serves on the Board of Trustees of the Children’s Hospital of Los Angeles.

B. James Ford is a Managing Director and co-portfolio manager of our global principal investments strategy. Since joining Oaktree in 1996, Mr. Ford has been involved in sourcing and executing a number of the firm’s most significant investments and led the group’s efforts in media and energy sectors prior to being named a portfolio manager in 2006. Mr. Ford serves on the board of directors of Crimson Exploration, Inc., Exco Resources, Inc. and numerous private companies. Prior to joining Oaktree, Mr. Ford worked at McKinsey & Co. and was an analyst in the investment banking division of PaineWebber Incorporated. Mr. Ford earned a BA in Economics from University of California at Los Angeles and an MBA from the Stanford University Graduate School of Business. Mr. Ford also serves as an active member of the Children’s Bureau Board of Directors and as trustee of the Stanford Graduate School of Business Trust.

Caleb S. Kramer is a Managing Director and the portfolio manager of our European principal investments strategy. Prior to joining Oaktree in 2000, Mr. Kramer co-founded Seneca Capital Partners LLC, a private equity investment firm. From 1994 to 1996, Mr. Kramer was employed by Archon Capital Partners, an investment firm. Prior to 1994, Mr. Kramer was a mergers and acquisitions associate at Dillon Read and Co. Inc. and an analyst at Merrill Lynch and Co. Inc. Mr. Kramer received a B.A. in Economics from the University of Virginia.

There are no family relationships among any of our executive officers and directors.

Board Structure

Composition of Our Board of Directors After This Offering

Our operating agreement establishes a board of directors responsible for the oversight of our business and operations. So long as the Oaktree control condition is satisfied, the number of directors that comprise our board of directors is determined from time to time by our manager. Upon the consummation of this offering, our board of directors will consist of Messrs. Marks, Karsh, Frank, Kirchheimer, Clayton, Kaplan, Keele, Stone, Masson, Denham, Pierson and Wintrob (for a total of 12 directors). Actions by our board of directors must be taken with the approval of a majority of its members. So long as the Oaktree control condition is satisfied, our manager is entitled to designate all the members of our board of directors.

Control of Oaktree Capital Group Holdings GP, LLC

Oaktree Capital Group Holdings GP, LLC acts as our manager and is the general partner of OCGH, which owns 100% of our outstanding Class B units. Under its operating agreement, Oaktree Capital Group Holdings GP, LLC is managed by an executive committee that is comprised of our eight principals. In general, the executive committee seeks to act by consensus or, absent a consensus, by a vote of a majority of the voting percentage of the executive committee members (or such higher threshold as may be determined from time to time by the executive committee). The executive committee also, from time to time, delegates to one or more of its members or to other persons such authority and duties as the executive committee may deem advisable. Oaktree Capital Group Holdings GP, LLC has agreed that the admission of any member who is not a principal is prohibited.

The voting percentage of each member of the executive committee is equal to the fraction, expressed as a percentage, the numerator of which is his percentage interest in OCGH and the denominator of which is the aggregate percentage interest of all of the executive committee members in OCGH. Accordingly, members with larger economic stakes in the Oaktree Operating Group

 

177


Table of Contents

(including Messrs. Marks, Karsh and Stone) are able to exercise greater voting power than members with smaller economic stakes on any matter submitted to the executive committee for a vote. The combined voting percentages of Messrs. Marks and Karsh by themselves are sufficient, for the foreseeable future, to constitute a majority of the voting percentage of the executive committee members.

Controlled Company Exemption

Under the NYSE rules, a company of which more than 50% of the voting power is held by an individual, group or another company is a “controlled company” and may elect not to comply with certain NYSE corporate governance standards. After completion of this offering, the principals will continue to represent more than 50% of our voting power, and we will therefore be a “controlled company.” As a result, we will elect not to comply with certain NYSE corporate governance standards, including the following:

 

  Ÿ  

the requirement that a majority of the board of directors consist of independent directors;

 

  Ÿ  

the requirement to have a compensation committee that is composed entirely of independent directors with a written charter addressing the committee’s purpose and responsibilities;

 

  Ÿ  

the requirement to have a nominating/corporate governance committee that is composed entirely of independent directors with a written charter addressing the committee’s purpose and responsibilities; and

 

  Ÿ  

the requirement for an annual performance evaluation of the compensation and nominating/corporate governance committees.

In addition to the above, we will not be required to hold annual meetings of our unitholders. Accordingly, you will not have the same protections afforded to shareholders of companies that are subject to all of the NYSE corporate governance requirements.

Audit Committee

The purpose of the audit committee will be to assist our board of directors in overseeing and monitoring the quality and integrity of our financial statements, our compliance with legal and regulatory requirements, the performance of our internal audit function and our independent registered public accounting firm’s qualifications, independence and performance. Our audit committee will be comprised of Messrs. Denham, Masson and Wintrob upon the completion of this offering. Our board of directors has determined that Mr. Wintrob meets the requirements for independence under Rule 10A-3 promulgated under the Exchange Act and the NYSE rules. The SEC rules and the NYSE rules require us to have one independent audit committee member upon the listing of our Class A units on the NYSE, a majority of independent audit committee members within 90 days of the effective date of the registration statement and all independent audit committee members within one year of the effective date of the registration statement. All members of our audit committee will meet the requirements for financial literacy under applicable NYSE rules. Our board of directors has determined that each of Messrs. Denham and Wintrob is an “audit committee financial expert” within the meaning of Item 407(d)(5) of Regulation S-K and has “accounting or related financial management expertise” under applicable NYSE rules. Our audit committee will operate under a written charter that will satisfy the applicable requirements of the SEC rules and the NYSE rules.

Executive Committee

Our board of directors will establish an executive committee that will act, when necessary, in place of our full board of directors during intervals between meetings of our board of directors. The executive committee will consist of Messrs. Marks, Karsh and Frank.

 

178


Table of Contents

Lack of Compensation Committee Interlocks and Insider Participation

Because we are a “controlled company” within the meaning of the NYSE corporate governance standards, we do not have a compensation committee. Messrs. Marks, Karsh and Frank have historically made all final determinations regarding executive officer compensation. Our board of directors has determined that maintaining our existing compensation practices as closely as possible is desirable and intends that these practices will continue. Accordingly, our board of directors does not intend to establish a compensation committee. For a description of certain transactions involving us and our directors and executive officers, see “Certain Relationships and Related Party Transactions.”

Executive Compensation

Compensation Discussion and Analysis

Overview of Compensation Philosophy and Program

Our fundamental philosophy in compensating our key personnel has always been, and, following this offering, will continue to be, to align their interests with the interests of our clients and unitholders. The alignment of interests is a defining characteristic of our business and one that we believe best optimizes long-term sustainable value. None of our named executive officers, or NEOs, receives any salary or bonus (although, as discussed in greater detail under “—Asset Based Management Fees” below, in 2012 we began to pay Stephen A. Kaplan a fixed dollar amount as compensation in connection with the transition of his responsibilities as head of our global principal investments strategy). Most of our founding principals, including our Chairman, receive no compensation and receive only distributions on the OCGH units they have held since our inception. The remaining NEOs are compensated through a combination of equity grants, equity distributions and profit and/or fee sharing.

We intend to continue our historical compensation practices following this offering, although we anticipate that in the future we may find it appropriate to provide compensation to our founding principals in addition to their equity distributions. Nonetheless, we expect that the substantial majority of their compensation as a whole will continue to come from their indirect ownership of the Oaktree Operating Group for the foreseeable future.

In connection with this offering, we determined that our NEOs consisted of the following individuals: (i) Bruce A. Karsh, our President; (ii) David M. Kirchheimer, our Chief Financial Officer and Chief Administrative Officer; (iii) John B. Frank, our Managing Principal; (iv) Stephen A. Kaplan, who co-manages our global principal investments strategy; and (v) Caleb S. Kramer, who manages our European principal investments strategy. Our Chairman, Howard S. Marks, and two other founding principals, Sheldon M. Stone and Larry W. Keele, are not among our NEOs because none of them receives any compensation and each receives only distributions in respect of their OCGH units.

Compensation Elements for Named Executive Officers

As noted above, our NEOs are compensated primarily or exclusively through a combination of equity grants and profit and fee sharing. The core arrangements pursuant to which each of our NEOs is compensated have been in effect for a number of years. Rather than pay base salaries and annual bonuses that would require us to adjust compensation each year in response to short-term factors, our NEOs’ compensation arrangements were designed as long-term arrangements that are structured to align our NEOs’ interests with the interests of the company and our clients, incentivize and reward long-term performance, and reduce the need for recurring and potentially distracting compensation negotiations.

Generally speaking, we do not review our NEOs’ compensation arrangements on an annual basis. To the extent that an NEO’s compensation is modified, such decisions are based upon

 

179


Table of Contents

Messrs. Marks’s and Karsh’s, or Mr. Frank’s, as applicable, subjective assessment of a multitude of factors, including the scope and complexity of the NEO’s responsibilities, the NEO’s individual performance, the alignment of interests between the NEO and our clients and unitholders, and the NEO’s historic and anticipated contributions to our business results and financial performance. None of the factors considered by Messrs. Marks and Karsh, or Mr. Frank, as applicable, is assigned any particular weighting in determining the amount of compensation to award. With respect to 2011, the only compensation decisions made with respect to any of our NEOs was the grant of OCGH units to Messrs. Frank and Kirchheimer and the grant of a combination of OGCH units and phantom units (which are economically equivalent to OGCH units) to Mr. Kramer, as discussed below.

What We Reward and Why We Pay Each Pay Element

The compensation packages for our NEOs are intended to align their interests with our clients and unitholders, reward risk mitigation and sustained financial and operational performance and to motivate these individuals to remain with us for long and productive careers. Our compensation arrangements are intended to attract, retain and motivate individuals of the highest level of quality and effectiveness. We are focused on rewarding the types of sustained, longer-term performance that provides attractive risk-adjusted returns for clients and increases long-term unitholder value.

Our NEOs do not receive any salary or participate in an annual cash bonus plan. Instead, our compensation structure enables our NEOs to receive remuneration via distributions on their indirect ownership of the Oaktree Operating Group and from various profit or fee sharing arrangements. Allowing our NEOs to participate in profit or fee sharing arrangements enables us to align their interests with those of our unitholders and clients, eliminating the need to pay salaries and discretionary bonuses that do not consistently correlate to our profitability, creating a comprehensive approach to compensation for our NEOs and encouraging long-term retention. The indirect ownership of the Oaktree Operating Group by our NEOs results in distributions to our NEOs that are by design performance-based since all of the distributions are determined based on our profits and in respect of the officers’ allocated shares of the carried interest or incentive fees payable in respect of our investment funds. Equity grants under the 2007 Plan, the 2011 Plan and the Phantom Equity Plan further align the interests of our NEOs with those of our unitholders.

A portion of the compensation earned by Messrs. Karsh, Kaplan and Kramer consists of carried interests, which they each received as a member of the portfolio management team for the funds in which they serve as the portfolio manager. Mr. Frank receives a share of the carried interest from our largest closed-end strategy, distressed debt, both in recognition of his historic contributions to the management of some of the strategy’s investments and in lieu of other compensation, such as a greater profit sharing percentage or additional OCGH units. In addition, a significant portion of the compensation earned by Messrs. Kaplan and Kramer has consisted of their share of the management fees paid by the funds for which they serve as portfolio manager, although as discussed under “—Asset Based Management Fees” below, beginning in 2012, Mr. Kaplan no longer shares in the management fees paid by the funds he co-manages.

Indirect Ownership of the Oaktree Operating Group

All of our executive officers, including our NEOs, have significant indirect equity stakes in the Oaktree Operating Group through their holdings of OCGH units, which we believe provide a long-term incentive to improve the value of our business without creating undue risk. This ownership entitles our NEOs to a portion of the aggregate earnings of the Oaktree Operating Group, and allows our NEOs to realize appreciation in the value of our units through their ability to exchange OCGH units for Class A units and then sell such units. For purposes of our financial statements, we treat distributions paid on the Oaktree Operating Group units as distributions on equity rather than as compensation, and

 

180


Table of Contents

therefore these payments are not reflected in the Summary Compensation Table below. As described under “Certain Relationships and Related Party Transactions—Exchange Agreement,” subject to certain restrictions, each OCGH unitholder will have the right to exchange his or her vested OCGH units into, at the option of our board of directors, Class A units, an equivalent amount of cash based on then-prevailing market prices, other consideration of equal value or any combination of the foregoing pursuant to the terms of an exchange agreement following the expiration of any applicable lock-up period.

The OCGH units held by our NEOs at the time of the May 2007 Restructuring vested in 20% increments on January 2 of the five succeeding years, with the last 20% increment having vested on January 2, 2012. Each tranche of vested units is subject to a lock-up that expires on July 10 of the year in which the tranche vests. OCGH has the right to waive such lock-up periods in its discretion at any time.

Our NEOs will forfeit all unvested units in OCGH upon their departure from Oaktree for any reason unless the departure is due to death or disability, in which case all unvested units automatically vest in full, or if the forfeiture requirement is waived by us. All of our NEOs are subject to transfer restrictions in respect of their OCGH units by virtue of the fact that each of our NEOs must obtain board approval to exchange their OCGH units for Class A units, which may be sold, or the equivalent amount of cash as discussed above.

As of December 31, 2011, our NEOs each held the following number of OCGH units and Class C units:

 

Name

   Number of OCGH
Units
     Number of
Class C  Units (1)
     Total Number of
Units
     Percentage of Beneficial
Ownership of
Oaktree Operating
Group
 

Bruce A. Karsh

     23,562,546         1,826         23,564,372         15.87

David M. Kirchheimer

     1,761,575         136         1,761,711         1.19

John B. Frank

     2,525,420         185         2,525,605         1.70

Stephen A. Kaplan

     2,280,292         181         2,280,473         1.54

Caleb S. Kramer

     1,001,021         79         1,001,100         0.67

 

(1) Prior to the completion of this offering, all outstanding Class C units will be converted into Class A units on a one-for-one basis.

Following the May 2007 Restructuring, the OCGH unitholders’ interests in OCGH continued to take into account any disproportionate sharing in historical incentive income in accordance with the terms of the OCGH limited partnership agreement that were in effect prior to the May 2007 Restructuring. As a result, distributions to the OCGH unitholders by OCGH that are attributable to historical incentive income are not made pro rata in proportion to the OCGH unitholders’ interest in OCGH units but instead will be adjusted to account for the disproportionate sharing of historical incentive income.

Equity Grants

Our board of directors and the general partner of OCGH adopted the 2007 Plan as part of the May 2007 Restructuring (see “—2007 Plan” below). All future grants of equity-based awards to be made to our NEOs will be made pursuant to the terms and conditions of this plan, the 2011 Plan (see “—2011 Equity Incentive Plan” below) or any successor thereto. For the last five years or so, Mr. Frank has made all final recommendations regarding grants of equity-based awards to our NEOs (other than to himself), based on his subjective assessment of such factors as he deems appropriate, such as the

 

181


Table of Contents

NEO’s individual contribution, importance to our business and the performance of the group which the NEO directs. In making his assessments, he solicits the advice and input of Messrs. Marks and Karsh. Messrs. Marks and Karsh determine the amount of equity-based awards, if any, to be granted to Mr. Frank in their discretion, based upon their subjective assessment of Mr. Frank’s past and anticipated contribution to the success of our business, the scope and complexity of his responsibilities, his current equity ownership, his existing overall compensation and such other factors as they deem appropriate. All equity-based awards were formally granted either by our board of directors or by a committee composed of Messrs. Marks, Karsh and Frank. Following this offering, Mr. Frank will recommend grants to the board, subject to the input and advice of Messrs. Marks and Karsh, and our entire board will serve as the Committee under the 2011 Plan for purposes of making all future grants of equity-based incentive awards to our executive officers.

We have historically made equity grants in each January. On January 1, 2011, Mr. Frank received a restricted unit award of 100,000 OCGH units, and Mr. Kirchheimer received a restricted unit award of 25,000 OCGH units. The 2011 grants vest in equal increments on each of the first ten anniversaries of grant, beginning on January 1, 2012 (with the last tranche vesting on January 1, 2021), subject to accelerated vesting upon death or disability. In addition, Mr. Kramer was awarded 7,500 OCGH units on January 31, 2011 and 67,500 phantom units under the Phantom Equity Plan of Oaktree Capital Group, LLC and its affiliates on March 31, 2011. None of our other NEOs was granted OCGH units or phantom units in 2011.

The phantom units provide for cash payments to the phantom unitholder in the same amounts and at the same times as payments are made in respect of actual OCGH Units granted under the 2007 Plan. As we did for all grants made in 2011 to our executives located in the United Kingdom, we gave Mr. Kramer a choice between receiving actual OCGH units, phantom units or a mix of the two in light of a potential change in form of our United Kingdom entity and associated individual tax consequences. At the time of the 2011 grants, we were considering changing our United Kingdom entity from a limited corporation to a limited liability partnership, which could have changed the UK tax treatment of the grant of actual OCGH units. As a result, we offered to make all or any part of the 2011 award in phantom units. The OCGH units granted to Mr. Kramer, which was the first tenth of the combined phantom unit/OCGH unit grant for Mr. Kramer, vested entirely on January 1, 2012. Mr. Kramer’s phantom units would have vested in nine equal increments beginning on January 1, 2013. With respect to either the phantom units or the OCGH units, vesting can accelerate upon death or disability. In connection with the completion of the conversion of our United Kingdom entity to a limited liability partnership in 2011, Mr. Kramer agreed with us to have his unvested phantom units cancelled on December 31, 2011, and on January 19, 2012, we granted Mr. Kramer 67,500 OCGH units with the same vesting conditions as applied to Mr. Kramer’s unvested phantom units.

On January 19, 2012, we granted 100,000 OCGH units to Mr. Frank and 25,000 OCGH units to Mr. Kirchheimer. The foregoing equity grants will vest ratably over ten years, beginning on March 1, 2013. In addition, we made two equity awards to Mr. Kramer on January 19, 2012, as follows: (1) a grant of 150,697 OCGH units, which will vest ratably over five years, beginning on November 11, 2012, and (2) a separate grant of 58,605 OCGH units, which will vest ratably over ten years, beginning on November 11, 2012. With respect to each of the foregoing equity grants, vesting can accelerate on death or disability.

In assessing equity grants to our personnel, including our NEOs, Mr. Frank does not employ any formulaic approach or utilize compensation consultants. Instead, Mr. Frank subjectively assesses factors such as the scope and impact of the person’s role, his or her historic and anticipated future contribution to the company’s long term success, the person’s historic compensation (including equity grants) and overall level of compensation relative to other personnel, and the vesting periods

 

182


Table of Contents

associated with the equity grants. Mr. Frank does not weigh these factors in any particular way; rather, he uses his subjective judgment to determine the size of the OCGH unit (or OCGH and phantom unit) grant. With respect to the equity grants for Messrs. Kramer and Kirchheimer in 2011 and 2012, Mr. Frank considered the factors described above and, with respect to Mr. Kramer, took into account the increasing importance of the European principal investments strategy Mr. Kramer heads. For Mr. Frank’s 2011 and 2012 equity grants, Messrs. Marks and Karsh similarly subjectively assessed the scope and impact of Mr. Frank’s role, his historic and anticipated future contribution to the company, his historic compensation (including equity grants) and his overall compensation, as compared to other senior executives. In particular, Messrs. Marks and Karsh considered the scope of Mr. Frank’s responsibilities as our Managing Principal, the increase in those responsibilities resulting from the growth in the breadth and complexity of our operations, and the additional responsibilities relating to preparing us for this offering and managing a public company following this offering. In each case, no particular weight was assigned to any of the factors considered. In addition to the factors described above, we granted the two above-described awards to Mr. Kramer in recognition of Mr. Kramer’s agreement to reduce the asset-based management fees he would otherwise receive in respect of the funds he manages.

Components of Other Compensation

As described above, our NEOs’ compensation arrangements were designed as long-term arrangements that are structured to align our NEOs’ interests with the interests of our company and our clients, incentivize and reward long-term performance and reduce the need for recurring and potentially distracting compensation negotiations. We agree to pay our NEOs a certain percentage of different revenues or profits, generally focused more on our overall profitability in the case of Messrs. Karsh, Frank and Kirchheimer, and more on particular strategies we manage in the case of Messrs. Karsh, Kaplan and Kramer, although in the case of Mr. Frank, a meaningful portion of his compensation in a given year may relate to incentive income generated by our distressed debt funds, and in the case of all of our NEOs, their equity ownership represents a very substantial portion of their participation in the economics of our business. We attached little weight to the mix of compensation in any particular year as we focus on the long-term nature of our business and compensation arrangements. Several years ago, Messrs. Marks and Karsh set the percentages of profit sharing, incentive income and management fee income for our NEOs. When doing so, they considered a variety of factors, including the projected amount of profit sharing, incentive income and management fee income each NEO would receive relative to the other applicable compensation components.

Profit Sharing Arrangements

Each of Messrs. Frank and Kirchheimer is entitled to receive a quarterly profit sharing payment based on the annual GAAP net income of the Oaktree Operating Group with adjustments (1) eliminating the compensation expense relating to equity granted on or before the 2007 Private Offering, (2) representing a 50% reduction to the compensation expense relating to all other equity grants and (3) for certain other minor items. Profit sharing payments made in respect of a fiscal year are subject to a true-up or true-down after the close of the fiscal year to reflect actual profits for the year. This profit sharing arrangement will terminate upon the termination of the employment of Messrs. Frank and Kirchheimer, respectively, for any reason. When Messrs. Frank and Kirchheimer became principals of our business in 2002, no principal had ever received a fixed salary and bonus, and Messrs. Marks and Karsh concluded annual discussion of bonuses would be contrary to the nature of the status of Messrs. Frank and Kirchheimer as principals. Instead, they determined an appropriate profit sharing percentage for Messrs. Frank and Kirchheimer based in part on the compensation they would have received had they remained employees compensated at the most senior level, taking into account that this profit sharing arrangement was 100% at risk and tied their compensation directly to the overall profitability of our business. Messrs. Kirchheimer and Frank’s profit sharing arrangement

dates back to the beginning of 2003, when it was determined that compensating them by reference to

 

183


Table of Contents

our profits would be preferable than continuing to afford them salary and bonus or granting them equity sufficient to generate a comparable cash flow. Their profit sharing percentages were increased in 2009 to reflect the growth in their responsibilities since 2003. Since Messrs. Kirchheimer and Frank are responsible for the day to day operations of our business and for managing our overall business, the profit sharing arrangements motivate them by tying their compensation to the success of our overall business. The amounts paid to Messrs. Frank and Kirchheimer as annual profits participation interests are set forth under “All Other Compensation” in the Summary Compensation Table below.

Carried Interest or Incentive Income

As noted above, Messrs. Karsh, Frank, Kaplan and Kramer (like many of our investment professionals) have the right to receive a portion of the incentive income generated by our funds through their participation interests in the carry pools generated by the general partners of these funds. The carry pools are the participation interests in these funds set aside for the general partners of the funds, which in turn grant a portion of such interests to our NEOs and other executives. Each of Messrs. Karsh and Frank receives a share of the incentive income we receive with respect to certain of our distressed debt funds, and each of Messrs. Kaplan and Kramer receives a share of the incentive income we receive from our control investing funds. We first awarded Mr. Karsh an interest relating to the incentive income of our distressed debt funds commencing with our fund, OCM Opportunities Fund VII, L.P., and have awarded him an interest in each such fund since then. His percentage is determined by a formula that takes into account his indirect interest through his equity ownership and will increase as his equity ownership decreases, subject to a cap. The carry pools (and Messrs. Karsh, Frank, Kaplan and Kramer’s participation therein) are referred to as our “Carry Plans.” Under the terms of our closed-end funds, we (and our employees who share in our carried interest) are generally not entitled to carried interest distributions (other than tax distributions) until the investors in our funds have received a return of all contributed capital plus an 8% preferred return. Because the aggregate amount of carried interest payable through our Carry Plans is directly tied to the realized performance of the funds, we believe this fosters a strong alignment of interests among the investors in those funds and Messrs. Karsh, Frank, Kaplan and Kramer, and therefore benefits both those investors and our unitholders.

Participation in carried interest is a primary means of compensating and motivating many of our investment professionals. We believe such participation is one of the most effective ways to align the interests of our investment professionals with our clients and unitholders. Mr. Frank, or Messrs. Marks and Karsh, as applicable, determine the amount of incentive income to grant in respect of a given fund based on our historical arrangements with the NEO and our estimation of the NEO’s current and projected role in the investment activities of the particular fund. In making these determinations, we consider a multitude of factors, including the NEO’s role in raising the particular fund, sourcing and evaluating potential investment opportunities for the fund, managing and monitoring existing investments within the fund, running the larger investment strategy and managing the investment and other professionals involved in the fund’s activities. None of these factors is assigned a particular weighting in determining the amount of carried interest to grant to a particular NEO. We expect to continue to use participation in carried interest as a cornerstone of compensation for our investment professionals who manage closed-end funds. Grants of participation interests in incentive income for our closed-end funds are made in each specific fund and are subject to vesting, which typically runs over five years, subject to acceleration for death, disability or termination without cause. Vesting serves as an employment retention mechanism and thereby enhances the alignment of interests between a participant and us. We believe that vesting of participation in incentive income motivates participants to remain in our employ over the long term. For purposes of our financial statements, we treat the income allocated to all of our personnel who have participation interests in the incentive income generated by

our funds as compensation and the allocations of incentive income earned by Messrs. Karsh, Frank,

 

184


Table of Contents

Kaplan and Kramer in respect of fiscal year 2011 are accordingly set forth under “All Other Compensation” in the Summary Compensation Table below, even though they may not have received such amounts in cash.

Asset Based Management Fees

While all of our NEOs share indirectly in our management fees through their ownership of OCGH units, each of Messrs. Kaplan and Kramer also has historically received a direct share of the management fees paid by the control investing funds for which he serves as portfolio manager. During their investment periods, these funds pay a management fee based on a percentage of limited partners’ capital commitments. Thereafter, the management fee is based on the lesser of a percentage of the portion of limited partners’ capital contributions that has been invested and not returned to such limited partners and the cost basis of the assets remaining in the fund. The amount paid to Messrs. Kaplan and Kramer as distributions of asset-based management fees is set forth under “All Other Compensation” in the Summary Compensation Table and is determined by reference to sharing percentages we negotiated with Messrs. Kaplan and Kramer some years ago, taking into account Messrs. Kaplan and Kramer’s roles in fundraising, sourcing and evaluating potential investment opportunities, managing and monitoring existing investments and managing the strategy and its investment and other professionals, with none of these factors having any particular weighting.

Mr. Kaplan has begun the process of transitioning his responsibilities as head of our global principal investments strategy to others within the group as a part of an orderly succession process. In connection with Mr. Kaplan’s ongoing transition, beginning in 2012, Mr. Kaplan will no longer receive a fixed direct share of asset-based management fees. Instead, Mr. Kaplan will receive four quarterly payments in 2012 totaling $9,000,000 in the aggregate. We determined the $9,000,000 amount by estimating the fixed management fees Mr. Kaplan would have otherwise earned in 2012, and reduced that amount by 25% to account for the gradual transitioning of Mr. Kaplan’s responsibilities to others. No set amount has been determined with respect to Mr. Kaplan’s compensation after 2012, although we expect it will continue to decrease. Mr. Kaplan continues to fulfill his responsibilities as a portfolio manager of many of our control investing funds and expects to continue to be a member of our global principal investments group following the transition of his current responsibilities.

Other Benefits

We provide an annual cost of living adjustment to Mr. Kramer to compensate him for the additional costs he incurs by being stationed in London with his family. We also cover the cost of travel for Mr. Kramer and his family from the United Kingdom to the United States to have leave at home. We agreed to provide this personal benefit in order to encourage Mr. Kramer to relocate to London and believe that it has contributed to the success of that arrangement. We provide minimal other perquisites to our executives and such perquisites form an insignificant element of our total compensation structure.

Determination of Executive Compensation

Except in the case of the grants of OCGH units to Mr. Frank as discussed above under “—Equity Grants,” the compensation of our senior professionals is determined by the relevant portfolio manager or department head and by Mr. Frank, our Managing Principal. Mr. Frank, with the input of Messrs. Marks and Karsh, makes the final decisions in his discretion, based on his subjective assessment of what will best advance the interests of our company, but our compensation process is a collaborative and iterative effort. Our process is intended to appropriately reward and incentivize our executives so as to secure their loyalty and motivate them to devote their best efforts to the interests of our clients and unitholders. Our process is not formulaic. Rather, we seek to take into account a range of largely subjective factors relating to the individual’s historic and projected contribution to the success of our business. The particular factors deemed most relevant to any particular compensation decision vary

 

185


Table of Contents

widely depending upon individual circumstance, but typically include consideration of the individual’s work ethic, expertise, judgment, reputation, seniority, willingness and ability to work as part of a team and overall effectiveness. None of these factors is assigned any particular weight in making any compensation decisions. The only compensation decisions that were made with respect to any of our NEOs in 2011 are equity grants made to Messrs. Frank, Kirchheimer and Kramer. These grants, and the subjective decision making process used to determine the size of these grants, are discussed above under “—Equity Grants.”

Risk Analysis of Our Compensation Programs

We strive to invest in a risk-controlled fashion and seek to ensure that our compensation policies are consistent with that approach and discourage the incurrence of undue risk. Thus, we emphasize both the grant of equity and—for senior investment professionals in our closed-end funds—carried interest subject to multi-year vesting as key forms of compensation, particularly as employees become more senior in the organization and assume more leadership. We believe this policy encourages long-term thinking, fosters a collaborative culture and reduces any incentive to accept excessive risk in a search for short-term gain. With respect to participation in our incentive income, our closed-end funds generally distribute incentive income only after we have returned all capital plus a preferred return to our investors, meaning that in analyzing investments and making investment decisions, our investment professionals are motivated to take a long-term view of their investments, given that short-term results typically do not affect their compensation. Importantly, the amount of incentive income paid to these investment professionals is determined by the performance of the fund as a whole, rather than specific investments, meaning that they have a material interest in every investment. This approach discourages excessive risk taking, given that even a hugely successful investment will result in incentive compensation payments only if the overall performance of the fund exceeds the requisite hurdle.

Tax and Accounting Considerations

Beginning on May 25, 2007, we began accounting for share-based payments (i.e., OCGH units issued at the time of the May 2007 Restructuring and equity-based awards granted under our 2007 Plan) in accordance with Accounting Standards Codification Topic 718.

 

186


Table of Contents

Summary Compensation Table for 2011

The following table provides summary information concerning the compensation of our president, our chief financial officer and each of our three other most highly compensated employees who served as executive officers at December 31, 2011, for services rendered to us during fiscal years 2011 and 2010.

The distributions our NEOs receive in respect of their indirect ownership of the Oaktree Operating Group are based on their respective holdings of OCGH units and are not reflected as cash compensation in the table below:

 

Name and Principal
Position

  Year     Salary ($)
(1)
    Bonus
($) (1)
    Stock
Awards

($) (2)
    Non-Equity
Incentive Plan
Compensation
($)
    All Other
Compensation
($) (3), (4)
    Total
($)
 

Bruce A. Karsh,

President

    2011      $         —       $         —       $ —       $         —       $ 4,125,747      $ 4,125,747   
    2010      $ —        $ —        $ —        $ —        $ 8,254,547      $ 8,254,547   

David M. Kirchheimer,

Chief Financial Officer and Chief Administrative Officer

    2011      $ —        $ —        $ 621,250      $ —        $ 4,798,723      $ 5,419,973   
    2010      $ —        $ —        $ 582,000      $ —        $ 7,303,995      $ 7,885,995   

John B. Frank,

Managing Principal

    2011      $ —        $ —        $ 2,485,000      $ —        $ 10,955,587      $ 13,440,587   
    2010      $ —        $ —        $ 2,328,000      $ —        $ 14,819,956      $ 17,147,956   

Stephen A. Kaplan,

Principal

    2011      $ —        $ —        $ —        $ —        $ 20,708,321      $ 20,708,321   
    2010      $ —        $ —        $ —        $ —        $ 22,031,295      $ 22,031,295   

Caleb S. Kramer,

Managing Director

    2011      $ —        $ —        $ 2,182,725      $ —        $ 16,780,115      $ 18,962,840   
    2010      $ —        $ —        $ —        $ —        $ 15,185,125      $ 15,185,125   

 

(1) We do not pay salaries or bonus to our NEOs (although, as discussed under “—Asset Based Management Fees” above, in 2012 we began to pay Mr. Kaplan a fixed dollar amount as compensation in connection with his transition from his role as one of our portfolio managers).
(2) The reference to “stock” in this table refers to units in OCGH and phantom units of OCGH. The grant date fair value of the units received by our NEOs during the 2011 and 2010 fiscal years is reflected in the “Stock Awards” column in the Summary Compensation Table because we must account for such units as compensation expense for financial statement reporting purposes. As part of the May 2007 Restructuring, our NEOs exchanged their interests in OCM for units in OCGH. We recognize expense for financial statement reporting purposes in respect of the unvested units in OCGH received by our NEOs on the basis of the value of those units at the time of the grant pursuant to Financial Accounting Standards Board Accounting Codification (ASC) Topic 718 or “ASC Topic 718,” Accounting for Stock Compensation. See notes 2 and 10 to our audited consolidated financial statements for further information concerning the assumptions underlying such expense.
(3) Amounts included for 2011 and 2010 reflect the total amount payable with respect to such NEO’s right to receive an allocation of the annual profits of the Oaktree Operating Group in respect of the 2011 and 2010 fiscal years, respectively (see “—Compensation Elements for Named Executive Officers—Profit Sharing Arrangements”).
(4) See the “All Other Compensation Table” below.

 

187


Table of Contents

All Other Compensation Supplemental Table

The following table provides additional information regarding each component of the All Other Compensation column in the Summary Compensation Table:

 

Name

  Year     Payments in
Respect of Carried
Interest (1)
    Asset Based
Management
Fees (2)
    Profits
Participation  (3)
    Cost of
Living
Allowance  (4)
    Travel
Allowance  (5)
    Total  

Bruce A. Karsh

    2011      $ 4,125,747      $ —       $ —           $ 4,125,747   
    2010      $ 8,254,547      $ —        $ —            $ 8,254,547   

David M. Kirchheimer

    2011      $ —        $ —        $ 4,798,723          $ 4,798,723   
    2010      $ —        $ —        $ 7,303,995          $ 7,303,995   

John B. Frank

    2011      $ 4,719,965      $ —        $ 6,235,622          $ 10,955,587   
    2010      $ 5,601,494      $ —        $ 9,218,462          $ 14,819,956   

Stephen A. Kaplan

    2011      $ 5,759,561      $ 14,948,760      $ —            $ 20,708,321   
    2010      $ 5,442,372      $ 16,588,923      $ —            $ 22,031,295   

Caleb S. Kramer

    2011      $ 3,624,617      $ 12,718,973      $ —        $ 325,000      $ 111,525      $ 16,780,115   
    2010      $ 1,309,493      $ 13,393,880      $ —        $ 327,952      $ 153,800      $ 15,185,125   

 

(1) Amounts included for 2011 and 2010 represent amounts earned in respect of participation interests in incentive income generated by our funds with respect to the 2011 and 2010 fiscal years, respectively.
(2) Amounts included for 2011 and 2010 represent cash management fees earned in a given year in respect of funds in which the NEO serves as a portfolio manager.
(3) Amounts included for 2011 and 2010 represent the amounts earned in a given year in respect of the NEO’s annual profits participation interest.
(4) Amounts intended to compensate Mr. Kramer for the additional expenses incurred by being located in the United Kingdom.
(5) Amounts needed to cover the actual cost of travel between the United States and the United Kingdom for Mr. Kramer and his family.

Non-Competition, Non-Solicitation and Confidentiality Restrictions

Pursuant to the terms of OCGH’s partnership agreement, our executive officers (including our NEOs) are subject to customary provisions regarding non-solicitation of our clients and employees and confidentiality, intellectual property and nondisparagement obligations. In addition, during the term of employment and for the one-year period immediately following termination of employment, our executive officers may not, directly or indirectly:

 

  Ÿ  

engage in any business activity in which we operate, including any Competitive Business (as defined below);

 

  Ÿ  

render any services to any Competitive Business; or

 

  Ÿ  

acquire a financial interest in or become actively involved with any Competitive Business (other than as a passive investor holding a minimal percentage of the stock of a public company).

“Competitive Business” means any business which is competitive with the business of any member of the Oaktree Operating Group or any of its affiliates (including raising, organizing, managing or advising any fund having an investment strategy in any way competitive with any of the funds managed by any member of the Oaktree Operating Group or any of its affiliates) anywhere in the United States or any other country where a member of the Oaktree Operating Group or any of its affiliates conducts business. Additionally, during the term of employment and for the two-year period immediately following termination of employment, our executive officers may not solicit our customers or clients for a Competitive Business, induce any employee to leave our employ or hire or otherwise enter into any business affiliation with any person who was our employee during the twelve-month period preceding such executive officer’s termination of employment.

 

188


Table of Contents

Incentive Income

Participation in incentive income generated by our funds is typically a five-year vesting schedule, under which a participating NEO’s interest will vest in increments of 22% on each of the first through fourth anniversaries of the closing date of the applicable fund, with the remaining 12% of the interest vesting on or after the fifth anniversary of such closing date, subject to certain limitations as set forth in the applicable governing documents. Under the terms of the applicable governing documents, NEOs are subject to various covenants addressing confidentiality, intellectual property, non-solicitation, non-competition and non-disparagement. Pursuant to the applicable fund agreements, a participating NEO’s incentive income interest is subject to clawback in the event that the general partner of the applicable fund is required to return any distributions (other than tax distributions) received in respect of such NEO’s interest in the applicable fund.

Grants of Plan-Based Awards in 2011

The following table provides information concerning the grant of equity-based awards made during the 2011 fiscal year. Other than the OCGH units granted to Messrs. Frank, Kirchheimer and Kramer and the phantom units granted to Mr. Kramer, we did not grant any OCGH units or other equity awards to any of our NEOs in fiscal year 2011.

 

Name

   Grant Date      All Other Stock Awards:
Number of Shares of
Stock or Units (1)
     Grant Date Fair Value
of Stock and Option
Awards (2)
 

David M. Kirchheimer

     1/1/2011         25,000       $ 621,250   

John B. Frank

     1/1/2011         100,000       $ 2,485,000   

Caleb S. Kramer

     1/31/2011         7,500       $ 198,225   

Caleb S. Kramer

     3/31/2011         67,500       $ 1,984,500   

 

(1) The awards of OCGH units granted to Messrs. Frank and Kirchheimer vest in ten equal installments, beginning on January 1, 2012 and thereafter on January 1 in each of the following nine years. The awards granted to Mr. Kramer include 7,500 OCGH units granted on January 31, 2011 that vested on January 1, 2012 and 67,500 phantom units granted on March 31, 2011 that were to vest in nine equal installments, beginning on January 1, 2013. On December 31, 2011, the phantom units granted to Mr. Kramer were cancelled, and on January 19, 2012, we granted 67,500 OCGH units to Mr. Kramer with the same terms as his unvested phantom units. See “—Equity Grants” for additional information.
(2) The grant date fair value of the unit awards was recognized pursuant to ASC Topic 718. See notes 2 and 10 to our audited consolidated financial statements for further information concerning the assumptions underlying such expense.

2007 Equity Incentive Plan

Our board of directors and the general partner of OCGH adopted the 2007 Plan as part of the May 2007 Restructuring. As explained in more detail below, the 2007 Plan is a source of equity-based awards, permitting us to grant to our investment professionals, other employees, directors and consultants options, unit appreciation rights, restricted units, phantom restricted units and other awards based on the units of OCGH, each of which represent an indirect interest in one Oaktree Operating Group unit.

Administration

The 2007 Plan is administered by our board of directors with the general partner of OCGH. Our board of directors and the general partner of OCGH has delegated the authority to administer the 2007 Plan to the Administrator, which is a committee consisting of Messrs. Marks, Karsh and Frank. The Administrator determines who will receive awards under the 2007 Plan, as well as the form of the awards, the number of units underlying the awards and the terms and conditions of the awards consistent with the terms of the 2007 Plan, although following the completion of this offering, our entire board will serve as the Administrator for purposes of making grants. For each OCGH unit granted pursuant to an award under the 2007 Plan, or the Award Units, we issue one Class B unit and one Oaktree Operating Group unit to OCGH. For each OCGH unit granted under the 2007 Plan that is subsequently forfeited by the employee, the 2007 Plan also provides for the automatic corresponding cancellation of one Class B unit and one Oaktree Operating Group unit held by OCGH.

 

189


Table of Contents

Units Subject to the 2007 Plan

As of the date of this offering, 4,954,976 OCGH units were issued to our employees under our 2007 Plan. The plan allowed the Administrator to issue up to 18,815,317 OCGH units in 2011. As with the other OCGH units, pursuant to the exchange agreement and the terms of the OCGH partnership agreement, vested Award Units may be exchanged for, at the option of our board of directors, our Class A units, an equivalent amount of cash based on then-prevailing market prices, other consideration of equal value or any combination of the foregoing, subject to approval of our board of directors. At the beginning of each calendar year, the aggregate number of OCGH units covered by the 2007 Plan will be increased on the first day of each fiscal year during the term of the 2007 Plan by the excess of (1) 15% of the aggregate number of Oaktree Operating Group units outstanding on the last day of the immediately preceding fiscal year over (2) the aggregate number of Oaktree Operating Group units issued or issuable under our 2007 Plan as of such date (unless our board of directors and the general partner of OCGH should decide to increase the number of OCGH units and Oaktree Operating Group units covered by the plan by a lesser amount). As of the date of this prospectus, our board of directors has resolved that the Administrator will no longer grant awards under the 2007 Plan.

Adjustment Upon Certain Events

In the event of any change in the outstanding OCGH units by reason of any unit distribution or split, reorganization, recapitalization, merger, consolidation, spin-off, combination or transaction or exchange of units or other corporate exchange, any distribution to holders of units other than regular cash distributions or any transaction similar to the foregoing, the Administrator in its sole discretion and without liability to any person will make such substitution or adjustment, if any, as it deems to be equitable as to (1) the number or kind of units or other securities issued or covered by our 2007 Plan or pursuant to outstanding awards, (2) the maximum number of OCGH units for which options or unit appreciation rights may be granted during a fiscal year to any participant, (3) the maximum amount of a performance-based award that may be granted during a calendar year, (4) the option price or exercise price of any unit appreciation right and/or (5) any other affected terms of such awards.

Transferability

Unless otherwise determined by our board of directors and the general partner of OCGH, no award granted under the 2007 Plan will be transferable or assignable by a participant in the plan, other than (1) a division of property pursuant to community or quasi-community property laws, (2) a charitable gift, provided that the transferee or donee agrees to be subject to the same transfer restrictions, (3) a transfer to personal planning vehicles, (4) a transfer approved by the general partner of OCGH, (5) a pledge of the units to OCGH or (6) by will or by the laws of descent and distribution.

Amendment and Termination

Subject to obtaining any necessary authorization from the general partner of OCGH and our board of directors, the Administrator may amend or terminate the 2007 Plan, but no amendment or termination may be made without the consent of a participant, if such action would diminish any of the rights of the participant under any award previously granted to such participant under the 2007 Plan. However, the Administrator (with authorization from the general partner of OCGH and our board of directors) may amend the 2007 Plan and/or any outstanding awards in such manner as it deems necessary to permit the 2007 Plan and/or any outstanding awards to satisfy applicable requirements of the Code or other applicable laws.

As of the date of this prospectus, our board of directors has resolved that the Administrator will no longer grant awards under the 2007 Plan.

 

190


Table of Contents

Phantom Equity Plan of Oaktree Capital Group, LLC

Our board of directors adopted the Phantom Equity Plan of Oaktree Capital Group, LLC and its affiliates effective as of January 1, 2008. The Phantom Equity Plan is a source of cash-based awards whose value is determined by reference to OCGH units.

Administration

The Phantom Equity Plan is administered by us. The board of directors makes grants under the Phantom Equity Plan.

Units Subject to the Phantom Equity Plan

As the Phantom Equity Plan only provides for cash distributions, no OCGH units are subject to the Phantom Equity Plan.

Vesting

Each award granted under the Phantom Equity Plan vests in accordance with the terms of the relevant award agreement.

Distributions

Distributions in respect of awards under the Phantom Equity Plan are generally made at the same times and in the same amounts as would have been distributed had the award been a grant of actual OCGH units.

Phantom Unit Redemptions

We may, from time to time, permit the redemption of some or all vested phantom units for cash, at the same time and in the same manner that the general partner of OCGH permits the redemption of actual OCGH units held by limited partners of OCGH.

Transferability

Unless otherwise determined by us, no award granted under the Phantom Equity Plan will be transferable or assignable by a participant in the plan.

Amendment and Termination

We may amend or terminate the Phantom Equity Plan, but no amendment or termination may be made without the consent of a participant, if such action would materially and adversely deprive a participant of the economic benefit of an existing award, unless the participant consents or we replace the award with a substitute arrangement no less favorable in any material economic aspect than the existing award.

2011 Equity Incentive Plan

In December 2011, we adopted the 2011 Plan. The purpose of the 2011 Plan is to provide a means for us and our Affiliates (as defined in the 2011 Plan) to attract and retain key personnel and a means for current and prospective principals, directors, officers, employees, consultants and advisors of us and our Affiliates to acquire and maintain an equity interest in us and/or one or more of our Affiliates, thereby strengthening their commitment to the welfare of us and our Affiliates and aligning their interests with those of our unitholders and clients.

 

191


Table of Contents

The principal features of the 2011 Plan are summarized below. This summary is qualified in its entirety by reference to the text of the 2011 Plan, which is filed as an exhibit to the registration statement of which this prospectus forms a part.

Administration. A committee, or the Committee, established by our board of directors will administer the 2011 Plan. The Committee will have broad authority to designate participants of the 2011 Plan, determine the type of awards and terms and conditions of awards granted under the 2011 Plan and adopt, alter and repeal rules, guidelines and practices relating to the 2011 Plan. The Committee will have full discretion to administer and interpret the 2011 Plan and to adopt such rules, regulations and procedures as it deems necessary or advisable for the administration of the 2011 Plan. Unless otherwise provided in the 2011 Plan, all designations, determinations, interpretations and other decisions under the 2011 Plan or any award or award agreement granted under the 2011 Plan will be within the sole discretion of the Committee and will be final, conclusive and binding upon all persons or entities.

Eligibility. Employees, partners, directors, consultants, advisors and other individuals providing services to us or our Affiliates are eligible to participate in the 2011 Plan. Participation in the 2011 Plan is limited to persons who have entered into an award agreement or who have received written notification from the Committee (or its designee) that they have been selected to participate in the 2011 Plan.

Awards. The Committee has the discretion to grant awards in respect of Oaktree Operating Group units, Class A units, OCGH units, any type of unit or interest of any member of the Oaktree Operating Group or any class or series of units or other ownership interests issued by us or one of our Affiliates, or, collectively, Units. The Committee may grant options, unit appreciation rights, or UARs, restricted Unit awards, Unit bonus awards and/or phantom equity awards to eligible persons. Each award granted under the 2011 Plan will be evidenced by an award agreement (whether in paper or electronic medium) specifying the terms and conditions of the award. In the event of a conflict among the 2011 Plan, an award agreement, any other agreement entered into between the participant and us or an Affiliate and/or a limited partnership agreement or limited liability company agreement governing the terms of the Units subject to an applicable award agreement, the documents shall control in the following order unless the applicable award agreement specifically provides otherwise: the award agreement, any agreement entered into between the participant and us or an Affiliate, the applicable limited liability company agreement or limited partnership agreement governing the terms of the Units subject to the award and the 2011 Plan.

Number of Units Authorized. The 2011 Plan provides that the maximum number of Units that may be delivered pursuant to awards under the 2011 Plan is 22,300,000, as increased on the first day of each fiscal year beginning in fiscal year 2012 by a number of Units equal to the excess of (1) 15% of the number of outstanding Oaktree Operating Group units on the last day of the immediately preceding fiscal year over (2) the number of Oaktree Operating Group units that have been issued or are issuable under the 2011 Plan as of such date, except that our board of directors may, in its discretion, increase the number of Units covered by the 2011 Plan by a lesser amount. The issuance of Units or the payment of cash upon the exercise of an award or in consideration of the cancellation or termination of an award will reduce the total number of Units available under the 2011 Plan, as applicable. Units underlying awards under the 2011 Plan that are forfeited, cancelled, expire unexercised or are settled in cash will be available again to be used as awards under the 2011 Plan. However, Units used to pay the required exercise price or tax obligations, or Units not issued in connection with the settlement of an award or that are used or withheld to satisfy tax obligations of a participant, will not be available again for other awards under the 2011 Plan. Units delivered in settlement of awards may be authorized and unissued Units, treasury Units, Units purchased on the open market or by private purchase by us or one of our Affiliates, as applicable, or a combination of the foregoing.

 

192


Table of Contents

If there is any change in our capitalization that affects the Units, the Committee will make equitable adjustments, as described below under “—Changes in Capital Structure and Similar Events.” The Committee has the discretion to grant awards under the 2011 Plan in assumption of, or in substitution for, outstanding awards previously granted by an entity acquired by us or with which we combine. The number of Units underlying any awards so assumed or substituted will not be counted against the Unit limit described above.

Options. The Committee may grant options to purchase Units under the 2011 Plan. No options granted under the 2011 Plan will be incentive stock options within the meaning of Section 422 of the Code. Each option will have an exercise price per Unit that is not less than 100% of the Fair Market Value (as defined in the 2011 Plan) of the underlying Unit on the date of grant. However, an option that is granted as a substitute award in connection with a corporate transaction may be granted with an exercise price lower than the Fair Market Value if granted in a manner satisfying the provisions of Section 409A of the Code. Options will be granted subject to such terms and conditions, including the option’s exercise price and the conditions and timing of exercise, as determined by the Committee and specified in the applicable award agreement. Unless otherwise provided in an award agreement, an option will vest with respect to 20% of the Units subject to the option on each of the first five anniversaries of the grant date. The maximum term of an option granted under the 2011 Plan will be ten years from the date of grant.

Unless otherwise provided in an award agreement, the unvested portion of an option will expire upon termination of employment or service of the participant, and the vested portion of such option will remain exercisable for one year following termination of employment or service by reason of such participant’s death or disability (as determined by the Committee), but not later than the expiration of the option, or 90 days following termination of employment or service for any reason other than death or disability or Cause (as defined in the 2011 Plan), but not later than the expiration of the option. Both the unvested and vested portion of an option will expire upon the termination of a participant’s employment or service by us or our Affiliates for Cause.

Payment in respect of the exercise of an option may be made in cash (by check or wire transfer) and by such other method as the Committee may permit in its discretion, including, (1) in Mature Units (as defined in the 2011 Plan) of the type covered by the award valued at the Fair Market Value on the date of exercise, (2) in other property having a Fair Market Value on the date of exercise equal to the exercise price, (3) if there is a public market for the Units at such time, by means of a broker-assisted “cashless exercise” procedure as specified in the 2011 Plan or (4) by a “net exercise” method as specified in the 2011 Plan. Any fractional Units will be settled in cash.

Unit Appreciation Rights. The Committee may grant UARs under the 2011 Plan. UARs will be subject to the terms and conditions established by the Committee and set forth in the award agreement. Any UAR granted under the 2011 Plan will expire no later than ten years following the date of grant. Unless otherwise provided in an award agreement, the UAR will vest with respect to 20% of the Units subject to the UAR on each of the first five anniversaries of the date of grant. Any option granted under the 2011 Plan may include tandem UARs. A UAR granted in connection with an option will become exercisable and will expire according to the same vesting schedule and expiration provisions as the corresponding option. Unless otherwise provided in an award agreement, upon termination of employment or service of the participant, the vested and unvested portion of a UAR will expire upon similar terms as an option (as described above).

UARs that become exercisable may be exercised by delivery of written or electronic notice of exercise to the Committee or its designee in accordance with the terms of the award, specifying the number of UARs to be exercised and the date on which such UARs were awarded. Upon the exercise of a UAR, we will pay the participant an amount equal to the number of Units subject to the UAR that

 

193


Table of Contents

are being exercised, multiplied by the excess, if any, of the Fair Market Value of one Unit on the exercise date over the strike price, less an amount equal to any federal, state, local and non-U.S. income and employment taxes required to be withheld. We will pay such amount in cash, in Units valued at Fair Market Value or any combination thereof, as determined by the Committee and reflected in the applicable award agreement. Any fractional Units will be settled in cash.

Restricted Units. The Committee may grant Restricted Units (as defined in the 2011 Plan) under the 2011 Plan. Restricted Units will be subject to the terms and conditions established by the Committee and set forth in the award agreement. A Restricted Unit is a Unit that generally is non-transferable and is subject to other restrictions determined by the Committee for a specified period. Unless otherwise provided in an award agreement, the restricted period will lapse with respect to 20% of the Restricted Units on each of the first five anniversaries of the date of grant and the unvested portion of the Restricted Units will terminate and be forfeited upon termination of employment or service. Subject to the restrictions set forth in the 2011 Plan and the applicable award agreement, a participant generally will have the rights and privileges of a unitholder as to such Restricted Units.

Unit Bonus Awards. The Committee may grant unrestricted Units, or other awards denominated in Units, under the 2011 Plan to eligible persons, either alone or in tandem with other awards, in such amounts as the Committee determines. The terms and conditions of each Unit bonus award granted under the 2011 Plan will be set forth in an award agreement.

Phantom Equity Awards. The Committee may grant a phantom equity award to eligible persons under the 2011 Plan. A phantom equity award provides a participant with the right to receive cash payments in respect of the award. The terms and conditions of each phantom equity award will be set forth in the applicable award agreement, and such agreement will specify the Affiliate obligated to make payments in respect of the award, the number and type of Units in respect of which the value and properties of the award are to be determined, the vesting and the terms of any distributions to be made in respect of such award.

Tax Withholding. A participant will be required to pay us or one of our Affiliates, and we (or one of our Affiliates) will have the right to withhold the amount (in cash, Units, other securities or other property) of any required withholding taxes in respect of an award, its exercise or any payment or transfer under an award or under the 2011 Plan and to take any necessary action to satisfy all obligations for the payment of such withholding taxes. The Committee has the discretion to permit a participant to satisfy, in whole or in part, the foregoing withholding liability by (1) delivering Mature Units, of the same type of Units as are subject to the award, owned by the participant having a Fair Market Value equal to such withholding liability or (2) having us or one of our Affiliates, as applicable, withhold from the number of Units otherwise issuable or deliverable pursuant to the exercise or settlement of the award a number of Units with a Fair Market Value equal to such withholding liability (but no more than the minimum required statutory withholding liability).

Non-transferability. Each option or UAR will be exercisable only by a participant during the participant’s lifetime, or, if permissible under applicable law, by the participant’s legal guardian or representative. No award may be assigned, alienated, pledged, attached, sold or otherwise transferred or encumbered by a participant other than by will or by the laws of descent and distribution and any such purported assignment, alienation, pledge, attachment, sale, transfer or encumbrance will be void and unenforceable against us or any of our Affiliates. The designation of a beneficiary will not constitute an assignment, alienation, pledge, attachment, sale, transfer or encumbrance. Notwithstanding the foregoing, the Committee, in its sole discretion, may permit awards to be transferred by a participant to certain Permitted Transferees (as defined in the 2011 Plan), without consideration, subject to such rules as the Committee may adopt consistent with the applicable award agreement to preserve the purposes of the 2011 Plan.

 

194


Table of Contents

Changes in Capital Structure and Similar Events. In the event of a change in the capital structure of us or an Affiliate, the Committee will make any adjustments in such manner as it may deem equitable, including any or all of the following:

 

  Ÿ  

adjusting any or all of (1) the number of Units or other securities of us or an Affiliate (or the number and kind of other securities or other property) that may be delivered in respect of awards or with respect to which awards may be granted under the 2011 Plan and (2) the terms of any outstanding award, including, without limitation, (a) the number of Units or other securities of us or an Affiliate (or the number and kind of other securities or other property) subject to outstanding awards or to which outstanding awards relate, (b) the exercise price or strike price with respect to any award or (c) any applicable performance measures;

 

  Ÿ  

providing for the substitution or assumption of awards, accelerating the exercisability of, lapse of restrictions on or termination of awards or providing for a period of time for exercise prior to the occurrence of such event; and

 

  Ÿ  

cancelling any one or more outstanding awards and causing to be paid to the holders thereof, in cash, Units, other securities or other property or any combination thereof, the value of such awards, if any, as determined by the Committee (which, if applicable, may be based upon the price per Unit received or to be received by other holders of the same class or series of Units as the Units subject to the award in such event), including, without limitation, in the case of an outstanding option or UAR, a cash payment in an amount equal to the excess, if any, of the Fair Market Value (as of a date specified by the Committee) of the Units subject to such option or UAR over the aggregate exercise price or strike price of such option or UAR, respectively (it being understood that, in such event, any option or UAR having an exercise price or strike price equal to, or in excess of, the Fair Market Value of a Unit subject thereto may be canceled and terminated without any payment or consideration therefor).

In the event that any partnership agreement, limited liability company agreement or other agreement governing the affected Units contains an adjustment provision that conflicts with the adjustment provisions of the 2011 Plan, the adjustment provision in such agreement shall control to the extent of the conflict.

Change in Control. Except to the extent otherwise provided in an award agreement, in the event of a Change in Control (as defined in the 2011 Plan), notwithstanding any provision of the 2011 Plan to the contrary, the Committee may provide in its sole discretion that, with respect to all or any portion of a particular outstanding award or awards:

 

  Ÿ  

the then-outstanding options and UARs will become immediately exercisable as of a time prior to the Change in Control;

 

  Ÿ  

the restrictions on any awards will expire as of a time prior to the Change in Control; and

 

  Ÿ  

awards previously deferred will be settled in full as soon as practicable.

To the extent practicable, any actions taken by the Committee under the immediately preceding bullets will occur in a manner and at a time that allows affected participants the ability to participate in the Change in Control transaction with respect to the Units subject to their awards.

Amendment and Termination of the 2011 Plan. Our board of directors generally may amend, alter, suspend, discontinue or terminate the 2011 Plan or any portion thereof at any time, except that (1) certain amendments may require the approval of our unitholders and (2) any amendment, alteration, suspension, discontinuance or termination that would materially and adversely affect the rights of any participant or any holder or beneficiary of any award previously granted under the 2011 Plan will not be effective without the consent of the affected participant, holder or beneficiary. The

 

195


Table of Contents

Committee generally may waive any conditions or rights under, amend any terms of or alter, suspend, discontinue, cancel or terminate any award previously granted under the 2011 Plan or the associated award agreement, prospectively or retroactively, except that any such action that would materially and adversely affect the rights of any participant with respect to such an award will not be effective without the consent of the affected participant. No awards may be granted during any period of suspension of the 2011 Plan or after termination of the 2011 Plan. No award may be granted under the 2011 Plan after the tenth anniversary of the effective date of the 2011 Plan.

No Right to Continued Employment. No employee of us or an Affiliate or other person, will have any claim or right to be granted an award under the 2011 Plan or, having been selected for the grant of an award, to be selected for a grant of any other award. There is no obligation for uniformity of treatment of participants or holders or beneficiaries of awards. Neither the 2011 Plan nor any action taken under the 2011 Plan will be construed as giving any participant any right to be retained in the employ or service of us or an Affiliate, nor will it be construed as giving any participant any rights to continued service on our board of directors.

Outstanding Equity at 2011 Year End

The following table provides information regarding outstanding unvested equity held by our NEOs as of December 31, 2011:

 

     Stock Awards (1)  

Name

   Number of Units That
Have Not Vested
     Market Value of Units That
Have Not Vested (2)
 

Bruce A. Karsh

     5,019,598       $ 165,646,734   

David M. Kirchheimer

     394,200       $ 13,008,600   

John B. Frank

     674,255       $ 22,250,415   

Stephen A. Kaplan

     465,215       $ 15,352,095   

Caleb S. Kramer

     213,975       $ 7,061,175   

 

(1) The references to Stock Awards or units in this table refer to OCGH units. The OCGH units received by our NEOs in the May 2007 Restructuring are fully vested as of January 2, 2012.
(2) The fair market value of $33.00 per unit is based on the trading price for our Class A units on the GSTrUE OTC market on December 31, 2011, less a discount as further described in notes 2 and 10 to our audited consolidated financial statements.

Stock Vested in 2011

The following table provides information regarding the number of outstanding equity units held by our NEOs that vested during the year ended December 31, 2011:

 

         Stock Awards (1)  

Name

       Number of Units
Acquired on Vesting
     Market Value of Units
Vesting (2)
 

Bruce A. Karsh

       4,983,748       $ 123,846,138   

David M. Kirchheimer

       353,400       $ 8,781,990   

John B. Frank

       493,188       $ 12,255,722   

Stephen A. Kaplan

       464,150       $ 11,534,128   

Caleb S. Kramer

       206,002       $ 5,119,150   

 

(1) The references to Stock Awards or units in this table refer to OCGH units and Class C Units. Prior to the completion of this offering, all outstanding Class C units will be converted into Class A units on a one-for-one basis.
(2) The fair market value of $24.85 per unit is based on the trading price for our Class A units on the GSTrUE OTC market on January 1, 2011 (the vesting date), less a discount as further described in notes 2 and 10 to our audited consolidated financial statements.

 

196


Table of Contents

Potential Payments Upon Termination of Employment or Change in Control at 2011 Fiscal Year End

We do not have any formal severance or change of control plans or agreements in place for any of our NEOs. None of the OCGH units held by any of our executive officers is subject to accelerated vesting in connection with a change in control or a termination of employment for any reason, except if termination is due to death or disability, in which case all unvested units automatically accelerate in full.

In all cases, none of Messrs. Karsh, Kaplan, Kramer and Frank is entitled to any additional vesting of their participation rights in the incentive income generated by our funds as a result of a change in control of us or any of our affiliates. The impact of a termination of employment on the incentive income participation rights held by each of Messrs. Karsh, Kaplan, Kramer and Frank is described below.

Generally, upon the earliest to occur of a participating NEO’s death, “disability” (as defined in the applicable governing documents) termination without “cause” (as defined in the applicable governing documents) or resignation (each, a “termination event”), such NEO’s incentive income interest will be converted into the right to receive a residual percentage (which cannot exceed the NEO’s interest prior to such termination event) of the distributions the NEO otherwise would have received absent such termination event, as described below.

In the case of a termination event other than resignation, the residual percentage generally will equal the product of:

 

  Ÿ  

the participating NEO’s interest prior to such event; and

 

  Ÿ  

if the fund is in its investment period, a percentage equal to the applicable fund’s aggregate committed capital that had been contributed as of the date of the termination event.

In the event that a participating NEO resigns, the residual percentage generally will equal the product of:

 

  Ÿ  

the participating NEO’s interest prior to such resignation;

 

  Ÿ  

the participating NEO’s vested percentage as of the resignation date (as discussed above under “—Summary Compensation Table for Fiscal Year 2011—Incentive Income”); and

 

  Ÿ  

if the fund is in its investment period, a percentage equal to the applicable fund’s aggregate committed capital that had been contributed as of the resignation date.

If a participating NEO resigns and engages in competitive activity within two years following his resignation, the NEO’s residual percentage will be reduced further (by as much as 50%). However, with respect to certain funds, Mr. Kramer may resign for “good reason” (as defined in the applicable governing documents) and his residual interest in these funds will not be subject to any further reduction.

In the event that a participating NEO is terminated for cause, he immediately forfeits all rights to further distributions of incentive income.

Accelerated Vesting of OCGH Units and Incentive Income Interests Upon Termination of Employment

The following table sets forth the estimated value of (1) the acceleration of all unvested OCGH units held by each NEO, assuming a termination of employment due to death or disability on December 31, 2011 and (2) the estimated incentive income distributions that would be made in respect

 

197


Table of Contents

of the NEO’s unvested incentive income interests under the Carry Plans, assuming those interests became fully vested on December 31, 2011 upon a termination of employment without cause or for good reason (as applicable) or termination due to death, disability or resignation. No amount is payable or accelerated in respect of an interest in the incentive income upon an individual’s termination, regardless of the reason for the termination. Rather, an individual who is terminated will receive amounts payable as and when we receive the associated incentive income (which is expected to occur over a number of years) in accordance with the same payment schedule as would have been in effect in the absence of termination.

The values disclosed below in respect of the rights of participating NEOs to continue to participate in distributions of incentive income, whether at the same level as before termination or at a reduced level as described above under “—Potential Payments Upon Termination of Employment or Change in Control at 2011 Fiscal Year End,” have been determined assuming that each of the funds in respect of which the NEOs would have a right to incentive income had been liquidated on December 31, 2011 and all of the funds’ assets distributed in accordance with their respective distribution provisions at a value equal to their book value as of December 31, 2011. We have calculated the amounts set forth below using these assumptions because distributions made on a liquidation basis would yield the maximum amounts potentially payable to each of the NEOs, had a termination of employment actually occurred on December 31, 2011. We note, however, that the values set forth below were computed based on assumptions that may not be accurate or applicable to a given circumstance of termination. The actual amounts to be paid upon a particular termination of employment cannot be directly determined since such payments would be based on several factors, including when termination of employment occurs, the circumstances of termination, the time period for fund liquidation, the investment performance of the fund and the value at which such liquidations actually occur, when Oaktree determines to make distributions from such funds, when income is realized from such funds and the actual amounts so realized.

Acceleration of Unvested OCGH Units

 

     OCGH Units (1)  

Name

   Number of Units of
Stock Subject to
Vesting Acceleration
     Market Value of
Accelerated Vesting of
Units (2)
 

Bruce A. Karsh

     5,019,598       $ 165,646,734   

David M. Kirchheimer

     394,200       $ 13,008,600   

John B. Frank

     674,255       $ 22,250,415   

Stephen A. Kaplan

     465,215       $ 15,352,095   

Caleb S. Kramer

     213,975       $ 7,061,175   

 

(1) The references to Stock Awards or units in this table refer to OCGH units.
(2) The fair market value of $33.00 per unit is based on the trading price for our Class A units on the GSTrUE OTC market on December 31, 2011, less a discount as further described in notes 2 and 10 to our audited consolidated financial statements.

Estimated Distributions in Respect of Acceleration of Unvested Incentive Income Interests

 

        Incentive Income Interests  

Name

     Liquidation Value of Interests
Subject to Vesting Acceleration
 

Bruce A. Karsh

     $ 28,757,005   

David M. Kirchheimer

     $ —     

John B. Frank

     $ 23,549,858   

Stephen A. Kaplan

     $ 35,422,956   

Caleb S. Kramer

     $ 20,082,703   

 

198


Table of Contents

Director Compensation Table for 2011

We compensate our outside directors through an annual cash retainer and, for one of our outside directors, the grant of our Class C units. Directors who are also principals do not receive any additional compensation for serving on our board of directors. However, all members of our board of directors are reimbursed for their reasonable out-of-pocket expenses incurred in attending board meetings.

The following table sets forth the cash and equity compensation paid to our non-employee directors for fiscal year 2011:

 

Name                                                  

   Fees Earned or
Paid in Cash (1)
     Unit Awards  (2)      All Other
Compensation
     Total  

Robert E. Denham

   $ 43,750       $ —         $ —         $ 43,750   

Wayne G. Pierson

   $ —         $ —         $ —         $ —     

Jay S. Wintrob

   $ 25,000       $ —         $ —         $ 25,000   

D. Richard Masson

   $ 10,000       $ —         $ —         $ 10,000   

 

(1) Annual cash retainer and fees for supervision of audit-related activities. Mr. Pierson did not receive any fees for his service as a member of our board of directors in 2011 because he serves as President of Acorn Investors, LLC, which indirectly holds a minority interest in the Oaktree Operating Group units through OCGH.
(2) On April 1, 2008, Mr. Denham was awarded 3,000 Class C units, vesting in equal increments on each of the first five anniversaries of January 1, 2008, such that the units will be fully vested on January 1, 2013, subject to Mr. Denham’s continuous service as a member of our board of directors. In addition, all unvested units automatically vest in full in the event of Mr. Denham’s death or disability. Each tranche of vested units is subject to a lock-up that expires on July 10 of the year that each such tranche of units vests. The full grant date fair value of the unit award was $74,250, recognized pursuant to ASC Topic 718 (see notes 2 and 10 to our audited consolidated financial statements for further information concerning the assumptions underlying such expense). Prior to the completion of this offering, all outstanding Class C units will be converted into Class A units on a one-for-one basis.

Following the completion of this offering, we intend to provide compensation to certain of our directors who are not principals for their services pursuant to the following policy. Each of Messrs. Denham and Wintrob will receive an annual cash retainer of $75,000. Members of the audit committee will receive an additional annual retainer of $25,000. The chair of the audit committee will receive an additional annual retainer of $15,000. In addition, each of Messrs. Denham and Wintrob will receive an annual grant of Class A units under the 2011 Plan with a fair market value at the time of the grant equal to $100,000, subject to five-year vesting at 20% per year on each anniversary date of the grant date. On January 19, 2012, we granted 2,273 Class A Units to each of Messrs. Denham and Wintrob, which will vest ratably over five years beginning on March 1, 2013, in consideration of their service as members of our board of directors in 2012. In addition, on January 19, 2012, we granted 9,000 Class A units to Mr. Denham in consideration of his past service as a member of our board of directors. Of these 9,000 Class A units, 3,900 Class A units are fully vested, 1,800 Class A units will vest on each of January 1, 2013 and January 1, 2014, 1,000 Class A units will vest on January 1, 2015 and 500 Class A units will vest on January 1, 2016.

 

199


Table of Contents

CERTAIN RELATIONSHIPS AND RELATED PARTY TRANSACTIONS

Exchange Agreement

Under the terms of the OCGH limited partnership agreement, its general partner may elect in its discretion to declare an open period during which an OCGH unitholder may exchange its unrestricted vested OCGH units for, at the option of our board of directors, Class A units, an equivalent amount of cash based on then-prevailing market prices, other consideration of equal value or any combination of the foregoing. The general partner determines the number of units eligible for exchange within a given open period and, if the OCGH unitholders request to exchange a number of units in excess of the amount eligible for exchange, which units to exchange taking into account such factors as the general partner determines appropriate. Upon approval of our board of directors, OCGH units that are selected for exchange in accordance with the foregoing will be exchanged, at the option of our board of directors, into Class A units, an equivalent amount of cash based on then-prevailing market prices, other consideration of equal value or any combination of the foregoing pursuant to the terms of the exchange agreement. The exchange agreement provides that:

 

  Ÿ  

such OCGH units will be acquired by the Intermediate Holding Companies in exchange for, at the option of our board of directors, Class A units, an equivalent amount of cash based on then-prevailing market prices, other consideration of equal value or any combination of the foregoing;

 

  Ÿ  

the OCGH units acquired by the Intermediate Holding Companies may then be redeemed by OCGH in exchange for Oaktree Operating Group units;

 

  Ÿ  

the Intermediate Holding Companies may exchange Oaktree Operating Group units with each other such that, immediately after such exchange, each Intermediate Holding Company holds Oaktree Operating Group units only in the Oaktree Operating Group entity for which such Intermediate Holding Company serves as the general partner; and

 

  Ÿ  

we will cancel a corresponding number of Class B units.

For a description of the number of OCGH units that will be exchanged and the amount of net proceeds that will be received by certain of our directors and named executive officers, see “Principal Unitholders.”

Tax Receivable Agreement

As described above, subject to certain restrictions, each OCGH unitholder has the right to exchange his or her vested OCGH units for, at the option of our board of directors, Class A units, an equivalent amount of cash based on then-prevailing market prices, other consideration of equal value or any combination of the foregoing. Our Intermediate Holding Companies will deliver, at the option of our board of directors, Class A units on a one-for-one basis, an equivalent amount of cash based on then-prevailing market prices, other consideration of equal value or any combination of the foregoing in exchange for the applicable OCGH unitholder’s OCGH units pursuant to the exchange agreement. These exchanges, including our purchase of Oaktree Operating Group units in connection with the 2007 Private Offering and in connection with this offering, resulted in, and are expected to result in, increases in the tax basis of the tangible and intangible assets of the Oaktree Operating Group. These increases in tax basis have increased and will increase (for tax purposes) depreciation and amortization deductions and reduce gain on sales of assets, and therefore reduce the taxes of two of our Intermediate Holding Companies, Oaktree Holdings, Inc. and Oaktree AIF Holdings, Inc.

Oaktree Holdings, Inc. and Oaktree AIF Holdings, Inc. entered into a tax receivable agreement with the OCGH unitholders that provides for the payment by Oaktree Holdings, Inc. and Oaktree AIF Holdings, Inc. to the OCGH unitholders of 85% of the amount of cash savings, if any, in U.S. federal, state and local income tax that Oaktree Holdings, Inc. or Oaktree AIF Holdings, Inc. actually realizes (or is deemed to realize in the case of an early termination payment by Oaktree Holdings, Inc. or

 

200


Table of Contents

Oaktree AIF Holdings, Inc. or a change of control, as discussed below) as a result of these increases in tax basis and of certain other tax benefits related to our entering into the tax receivable agreement, including tax benefits attributable to payments under the tax receivable agreement. These payment obligations are obligations of Oaktree Holdings, Inc. and Oaktree AIF Holdings, Inc. and not of the Oaktree Operating Group.

Oaktree Holdings, Inc. and Oaktree AIF Holdings, Inc. expect to benefit from the remaining 15% of cash savings, if any, in income tax that they realize. For purposes of the tax receivable agreement, cash savings in income tax will be computed by comparing the actual income tax liability of Oaktree Holdings, Inc. or Oaktree AIF Holdings, Inc. to the amount of such taxes that Oaktree Holdings, Inc. or Oaktree AIF Holdings, Inc. would have been required to pay had there been no increase to the tax basis of the tangible and intangible assets of the Oaktree Operating Group as a result of the exchanges and had Oaktree Holdings, Inc. and Oaktree AIF Holdings, Inc. not entered into the tax receivable agreement. An OCGH unitholder may also elect to make a charitable contribution of units. In such a case, the contribution will not result in an increase in the tax basis of the assets of the Oaktree Operating Group, and no payments will be made under the tax receivable agreement.

The term of the tax receivable agreement commenced upon the consummation of the 2007 Private Offering and continues until all such tax benefits have been utilized or expired, unless Oaktree Holdings, Inc. or Oaktree AIF Holdings, Inc. exercise its right to terminate the tax receivable agreement for an amount based on the agreed payments remaining to be made under the agreement. Estimating the amount of payments that may be made under the tax receivable agreement is by its nature imprecise, as the calculation of amounts payable depends on a variety of factors. The actual increase in tax basis, as well as the amount and timing of any payments under the tax receivable agreement, will vary depending upon a number of factors, including:

 

  Ÿ  

the timing of the exchanges – for instance, the increase in any tax deductions will vary depending on the fair market value, which may fluctuate over time, of the depreciable or amortizable assets of the Oaktree Operating Group at the time of the transaction;

 

  Ÿ  

the price of our Class A units at the time of the exchanges – the increase in any tax deductions, as well as the tax basis increase in other assets, of the Oaktree Operating Group, is directly proportional to the market value of our Class A units at the time of the exchange;

 

  Ÿ  

the extent to which an exchange of OCGH units is taxable – if an exchange is not taxable for any reason (for instance, in connection with a charitable contribution), increased deductions will not be available;

 

  Ÿ  

the amount and timing of our income – Oaktree Holdings, Inc. and Oaktree AIF Holdings, Inc. will be required to pay 85% of the tax savings as and when realized, if any; and

 

  Ÿ  

the corporate income tax rates (both U.S. federal and state and local) in effect at the time the tax deductions are utilized to offset taxable income – since an increase in tax rates will generally result in higher payments, and a decrease in tax rates will generally result in lower payments.

If Oaktree Holdings, Inc. or Oaktree AIF Holdings, Inc. do not have taxable income, they are not required to make payments under the tax receivable agreement for that taxable year because no tax savings will have been actually realized. Oaktree AIF Holdings, Inc. did not have taxable income in 2007 or 2008 and therefore did not make any payments under the tax receivable agreement for those years. We expect that as a result of the size of the increases in the tax basis of the tangible and intangible assets of the Oaktree Operating Group, the payments that we may make under the tax receivable agreement will be substantial. Assuming no material changes in the relevant tax law and that we earn sufficient taxable income to realize the full tax benefit of the increased amortization of our assets, we expect that payments

 

201


Table of Contents

under the tax receivable agreement in respect of our purchase of Oaktree Operating Group units in the 2007 Private Offering, or TRA payments, which we began to make in January 2009, will aggregate to $56.8 million over the next 16 years. During the year ended December 31, 2009, we made TRA payments in respect of fiscal year 2007 of $253,289, $253,289 and $139,954 to Howard Marks, our Chairman, a principal and a director, Bruce Karsh, our President, a principal and a director, and Sheldon Stone, a principal and a director, respectively, and $121,286 to Acorn Investors, LLC and TRA payments in respect of fiscal year 2008 of $679,931, $679,931, $375,695, $196,764 and $120,229, respectively, to Messrs. Marks, Karsh and Stone, D. Richard Masson, a director, and Larry Keele, a principal and a director, and $325,582 to Acorn Investors, LLC. During the year ended December 31, 2010, we made TRA payments in respect of fiscal year 2009 of $609,355, $609,355, $336,698 and $176,341 to Messrs. Marks, Karsh, Stone and Masson, respectively, and $291,787 to Acorn Investors, LLC. In October 2011, we made TRA payments in respect of fiscal year 2010 of $606,937, $606,937, $335,362 and $175,641 to Messrs. Marks, Karsh, Stone and Masson, respectively, and $290,629 to Acorn Investors, LLC. In addition, we expect that the TRA payments in connection with this offering will aggregate to $131.4 million, of which approximately $31,519,307, $31,640,549, $7,347,385, $4,339,067, $3,932,369, $2,131,664, $1,466,804, $1,128,505, $1,409,014 and $150,895 will be paid to Messrs. Marks, Karsh, Stone, Masson, Clayton, Ford, Frank, Kaplan, Kramer and Molz, respectively, and $11,180,352 will be paid to Acorn Investors, LLC. Future payments under the tax receivable agreement in respect of subsequent exchanges of OCGH units would be in addition to these amounts and are expected to be substantial. The payments under the tax receivable agreement are not conditioned upon OCGH unitholders’ continued ownership of interests in OCGH.

In addition, the tax receivable agreement provides that, upon certain mergers, asset sales, other forms of business combinations or other changes of control, the obligations of Oaktree Holdings, Inc. and Oaktree AIF Holdings, Inc. (or their successors) with respect to purchased interests would be based on certain assumptions, including that Oaktree Holdings, Inc. and Oaktree AIF Holdings, Inc. would have sufficient taxable income to fully utilize the deductions arising from the increased tax deductions and tax basis and other benefits related to entering into the tax receivable agreement.

Decisions we make in the course of running our business, such as with respect to the realization of an investment by one of our funds, may influence the timing and amount of payments made under the tax receivable agreement. For example, if one of our funds disposes of assets, the disposition may accelerate payments under the tax receivable agreement and increase the present value of such payments.

Although we are not aware of any issue that would cause the IRS to challenge a tax basis increase, Oaktree Holdings, Inc. and Oaktree AIF Holdings, Inc. will not be reimbursed for any payments previously made under the tax receivable agreement. As a result, in certain circumstances, payments could be made under the tax receivable agreement in excess of Oaktree Holdings, Inc.’s and Oaktree AIF Holdings, Inc.’s cash tax savings. However, the value of such excess payments may be recouped through reduced future payments of amounts otherwise payable by Oaktree Holdings, Inc. and Oaktree AIF Holdings, Inc. pursuant to the tax receivable agreement.

Oaktree Operating Group Partnership Agreements

Each of the Oaktree Operating Group partnerships either has as its sole general partner one of the Intermediate Holding Companies or is indirectly controlled by the Intermediate Holding Companies. Accordingly, Oaktree Capital Group, LLC operates and controls all of the business and affairs of the Oaktree Operating Group and conducts our business through the Oaktree Operating Group and its subsidiaries.

 

202


Table of Contents

Pursuant to the partnership agreements of the Oaktree Operating Group partnerships, the Intermediate Holding Companies that are the general partners of those partnerships (or entities controlled by the Intermediate Holding Companies) have the right to determine when distributions will be made to the holders of Oaktree Operating Group units and the amounts of any such distributions. If a distribution is authorized, the distribution will be made to the holders of Oaktree Operating Group units pro rata in accordance with the percentages of their respective interests.

Each of the Oaktree Operating Group partnerships has an identical number of units outstanding, and we use the term “Oaktree Operating Group unit” to refer, collectively, to a unit in each of the Oaktree Operating Group partnerships. As of February 29, 2012, there were 150,848,263 Oaktree Operating Group units outstanding. The holders of Oaktree Operating Group units, including the Intermediate Holding Companies, will incur U.S. federal, state and local income taxes on their proportionate share of any net taxable income of the Oaktree Operating Group. Net profits and net losses of Oaktree Operating Group units generally are allocated to the holders of such units (including the Intermediate Holding Companies) pro rata in accordance with the percentages of their respective interests. The partnership agreement of each Oaktree Operating Group partnership provides for cash distributions, which we refer to as “tax distributions,” to the partners of such partnership if we determine that the allocation of the partnership’s income will give rise to taxable income for its partners. Generally, these tax distributions are computed based on our estimate of the net taxable income of the relevant entity allocable to a partner multiplied by an assumed tax rate equal to the highest effective marginal combined U.S. federal, state and local income tax rate prescribed for an individual or corporate resident in Los Angeles, California or New York, New York (taking into account the nondeductibility of certain expenses and the character of our income). Tax distributions are made only to the extent that all distributions from the Oaktree Operating Group for the relevant year were insufficient to cover such tax liabilities.

The partnership agreements of the Oaktree Operating Group partnerships also provide that substantially all of our expenses will be borne by the Oaktree Operating Group (including, for example, expenses incurred in connection with this offering, but not including obligations incurred under the tax receivable agreement by the Intermediate Holding Companies, income tax expenses of the Intermediate Holding Companies and payments on indebtedness incurred by the Intermediate Holding Companies).

Oaktree Capital Group Holdings, L.P. Units

OCGH unitholders hold OCGH units. OCGH, in turn, holds an equivalent number of Oaktree Operating Group units. The units in OCGH held by the OCGH unitholders as of February 29, 2012 have vesting provisions (and certain of these units also have lockup provisions). Upon expiration of the vesting period and, if relevant, any lock-up period, OCGH unitholders may sell their OCGH units or exchange their OCGH units into, at the option of our board of directors, Class A units, an equivalent amount of cash based on then-prevailing market prices, other consideration of equal value or any combination of the foregoing and, subsequently, sell any such Class A units received. As of February 29, 2012, the lock-up period for 98.9 million vested units had expired. OCGH and our board of directors may limit the number of OCGH units that may be exchanged after expiration of the relevant lock-up, based on such factors as they deem appropriate, including the market’s ability to absorb sales of the exchanged Class A units. As of the date of this prospectus, sales of Class A units by our employees may only be effected during “open periods” authorized by us. As of February 29, 2012, associated lock-ups will expire for 25.1 million unvested OCGH units in 2012. The amount of OCGH units vesting and lock-ups expiring thereafter will vary year to year, sometimes materially, but as of February 29, 2012, OCGH units due to vest or whose lock-ups are due to expire after 2012 represented approximately 3% of the total outstanding number of Oaktree Operating Group units.

 

203


Table of Contents

OCGH unitholders that are employees will generally forfeit all unvested units in OCGH upon termination of their employment for any reason unless the termination is due to death or disability or if the forfeiture requirement is waived. Any of the OCGH units that were outstanding at the time of the 2007 Private Offering that are forfeited will be reallocated among the remaining OCGH unitholders at the time of such offering. Any of the OCGH units issued after the date of the 2007 Private Offering that are forfeited will result in a corresponding forfeiture of Oaktree Operating Group units held by OCGH.

Our Manager

Our operating agreement provides that so long as the Oaktree control condition is satisfied, our manager will control the membership of our board of directors. Our board of directors will manage all of our operations and activities and will have discretion over significant corporate actions, such as the issuance of securities, payment of distributions, sales of assets, making certain amendments to our operating agreement and other matters. See “Description of Our Units.”

Holders of our Class A units and Class B units have no right to elect our manager, which is controlled by our principals.

Units Sold and Purchased by Related Persons

On February 8, 2011, OCGH redeemed a portion of the indirect interest in the Oaktree Operating Group held by certain of our longstanding investors that held their interest in OCGH through Acorn Investors, LLC. The Oaktree Operating Group made a corresponding repurchase of Oaktree Operating Group units held by OCGH. These transactions resulted in the retirement of 1,075,539 Oaktree Operating Group units for an aggregate purchase price to the sellers of $39,622,850, or $36.84 per unit. Acorn Investors, LLC originally acquired the repurchased interest in Oaktree’s business in 2004 and it, along with certain such longstanding investors, continue to hold a collective interest in OCGH representing a 7.5% stake in the Oaktree Operating Group.

Aircraft Use

In January 2010, we exercised a buyout provision in our then aircraft lease agreement and thereafter sold the acquired plane to Mr. Karsh for an aggregate purchase price of $11,080,000. We and Mr. Karsh agreed that we would have the option of leasing the plane from him for business-related purposes on a non-exclusive basis pursuant to a lease agreement. During the years ended December 31, 2010 and 2011, we paid Mr. Karsh $1,472,733 and $826,865, respectively, in connection with our use of his plane under this lease agreement, and during the year ended December 31, 2010, Mr. Karsh paid us $332,493 in reimbursement for operating costs of the plane that we had incurred on his behalf in connection with his personal use of the plane. In addition, during the year ended December 31, 2011, Mr. Marks paid us $284,870 in reimbursement for operating costs of the plane that we had incurred on his behalf in connection with his personal use of the plane.

Investments in Funds

Our executive officers are permitted to invest their own capital in our funds. These investment opportunities are available to all of our professionals who we have determined have a status that reasonably permits us to offer them these types of investments in compliance with applicable laws and regulations. These investment opportunities are available on the same terms and conditions as those applicable to third-party investors in our funds and bear their share of management fees, except that they are not subject to incentive fees. During the years ended December 31, 2009, 2010 and 2011, the following executive officers invested their own capital in our funds: Mr. Clayton invested an aggregate of $84,788, $544,026 and $725,627; Mr. Frank invested an aggregate of $237,750, $189,325 and $674,999; Mr. Kaplan invested an aggregate of $0, $165,942 and $260,000; Mr. Karsh and organizations affiliated with Mr. Karsh invested an aggregate of $6,478,182, $1,650,000 and

 

204


Table of Contents

$6,586,250; Mr. Keele invested an aggregate of $3,831,971, $6,276,000 and $5,120,121; Mr. Kirchheimer invested an aggregate of $232,217, $949,750 and $3,335,492; Mr. Kramer invested an aggregate of $150,000, $2,050,000 and $1,500,000; Mr. Marks and a related trust invested an aggregate of $3,034,000, $9,778,348 and $43,600,000; Mr. Masson invested an aggregate of $2,061,914, $329,418 and $5,428,911; and Mr. Stone invested an aggregate of $6,724,683, $13,791,433 and $15,028,652, respectively. During the year ended December 31, 2010, Mr. Ford invested an aggregate of $165,942. During the years ended December 31, 2009, 2010 and 2011, the following executive officers received net distributions from our funds as a result of their invested capital: Mr. Clayton received $250,666, $732,046 and $666,669; Mr. Frank received $4,172,290, $1,317,832 and $752,205; Mr. Kaplan received $204,626, $629,481 and $1,067,488; Mr. Karsh and organizations affiliated with Mr. Karsh received $10,242,125, $27,535,592 and $11,944,621; Mr. Keele received $2,712,193, $2,819,044 and $10,875,412; Mr. Kirchheimer received $448,384, $879,052 and $1,187,271; Mr. Kramer received $536,976, $167,780 and $2,561,907; Mr. Marks and a related trust received $5,060,912, $20,028,719 and $19,651,959; Mr. Masson received $2,876,916, $3,565,708 and $12,464,157; and Mr. Stone received $4,747,471, $10,880,792 and $8,305,716 from our funds, respectively.

Other Investment Transactions

As discussed above, our executive officers are permitted to invest their own capital in our funds. To simplify the handling of contributions and distributions relating to investments in our funds by our employees (including our executive officers), we advance, on a short-term basis, the amount of these capital calls and hold distributions until shortly before quarter end, at which time we generally send the distributions and receive reimbursement of these advances. Accordingly, depending on the timing of these capitals calls, we may have advanced funds for a very short period or as long as, but generally not in excess of, 90 days. During the years ended December 31, 2009, 2010 and 2011, the maximum amounts outstanding under such arrangements were $11,578, $185,384 and $78,410 for Mr. Clayton; $212,217, $161,478 and $0 for Mr. Frank; $164,629, $474,759 and $0 for Mr. Keele; and $3,512,885, $1,066,032 and $47,117 for Mr. Stone, respectively. During the year ended December 31, 2009, the maximum amount outstanding under such arrangements was $1,699,000 for Mr. Masson. During the year ended December 31, 2011, the maximum amount outstanding under such arrangements was $500,000 for Mr. Marks. Since June 17, 2011, no amounts have been outstanding with respect to our executive officers under such arrangements, and we will no longer make such advances to our executive officers.

Loan to Executive Officer to Pay Income Taxes

As a privately owned company, we have from time to time made loans to our employees to assist them in their obligations to pay income and withholding taxes triggered by the vesting or, in certain circumstances, the grant of their OCGH units. These loans typically had terms ranging from one to five years. The loans’ annual interest rates for each year may vary based on our determination as to our own cost of capital, which may be based on a LIBOR rate. Since the inception of these loans, the annual interest rates have been within the ranges of 1.78% and 7%. During the years ended December 31, 2010 and 2011, the maximum amounts outstanding under such loans to Mr. Molz, including interest thereon, were $285,763 and $325,441, respectively. Since June 17, 2011, all such loans to Mr. Molz have been fully repaid, and we will no longer make such loans to Mr. Molz or our other executive officers.

Tax Advances to Executive Officers to Pay Income Taxes

We have made interest-free advances to our employees, including executive officers, in connection with their obligation to pay income and withholding taxes relating to their share of the incentive income attributable to our funds. We expect to continue the practice with respect to our

 

205


Table of Contents

employees, other than our executive officers (which officers have not received any such advances since June 17, 2011). During the years ended December 31, 2009, 2010 and 2011, the maximum amounts outstanding under such arrangements were $190,408, $326,313 and $0 for Mr. Clayton; $404,573, $760,869 and $188,504 for Mr. Ford; $410,664, $1,096,633 and $329,106 for Mr. Frank; $830,722, $1,157,322 and $387,061 for Mr. Kaplan; $128,159, $370,284 and $146,596 for Mr. Kirchheimer; and $472,001, $877,769 and $219,921 for Mr. Kramer, respectively.

Transactions with Meyer Memorial Trust

Mr. Pierson, one of our directors, is the Chief Financial and Investment Officer of Meyer Memorial Trust. During the years ended December 31, 2009, 2010 and 2011, Meyer Memorial Trust contributed in the aggregate $17,824,500 in capital to our funds on substantially the same terms as the other investors in those funds.

Transactions with Kevin Clayton

Kevin Clayton, a director and one of our principals, was paid historical participation profits during the years ended December 31, 2009 and 2010 in the aggregate of $4,794,460 and $7,780,375, respectively. Additionally, starting in 2011, we paid, and intend to continue to pay, Mr. Clayton a salary and participation profits that we expect to total approximately $5,000,000 per year in which he remains actively employed by Oaktree.

Offsets to Distributions in Respect of OCGH Units

Pursuant to an agreement between Mr. Marks, one of our directors and executive officers, and Oaktree Capital Management (UK) LLP, a subsidiary of ours in the United Kingdom, we provide £100,000 ($154,531 based on the average exchange rate for the 24-hour period ending December 31, 2011 as reported by www.oanda.com) per year to Mr. Marks, which is offset by distributions in respect of OCGH units to which Mr. Marks is entitled. In accordance with ASC Topic 718, the payment of future distributions in respect of OCGH units is factored into the grant date fair value of the OCGH units (which value is used for determining the compensation expense for such units under ASC Topic 718) and any distributions made with respect to such units are therefore not treated as an additional compensation expense by such subsidiary in the year in which such distributions are paid.

Limitations on Liability; Indemnification of Directors, Officers and Manager

Our operating agreement provides that our directors and officers will be liable to us or our unitholders for an act or omission only if such act or omission constitutes a breach of the duties owed to us or our unitholders, as applicable, by any such director or officer and such breach is the result of (1) willful malfeasance, gross negligence, the commission of a felony or a material violation of law, in each case, that has or could reasonably be expected to have a material adverse affect on us or (2) fraud and that our manager will not be liable to us or our unitholders for its actions.

Moreover, in our operating agreement we have agreed to indemnify our directors, officers and manager, to the fullest extent permitted by law, against all expenses and liabilities (including judgments, fines, penalties, interest, amounts paid in settlement with our approval and counsel fees and disbursements) arising from the performance of any of their obligations or duties in connection with their service to us, including in connection with any civil, criminal, administrative, investigative or other action, suit or proceeding to which any such person may hereafter be made a party by reason of being or having been one of our directors or officers or our manager, except for any expenses or liabilities that have been finally judicially determined to have arisen primarily from acts or omissions that violated the standard set forth in the preceding paragraph.

 

206


Table of Contents

The indemnification rights that we provide to our directors and officers are more expansive than those provided to the directors and officers of a Delaware corporation.

In addition to the indemnity that exists in our operating agreement, our subsidiary Oaktree Capital Management, L.P. has entered, or will enter, into separate indemnification agreements with each of our directors and our executive officers, that would indemnify them, to the fullest extent permitted by applicable law, against all expenses and liabilities (including judgments, fines, penalties, interest and amounts paid in settlement) incurred by them in connection with any proceeding in which any of them are made a party to or any claim, issue or matter, except to the extent that it shall have been determined in a final non-appealable judgment by a court of competent jurisdiction that such expenses and liabilities arose primarily from acts or omissions that constituted a breach of their duties and such breach was the result of (1) willful malfeasance, gross negligence, the commission of a felony or a material violation of applicable law (including any federal or state securities law), in each case, that resulted in, or could reasonably be expected to result in, a material adverse effect on us or our affiliates or (2) fraud. Such indemnification agreements will continue until and terminate upon the later of (1) 10 years after the indemnitee has ceased to occupy any positions or have any relationships with us or any of our affiliates, (2) the final termination of all proceedings pending or threatened during such period to which any indemnitee may be subject and (3) the expiration of the applicable statute of limitations for any possible claim or threatened, pending or completed action, suit or proceeding.

Statement of Policy Regarding Transactions with Related Persons

Our board of directors has adopted a written statement of policy for our company regarding transactions with related persons that will be effective upon the consummation of this offering. Our related person policy covers any “related person transaction” including, but not limited to, any transaction, arrangement or relationship (including any indebtedness or guarantee of indebtedness) or series of similar transactions, arrangements or relationships that is reportable by us under Item 404(a) of Regulation S-K in which we were or are to be a participant and the amount involved exceeds $120,000 and in which any “related person” (as defined as in Item 404(a) of Regulation S-K) had or will have a direct or indirect material interest. Our related person policy requires that each related person transaction, and any material amendment or modification to a related person transaction, be reviewed and approved or ratified by a committee or subcommittee of our board of directors composed solely of disinterested directors, by a majority of the disinterested members of our board of directors, by the executive committee of our board of directors, so long as all members of the executive committee are disinterested, or as otherwise approved in accordance with our operating agreement.

 

207


Table of Contents

DESCRIPTION OF OUR INDEBTEDNESS

Senior Notes due 2019

General

On November 24, 2009, Oaktree Capital Management, L.P., one of our subsidiaries, issued $250 million of senior notes due December 2, 2019, unless earlier redeemed or repurchased, or the 2019 Notes. The 2019 Notes are unsecured and unsubordinated obligations of Oaktree Capital Management, L.P. The 2019 Notes are fully and unconditionally guaranteed, jointly and severally, by Oaktree, OCGH, Oaktree Capital I, L.P., Oaktree Capital II, L.P. and Oaktree AIF Investments, L.P., or the Guarantors. The guarantees are unsecured and unsubordinated obligations of the Guarantors. The 2019 Notes are governed by an Indenture, dated as of November 24, 2009, by and among Oaktree Capital Management, L.P., the Guarantors and Wells Fargo Bank, National Association, as trustee.

Interest Rate

The 2019 Notes, which were issued at a 1.252% discount, bear interest at a rate of 6.75% per annum.

Payment Terms

Interest is payable semiannually in arrears on June 2 and December 2 of each year. We are not required to make any payments of principal until the 2019 Notes become due on December 2, 2019.

Voluntary Repurchase

We may, at our discretion, repurchase or redeem the 2019 Notes on any date for an amount equal to the sum of (1) the greater of (x) the principal amount of the 2019 Notes being redeemed and (y) the present value of the remaining scheduled interest and principal payments discounted at a rate based on the rates being paid by U.S. Treasury Department securities of comparable maturities then in effect plus 0.50% and (2) interest accrued but not yet paid as of such date.

Mandatory Repurchase

If a “change of control” (as defined in the Indenture) of Oaktree Capital Management, L.P. or the Guarantors occurs, which results in a downgrade of the credit rating of the 2019 Notes and the 2019 Notes are rated below investment grade, Oaktree Capital Management, L.P. would be required to repurchase the 2019 Notes at their principal amount, plus a 1.0% penalty, plus any accrued and unpaid interest.

Affirmative and Negative Covenants

The Indenture contains customary covenants and financial restrictions that, among other things, limit Oaktree Capital Management, L.P. and the Guarantors’ ability, subject to certain exceptions, to incur indebtedness secured by liens on voting stock or profit-participating equity interests of their subsidiaries or merge, consolidate or sell, transfer or lease assets. The 2019 Notes do not contain financial maintenance covenants.

Events of Default

The 2019 Notes also contain customary events of default, including, without limitation, payment defaults, failure to comply with covenants and bankruptcy and insolvency.

 

208


Table of Contents

Other Senior Notes

General

In addition to the 2019 Notes, we have three other issues of senior notes outstanding, with an aggregate remaining principal balance of $132.1 million as of December 31, 2011, or the Other Senior Notes. The Other Senior Notes were issued pursuant to Note Purchase Agreements by and among OCM and the banks which purchased the notes, dated as of June 14, 2004, June 6, 2006 and November 8, 2006. We refer to these three separate issuances of the notes making up the Other Senior Notes as the 2014 Notes, the June 2016 Notes and the November 2016 Notes, respectively. OCM and the holders of the 2014 Notes entered into Amendment No. 1 to the Note Purchase Agreement on March 15, 2006 and Amendment No. 2 to the Note Purchase Agreement on June 6, 2006. OCM and the holders of the Other Senior Notes entered into an Amendment and Waiver to the Note Purchase Agreements on May 16, 2007 in conjunction with the May 2007 Restructuring. Also in connection with the May 2007 Restructuring, Oaktree Capital II, L.P. and Oaktree AIF Investments, L.P. became co-issuers of the Other Senior Notes and Oaktree Capital I, L.P. became a guarantor of the Other Senior Notes. Oaktree Capital Management, L.P., Oaktree Capital II, L.P., Oaktree AIF Investments, L.P., Oaktree Capital II, L.P. and the holders of the Other Senior Notes entered into a Second Amendment and Waiver to the Note Purchase Agreements on July 6, 2010. OCM is our predecessor. For more information see “Organizational Structure—The May 2007 Restructuring and the 2007 Private Offering—The May 2007 Restructuring.”

The outstanding principal on the 2014 Notes as of December 31, 2011 is $32.1 million. The outstanding principal on each of the June 2016 Notes and November 2016 Notes is $50 million. The 2014 Notes are governed by the Note Purchase Agreement by and among OCM and the note purchasers which purchased the 2014 Notes, dated as of June 14, 2004, as amended. The June 2016 Notes are governed by the Note Purchase Agreement by and among OCM and the note purchasers which purchased the June 2016 Notes, dated as of June 6, 2006, as amended. The November 2016 Notes are governed by the Note Purchase Agreement by and among OCM and the note purchasers which purchased the November 2016 Notes, dated as of November 8, 2006, as amended.

Interest Rate

The 2014 Notes bear interest at a rate of 5.03% per annum. The June 2016 Notes bear interest at a rate of 6.09% per annum. The November 2016 Notes bear interest at a rate of 5.82% per annum.

Payment Terms

Interest is payable on the 2014 Notes semiannually in arrears on June 14 and December 14 of each year. We are required to make a principal payment of $10.7 million on June 14 of each year, with the final payment under the 2014 Notes being due on June 14, 2014.

Interest is payable on the June 2016 Notes semiannually in arrears on June 6 and December 6 of each year and on the November 2016 Notes on May 8 and November 8 of each year. We are not required to make any payments of principal on the June 2016 Notes or November 2016 Notes until they each become due on June 6, 2016 and November 8, 2016, respectively.

Voluntary Prepayment

We may, at our discretion, prepay the Other Senior Notes on any date for an amount equal to the sum of (1) the principal amount of the Other Senior Notes being redeemed, (2) the present value of the remaining scheduled interest payments discounted at a rate based on the rates being paid by U.S.

 

209


Table of Contents

Treasury Department securities of comparable maturities then in effect plus 0.50% and (3) interest accrued but not yet paid as of such date.

Mandatory Prepayment

If a “change of control” (as defined in each of the Note Purchase Agreements governing the Other Senior Notes) of Oaktree occurs, we would be required to prepay the Other Senior Notes at the same price we would pay if we were exercising our rights to voluntarily prepay the Other Senior Notes.

Affirmative and Negative Covenants

The Note Purchase Agreements underlying the Other Senior Notes contain customary affirmative and negative covenants and financial restrictions. Among other things, our subsidiaries are restricted from incurring additional indebtedness and we and our subsidiaries are restricted from merging, consolidating, transferring, leasing or selling assets, incurring certain liens and making restricted payments, subject to certain exceptions. In addition, the agreements contain the following financial covenants: (1) a maximum consolidated leverage ratio covenant that requires us and our subsidiaries to maintain a ratio calculated by dividing consolidated total debt (for us and our subsidiaries) by Consolidated EBITDA for the last four fiscal quarters, as defined in each Note Purchase Agreement, below 3.0 to 1.0, (2) a maximum interest coverage ratio covenant that requires us and our subsidiaries to maintain a ratio calculated by dividing Consolidated EBITDA for the last four fiscal quarters by consolidated interest expense (for us and our subsidiaries), below 4.0 to 1.0, (3) a minimum consolidated members’ capital covenant that requires us and our subsidiaries to maintain consolidated members’ capital above $40 million and (4) an assets under management covenant that requires us to maintain assets under management above $20 billion (in the case of the 2014 Notes only, the assets under management covenant requires us to maintain assets under management above $15 billion). As of December 31, 2011, we were in compliance with each of these covenants.

Failure to comply with these covenants and restrictions or the occurrence of certain other events could result in an event of default under the Note Purchase Agreements governing the Other Senior Notes. In such an event, the Other Senior Notes, together with accrued interest, could then be declared immediately due and payable.

Events of Default

The agreements underlying the Other Senior Notes also contain customary events of default, including, without limitation, payment defaults, failure to comply with covenants and bankruptcy and insolvency.

Senior Unsecured Credit Facility

As of January 7, 2011, Oaktree Capital Management, L.P., Oaktree Capital II, L.P., Oaktree AIF Investments, L.P. and Oaktree Capital I, L.P. executed a credit agreement with a bank syndicate for senior unsecured credit facilities, or, collectively, the Credit Facilities, consisting of a $300 million fully-funded term loan, or the Term Loan, and a $250 million revolving credit facility, or the Revolving Credit Facility. Subject to certain restrictions, the borrowers can increase the Revolving Credit Facility, by paying certain fees, to $300 million. As of December 31, 2011, the borrowers had no borrowings under the Revolving Credit Facility.

Interest Rate and Fees

The Credit Facilities bear interest, at the borrowers’ option, equal to the Alternate Base Rate or LIBOR, as defined in the credit agreement, plus a margin based on the rating of our debt. In the event

 

210


Table of Contents

our debt is not rated, the margin is based on our combined leverage ratio. At our current A- rating, the Eurodollar margin equals 1.50%. The margins range from 0.25% to 1.00% for loans bearing interest with a reference to the Alternate Base Rate and 1.25% to 2.0% for loans bearing interest with a reference to LIBOR. In December 2010 we entered into an interest rate swap that, together with the 1.50% Eurodollar margin, has the effect of fixing the Term Loan’s annual interest rate at 3.19%. Additionally, we pay a commitment fee on the unused revolving credit facility commitments ranging from 0.175% to 0.25% per annum, also based on our debt rating, or in the absence of a debt rating, our combined leverage ratio. Based on our current A- rating, the unused commitment fee is 0.20%.

Payment Terms

Interest is payable quarterly in arrears on the Credit Facilities. We are required to make a principal payment in respect of the Term Loan of $7.5 million on the last business day of each of March, June, September and December, with the final payment of $150 million, constituting the remainder of the Term Loan, being due on January 7, 2016. The Revolving Credit Facility expires on January 7, 2014.

Voluntary Prepayment

The borrower may prepay loans under the Credit Facilities in whole or in part, without penalty or premium, subject to certain minimum amounts and increments and the payment of customary breakage costs.

Mandatory Prepayment

Other than customary repayment terms in the event borrowings under the Credit Facilities exceed the amounts available to be borrowed thereunder, and the quarterly payments discussed under “Payment Terms” above, no prepayments are required under the Credit Facilities.

Affirmative and Negative Covenants

The Credit Facilities contain customary covenants and financial restrictions that, among other things, limit the borrowers’ ability, subject to certain exceptions, to incur indebtedness, incur liens, merge, consolidate or sell, transfer or lease assets, make investments, make restricted payments and transact with affiliates. In addition, the Credit Facilities contain the following financial covenants: (1) a maximum combined leverage ratio covenant that requires the borrowers to maintain a ratio calculated by dividing combined total debt (for the borrowers and their consolidated subsidiaries) by Combined EBITDA for the last four fiscal quarters, as defined in the Credit Facilities, below 2.5 to 1.0, (2) a maximum combined fixed charge coverage ratio covenant that requires the borrowers and their consolidated subsidiaries to maintain a ratio calculated by dividing Consolidated EBITDA for the last four fiscal quarters by the sum of combined interest expense and principal payments on indebtedness (for the borrowers and their subsidiaries), but not including the final principal payments on the Term Loan, the 2019 Senior Notes or the Other Senior Notes, below 2.5 to 1.0, (3) a minimum combined net worth covenant that requires the borrowers and their subsidiaries to maintain consolidated partners’ capital above $400 million and (4) an assets under management covenant that requires the borrowers and their subsidiaries to maintain assets under management above $50 billion. As of December 31, 2011, we were in compliance with each of these covenants.

Events of Default

The Credit Facilities also contain customary events of default, including, without limitation, payment defaults, cross-defaults, change in control, failure to comply with covenants and bankruptcy and insolvency.

 

211


Table of Contents

Senior Secured Revolving Credit Facility

General

On October 7, 2011, Oaktree Finance executed a senior secured revolving credit agreement with a bank syndicate providing for a $75 million senior secured revolving credit facility, or the Senior Secured Revolving Credit Facility. Subject to certain conditions, including the occurrence of an initial public offering in which Oaktree Finance raises at least $100 million of gross cash proceeds, or a Qualified IPO, the Senior Secured Revolving Credit Facility will increase by an additional $150 million. Subject to certain restrictions, the borrower can increase the Senior Secured Revolving Credit Facility to $260 million or a larger amount, provided it complies with the debt to total assets ratio covenant described below. Irrespective of the facility size, Oaktree Finance can only borrow under the Senior Secured Revolving Credit Facility up to an amount supported by the borrowing base, which is calculated in reference to the value and nature of Oaktree Finance’s investments. The commitments of the lenders under the Senior Secured Revolving Credit Facility will expire in October 2014, while the Senior Secured Revolving Credit Facility will mature in October 2015. The Senior Secured Revolving Credit Facility is guaranteed by us and OCGH until such time that a Qualified IPO is completed, certain documents are delivered and certain other conditions are met. As of December 31, 2011, the borrower had no borrowings under the Senior Secured Revolving Credit Facility.

Interest Rate and Fees

The Senior Secured Revolving Credit Facility bears interest, at the borrower’s option, equal to the Alternate Base Rate, as defined in the senior secured revolving credit agreement, plus a margin of 0.75% or LIBO Rate, as defined in the senior secured revolving credit agreement, plus a margin of 1.75%. After a qualifying initial public offering, each margin will rise by 1.00%. Additionally, the borrower pays a commitment fee on the unused portion of the Senior Secured Revolving Credit Facility commitments, which increases upon the occurrence of a Qualified IPO.

Payment Terms

Interest is generally payable quarterly in arrears; however, for loans bearing interest based on a LIBO Rate of a shorter than three-month term, interest is payable at the end of such term.

Voluntary Prepayment

The borrower may prepay loans under the Senior Secured Revolving Credit Facility in whole or in part, without penalty or premium, subject to certain minimum amounts and increments and the payment of customary breakage costs.

Mandatory Prepayment

Other than customary repayment terms in the event borrowings under the Senior Secured Revolving Credit Facility exceed the amounts available to be borrowed thereunder, no prepayment is required under the Senior Secured Revolving Credit Facility.

Affirmative and Negative Covenants

The Senior Secured Revolving Credit Facility contains customary covenants and financial restrictions that, among other things, limit the borrower’s and its subsidiaries’ ability, subject to certain exceptions, to incur indebtedness, incur liens, merge, consolidate or sell, transfer or lease assets, make investments, make restricted payments and transact with affiliates. The Senior Secured Revolving Credit Facility also contains covenants that require the borrower to maintain its status as a “regulated investment company” under the Internal Revenue Code and as a “business development

 

212


Table of Contents

company” under the Investment Company Act, if it elects “business development company” status, and to comply with the diversification requirements of the Investment Company Act. In addition, the Senior Secured Revolving Credit Facility contains the following financial covenants: (1) a minimum shareholders’ equity covenant, (2) an asset coverage ratio covenant, (3) a liquidity test covenant and (4) a debt to total assets ratio covenant. As of December 31, 2011, we were in compliance with each of these covenants.

Events of Default

The Senior Secured Revolving Credit Facility also contains customary events of default, including, without limitation, payment defaults, cross-defaults, change in control, failure to comply with covenants, failure of us and OCGH to comply with our requirements under the associated guarantee agreement and bankruptcy and insolvency.

 

213


Table of Contents

PRINCIPAL UNITHOLDERS

The following table sets forth information regarding the current beneficial ownership of our Class A units and Class B units and the OCGH units by:

 

  Ÿ  

each person known to us to beneficially own more than 5% of any class of the outstanding voting securities of Oaktree Capital Group, LLC;

 

  Ÿ  

each of our directors;

 

  Ÿ  

each of our named executive officers; and

 

  Ÿ  

all directors and executive officers as a group.

For purposes of the table below, we have assumed the conversion of all of our Class C units into Class A units. The applicable percentage ownership with respect to the Class A units and the Class B units beneficially owned is based on 22,690,646 Class A units outstanding and 128,157,617 Class B units outstanding as of February 29, 2012. The applicable percentage ownership with respect to the OCGH units beneficially owned represents the applicable unitholder’s aggregate holdings of OCGH units and Class A units as a percentage of the 150,848,263 Oaktree Operating Group units outstanding as of February 29, 2012. This percentage represents the applicable unitholder’s aggregate economic interest in the Oaktree Operating Group. Although holders of OCGH units are entitled, subject to vesting requirements and transfer restrictions, to exchange their OCGH units for, at the option of our board of directors, our Class A units on a one-for-one basis, an equivalent amount of cash based on then-prevailing market prices, other consideration of equal value or any combination of the foregoing, such exchanges require board approval and thus holders of OCGH units are not deemed to beneficially own the equivalent number of Class A units.

Beneficial ownership is determined in accordance with the rules of the SEC. Under these rules, more than one person may be deemed a beneficial owner of the same securities, and a person may be deemed a beneficial owner of securities as to which he has no economic interest. To our knowledge, each person named in the table below has sole voting and investment power with respect to all of the interests shown as beneficially owned by such person, except as otherwise set forth in the notes to the table and pursuant to applicable community property laws. Unless otherwise specified, the address of each person named in the table is c/o Oaktree Capital Group, LLC, 333 South Grand Avenue, 28th Floor, Los Angeles, CA 90071.

 

214


Table of Contents
    Class A Units Beneficially Owned     Class B Units
Beneficially Owned
    OCGH Units Beneficially Owned (1)  
    Pre-Offering     Post-Offering
Assuming the
Underwriters’
Option Is Not
Exercised
    Post-Offering
Assuming the
Underwriters’
Option Is
Exercised in Full
                Pre-Offering     Post-Offering
Assuming the
Underwriters’
Option Is Not
Exercised
    Post-Offering
Assuming the
Underwriters’
Option Is
Exercised in Full
 

Officers and Directors

  Number     Percent     Number     Percent     Number     Percent     Number     Percent     Number     Percent     Number     Percent     Number     Percent  

Howard S. Marks

    1,826        *        1,826        *        1,826        *        —  (2)        —          23,562,546        15.6     21,145,131        14.0     20,782,519        13.8

Bruce A. Karsh

    1,826        *        1,826        *        1,826        *        —  (2)        —          23,562,546        15.6        21,145,131        14.0        20,782,519        13.8   

John B. Frank

    185        *        185        *        185        *        —          —          2,625,420        1.7        2,512,377        1.7        2,495,420        1.7   

David M. Kirchheimer

    136        *        136        *        136        *        —          —          1,786,575        1.2        1,786,575        1.2        1,786,575        1.2   

Stephen A. Kaplan

    181        *        181        *        181        *        —          —          2,280,292        1.5        2,193,335        1.5        2,180,292        1.4   

Caleb S. Kramer

    79        *        79        *        79        *        —          —          1,277,823        *        1,175,123        *        1,159,718        *   

Kevin L. Clayton

    275        *        275        *        275        *        —          —          3,458,548        2.3        3,157,805        2.1        3,112,694        2.1   

Larry W. Keele

    322        *        322        *        322        *        —          —          4,160,135        2.8        4,160,135        2.8        4,160,135        2.8   

Sheldon M. Stone

    1,009        *        1,009        *        1,009        *        —          —          13,019,431        8.6        12,454,214        8.3        12,369,431        8.2   

D. Richard Masson

    513        *        513        *        513        *        —          —          3,809,786        2.5        3,418,919        2.3        3,360,289        2.2   

Robert E. Denham

    14,273        *        14,273        *        14,273        *        —          —          —          —          —          —          —          —     

Wayne G. Pierson (3)

    —          —          —          —          —          —          —          —          —          —          —          —          —          —     

Jay S. Wintrob

    2,273        *        2,273        *        2,273        *        —          —          —          —          —          —          —          —     

All directors and executive officers as a group (15 persons)

    23,029              23,029        *        23,029        *        —          —          81,362,254        54.0        74,800,649        49.59        73,816,408        48.9   

5% Unitholders

                                                                                   

Davis Selected Advisers, L.P. (4)

    4,228,390        18.6     3,837,086        11.6     3,778,390        10.9     —          —          —          —          —          —          —          —     

Hawkins Investment Partnership L.P. (5)

    3,000,000        13.2        3,000,000        9.1        3,000,000        8.7        —          —          —          —          —          —          —          —     

Maverick Capital, Ltd. (6)

    2,220,000        9.8        2,220,000        6.7        2,220,000        6.4        —          —          —          —          —          —          —          —     

Lord Abbett Affiliated Fund, Inc. (7)

    1,975,000        8.7        1,975,000        6.0        1,975,000        5.7        —          —          —          —          —          —          —          —     

JMB Capital Partners Master Fund, L.P. (8)

    1,888,000        8.3        1,888,000        5.7        1,888,000        5.5        —          —          —          —          —          —          —          —     

Scoggin LLC (9)

    1,700,100        7.5        1,700,100        5.2        1,700,100        4.9        —          —          —          —          —          —          —          —     

Farallon Capital Partners, L.P. (10)

    1,669,460        7.4        1,669,460        5.1        1,669,460        4.8        —          —          —          —          —          —          —          —     

Acorn Investors, LLC

    884              884        *        884        *        —          —          10,156,343        6.7        9,114,346        6.0        8,958,047        5.9   

Oaktree Capital Group Holdings, L.P. 

    13,000              13,000        *        13,000        *        128,157,617 (11)      100     —          —          —          —          —          —     

 

* Represents less than 1%.
(1) Subject to certain restrictions, each OCGH unitholder has the right to exchange his or her vested units following the expiration of any applicable lock-up period pursuant to the terms of an exchange agreement. Pursuant to the exchange agreement and the terms of the OCGH partnership agreement, the OCGH units will be exchanged for, at the option of our board of directors, our Class A units on a one-for-one basis, an equivalent amount of cash based on then-prevailing market prices, other consideration of equal value or any combination of the foregoing, and we will cancel a corresponding number of Class B units. Post-Offering reflects the application of all of our net proceeds from this offering, which will be used to acquire OCGH units from OCGH unitholders pursuant to an exchange agreement, as described under “Certain Relationships and Related Party Transactions—Exchange Agreement.”
(2) Excludes 13,000 Class A units and 128,157,617 Class B units held by OCGH. The general partner of OCGH is Oaktree Capital Group Holdings GP, LLC. In their capacities as members of the executive committee of Oaktree Capital Group Holdings GP, LLC holding more than 50% of the aggregate number of OCGH units held by all of the members of the executive committee as a group, Mr. Marks and Mr. Karsh may be deemed to be beneficial owners of the securities held by OCGH. Each of Mr. Marks and Mr. Karsh disclaims beneficial ownership of such securities, except to the extent of his respective pecuniary interest therein.
(3) Excludes 884 Class A units and 10,156,343 OCGH units held by Acorn Investors, LLC and 20 Class A units and 235,000 OCGH units held by Meyer Memorial Trust, which Mr. Pierson may be deemed to beneficially own. Mr. Pierson is the President of Acorn Investors, LLC and the Chief Financial and Investment Officer of Meyer Memorial Trust and disclaims beneficial ownership of the Class A units and OCGH units held by each entity.

 

215


Table of Contents
(4) Includes 2,232,700 Class A units held by Clipper Fund, Inc., an entity affiliated with Davis Selected Advisers, L.P. Davis Investments, LLC, or DILLC, serves as general partner of Davis Selected Advisers, L.P. DILLC is a Delaware limited liability company. DILLC is controlled by Christopher Davis. The address of Davis Selected Advisers, L.P., Clipper Fund, Inc., DILLC and Christopher Davis is 2949 East Elvira Road, Suite 101, Tucson, AZ 85706.
(5) Hawkins Capital, L.P., the general partner and investment adviser to Hawkins Investment Partnership L.P., or HIP, and Russell B. Hawkins, the sole portfolio manager of HIP, may be deemed to share voting and dispositive power with respect to the Class A units held by HIP. Hawkins Capital, L.P. and Mr. Hawkins disclaim beneficial ownership over such Class A units, except to the extent of their pecuniary interest therein. The address of HIP, Hawkins Capital, L.P. and Mr. Hawkins is 717 Texas Avenue, Suite 3001, Houston, TX 77002.
(6) Includes 1,035,320 Class A units held by Maverick Fund, L.D.C., or Maverick Fund, 594,940 Class A units held by Maverick Fund USA, Ltd., or Maverick USA, and 589,740 Class A units held by Maverick Fund II, Ltd., or Maverick Fund II. Maverick Capital, Ltd. is an investment adviser registered under Section 203 of the Investment Advisers Act of 1940 and, as such, may be deemed to have beneficial ownership of the Class A units held by Maverick Fund, Maverick USA and Maverick Fund II through the investment discretion it exercises over these accounts. Maverick Capital Management, LLC is the general partner of Maverick Capital, Ltd. Lee S. Ainslie III is the manager of Maverick Capital Management, LLC who possesses sole investment discretion pursuant to Maverick Capital Management, LLC’s regulations. The address of Maverick Capital, Ltd. and Maverick Capital Management, LLC is 300 Crescent Court, 18th Floor, Dallas, TX 75201; and the address of each of Lee S. Ainslie III, Maverick Fund, Maverick USA and Maverick Fund II is c/o Maverick Capital, Ltd., 300 Crescent Court, 18th Floor, Dallas, TX 75201.
(7) Lord, Abbett & Co. LLC, investment adviser to Lord Abbett Affiliated Fund, Inc., exercises investment discretion with respect to the Class A units held by Lord Abbett Affiliated Fund, Inc. Lord, Abbett & Co. LLC disclaims beneficial ownership of the Class A units held by Lord Abbett Affiliated Fund, Inc. The address of Lord Abbett Affiliated Fund, Inc. and Lord, Abbett & Co. LLC is 90 Hudson Street, Jersey City, NJ 07302.
(8) Smithwood Partners, LLC, or SPLLC, is the general partner of JMB Capital Partners Master Fund, L.P., or JMB Master Fund. Smithwood Advisers, L.P., or SALP, is the investment adviser to JMB Master Fund. Smithwood General Partner, LLC, or SGPLLC, is the general partner of SALP. Jonathan Brooks is the managing member of SPLLC and SGPLLC with the power to exercise investment discretion and may be deemed to be the beneficial owner of the Class A units held by JMB Master Fund. The address of SPLLC, JMB Master Fund, SALP, SGPLLC and Jonathan Brooks is 1999 Avenue of the Stars, Suite 2040, Los Angeles, CA 90067.
(9) Includes 663,520 Class A units held by Scoggin Capital Management II LLC and 982,780 Class A Units held by Scoggin International Fund, Ltd., for each of which Scoggin LLC is the investment manager, and 53,800 Class A units held by Scoggin Worldwide Fund, Ltd., for which Scoggin LLC serves as sub-manager for equity and event-driven investing. Craig Effron and Curtis Schenker are the managing members of Scoggin LLC. Old Bellows Partners L.P. serves as investment manager for Scoggin Worldwide Fund, Ltd. The general partner of Old Bellows Partners L.P. is Old Bell Associates LLC. A. Dev Chodry is a principal of Old Bellows Partners L.P. The address of Scoggin Capital Management II LLC, Scoggin International Fund, Ltd., Scoggin LLC, Craig Effron, Curtis Schenker, Old Bellows Partners L.P., Old Bell Associates LLC and A. Dev Chodry is 660 Madison Avenue, 20th Floor, New York, NY 10065. The address of Scoggin Worldwide Fund, Ltd. is c/o Q&H Corporate Services, Ltd.; 3rd Floor, Harbour Centre; P.O. Box 1348; George Town, Grand Cayman, Cayman Islands.
(10) Farallon Partners, L.L.C., or FPLLC, is the general partner of Farallon Capital Partners, L.P., or FCPLP. Each of the following persons (the “Farallon Managing Members”) is a managing member of FPLLC with the power to exercise investment discretion: Richard B. Fried, Daniel J. Hirsch, Monica R. Landry, Michael G. Linn, Stephen L. Millham, Rajiv A. Patel, Thomas G. Roberts, Jr., Andrew J.M. Spokes, Thomas F. Steyer, John R. Warren and Mark C. Wehrly. Each of FPLLC and the Farallon Managing Members disclaims beneficial ownership of the Class A units held by FCPLP, except to the extent of their respective pecuniary interest therein. All of the persons referenced in this footnote disclaim group attribution. The address of FPLLC, FCPLP and the Farallon Managing Members is One Maritime Plaza, Suite 2100, San Francisco, CA 94111.
(11) In connection with the exchange of the 10,295,841 OCGH units for cash upon the consummation of this offering, 10,295,841 Class B units will be cancelled. In the event the underwriters exercise in full their option to purchase additional Class A units, a total of 11,840,217 OCGH units will be exchanged for cash, and 11,840,217 Class B units will be cancelled.

In connection with this offering, our board of directors intends to permit OCGH unitholders to exercise their rights under the OCGH limited partnership agreement and the exchange agreement to exchange 10,295,841 OCGH units (or 11,840,217 OCGH units if the underwriters exercise in full their option to purchase additional Class A units) for cash at a purchase price per OCGH unit equal to the initial public offering price per Class A unit in this offering net of underwriting discounts payable by us with adjustments, as applicable, to account for the disproportionate sharing among certain OCGH unitholders of the historical incentive income of certain closed-end funds that held their final closing before the May 2007 Restructuring. The adjustments to the purchase price of OCGH units will be made pursuant to the OCGH limited partnership agreement to account for the fact that, as a result of the May 2007 Restructuring, the interests of certain OCGH unitholders in historical incentive income are disproportionately larger or smaller than their pro rata interest in our business, depending on when the unitholder’s interest in our business was acquired. We intend to use all of the proceeds to us from this

 

216


Table of Contents

offering, net of underwriting discounts and commissions, to acquire 10,295,841 OCGH units (or 11,840,217 OCGH units if the underwriters exercise in full their option to purchase additional Class A units) from OCGH unitholders, including our directors and members of our senior management, pursuant to the exchange agreement. Of the amount of net proceeds used to acquire OCGH units, we expect that approximately $101.9 million will be paid to Mr. Marks for 2,417,415 OCGH units (or $117.2 million for 2,780,027 OCGH units if the underwriters exercise in full their option to purchase additional Class A units), approximately $101.9 million will be paid to Mr. Karsh for 2,417,415 OCGH units (or $117.2 million for 2,780,027 OCGH units if the underwriters exercise in full their option to purchase additional Class A units); approximately $4.8 million will be paid to Mr. Frank for 113,043 OCGH units (or $5.5 million for 130,000 OCGH units if the underwriters exercise in full their option to purchase additional Class A units); approximately $3.7 million will be paid to Mr. Kaplan for 86,957 OCGH units (or $4.2 million for 100,000 OCGH units if the underwriters exercise in full their option to purchase additional Class A units); approximately $4.3 million will be paid to Mr. Kramer for 102,700 OCGH units (or $5.0 million for 118,105 OCGH units if the underwriters exercise in full their option to purchase additional Class A units); approximately $12.7 million will be paid to Mr. Clayton for 300,743 OCGH units (or $14.6 million for 345,854 OCGH units if the underwriters exercise in full their option to purchase additional Class A units); approximately $16.5 million will be paid to Mr. Masson for 390,867 OCGH units (or $19.0 million for 449,497 OCGH units if the underwriters exercise in full their option to purchase additional Class A units); approximately $23.9 million will be paid to Mr. Stone for 565,217 OCGH units (or $27.5 million for 650,000 OCGH units if the underwriters exercise in full their option to purchase additional Class A units); approximately $6.5 million will be paid to Mr. Ford for 154,206 OCGH units (or $7.5 million for 177,337 OCGH units if the underwriters exercise in full their option to purchase additional Class A units); and approximately $0.5 million will be paid to Mr. Molz for 13,043 OCGH units (or $0.6 million for 15,000 OCGH units if the underwriters exercise in full their option to purchase additional Class A units). In addition, Messrs. Marks, Karsh, Masson and Stone will receive additional amounts as a result of their disproportionate interest in the historical incentive income from certain closed-end funds that held their final closing before the May 2007 Restructuring, as described above.

 

217


Table of Contents

SELLING UNITHOLDERS

The following table sets forth information regarding Class A units held by each selling unitholder as of the date of this prospectus. The proceeds to the selling unitholders will be the public offering price set forth on the front cover of this prospectus, less the underwriting discount and commissions, which for each selling unitholder is 2.0% of the offering price per Class A unit sold in the offering. Based on the assumed initial offering price of $44.50 per Class A unit, which is the midpoint of the range set forth on the front cover of this prospectus, the underwriting discount will be $0.89 per Class A unit.

 

    Class A Units
Beneficially Owned
Before this Offering
    Number of
Class A
Units  Being

Offered
    Number of
Class A
Units  Subject to

Underwriters’
Option
    Class A Units
Beneficially Owned
After this Offering
Assuming the
Underwriters’
Option Is Not
Exercised
    Class A Units
Beneficially Owned
After this Offering
Assuming the
Underwriters’
Option Is Exercised
in Full
 
    Number     Percent         Number     Percent     Number     Percent  

Selling Unitholder:

               

Clipper Fund, Inc.(1)

    2,232,700        9.8     217,391        32,609        2,015,309        6.1     1,982,700        5.7

Davis Opportunity Fund, an Authorized Series of Davis Series, Inc.(2)

    626,590        2.8        173,913        26,087        452,677        1.4        426,590        1.2   

Kayne Anderson Capital Income Partners (QP), L.P.(3)

    550,000        2.4        156,522        23,478        393,478        1.2        370,000        1.1   

Kayne Anderson Non-Traditional Investments, L.P.(4)

    100,000        0.4        86,957        13,043        13,043        *        —          *   

Goldman, Sachs & Co.(5)

    208,283        0.9        181,116        27,167        27,167        *        —          *   

Class D Series of GEF-PS, LP(6)

    402,800        1.8        116,522        17,478        286,278        *        268,800        *   

Nokota Capital Master Fund, L.P.(7)

    25,000        0.1        21,739        3,261        3,261        *        —          *   

 

(1) Davis Selected Advisers, L.P. exercises voting and dispositive power over the Class A units owned by Clipper Fund, Inc. Christopher Davis controls Davis Investments, LLC, the general partner of Davis Selected Advisers, L.P. The address of Davis Selected Advisers, L.P., Clipper Fund, Inc., Davis Investments, LLC and Christopher Davis is 2949 East Elvira Road, Suite 101, Tucson, AZ 85706.
(2) Davis Selected Advisers, L.P. exercises voting and dispositive power over the Class A units owned by Davis Opportunity Fund, an Authorized Series of Davis Series, Inc. Christopher Davis controls Davis Investments, LLC, the general partner of Davis Selected Advisers, L.P. The address of Davis Selected Advisers, L.P., Davis Opportunity Fund, an Authorized Series of Davis Series, Inc., Davis Investments, LLC and Christopher Davis is 2949 East Elvira Road, Suite 101, Tucson, AZ 85706.
(3) Kayne Anderson Capital Advisors, L.P., a California limited partnership, is an investment adviser registered with the SEC under the Investment Advisers Act of 1940. It serves as sole general partner of and investment manager to Kayne Anderson Capital Income Partners (QP), L.P., a Delaware limited partnership. Richard A. Kayne is the Chairman and Founder of Kayne Anderson Capital Advisors, L.P., and through his majority ownership of Kayne Anderson Investment Management, Inc., is the majority owner of Kayne Anderson Capital Advisors, L.P. Kayne Anderson Capital Advisors, L.P. and Mr. Kayne disclaim beneficial ownership of all Class A units except that Kayne Anderson Capital Advisors, L.P. beneficially owns 0.06% of such units and Mr. Kayne beneficially owns 0.19% of such units. The address for Kayne Anderson Capital Income Partners (QP), LP is 1800 Avenue of the Stars, 3rd Floor, Los Angeles, California 90067. The address for Mr. Kayne is c/o Kayne Anderson Capital Advisors, L.P., 1800 Avenue of the Stars, 3rd Floor, Los Angeles, California 90067.
(4) Kayne Anderson Capital Advisors, L.P. serves as sole general partner of and investment manager to Kayne Anderson Non-Traditional Investments, L.P., a California limited partnership. Richard A. Kayne is the Chairman and Founder of Kayne Anderson Capital Advisors, L.P., and through his majority ownership of Kayne Anderson Investment Management, Inc., is the majority owner of Kayne Anderson Capital Advisors, L.P. Kayne Anderson Capital Advisors, L.P. and Mr. Kayne disclaim beneficial ownership of all Class A units except that Kayne Anderson Capital Advisors, L.P. beneficially owns 0.16% of such units and Mr. Kayne beneficially owns 7.64% of such units. The address for Kayne Anderson Non-Traditional Investments, L.P. is 1800 Avenue of the Stars, 3rd Floor, Los Angeles, California 90067.

 

218


Table of Contents
(5) Goldman, Sachs & Co. is a broker-dealer and one of the representatives of the underwriters. Goldman, Sachs & Co. has represented to us that (i) it purchased the Class A units it is offering under this prospectus in the ordinary course of business and (ii) at the time of such purchase it had no agreements or understandings, directly or indirectly, with any person to distribute such units. Goldman, Sachs & Co. is a wholly owned subsidiary of The Goldman Sachs Group, Inc., which is a reporting entity pursuant to Section 13 of the Exchange Act.
(6) Thruston B. Morton, III is the managing member of GEM GP, LLC, a Delaware limited liability company (“GEM GP”), which is the general partner of GEF GP, LP, a Delaware limited partnership (“GEF GP”). GEF GP is the general partner of Class D Series of GEF-PS, LP, a Delaware limited partnership (“GEF-PS”), and as such, each of Mr. Morton, GEM GP and GEF GP has voting and dispositive power over the Class A units held by GEF-PS. Mr. Morton, GEM GP and GEF GP disclaim beneficial ownership over such Class A units. The address of Mr. Morton, GEM GP and GEF GP is c/o Global Endowment Management, LP, 550 S. Tryon, Suite 3500, Charlotte, NC 28202.
(7) Nokota Management, LP, a Delaware limited partnership, (“Manager”) is the investment manager of Nokota Capital Master Fund, L.P. (“NCMF”), a Cayman Islands exempted limited partnership. Nokota Capital GP, LLC, a Delaware limited liability company (“General Partner”) is the general partner of NCMF, and as such, each of Manager and General Partner has voting and dispositive power over the Class A units held by NCMF. Matthew Knauer and Mina Faltas (the “Managing Members”) are the managing members of each of the general partner of Manager and of General Partner, and as such may be deemed to have voting and dispositive power over the Class A units held by NCMF. The Managing Members disclaim beneficial ownership of such Class A units. The address for each of NCMF, the General Partner, the Manager and the Managing Members is c/o Nokota Management, LP, 1330 Avenue of the Americas, 26th Floor, New York, NY 10019.

 

219


Table of Contents

DESCRIPTION OF OUR UNITS

The following is a summary of the material provisions of the Third Amended and Restated Operating Agreement of Oaktree Capital Group, LLC as it will be in effect at the time of this offering, which we refer to as our operating agreement, and certain relevant provisions of the Delaware Limited Liability Company Act, or the Act. Since the terms of our operating agreement and the Act are more detailed than the general information provided below, we urge you to read the actual provisions of our operating agreement, which is attached hereto as Appendix A, and the Act. The following information assumes the conversion of all our outstanding Class C units into 13,000 Class A units prior to the completion of this offering. As of December 31, 2008, there were 51 Class A unitholders, 1 Class C unitholder and 132 OCGH unitholders. As of December 31, 2009, there were 47 Class A unitholders, 122 Class C unitholders and 143 OCGH unitholders. As of December 31, 2010, there were 49 Class A unitholders, 122 Class C unitholders and 165 OCGH unitholders. As of December 31, 2011, there were 59 Class A unitholders, 126 Class C unitholders and 206 OCGH unitholders.

General

Our operating agreement authorizes our board of directors to issue an unlimited number of additional units and options, rights, warrants and appreciation rights relating to such units for consideration or for no consideration and on the terms and conditions established by our board of directors in its sole discretion without the approval of any Class A unitholders. These additional securities may be used for a variety of purposes, including future offerings to raise additional capital, acquisitions and employee benefit plans. Our operating agreement currently authorizes the issuance of Class A and Class B units. As of December 31, 2011, there were 22,677,100 Class A units and 125,847,115 Class B units issued and outstanding (assuming the conversion of all outstanding Class C units into Class A units on a one-for-one basis).

Class A Units

Upon consummation of this offering, all of our outstanding Class A units will be duly issued. Upon payment in full of the consideration payable with respect to our Class A units, as determined by our board of directors, the holders of such units will not be liable to us to make any additional capital contributions with respect to such units (except as otherwise required by Sections 18-607 and 18-804 of the Act). No holder of our Class A units will be entitled to preemptive, redemption or conversion rights.

Voting Rights

Holders of Class A units are entitled to one vote per unit held of record on all matters submitted to a vote of our unitholders. Generally, all matters to be voted on by our unitholders must be approved by a majority (or, in the case of election of directors when the Oaktree control condition is no longer satisfied, by a plurality) of the votes entitled to be cast by all Class A units and Class B units present in person or represented by proxy at a meeting of unitholders, voting together as a single class.

Distribution Rights

Holders of Class A units will share ratably (based on the number of units held) in any distribution authorized by our board of directors out of funds legally available therefor, subject to any statutory or contractual restrictions on distributions and to any restrictions on distributions imposed by the terms of any outstanding preferred units.

Liquidation Rights

Upon our dissolution, liquidation or winding up, after payment in full of all amounts required to be paid to creditors and to the holders of preferred units having liquidation preferences, if any, the holders

 

220


Table of Contents

of our Class A units and any other equity securities we may subsequently issue that are pari passu with our Class A units will be entitled to receive our remaining assets available for distribution in proportion to the Class A units and other equity securities held by them as of a record date determined by the liquidator.

Other Matters

Under our operating agreement, in the event that our board of directors determines that we should seek relief pursuant to Section 7704(e) of the Code to preserve our status as a partnership for federal (and applicable state) income tax purposes, we and each of our unitholders will be required to agree to adjustments required by the tax authorities, and we will pay such amounts as required by the tax authorities to preserve our status as a partnership.

Class B Units

All of our Class B units have been duly issued and are held by OCGH, which is controlled by our principals. No holder of Class B units is entitled to preemptive, redemption or conversion rights.

Voting Rights

Holders of our Class B units are entitled to ten votes per unit held of record on all matters submitted to a vote of our unitholders. However, in the event that the Oaktree control condition is no longer satisfied, our Class B units will be entitled to only one vote per unit. Generally, all matters to be voted on by our unitholders must be approved by a majority (or, in the case of election of directors when the Oaktree control condition is no longer satisfied, a plurality) of the votes entitled to be cast by all Class A units and Class B units present in person or represented by proxy at a meeting of unitholders, voting together as a single class.

Distribution Rights

Holders of our Class B units do not have any right to receive distributions other than distributions consisting of Class B units paid proportionally with respect to each outstanding Class B unit.

Liquidation Rights

Upon our liquidation, dissolution or winding up, no holder of Class B units has any right to receive distributions in respect of its Class B units.

Preferred Units

Our operating agreement authorizes our board of directors to establish one or more series of preferred units. Unless required by law or by any securities exchange on which our units are listed for trading, the authorized preferred units will be available for issuance without further action by Class A unitholders. Our board of directors is able to determine, with respect to any series of preferred units, the terms and rights of that series, including:

 

  Ÿ  

the designation of the series;

 

  Ÿ  

the number of preferred units of the series;

 

  Ÿ  

whether distributions, if any, will be cumulative or non-cumulative and the distribution rate of the series;

 

  Ÿ  

the dates at which distributions, if any, will be payable;

 

221


Table of Contents
  Ÿ  

the redemption rights and price or prices, if any, for preferred units of the series;

 

  Ÿ  

the terms and amounts of any sinking fund provided for the purchase or redemption of the preferred units of the series;

 

  Ÿ  

the amounts payable on preferred units of the series in the event of our liquidation or dissolution;

 

  Ÿ  

whether the preferred units of the series will be convertible into or exchangeable for interests of any other class or series or any other security of our company or any other entity;

 

  Ÿ  

restrictions on the issuance of preferred units of the series or of any units of any other class or series; and

 

  Ÿ  

the voting rights, if any, of the holders of the preferred units of the series.

We could issue a series of preferred units that could, depending on the terms of the series, impede or discourage an acquisition attempt or other transaction that some, or a majority, of the holders of Class A units might believe to be in their best interests or in which holders of Class A units might receive a premium for their Class A units over the market price of the Class A units.

Class Structure

Our Class B units have ten votes per unit, while our Class A units, which is the class of units that we are selling in this offering and which will be the only class of units which will be traded, have one vote per unit. All of our Class B units, representing 98.26% of the voting power of our outstanding membership interests as of February 29, 2012, are controlled indirectly by our principals through their control of OCGH. Because of our dual-class structure, our principals are able to control all matters submitted to our unitholders for approval even if OCGH owns significantly less than 50% of our outstanding units. This concentrated control could discourage others from initiating any potential merger, takeover or other change of control transaction that other unitholders may view as beneficial.

Listing and Trading

We have been authorized to list our Class A units on the NYSE under the symbol “OAK.”

Transfer Agent and Registrar

The transfer agent and registrar for our Class A units is American Stock Transfer & Trust Company.

Our Operating Agreement

Organization and Duration

We were formed in Delaware on April 13, 2007 and will remain in existence until dissolved in accordance with our operating agreement and the Act.

Purpose

Under our operating agreement, we are permitted to engage in any business activity that lawfully may be conducted by a limited liability company organized under Delaware law and to conduct any and all activities related to such business activity.

Agreement to be Bound by Our Operating Agreement; Power of Attorney

By purchasing a Class A unit, you will be admitted as a member of Oaktree Capital Group, LLC and become bound by the terms of our operating agreement. Pursuant to our operating agreement,

 

222


Table of Contents

each unitholder and each person who acquires a Class A unit from a unitholder grants to us (and, if appointed, a liquidator) a power of attorney to, among other things, execute and file documents required for our qualification, continuance or dissolution. The power of attorney also grants us the authority to make certain amendments to, and to make consents and waivers under, our operating agreement and certificate of formation, in each case in accordance with our operating agreement.

Duties of Officers, Directors and Manager

Our operating agreement provides that our business and affairs will be managed under the direction of our board of directors, which will have the power to appoint our officers. Our operating agreement further provides that the authority and function of our board of directors and officers are identical to the authority and functions of a board of directors and officers of a corporation organized under the DGCL, except as expressly modified by the terms of the operating agreement. Finally, our operating agreement provides that, except as specifically provided therein, the fiduciary duties and obligations owed to us and to our unitholders are the same as the respective duties and obligations owed by officers and directors of a corporation organized under the DGCL to their corporation and stockholders, respectively. Our manager, whose only function is to designate the members of our board of directors so long as the Oaktree control condition is satisfied, will not owe any duties to our unitholders.

There are certain provisions in our operating agreement regarding exculpation and indemnification of our officers, directors and manager that differ from the DGCL.

First, our operating agreement provides that our officers and directors will be liable to us or our unitholders for an act or omission only if such act or omission constitutes a breach of the duties owed to us or our unitholders, as applicable, by any such officer or director and such breach is the result of (1) willful malfeasance, gross negligence, the commission of a felony or a material violation of law, in each case, that has or could reasonably be expected to have a material adverse affect on us or (2) fraud, and that our manager will not be liable to us or our unitholders for its actions. Moreover, we have agreed to indemnify our officers, directors and manager to the fullest extent permitted by law, against all expenses and liabilities (including judgments, fines, penalties, interest, amounts paid in settlement with our approval and counsel fees and disbursements) arising from the performance of any of their obligations or duties in connection with their service to us, including in connection with any civil, criminal, administrative, investigative or other action, suit or proceeding to which any such person may be made a party by reason of being or having been one of our officers or directors or our manager, except for any expenses or liabilities that have been finally judicially determined to have arisen primarily from acts or omissions which violate the standard set forth in the preceding sentence. Under the DGCL, a corporation can only indemnify officers and directors for acts or omissions if any such officer or director acted in good faith and in a manner he reasonably believed to be in the best interest of the corporation and, in a criminal action, if the officer or director had no reasonable cause to believe his conduct was unlawful.

Second, our operating agreement provides that, in the event of an existing or potential conflict of interest involving OCGH, our directors or their respective affiliates, a resolution or course of action by our directors or their affiliates will be deemed approved by all our unitholders, and will not constitute a breach of our operating agreement or any duty (including any fiduciary duty), if such resolution or course of action is approved by a majority of the total voting power of all our outstanding Class A and Class B units held by disinterested unitholders or a majority of our directors who are not employed by us, our subsidiaries or our affiliates controlled by our principals or meets certain standards as described in “—Conflicts of Interest” below. Under the DGCL, a corporation is not permitted to automatically exempt board members from claims of breach of fiduciary duty under such circumstances. In addition, our operating agreement provides that all conflicts of interest described in

 

223


Table of Contents

this prospectus are deemed to have been specifically approved by all our unitholders who acquire units on or after the date of this offering.

Election of Members of Our Board of Directors

Our board of directors consists of 12 directors. For so long as the Oaktree control condition is satisfied, the size of our board of directors will be determined, and the directors will be designated, by our manager. Directors serve until their successors are duly elected or appointed and qualified, or until their earlier death, disability, resignation or removal from office. Any vacancy on our board of directors, including any vacancy arising from the creation of a new directorship, will be filled by our manager. While our Class A and Class B units vote together as a single class on all matters submitted to a vote of unitholders, including certain amendments of our operating agreement, our operating agreement does not obligate us to hold annual meetings for any purpose so long as the Oaktree control condition is satisfied.

After the Oaktree control condition is no longer satisfied, the size of our board of directors will be set by resolution of our board of directors, and directors will be elected by the vote of a plurality of our outstanding Class A and Class B units, voting together as a single class, to serve until our next annual meeting is held and until their successor is duly elected or appointed and qualified or until their earlier death, disability, resignation or removal from office. After the Oaktree control condition is no longer satisfied, any vacancy arising from the creation of a new directorship may be filled by a majority of the remaining directors or, if there are no directors in office, the vote of a plurality of our outstanding Class A and Class B units voting together as a single class.

Removal of Members of Our Board of Directors

Any director or the entire board of directors may be removed, with or without cause, at any time, by our manager for so long as the Oaktree control condition is satisfied. The vacancy in our board of directors caused by any such removal will be filled by our manager. After the Oaktree control condition is no longer satisfied, any director or the entire board of directors may be removed, with or without cause, at any time, by the affirmative vote of holders of a majority of our outstanding Class A and Class B units, voting together as a single class. The vacancy in our board of directors caused by any such removal will be filled by the vote of a plurality of our outstanding Class A and Class B units, voting together as a single class.

Limited Liability

Delaware law provides that a member who receives a distribution from a Delaware limited liability company and knew at the time of the distribution that the distribution was in violation of Delaware law will be liable to the company for three years for the amount of the distribution. Under Delaware law, a limited liability company may not make a distribution to a member if, after the distribution, all liabilities of the company, other than liabilities to members on account of their limited liability company interests and liabilities for which the recourse of creditors is limited to specific property of the company, would exceed the fair value of the assets of the company. For the purpose of determining the fair value of the assets of a company, Delaware law provides that the fair value of property subject to liability for which recourse of creditors is limited is included in the assets of the company only to the extent that the fair value of that property exceeds the nonrecourse liability. Under Delaware law, an assignee who becomes a substituted member of a company is liable for the obligations of the assignor to make contributions to the company, except the assignee is not obligated for liabilities unknown to the assignee at the time the assignee became a member and that could not be ascertained from our operating agreement.

 

224


Table of Contents

Amendment of Our Operating Agreement

Amendments to our operating agreement may be proposed only by or with the consent of our board of directors. To adopt a proposed amendment and except as set forth below, our board of directors is required to seek written approval of the holders of the number of units required to approve the amendment or call a meeting of our unitholders to consider and vote upon the proposed amendment. Except as set forth below an amendment must be approved by holders of a majority of the total combined voting power of our outstanding Class A and Class B units, voting together as a single class, and to the extent that such amendment would have a material adverse effect on the holders of any class or series of units, by the holders of a majority of the holders of such class or series. Issuances of units with rights superior to those of our then-outstanding units of any class or series or having a dilutive effect on our then-outstanding units will not be deemed to have a material adverse effect on the holders of the outstanding units.

Prohibited Amendments

No amendment may be made that would:

 

  Ÿ  

enlarge the obligations of any unitholder without such unitholder’s consent, unless approved by at least a majority of the class or series of units so affected;

 

  Ÿ  

change the provision in our operating agreement that provides that we will be dissolved upon an election to dissolve us by our board of directors that is approved by holders of a majority of the total combined voting power of our outstanding Class A and Class B units;

 

  Ÿ  

change our term of existence; or

 

  Ÿ  

give any person the right to dissolve us other than our board of directors’ right to dissolve us with the approval of holders of a majority of the total combined voting power of our outstanding Class A and Class B units, voting together as a single class.

The provision of our operating agreement preventing the amendments having the effects described in any of the clauses above can be amended upon the approval of holders of at least two-thirds of the total combined voting power of our outstanding Class A and Class B units.

No Unitholder Approval

Our board of directors may generally make amendments to our operating agreement without the approval of any unitholder (including a unitholder that may be materially and adversely affected by such amendments) to reflect:

 

  Ÿ  

a change in our name, the location of our principal place of our business, our registered agent or our registered office;

 

  Ÿ  

the admission, substitution, resignation or removal of unitholders in accordance with our operating agreement;

 

  Ÿ  

the merger of us or any of our subsidiaries into, or the conveyance of all of our assets to, a newly formed entity, if the sole purpose of that merger or conveyance is to effect a mere change in our legal form into another limited liability entity;

 

  Ÿ  

a change that our board of directors determines in its sole discretion to be necessary or appropriate for us to qualify or continue our qualification as a company in which our members have limited liability under the laws of any state or to ensure that neither we nor any of our subsidiaries will be treated as an association taxable as a corporation or otherwise taxed as an entity for U.S. federal income tax purposes, other than as we specifically so designate;

 

225


Table of Contents
  Ÿ  

a change that our board of directors determines in its sole discretion to be necessary or appropriate to address changes in U.S. federal income tax regulations, legislation or interpretation;

 

  Ÿ  

an amendment that our board of directors determines, based upon the advice of counsel, to be necessary or appropriate to prevent us, members of our board of directors, or our officers, agents or trustees from having a material risk of being in any manner subjected to the provisions of the Investment Company Act, the Advisers Act, Title I of ERISA, Section 4975 of the Code or any applicable similar law currently applied or proposed;

 

  Ÿ  

an amendment or issuance that our board of directors determines in its sole discretion to be necessary or appropriate for the authorization of additional securities;

 

  Ÿ  

any amendment expressly permitted in our operating agreement to be made by our board of directors acting alone;

 

  Ÿ  

an amendment effected, necessitated or contemplated by a merger agreement that has been approved under the terms of our operating agreement;

 

  Ÿ  

any amendment that our board of directors determines in its sole discretion to be necessary or appropriate for the formation by us of, or our investment in, any corporation, partnership or other entity, as otherwise permitted by our operating agreement;

 

  Ÿ  

an amendment effected, necessitated or contemplated by an amendment to the operating agreement or other governing document of one of our direct subsidiaries that requires the equity holders of such subsidiary to provide a statement, certification or other proof of evidence to the subsidiary regarding whether such equity holder is subject to U.S. federal income taxation on the income generated by such subsidiary;

 

  Ÿ  

a change in our fiscal year or taxable year and related changes that our board of directors determines to be necessary, desirable or appropriate as a result of a change in our fiscal year or taxable year; and

 

  Ÿ  

any other amendments substantially similar to any of the matters described in the clauses above.

In addition, our board of directors may make any amendment to our operating agreement without the approval of any unitholder (including a unitholder that may be materially and adversely affected by any such amendment) if our board of directors in its sole discretion determines that the amendment:

 

  Ÿ  

does not adversely affect our unitholders as a whole (including any particular class or series of units as compared to other classes or series of units) in any material respect;

 

  Ÿ  

is necessary, desirable or appropriate to satisfy any requirement, condition or guideline contained in any opinion, directive, order, ruling or regulation of any U.S. federal or state or non-U.S. agency or judicial authority or contained in any U.S. federal or state or non-U.S. statute;

 

  Ÿ  

is necessary, desirable or appropriate to facilitate the trading of units or to comply with any rule, regulation, guideline or requirement of any securities exchange or market on which our units are or will be listed for trading, compliance with any of which our board of directors deems to be in the best interests of us and our unitholders;

 

  Ÿ  

is necessary or appropriate for any action taken by our board of directors relating to splits or combinations of units under the provisions of our operating agreement; or

 

  Ÿ  

is required to effect the intent expressed in this prospectus or the intent of the provisions of our operating agreement or is otherwise contemplated by our operating agreement.

 

226


Table of Contents

Merger, Sale or Other Disposition of Assets

If certain conditions specified in our operating agreement are satisfied, our board of directors may convert or merge us or any of our subsidiaries into, or convey all of our assets to, a newly formed limited liability entity, in each case without any approval of our unitholders, if the sole purpose of the conversion, merger or conveyance is to effect a mere change in our legal form into another limited liability entity. All other mergers, consolidations and other business combinations require the approval of both our board of directors and a majority of the total combined voting power of all of our outstanding Class A and Class B units, voting together as a single class. Our unitholders are not entitled to dissenters’ rights of appraisal under our operating agreement or applicable Delaware law in the event of a merger, consolidation or other business combination, a conversion or a sale of all or substantially all of our assets or any other similar transaction or event.

Grantor Trust

In the future, our board of directors may consider implementing a reorganization without the consent of our unitholders whereby a Delaware statutory trust would hold all of our outstanding Class A units and each of our Class A unitholders would receive units of the trust in exchange for its Class A units. Our board of directors will have the power to decide in its sole discretion to implement such a trust structure. Our trust would be treated as a grantor trust for U.S. federal income tax purposes. As such, for U.S. federal income tax purposes, each investor would be treated as the beneficial owner of a pro rata portion of the units held by the trust and our unitholders would receive annual tax information relating to their investment on Form 1099 (or substantially similar forms as required by law), rather than on Schedule K-1. Our board of directors will not implement such a trust structure if, in its sole discretion, it determines that the reorganization would be taxable or otherwise alter the benefits or burdens of ownership of our Class A units, including a unitholder’s allocation of items of income, gain, loss, deduction or credit or the treatment of such items for U.S. federal income tax purposes. Our board of directors will also be required to implement the reorganization in a manner that does not have a material effect on the voting and economic rights of our Class A and Class B units.

The IRS could challenge the trust’s manner of reporting to investors (for example, if the IRS asserts that the trust constitutes a partnership or is ignored for U.S. federal income tax purposes). In addition, the trust could be subject to penalties if it were determined that the trust did not satisfy applicable reporting requirements.

Limited Call Right

If at any time less than 10% of the then issued and outstanding units of any class or series, including our Class A units, are held by unitholders other than the principals, their successors or entities controlled by them, we will have the right, which we may assign in whole or in part to any of our affiliates, to acquire all, but not less than all, of the remaining units of the class or series held by such unitholders as of a record date to be selected by us, on at least ten but not more than 60 days’ notice. The purchase price in the event of this purchase will be the greater of:

 

  Ÿ  

the average daily closing price on the primary securities exchange on which units of such class or series are traded for the 20 business days preceding the date that is three days before the date the notice is mailed; and

 

  Ÿ  

the highest cash price paid by us or any of our affiliates for any unit of the class or series purchased within the 90 days preceding the date on which we first mail notice of our election to purchase those units.

 

227


Table of Contents

As a result of our right to purchase outstanding units, a unitholder may have his or her units purchased at an undesirable time or price. The tax consequences to a unitholder of the exercise of this call right are the same as a sale by that unitholder of his units in the market. See “Material U.S. Federal Tax Considerations—Consequences to U.S. Holders of Class A Units—Sale or Exchange of Class A Units.”

Termination and Dissolution

We will continue as a limited liability company until terminated under our operating agreement. We will dissolve:

 

  Ÿ  

upon the election of our board of directors to dissolve us, if approved by holders of a majority of the total combined voting power of all of our outstanding Class A and Class B units, voting together as a single class;

 

  Ÿ  

upon the entry of a decree of judicial dissolution; or

 

  Ÿ  

at any time that we no longer have any members, unless our business is continued in accordance with Delaware law.

Election to be Treated as a Corporation

If our board of directors determines that it is no longer in our best interests to continue as a partnership for U.S. federal income tax purposes, our board of directors may elect to treat us as an association or as a publicly traded partnership taxable as a corporation for U.S. federal (and applicable state) income tax purposes.

Books and Reports

We are required to keep appropriate books of our business at our principal offices. The books will be maintained for both tax and financial reporting purposes on an accrual basis. Our fiscal year is the calendar year ending December 31. Our board of directors in its sole discretion may change our fiscal year at any time as may be required or permitted under the Code or applicable U.S. Treasury Regulations. It may require a substantial period of time after the end of our fiscal year to obtain the requisite information from all lower-tier entities to enable us to prepare and deliver Schedule K-1s to IRS Form 1065. We expect to provide estimates of such tax information (including your allocable share of our income, gain, loss and deduction for our preceding year) by February 28 of each year; however, there is no assurance that the Schedule K-1s, which will be provided after the estimates, will be the same as our estimates. For this reason, holders of Class A units who are U.S. taxpayers may want to file annually with the IRS (and certain states) a request for an extension past the due date of their income tax returns. See “Material U.S. Federal Tax Considerations—Administrative Matters—Information Returns.”

Unrestricted Ability to Issue Additional Securities

Our operating agreement authorizes us to issue additional securities, including preferred units entitled to a preference or priority over our Class A units in the right to share in our distributions, for the consideration (or for no consideration) and on the terms and conditions established by our board of directors without the approval of any of our unitholders. These additional securities may be used for a variety of purposes, including future offerings to raise additional capital, acquisitions and employee benefit plans. Our ability to issue additional Class A units and other equity securities could render more difficult or discourage an attempt to obtain control over us, including those attempts that might result in

 

228


Table of Contents

a premium over the market price for the interests held by our unitholders or that a unitholder might consider to be in its best interest.

Conflicts of Interest

In general, whenever an actual or potential conflict of interest arises between OCGH, one or more of our directors or their respective affiliates, on the one hand, and us, one or more of our subsidiaries or one or more of our other Class A unitholders, on the other hand, any resolution or course of action taken by our directors or their respective affiliates will be deemed approved by all of our unitholders and will not constitute a breach of our operating agreement or any legal or equitable duty (including any fiduciary duty) if the resolution or course of action in respect of the conflict of interest is:

 

  Ÿ  

approved by a majority of the votes entitled to be cast by all disinterested unitholders;

 

  Ÿ  

on terms no less favorable to us or our subsidiaries or our unitholders than those generally being provided to or available from unrelated third parties;

 

  Ÿ  

fair and reasonable to us taking into account the totality of the relationships among the parties involved; or

 

  Ÿ  

approved by a majority of our directors who are not employed by us, our subsidiaries or our affiliates controlled by our principals.

Failure to seek the approval of our unitholders or outside directors described above will not be deemed to indicate that a conflict of interest exists or that approval could not have been obtained. If our board of directors determines that any resolution or course of action satisfies the second or third standards described above, it will be presumed that our board of directors acted in good faith in making such determination, and a Class A unitholder seeking to challenge our board of directors’ determination would bear the burden of overcoming this presumption.

Any conflicts of interest described in this prospectus will be deemed approved by our unitholders who acquire units on or after the date of this offering and will not constitute a breach of our operating agreement or any legal, equitable or other duty.

In addition to the provisions relating to conflicts of interest, our operating agreement contains provisions that waive or consent to conduct by us, our manager, our directors or our affiliates that might otherwise raise issues about compliance with fiduciary duties or otherwise applicable law. For example, our operating agreement provides that when we, our board of directors or our manager is permitted or required to make a decision in its “sole discretion” or “discretion” or that it deems “necessary or appropriate” or “necessary or advisable” or under a grant of similar authority or latitude, then, to the fullest extent permitted by law, we, our board of directors or our manager, as the case may be, may make such decision in its sole discretion (regardless of whether there is a reference to “sole discretion” or “discretion”), and will be entitled to consider only such interests and factors as it desires, including its own interests, and will have no duty or obligation (fiduciary or otherwise) to give any consideration to any interest of or factors affecting us or any Class A unitholders, and will not be subject to any other or different standards imposed by our operating agreement, any other agreement contemplated thereby, under the Act, the DGCL or under any other law or in equity, but in all circumstances must exercise such discretion in good faith. These modifications of fiduciary duties are expressly permitted by Delaware law. Hence, we and our Class A unitholders will only have recourse and be able to seek remedies against our directors if our directors breach their obligations pursuant to our operating agreement. Unless our directors breach their obligations pursuant to our operating agreement, we and our Class A unitholders will not have any recourse even if our directors were to act in a manner that was inconsistent with traditional fiduciary duties. Furthermore, even if there has been a breach of the obligations set forth in our operating agreement, our operating agreement provides that

 

229


Table of Contents

our directors will not be liable to us or our Class A shareholders for errors of judgment or for any acts or omissions unless there has been a final and non-appealable judgment by a court of competent jurisdiction determining that such breach is the result of (1) willful malfeasance, gross negligence, the commission of a felony or a material violation of law, in each case, that has resulted or could reasonably be expected to have a material adverse effect on us or (2) fraud. In addition, our operating agreement provides that our manager will owe no duties to us or our unitholders and will have no liability to us or any unitholder for monetary damages or otherwise for its actions. These modifications are detrimental to the Class A unitholders because they restrict the remedies available to Class A unitholders for actions that without those limitations might constitute breaches of duty (including fiduciary duty).

Conflicts of interest could arise in the situations described below, among others.

Actions taken by our board of directors may affect the amount of cash flow from operations available for distribution to our Class A unitholders.

The amount of cash flow from operations that is available for distribution to our Class A unitholders is affected by decisions of our board of directors regarding such matters as:

 

  Ÿ  

amount and timing of cash expenditures, including those relating to compensation;

 

  Ÿ  

amount and timing of investments and dispositions;

 

  Ÿ  

levels of indebtedness;

 

  Ÿ  

tax matters;

 

  Ÿ  

levels of reserves; and

 

  Ÿ  

issuance of additional equity securities, including Class A units, or additional Oaktree Operating Group units.

Our Class A unitholders will have no right to enforce obligations of our affiliates under agreements with us.

Any agreements between us, on the one hand, and our affiliates, on the other, will not grant to the Class A unitholders, separate and apart from us, the right to enforce the obligations of our affiliates in our favor.

Contracts between us, on the one hand, and our affiliates, on the other, will not be the result of arm’s-length negotiations.

Neither our operating agreement nor any of the other agreements, contracts and arrangements between us, on the one hand, and our affiliates, on the other, are or will be the result of arm’s-length negotiations. Our board of directors will determine the terms of any of these transactions on terms that it considers are fair and reasonable to us.

We may choose not to retain separate counsel for ourselves or for the holders of Class A units.

Attorneys, independent accountants and others who will perform services for us are selected by our board of directors and may perform services for us and our affiliates. We may retain separate counsel for ourselves or our Class A unitholders in the event of a conflict of interest between our affiliates, on the one hand, and us or our Class A unitholders, on the other, depending on the nature of the conflict, but are not required to do so.

 

230


Table of Contents

Certain of our subsidiaries have obligations to investors in our funds and may have obligations to other third parties that may conflict with your interests.

Our subsidiaries that serve as the general partners of our funds have fiduciary and contractual obligations to the investors in those funds and some of our subsidiaries may have contractual duties to other third parties. As a result, we expect to regularly take actions with respect to the allocation of investments among our funds (including funds that have different fee structures), the purchase or sale of investments in our funds, the structuring of investment transactions for those funds, the advice we provide or otherwise that comply with these fiduciary and contractual obligations. In addition, certain of our directors, officers and employees have made personal investments in a variety of our funds, which may result in conflicts of interest among investors in our funds or our unitholders regarding investment decisions for these funds. Some of these actions might at the same time adversely affect our near-term results of operations or cash flow.

U.S. federal income tax considerations of our directors, officers and employees may conflict with your interests.

Because our directors, officers and employees hold their Oaktree Operating Group units through entities that are not subject to corporate income taxation, and we hold Oaktree Operating Group units through wholly owned subsidiaries, two of which are subject to corporate income taxation, conflicts may arise between us and our directors, officers and employees relating to the selection and structuring of investments. Our Class A unitholders will be deemed to expressly acknowledge that our board of directors is under no obligation to consider the separate interests of such holders, including among other things the tax consequences to our Class A unitholders, in deciding whether to cause us to take or decline to take any actions.

Meetings of Unitholders; Action Without a Meeting

We are not required under our operating agreement to hold regular meetings of our unitholders. Meetings may be called by a majority of our board of directors. Generally, all matters to be voted on by our unitholders must be approved by a majority (or, in the case of election of directors if the Oaktree control condition is no longer satisfied, a plurality) of the votes entitled to be cast by all Class A and Class B units present in person or represented by proxy at a meeting of unitholders, voting together as a single class. Under Delaware law, we may hold unitholder meetings in person or by conference call.

In addition, any action that may be taken at a meeting of our unitholders may instead be taken upon the written approval of unitholders representing not less than the minimum percentage of the votes entitled to be cast by all Class A and Class B units that would be necessary to authorize or take such action at a meeting at which all of our unitholders were present and voted. Actions by written approval may be taken without a meeting, without a vote and without prior notice.

Transfer Restrictions

Transfers of our Class A units may only occur in accordance with the procedures set forth in our operating agreement. Our Class A units may not be transferred in any transaction that would:

 

  Ÿ  

violate then-applicable U.S. federal or state securities laws or regulations or any governmental authority with jurisdiction over the transfer;

 

  Ÿ  

terminate our existence or qualification under the laws of any jurisdiction;

 

  Ÿ  

cause us to be treated as an association taxable as a corporation or otherwise to be taxed as an entity for U.S. federal income tax purposes (to the extent that we are not already so treated or taxed); or

 

231


Table of Contents
  Ÿ  

require us to become subject to the registration requirements of the Investment Company Act.

To the fullest extent permitted by law, a purported transfer of Class A units in violation of the restrictions set forth in our operating agreement will be null and void, and we will not be required to and will not recognize the transfer. In the event of a purported transfer prohibited by our operating agreement, we may, in our discretion, require that the purported transferor take steps to unwind, cancel or reverse the purported transaction. The purported transferee will have no rights or economic interest in the Class A units. In addition, we may, in our discretion, redeem the Class A units or cause the transfer of the Class A units to a third party and distribute the proceeds of the sale (net of any expenses) to the purported transferor.

Non-Citizen Assignee; Redemption

If we or our affiliates are or become subject to federal, state or local laws or regulations that in our determination create a substantial risk of cancellation or forfeiture of any property in which we or the affiliate has an interest because of the nationality, citizenship or other related status of any Class A unitholder, we may redeem the Class A units held by that holder at their current market price. To avoid any cancellation or forfeiture, we may require each Class A unitholder to furnish information about such unitholder’s nationality, citizenship or related status or the nationality, citizenship or related status of any beneficial owner of such holder’s Class A units. If a Class A unitholder fails to furnish information about its nationality, citizenship or other related status within 30 days after a request for the information or we determine, with the advice of counsel, after receipt of the information that the Class A unitholder is not an eligible citizen, we may redeem or require a transfer of the unitholder’s Class A units. Pending such a transfer or redemption, the unitholder’s right to vote or receive distributions in respect of the Class A units may be suspended.

 

232


Table of Contents

UNITS ELIGIBLE FOR FUTURE SALE

Prior to this offering, there has been no public market for our Class A units. Our Class A units currently trade on the GSTrUE OTC market, which is limited to institutional investors who are both qualified purchasers (as such term is defined for purposes of the Investment Company Act) and qualified institutional buyers (as such term is defined for purposes of the Securities Act). There has not been an active trading market for a significant volume of our Class A units on the GSTrUE OTC market and only a limited number of investors have registered to participate on the GSTrUE OTC market. Prior to the completion of this offering, we will cease all trading on the GSTrUE OTC market. We cannot predict the effect, if any, that public market sales of our Class A units or the availability of our Class A units for sale after this offering will have on the market price of our Class A units prevailing from time to time. Nevertheless, sales of substantial amounts of our Class A units in the public market after this offering could adversely affect market prices prevailing from time to time and could impair our ability to raise capital through the sale of our equity securities in the future.

Upon the closing of this offering, we will have 32,986,487 Class A units outstanding. Of these units, all Class A units sold in this offering by us and the selling unitholders, plus any additional Class A units sold upon exercise of the underwriters’ option to purchase additional Class A units, will be freely tradable without restriction under the Securities Act, unless they are held by our affiliates, as that term is defined in Rule 144 under the Securities Act, which is summarized below.

The remaining Class A units will be deemed restricted securities as that term is defined in Rule 144 under the Securities Act. Subject to the lock-up agreements and transfer restrictions described below, these restricted securities are eligible for sale in the public market only if they are registered under the Securities Act or if they qualify for an exemption from registration under Rule 144 of the Securities Act, which are summarized below.

Subject to the lock-up agreements described below and the provisions of Rule 144 under the Securities Act, these restricted securities will be available for sale in the public market as follows:

 

Date

   Number of
Class A Units
 

On the date of this prospectus

     11,250,000   

Beginning 60 days (subject to extension) after the date of this prospectus

     10,793,470   

Beginning 90 days after the date of this prospectus

     10,000   

Beginning 120 days (subject to extension) after the date of this prospectus

     10,903,470   

At various times beginning 180 days after the date of this prospectus

     29,547   

Lock-up Agreements and Other Restrictions on Transfer

Holders of approximately 21,586,941 Class A units that are traded on the GSTrUE OTC market units have executed lock-up agreements with the underwriters pursuant to which they have agreed not to dispose of or hedge any Class A units or securities convertible into or exchangeable for Class A units or substantially similar securities, referred to collectively as the restricted securities, during the period from the date of this prospectus continuing through (1) with respect to all of such Class A unitholders’ restricted securities not sold in this offering, the date that is 60 days after the date of this prospectus and (2) solely with respect to one half of such Class A unitholder’s restricted securities not sold in this offering, the date that is 120 days after the date of this prospectus, in each case, without the prior written consent of the representatives of the underwriters. Among other customary exceptions, the restrictions on transfer described above are subject to exceptions that permit a Class A unitholder to transfer its Class A units:

 

  Ÿ  

if such Class A units were acquired in this offering or on the open market after this offering;

 

233


Table of Contents
  Ÿ  

to us;

 

  Ÿ  

following the commencement of a tender or exchange offer for Class A units that is subject to the provisions of the Exchange Act by a third party not affiliated with us; or

 

  Ÿ  

in connection with any acquisition, sale or merger of us with an unaffiliated third party in which all of the holders of Class A units are entitled to participate.

In addition, our directors and executive officers (which includes our principals), other employees and certain other investors hold OCGH units and, subject to the approval of our board of directors and certain other restrictions, have the right to exchange their OCGH units for, at the option of our board of directors, Class A units, an equivalent amount of cash based on then-prevailing market prices, other consideration of equal value or any combination of the foregoing in accordance with the terms of the exchange agreement. After giving effect to the consummation of this offering, there will be 117,861,776 OCGH units outstanding (or, if the underwriters exercise in full their option to purchase additional Class A units, 116,317,400 OCGH units outstanding). See “Certain Relationships and Related Party Transactions—Exchange Agreement.” Our directors and executive officers also hold a small number of Class A units. Our directors and executive officers have executed lock-up agreements with the underwriters pursuant to which each has agreed not to dispose of or hedge any of such OCGH units, any Class A units or securities convertible into or exchangeable for such OCGH units or Class A units or substantially similar securities, or to exercise their rights to exchange their Oaktree Operating Group units for Class A units, during the period from the date of this prospectus continuing through the date that is 180 days after the date of this prospectus, without the prior written consent of the representatives of the underwriters. Among other customary exceptions, these restrictions on transfer described above are subject to exceptions that permit a Class A unitholder to transfer Class A units:

 

  Ÿ  

if such Class A units were acquired in this offering or on the open market after this offering, provided that such transactions do not require a public filing;

 

  Ÿ  

to us, provided that such transactions do not require a public filing;

 

  Ÿ  

following the commencement of a tender or exchange offer for Class A units that is subject to the provisions of the Exchange Act by a third party not affiliated with us; or

 

  Ÿ  

in connection with any acquisition, sale or merger of us with an unaffiliated third party in which all of the holders of Class A units are entitled to participate.

With respect to all other holders of OCGH units, we and OCGH have agreed with the underwriters not to permit any disposition of any OCGH units owned by such holders, or any exchange of OCGH units owned by them into Class A units, during the period from the date of this prospectus continuing through the date that is 180 days after the date of this prospectus, without the prior written consent of the representatives of the underwriters. The foregoing restrictions on transfer and exchange are subject to customary exceptions.

Each of the restricted periods described in the preceding three paragraphs will be automatically extended if: (1) during the last 17 days of such restricted period, we issue an earnings release or announce material news or a material event; or (2) prior to the expiration of such restricted period, we announce that we will release earnings results during the 15-day period following the last day of such period, in which case the restrictions for such period described in the preceding paragraphs will continue to apply until the expiration of the 18-day period beginning on the issuance of the earnings release of the announcement of the material news or material event.

In addition to the lock-up arrangements with the underwriters described above, pursuant to an amendment to our operating agreement adopted in connection with this offering, all holders of Class A units that are traded on the GSTrUE OTC market that have not executed a lock-up agreement with the

 

234


Table of Contents

underwriters described above are prohibited from transferring such Class A units during the period from the date of the prospectus continuing through the date 120 days after the date of this prospectus; provided, however that the foregoing restrictions do not apply to any Class A units acquired in this offering or on the open market after this offering.

Lastly, following the 180-day period described above, each of our directors, officers and other employees may be permitted to transfer up to one third of their then-vested holdings during each successive 12-month period; provided, however, that our Chairman may be permitted to sell up to an additional 15% of his holdings during the first 24-month period. All such exchanges will be subject to the terms of the OCGH partnership agreement and the exchange agreement. See “Certain Relationships and Related Party Transactions—Exchange Agreement.”

Rule 144

In general, under Rule 144, as currently in effect, once we have been subject to public company reporting requirements for at least 90 days, a person who is not deemed to have been one of our affiliates for purposes of the Securities Act at any time during the three months preceding a sale and who has beneficially owned the Class A units proposed to be sold for at least six months, including the holding period of any prior owner other than our affiliates, is entitled to sell those Class A units without complying with the manner of sale, volume limitation or notice provisions of Rule 144, subject to compliance with the public information requirements of Rule 144. If such a person has beneficially owned the Class A units proposed to be sold for at least one year, including the holding period of any prior owner other than our affiliates, then that person is entitled to sell those Class A units without complying with any of the requirements of Rule 144, including the 90-day public company requirement.

In general, under Rule 144, as currently in effect, our affiliates or persons selling Class A units on behalf of our affiliates are entitled to sell upon expiration of the lock-up agreements described above, within any three-month period, a number of Class A units that does not exceed the greater of:

 

  Ÿ  

1% of the number of Class A units then outstanding, which will equal approximately 329,865 Class A units immediately after this offering; or

 

  Ÿ  

the average weekly trading volume of the Class A units during the four calendar weeks preceding the filing of a notice on Form 144 with respect to that sale.

Sales under Rule 144 by our affiliates or persons selling Class A units on behalf of our affiliates are also subject to certain manner of sale provisions and notice requirements and to the availability of current public information about us.

 

235


Table of Contents

MATERIAL U.S. FEDERAL TAX CONSIDERATIONS

This summary discusses the material U.S. federal income and estate tax considerations related to the purchase, ownership and disposition of our Class A units as of the date hereof. This summary is based on provisions of the Internal Revenue Code, on the regulations promulgated thereunder and on published administrative rulings and judicial decisions, all of which are subject to change at any time, possibly with retroactive effect. This discussion is limited to the material U.S. federal income and estate tax considerations related to the purchase, ownership and disposition of our Class A units and does not cover all U.S. federal income and estate tax considerations that may be applicable to a particular investor. In particular, some categories of investors, such as banks, thrifts, insurance companies, persons liable for the alternative minimum tax, dealers and other investors that do not own their Class A units as capital assets, may be subject to special rules not described herein. Such investors should consult with their tax advisors concerning the U.S. federal, state and local income tax and estate tax consequences in their particular situations of the purchase, ownership and disposition of a Class A unit. Tax-exempt organizations and mutual funds are discussed separately below. The actual tax consequences of the purchase and ownership of Class A units will vary depending on your circumstances. This discussion, to the extent it states matters of U.S. federal tax law or legal conclusions and subject to the qualifications herein, represents the opinion of Simpson Thacher & Bartlett LLP. Such opinion is based in part on facts described in this prospectus and on various other factual assumptions, representations and determinations, including representations contained in certificates provided to Simpson Thacher & Bartlett LLP. Any alteration or incorrectness of such facts, assumptions, representations or determinations could adversely impact the accuracy of this summary and such opinion. Moreover, opinions of counsel are not binding on the IRS or any court, and the IRS may challenge the conclusions herein, and a court may sustain such a challenge.

For purposes of this discussion, a “U.S. Holder” is a beneficial holder of a Class A unit that is for U.S. federal income tax purposes (1) an individual citizen or resident of the United States; (2) a corporation (or other entity treated as a corporation for U.S. federal income tax purposes) created or organized in or under the laws of the United States, any state thereof or the District of Columbia; (3) an estate, the income of which is subject to U.S. federal income taxation regardless of its source; or (4) a trust if it (a) is subject to the primary supervision of a court within the United States and one or more U.S. persons have the authority to control all substantial decisions of the trust or (b) has a valid election in effect under applicable Treasury Regulations to be treated as a U.S. person. A “non-U.S. Holder” is a holder that is not a U.S. Holder.

If a partnership holds Class A units, the tax treatment of a partner in the partnership will depend upon the status of the partner and the activities of the partnership. If you are a partner of a partnership holding our Class A units, you should consult your tax advisers. This discussion does not constitute tax advice and is not intended to be a substitute for tax planning.

Prospective holders of Class A units should consult their own tax advisers concerning the U.S. federal, state and local income tax and estate tax consequences in their particular situations of the purchase, ownership and disposition of a Class A unit, as well as any consequences under the laws of any other taxing jurisdiction.

Taxation of Issuer and the Intermediate Holding Companies

Subject to the discussion in the next paragraph, an entity that is treated as a partnership for U.S. federal income tax purposes is not a taxable entity and incurs no U.S. federal income tax liability. Instead, each partner is required to take into account its allocable share of items of income, gain, loss and deduction of the partnership in computing its U.S. federal income tax liability, regardless of whether cash distributions are made. Distributions of cash by a partnership to a partner are not taxable

 

236


Table of Contents

unless the amount of cash distributed to a partner is in excess of the partner’s adjusted basis in its partnership interest.

An entity that would otherwise be classified as a partnership for U.S. federal income tax purposes may nonetheless be taxable as a corporation if it is a “publicly traded partnership,” unless an exception applies. An entity that would otherwise be classified as a partnership is a publicly traded partnership if (1) interests in the partnership are traded on an established securities market or (2) interests in the partnership are readily tradable on a secondary market or the substantial equivalent thereof. We will be publicly traded. However, an exception to taxation as a corporation, referred to as the “Qualifying Income Exception,” exists if at least 90% of such partnership’s gross income for every taxable year consists of “qualifying income” and the partnership is not required to register under the Investment Company Act. Qualifying income includes certain interest income, dividends, real property rents, gains from the sale or other disposition of real property and any gain from the sale or disposition of a capital asset or other property held for the production of income that otherwise constitutes qualifying income.

We intend to manage our affairs so that we will meet the Qualifying Income Exception in each taxable year. We believe we will be treated as a partnership and not as a corporation for U.S. federal income tax purposes. It is the opinion of Simpson Thacher & Bartlett LLP that we will be treated as a partnership and not as an association or publicly traded partnership (within the meaning of Section 7704 of the Code) subject to tax as a corporation for U.S. federal income tax purposes based on factual statements and representations made by us, including statements and representations as to the manner in which we intend to manage our affairs and the composition of our income. However, this opinion will be based solely on current law and will not take into account any proposed or potential changes in law, which may be enacted with retroactive effect. Moreover, opinions of counsel are not binding upon the IRS or any court, and the IRS may challenge this conclusion and a court may sustain such a challenge.

If we fail to meet the Qualifying Income Exception, other than for a failure that is determined by the IRS to be inadvertent and that is cured within a reasonable time after discovery, or if we are required to register under the Investment Company Act, we will be treated as if we had transferred all of our assets, subject to liabilities, to a newly formed corporation on the first day of the year in which we fail to meet the Qualifying Income Exception in return for stock in that corporation, and then distributed the stock to the holders of Class A units in liquidation of their interests in us. This contribution and liquidation should be tax-free to holders so long as we do not have liabilities in excess of the tax basis of our assets. Thereafter, we would be treated as a corporation for U.S. federal income tax purposes.

If we were treated as a corporation in any taxable year, either as a result of a failure to meet the Qualifying Income Exception or otherwise, our items of income, gain, loss and deduction would be reflected only on our tax return rather than being passed through to holders of Class A units, and we would be subject to U.S. corporate income tax on our taxable income. Distributions made to holders of our Class A units would be treated as either taxable dividend income, which may be eligible for reduced rates of taxation, to the extent of our current or accumulated earnings and profits, or in the absence of earnings and profits, as a nontaxable return of capital, to the extent of the holder’s tax basis in the Class A units, or as taxable capital gain, after the holder’s basis is reduced to zero. In addition, in the case of non-U.S. Holders, income that we receive with respect to investments may be subject to a higher rate of U.S. withholding tax if we are treated as a corporation. Accordingly, treatment as a corporation could materially reduce a holder’s after-tax return and thus could result in a substantial reduction of the value of the Class A units.

If at the end of any taxable year we fail to meet the Qualifying Income Exception, we may still qualify as a partnership if we are entitled to relief under the Code for an inadvertent termination of

 

237


Table of Contents

partnership status. This relief will be available if (1) the failure is cured within a reasonable time after discovery, (2) the failure is determined by the IRS to be inadvertent and (3) we agree to make such adjustments (including adjustments with respect to our partners) or to pay such amounts as are required by the IRS. It is not possible to state whether we would be entitled to this relief in any or all circumstances. It also is not clear under the Code whether this relief is available for our first taxable year as a publicly traded partnership. If this relief provision is inapplicable to a particular set of circumstances involving us, we will not qualify as a partnership for federal income tax purposes. Even if this relief provision applies and we retain our partnership status, we or the holders of our Class A units (during the failure period) will be required to pay such amounts as are determined by the IRS.

The remainder of this section assumes that we will be treated as a partnership for U.S. federal income tax purposes.

Oaktree Holdings, LLC

Oaktree Holdings, LLC is a wholly owned limited liability company. Oaktree Holdings, LLC will be treated as an entity disregarded as a separate entity from us for U.S. federal income tax purposes. Accordingly, all the assets, liabilities and items of income, deduction and credit of Oaktree Holdings, LLC will be treated as our assets, liabilities and items of income, deduction and credit.

Oaktree Holdings, Inc.

Oaktree Holdings, Inc. is taxable as a corporation for U.S. federal income tax purposes and therefore, as the holder of Oaktree Holdings, Inc.’s common stock, we will not be taxed directly on earnings of entities we hold through Oaktree Holdings, Inc. Distributions of cash or other property that Oaktree Holdings, Inc. pays to us will constitute dividends for U.S. federal income tax purposes to the extent paid from its current or accumulated earnings and profits (as determined under U.S. federal income tax principles). If the amount of a distribution by Oaktree Holdings, Inc. exceeds its current and accumulated earnings and profits, such excess will be treated as a tax-free return of capital to the extent of our tax basis in Oaktree Holdings, Inc.’s common stock, and thereafter will be treated as a capital gain.

As general partner of Oaktree Capital II, L.P. and Oaktree Capital Management, L.P., Oaktree Holdings, Inc. will incur U.S. federal income taxes on its proportionate share of any net taxable income of Oaktree Capital II, L.P. and Oaktree Capital Management, L.P.

Oaktree AIF Holdings, Inc.

Oaktree AIF Holdings, Inc. is taxable as a corporation for U.S. federal income tax purposes and therefore, as the holder of Oaktree AIF Holdings, Inc.’s common stock, we will not be taxed directly on earnings of entities we hold through Oaktree AIF Holdings, Inc. Distributions of cash or other property that Oaktree Holdings, Inc. pays to us will constitute dividends for U.S. federal income tax purposes to the extent paid from its current or accumulated earnings and profits (as determined under U.S. federal income tax principles). If the amount of a distribution by Oaktree AIF Holdings, Inc. exceeds its current and accumulated earnings and profits, such excess will be treated as a tax-free return of capital to the extent of our tax basis in Oaktree AIF Holdings, Inc.’s common stock, and thereafter will be treated as a capital gain.

As general partner of Oaktree AIF Investment, L.P., Oaktree AIF Holdings, Inc. will incur U.S. federal income taxes on its proportionate share of any net taxable income of Oaktree AIF Investment, L.P.

 

238


Table of Contents

Oaktree Holdings, Ltd.

Oaktree Holdings, Ltd. is an exempted limited liability company incorporated in the Cayman Islands and is taxable as a foreign corporation for U.S. federal income tax purposes. Distributions of cash or other property that Oaktree Holdings, Ltd. pays to us will constitute dividends for U.S. federal income tax purposes to the extent paid from its current or accumulated earnings and profits (as determined under U.S. federal income tax principles). We intend to operate so as not to produce effectively connected income, or ECI. Oaktree Holdings, Ltd.’s income will not be subject to U.S. federal income tax to the extent it has a foreign source and is not treated as ECI. If the amount of a distribution by Oaktree Holdings, Ltd. exceeds its current and accumulated earnings and profits, such excess will be treated as a tax-free return of capital to the extent of our tax basis in Oaktree Holdings, Ltd.’s common stock, and thereafter will be treated as a capital gain.

Oaktree Operating Group

Oaktree Capital I, L.P., Oaktree Capital II, L.P., Oaktree Investment Holdings, L.P. and Oaktree Capital Management, L.P. are Delaware limited partnerships and will be taxed as partnerships for U.S. federal income tax purposes. Oaktree Capital Management (Cayman), L.P. is a Cayman Islands exempted limited partnership and will be taxed as a partnership for U.S. federal income tax purposes. The items of income, deduction and credit of these entities will be treated as items of income, deduction and credit of the Intermediate Holding Companies, discussed above.

Personal Holding Companies

Each of Oaktree Holdings, Inc. and Oaktree AIF Holdings, Inc. could be subject to additional U.S. federal income tax on a portion of its income if it is determined to be a personal holding company, or PHC, for U.S. federal income tax purposes. A U.S. corporation will be classified as a PHC for U.S. federal income tax purposes in a given taxable year if (1) at any time during the last half of such taxable year, five or fewer individuals (without regard to their citizenship or residency and including as individuals for this purpose certain entities such as certain tax-exempt organizations and pension funds) own or are deemed to own (pursuant to certain constructive ownership rules) more than 50% of the stock of the corporation by value and (2) at least 60% of the corporation’s adjusted ordinary gross income, as determined for U.S. federal income tax purposes, for such taxable year, consists of PHC income (which includes, among other things, dividends, interest, royalties, annuities and, under certain circumstances, rents). The PHC rules do not apply to non-U.S. corporations. No assurance can be given that Oaktree Holdings, Inc. or Oaktree AIF Holdings, Inc. will not become a PHC following this offering or in the future.

If Oaktree Holdings, Inc. or Oaktree AIF Holdings, Inc. is or were to become a PHC in a given taxable year, it would be subject to an additional 15% PHC tax on its undistributed PHC income, which includes the company’s taxable income, subject to certain adjustments. For taxable years beginning after December 31, 2012, the PHC tax rate on undistributed PHC income will be equal to the highest marginal rate on ordinary income applicable to individuals (currently 35%). If Oaktree Holdings, Inc. or Oaktree AIF Holdings, Inc. were to become a PHC and had significant amounts of undistributed PHC income, the amount of PHC tax could be material; in that event, distribution of such income would reduce the PHC income subject to tax.

Certain State, Local and Non-U.S. Tax Matters

We and our subsidiaries will be subject to state, local or non-U.S. taxation in various jurisdictions, including those in which we or they transact business, own property or reside. We may be required to file tax returns in some or all of those jurisdictions. The state, local or non-U.S. tax treatment of us and

 

239


Table of Contents

our holders may not conform to the U.S. federal income tax treatment discussed herein. We will pay non-U.S. taxes, and dispositions of foreign property or operations involving, or investments in, foreign property may give rise to non-U.S. income or other tax liability in amounts that could be substantial. Any non-U.S. taxes incurred by us may not pass through to Class A unitholders as a credit against their federal income tax liability.

Consequences to U.S. Holders of Class A Units

The following is a summary of the material U.S. federal income tax consequences that will apply to you if you are a U.S. Holder of Class A units.

For U.S. federal income tax purposes, your allocable share of our items of income, gain, loss, deduction or credit will be governed by our operating agreement if such allocations have “substantial economic effect” or are determined to be in accordance with your interest in us. We believe that, for U.S. federal income tax purposes, such allocations will be given effect, and we intend to prepare tax returns based on such allocations. If the IRS successfully challenged the allocations made pursuant to our operating agreement, the resulting allocations for U.S. federal income tax purposes might be less favorable than the allocations set forth in our operating agreement.

We may derive taxable income from an investment that is not matched by a corresponding distribution of cash. This could occur, for example, if we used cash to make an investment or to reduce debt instead of distributing profits. In addition, special provisions of the Code may be applicable to certain of our investments and may affect the timing of our income, requiring us to recognize taxable income before we receive cash attributable to such income. Accordingly, it is possible that the U.S. federal income tax liability of a holder with respect to its allocable share of our income for a particular taxable year could exceed the cash distribution to the holder for the year, thus giving rise to an out-of-pocket tax liability for the holder.

With respect to U.S. Holders who are individuals, certain dividends paid by Oaktree Holdings, Inc., Oaktree AIF Holdings Inc. or certain qualified foreign corporations to us and that are allocable to such U.S. Holders prior to January 1, 2013 may be subject to reduced rates of taxation. A qualified foreign corporation includes a foreign corporation that is eligible for the benefits of specified income tax treaties with the United States. In addition, a foreign corporation is treated as a qualified corporation with respect to shares that are readily tradable on an established securities market in the United States. Among other exceptions, a U.S. Holder who is an individual will not be eligible for reduced rates of taxation on any dividend if the payer is a PFIC (as defined below) in the taxable year in which such dividend is paid or in the preceding taxable year or on any income required to be reported by the U.S. Holder as a result of a QEF election (as defined below) that is attributable to an entity that is a PFIC and in which we hold a direct or indirect interest. Dividends paid by Oaktree Holdings, Ltd. and “Subpart F” inclusions attributable to Oaktree Holdings, Ltd. will not be eligible for such reduced rates of taxation. Prospective investors should consult their own tax advisers regarding the application of the foregoing rules to their particular circumstances.

Basis

You will have an initial tax basis for your Class A unit equal to the amount you paid for the Class A unit plus your share, under partnership tax rules, of our liabilities, if any. That basis will be increased by your share of our income and by increases in your share under partnership tax rules of our liabilities, if any. That basis will be decreased, but not below zero, by distributions from us, by your share, under partnership tax rules, of our losses and by any decrease in your share under partnership tax rules of our liabilities.

 

240


Table of Contents

Holders who purchase Class A units in separate transactions must combine the basis of those units and maintain a single adjusted tax basis for all those units. Upon a sale or other disposition of less than all of the Class A units, a portion of that tax basis must be allocated to the Class A units sold.

Limits on Deductions for Losses and Expenses

Your deduction of your share of our losses will be limited to your tax basis in your Class A units and, if you are an individual or a corporate holder that is subject to the “at risk” rules, to the amount for which you are considered to be “at risk” with respect to our activities, if that is less than your tax basis. You will be at risk to the extent of your tax basis in your Class A units, reduced by (1) the portion of that basis attributable to your share of our liabilities for which you will not be personally liable and (2) any amount of money you borrow to acquire or hold your Class A units, if the lender of those borrowed funds owns an interest in us, is related to you or can look only to the Class A units for repayment. Your at-risk amount will increase by your allocable share of our income and gain and decrease by cash distributions to you and your allocable share of losses and deductions. You must recapture losses deducted in previous years to the extent that distributions cause your at risk amount to be less than zero at the end of any taxable year. Losses disallowed or recaptured as a result of these limitations will carry forward and will be allowable to the extent that your tax basis or at-risk amount, whichever is the limiting factor, subsequently increases. Any excess loss above that gain previously suspended by the at-risk or basis limitations may no longer be used.

We do not expect to generate income or losses from “passive activities” for purposes of Section 469 of the Code. Accordingly, income allocated by us to a holder may not be offset by the Section 469 passive losses of such holder and losses allocated to a holder may not be used to offset Section 469 passive income of such holder. In addition, other provisions of the Code may limit or disallow any deduction for losses by a holder of our Class A units or deductions associated with certain assets of the limited liability company in certain cases. Holders should consult with their tax advisers regarding their limitations on the deductibility of losses under applicable sections of the Code.

Limitations on Deductibility of Organizational Expenses and Syndication Fees

Neither we nor any U.S. Holder may deduct organizational or syndication expenses. An election may be made by us to amortize organizational expenses over a 15-year period. Syndication fees (which would include any sales or placement fees or commissions or underwriting discount) must be capitalized and cannot be amortized or otherwise deducted.

Limitations on Interest Deductions

Your share of our interest expense is likely to be treated as “investment interest” expense. If you are a non-corporate taxpayer, the deductibility of “investment interest” expense is limited to the amount of your “net investment income.” Your share of our dividend and interest income will be treated as investment income, although “qualified dividend income” subject to reduced rates of tax in the hands of an individual will only be treated as investment income if you elect to treat such dividend as ordinary income not subject to reduced rates of tax. In addition, state and local tax laws may disallow deductions for your share of our interest expense.

The computation of your investment interest expense will take into account interest on any margin account borrowing or other loan incurred to purchase a Class A unit. Net investment income includes gross income from property held for investment and amounts treated as portfolio income under the passive loss rules less deductible expenses, other than interest, directly connected with the production of investment income, but does not include gains attributable to the disposition of property held for investment. For this purpose, any long-term capital gain or qualifying dividend income that is taxable at

 

241


Table of Contents

long-term capital gain rates is excluded from net investment income, unless the U.S. holder elects to pay tax on such gain or dividend income at ordinary income rates.

Deductibility of Partnership Investment Expenditures by Individual Partners and by Trusts and Estates

Most miscellaneous itemized deductions of an individual taxpayer, and certain of such deductions of an estate or trust, are deductible only to the extent that such deductions exceed 2% of the taxpayer’s adjusted gross income. Moreover, for taxable years beginning on or after January 1, 2013, the otherwise allowable itemized deductions of individuals whose gross income exceeds an applicable threshold amount are subject to reduction by an amount equal to the lesser of (1) 3% of the excess of the individual’s adjusted gross income over the threshold amount or (2) 80% of the amount of the itemized deductions. The operating expenses of the Oaktree Operating Group may be treated as miscellaneous itemized deductions subject to the foregoing rule. Accordingly, if you are a non-corporate U.S. Holder, you should consult your tax advisers with respect to the application of these limitations.

Treatment of Distributions

Distributions of cash by us will not be taxable to you to the extent of your adjusted tax basis (described above) in your Class A units. Any cash distributions in excess of your adjusted tax basis will be considered to be gain from the sale or exchange of Class A units (described below). Under current laws, such gain would be treated as capital gain and would be long-term capital gain if your holding period for your Class A units exceeds one year, subject to certain exceptions (described below). A reduction in your allocable share of our liabilities, and certain distributions of marketable securities by us, are treated similar to cash distributions for U.S. federal income tax purposes.

Sale or Exchange of Class A Units

You will recognize gain or loss on a sale of Class A units equal to the difference, if any, between the amount realized and your tax basis in the Class A units sold. Your amount realized will be measured by the sum of the cash or the fair market value of other property received by you plus your share, under partnership tax rules, of our liabilities, if any.

Except as described below, gain or loss recognized by you on the sale or exchange of a Class A unit will be taxable as capital gain or loss and will be long-term capital gain or loss if all of the Class A units you hold were held for more than one year on the date of such sale or exchange. Assuming we have not made an election, referred to as a “QEF election,” to treat our interest in a PFIC as a “qualified electing fund,” or QEF, gain attributable to such investment in a PFIC would be taxable as ordinary income and would be subject to an interest charge. See “—Passive Foreign Investment Companies.” In addition, certain gain attributable to our investment in a controlled foreign corporation, or CFC, may be ordinary income and certain gain attributable to “unrealized receivables” or “inventory items” would be characterized as ordinary income rather than capital gain. For example, if we hold debt acquired at a market discount, accrued market discount on such debt would be treated as “unrealized receivables.” The deductibility of capital losses is subject to limitations.

Holders who purchase units at different times and intend to sell all or a portion of the units within a year of their most recent purchase are urged to consult their tax advisers regarding the application of certain “split holding period” rules to them and the treatment of any gain or loss as long-term or short-term capital gain or loss.

 

242


Table of Contents

Foreign Tax Credit Limitations

You may be entitled to a foreign tax credit with respect to your allocable share of creditable foreign taxes paid on our income and gains. Complex rules may, depending on your particular circumstances, limit the availability or use of foreign tax credits. Gains from the sale of our investments may be treated as U.S. source gains. Consequently, you may not be able to use the foreign tax credit arising from any foreign taxes imposed on such gains unless such credit can be applied (subject to applicable limitations) against tax due on other income treated as derived from foreign sources. Certain losses that we incur may be treated as foreign source losses, which could reduce the amount of foreign tax credits otherwise available. You should consult your tax adviser with respect to whether you will be entitled to any foreign tax in light of your particular circumstances.

Section 754 Election

We have made the election permitted by Section 754 of the Code. The election is irrevocable without the consent of the IRS. The election requires us to adjust the tax basis in our assets, or “inside basis,” attributable to a transferee of Class A units under Section 743(b) of the Code to reflect the purchase price of the Class A units paid by the transferee. However, this election does not apply to a person who purchases Class A units directly from us, including in this offering. For purposes of this discussion, a transferee’s inside basis in our assets will be considered to have two components: (1) the transferee’s share of our tax basis in our assets, or “common basis,” and (2) the Section 743(b) adjustment to that basis.

The calculations under Section 754 of the Code are complex, and there is little legal authority concerning the mechanics of the calculations, particularly in the context of publicly traded partnerships. To help reduce the complexity of those calculations and the resulting administrative costs to us, we will apply certain conventions in determining and allocating basis adjustments. For example, we may apply a convention in which we deem the price paid by a holder of Class A units to be the lowest quoted trading price of the Class A units during the month in which the purchase occurred, irrespective of the actual price paid. Nevertheless, the use of such conventions may result in basis adjustments that do not exactly reflect a holder’s purchase price for its Class A units, including less favorable basis adjustments to a holder who paid more than the lowest quoted trading price of the Class A units for the month in which the purchase occurred. It is possible that the IRS will successfully assert that the conventions we use do not satisfy the technical requirements of the Code or the Treasury Regulations and thus will require different basis adjustments to be made. If the IRS were to sustain such a position, a holder of Class A units may have adverse tax consequences. Moreover, the benefits of a Section 754 election may not be realized because we directly and indirectly invest in pass-through entities that do not have in effect a Section 754 election. You should consult your tax adviser as to the effects of the Section 754 election.

Uniformity of Class A Units

We will adopt depreciation, amortization and other tax accounting positions that may not conform with all aspects of existing Treasury Regulations. A successful IRS challenge to those positions could adversely affect the amount of tax benefits available to our Class A unitholders. It also could affect the timing of these tax benefits or the amount of gain on the sale of Class A units and could have a negative impact on the value of our Class A units or result in audits of and adjustments to our Class A unitholders’ tax returns.

Foreign Currency Gain or Loss

Our functional currency will be the U.S. dollar, and our income or loss will be calculated in U.S. dollars. It is likely that we will recognize “foreign currency” gain or loss with respect to transactions

 

243


Table of Contents

involving non-U.S. dollar currencies. In general, foreign currency gain or loss is treated as ordinary income or loss. You should consult your tax adviser with respect to the tax treatment of foreign currency gain or loss.

Passive Foreign Investment Companies

You may be subject to special rules applicable to indirect investments in foreign corporations, including an investment in a PFIC.

A PFIC is defined as any foreign corporation with respect to which either (1) 75% or more of the gross income for a taxable year is “passive income” or (2) 50% or more of its assets in any taxable year (in most instances based on the quarterly average of the value of its assets) produce “passive income.” There are no minimum stock ownership requirements for PFICs. Once a corporation qualifies as a PFIC, it is, absent certain taxpayer elections to recognize taxable income or gains, always treated as a PFIC, regardless of whether it satisfies either of the qualification tests in subsequent years. Any gain on disposition of stock of a PFIC, as well as income realized on certain “excess distributions” by the PFIC, is treated as though realized ratably over the shorter of your holding period of Class A units or our holding period for the PFIC. Such gain or income is taxable as ordinary income and, as discussed above, dividends paid by a PFIC to an individual will not be eligible for the reduced rates of taxation that are available for certain qualifying dividends. In addition, an interest charge would be imposed on you based on the tax deferred from prior years.

We may make a QEF election, where possible, with respect to each entity treated as a PFIC to treat such non-U.S. entity as a QEF in the first year we hold shares in such entity. However, we expect that in many circumstances we may not have access to information necessary to make a QEF election. A QEF election is effective for our taxable year for which the election is made and all subsequent taxable years and may not be revoked without the consent of the IRS. If we make a QEF election under the Internal Revenue Code with respect to our interest in a PFIC, in lieu of the foregoing treatment, we would be required to include in income each year a portion of the ordinary earnings and net capital gains of the QEF called “QEF Inclusions,” even if not distributed to us. Thus, holders may be required to report taxable income as a result of QEF Inclusions without corresponding receipts of cash. However, a holder may elect to defer, until the occurrence of certain events, payment of the U.S. federal income tax attributable to QEF Inclusions for which no current distributions are received, but will be required to pay interest on the deferred tax computed by using the statutory rate of interest applicable to an extension of time for payment of tax. However, net losses (if any) of a non-U.S. entity that is treated as a PFIC will not pass through to us or to holders and may not be carried back or forward in computing such PFIC’s ordinary earnings and net capital gain in other taxable years. Consequently, holders may over time be taxed on amounts that, as an economic matter, exceed our net profits. Our tax basis in the shares of such non-U.S. entities, and a holder’s basis in our Class A units, will be increased to reflect QEF Inclusions. No portion of the QEF Inclusion attributable to ordinary income will be eligible for reduced rates of taxation. If you can establish to the satisfaction of the IRS that any amount distributed by a PFIC is paid out of earnings and profits of the PFIC that were included as QEF Inclusions, you will not be taxed again on such distributed amounts. You should consult your tax advisers as to the manner in which QEF Inclusions affect your allocable share of our income and your basis in your Class A units. Alternatively, in the case of a PFIC that is a publicly traded foreign portfolio company, an election may be made to “mark to market” the stock of such foreign portfolio company on an annual basis. Pursuant to such an election, you would include in each year as ordinary income the excess, if any, of the fair market value of such stock over its adjusted basis at the end of the taxable year. You may treat as ordinary loss any excess of the adjusted basis of the stock over its fair market value at the end of the year, but only to the extent of the net amount previously included in income as a result of the election in prior years.

We may make certain investments through non-U.S. corporate subsidiaries. Such an entity may be a PFIC for U.S. federal income tax purposes. In addition, certain of our investments could be in

 

244


Table of Contents

PFICs. Thus, we can make no assurance that some of our investments will not be treated as held through a PFIC or as interests in PFICs or that such PFICs will be eligible for the “mark to market” election, or that as to any such PFICs we will be able to make QEF elections.

If we do not make a QEF election with respect to a PFIC, Section 1291 of the Code will treat all gain on a disposition by us of shares of such entity, gain on the disposition of Class A units by a holder at a time when we own shares of such entity, as well as certain other defined “excess distributions,” as if the gain or excess distribution were ordinary income earned ratably over the shorter of the period during which the holder held its Class A units or the period during which we held our shares in such entity. For gain and excess distributions allocated to prior years, (1) the tax rate will be the highest in effect for that taxable year and (2) the tax will be payable without regard to offsets from deductions, losses and expenses realized in such prior years. Holders will also be subject to an interest charge for any deferred tax. No portion of this ordinary income will be eligible for the favorable tax rate applicable to “qualified dividend income” for individual U.S. persons.

Controlled Foreign Corporations

A non-U.S. entity will be treated as a CFC if it is treated as a corporation for U.S. federal income tax purposes and if more than 50% of (1) the total combined voting power of all classes of stock of the non-U.S. entity entitled to vote or (2) the total value of the stock of the non-U.S. entity is owned by U.S. Shareholders on any day during the taxable year of such non-U.S. entity. For purposes of this discussion, a “U.S. Shareholder” with respect to a non-U.S. entity means a U.S. person that owns 10% or more of the total combined voting power of all classes of stock of the non-U.S. entity entitled to vote.

When making investment or other decisions, we will consider whether an investment will be a CFC and the consequences related thereto. If we are a U.S. Shareholder in a non-U.S. entity that is treated as a CFC, each Class A unitholder may be required to include in income its allocable share of the CFC’s “Subpart F” income reported by us. Subpart F income includes dividends, interest, net gain from the sale or disposition of securities, non-actively managed rents, fees for services provided to certain related persons and certain other passive types of income. The aggregate Subpart F income inclusions in any taxable year relating to a particular CFC are limited to such entity’s current earnings and profits. These inclusions are treated as ordinary income (whether or not such inclusions are attributable to net capital gains). Thus, an investor may be required to report as ordinary income its allocable share of the CFC’s Subpart F income reported by us without corresponding receipts of cash and may not benefit from capital gain treatment with respect to the portion of our earnings (if any) attributable to net capital gains of the CFC.

The tax basis of our shares of such non-U.S. entity, and a holder’s tax basis in our Class A units, will be increased to reflect any required Subpart F income inclusions. Such income will be treated as income from sources within the United States, for certain foreign tax credit purposes, to the extent derived by the CFC from U.S. sources. Such income will not be eligible for the reduced rate of tax applicable to “qualified dividend income” for individual U.S. persons. See the introduction to this “—Consequences to U.S. Holders of Class A Units” section. Amounts included as such income with respect to direct and indirect investments will not be taxable again when actually distributed.

Regardless of whether any CFC has Subpart F income, any gain allocated to a Class A unitholder from our disposition of stock in a CFC will be treated as ordinary income to the extent of the holder’s allocable share of the current and/or accumulated earnings and profits of the CFC. In this regard, earnings would not include any amounts previously taxed pursuant to the CFC rules. However, net losses (if any) of a non-U.S. entity owned by us that is treated as a CFC will not pass through to our holders. Moreover, a portion of any gain from the sale or exchange of a Class A unit may be taxable as ordinary income.

 

245


Table of Contents

If a non-U.S. entity held by us is classified as both a CFC and a PFIC during the time we are a U.S. Shareholder of such non-U.S. entity, a holder will be required to include amounts in income with respect to such non-U.S. entity pursuant to this subheading, and the consequences described under the subheading “—Passive Foreign Investment Companies” above will not apply. If our ownership percentage in a non-U.S. entity changes such that we are not a U.S. Shareholder with respect to such non-U.S. entity, then Class A unitholders may be subject to the PFIC rules. The interaction of these rules is complex, and prospective holders are urged to consult their tax advisers in this regard.

We expect that Oaktree Holdings, Ltd. will be a CFC, subject to the foregoing rules and as such, each Class A unitholder that is a U.S. person will be required to include in income its allocable share of Oaktree Holdings, Ltd.’s “Subpart F” income reported by us.

Investment Structure

To manage our affairs so as to meet the Qualifying Income Exception and comply with certain requirements in our operating agreement, we may need to structure certain investments through an entity classified as a corporation for U.S. federal income tax purposes. Such investment structures will be entered into as determined in the sole judgment of our board of directors in order to create a tax structure that we expect will be efficient for our Class A unitholders. However, because our Class A unitholders will be located in numerous taxing jurisdictions, no assurances can be given that any such investment structure will be beneficial to all our Class A unitholders to the same extent, and may even impose additional tax burdens on some of our Class A unitholders. As discussed above, if the entity were a non-U.S. corporation it may be considered a PFIC or a CFC. If the entity were a U.S. corporation, it would be subject to U.S. federal income tax on its operating income, including any gain recognized on its disposal of its investments. In addition, if the investment involves U.S. real estate, gain recognized on disposition would be subject to such tax, whether the corporation is a U.S. or a non-U.S. corporation.

Taxes in Other State, Local, and Non-U.S. Jurisdictions

In addition to U.S. federal income tax consequences, you may be subject to potential U.S. state and local taxes because of an investment in us in the U.S. state or locality in which you are a resident for tax purposes or in which we have investments or activities. You may also be subject to tax return filing obligations and income, franchise or other taxes, including withholding taxes, in state, local or non-U.S. jurisdictions in which we invest, or in which entities in which we own interests conduct activities or derive income. Income or gains from investments held by us may be subject to withholding or other taxes in jurisdictions outside the United States, subject to the possibility of reduction under applicable income tax treaties. If you wish to claim the benefit of an applicable income tax treaty, you may be required to submit information to tax authorities in such jurisdictions. You should consult your own tax advisers regarding the U.S. state, local and non-U.S. tax consequences of an investment in us.

Transferor/Transferee Allocations

Our taxable income and losses will be determined and apportioned among investors using conventions we regard as consistent with applicable law. As a result, if you transfer your Class A units, you may be allocated income, gain, loss and deduction realized by us after the date of transfer.

Although Section 706 of the Code provides guidelines for allocations of items of partnership income and deductions between transferors and transferees of partnership interests, it is not clear that our allocation method complies with its requirements. If our convention were not permitted, the IRS might contend that our taxable income or losses must be reallocated among the investors. If such a

 

246


Table of Contents

contention were sustained, your respective tax liabilities would be adjusted to your possible detriment. Our board of directors is authorized to revise our method of allocation between transferors and transferees (as well as among investors whose interests otherwise vary during a taxable period).

U.S. Federal Estate Taxes

If Class A units are included in the gross estate of a U.S. citizen or resident for U.S. federal estate tax purposes, then a U.S. federal estate tax might be payable in connection with the death of such person. Prospective individual U.S. Holders should consult their own tax advisers concerning the potential U.S. federal estate tax consequences with respect to our Class A units.

U.S. Taxation of Tax-Exempt U.S. Holders of Class A Units

A holder of Class A units that is a tax-exempt organization for U.S. federal income tax purposes and therefore exempt from most U.S. federal income taxation may nevertheless be subject to “unrelated business income tax” to the extent, if any, that its allocable share of our income consists of “unrelated business taxable income,” or UBTI. A tax-exempt partner of a partnership that regularly engages in a trade or business which is unrelated to the exempt function of the tax-exempt partner must include in computing its UBTI its pro rata share (whether or not distributed) of such partnership’s gross income derived from such unrelated trade or business. Moreover, a tax-exempt partner of a partnership could be treated as earning UBTI to the extent that such partnership derives income from “debt-financed property,” or if the partnership interest itself is debt financed. Debt-financed property means property held to produce income with respect to which there is “acquisition indebtedness” (that is, indebtedness incurred in acquiring or holding property).

Because we are under no obligation to minimize UBTI, tax-exempt U.S. Holders of Class A units should consult their own tax advisers regarding all aspects of UBTI.

Investments by U.S. Mutual Funds

U.S. mutual funds that are treated as regulated investment companies, or RICs, for U.S. federal income tax purposes are required, among other things, to meet an annual 90% gross income and a quarterly 50% asset value test under Section 851(b) of the Code to maintain their favorable U.S. federal income tax status. The treatment of an investment by a RIC in Class A units for purposes of these tests will depend on whether we are treated as a “qualifying publicly traded partnership.” If our limited liability company is so treated, then the Class A units themselves are the relevant assets for purposes of the 50% asset value test and the net income from the Class A units is the relevant gross income for purposes of the 90% gross income test. RICs may not invest greater than 25% of their assets in one or more qualifying publicly traded partnerships. All income derived from a qualifying publicly traded partnership is considered qualifying income for purposes of the RIC 90% gross income test described above. However, if we are not treated as a qualifying publicly traded partnership for purposes of the RIC rules, then the relevant assets for the RIC asset test will be the RIC’s allocable share of the underlying assets held by us and the relevant gross income for the RIC income test will be the RIC’s allocable share of the underlying gross income earned by us. Whether we will qualify as a “qualifying publicly traded partnership” depends on the exact nature of our future investments, but it is possible we will not be treated as a “qualifying publicly traded partnership.” In addition, as discussed above under “—Consequences to U.S. Holders of Class A Units,” we may derive taxable income from an investment that is not matched by a corresponding cash distribution. Accordingly, a RIC investing in our Class A units may recognize income for U.S. federal income tax purposes without receiving cash with which to make distributions in amounts necessary to satisfy the distribution requirements under Section 852 and 4982 of the Code for avoiding income and excise taxes. RICs should consult their own tax advisers about the U.S. tax consequences of an investment in Class A units.

 

247


Table of Contents

Consequences to Non-U.S. Holders of Class A Units

U.S. Income Tax Consequences

We intend to use reasonable efforts to structure our investments in a manner such that non-U.S. Holders do not incur ECI with respect to an investment in our Class A units. However, we may invest in flow-through entities that are engaged in a U.S. trade or business and, in such case, we and non-U.S. Holders of Class A units would be treated as being engaged in a U.S. trade or business for U.S. federal income tax purposes even if we do not recognize ECI from such investments. Current Treasury Regulations provide that non-U.S. Holders that are deemed to be engaged in a U.S. trade or business are required to file a U.S. federal income tax return even if such holders do not recognize any ECI. In addition, although we intend to take the position that income allocated to us from our investments is not ECI, if the IRS successfully challenged certain of our methods of allocation of income for U.S. federal income tax purposes, it is possible non-U.S. Holders could recognize ECI with respect to their investment in our Class A units.

To the extent our income is treated as ECI, non-U.S. Holders would be (1) subject to withholding tax on their allocable share of such income, (2) required to file a U.S. federal income tax return for such year reporting their allocable share, if any, of income or loss effectively connected with such trade or business, including certain income from U.S. sources not related to us, and (3) required to pay U.S. federal income tax at regular U.S. federal income tax rates on any such income. Moreover, a corporate non-U.S. Holder might be subject to a U.S. branch profits tax on its allocable share of its ECI. Any amount so withheld would be creditable against such non-U.S. Holder’s U.S. federal income tax liability, and such non-U.S. Holder could claim a refund to the extent that the amount withheld exceeded such non-U.S. Holder’s U.S. federal income tax liability for the taxable year. Finally, if our income is treated as ECI, a portion of any gain recognized by a holder who is a non-U.S. Holder on the sale or exchange of its Class A units could be treated for U.S. federal income tax purposes as ECI, and hence such non-U.S. Holder could be subject to U.S. federal income tax on the sale or exchange.

To the extent we receive dividends from a U.S. corporation through the Oaktree Operating Group and its investment vehicles, your allocable share of distributions of such dividend income will be subject to U.S. withholding tax at a rate of 30%, unless you are eligible for a reduced rate of such withholding and provide us with certain relevant tax status information. Distributions to you may also be subject to withholding to the extent they are attributable to the sale of a U.S. real property interest or if the distribution is otherwise considered fixed or determinable annual or periodic income under the Code, provided that an exemption from or a reduced rate of such withholding may apply if certain tax status information is provided. If such information is not provided and you would not be subject to U.S. tax based on your tax status or are eligible for a reduced rate of U.S. withholding, you may need to take additional steps to receive a credit or refund of any excess withholding tax paid on your account, which may include the filing of a non-resident U.S. income tax return with the IRS. Among other limitations, if you reside in a treaty jurisdiction which does not treat our limited liability company as a pass-through entity, you may not be eligible to receive a refund or credit of excess U.S. withholding taxes paid on your account. You should consult your tax advisers regarding the treatment of U.S. withholding taxes.

Special rules may apply in the case of a non-U.S. Holder that (1) has an office or fixed place of business in the United States, (2) is present in the United States for 183 days or more in a taxable year or (3) is a former citizen of the United States, a foreign insurance company that is treated as holding interests in us in connection with their U.S. business, a PFIC or a corporation that accumulates earnings to avoid U.S. federal income tax. You should consult your tax advisers regarding the application of these special rules.

 

248


Table of Contents

U.S. Federal Estate Tax Consequences

The U.S. federal estate tax treatment of our Class A units with regards to the estate of a non-citizen who is not a resident of the United States is not entirely clear. If our Class A units are includable in the U.S. gross estate of such person, then a U.S. federal estate tax might be payable in connection with the death of such person. Prospective individual non-U.S. Holders who are non-citizens and not residents of the United States should consult their own tax advisers concerning the potential U.S. federal estate tax consequences with regard to our units.

Administrative Matters

Taxable Year

We currently intend to use the calendar year as our taxable year for U.S. federal income tax purposes. Under certain circumstances which we currently believe are unlikely to apply, a taxable year other than the calendar year may be required for such purposes.

Tax Matters Member

OCGH will act as our “tax matters member.” As the tax matters member, OCGH will have the authority, subject to certain restrictions, to act on our behalf in connection with any administrative or judicial review of our items of income, gain, loss, deduction or credit.

Information Returns

It may require a substantial period of time after the end of our fiscal year to obtain the requisite information from all lower-tier entities to enable us to prepare and deliver Schedule K-1s to IRS Form 1065. Notwithstanding the foregoing, we expect to provide estimates of such tax information (including your allocable share of our income, gain, loss and deduction for our preceding year) by February 28 of each year; however, there is no assurance that the Schedule K-1s, which will be provided after the estimates, will be the same as our estimates. For this reason, holders of Class A units who are U.S. taxpayers may want to file annually with the IRS (and certain states) a request for an extension past the due date of their income tax return.

In preparing this information, we will use various accounting and reporting conventions, some of which have been mentioned in the previous discussion, to determine your share of income, gain, loss and deduction. The IRS may successfully contend that certain of these reporting conventions are impermissible, which could result in an adjustment to your income or loss.

We may be audited by the IRS. Adjustments resulting from an IRS audit may require you to adjust a prior year’s tax liability and possibly may result in an audit of your own tax return. Any audit of your tax return could result in adjustments not related to our tax returns as well as those related to our tax returns.

Tax Shelter Regulations

If we were to engage in a “reportable transaction,” we (and possibly you and others) would be required to make a detailed disclosure of the transaction to the IRS in accordance with recently issued regulations governing tax shelters and other potentially tax-motivated transactions. A transaction may be a reportable transaction based upon any of several factors, including the fact that it is a type of tax avoidance transaction publicly identified by the IRS as a “listed transaction” or that it produces certain kinds of losses in excess of $2 million. An investment in us may be considered a reportable transaction if, for example, we recognize certain significant losses in the future. In certain circumstances, a Class A

 

249


Table of Contents

unitholder who disposes of an interest in a transaction resulting in the recognition by such holder of significant losses in excess of certain threshold amounts may be obligated to disclose its participation in such transaction. Our participation in a reportable transaction also could increase the likelihood that our U.S. federal income tax information return (and possibly your tax return) would be audited by the IRS. Certain of these rules are currently unclear and it is possible that they may be applicable in situations other than significant loss transactions.

Moreover, if we were to participate in a reportable transaction with a significant purpose to avoid or evade tax, or in any listed transaction, you may be subject to (1) significant accuracy-related penalties with a broad scope, (2) for those persons otherwise entitled to deduct interest on federal tax deficiencies, nondeductibility of interest on any resulting tax liability and (3) in the case of a listed transaction, an extended statute of limitations.

Class A unitholders should consult their tax advisers concerning any possible disclosure obligation under the regulations governing tax shelters with respect to the dispositions of their interests in us.

Constructive Termination

Subject to the large partnership election rules described below, we will be considered to have been terminated for U.S. federal income tax purposes if there is a sale or exchange of 50% or more of the total interests in our capital and profits within a twelve-month period.

Our termination would result in the close of our taxable year for all holders of Class A units. In the case of a holder reporting on a taxable year other than a fiscal year ending on our year-end, the closing of our taxable year may result in more than 12 months of our taxable income or loss being includable in such holder’s taxable income for the year of termination. We would be required to make new tax elections after a termination, including a new tax election under Section 754 of the Code. A termination could also result in penalties if we were unable to determine that the termination had occurred. Moreover, a termination might either accelerate the application of, or subject us to, any tax legislation enacted before the termination.

Elective Procedures for Large Partnerships

The Code allows large partnerships to elect streamlined procedures for income tax reporting. This election would reduce the number of items that must be separately stated on the Schedules K-1 that are issued to the Class A unitholders, and such Schedules K-1 would have to be provided to Class A unitholders on or before the first March 15 following the close of each taxable year. In addition, this election would prevent us from suffering a “technical termination” (which would close our taxable year) if within a twelve-month period there is a sale or exchange of 50 percent or more of our total interests. We have the discretion to make such an election, if eligible. If we make such election, IRS audit adjustments will flow through to holders of the Class A units for the year in which the adjustments take effect, rather than the holders of Class A units in the year to which the adjustment relates. In addition, we, rather than the holders of the Class A units individually, will be liable for any interest and penalties that result from an audit adjustment.

Withholding and Backup Withholding

For each calendar year, we will report to you and the IRS the amount of distributions we made to you and the amount of U.S. federal income tax (if any) that we withheld on those distributions. The proper application to us of rules for withholding under Section 1441 of the Internal Revenue Code (applicable to certain dividends, interest and similar items) is unclear. Because the documentation we

 

250


Table of Contents

receive may not properly reflect the identities of partners at any particular time (in light of possible sales of Class A units), we may over-withhold or under-withhold with respect to a particular holder of Class A units. For example, we may impose withholding, remit that amount to the IRS and thus reduce the amount of a distribution paid to a non-U.S. Holder. It may turn out, however, the corresponding amount of our income was not properly allocable to such holder, and the withholding should have been less than the actual withholding. Such holder would be entitled to a credit against the holder’s U.S. tax liability for all withholding, including any such excess withholding, but if the withholding exceeded the holder’s U.S. tax liability, the holder would have to apply for a refund to obtain the benefit of the excess withholding. Similarly, we may fail to withhold on a distribution, and it may turn out the corresponding income was properly allocable to a non-U.S. Holder and withholding should have been imposed. In that event, we intend to pay the under-withheld amount to the IRS, and we may treat such under-withholding as an expense that will be borne by all holders of Class A units on a pro rata basis (since we may be unable to allocate any such excess withholding tax cost to the relevant non-U.S. Holder).

Under the backup withholding rules, you may be subject to backup withholding tax (at the applicable rate, currently 28%) with respect to distributions paid unless: (1) you are a corporation or come within another exempt category and demonstrate this fact when required or (2) you provide a taxpayer identification number, certify as to no loss of exemption from backup withholding tax and otherwise comply with the applicable requirements of the backup withholding tax rules. If you are an exempt holder, you should indicate your exempt status on a properly completed IRS Form W-9. A non-U.S. Holder may qualify as an exempt recipient by submitting a properly completed IRS Form W-8BEN (or other applicable W-8 form). Backup withholding is not an additional tax. The amount of any backup withholding from a payment to you will be allowed as a credit against your U.S. federal income tax liability and may entitle you to a refund.

If you do not timely provide us (or the clearing agent or other intermediary, as appropriate) with IRS Form W-8 or W-9, as applicable, or such form is not properly completed, we may become subject to U.S. backup withholding taxes in excess of what would have been imposed had we received certifications from all investors. Such excess U.S. backup withholding taxes may be treated by us as an expense that will be borne by all investors on a pro rata basis (since we may be unable to allocate any such excess withholding tax cost to the holders that failed to timely provide the proper U.S. tax certifications).

Additional Withholding Requirements

Under recently enacted legislation, as well as preliminary guidance in the form of proposed regulations and other administrative guidance, the relevant withholding agent may be required to withhold 30% of any interest, dividends and other fixed or determinable annual or periodical gains, profits and income from sources within the United States paid after December 31, 2013 or gross proceeds from the sale of any property of a type that can produce interest or dividends from sources within the United States paid after December 31, 2014 to (1) a foreign financial institution (which for this purpose includes foreign broker-dealers, clearing organizations, investment companies, hedge funds and certain other investment entities) unless such foreign financial institution enters into an agreement with the U.S. Treasury Department pursuant to which it agrees to verify, report and disclose its U.S. accountholders to the Internal Revenue Service and complies with certain other specified requirements or (2) a non-financial foreign entity that is a beneficial owner of the payment unless such entity (a) certifies that it does not have any substantial U.S. owners, (b) provides the name, address and taxpayer identification number of each of its substantial U.S. owners and meets certain other specified requirements or (c) otherwise qualifies for an exemption from this withholding. Non-U.S. and U.S. Holders are encouraged to consult their own tax advisors regarding the possible implications of this proposed legislation on their investment in our Class A units.

 

251


Table of Contents

Nominee Reporting

Persons who hold an interest in our limited liability company as a nominee for another person are required to furnish to us:

 

  Ÿ  

the name, address and taxpayer identification number of the beneficial owner and the nominee;

 

  Ÿ  

whether the beneficial owner is (1) a person that is not a U.S. person, (2) a foreign government, an international organization or any wholly owned agency or instrumentality of either of the foregoing or (3) a tax-exempt entity;

 

  Ÿ  

the amount and description of Class A units held, acquired or transferred for the beneficial owner; and

 

  Ÿ  

specific information including the dates of acquisitions and transfers, means of acquisitions and transfers and acquisition cost for purchases, as well as the amount of net proceeds from sales.

Brokers and financial institutions are required to furnish additional information, including whether they are U.S. persons and specific information on Class A units they acquire, hold or transfer for their own account. A penalty of $50 per failure, up to a maximum of $100,000 per calendar year, is imposed by the Code for failure to report that information to us. The nominee is required to supply the beneficial owner of the Class A units with the information furnished to us.

New Legislation or Administrative or Judicial Action

The rules dealing with U.S. federal income taxation are constantly under review by persons involved in the legislative process, the IRS and the U.S. Treasury Department, frequently resulting in revised interpretations of established concepts, statutory changes, revisions to regulations and other modifications and interpretations. No assurance can be given as to whether, or in what form, any proposals affecting us or our Class A unitholders will be enacted. The IRS pays close attention to the proper application of tax laws to partnerships or entities treated as partnerships for U.S. federal income tax purposes. The present U.S. federal income tax treatment of an investment in our Class A units may be modified by administrative, legislative or judicial interpretation at any time, and any such action may affect investments and commitments previously made. Changes to the U.S. federal income tax laws and interpretations thereof could make it more difficult or impossible to meet the Qualifying Income Exception for us to be treated as a partnership that is not taxable as a corporation for U.S. federal income tax purposes, affect or cause us to change our investments and commitments, affect the tax considerations of an investment in us and adversely affect an investment in our Class A units. See “Risk Factors—Risks Relating to United States Taxation—Our structure involves complex provisions of U.S. federal income tax law for which no clear precedent or authority may be available. Our structure also is subject to potential legislative, judicial or administrative change and differing interpretations, possibly on a retroactive basis” and “Risk Factors—Risks Relating to United States Taxation—The U.S. Congress has considered legislation that would have taxed certain income and gains at increased rates and may have precluded us from qualifying as a partnership for U.S. tax purposes. If any similar legislation were to be enacted and apply to us, the after-tax income and gain related to our business, as well as the market price of our Class A units, could be reduced.” We and our Class A unitholders could be adversely affected by any such change in, or any new, tax law, regulation or interpretation.

Our organizational documents and agreements permit our board of directors to modify the amended and restated operating agreement from time to time, without the consent of the Class A unitholders, in order to address certain changes in U.S. federal income tax regulations, legislation or interpretation. In some circumstances, such revisions could have a material adverse impact on some or all of our Class A unitholders.

 

252


Table of Contents

THE FOREGOING DISCUSSION IS NOT INTENDED AS A SUBSTITUTE FOR CAREFUL TAX PLANNING. THE TAX MATTERS RELATING TO US AND OUR UNITHOLDERS ARE COMPLEX AND ARE SUBJECT TO VARYING INTERPRETATIONS. MOREOVER, THE EFFECT OF EXISTING INCOME TAX LAWS, THE MEANING AND IMPACT OF WHICH IS UNCERTAIN AND OF PROPOSED CHANGES IN INCOME TAX LAWS WILL VARY WITH THE PARTICULAR CIRCUMSTANCES OF EACH PROSPECTIVE HOLDER AND IN REVIEWING THIS PROSPECTUS THESE MATTERS SHOULD BE CONSIDERED. PROSPECTIVE UNITHOLDERS SHOULD CONSULT THEIR TAX ADVISERS WITH RESPECT TO THE FEDERAL, STATE, LOCAL AND OTHER TAX CONSEQUENCES OF ANY INVESTMENT IN THE CLASS A UNITS.

 

253


Table of Contents

CERTAIN ERISA CONSIDERATIONS

The following is a summary of certain considerations associated with the purchase of Class A units by (1) employee benefit plans that are subject to Title I of ERISA, (2) plans that are subject to Section 4975 of the Code and (3) entities whose underlying assets are considered to include “plan assets” of such employee benefit plans and plans. We refer to each of the foregoing in clauses (1), (2) and (3) as an ERISA Plan.

Prohibited Transaction Issues

ERISA and Section 4975 of the Code prohibit ERISA Plans from engaging in specified transactions involving plan assets with persons or entities who are “parties in interest,” within the meaning of ERISA, or “disqualified persons,” within the meaning of Section 4975 of the Code, unless an exemption is available. A party in interest or disqualified person who engages in a non-exempt prohibited transaction may be subject to excise taxes and other penalties and liabilities under ERISA and the Code. In addition, the fiduciary of the ERISA Plan that has engaged in a non-exempt prohibited transaction may be subject to penalties and liabilities under ERISA and the Code.

We, directly or through our affiliates, may be considered a party in interest or a disqualified person with respect to certain ERISA Plans. The acquisition of our Class A units by an ERISA Plan with respect to which we are considered a party in interest or a disqualified person may constitute or result in a direct or indirect prohibited transaction under Section 406 of ERISA or Section 4975 of the Code, unless the investment is acquired and is held in accordance with an applicable statutory, class or individual prohibited transaction exemption.

Plan Asset Issues

ERISA and the regulations promulgated under ERISA by the U.S. Department of Labor, or the Plan Asset Regulations, generally provide that when an ERISA Plan acquires an equity interest in an entity that is neither a “publicly-offered security” nor a security issued by an investment company registered under the Investment Company Act, the ERISA Plan’s assets include both the equity interest and an undivided interest in each of the underlying assets of the entity unless it is established either that less than 25% of the total value of each class of equity interests in the entity is held by “benefit plan investors” as defined in Section 3(42) of ERISA or that the entity is an “operating company,” as defined in the Plan Asset Regulations. There can be no assurance that we will satisfy the 25% exemption and it is not anticipated that we will qualify as an operating company. We will not register as an investment company under the Investment Company Act. However, it is anticipated that the Class A units offered hereby will qualify for the exemption for a “publicly-offered security”.

For purposes of the Plan Asset Regulations, a “publicly offered security” is a security that is (1) “freely transferable,” (2) part of a class of securities that is “widely held,” and (3) (a) sold to the ERISA Plan as part of an offering of securities to the public pursuant to an effective registration statement under the Securities Act and the class of securities to which such security is a part is registered under the Exchange Act within 120 days after the end of the fiscal year of the issuer during which the offering of such securities to the public has occurred or (b) is part of a class of securities that is registered under Section 12 of the Exchange Act. We intend to effect such a registration of this offering under the Securities Act and of our Class A units under the Exchange Act. The Plan Asset Regulations provide that a security is “widely held” only if it is part of a class of securities that is owned by 100 or more investors independent of the issuer and one another. A security will not fail to be “widely held” because the number of independent investors falls below 100 subsequent to the initial offering thereof as a result of events beyond the control of the issuer. The Plan Asset Regulations provide that whether a security is “freely transferable” is a factual question to be determined on the

 

254


Table of Contents

basis of all the relevant facts and circumstances. It is anticipated that our Class A units to be sold in this offering will be “widely held” and “freely transferable,” although no assurances can be given in this regard.

If our assets were deemed to be “plan assets” under ERISA, this would result, among other things, in (1) the application of the prudence and other fiduciary responsibility standards of ERISA to investments made by us, and (2) the possibility that certain transactions in which we might seek to engage could constitute “prohibited transactions” under ERISA.

Governmental plans, certain church plans and non-U.S. plans, while not subject to the fiduciary responsibility or prohibited transaction provisions of ERISA or Section 4975 of the Code, may nevertheless be subject to other federal, state, local, non-U.S. or other laws that are substantially similar to the foregoing provisions of ERISA or the Code. We collectively refer to these laws as Similar Laws.

Representation

Because of the foregoing, the Class A units should not be purchased by any person investing “plan assets” of any plan, unless the purchase will not constitute a non-exempt prohibited transaction under ERISA or Section 4975 of the Code or a violation of any applicable Similar Laws. Accordingly, by its acquisition of a Class A unit, each holder will be deemed to have represented and warranted that its acquisition and holding of such Class A units does not and will not constitute a non-exempt prohibited transaction under ERISA or Section 4975 of the Code or a violation of any applicable Similar Laws.

The foregoing discussion is not intended as a substitute for careful consideration of issues under ERISA which may be relevant to a person purchasing Class A Units with “plan assets”. The ERISA and prohibited transaction laws and regulations applicable to persons investing “plan assets” are complex and are subject to varying interpretations. Moreover, the effect of such laws and regulations and the potential availability of exemptions thereto will vary with the particular circumstances of each prospective holder and in reviewing this prospectus these matters should be considered. Each plan fiduciary or other person considering a purchase of Class A Units on behalf of, or with the assets of, any plan should consult its legal advisor concerning the matters described herein.

 

255


Table of Contents

UNDERWRITING

We, the selling unitholders and the underwriters named below have entered into an underwriting agreement with respect to the Class A units being offered. Subject to certain conditions, each underwriter has severally agreed to purchase the number of Class A units indicated in the following table. Goldman, Sachs & Co. and Morgan Stanley & Co. LLC are the representatives of the underwriters.

 

Underwriters

   Number of Units  

Goldman, Sachs & Co.

  

Morgan Stanley & Co. LLC

  

Merrill Lynch, Pierce, Fenner & Smith
Incorporated

  

Credit Suisse Securities (USA) LLC

  

Deutsche Bank Securities Inc.

  

J.P. Morgan Securities LLC

  

BNY Mellon Capital Markets, LLC

  

Keefe, Bruyette & Woods, Inc.

  

Sandler O’Neill & Partners, L.P.

  

SunTrust Robinson Humphrey, Inc.

  

Wells Fargo Securities, LLC

  

Sanford C. Bernstein & Co., LLC

  
  

 

 

 

Total

     11,250,000   
  

 

 

 

The underwriters are committed to take and pay for all of the Class A units being offered, if any are taken, other than the Class A units covered by the option described below unless and until this option is exercised.

If the underwriters sell more Class A units than the total number set forth in the table above, the underwriters have an option to buy up to an additional 1,544,376 Class A units from us and 143,124 Class A units from the selling unitholders. They may exercise that option for 30 days. If any Class A units are purchased pursuant to this option, the underwriters will severally purchase Class A units in approximately the same proportion as set forth in the table above. To the extent that the underwriters’ option to purchase additional Class A units is not exercised in full, the units to be sold by us and each of the selling unitholders pursuant to such option will be reduced proportionately.

The following tables show the per Class A unit and total underwriting discounts and commissions to be paid to the underwriters by us and the selling unitholders. Such amounts are shown assuming both no exercise and full exercise of the underwriters’ option to purchase additional Class A units.

Paid by the Company

 

     No Exercise      Full Exercise  

Per Unit

   $                    $                

Total

   $         $     

Paid by the Selling Unitholders

 

     No Exercise      Full Exercise  

Per Unit

   $                    $                

Total

   $         $     

 

256


Table of Contents

Class A units sold by the underwriters to the public will initially be offered at the initial public offering price set forth on the cover of this prospectus. Any Class A units sold by the underwriters to securities dealers may be sold at a discount of up to $             per Class A unit from the initial public offering price. If all the Class A units are not sold at the initial public offering price, the representatives may change the offering price and the other selling terms. The offering of the Class A units by the underwriters is subject to receipt and acceptance and subject to the underwriters’ right to reject any order in whole or in part.

We and OCGH have agreed with the underwriters, subject to certain exceptions, not to offer, sell, contract to sell or otherwise dispose of any Class A units, Class B units, any Oaktree Operating Group units, any other securities substantially similar to the Class A units, Class B units or Oaktree Operating Group units or any securities convertible, exchangeable or exercisable for Class A units, Class B units or Oaktree Operating Group units or substantially similar securities during the period from the date of this prospectus continuing through the date 180 days after the date of this prospectus, except with the prior written consent of the representatives.

In addition, our directors and executive officers (which includes our principals), other employees and certain other investors hold OCGH units and, subject to certain restrictions, have the right to exchange their OCGH units for, at the option of our board of directors, Class A units, an equivalent amount of cash based on then-prevailing market prices, other consideration of equal value or any combination of the foregoing in accordance with the terms of the exchange agreement. See “Certain Relationships and Related Party Transactions—Exchange Agreement.” Our directors and executive officers also hold a small number of Class A units. Our directors and executive officers have executed lock-up agreements with the underwriters pursuant to which each has agreed not to dispose of or hedge any of such OCGH units, any Class A units or securities convertible into or exchangeable for such OCGH units or Class A units or substantially similar securities, or to exercise their rights to exchange their Oaktree Operating Group units for Class A units, during the period from the date of this prospectus continuing through the date that is 180 days after the date of this prospectus, without the prior written consent of the representatives. Among other customary exceptions, these restrictions on transfer described above are subject to exceptions that permit a Class A unitholder to transfer Class A units:

 

  Ÿ  

if such Class A units were acquired in this offering or on the open market after this offering, provided that such transactions do not require a public filing;

 

  Ÿ  

to us, provided that such transactions do not require a public filing;

 

  Ÿ  

following the commencement of a tender or exchange offer for Class A units that is subject to the provisions of the Exchange Act by a third party not affiliated with us; or

 

  Ÿ  

in connection with any acquisition, sale or merger of us with an unaffiliated third party in which all of the holders of Class A units are entitled to participate.

With respect to all other holders of OCGH units, we and OCGH have agreed with the underwriters not to permit any disposition of any OCGH units owned by such holders, or any exchange of OCGH units owned by them into Class A units, during the period from the date of this prospectus continuing through the date that is 180 days after the date of this prospectus, without the prior written consent of the representatives. The foregoing restrictions on transfer and exchange are subject to customary exceptions.

Finally, holders of approximately 21,586,941 Class A units that are traded on the GSTrUE OTC market have executed lock-up agreements with the underwriters pursuant to which they have agreed not to dispose of or hedge any Class A units or securities convertible into or exchangeable for Class A units or substantially similar securities, referred to collectively as the restricted securities, during the

 

257


Table of Contents

period from the date of this prospectus continuing through (1) with respect to all of such Class A unitholders’ restricted securities not sold in this offering, the date that is 60 days after the date of this prospectus and (2) solely with respect to one half of such Class A unitholder’s restricted securities not sold in this offering, the date that is 120 days after the date of this prospectus, in each case, without the prior written consent of the representatives. Among other customary exceptions, the restrictions on transfer described above are subject to exceptions that permit a Class A unitholder to transfer its Class A units:

 

  Ÿ  

if such Class A units were acquired in this offering or on the open market after this offering;

 

  Ÿ  

to us;

 

  Ÿ  

following the commencement of a tender or exchange offer for Class A units that is subject to the provisions of the Exchange Act by a third party not affiliated with us; or

 

  Ÿ  

in connection with any acquisition, sale or merger of us with an unaffiliated third party in which all of the holders of Class A units are entitled to participate.

Each of the restricted periods described in the preceding four paragraphs will be automatically extended if: (1) during the last 17 days of such restricted period, we issue an earnings release or announce material news or a material event; or (2) prior to the expiration of such restricted period, we announce that we will release earnings results during the 15-day period following the last day of such period, in which case the restrictions for such period described in the preceding paragraphs will continue to apply until the expiration of the 18-day period beginning on the issuance of the earnings release of the announcement of the material news or material event.

In addition to the lock-up arrangements with the underwriters described above, pursuant to an amendment to our operating agreement adopted in connection with this offering, all holders of Class A units that are traded on the GSTrUE OTC market that have not executed a lock-up agreement with the underwriters described above are prohibited from transferring such Class A units during the period from the date of the prospectus continuing through the date 120 days after the date of this prospectus; provided, however that the foregoing restrictions do not apply to any Class A units acquired in this offering or on the open market after this offering. See “Description of Our Units” and “Units Eligible for Future Sale” for additional information. In addition, certain OCGH units held by our principals and employees are unvested. See “Units Eligible for Future Sale” for additional information.

Prior to the offering, there has been no public market for the Class A units. The initial public offering price will be negotiated among the representatives and us. Among the factors to be considered in determining the initial public offering price of the Class A units, in addition to prevailing market conditions, will be our historical performance, estimates of our business potential and earnings prospects, an assessment of our management, the consideration of the foregoing factors in relation to market valuation of companies in related businesses and the historical GSTrUE OTC market trading prices of the Class A units.

We have been authorized to list the Class A units on the NYSE under the symbol “OAK.” In order to meet one of the requirements for listing the Class A units on the NYSE, the underwriters have undertaken to sell lots of 100 or more Class A units to a minimum of 400 beneficial holders.

In connection with the offering, the underwriters may purchase and sell Class A units in the open market. These transactions may include short sales, stabilizing transactions and purchases to cover positions created by short sales. Shorts sales involve the sale by the underwriters of a greater number of Class A units than they are required to purchase in the offering. “Covered” short sales are sales made in an amount not greater than the underwriters’ option to purchase additional Class A units from us and the selling unitholders in the offering. The underwriters may close out any covered short

 

258


Table of Contents

position by either exercising their option to purchase additional Class A units or purchasing Class A units in the open market. In determining the source of Class A units to close out the covered short position, the underwriters will consider, among other things, the price of Class A units available for purchase in the open market as compared to the price at which they may purchase additional Class A units pursuant to the option granted to them. “Naked” short sales are any sales in excess of such option. The underwriters must close out any naked short position by purchasing Class A units in the open market. A naked short position is more likely to be created if the underwriters are concerned that there may be downward pressure on the price of the Class A units in the open market after pricing that could adversely affect investors who purchase in the offering. Stabilizing transactions consist of various bids for or purchases of Class A units made by the underwriters in the open market prior to the completion of the offering.

The underwriters may also impose a penalty bid. This occurs when a particular underwriter repays to the underwriters a portion of the underwriting discount received by it because the representatives have repurchased Class A units sold by or for the account of such underwriter in stabilizing or short covering transactions.

Purchases to cover a short position and stabilizing transactions, as well as other purchases by the underwriters for their own accounts, may have the effect of preventing or retarding a decline in the market price of our Class A units, and together with the imposition of the penalty bid, may stabilize, maintain or otherwise affect the market price of the Class A units. As a result, the price of the Class A units may be higher than the price that otherwise might exist in the open market. If these activities are commenced, they may be discontinued at any time. These transactions may be effected on the NYSE, in the over-the-counter market or otherwise.

Notice to Prospective Investors in the European Economic Area

In relation to each Member State of the European Economic Area which has implemented the Prospectus Directive (each, a Relevant Member State), each underwriter has represented and agreed that with effect from and including the date on which the Prospectus Directive is implemented in that Relevant Member State (the Relevant Implementation Date) it has not made and will not make an offer of Class A units to the public in that Relevant Member State prior to the publication of a prospectus in relation to the Class A units which has been approved by the competent authority in that Relevant Member State or, where appropriate, approved in another Relevant Member State and notified to the competent authority in that Relevant Member State, all in accordance with the Prospectus Directive, except that it may, with effect from and including the Relevant Implementation Date, make an offer of Class A units to the public in that Relevant Member State at any time:

(a) to legal entities which are authorised or regulated to operate in the financial markets or, if not so authorised or regulated, whose corporate purpose is solely to invest in securities;

(b) to any legal entity which has two or more of (1) an average of at least 250 employees during the last financial year; (2) a total balance sheet of more than 43,000,000 and (3) an annual net turnover of more than 50,000,000, as shown in its last annual or consolidated accounts;

(c) to fewer than 100 natural or legal persons (other than qualified investors as defined in the Prospectus Directive) subject to obtaining the prior consent of the representatives for any such offer; or

(d) in any other circumstances which do not require the publication by the issuer of a prospectus pursuant to Article 3 of the Prospectus Directive.

 

259


Table of Contents

For the purposes of this provision, (1) the expression an “offer of Class A units to the public” in relation to any Class A units in any Relevant Member State means the communication in any form and by any means of sufficient information on the terms of the offer and the Class A units to be offered so as to enable an investor to decide to purchase or subscribe the Class A units, as the same may be varied in that Relevant Member State by any measure implementing the Prospectus Directive in that Relevant Member State and (2) the expression Prospectus Directive means Directive 2003/71/EC and includes any relevant implementing measure in each Relevant Member State.

Notice to Prospective Investors in the United Kingdom

Each underwriter has represented and agreed that:

(a) it has only communicated or caused to be communicated and will only communicate or cause to be communicated an invitation or inducement to engage in investment activity (within the meaning of Section 21 of the Financial Services and Markets Act 2000, as amended, or the FSMA), received by it in connection with the issue or sale of the Class A units in circumstances in which Section 21(1) of the FSMA would not, if the issuer was not an authorized person, apply to the issuer; and

(b) it has complied and will comply with all applicable provisions of the FSMA with respect to anything done by it in relation to the Class A units in, from or otherwise involving the United Kingdom.

Notice to Prospective Investors in Hong Kong

The Class A units may not be offered or sold by means of any document other than (1) in circumstances which do not constitute an offer to the public within the meaning of the Companies Ordinance (Cap.32, Laws of Hong Kong), (2) to “professional investors” within the meaning of the Securities and Futures Ordinance (Cap.571, Laws of Hong Kong) and any rules made thereunder, or (3) in other circumstances which do not result in the document being a “prospectus” within the meaning of the Companies Ordinance (Cap.32, Laws of Hong Kong), and no advertisement, invitation or document relating to the Class A units may be issued or may be in the possession of any person for the purpose of issue (in each case whether in Hong Kong or elsewhere), which is directed at, or the contents of which are likely to be accessed or read by, the public in Hong Kong (except if permitted to do so under the laws of Hong Kong) other than with respect to Class A units which are or are intended to be disposed of only to persons outside Hong Kong or only to “professional investors” within the meaning of the Securities and Futures Ordinance (Cap. 571, Laws of Hong Kong) and any rules made thereunder.

Notice to Prospective Investors in Singapore

This prospectus has not been registered as a prospectus with the Monetary Authority of Singapore. Accordingly, this prospectus and any other document or material in connection with the offer or sale, or invitation for subscription or purchase, of the Class A units may not be circulated or distributed, nor may the Class A units be offered or sold, or be made the subject of an invitation for subscription or purchase, whether directly or indirectly, to persons in Singapore other than (1) to an institutional investor under Section 274 of the Securities and Futures Act, Chapter 289 of Singapore (the “SFA”), (2) to a relevant person, or any person pursuant to Section 275(1A), and in accordance with the conditions, specified in Section 275 of the SFA or (3) otherwise pursuant to, and in accordance with the conditions of, any other applicable provision of the SFA.

Where the Class A units are subscribed or purchased under Section 275 by a relevant person which is: (1) a corporation (which is not an accredited investor) the sole business of which is to hold investments and the entire capital of which is owned by one or more individuals, each of whom is an

 

260


Table of Contents

accredited investor; or (2) a trust (where the trustee is not an accredited investor) whose sole purpose is to hold investments and each beneficiary is an accredited investor, shares, debentures and units of shares and debentures of that corporation or the beneficiaries’ rights and interest in that trust shall not be transferable for six months after that corporation or that trust has acquired the Class A units under Section 275 except: (a) to an institutional investor under Section 274 of the SFA or to a relevant person, or any person pursuant to Section 275(1A), and in accordance with the conditions, specified in Section 275 of the SFA; (b) where no consideration is given for the transfer; or (c) by operation of law.

Notice to Prospective Investors in Japan

The securities have not been and will not be registered under the Financial Instruments and Exchange Law of Japan (the “Financial Instruments and Exchange Law”) and each underwriter has agreed that it will not offer or sell any securities, directly or indirectly, in Japan or to, or for the benefit of, any resident of Japan (which term as used herein means any person resident in Japan, including any corporation or other entity organized under the laws of Japan), or to others for re-offering or resale, directly or indirectly, in Japan or to a resident of Japan, except pursuant to an exemption from the registration requirements of, and otherwise in compliance with, the Financial Instruments and Exchange Law and any other applicable laws, regulations and ministerial guidelines of Japan.

The underwriters do not expect sales to discretionary accounts to exceed five percent of the total number of Class A units offered.

We estimate that the total expenses of the offering, excluding underwriting discounts and commissions, payable by us will be approximately $8,000,000.

We and the selling unitholders have agreed to indemnify the several underwriters against certain liabilities, including liabilities under the Securities Act.

The underwriters and their respective affiliates are full service financial institutions engaged in various activities, which may include securities trading, commercial and investment banking, financial advisory, investment management, investment research, principal investment, hedging, financing and brokerage activities. Certain of the underwriters and their respective affiliates have, from time to time, performed, and may in the future perform, various financial advisory and investment banking services for the issuer, for which they received or will receive customary fees and reimbursement of expenses. In particular, affiliates of Goldman, Sachs & Co., Morgan Stanley & Co. LLC, Credit Suisse Securities (USA) LLC, Merrill Lynch, Pierce Fenner & Smith Incorporated, Deutsche Bank Securities Inc., BNY Mellon Capital Markets, LLC, SunTrust Robinson Humphrey, Inc. and Wells Fargo Securities, LLC are lenders under one or both of our existing credit facilities described under “Description of Our Indebtedness.” In addition, as disclosed under “Selling Unitholders,” Goldman, Sachs & Co. is selling 208,283 Class A units in the offering.

In the ordinary course of their various business activities, the underwriters and their respective affiliates may make or hold a broad array of investments and actively trade debt and equity securities (or related derivative securities) and financial instruments (including bank loans) for their own account and for the accounts of their customers, and such investment and securities activities may involve securities and/or instruments of the issuer. The underwriters and their respective affiliates may also make investment recommendations and/or publish or express independent research views in respect of such securities or instruments and may at any time hold, or recommend to clients that they acquire, long and/or short positions in such securities and instruments.

 

261


Table of Contents

LEGAL MATTERS

The validity of the Class A units being offered by us in this offering will be passed upon for us by Simpson Thacher & Bartlett LLP, Los Angeles, California, and for the underwriters by Sullivan & Cromwell LLP, Los Angeles, California. Simpson Thacher & Bartlett LLP, Los Angeles, California has provided a tax opinion in connection with the Class A units being offered hereby.

EXPERTS

The consolidated financial statements as of December 31, 2010 and 2011 and for each of the three years in the period ended December 31, 2011 included in this prospectus have been so included in reliance on the report of PricewaterhouseCoopers LLP, an independent registered public accounting firm, given on the authority of said firm as experts in auditing and accounting.

WHERE YOU CAN FIND MORE INFORMATION

We have filed with the SEC a registration statement on Form S-1 under the Securities Act with respect to the Class A units offered in this prospectus. The term registration statement means the original registration statement and any and all amendments thereto, including the exhibits and schedules to the original registration statement and any amendments. This prospectus, filed as part of the registration statement, does not contain all of the information set forth in the registration statement and its exhibits and schedules, portions of which have been omitted as permitted by the rules and regulations of the SEC. For further information about us and the Class A units offered hereby, we refer you to the registration statement and to its exhibits and schedules filed therewith. Statements contained in this prospectus regarding the contents of any contract, agreement or any other document that is filed as an exhibit to the registration statement are not necessarily complete, and each such statement is qualified in all respects by reference to the full text of such contract or other document filed as an exhibit to the registration statement.

Anyone may inspect the registration statement and its exhibits and schedules filed therewith without charge at the public reference facilities maintained by the SEC, located at 100 F Street, N.E., Washington, DC 20549, and copies of all or any part of the registration statement may be obtained from such offices upon the payment of certain fees prescribed by the SEC. Please call the SEC at 1-800-SEC-0330 for further information about the public reference room. The SEC also maintains an Internet website that contains reports, proxy and information statements and other information regarding registrants that file electronically with the SEC. The address of the site is www.sec.gov.

Upon effectiveness of the registration statement, we will become subject to the informational and periodic reporting requirements of the Exchange Act, and, in accordance therewith, we will file periodic reports and other information with the SEC. Such periodic reports and other information will be available for inspection and copying at the public reference room and website of the SEC referred to above. We maintain a website at www.oaktreecapital.com. You will be able to access our annual report on Form 10-K, quarterly reports on Form 10-Q, current reports on Form 8-K and any amendments to those reports filed or furnished pursuant to Section 13(a) or 15(d) of the Exchange Act with the SEC free of charge at our website as soon as reasonably practicable after such material is electronically filed with, or furnished to, the SEC. Our website and the information contained therein or connected thereto shall not be deemed to be incorporated into this prospectus or the registration statement of which this prospectus forms a part, and you should not rely on any such information in making your decision whether to purchase our Class A units.

 

262


Table of Contents

GLOSSARY

As used in this prospectus, unless the context otherwise requires:

“2007 Private Offering” refers to the sale completed on May 25, 2007 of 23,000,000 of our Class A units to Goldman, Sachs & Co., as initial purchaser (including those Class A units sold pursuant to the exercise of the initial purchaser’s option to purchase additional units), as more fully described below in “Organizational Structure—The May 2007 Restructuring and the 2007 Private Offering—The 2007 Private Offering.”

“assets under management,” or “AUM,” generally refers to the assets we manage and equals the NAV (as defined below) of the assets we manage, the fund-level leverage that generates management fees and the undrawn capital that we are entitled to call from investors in our funds pursuant to their capital commitments. Our AUM amounts include assets under management for which we do not charge a management fee or earn incentive income. Our definition of AUM is not based on any definition contained in our operating agreement or the agreements governing the funds that we manage. Our calculation of AUM and the two AUM-related metrics discussed in this prospectus may not be directly comparable to the AUM metrics of other investment managers.

“consolidated funds” refers to those funds that Oaktree consolidates through a majority voting interest or otherwise, including those funds in which Oaktree as the general partner is presumed to have control. The specific funds for each of the periods presented are listed in the table entitled “Consolidated Funds of Oaktree Capital Group, LLC” at the end of this Glossary.

“funds” refers to funds and, where applicable, separate accounts that are managed by us or our subsidiaries.

“Intermediate Holding Companies” collectively refers to the subsidiaries wholly owned by us.

“May 2007 Restructuring” refers to the series of transactions that occurred immediately prior to the 2007 Private Offering whereby OCGH contributed our business to the Oaktree Operating Group in exchange for limited partnership interests in each Oaktree Operating Group entity, as more fully described below in “Organizational Structure—The May 2007 Restructuring and the 2007 Private Offering—The May 2007 Restructuring.”

“net asset value,” or “NAV,” refers to, as of any date, the value of all the assets of a fund (including cash and accrued interest and dividends) less all liabilities of the fund (including accrued expenses and any reserves established by us, in our discretion, for contingent liabilities) without reduction for accrued incentives (fund level) because they are reflected in the partners’ capital of the fund.

“Oaktree,” “OCG,” “we,” “us,” “our” or “our company” refers to Oaktree Capital Group, LLC and, where applicable, its predecessor, OCM (as defined below), and the respective subsidiaries and affiliates of such entities.

“Oaktree Operating Group” refers collectively to the entities that control the general partners and investment advisors of the Oaktree funds, in which we have a minority economic interest and indirect control.

“OCGH” refers to Oaktree Capital Group Holdings, L.P., a Delaware limited partnership, which holds an interest in the Oaktree Operating Group and all of our Class B units.

 

263


Table of Contents

“OCGH unitholders” refers collectively to the principals, employees and certain other investors who hold their interest in the Oaktree Operating Group through OCGH.

“OCM” refers to Oaktree Capital Management, LLC, a California limited liability company, our predecessor.

“principals” refers collectively to Kevin L. Clayton, John B. Frank, Stephen A. Kaplan, Bruce A. Karsh, Larry W. Keele, David M. Kirchheimer, Howard S. Marks and Sheldon M. Stone.

“Relevant Benchmark” refers, with respect to:

 

  Ÿ  

our U.S. high yield bond strategy, to the Citigroup U.S. High Yield Cash-Pay Capped Index;

 

  Ÿ  

our European high yield bond strategy, to the BofA Merrill Lynch Global High Yield European Issuers excluding Russia 3% Constrained Index (USD Hedged);

 

  Ÿ  

our U.S. senior loan strategy (with the exception of the closed-end funds), to the Credit Suisse Leveraged Loan Index;

 

  Ÿ  

our European senior loan strategy, to the Credit Suisse Western European Leveraged Loan Index (EUR Hedged);

 

  Ÿ  

our U.S. convertible securities strategy, to an Oaktree custom convertible index that represents the Credit Suisse Convertible Securities Index from inception through December 31, 1999, the Goldman Sachs/Bloomberg Convertible 100 Index from January 1, 2000 through June 30, 2004 and the BofA Merrill Lynch All U.S. Convertibles Index thereafter;

 

  Ÿ  

our non-U.S. convertible securities strategy, to the JACI Global ex-U.S. (Local) Index; and

 

  Ÿ  

our high income convertible securities strategy, to the Citigroup U.S. High Yield Market Index.

“Sharpe Ratio” refers to a metric used to calculate risk-adjusted return. The Sharpe Ratio is the ratio of excess return to volatility, with excess return defined as the return above that of a riskless asset (based on the three-month U.S. Treasury bill, or for our European senior loan strategy, the Euro Overnight Index Average) divided by the standard deviation of such returns. A higher Sharpe Ratio indicates a return that is higher than would be expected for the level of risk compared to the risk-free rate.

 

264


Table of Contents

Consolidated Funds of Oaktree Capital Group, LLC

 

As of December 31, 2008

 

As of December 31, 2009

 

As of December 31, 2010

 

As of December 31, 2011

OCM Opportunities Fund, L.P.

OCM Opportunities Fund II, L.P.

OCM Opportunities Fund III, L.P.

OCM Opportunities Fund IV, L.P.

OCM Opportunities Fund IVb, L.P.

OCM Opportunities Fund V, L.P.

OCM Opportunities Fund VI, L.P.

OCM Opportunities Fund VII, L.P.

OCM Opportunities Fund VIIb, L.P.

OCM Opportunities Fund VIIb (Parallel), L.P.

OCM Principal Opportunities Fund, L.P.

OCM Principal Opportunities Fund II, L.P.

OCM Principal Opportunities Fund III, L.P.

OCM Principal Opportunities Fund IIIA, L.P.

OCM Principal Opportunities Fund IV, L.P.

OCM European Principal Opportunities Fund, L.P.

OCM European Principal Opportunities Fund II, L.P.

OCM Asia Principal Opportunities Fund, L.P.

OCM Real Estate Opportunities Fund A, L.P.

OCM Real Estate Opportunities Fund B, L.P.

OCM Real Estate Opportunities Fund II, L.P.

OCM Real Estate Opportunities Fund III, L.P.

OCM Real Estate Opportunities Fund IIIA, L.P.

Oaktree Real Estate Opportunities Fund IV, L.P.

Oaktree Asia Special Situations Fund, L.P.

"Special Accounts A and C"

OCM Mezzanine Fund, L.P.

OCM Mezzanine Fund II, L.P.

Oaktree Emerging Markets Absolute Return Fund, L.P.

Oaktree European Credit Opportunities Fund, L.P.

Oaktree European High Yield Fund, L.P.

Oaktree High Income Convertible Fund, L.P.

Oaktree High Income Convertible Fund II, L.P.

Oaktree High Yield Fund, L.P.

Oaktree High Yield Fund II, L.P.

Oaktree High Yield Plus Fund, L.P.

Oaktree Japan Opportunities Fund, L.P.

Oaktree Loan Fund, L.P.

Oaktree Loan Fund 2X, L.P.

Oaktree Non-US Convertible Fund, L.P.

Oaktree Senior Loan Fund, L.P.

Oaktree Value Opportunities Fund, L.P.

 

OCM Opportunities Fund, L.P.

OCM Opportunities Fund II, L.P.

OCM Opportunities Fund III, L.P.

OCM Opportunities Fund IV, L.P.

OCM Opportunities Fund IVb, L.P.

OCM Opportunities Fund V, L.P.

OCM Opportunities Fund VI, L.P.

OCM Opportunities Fund VII, L.P.

OCM Opportunities Fund VIIb, L.P.

OCM Opportunities Fund VIIb (Parallel), L.P.

Oaktree Opportunities Fund VIII, L.P.

Oaktree Opportunities Fund VIII (Parallel), L.P.

OCM Principal Opportunities Fund, L.P.

OCM Principal Opportunities Fund II, L.P.

OCM Principal Opportunities Fund III, L.P.

OCM Principal Opportunities Fund IIIA, L.P.

OCM Principal Opportunities Fund IV, L.P.

Oaktree Principal Fund V, L.P.

Oaktree Principal Fund V (Parallel), L.P.

OCM European Principal Opportunities Fund, L.P.

OCM European Principal Opportunities Fund II, L.P.

OCM Asia Principal Opportunities Fund, L.P.

OCM Real Estate Opportunities Fund A, L.P.

OCM Real Estate Opportunities Fund B, L.P.

OCM Real Estate Opportunities Fund II, L.P.

OCM Real Estate Opportunities Fund III, L.P.

OCM Real Estate Opportunities Fund IIIA, L.P.

Oaktree Real Estate Opportunities Fund IV, L.P.

Oaktree Asia Special Situations Fund, L.P.

"Special Accounts A and C"

"Special Account B"

OCM Mezzanine Fund, L.P.

OCM Mezzanine Fund II, L.P.

Oaktree Emerging Markets Absolute Return Fund, L.P.

Oaktree European Credit Opportunities Fund, L.P.

Oaktree European High Yield Fund, L.P.

Oaktree High Income Convertible Fund, L.P.

Oaktree High Income Convertible Fund II, L.P.

Oaktree High Yield Fund, L.P.

Oaktree High Yield Fund II, L.P.

Oaktree High Yield Plus Fund, L.P.

Oaktree Japan Opportunities Fund, L.P.

Oaktree Japan Opportunities Value Fund, L.P.

Oaktree Loan Fund, L.P.

Oaktree Loan Fund 2X, L.P.

Oaktree Non-US Convertible Fund, L.P.

Oaktree Senior Loan Fund, L.P.

Oaktree Value Opportunities Fund, L.P.

 

OCM Opportunities Fund, L.P.

OCM Opportunities Fund II, L.P.

OCM Opportunities Fund III, L.P.

OCM Opportunities Fund IV, L.P.

OCM Opportunities Fund IVb, L.P.

OCM Opportunities Fund V, L.P.

OCM Opportunities Fund VI, L.P.

OCM Opportunities Fund VII, L.P.

OCM Opportunities Fund VIIb, L.P.

OCM Opportunities Fund VIIb (Parallel), L.P.

Oaktree Opportunities Fund VIII, L.P.

Oaktree Opportunities Fund VIII (Parallel), L.P.

Oaktree Opportunities Fund VIII (Parallel 2), L.P.

OCM Principal Opportunities Fund, L.P.

OCM Principal Opportunities Fund II, L.P.

OCM Principal Opportunities Fund III, L.P.

OCM Principal Opportunities Fund IIIA, L.P.

OCM Principal Opportunities Fund IV, L.P.

Oaktree Principal Fund V, L.P.

Oaktree Principal Fund V (Parallel), L.P.

OCM European Principal Opportunities Fund, L.P.

OCM European Principal Opportunities Fund II, L.P.

OCM Asia Principal Opportunities Fund, L.P.

Oaktree Power Opportunities Fund III, L.P.

Oaktree Power Opportunities Fund III (Parallel), L.P.

OCM Real Estate Opportunities Fund A, L.P.

OCM Real Estate Opportunities Fund B, L.P.

OCM Real Estate Opportunities Fund II, L.P.

OCM Real Estate Opportunities Fund III, L.P.

OCM Real Estate Opportunities Fund IIIA, L.P.

Oaktree Real Estate Opportunities Fund IV, L.P.

Oaktree Asia Special Situations Fund, L.P.

Oaktree PPIP Private Fund, L.P.

"Special Accounts A and C"

"Special Account B"

"Special Account D"

OCM Mezzanine Fund, L.P.

OCM Mezzanine Fund II, L.P.

Oaktree Mezzanine Fund III, L.P.

Oaktree Emerging Markets Absolute Return Fund, L.P.

Oaktree European Credit Opportunities Fund, L.P.

Oaktree European High Yield Fund, L.P.

Oaktree High Income Convertible Fund, L.P.

Oaktree High Income Convertible Fund II, L.P.

Oaktree High Yield Fund, L.P.

Oaktree High Yield Fund II, L.P.

Oaktree High Yield Plus Fund, L.P.

Oaktree Japan Opportunities Fund, L.P.

Oaktree Japan Opportunities Value Fund, L.P.

Oaktree Liquidating Loan Fund, L.P.

Oaktree Liquidating Loan Fund 2X, L.P.

Oaktree Loan Fund, L.P.

Oaktree Loan Fund 2X, L.P.

Oaktree Non-US Convertible Fund, L.P.

Oaktree Senior Loan Fund, L.P.

Oaktree Value Opportunities Fund, L.P.

 

OCM Opportunities Fund II, L.P.

OCM Opportunities Fund III, L.P.

OCM Opportunities Fund IV, L.P.

OCM Opportunities Fund IVb, L.P.

OCM Opportunities Fund V, L.P.

OCM Opportunities Fund VI, L.P.

OCM Opportunities Fund VII, L.P.

OCM Opportunities Fund VIIb, L.P.

OCM Opportunities Fund VIIb (Parallel), L.P.

Oaktree Opportunities Fund VIII, L.P.

Oaktree Opportunities Fund VIII (Parallel), L.P.

Oaktree Opportunities Fund VIII (Parallel 2), L.P.

Oaktree Opportunities Fund VIIIb, L.P.

Oaktree Opportunities Fund VIIIb (Parallel), L.P.

OCM Principal Opportunities Fund II, L.P.

OCM Principal Opportunities Fund III, L.P.

OCM Principal Opportunities Fund IIIA, L.P.

OCM Principal Opportunities Fund IV, L.P.

Oaktree Principal Fund V, L.P.

Oaktree Principal Fund V (Parallel), L.P.

OCM European Principal Opportunities Fund, L.P.

OCM European Principal Opportunities Fund II, L.P.

Oaktree European Principal Opportunities Fund III, L.P.

OCM Asia Principal Opportunities Fund, L.P.

Oaktree Power Opportunities Fund III, L.P.

Oaktree Power Opportunities Fund III (Parallel), L.P.

OCM Real Estate Opportunities Fund A, L.P.

OCM Real Estate Opportunities Fund B, L.P.

OCM Real Estate Opportunities Fund II, L.P.

OCM Real Estate Opportunities Fund III, L.P.

OCM Real Estate Opportunities Fund IIIA, L.P.

Oaktree Real Estate Opportunities Fund IV, L.P.

Oaktree Real Estate Opportunities Fund V, L.P.

Oaktree Asia Special Situations Fund, L.P.

Oaktree PPIP Private Fund, L.P.

"Special Accounts A and C"

"Special Account B"

"Special Account D"

"Special Account E"

OCM Mezzanine Fund, L.P.

OCM Mezzanine Fund II, L.P.

Oaktree Mezzanine Fund III, L.P.

Oaktree Emerging Markets Absolute Return Fund, L.P.

Oaktree European Credit Opportunities Fund, L.P.

Oaktree European High Yield Fund, L.P.

Oaktree High Income Convertible Fund, L.P.

Oaktree High Income Convertible Fund II, L.P.

Oaktree High Yield Fund, L.P.

Oaktree High Yield Fund II, L.P.

Oaktree High Yield Plus Fund, L.P.

Oaktree Japan Opportunities Fund, L.P.

Oaktree Japan Opportunities Value Fund, L.P.

Oaktree Loan Fund, L.P.

Oaktree Loan Fund 2X, L.P.

Oaktree Non-US Convertible Fund, L.P.

Oaktree Senior Loan Fund, L.P.

Oaktree Value Opportunities Fund, L.P.

     
     
     
     
     
     
     
     
     
     
     
     
     
     
     
     
     
     
     
     
     
     
     
     
     
     
     
     
     
     
     
     
     
     
     
     
     
     
     
     
     
     
     
     
     
     
     
     
     
     
     
     
     
     
     

 

265


Table of Contents

INDEX TO FINANCIAL STATEMENTS

 

     Page  

Audited Consolidated Financial Statements:

  

Report of Independent Registered Public Accounting Firm

     F-2   

Consolidated Statements of Financial Condition as of December 31, 2010 and 2011

     F-3   

Consolidated Statements of Operations for the Years Ended December 31, 2009, 2010 and 2011

     F-4   

Consolidated Statements of Cash Flows for the Years Ended December 31, 2009, 2010 and 2011

     F-5   

Consolidated Statements of Changes in Unitholders’ Capital for the Years Ended December  31, 2009, 2010 and 2011

     F-7   

Notes to Consolidated Financial Statements

     F-8   

 

F-1


Table of Contents

Report of Independent Registered Public Accounting Firm

To the Board of Directors and Unitholders of

Oaktree Capital Group, LLC

In our opinion, the accompanying consolidated statements of financial condition and the related consolidated statements of operations, cash flows and changes in unitholders’ capital present fairly, in all material respects, the financial position of Oaktree Capital Group, LLC and its subsidiaries (the “Company”) at December 31, 2010 and December 31, 2011, and the results of their operations and their cash flows for each of the three years in the period ended December 31, 2011 in conformity with accounting principles generally accepted in the United States of America. These financial statements are the responsibility of the Company’s management. Our responsibility is to express an opinion on these financial statements based on our audits. We conducted our audits of these statements in accordance with the standards of the Public Company Accounting Oversight Board (United States). Those standards require that we plan and perform the audit to obtain reasonable assurance about whether the financial statements are free of material misstatement. An audit includes examining, on a test basis, evidence supporting the amounts and disclosures in the financial statements, assessing the accounting principles used and significant estimates made by management, and evaluating the overall financial statement presentation. We believe that our audits provide a reasonable basis for our opinion.

/s/ PricewaterhouseCoopers LLP

Los Angeles, California

February 23, 2012

 

F-2


Table of Contents

Oaktree Capital Group, LLC

Consolidated Statements of Financial Condition

($ in thousands)

 

     As of December 31,  
     2010     2011  

Assets

    

Cash and cash-equivalents

   $ 348,502      $ 297,230   

U.S. Treasury and government agency securities

     170,564        381,697   

Investments in limited partnerships

     72,199        121,825   

Due from affiliates

     20,768        31,826   

Deferred tax assets

     76,619        72,986   

Other assets

     125,449        110,181   

Assets of consolidated funds:

    

Cash and cash-equivalents

     5,957,252        3,208,429   

Investments, at fair value

     39,559,170        38,614,226   

Dividends and interest receivable

     228,520        268,162   

Due from brokers

     992,103        903,685   

Receivable for securities sold

     156,364        59,678   

Derivative assets, at fair value

     84,036        115,980   

Other assets

     52,114        108,251   
  

 

 

   

 

 

 

Total assets

   $ 47,843,660      $ 44,294,156   
  

 

 

   

 

 

 

Liabilities and Unitholders’ Capital

    

Liabilities:

    

Accrued compensation expenses

   $ 191,343      $ 185,597   

Accounts payable, other accrued expenses and other liabilities

     50,189        63,108   

Due to affiliates

     61,496        57,574   

Debt obligations

     403,571        652,143   

Liabilities of consolidated funds:

    

Accounts payable, accrued expenses and other liabilities

     32,001        52,600   

Payables for securities purchased

     480,260        398,714   

Securities sold short, at fair value

     367,155        213,727   

Derivative liabilities, at fair value

     235,758        68,414   

Distributions payable

     227,910        379,555   

Borrowings under revolving credit facilities

     91,145        50,117   
  

 

 

   

 

 

 

Total liabilities

     2,140,828        2,121,549   
  

 

 

   

 

 

 

Commitments and contingencies

    

Non-controlling redeemable interests in consolidated funds

     44,466,116        41,048,607   
  

 

 

   

 

 

 

Unitholders’ capital:

    

Class A units, no par value, unlimited units authorized, 22,664,100 units issued and outstanding at December 31, 2010 and 2011

     —          —     

Class B units, no par value, unlimited units authorized, 125,430,854 and 125,847,115 units issued and outstanding at December 31, 2010 and 2011, respectively

     —          —     

Class C convertible units, no par value, unlimited units authorized, 13,000 units issued and outstanding at December 31, 2010 and 2011

     —          —     

Paid-in capital

     549,466        634,739   

Accumulated deficit

     (348,741     (444,713

Accumulated other comprehensive loss

     (372     (1,884
  

 

 

   

 

 

 

Class A and Class C Unitholders’ capital

     200,353        188,142   

OCGH non-controlling interest in consolidated subsidiaries

     1,036,363        935,858   
  

 

 

   

 

 

 

Total Unitholders’ capital

     1,236,716        1,124,000   
  

 

 

   

 

 

 

Total liabilities and Unitholders’ capital

   $ 47,843,660      $ 44,294,156   
  

 

 

   

 

 

 

Please see accompanying notes to consolidated financial statements.

 

F-3


Table of Contents

Oaktree Capital Group, LLC

Consolidated Statements of Operations

(in thousands, except per unit amounts)

 

     Year Ended December 31,  
     2009     2010     2011  

Revenues:

      

Management fees

   $ 115,839      $ 162,051      $ 140,715   

Incentive income

     37,293        44,130        15,055   
  

 

 

   

 

 

   

 

 

 

Total revenues

     153,132        206,181        155,770   
  

 

 

   

 

 

   

 

 

 

Expenses:

      

Compensation and benefits

     (268,272     (287,092     (308,194

Incentive income compensation expense

     (65,639     (159,243     (179,234

Compensation expense for vesting of OCGH units

     (940,683     (949,376     (948,746
  

 

 

   

 

 

   

 

 

 

Total compensation and benefits expense

     (1,274,594     (1,395,711     (1,436,174

General, administrative and other expenses

     (78,531     (90,432     (103,617

Consolidated fund expenses

     (73,193     (94,508     (105,073
  

 

 

   

 

 

   

 

 

 

Total expenses

     (1,426,318     (1,580,651     (1,644,864
  

 

 

   

 

 

   

 

 

 

Other income (loss):

      

Interest expense

     (34,942     (55,921     (50,943

Interest and dividend income

     1,833,509        2,369,590        2,565,630   

Net realized gain on consolidated funds’ investments

     251,507        2,583,676        1,744,135   

Net change in unrealized appreciation (depreciation) on consolidated funds’ investments

     11,113,865        1,766,450        (3,064,676

Investment income

     1,778        6,620        8,600   

Other income (expense), net

     —          11,243        (1,209
  

 

 

   

 

 

   

 

 

 

Total other income

     13,165,717        6,681,658        1,201,537   
  

 

 

   

 

 

   

 

 

 

Income (loss) before income taxes

     11,892,531        5,307,188        (287,557

Income taxes

     (18,267     (26,399     (21,088
  

 

 

   

 

 

   

 

 

 

Net income (loss)

     11,874,264        5,280,789        (308,645

Less:

      

Net income attributable to non-controlling redeemable interests in consolidated funds

     (12,158,635     (5,493,799     (233,573

Net loss attributable to OCGH non-controlling interest in consolidated subsidiaries

     227,313        163,555        446,246   
  

 

 

   

 

 

   

 

 

 

Net loss attributable to Oaktree Capital Group, LLC

   $ (57,058   $ (49,455   $ (95,972
  

 

 

   

 

 

   

 

 

 

Distributions declared per Class A and Class C unit

   $ 0.65      $ 2.17      $ 2.34   
  

 

 

   

 

 

   

 

 

 

Loss per unit (basic and diluted):

      

Net loss per Class A and Class C unit

   $ (2.50   $ (2.18   $ (4.23
  

 

 

   

 

 

   

 

 

 

Weighted average number of Class A and Class C units outstanding

     22,821        22,677        22,677   
  

 

 

   

 

 

   

 

 

 

Please see accompanying notes to consolidated financial statements.

 

F-4


Table of Contents

Oaktree Capital Group, LLC

Consolidated Statements of Cash Flows

($ in thousands)

 

     Year Ended December 31,  
     2009     2010     2011  

Cash flows from operating activities:

      

Net income (loss)

   $ 11,874,264      $ 5,280,789      $ (308,645

Adjustments to reconcile net income (loss) to net cash provided by (used in) operating activities:

      

Investment income

     (1,778     (6,620     (8,600

Depreciation and amortization

     6,792        6,481        6,583   

Compensation expense for vesting of OCGH units

     940,683        949,376        948,746   

(Gain) loss related to arbitration award settlement

     —          (11,730     1,800   

Net realized and unrealized (gains) losses from consolidated funds’ investments

     (11,365,372     (4,350,126     1,320,541   

Amortization of original issue and market discount of consolidated funds’ investments

     (85,365     (298,296     (118,363

Cash flows due to changes in operating assets and liabilities:

      

Increase (decrease) in other assets

     27,021        35,687        (33,911

Increase (decrease) in net due from affiliates

     3,674        (30,857     (14,980

Decrease in accounts payable, other accrued expenses and other liabilities

     (75,269     (65,611     (5,653

Cash flows due to changes in operating assets and liabilities of consolidated funds:

      

(Increase) decrease in dividends and interest receivable

     48,346        102,327        (39,624

Decrease in due from brokers

     1,577,237        306,430        88,418   

(Increase) decrease in receivables for securities sold

     (319,138     257,362        96,925   

Decrease in payables for securities purchased

     (670,549     (628,752     (81,545

Purchases of securities

     (16,263,673     (18,207,462     (15,000,195

Proceeds from maturities and sales of
securities

     13,717,300        20,041,317        14,278,113   
  

 

 

   

 

 

   

 

 

 

Net cash provided by (used in) operating activities

     (585,827     3,380,315        1,129,610   
  

 

 

   

 

 

   

 

 

 

Cash flows from investing activities:

      

Purchases of U.S. Treasury and government agency securities

     (99,900     (180,664     (306,133

Proceeds from maturities and sales of U.S. Treasury and government agency securities

     25,000        85,000        95,000   

Investments in limited partnerships

     (2,151     (44,090     (53,488

Distributions from investment limited partnerships

     3,779        15,503        12,461   

Purchases of fixed assets

     (6,983     (2,949     (10,383

Other

     (3,061     —          —     
  

 

 

   

 

 

   

 

 

 

Net cash used in investing activities

     (83,316     (127,200     (262,543
  

 

 

   

 

 

   

 

 

 
     (continued )   

Please see accompanying notes to consolidated financial statements.

 

F-5


Table of Contents

Oaktree Capital Group, LLC

Consolidated Statements of Cash Flows – (Continued)

($ in thousands)

 

     Year Ended December 31,  
     2009     2010     2011  

Cash flows from financing activities:

      

Proceeds from issuance of debt obligations

   $ 246,870      $ —        $ 300,000   

Payment of debt issuance costs

     (1,625     —          (2,611

Repayments of debt obligations

     (21,428     (21,429     (51,429

Repurchase and cancellation of Class A units

     (4,660     —          —     

Purchase of Oaktree Operating Group units

     —          (7,132     (39,623

Distributions to Class A and Class C Unitholders

     (14,773     (49,209     (53,063

Distributions to OCGH Unitholders

     (168,735     (404,005     (416,677

Cash flows from financing activities of consolidated funds:

      

Contributions from non-controlling interests

     4,564,451        6,559,325        8,305,880   

Distributions to non-controlling interests

     (4,265,668     (6,751,999     (11,668,028

Borrowings on revolving credit facilities

     —          422,947        512,950   

Repayments on revolving credit facilities

     (65,078     (607,144     (554,033
  

 

 

   

 

 

   

 

 

 

Net cash provided by (used in) financing activities

     269,354        (858,646  

 

(3,666,634

  

 

 

   

 

 

   

 

 

 

Effect of exchange rate changes on cash

     11,412        (11,228     (528
  

 

 

   

 

 

   

 

 

 

Net increase (decrease) in cash and cash-equivalents

     (388,377     2,383,241        (2,800,095

Cash and cash-equivalents at beginning of year

     4,310,890        3,922,513        6,305,754   
  

 

 

   

 

 

   

 

 

 

Cash and cash-equivalents at end of year

   $ 3,922,513      $ 6,305,754      $ 3,505,659   
  

 

 

   

 

 

   

 

 

 

*        *         *

  

Supplemental cash flow disclosures:

      

Fair value of properties received in connection with arbitration award (non-cash)

   $ —        $ 11,680      $ —     

Cash paid for interest

     17,175        31,783        34,670   

Cash paid for income taxes

     8,583        23,050        18,918   

Please see accompanying notes to consolidated financial statements.

 

F-6


Table of Contents

Oaktree Capital Group, LLC

Consolidated Statements of Changes in Unitholders’ Capital

(in thousands)

 

    Oaktree Capital Group, LLC     OCGH Non-
Controlling
Interest in
Consolidated
Subsidiaries
    Total
Unitholders’
Capital
 
    Class A
Units
    Class B
Units
    Class C
Units
    Paid-in
Capital
    Accumulated
Deficit
    Accumulated
Other
Comprehensive
Income (Loss)
    Total
Comprehensive
Income (Loss)
     

Unitholders’ capital as of December 31, 2008

    23,000        123,479        3      $ 327,551      $ (242,228   $ (1,072     $ 405,324      $ 489,575   

Activity for the year ended December 31, 2009:

                 

Issuance of Class B units

    —          862        —          —          —          —            —          —     

Exchange of Class A units for newly issued Class C units

    (10     —          10        —          —          —            —          —     

Forfeitures of Class B Units

      (14     —          —          —          —            —          —     

Repurchase and cancellation of Class A Units

    (326     —          —          (4,660     —          —            —          (4,660

Equity reallocation between controlling and non-controlling interests

    —          —          —          1,862        —          —            (1,862     —     

Capital increase related to equity-based compensation

    —          —          —          145,568        —          —            795,115        940,683   

Distributions declared

    —          —          —          (14,773     —          —            (168,735     (183,508

Other

    —          —          —          (243     —          —            (1,330     (1,573

Comprehensive loss:

                 

Net loss

    —          —          —          —          (57,058     —        $ (57,058     (227,313     (284,371

Foreign currency translation adjustment, net of tax

    —          —          —          —          —          567        567        3,120        3,687   
         

 

 

   

 

 

   

 

 

   

 

 

   

 

 

 

Total comprehensive loss

            (57,058     567      $ (56,491     (224,193     (280,684
 

 

 

   

 

 

   

 

 

   

 

 

   

 

 

   

 

 

   

 

 

   

 

 

   

 

 

 

Unitholders’ capital as of December 31, 2009

    22,664        124,327        13        455,305        (299,286     (505       804,319        959,833   

Activity for the year ended December 31, 2010:

                 

Issuance of Class B units

    —          1,357        —          —          —          —            —          —     

Forfeitures of Class B Units

      (15     —          —          —          —            —          —     

Repurchase and cancellation of Class B Units

    —          (238     —          —          —          —            —          —     

Repurchase and cancellation of OCGH Units

    —          —          —          —          —          —            (7,132     (7,132

Equity reallocation between controlling and non-controlling interests

    —          —          —          (2,015     —          —            2,015        —     

Capital increase related to equity-based compensation

    —          —          —          145,385        —          —            803,991        949,376   

Distributions declared

    —          —          —          (49,209     —          —            (404,005     (453,214

Comprehensive loss:

                 

Net loss

    —          —          —          —          (49,455     —        $ (49,455     (163,555     (213,010

Foreign currency translation adjustment, net of tax

    —          —          —          —          —          (107     (107     (600     (707

Unrealized gain on interest rate swap designated as cash flow hedge, net of tax

    —          —          —          —          —          240        240        1,330        1,570   
         

 

 

   

 

 

   

 

 

   

 

 

   

 

 

 

Total comprehensive loss

            (49,455     133      $ (49,322     (162,825     (212,147
 

 

 

   

 

 

   

 

 

   

 

 

   

 

 

   

 

 

   

 

 

   

 

 

   

 

 

 

Unitholders’ capital as of December 31, 2010

    22,664        125,431        13        549,466        (348,741     (372       1,036,363        1,236,716   

Activity for the year ended December 31, 2011:

                 

Issuance of Class B units

    —          1,523        —          —          —          —            —          —     

Forfeitures of Class B Units

    —          (32     —          —          —          —            —          —     

Repurchase and cancellation of Class B Units

    —          (1,075     —          —          —          —            —          —     

Repurchase and cancellation of OCGH Units

    —          —          —          —          —          —            (39,623     (39,623

Equity reallocation between controlling and non-controlling interests

    —          —          —          (6,413     —          —            6,413        —     

Capital increase related to equity-based compensation

    —          —          —          144,749        —          —            803,997        948,746   

Contributions

    —          —          —          —          —          —            848        848   

Distributions declared

    —          —          —          (53,063     —          —            (417,525     (470,588

Comprehensive loss:

                 

Net loss

    —          —          —          —          (95,972     —        $ (95,972     (446,246     (542,218

Foreign currency translation adjustment, net of tax

    —          —          —          —          —          (112     (112     (601     (713

Unrealized loss on interest rate swap designated as cash flow hedge, net of tax

    —          —          —          —          —          (1,400     (1,400     (7,768     (9,168
         

 

 

   

 

 

   

 

 

   

 

 

   

 

 

 

Total comprehensive loss

            (95,972     (1,512   $ (97,484     (454,615     (552,099
 

 

 

   

 

 

   

 

 

   

 

 

   

 

 

   

 

 

   

 

 

   

 

 

   

 

 

 

Unitholders’ capital as of December 31, 2011

    22,664        125,847        13      $ 634,739      $ (444,713   $ (1,884     $ 935,858      $ 1,124,000   
 

 

 

   

 

 

   

 

 

   

 

 

   

 

 

   

 

 

     

 

 

   

 

 

 

Please see accompanying notes to consolidated financial statements.

 

 

F-7


Table of Contents

Oaktree Capital Group, LLC

Notes to Consolidated Financial Statements

December 31, 2011

($ in thousands, except where noted)

1. ORGANIZATION AND BASIS OF PRESENTATION

Oaktree Capital Group, LLC (together with its subsidiaries, “Oaktree” or the “Company”) is a leading global investment management firm focused on alternative markets. Oaktree manages funds (the “Oaktree funds”) in investment strategies that fall into the following six asset classes: distressed debt, corporate debt, control investing, convertible securities, real estate and listed equities. Funds managed by Oaktree include both separate accounts and commingled funds. The commingled funds include open-end and closed-end limited partnerships, for which the Company makes an investment in and serves as the general partner or, in certain limited cases, co-general partner.

Reorganization of Oaktree Capital Management, LLC

Oaktree Capital Group, LLC was formed on April 13, 2007 for the purpose of effecting a private over-the-counter equity offering. On May 21, 2007, the Company sold 23,000,000 Class A Units to qualified institutional buyers, as such term is defined under Rule 144A of the U.S. Securities Act of 1933 as amended, (the “2007 Private Offering”) for net proceeds of $944.2 million. Prior to the 2007 Private Offering, our business was operated through Oaktree Capital Management, LLC (“OCM” or the “Predecessor Company”), formed in April 1995, which was owned by its principals, senior employees and certain other investors. In connection with the 2007 Private Offering, OCM caused all of its business to be contributed to a group of operating entities collectively referred to as the Oaktree Operating Group. In addition to the contribution and assignment of OCM’s business to the Oaktree Operating Group, the owners who held interests in OCM immediately prior to the 2007 Private Offering exchanged those interests for units of Oaktree Capital Group Holdings, L.P. (“OCGH”) and became limited partners of OCGH (together with any subsequently admitted limited partners, the “OCGH Unitholders”). In exchange for the assignment and contribution of OCM’s business to the Oaktree Operating Group, OCGH received limited partnership units in each Oaktree Operating Group entity. These series of transactions are collectively referred to as the May 2007 Restructuring. An Oaktree Operating Group unit is not a legal interest but represents one limited partnership interest in each of the Oaktree Operating Group entities.

As a result of the May 2007 Restructuring and other transactions associated with the 2007 Private Offering, the Company became the owner of, and our Class A Unitholders therefore had, a 15.86% indirect economic interest in the Oaktree Operating Group, while OCGH retained an 84.14% direct economic interest in the Oaktree Operating Group. Additionally, the Company issued all of its outstanding Class B units to OCGH. The Class B units are entitled to ten votes per unit whereas the Class A units are only entitled to one vote per unit. Therefore, the Class B units initially held 98.15% of the voting interest of the Company.

OCM is considered the predecessor of the Company for accounting purposes and its financial statements are the historical financial statements of the Company. The May 2007 Restructuring was accounted for as a reorganization of entities under common control. Accordingly, the value of assets and liabilities recognized in OCM’s financial statements were unchanged when those assets and liabilities were carried forward into the Company’s financial statements. When the Company indirectly purchased Oaktree Operating Group units from OCGH and directly from the Oaktree Operating Group, it recorded the proportion of Oaktree Operating Group net assets acquired at their historical carrying value and proportionately reduced the OCGH non-controlling interest in consolidated subsidiaries. Subsequent to the completion of the May 2007 Restructuring, the OCGH Unitholders’ economic

 

F-8


Table of Contents

Oaktree Capital Group, LLC

Notes to Consolidated Financial Statements – (Continued)

December 31, 2011

($ in thousands, except where noted)

 

interest in the Oaktree Operating Group is reflected as OCGH non-controlling interest in consolidated subsidiaries in the accompanying consolidated financial statements.

2. SUMMARY OF SIGNIFICANT ACCOUNTING POLICIES

Consolidation

The Company consolidates those entities where it has a direct or indirect controlling financial interest based on either a variable interest model or voting interest model. This includes one entity determined to be a variable interest entity (“VIE”), for which the Company is considered the primary beneficiary, and substantially all of Oaktree’s closed-end, commingled open-end and evergreen funds for which the Company acts as the sole general partner and is deemed to control through a voting interest model.

Variable interest model - The Company consolidates entities determined to be VIEs for which it is considered the primary beneficiary. An enterprise is determined to be the primary beneficiary if it holds a controlling financial interest. A controlling financial interest is defined as (a) the power to direct the activities of a VIE that most significantly impact the entity’s business and (b) the obligation to absorb losses of the entity or the right to receive benefits from the entity that could potentially be significant to the VIE. The consolidation rules which were revised effective January 1, 2010, require an analysis to (a) determine whether an entity in which the Company holds a variable interest is a VIE and (b) whether the Company’s involvement, through holding interests directly or indirectly in the entity or contractually through other variable interests (e.g., management and performance-related fees), would give it a controlling financial interest. Where the Company has an interest in an entity that has qualified for the deferral of the consolidation rules as discussed in “Recently Issued Accounting Pronouncements,” the analysis is based on consolidation rules prior to January 1, 2010. These rules require an analysis to (a) determine whether an entity in which the Company holds a variable interest is a VIE and (b) whether the Company’s involvement, through holding interests directly or indirectly in the entity or contractually through other variable interests (e.g., management and performance-related fees), would be expected to absorb a majority of the variability of the entity. Under either guideline, the Company determines whether it is the primary beneficiary of a VIE at the time it becomes involved with a VIE and reconsiders that conclusion at each reporting date. In evaluating whether the Company is the primary beneficiary, the Company evaluates its economic interests in the entity held either directly by the Company or indirectly through related parties. The consolidation analysis can generally be performed qualitatively; however, if it is not readily apparent that the Company is not the primary beneficiary, a quantitative analysis may also be performed. Investments and redemptions (either by the Company, affiliates of the Company or third parties) or amendments to the governing documents of the respective Oaktree funds could affect an entity’s status as a VIE or the determination of the primary beneficiary.

While the Company holds variable interests in the Oaktree funds, these funds do not meet the characteristics of a VIE. As of December 31, 2010 and 2011, the Company consolidates one entity as a VIE for which it is the primary beneficiary, Oaktree AIF Holdings, Inc., or AIF, and there are no VIEs for which the Company is not the primary beneficiary. AIF was formed to hold certain assets for regulatory purposes and is immaterial to the Company, with total assets and total liabilities each representing less than 0.1% of consolidated assets and consolidated liabilities, respectively, as of December 31, 2010 and 2011.

 

F-9


Table of Contents

Oaktree Capital Group, LLC

Notes to Consolidated Financial Statements – (Continued)

December 31, 2011

($ in thousands, except where noted)

 

Voting interest model - For entities that do not meet the criteria for consolidation under a variable interest model, the Company evaluates those entities that it controls through a majority voting interest, including those Oaktree funds in which the Company as the sole general partner is presumed to have control (the “consolidated funds”). Although as general partner the Company typically only has a small, single-digit equity interest in each fund, the funds’ third-party limited partners do not have the right to dissolve the partnerships or have substantive kick-out or participating rights that would overcome the presumption of control by the Company.

Accordingly, Oaktree’s consolidated financial statements reflect the assets, liabilities, investment income, expenses and cash flows of the consolidated funds on a gross basis, and the majority of the economic interests in those funds, which are held by third-party investors, are attributed to non-controlling redeemable interests in consolidated funds in the accompanying consolidated financial statements. Substantially all of the management fees and incentive income earned by Oaktree from those funds are eliminated in consolidation. However, because the eliminated amounts are earned from, and funded by, non-controlling interests, Oaktree’s attributable share of the net income from those funds is increased by the amounts eliminated. The elimination in consolidation of such amounts, thus, has no effect on net income (loss) attributable to the Company. Potential incentive allocations at the consolidated fund level that have not yet been recognized by the Company are included in non-controlling redeemable interests in consolidated funds.

The Company records non-controlling interests to reflect the economic interests of the unaffiliated limited partners. These interests are presented as non-controlling redeemable interests in consolidated funds within the consolidated statements of financial condition, outside of the permanent capital section. Limited partners in open-end and evergreen funds generally have the right to withdraw their capital, subject to the terms of the respective limited partnership agreements, over periods ranging from one month to three years. While limited partners in consolidated closed-end funds generally have not been granted redemption rights, they do have such rights in certain limited circumstances that are beyond the control of the Company, such as instances in which retaining the limited partnership interest could cause the limited partner to violate a law, regulation or rule.

All significant intercompany transactions and balances have been eliminated in consolidation.

Certain funds for which the Company shares general partner responsibilities or where the Company has no general partner responsibility, but the ability to exert significant influence through other means, are accounted for using the equity method of accounting.

Use of estimates

The accompanying consolidated financial statements are prepared in conformity with generally accepted accounting principles in the United States of America (“GAAP”). The preparation of these statements requires the Company to make estimates and assumptions that affect the reported amounts of assets and liabilities at the date of the consolidated financial statements, as well as the reported amounts of income and expenses during the period then ended. Actual results could differ from these estimates.

 

F-10


Table of Contents

Oaktree Capital Group, LLC

Notes to Consolidated Financial Statements – (Continued)

December 31, 2011

($ in thousands, except where noted)

 

Fair value of financial instruments

GAAP establishes a hierarchal disclosure framework which prioritizes the inputs used in measuring financial instruments at fair value into three levels based on their market observability. Market price observability is affected by a number of factors, including the type of instrument and the characteristics specific to the instrument. Financial instruments with readily available quoted prices from an active market or for which fair value can be measured based on actively quoted prices generally will have a higher degree of market price observability and a lesser degree of judgment inherent in measuring fair value.

Financial assets and liabilities measured and reported at fair value are classified as follows:

 

  Ÿ  

Level I—Quoted unadjusted prices for identical instruments in active markets to which the Company has access at the date of measurement.

 

  Ÿ  

Level II—Quoted prices for similar instruments in active markets; quoted prices for identical or similar instruments in markets that are not active; and model-derived valuations in which all significant inputs are directly or indirectly observable. Level II inputs include prices in markets for which there are few transactions, the prices are not current, little public information exists or prices vary substantially over time or among brokered market makers. Other inputs include interest rates, yield curves, volatilities, prepayment risks, loss severities, credit risks and default rates.

 

  Ÿ  

Level III—Model-derived valuations for which one or more significant inputs are unobservable. These inputs reflect the Company’s assessment of the assumptions that market participants use to value the investment based on the best available information.

In some instances, an instrument may fall into different levels of the fair value hierarchy. In such instances, the instrument’s level within the fair value hierarchy is based on the lowest of the three levels (with Level III being the lowest) that is significant to the fair value measurement. The Company’s assessment of the significance of an input requires judgment and considers factors specific to the instrument. The Company accounts for the transfer of assets into or out of each fair value hierarchy level as of the beginning of the reporting period.

Investments in limited partnerships

Investments in limited partnerships that the Company does not control are recorded using the equity method of accounting and reflect Oaktree’s ownership interest in each limited partnership. Investment income represents Oaktree’s pro-rata share of income or loss from these limited partnerships, which are primarily investment funds. Oaktree’s general partnership interests are substantially illiquid. For purposes of valuing net assets, the limited partnerships carry investments at fair value in accordance with GAAP, based on the principles and methods of valuation further described above and in Note 4. Fair value of the underlying investments is based on management’s assessment, which takes into account expected cash flows, earnings multiples and/or comparisons to similar market transactions, among other factors. Valuation adjustments reflecting consideration of credit quality, concentration risk, sales restrictions and certain other liquidity factors are an integral part of valuing these instruments.

 

F-11


Table of Contents

Oaktree Capital Group, LLC

Notes to Consolidated Financial Statements – (Continued)

December 31, 2011

($ in thousands, except where noted)

 

Cash and cash-equivalents

Cash and cash-equivalents include demand deposit accounts, as well as money market funds and short-term investments with maturities of three months or less at the date of acquisition.

U.S. Treasury and government agency securities

Includes holdings of U.S. Treasury bills and other securities issued by U.S. government agencies with maturities greater than three months at the date of acquisition. These securities, classified as available-for-sale, are recorded at fair value with changes in fair value included in other comprehensive income (loss).

Foreign currency

Assets and liabilities of the foreign subsidiaries of Oaktree having non-U.S. dollar functional currencies are translated at exchange rates prevailing at the end of each reporting period. Results of foreign operations are translated at the weighted average exchange rate for each reporting period. Translation adjustments are included as a component of accumulated other comprehensive income (loss) until realized. Gains or losses resulting from foreign currency transactions are included in general, administrative and other expenses.

Derivatives

The Company recognizes all derivatives as assets or liabilities on its consolidated statements of financial condition at fair value. On the date the Company enters into a derivative contract, it designates and documents each derivative contract as one of the following: (a) a hedge of a recognized asset or liability (“fair value hedge”); (b) a hedge of a forecasted transaction or of the variability of cash flows to be received or paid related to a recognized asset or liability (“cash flow hedge”); (c) a hedge of a net investment in a foreign operation; or (d) a derivative instrument not designated as a hedging instrument (“free standing derivative”). For a fair value hedge, Oaktree records changes in the fair value of the derivative and, to the extent that it is highly effective, changes in the fair value of the hedged asset or liability attributable to the hedged risk, in current period earnings in the same caption in the consolidated statements of operations as the hedged item. Changes in the fair value of a derivative that is highly effective and is designated and qualifies as a cash flow hedge, to the extent that the hedge is effective, are recorded in other comprehensive income (loss) until earnings are affected by the variability of cash flows of the hedged transaction. Any hedge ineffectiveness is recorded in current period earnings. Changes in the fair value of derivatives designated as hedging instruments caused by factors other than changes in the risk being hedged, which are excluded from the assessment of hedge effectiveness, are recognized in current period earnings. For free-standing derivative contracts, the Company records changes in fair value in current period earnings.

Oaktree formally documents at inception its hedge relationships, including identification of the hedging instruments and the hedged items, as well as its risk management objectives, strategy for undertaking the hedge transaction and evaluation of effectiveness of its hedged transaction. On a quarterly basis, using regression analysis, the Company formally assesses whether the derivative it designated in each hedging relationship is expected to be, and has been, highly effective in offsetting changes in estimated fair values or cash flows of the hedged items. If it is determined that a derivative is not highly effective at hedging the designated exposure, hedge accounting is discontinued and remaining amounts in other comprehensive income are released to earnings.

 

F-12


Table of Contents

Oaktree Capital Group, LLC

Notes to Consolidated Financial Statements – (Continued)

December 31, 2011

($ in thousands, except where noted)

 

Depreciation and amortization

Depreciation of furniture and equipment is provided using the straight-line method over the estimated useful life of the asset, generally three-to-five years, beginning in the first full month after the asset is placed in service. The cost of leasehold improvements is amortized using the straight-line basis over the shorter of the respective estimated useful life or the lease term.

Comprehensive income (loss)

Comprehensive income (loss) consists of net income (loss) and other gains and losses affecting Unitholders’ capital that, under GAAP, are excluded from net income (loss). Other gains and losses result from unrealized gains and losses on cash flow hedges and foreign currency cumulative translation adjustments, net of tax.

Management fees

Management fees are recognized over the period in which the investment advisory services are performed. The contractual terms of management fees vary by fund structure. Management fees for closed-end funds are paid quarterly, generally in the range of 1.25% to 1.75% per year, of total committed capital during the investment period. During the liquidation period, the management fee remains the same fixed percentage, applied against the lesser of the total funded capital and the cost basis of assets remaining in the fund. For open-end and evergreen funds, management fees are generally 0.50% of net asset value, or NAV, per year and 1.5% to 2.0% of NAV per year, respectively, based on the NAV of the fund.

The Company does not recognize incremental income for transaction, advisory, director and other ancillary fees received in connection with providing services to portfolio companies or potential investees of the funds; rather, any such fees are offset against management fees earned from the applicable fund. These fees are recognized as revenue in the period in which they are offset against the quarterly management fees that would otherwise be paid by the applicable fund, which is generally the quarter following the period in which the fees are received. Inasmuch as these fees are not paid directly by the consolidated funds, such fees do not eliminate in consolidation and may impact the presentation of gross consolidated management fees; however, there is no impact to the Company’s net income as the amounts are included in net income (loss) attributable to non-controlling redeemable interests in consolidated funds. Ancillary fees recognized in management fees for the years ended December 31, 2009, December 31, 2010 and December 31, 2011 were $12.0 million, $46.2 million and $35.3 million, respectively.

Incentive income

Incentive income generally represents 20% of each closed-end fund’s profits, subject to a preferred return of typically 8% per annum, and 20% of each evergreen fund’s annual profits, subject to high-water marks. The Company has elected to adopt “Method 1” for revenue recognition based on a formula. Under this method, incentive income is recognized when fixed or determinable, all related contingencies have been removed and collection is reasonably assured, which generally occurs in the quarter of, or the quarter immediately prior to, the distribution of the income by the fund to Oaktree. The Method 1 criteria for revenue recognition is typically met (i) for closed-end funds, only after all contributed capital and the preferred return on that capital have been distributed to the fund’s investors, and (ii) for evergreen funds, at the conclusion of each annual measurement period. Incentives received

 

F-13


Table of Contents

Oaktree Capital Group, LLC

Notes to Consolidated Financial Statements – (Continued)

December 31, 2011

($ in thousands, except where noted)

 

by Oaktree before the above criteria are met are deferred and recorded as a deferred incentive income liability within accounts payable, other accrued expenses and other liabilities on the consolidated statements of financial condition. As of December 31, 2010 and 2011, deferred incentive income was $1.5 million and $1.5 million, respectively. The Company may receive tax distributions, related to taxable income allocated by funds, which are treated as an advance of incentive income and subject to the same recognition criteria, which generally results in income recognized when received. Tax distributions are contractually not subject to clawback.

Incentive income compensation expense

The Company has an obligation to pay a fixed percentage of the incentive income earned from a particular fund, including income from consolidated funds that is eliminated in consolidation, to specified investment professionals responsible for the management of the fund. Such professionals’ participation in incentive income generated by our funds is subject to forfeiture upon departure, subject to vesting provisions (generally over a period of 5 years), with certain limitations set forth in the applicable governing documents. These provisions are generally only applicable to incentive income compensation that has not yet been recognized as an expense by the Company or paid to the participant. Incentive income compensation is generally expensed in the same period as the underlying income is recognized and is paid in that same period or in the next period. Incentive income compensation also is expensed if the Company acquires an individual’s participation interest in a fund’s incentive income, thereby eliminating any contingency related to the Company’s obligation to pay this compensation. In December 2011, the Company acquired a small portion of certain investment professionals’ participations in the possible future incentive income from OCM Opportunities Fund VIIb, L.P. (“Opps Vllb”) in the aggregate amount of $55.5 million. The acquisition price was based on Opps VIIb’s unpaid potential incentive income allocation to the Company as of September 30, 2011. The related incentive income was not recognized, because as of December 31, 2011 its recognition criteria had not been satisfied. The Company did not acquire any incentive income participation interest in the years ended December 31, 2009 and December 31, 2010.

Other income (expense)

In 2010, the Company gained control of a partnership through an arbitration award settlement agreement and recognized a gain of $11.7 million, included in other income on the consolidated statements of operations, which represented the fair value of assets contributed to the partnership. Pursuant to the terms of the agreement, additional contributions may be received in the future. Gains or losses that result from the operations of the partnership are recognized as they occur. The Company has accounted for this transaction as a business combination.

Equity-based compensation

Equity-based compensation expense is calculated based on the fair value of a unit at the time of grant, adjusted annually or more frequently, as necessary, for actual forfeitures to reflect expense only for those units that ultimately vest. Equity-based compensation expense is recognized on a straight-line basis over the requisite service period, with a corresponding increase in capital.

Income taxes

Oaktree Holdings, Inc. and Oaktree AIF Holdings, Inc., two of the Company’s Intermediate Holding Companies which were established as wholly-owned corporate subsidiaries in connection with

 

F-14


Table of Contents

Oaktree Capital Group, LLC

Notes to Consolidated Financial Statements – (Continued)

December 31, 2011

($ in thousands, except where noted)

 

the May 2007 Restructuring, are subject to U.S. federal and state income taxes. The remainder of Oaktree’s income is generally not subject to U.S. corporate-level taxation.

Income taxes are accounted for using the liability method of accounting. Under this method, deferred tax assets and liabilities are recognized for the expected future tax consequences of differences between the carrying amounts of assets and liabilities and their respective tax basis, using currently enacted tax rates. The effect on deferred assets and liabilities of a change in tax rates is recognized in income in the period when the change is enacted. Deferred tax assets are reduced by a valuation allowance when it is more likely than not that some portion or all of the deferred tax assets will not be realized.

Oaktree analyzes its tax filing positions in all of the U.S. federal, state, local and foreign tax jurisdictions where it is required to file income tax returns, for all open tax years in these jurisdictions. If, based on this analysis, the Company determines that uncertainties in tax positions exist, a reserve is established. Oaktree recognizes accrued interest and penalties related to uncertain tax positions in income tax expenses within the consolidated statements of operations.

Tax laws are complex and subject to different interpretations by the taxpayer and respective governmental taxing authorities. Significant judgment is required in determining tax expense and in evaluating tax positions, including evaluating uncertainties under GAAP. Oaktree reviews its tax positions quarterly and adjusts its tax balances as new information becomes available.

The Oaktree funds are exempt from federal and state income taxes and, consequently, no income tax provision has been made in the accompanying consolidated financial statements because individual partners are responsible for their proportionate share of the taxable income.

Revision to consolidated statements of cash flows

The Company has determined that the cash flows related to U.S. Treasury and government agency securities that were previously included in operating activities is more appropriately included in investing activities, which better reflects the underlying nature of the Company’s investment in these securities. This revision had no impact on the net change in cash and cash-equivalents as previously reported. Management has determined that this change was not material and, accordingly, has revised the consolidated statements of cash flows for all periods presented.

In September 2011, the Company corrected amounts related to distributions to non-controlling redeemable interests in consolidated funds, purchases of securities and proceeds from maturities and sales of securities for 2009 and 2010. The impact in 2009 was $18,199, decreasing distributions paid to non-controlling redeemable interests in consolidated funds from the previously reported $(4,219,937) to $(4,201,738) and increasing net cash provided by financing activities from the previously reported $315,085 to $333,284 as well as increasing purchases of securities from the previously reported $(16,969,909) to $(16,988,108) and net cash used in operating activities from the previously reported $(631,558) to $(649,757). The impact in 2010 was $(89,099), increasing distributions paid to non-controlling redeemable interests in consolidated funds from the previously reported $(6,648,062) to $(6,737,161) and net cash used in financing activities from the previously reported $(754,709) to $(843,808), as well as decreasing purchases of securities from the previously reported $(18,311,399) to $(18,222,300) and increasing net cash provided by operating activities from the previously reported $3,276,378 to $3,365,477. In November 2011, the Company further corrected amounts related to distributions to non-controlling redeemable

 

F-15


Table of Contents

Oaktree Capital Group, LLC

Notes to Consolidated Financial Statements – (Continued)

December 31, 2011

($ in thousands, except where noted)

 

interests in consolidated funds, purchases of securities and proceeds from maturities and sales of securities. The impact in 2009 was $63,930, increasing distributions paid to non-controlling redeemable interests in consolidated funds from the previously revised and reported $(4,201,738) to $(4,265,668) and decreasing net cash provided by financing activities from the previously revised and reported $333,284 to $269,354, as well as decreasing purchases of securities from the previously revised and reported $(16,988,108) to $(16,263,673), which also reflects a $660,505 offsetting adjustment to proceeds from maturities and sales of securities decreasing the previously reported $14,377,805 to $13,717,300. Net cash used in operating activities in 2009 was adjusted from the previously revised and reported $(649,757) to $(585,827). The impact in 2010 was $14,838, increasing distributions paid to non-controlling redeemable interests in consolidated funds from the previously revised and reported $(6,737,161) to $(6,751,999) and net cash used in financing activities from the previously revised and reported $(843,808) to $(858,646) as well as decreasing purchases of securities from the previously revised and reported $(18,222,300) to $(18,207,462) and increasing net cash provided by operating activities from the previously revised and reported $3,365,477 to $3,380,315. These revisions had no impact on the net change in cash and cash-equivalents as previously reported. Management has determined that these changes were not individually or cumulatively material and, accordingly, has revised the consolidated statements of cash flows for the periods impacted.

Reclassifications

Certain amounts reported in the prior year have been reclassified to conform to the current year presentation.

Accounting policies of consolidated funds

Although as general partner the Company only has a minority economic interest in the consolidated funds, the third-party limited partners neither have the right to dissolve the partnerships nor possess substantive kick-out or participating rights that would overcome the presumption of control by the Company. Accordingly, the Company consolidates the consolidated funds and records non-controlling interests to reflect the economic interests of the unaffiliated limited partners.

Investment transactions and income recognition

The consolidated funds record investment transactions at cost on trade date for publicly traded securities or when they have an enforceable right to acquire the security, which is generally on the closing date if not publicly traded. Realized gains and losses on investments are recorded on a specific identification basis. The consolidated funds record dividend income on the ex-dividend date and interest income on an accrual basis, unless the related investment is in default or if collection of the income is otherwise considered doubtful. The consolidated funds may hold investments which provide that interest is payable in-kind rather than in cash, in which case the related income is recorded at its estimated net realizable amount.

Cash and cash-equivalents

Cash and cash-equivalents held at consolidated funds represents cash that, although not legally restricted, is not available to support general liquidity needs of Oaktree, as the use of such amounts is generally limited to the investment activities of the consolidated funds.

 

F-16


Table of Contents

Oaktree Capital Group, LLC

Notes to Consolidated Financial Statements – (Continued)

December 31, 2011

($ in thousands, except where noted)

 

Foreign currency

Investments denominated in non-U.S. currencies are recorded in the consolidated financial statements after translation into U.S. dollars utilizing rates of exchange on the last business day of the period. Interest and dividend income is recorded net of foreign withholding taxes and calculated using the exchange rate in effect when the income is recognized. The effects of changes in exchange rates on assets and liabilities, income and realized gains or losses are included in net realized gains or loss on investments and change in unrealized appreciation or depreciation on investments.

Investments, at fair value

The consolidated funds are investment companies that reflect their investments, including majority-owned and controlled investments (the “portfolio companies”), at fair value. The Company has retained the specialized investment company accounting guidance under GAAP for the consolidated funds with respect to consolidated investments. Thus, the consolidated investments are reflected on the consolidated statements of financial condition at fair value, with unrealized gains and losses resulting from changes in fair value reflected as a component of net change in unrealized appreciation on consolidated funds’ investments in the consolidated statements of operations. Fair value is the amount that would be received to sell an asset, or paid to transfer a liability, in an orderly transaction between market participants at the measurement date (i.e., the exit price).

Investment valuations

Non-publicly traded debt and equity securities and other securities or instruments for which reliable market quotations are not available, are valued by management. These securities may initially be valued at the acquisition price as the best indicator of fair value. Subsequent valuations will depend on facts and circumstances known as of the valuation date and the application of valuation methodologies further described below under “—Non-publicly traded equity and real estate investments.”

Exchange-traded investments

Securities listed on one or more national securities and exchanges are valued at their last reported sales price on the date of valuation. If no sale occurred on the valuation date, the security is valued at the mean of the last “bid” and “ask” prices on the valuation date. Securities that are not marketable due to legal restrictions that may limit or restrict transferability are generally valued at a discount from quoted market prices. The discount would reflect the amount market participants would require due to the risk relating to the inability to access a public market for the security for the specified period and would vary depending on the nature and duration of the restriction and the risk and volatility of the underlying securities. Securities with longer duration restrictions or higher volatility are generally valued at a higher discount. Such discounts are generally estimated based on put option models or analysis of market studies. Instances where the Company has applied discounts to quoted prices of restricted listed securities have been infrequent. The impact of such discounts is not material to the Company’s consolidated statements of financial condition and results of operations for all periods presented.

Credit-oriented investments

Investments in corporate and government debt which are not listed or admitted to trading on any securities exchange are valued at the average mean of the last bid and ask prices on the valuation date based on quotations supplied by recognized quotation services or by reputable broker-dealers.

 

F-17


Table of Contents

Oaktree Capital Group, LLC

Notes to Consolidated Financial Statements – (Continued)

December 31, 2011

($ in thousands, except where noted)

 

The market yield approach is considered in the valuation of non-publicly traded debt securities, utilizing expected future cash flows, discounted using estimated current market rates. Discounted cash flow calculations may be adjusted to reflect current market conditions and/or the perceived credit risk of the borrowers.

Non-publicly traded equity and real estate investments

The fair values of private equity and real estate investments are determined by using a market approach or income approach. A market approach utilizes valuations of comparable public companies and transactions and generally seeks to establish the enterprise value of the portfolio company using a market multiple approach. This approach takes into account a specific financial measure (such as EBITDA, adjusted EBITDA, free cash flow, net operating income, net income book value or net asset value) believed to be most relevant for the given company. Consideration may also be given to such factors as acquisition price of the security, historical and projected operational and financial results for the portfolio company, the strengths and weaknesses of the portfolio company relative to its comparable companies, industry trends, general economic and market conditions and other factors deemed relevant. The income approach is typically a discounted cash flow method that incorporates expected timing and level of cash flows. It incorporates assumptions in determining growth rates, income and expense projections, discount and capitalization rates, capital structure, terminal values and other factors. The applicability and weight assigned to market and income approaches are determined based on the availability of reliable projections and comparable companies and transactions.

The valuation of securities may be impacted by expectations of investors’ receptiveness to a public offering of the securities, the size of the holding of the securities and any associated control, information with respect to transactions or offers for the securities (including the transaction pursuant to which the investment was made and the period of time elapsed from the date of the investment to the valuation date) and applicable restrictions on the transferability of the securities.

These valuation methodologies involve a significant degree of management judgment. Accordingly, valuations by Oaktree do not necessarily represent the amounts which may eventually be realized from sales or other dispositions of investments. Fair values may differ from the values that would have been used had a ready market for the investment existed, and the differences could be material.

Securities sold short

Securities sold short represent obligations of the consolidated funds to make a future delivery of a specific security and, correspondingly, create an obligation to purchase the security at prevailing market prices (or deliver the security, if owned by the consolidated funds) as of the delivery date. As a result, these short sales create the risk that the funds’ obligations to satisfy the delivery requirements may exceed the amount recorded in the accompanying consolidated statements of financial condition.

Securities sold short are recorded at fair value, with the resulting change in value reflected as a component of net change in unrealized appreciation (depreciation) on consolidated funds’ investments. When the securities are delivered, any gain or loss is included in net realized gain or loss on consolidated funds’ investments. The funds maintain cash deposits with prime brokers in order to cover their obligations on short sales. These amounts are included in due from brokers in the consolidated statements of financial condition.

 

F-18


Table of Contents

Oaktree Capital Group, LLC

Notes to Consolidated Financial Statements – (Continued)

December 31, 2011

($ in thousands, except where noted)

 

Options

The purchase price of a call option or a put option is recorded as an investment, which is carried at fair value. If a purchased option expires, a loss in the amount of the cost of the option is realized. When there is a closing sale transaction, a gain or loss is realized if the proceeds are greater or less than, respectively, the cost of the option. When a call option is exercised, the cost of the security purchased upon exercise is increased by the premium originally paid.

When a consolidated fund writes an option, the premium received is recorded as a liability and is subsequently adjusted to the current fair value of the option written. If a written option expires, a gain is realized in the amount of the premium received. The difference between the premium and the amount paid on effecting a closing purchase transaction, including brokerage commissions, is also treated as a realized gain or loss. The writer of an option bears the market risk of an unfavorable change in the price of the security underlying the written option. Options written are included in accounts payable, accrued expenses and other liabilities in the consolidated statements of financial condition.

Credit default swaps

A credit default swap (“CDS”) is a financial instrument used to transfer the credit risk of a reference entity from one party to another for a specified period of time. In a standard CDS contract, one party (the “protection buyer”) agrees to pay a premium (commonly based on a rate of a notional principal amount) to another party (the “protection seller”) in exchange for a contingent payment in the event of a pre-defined credit event that relates to an obligation of a reference entity. The reference entity of the swap can be a single issuer, a basket of issuers, or an index. Types of underlying referenced obligations can be, but are not limited to, corporate bonds, bank loans, sovereign debt and asset-backed securities. When a credit event is triggered, the protection seller is obligated to pay the contingent payment to the buyer, which is typically the par value (full notional value) of the reference obligation, though the actual payment may be mitigated by terms of the International Swaps and Derivatives Association (“ISDA”) Master Agreement allowing for netting arrangements and collateral. The contingent payment may be a cash settlement or a physical delivery of the reference obligation in return for payment of the face amount of the obligation. These contingent amounts are partially offset by any recovery values of the respective referenced obligations, upfront payments received upon entering into the agreement, if any, or net amounts received from the settlement of buy protection agreements entered into by the consolidated funds for the same referenced entity or entities. If a consolidated fund is a protection buyer and no credit event occurs, the fund may lose its investment and recover nothing. However, if a credit event occurs, the protection buyer typically receives full notional value for a reference obligation that may have little or no value. Based on the complex nature of these settlement process and volatility of the market, the Company is generally unable to reasonably estimate the amount of potential future recovery values.

In addition to general market risks, CDS contracts are subject to liquidity and counterparty risk. A CDS may entail greater risks than those of other instruments, including the risk of mispricing due to limited availability of pricing sources and the risk that changes in the value of the swap may not correlate with the underlying asset. A CDS may be highly illiquid because such instruments typically are entered into over the counter and are not exchange traded. When a fund is a protection buyer, the fund is exposed to credit risk relating to whether the counterparty will meet its obligation upon the occurrence of a credit event. When a fund is a protection seller, it is exposed to off-balance sheet risk

 

F-19


Table of Contents

Oaktree Capital Group, LLC

Notes to Consolidated Financial Statements – (Continued)

December 31, 2011

($ in thousands, except where noted)

 

to the extent that its ultimate obligation to the counterparty upon the occurrence of a credit event may be significantly higher than the fair value reflected in the consolidated statements of financial condition.

CDS contracts are valued by the Company based in part on quotations provided by an independent pricing service, with changes in value recorded as unrealized appreciation (depreciation). Upfront payments received or paid by the consolidated funds are reflected as an asset or liability on the consolidated statements of financial condition. For further information regarding CDS contracts see Note 5.

Total return swaps

A total return swap is an agreement to exchange cash flows based on an underlying asset. Pursuant to these agreements, a fund may deposit collateral with the counterparty and may pay a swap fee in cash equal to a fixed percentage of the value of the underlying security (notional amount). A fund earns interest on cash collateral held on account with the counterparty and may be required to deposit additional collateral equal to the unrealized appreciation or depreciation on the underlying asset. Changes in the underlying value of the swaps recorded as unrealized gains or losses are based on changes in the underlying value of the security. All amounts exchanged with the swap counterparty representing capital appreciation or depreciation, dividend income and expense, items of interest income on short proceeds, borrowing costs on short sales, and commissions are recorded as realized gains or losses. Dividend income and expense on the underlying assets are accrued as unrealized gains or losses on the ex-date. The average notional amounts of total return swap contracts outstanding during 2010 were $871,818 long and $51,371 short. The average notional amounts of total return swaps outstanding during 2011 were $933,430 long and $55,081 short.

Due from brokers

Due from brokers represents cash maintained with the brokers for investment securities and with counterparties for swaps. Cash and securities owned by consolidated funds and on deposit with brokers may be used as collateral for the consolidated funds’ securities and swaps.

Risks and uncertainties

Certain consolidated funds invest primarily in the securities of entities that are undergoing, or are considered likely to undergo, reorganization, debt restructuring, liquidation or other extraordinary transactions. Investments in such entities are considered speculative and involve substantial risk of principal loss. In addition, investments are subject to concentration and industry risks, reflecting numerous factors, including political, regulatory or economic issues that could cause the investments and their markets to be relatively illiquid and their prices relatively volatile. Investments denominated in non-U.S. currencies or involving non-U.S. domiciled entities are subject to risks and special considerations not typically associated with U.S. investments. Such risks may include, but are not limited to, investment and repatriation restrictions, currency exchange rate fluctuations, adverse political, social and economic developments, less liquidity and smaller capital markets and certain local tax law considerations.

Credit risk is the potential loss that may be incurred from the failure of a counterparty or an issuer to make payments according to the terms of a contract. Some consolidated funds are subject to additional credit risk due to strategies of investing in debt of financially distressed issuers or derivative instruments, as well as involvement in privately negotiated structured notes and structured credit

 

F-20


Table of Contents

Oaktree Capital Group, LLC

Notes to Consolidated Financial Statements – (Continued)

December 31, 2011

($ in thousands, except where noted)

 

transactions. Counterparties include custodian banks, major brokerage houses and their affiliates. The Company monitors the creditworthiness of the financial institutions with which it conducts business.

Bank debt has exposure to certain types of risk, including interest rate, market and the potential non-payment of principal and interest as a result of default or bankruptcy of the issuer. Loans are generally subject to prepayment risk, which will affect the maturity of such loans. The consolidated funds may enter into bank debt participation agreements through contractual relationships with a third-party intermediary, causing the consolidated funds to assume the credit risk of both the borrower and the intermediary.

Recent accounting developments

In May 2011, the FASB issued amended guidance on fair value measurements specifying that the concepts of highest and best use and valuation premise in a fair value measurement are only relevant when measuring the fair value of nonfinancial assets and are not relevant when measuring the fair value of financial assets or of liabilities. The guidance clarifies that a reporting entity should disclose quantitative information about the unobservable inputs used in a fair value measurement that is categorized within Level III of the fair value hierarchy and also requires additional disclosure regarding the valuation processes used by the reporting entity and the sensitivity of fair value measurements to changes in unobservable inputs and the interrelationships between those unobservable inputs, if any, for fair value measurements categorized within Level III. The guidance is effective for interim and annual periods beginning after December 15, 2011. Management is currently evaluating the effect that the guidance may have on the Company’s financial statements.

In June 2011, the FASB issued amended guidance on the presentation of comprehensive income. The guidance allows an entity to present the components of net income, the components of other comprehensive income and the total of comprehensive income either in a single continuous statement of comprehensive income or in two separate but consecutive statements. Regardless of the option chosen, the entity is required to present items that are reclassified between net income and other comprehensive income on the face of the financial statements where the components of net income and the components of other comprehensive income are presented. This amendment eliminates the option to present the components of other comprehensive income as part of the statement of changes in stockholders’ equity. For public entities, the amendments were effective for fiscal years and interim periods within those years beginning after December 15, 2011. For nonpublic entities, the amendments are effective for fiscal years ending after December 15, 2012, and interim and annual periods thereafter. The amendments should be applied retrospectively and early adoption is permitted. In December 2011, the FASB delayed indefinitely the effective date for a portion of this guidance related to the presentation of reclassifications of items out of accumulated other comprehensive income. Inasmuch as the guidance is limited to disclosures, the Company does not expect adoption to have a material impact on its reported financial condition or results of operations.

In September 2011, the FASB issued amended guidance on testing goodwill for impairment that will allow an entity to first assess qualitative factors to determine whether it is necessary to perform the two-step quantitative goodwill impairment test required by current accounting standards. Under these amendments, an entity would not be required to calculate the fair value of a reporting unit unless the entity determines, based on a qualitative assessment, that it is more likely than not that its fair value is less than its carrying amount. The amendments include a number of events and circumstances for an entity to consider in conducting the qualitative assessment. The amendments are effective for annual

 

F-21


Table of Contents

Oaktree Capital Group, LLC

Notes to Consolidated Financial Statements – (Continued)

December 31, 2011

($ in thousands, except where noted)

 

and interim goodwill impairment tests performed for fiscal years beginning after December 15, 2011, with early adoption permitted. The Company adopted this guidance effective with its annual impairment testing conducted in the fourth quarter of 2011 and determined that this new guidance did not have a material impact on its consolidated financial statements.

In December 2011, the FASB issued amended guidance requiring enhanced disclosures that will enable users to evaluate the effect or potential effect of netting arrangements on an entity’s financial position, including the effect or potential effect of rights of setoff associated with certain financial instruments and derivative instruments. The amendments are effective for fiscal years and interim periods within those years beginning on or after January 1, 2013. The disclosures required by those amendments should be applied retrospectively. The Company is currently evaluating the effect that the guidance may have on its financial statements.

3. INVESTMENTS, AT FAIR VALUE

Investments held and securities sold short in the consolidated funds are summarized below:

 

    Fair value at
December 31,
    Fair value as a
percentage of investments
of consolidated funds at
December 31,
 
Investments:   2010     2011     2010     2011  

United States:

       

Fixed income securities:

       

Consumer discretionary

  $ 10,574,333      $ 7,656,687        26.7     19.9

Consumer staples

    445,799        394,897        1.1        1.0   

Energy

    585,662        551,850        1.5        1.4   

Financials

    1,552,388        1,398,771        3.9        3.6   

Health care

    617,235        508,947        1.6        1.3   

Industrials

    2,033,635        2,976,294        5.1        7.7   

Information technology

    1,027,838        764,642        2.6        2.0   

Materials

    1,372,722        1,050,651        3.5        2.7   

Telecommunication services

    193,567        262,830        0.5        0.7   

Utilities

    1,944,643        2,108,998        4.9        5.5   
 

 

 

   

 

 

   

 

 

   

 

 

 

Total fixed income securities (cost:
$17,618,028 and $16,966,996 at December 31, 2010 and 2011, respectively)

    20,347,822        17,674,567        51.4        45.8   
 

 

 

   

 

 

   

 

 

   

 

 

 

Equity securities:

       

Consumer discretionary

    2,186,904        3,189,373        5.6        8.3   

Consumer staples

    279,607        299,673        0.7        0.8   

Energy

    821,534        542,490        2.1        1.4   

Financials

    1,285,383        3,296,925        3.2        8.5   

Health care

    203,170        140,509        0.5        0.4   

Industrials

    839,442        1,021,423        2.1        2.6   

Information technology

    95,431        72,613        0.2        0.2   

Materials

    1,597,608        1,490,285        4.0        3.9   

Telecommunication services

    399,200        458,033        1.0        1.2   

Utilities

    —          13,050        0.0        0.0   
 

 

 

   

 

 

   

 

 

   

 

 

 

Total equity securities (cost:
$7,344,602 and $10,088,110 at December 31, 2010 and 2011, respectively)

    7,708,279        10,524,374        19.4        27.3   
 

 

 

   

 

 

   

 

 

   

 

 

 

 

F-22


Table of Contents

Oaktree Capital Group, LLC

Notes to Consolidated Financial Statements – (Continued)

December 31, 2011

($ in thousands, except where noted)

 

    Fair value at
December 31,
    Fair value as a
percentage of investments
of consolidated funds at
December 31,
 
Investments:   2010     2011     2010     2011  

Europe:

       

Fixed income securities:

       

Consumer discretionary

  $ 1,949,737      $ 1,369,006        4.9     3.5

Consumer staples

    516,993        366,268        1.3        1.0   

Energy

    37,474        68,689        0.1        0.2   

Financials

    456,180        458,177        1.2        1.2   

Health care

    77,234        52,098        0.2        0.1   

Industrials

    635,510        550,122        1.6        1.4   

Information technology

    505,228        40,348        1.3        0.1   

Materials

    703,157        697,314        1.8        1.8   

Telecommunication services

    58,561        28,835        0.1        0.1   

Utilities

    32,234        48,093        0.1        0.1   
 

 

 

   

 

 

   

 

 

   

 

 

 

Total fixed income securities (cost:
$3,952,790 and $3,723,747 at December 31, 2010 and 2011, respectively)

    4,972,308        3,678,950        12.6        9.5   
 

 

 

   

 

 

   

 

 

   

 

 

 

Equity securities:

       

Consumer discretionary

    734,865        220,504        1.9        0.6   

Consumer staples

    1,345,337        1,258,840        3.4        3.3   

Financials

    805,518        896,977        2.0        2.3   

Industrials

    16,222        6,239        0.0        0.0   

Materials

    509,742        713,933        1.3        1.8   

Telecommunication services

    9,655        —          0.0        0.0   
 

 

 

   

 

 

   

 

 

   

 

 

 

Total equity securities (cost:
$2,348,936 and $2,352,879 at December 31, 2010 and 2011, respectively)

    3,421,339        3,096,493        8.6        8.0   
 

 

 

   

 

 

   

 

 

   

 

 

 

Asia and other:

       

Fixed income securities:

       

Consumer discretionary

    871,817        1,274,605        2.2        3.3   

Consumer staples

    3,620        6,821        0.0        0.0   

Energy

    185,696        221,786        0.5        0.6   

Financials

    30,072        31,726        0.1        0.1   

Health care

    3,817        —          0.0        —     

Industrials

    20,258        27,996        0.1        0.1   

Information technology

    80,937        94,727        0.2        0.2   

Materials

    34,149        64,049        0.1        0.2   

Telecommunication services

    287        2,186        0.0        0.0   

Utilities

    221,224        129,356        0.6        0.3   
 

 

 

   

 

 

   

 

 

   

 

 

 

Total fixed income securities (cost:
$1,275,351 and $1,789,520 at December 31, 2010 and 2011, respectively)

    1,451,877        1,853,252        3.8        4.8   
 

 

 

   

 

 

   

 

 

   

 

 

 

 

F-23


Table of Contents

Oaktree Capital Group, LLC

Notes to Consolidated Financial Statements – (Continued)

December 31, 2011

($ in thousands, except where noted)

 

    Fair value at
December 31,
    Fair value as a
percentage of investments
of consolidated funds at
December 31,
 
Investments:   2010     2011     2010     2011  

Asia and other:

       

Equity securities:

       

Consumer discretionary

  $ 144,575      $ 125,039        0.4     0.3

Consumer staples

    116,864        80,728        0.3        0.2   

Energy

    70,047        55,973        0.2        0.1   

Financials

    562,794        801,538        1.4        2.1   

Health care

    10,275        76        0.0        0.0   

Industrials

    517,177        491,080        1.3        1.3   

Information technology

    114,968        63,949        0.3        0.2   

Materials

    75,813        54,714        0.2        0.1   

Telecommunication services

    34,267        16,073        0.1        0.0   

Utilities

    10,765        97,420        0.0        0.3   
 

 

 

   

 

 

   

 

 

   

 

 

 

Total equity securities (cost:
$1,391,796 and $1,607,983 at December 31, 2010 and 2011, respectively)

    1,657,545        1,786,590        4.2        4.6   
 

 

 

   

 

 

   

 

 

   

 

 

 

Total fixed income securities

    26,772,007        23,206,769        67.8        60.1   

Total equity securities

    12,787,163        15,407,457        32.2        39.9   
 

 

 

   

 

 

   

 

 

   

 

 

 

Total investments, at fair value

  $ 39,559,170      $ 38,614,226        100.0     100.0
 

 

 

   

 

 

   

 

 

   

 

 

 

Securities sold short:

       

Fixed income securities

  $ (359,943   $ (12,450    

Equity securities

    (7,212     (201,277    
 

 

 

   

 

 

     

Total securities sold short, at fair value

  $ (367,155   $ (213,727    
 

 

 

   

 

 

     

At December 31, 2010 and 2011, no single issuer or investment, including derivative instruments, had a fair value which exceeded 5% of Oaktree’s total consolidated net assets.

Net gains (losses) from investment activities of consolidated funds

Net gains (losses) from investment activities in the consolidated statements of operations consist primarily of the realized and unrealized gains and losses on the consolidated funds’ investments (including foreign exchange gains and losses attributable to foreign-denominated investments and related activities) and other financial instruments. Unrealized gains or losses result from changes in the fair value of these investments and other financial instruments during a period. Upon disposition of an investment, previously recognized unrealized gains or losses are reversed and an offsetting realized gain or loss is recognized in the current period.

 

F-24


Table of Contents

Oaktree Capital Group, LLC

Notes to Consolidated Financial Statements – (Continued)

December 31, 2011

($ in thousands, except where noted)

 

The following table summarizes net gains (losses) from investment activities:

 

    Year Ended December 31, 2009     Year Ended December 31, 2010     Year Ended December 31, 2011  
    Net realized
gain
(loss) on

investments
    Net change in
unrealized
appreciation
(depreciation) on
investments
    Net realized
gain
(loss) on

investments
    Net change in
unrealized
appreciation
(depreciation) on
investments
    Net realized
gain
(loss) on

investments
    Net change in
unrealized
appreciation
(depreciation) on
investments
 

Investments and other instruments

  $ 444,729      $ 9,874,724      $ 2,050,683      $ 1,899,616      $ 2,008,111      $ (3,233,102

Total return and credit default swaps (a)

    (52,593     1,084,206        69,643        91,302        80,398        (60,023

Foreign currency forward contracts (a)

    (221,850     271,381        474,628        (234,366     (307,681     233,816   

Options and futures (a)

    81,221        (116,446     (11,278     9,898        (36,693     (5,367
 

 

 

   

 

 

   

 

 

   

 

 

   

 

 

   

 

 

 

Total

  $ 251,507      $ 11,113,865      $ 2,583,676      $ 1,766,450      $ 1,744,135      $ (3,064,676
 

 

 

   

 

 

   

 

 

   

 

 

   

 

 

   

 

 

 

 

(a) See Note 5 for additional information.

4. FAIR VALUE

Fair value of financial assets and liabilities

Carrying value approximates fair value for cash and cash-equivalents, U.S. Treasury and government agency securities, receivables, consolidated fund credit facilities and accounts payable and accrued expenses, due to the short-term nature of these items. The fair value of senior notes and borrowings under revolving credit facilities is a Level III valuation that is estimated based on the current rates offered to Oaktree for debt of similar terms and maturities. The fair value of debt obligations was $433.9 million and $684.2 million as of December 31, 2010 and 2011, respectively, utilizing average borrowing rates of 4.8% and 3.5%, respectively. The fair value of the Company’s interest rate swap, a Level II valuation, was $1.6 million, included in other assets as of December 31, 2010, and ($7.6) million, included in accounts payable, other accrued expenses and other liabilities as of December 31, 2011.

 

F-25


Table of Contents

Oaktree Capital Group, LLC

Notes to Consolidated Financial Statements – (Continued)

December 31, 2011

($ in thousands, except where noted)

 

Fair value of financial instruments held by consolidated funds

The table below summarizes the valuation of investments and other financial instruments of the consolidated funds by fair value hierarchy levels described in Note 2, “Summary of Significant Accounting Policies,” as of December 31, 2010:

 

     Level I     Level II     Level III      Total  

Corporate debt—bank debt

   $ —        $ 13,893,029      $ 1,330,000       $ 15,223,029   

Corporate debt—all other

     —          8,227,927        3,321,051         11,548,978   

Equities—common stock

     4,385,036        834,583        6,759,282         11,978,901   

Equities—preferred stock

     1,866        750        735,855         738,471   

Other

     1,087        52,528        16,176         69,791   
  

 

 

   

 

 

   

 

 

    

 

 

 

Total investment securities

   $ 4,387,989      $ 23,008,817      $ 12,162,364       $ 39,559,170   
  

 

 

   

 

 

   

 

 

    

 

 

 

Corporate debt

   $ (254,038   $ (105,905   $ —         $ (359,943

Equities

     (7,212     —          —           (7,212
  

 

 

   

 

 

   

 

 

    

 

 

 

Total securities sold short

   $ (261,250   $ (105,905   $ —         $ (367,155
  

 

 

   

 

 

   

 

 

    

 

 

 

Options written

   $ —        $ (2,003   $ —         $ (2,003

Swaps (net)—corporate debt

     —          56,399        —           56,399   

Forward contracts (net)

     (465     (207,656     —           (208,121

The table below summarizes the valuation of investments and other financial instruments of the consolidated funds by fair value hierarchy levels as of December 31, 2011:

 

     Level I     Level II     Level III      Total  

Corporate debt—bank debt

   $ —        $ 10,173,773      $ 1,978,637       $ 12,152,410   

Corporate debt—all other

     —          7,899,118        3,155,241         11,054,359   

Equities—common stock

     4,383,599        472,796        9,252,920         14,109,315   

Equities—preferred stock

     1,869        3,608        1,267,764         1,273,241   

Other

     1,594        4,483        18,824         24,901   
  

 

 

   

 

 

   

 

 

    

 

 

 

Total investment securities

   $ 4,387,062      $ 18,553,778      $ 15,673,386       $ 38,614,226   
  

 

 

   

 

 

   

 

 

    

 

 

 

Corporate debt

   $ —        $ (12,450   $ —         $ (12,450

Equities

     (201,277     —          —           (201,277
  

 

 

   

 

 

   

 

 

    

 

 

 

Total securities sold short

   $ (201,277   $ (12,450   $ —         $ (213,727
  

 

 

   

 

 

   

 

 

    

 

 

 

Options written

   $ —        $ (2,468   $ —         $ (2,468

Swaps (net)—corporate debt

     —          (1,569     —           (1,569

Forward contracts (net)

     —          53,738        —           53,738   

Futures

     (2,135     —          —           (2,135

 

F-26


Table of Contents

Oaktree Capital Group, LLC

Notes to Consolidated Financial Statements – (Continued)

December 31, 2011

($ in thousands, except where noted)

 

The following tables set forth a summary of changes in the fair value of the Level III investments for the years ended December 31, 2010 and 2011:

 

    Corporate
debt – bank
debt
    Corporate
debt – all
other
    Equities –
common
stock
    Equities –
preferred
stock
    Options     Other     Total  

2010

             

Balance, beginning of period

  $ 592,410      $ 3,085,051      $ 3,779,292        $846,872      $ 2,500      $ 8,864      $ 8,314,989   

Transfers in or out of Level III, net

    26,436        34,589        297,030        (283,425     —          —          74,630   

Purchases (sales), net

    373,581        189,727        1,891,907        149,408        4,500        162        2,609,285   

Realized gains (losses), net

    128,651        (7,484     (24,152     28,551        —          (565     125,001   

Unrealized appreciation (depreciation), net

    208,922        19,168        815,205        (5,551     —          715        1,038,459   
 

 

 

   

 

 

   

 

 

   

 

 

   

 

 

   

 

 

   

 

 

 

Balance, end of period

  $ 1,330,000      $ 3,321,051      $ 6,759,282        $735,855      $ 7,000      $ 9,176      $ 12,162,364   
 

 

 

   

 

 

   

 

 

   

 

 

   

 

 

   

 

 

   

 

 

 

Net change in unrealized appreciation (depreciation) attributable to assets still held at end of period

  $ 40,544      $ 86,836      $ 842,187      $ (60,141   $ (53   $ —        $ 909,373   
 

 

 

   

 

 

   

 

 

   

 

 

   

 

 

   

 

 

   

 

 

 
    Corporate
debt – bank
debt
    Corporate
debt – all
other
    Equities –
common
stock
    Equities –
preferred
stock
    Options     Other     Total  

2011

             

Balance, beginning of period

  $
1,330,000
  
  $
3,321,051
  
  $
6,759,282
  
  $
735,855
  
  $
7,000
  
  $ 9,176      $ 12,162,364   

Transfers in or out of Level III, net

    143,410        (72,377     (308,644     267,111        —          —          29,500   

Purchases

    876,349        669,707        2,950,092        409,084        2,500        —          4,907,732   

Sales

    (256,658     (881,533     (347,889     (81,962     —          (908     (1,568,950

Realized gains (losses), net

    15,481        (75,919     57,433        (16,117     —          14        (19,108

Unrealized appreciation (depreciation), net

    (129,945     194,312        142,646        (46,207     —          1,042        161,848   
 

 

 

   

 

 

   

 

 

   

 

 

   

 

 

   

 

 

   

 

 

 

Balance, end of period

  $ 1,978,637      $ 3,155,241      $ 9,252,920      $ 1,267,764      $ 9,500      $ 9,324      $ 15,673,386   
 

 

 

   

 

 

   

 

 

   

 

 

   

 

 

   

 

 

   

 

 

 

Net change in unrealized appreciation (depreciation) attributable to assets still held at end of period

  $ (100,862   $ 311,204      $ 187,029      $ (47,573   $ —        $ 1,041      $ 350,839   
 

 

 

   

 

 

   

 

 

   

 

 

   

 

 

   

 

 

   

 

 

 

Total realized and unrealized gains and losses recorded for Level III investments are included in net realized gain on consolidated funds’ investments or net change in unrealized appreciation (depreciation) on consolidated funds’ investments in the consolidated statements of operations.

 

F-27


Table of Contents

Oaktree Capital Group, LLC

Notes to Consolidated Financial Statements – (Continued)

December 31, 2011

($ in thousands, except where noted)

 

During the year ended December 31, 2010, $680.5 million of common equity securities transferred from Level II to Level I due to the restructuring of a portfolio company’s equity and an increase in the volume of market activity for the investment, resulting in the availability of a market quotation. There were no significant transfers into or out of Level III in the year ended December 31, 2010. There were no significant transfers into or out of Level III and there were no significant transfers between Level I and Level II in the year ended December 31, 2011.

Specific valuation metrics, primarily public or private company comparables and discounted cash flow valuation methodologies, were used to value 100% of Level III investments at December 31, 2010 and 2011. Transfers out of Level III were generally attributable to certain investments that experienced a more significant level of market activity during the period and thus were valued using observable inputs. Transfers into Level III were typically due to certain investments that experienced a less significant level of market activity during the period or portfolio companies that undertook restructurings or bankruptcy proceedings and thus were valued in the absence of observable inputs.

5. DERIVATIVE FINANCIAL INSTRUMENTS

Oaktree enters into derivative contracts in the normal course of business to achieve certain risk management objectives. As a result of the use of derivative contracts, Oaktree is exposed to the risk that counterparties will fail to fulfill their contractual obligations. To mitigate such counterparty risk, Oaktree enters into contracts with certain major financial institutions, all of which have investment grade ratings. Counterparty credit risk is evaluated in determining the fair value of derivative instruments.

Cash flow hedges

The Company uses interest rate swaps to hedge all or a portion of the interest rate risk associated with its variable rate borrowings. The Company has designated these financial instruments as cash flow hedges. Changes in the fair value of a derivative that is highly effective as and is designated and qualifies as a cash flow hedge, to the extent that the hedge is effective, are recorded in other comprehensive income, until earnings are affected by the variability of cash flows of the hedged transaction. Any hedge ineffectiveness is recorded in current-period earnings. Amounts reclassified from other comprehensive income to earnings are recorded within interest expense in the consolidated statements of operations. In the consolidated statements of financial condition, the fair value of the derivative instrument is reflected within other assets when it represents an asset and within other liabilities when it represents a liability.

The Company had one derivative designated as a cash flow hedge at December 31, 2011. This interest rate swap had a notional value of $300.0 million and $270.0 million as of December 31, 2010 and December 31, 2011, respectively. The hedge continued to be effective at December 31, 2011.

Freestanding derivatives

Freestanding derivatives are instruments that Oaktree entered into as part of its overall risk management strategies. These derivative contracts are not designated as hedging instruments for accounting purposes and may include foreign exchange contracts, interest rate swaps and other derivative contracts. The fair value of freestanding derivative assets and liabilities are recorded within the same caption as the underlying hedged items in the consolidated statements of financial condition.

 

F-28


Table of Contents

Oaktree Capital Group, LLC

Notes to Consolidated Financial Statements – (Continued)

December 31, 2011

($ in thousands, except where noted)

 

Prior to 2010, the Company’s only derivatives were zero-cost currency collars with a fair value of $0.1 million at December 31, 2009. These freestanding derivatives resulted in net gains of $3.8 million for the twelve months ended December 31, 2009.

The Company’s freestanding derivatives consisted of the following net forward currency sell contracts at December 31:

 

2010:

   Contract amount in
local currency
     Contract amount in
U.S. dollars
     Market value in
U.S. dollars
     Net unrealized
appreciation
(depreciation)
 

Euro, expiring 1/14/11-1/31/11

     24,023       $ 30,914       $ 32,090       $ (1,176

Euro, expiring 1/14/11-1/31/11

     11,400         15,404         15,228         176   

Japanese Yen, expiring 2/28/11

     1,821,000         21,622         22,432         (810
     

 

 

    

 

 

    

 

 

 

Total

      $ 67,940       $ 69,750       $ (1,810
     

 

 

    

 

 

    

 

 

 

2011:

                           

Euro, expiring 1/31/12

     16,000       $ 22,720       $ 20,733       $ 1,987   

Japanese Yen, expiring 2/29/12

     1,250,000         16,073         16,241         (168
     

 

 

    

 

 

    

 

 

 

Total

      $ 38,793       $ 36,974       $ 1,819   
     

 

 

    

 

 

    

 

 

 

The impact of freestanding derivative instruments (including both realized and unrealized gains and losses) on the consolidated statement of operations for the years ended December 31, 2010 and 2011 was as follows:

 

Foreign currency forward contracts:

   2010     2011  

Investment income (loss)

   $ (2,512   $ (1,431

Incentive income (loss)

     772        (257

General, administrative and other expense

     (410     —     
  

 

 

   

 

 

 
   $ (2,150   $ (1,688
  

 

 

   

 

 

 

As of December 31, 2009, 2010 and 2011, the Company had not designated any derivatives as fair value hedges or hedges of net investments in foreign operations.

Derivatives held by consolidated funds

Certain consolidated funds utilize derivative instruments in ongoing investment operations. These derivatives primarily consist of foreign currency forward contracts utilized to manage currency risks, options used to hedge exposure for specific securities, and total return swaps and credit default swaps utilized mainly to obtain exposure to leveraged loans or to participate in foreign markets not readily accessible to the consolidated funds. None of the derivative instruments are accounted for as hedging instruments utilizing hedge accounting.

 

F-29


Table of Contents

Oaktree Capital Group, LLC

Notes to Consolidated Financial Statements – (Continued)

December 31, 2011

($ in thousands, except where noted)

 

The impact of derivative instruments held by the consolidated funds on the consolidated statements of operations for the years ended December 31, 2010 and 2011 was as follows:

 

    2010     2011  
    Net realized gain
(loss) on investments
    Net change in
unrealized
appreciation
(depreciation) on
investments
    Net realized gain
(loss) on investments
    Net change in
unrealized
appreciation
(depreciation) on
investments
 

Total return and credit default swaps

  $ 69,643      $ 91,302      $ 80,398      $ (60,023

Foreign currency forward contracts

    474,628        (234,366     (307,681     233,816   

Options and futures

    (11,278     9,898        (36,693     (5,367
 

 

 

   

 

 

   

 

 

   

 

 

 

Total

  $ 532,993      $ (133,166   $ (263,976   $ 168,426   
 

 

 

   

 

 

   

 

 

   

 

 

 

Foreign currency contracts

Certain consolidated funds enter into foreign currency contracts to hedge foreign currencies utilized in certain current investments or future purchase commitments, except for occasional unhedged changes in the market value of the underlying investments. All commitments are valued using the applicable foreign exchange rate, with the resulting unrealized gain or loss included in income. The consolidated funds realize gains or losses at the time forward contracts are either extinguished or closed if entering into an offsetting contract.

Outstanding foreign currency contracts as of December 31, 2010 and 2011, which include $3,551 and $89,743 of gross unrealized appreciation, and $211,672 and $36,005 of gross unrealized depreciation, respectively, were as follows:

 

As of December 31, 2010:

  Contract
amount in
local currency
    Contract
amount in
U.S. dollars
    Market
value in
U.S. dollars
    Net unrealized
appreciation
(depreciation)
 

Euro, expiring 1/7/11 – 6/30/11

    2,469,584      $ 3,218,567      $ 3,350,751      $ (132,184

Pound Sterling, expiring 1/7/11 – 5/26/11

    399,106        629,186        631,085        (1,899

Canadian Dollar, expiring 1/20/11 – 3/24/11

    13,136        12,615        13,208        (593

Australian Dollar, expiring 1/18/11 – 3/24/11

    439,434        395,925        447,663        (51,738

Hong Kong Dollar, expiring 1/20/11

    4,862        627        625        2   

Japanese Yen, expiring 1/20/11 – 2/6/14

    25,677,279        295,489        316,952        (21,463

Swiss Franc, expiring 1/18/11 – 1/20/11

    145,749        21,943        22,203        (260

Singapore Dollar, expiring 1/20/11

    815        623        636        (13

U.S. Dollar, expiring 1/18/11

    (106,899     106,899        106,851        48   

UAE Dirham, expiring 1/20/11

    440        120        120        —     

Norwegian Krone, expiring 1/18/11

    9,479        1,604        1,625        (21
   

 

 

   

 

 

   

 

 

 

Total

    $ 4,683,598      $ 4,891,719      $ (208,121
   

 

 

   

 

 

   

 

 

 

 

F-30


Table of Contents

Oaktree Capital Group, LLC

Notes to Consolidated Financial Statements – (Continued)

December 31, 2011

($ in thousands, except where noted)

 

 

As of December 31, 2011:

  Contract
amount in
local currency
    Contract
amount in
U.S. dollars
    Market
value in
U.S. dollars
    Net unrealized
appreciation
(depreciation)
 

Euro, expiring 1/6/12 - 10/11/13

    (1,934,178   $ 2,596,913      $ 2,514,961      $ 81,952   

Pound Sterling, expiring 1/6/12 - 4/12/12

    (284,982     443,258        442,603        655   

Canadian Dollar, expiring 1/19/12 - 2/16/12

    (16,495     16,510        16,184        326   

Australian Dollar, expiring 1/19/12 - 4/12/12

    (545,330     530,025        557,780        (27,755

Hong Kong Dollar, expiring 1/19/12

    (37,760     4,858        4,862        (4

Japanese Yen, expiring 1/19/12 - 2/6/14

    5,205,892        304,287        304,687        (400

Swiss Franc, expiring 1/6/12 - 1/19/12

    (4,869     5,969        5,849        120   

Singapore Dollar, expiring 1/19/12

    (1,910     1,507        1,473        34   

U.S. Dollar, expiring 1/18/12

    2,105        2,097        2,097        —     

Chinese Yuan, expiring 3/7/13

    407,320        (65,000     (63,810     (1,190
   

 

 

   

 

 

   

 

 

 

Total

    $ 3,840,424      $ 3,786,686      $ 53,738   
   

 

 

   

 

 

   

 

 

 

Credit default swaps

Changes in the value of CDSs are recorded as unrealized appreciation (depreciation). Upfront payments received or paid by the consolidated funds are reflected as an asset or liability on the consolidated statements of financial condition.

As of December 31, 2010, net payments in the amount of $7,188 had been received or paid as upfront payments. Periodic payments and premiums received or made by the consolidated funds are recorded in the consolidated statements of operations as realized gains or losses on consolidated funds’ investments, respectively. Gains or losses are realized upon early termination of the swap agreement. Collateral, in the form of cash or securities, may be required to be held in segregated accounts with a custodian in compliance with the CDS contracts.

The consolidated funds have sold protection and bought protection on various single-name swaps and index swaps. As of December 31, 2010, there was a maximum payout of approximately $999,730 on sell protection contracts and maximum receipts of approximately $50,000 on buy protection contracts, with terms up to five years. Maximum payout amounts could be offset by the subsequent sales, if any, of assets obtained via the execution of a payout event. The net unrealized depreciation on these contracts was $53,434. The table below summarizes CDS for which the consolidated funds were protection sellers as of December 31, 2010:

 

     Single-name CDS     Bank
loan
swap
index
 

Reference asset type

   Bank loan     Corporate
bond
   

Fair value of sell protection

   $ 6,146      $ 38,460      $ 7,336   

Maximum potential future payments

     507,000        422,830        67,500   

Collateral held at third party

     (37,580     (14,466     (1,233

 

F-31


Table of Contents

Oaktree Capital Group, LLC

Notes to Consolidated Financial Statements – (Continued)

December 31, 2011

($ in thousands, except where noted)

 

The credit spread on the underlying asset is generally indicative of the current status of the underlying risk of these CDS. Higher credit spreads with a shorter contract term could be indicative of a higher likelihood for the protection seller to perform. The credit spreads as of December 31, 2010 for each contract term period where the consolidated funds were protection sellers is summarized below:

 

     Maximum payout amounts by contract terms  

Current credit spread (in basis points)

           0-1 year                      1-3 years          

0-1,000

   $ 127,448       $ 869,882   

As of December 31, 2011, payments in the amount of $ 7,488 had been received or paid as upfront payments. Periodic payments and premiums received or made by the consolidated funds are recorded in the accompanying consolidated statements of operations as realized gains or losses on consolidated funds’ investments, respectively. Gains or losses are realized upon early termination of the swap agreement. Collateral, in the form of cash or securities, may be required to be held in segregated accounts with a custodian in compliance with the credit default swap contracts.

The consolidated funds sold protection and bought protection on various single-name swaps and index swaps. As of December 31, 2011, there was a maximum payout of approximately $ 882,597 on sell protection contracts and maximum receipt of approximately $ 10,000 on buy protection contracts, with terms up to five years. Maximum payout amounts could be offset by the subsequent sales, if any, of assets obtained via the execution of a payout event. The net unrealized appreciation on these contracts was $20,896. The table below summarizes CDS for which the consolidated funds were protection sellers as of December 31, 2011:

 

     Single-name CDS     Bank loan
swap index
 

Reference asset type

   Bank loan     Corporate
bond
   

Fair value of sell protection

   $ (1,079   $ 9,386      $ 3,018   

Maximum potential future payments

     507,000        308,097        67,500   

Collateral held at third party

     (46,342     (41,599     (5,387

The credit spread on the underlying asset is generally indicative of the current status of the underlying risk of the CDS. Higher credit spreads with a shorter contract term could be indicative of a higher likelihood for the protection seller to perform. The current credit spreads for each contract term period where the consolidated funds were protection sellers is summarized below:

 

     Maximum payout amounts by
contract terms
 

Current credit spread (in basis points)

   0-1 year      1-3 years      3-5 years  

0-1,000

   $ 87,892       $ 784,705       $ 10,000   

 

F-32


Table of Contents

Oaktree Capital Group, LLC

Notes to Consolidated Financial Statements – (Continued)

December 31, 2011

($ in thousands, except where noted)

 

6. DEBT OBLIGATIONS AND CREDIT FACILITIES

As of December 31, Oaktree had the following issues of senior notes outstanding:

 

     2010      2011  

$75,000, 7.93%, issued in June 2001, payable in seven equal annual installments starting June 25, 2005

   $ 10,714       $ —     

$75,000, 5.03%, issued in June 2004, payable in seven equal annual installments starting June 14, 2008

     42,857         32,143   

$50,000, 6.09%, issued in June 2006, payable on June 6, 2016

     50,000         50,000   

$50,000, 5.82%, issued in November 2006, payable on November 8, 2016

     50,000         50,000   

$250,000, 6.75%, issued in November 2009, payable on December 2, 2019

     250,000         250,000   

$300,000, 3.19% rate as described below, term loan issued in January 2011, payable 2.5% per quarter through December 31, 2015, final $150,000 payment on January 6, 2016

     —           270,000   
  

 

 

    

 

 

 

Total remaining principal

   $ 403,571       $ 652,143   
  

 

 

    

 

 

 

Future principal payments of senior notes are as follows:

 

2012

   $ 40,715   

2013

     40,714   

2014

     40,714   

2015

     30,000   

2016

     250,000   

Thereafter

     250,000   
  

 

 

 

Total

   $ 652,143   
  

 

 

 

On November 24, 2009, Oaktree Capital Management, L.P. (the “Issuer”), a subsidiary of the Company, issued $250 million of senior notes due December 2, 2019 (the “Notes”). The Notes, which were issued at a discount, have an interest rate of 6.75% per annum. Interest is payable semiannually in arrears on June 2 and December 2 of each year, commencing on June 2, 2010. The Notes are unsecured and unsubordinated obligations of the Issuer. The Notes are fully and unconditionally guaranteed, jointly and severally, by the Company, Oaktree Capital Group Holdings, L.P., Oaktree Capital I, L.P., Oaktree Capital II, L.P. and Oaktree AIF Investments, L.P. (the “Guarantors”). The guarantees are unsecured and unsubordinated obligations of the Guarantors. Transaction costs related to the issuance of the Notes have been capitalized in other assets and are being amortized on a straight-line basis, which approximates the effective interest method basis, over the life of the Notes.

The Notes’ indenture contains covenants, including limitations on the Issuer’s and the Guarantors’ ability to, subject to exceptions, incur indebtedness secured by liens on voting stock or profit-participating equity interests of their subsidiaries or merge, consolidate or sell, transfer or lease assets. The indenture also provides for events of default and further provides that the trustee or the holders of not less than 25% in aggregate principal amount of the outstanding Notes may declare the Notes immediately due and payable upon the occurrence and during the continuance of any event of default after expiration of any applicable grace period. In the case of specified events of bankruptcy, insolvency or reorganization, the principal amount of the Notes and any accrued and unpaid interest on the Notes automatically become due and payable. All or a portion of the Notes may be redeemed at the Issuer’s option in whole or in part,

 

F-33


Table of Contents

Oaktree Capital Group, LLC

Notes to Consolidated Financial Statements – (Continued)

December 31, 2011

($ in thousands, except where noted)

 

at any time and from time to time, prior to their stated maturity, at the make-whole redemption price set forth in the Notes. If a change of control repurchase event occurs, the holders of the Notes may require the Issuer to repurchase the Notes at a repurchase price in cash equal to 101% of the aggregate principal amount of the Notes repurchased plus any accrued and unpaid interest.

The Notes and other senior notes outstanding have typical financial and other covenants. As of all year ends presented, the Company was in compliance with these covenants.

On August 6, 2008, the Company entered into a three-year, $210 million senior unsecured revolving bank credit facility (the “Credit Facility”). The Credit Facility allowed for the future increase in aggregate capacity up to $250 million, subject to securing bank commitments. At the Company’s election, outstanding borrowings bore interest based on LIBOR plus 1.50% or a base rate, as defined. A commitment fee was payable at an annual rate of 0.25% on unused funds. The Credit Facility agreement contained typical financial covenants, as defined, including a maximum leverage ratio of 2.5-to-1, a minimum interest coverage ratio of 5-to-1, an annual fixed asset expenditure limit of $35 million and minimum required levels of assets under management and net worth, as defined, of $35 billion and $300 million, respectively. As of December 31, 2010, the Company was in compliance with each of these covenants and had not borrowed under the Credit Facility.

As of January 7, 2011, the Company terminated the Credit Facility and executed a credit agreement for senior unsecured credit facilities (collectively, the “Credit Facilities”), consisting of a $300 million funded term loan (the “Term Loan”) and a $250 million revolving credit facility (the “Revolving Credit Facility”). At the Company’s election, outstanding borrowings bear interest equal to LIBOR or the alternate base rate, as defined, plus a ratings-based margin. At the Company’s current rating, the Eurodollar margin equals 1.50%. The Company entered into an interest rate swap that, together with the margin for Eurodollar loans of 1.50% at the Company’s current rating, fixed the term loan’s annual interest rate at 3.19%. The Term Loan matures in January 2016, with quarterly amortization of 2.5% commencing March 31, 2011 and a final principal payment of $150 million. The Revolving Credit Facility, which had no borrowings as of December 31, 2011, expires in January 2014, and has a commitment fee payable at an annual rate of 0.20% on unused funds. The Credit Facilities contain typical financial covenants, including ones regarding a maximum leverage ratio of 2.5-to-1, minimum fixed charge coverage ratio of 2.5-to-1 and minimum required levels of assets under management and net worth (as defined) of $50 billion and $400 million, respectively. As of December 31, 2011, the Company was in compliance with the covenants of the Credit Facilities.

Oaktree Finance, LLC, or Oaktree Finance, was formed on May 3, 2011 as an adjacency to the Company’s mezzanine strategy. Oaktree Finance is an indirect wholly owned subsidiary of the Company, focused on providing financing for larger middle-market companies. On May 11, 2011, Oaktree Finance filed a Form N-2 with the SEC to register an initial public offering of its shares. In connection with such an offering, Oaktree Finance plans to convert from a limited liability company to a corporation and elect to be treated as a business development company under the Investment Company Act. On October 7, 2011, Oaktree Finance entered into a senior secured revolving credit facility (the “Senior Secured Revolving Credit Facility”) with a consortium of lenders that provides an initial borrowing capacity of $75 million and the ability to borrow an additional $150 million if certain specified conditions are met, including the completion of a public offering by Oaktree Finance. The Senior Secured Revolving Credit Facility also contains an accordion feature to potentially increase borrowing capacity after an initial public offering of Oaktree Finance, if certain specified conditions are

 

F-34


Table of Contents

Oaktree Capital Group, LLC

Notes to Consolidated Financial Statements – (Continued)

December 31, 2011

($ in thousands, except where noted)

 

met, including the payment of additional fees. The Senior Secured Revolving Credit Facility is guaranteed by the Company and OCGH, until such time that Oaktree Finance’s public offering is completed, certain documents are delivered and certain other conditions are met. The commitments under the Senior Secured Revolving Credit Facility will expire in 2014, while the Senior Secured Revolving Credit Facility will mature in 2015. LIBOR rate borrowings under the Senior Secured Revolving Credit Facility will bear interest at LIBOR plus 1.75% prior to the completion of the planned public offering and 2.75% after the completion of the offering. The Senior Secured Revolving Credit Facility includes customary financial and operating covenants. As of December 31, 2011, there were no outstanding amounts under the Senior Secured Revolving Credit Facility.

Credit facilities of the consolidated funds

Certain of the consolidated funds maintain credit facilities to fund investments between capital drawdowns. These facilities generally: (i) are collateralized by the unfunded capital commitments of the consolidated funds’ limited partners, (ii) bear an annual commitment fee based on unfunded commitments, and (iii) contain various affirmative and negative covenants and reporting obligations, including restrictions on additional indebtedness, liens, margin stock, affiliate transactions, dividends and distributions, release of capital commitments, and portfolio asset dispositions. The obligations of the consolidated funds are nonrecourse to the Company. As of December 31, 2011, the consolidated funds were in compliance with all covenants.

The consolidated funds had the following revolving bank credit facilities and term loans outstanding as of December 31:

 

Credit agreement

  Outstanding amount     Facility
capacity
    LIBOR
margin
 (a)
    Maturity     Commitment
fee rate
    LOC fee (b)  
  2010     2011            

Multi-currency term loan (c)

  $ 56,845      $ 50,117      $ 275,000        3.00     12/23/13        N.A.        N.A.      

Revolving credit facility

    —          —        $ 150,000        1.75     12/15/13        0.35     N.A.      

Revolving credit facility

    19,100        —        $ 100,000        1.75     05/20/13        0.35     N.A.      

Revolving credit facility

    10,200        —        $ 55,000        2.00     09/15/13        0.35     2.00%   

Euro denominated revolving credit facility

    —          —          55,000        1.50     12/11/12        0.30     1.50%   

Euro denominated revolving credit facility

    —          —          55,000        1.75     12/17/13        0.30     1.75% or 2.00%   

Revolving credit facility

    5,000        —        $ 10,000        2.25     03/01/12        0.38     0.38%   

Revolving credit facility

    —          —        $ 75,000        1.75     09/06/13        0.35     2.30%   
 

 

 

   

 

 

           
  $ 91,145      $ 50,117             
 

 

 

   

 

 

           

 

(a) The facilities bear interest at the borrower’s option of (i) an annual rate of LIBOR plus the applicable margin or (ii) an alternate base rate, as defined in the respective credit agreements.
(b) Certain facilities allow for the issuance of letters of credit at an applicable annual fee. As of December 31, 2011, outstanding standby letters of credit totaled $75,884.
(c)

A four-year $275,000 aggregate principal amount term loan that consists of (i) a U.S. Dollar-denominated loan in an aggregate principal amount of $221,451, (ii) a Euro-denominated loan in an aggregate principal amount of 26,492 and (iii) an Australian Dollar-denominated loan in an

 

F-35


Table of Contents

Oaktree Capital Group, LLC

Notes to Consolidated Financial Statements – (Continued)

December 31, 2011

($ in thousands, except where noted)

 

 

aggregate principal amount of AU$17,660. The loan is guaranteed by the fund and, with certain limited exceptions, all of the subsidiaries of the fund, and is collateralized by both the unfunded capital commitments of the partners and, with certain exceptions, the portfolio investments of the fund and its subsidiaries. In connection with the term loan, $4,125 was paid to the administrative agent as a structuring fee and is being amortized over the 4-year life of the term loan.

7. NON-CONTROLLING REDEEMABLE INTERESTS IN CONSOLIDATED FUNDS

The following table sets forth a summary of changes in the non-controlling redeemable interests in the consolidated funds for the years ended December 31:

 

     2009     2010     2011  

Balance, beginning of period

   $ 26,872,769      $ 39,419,906      $ 44,466,116   

Contributions

     4,564,451        6,559,325        8,305,880   

Distributions

     (4,265,668     (6,751,999     (11,668,028

Net income

     12,158,635        5,493,799        233,573   

Change in distributions payable

     14,589        (105,100     (151,645

Change in deferred contributions

     —          —          (41,000

Foreign currency translation and other

     75,130        (149,815     (96,289
  

 

 

   

 

 

   

 

 

 

Balance, end of period

   $ 39,419,906      $ 44,466,116      $ 41,048,607   
  

 

 

   

 

 

   

 

 

 

8. UNITHOLDERS’ CAPITAL

Set forth below are the distributions per Class A and Class C unit:

 

Payment date

  

Record date

  

Applicable to

quarterly period ended*

   Distribution
per unit
 

January 30, 2009

   January 26, 2009    December 31, 2008    $ 0.03   

April 30, 2009

   April 23, 2009    March 31, 2009      0.07   

July 31, 2009

   July 23, 2009    June 30, 2009      0.30   

October 30, 2009

   October 22, 2009    September 30, 2009      0.25   
        

 

 

 
  

Total 2009

   $ 0.65   
        

 

 

 

January 29, 2010

   January 25, 2010    December 31, 2009    $ 0.75   

April 30, 2010

   April 26, 2010    March 31, 2010      0.70   

July 30, 2010

   July 26, 2010    June 30, 2010      0.36   

October 29, 2010

   October 25, 2010    September 30, 2010      0.36   
        

 

 

 
  

Total 2010

   $ 2.17   
        

 

 

 

January 31, 2011

   January 25, 2011    December 31, 2010    $ 0.90   

April 29, 2011

   April 25, 2011    March 31, 2011      0.64   

July 29, 2011

   July 25, 2011    June 30, 2011      0.51   

October 28, 2011

   October 24, 2011    September 30, 2011      0.29   
        

 

 

 
  

Total 2011

   $ 2.34   
        

 

 

 

 

* Commencing with the distribution paid January 30, 2009, distributions were declared and paid to holders of record in the month following the quarter to which the distribution pertained; accordingly, the distribution pertaining to the last quarter of each year presented was declared, paid and recorded in the subsequent annual period.

 

F-36


Table of Contents

Oaktree Capital Group, LLC

Notes to Consolidated Financial Statements – (Continued)

December 31, 2011

($ in thousands, except where noted)

 

The OCGH Unitholders’ economic interest in the Oaktree Operating Group is reflected as OCGH non-controlling interest in consolidated subsidiaries and is based on the proportionate share of Oaktree Operating Group units held by the OCGH Unitholders. As of December 31, 2010 and 2011, respectively, OCGH units represented 125,430,854 of the total 148,107,954 Oaktree Operating Group units and 125,847,115 units of the total 148,524,215 Oaktree Operating Group units. Based on total Oaktree Operating Group capital of $1,223,742 and $1,104,493, as of December 31, 2010 and 2011, respectively, the OCGH non-controlling interest was $1,036,363 and $935,858.

The net loss attributable to OCGH non-controlling interest in consolidated subsidiaries is determined at the Oaktree Operating Group level, based on the weighted average proportionate share of Oaktree Operating Group units held by the OCGH Unitholders. Certain expenses, such as income tax and related administrative expenses of Oaktree Capital Group, LLC and its Intermediate Holding Companies (see Note 11), are solely attributable to the Class A and Class C Unitholders.

The following table sets forth a summary of the net loss attributable to the OCGH non-controlling interest and to the Class A and Class C Unitholders:

 

     Year Ended December 31,  
     2009     2010     2011  

Weighted average Oaktree Operating Group units outstanding (in thousands):

      

OCGH non-controlling interest

     124,268        125,451        125,956   

Class A and Class C unitholders

     22,821        22,677        22,677   
  

 

 

   

 

 

   

 

 

 

Total weighted average units outstanding

     147,089        148,128        148,633   
  

 

 

   

 

 

   

 

 

 

Oaktree Operating Group net loss:

      

Net loss attributable to OCGH non-controlling interest

   $ (227,313   $ (163,555   $ (446,246

Net loss attributable to Class A and Class C unitholders

     (41,814     (29,583     (80,391
  

 

 

   

 

 

   

 

 

 

Oaktree Operating Group net loss

   $ (269,127   $ (193,138   $ (526,637
  

 

 

   

 

 

   

 

 

 

Net loss attributable to Oaktree Capital Group, LLC:

      

Oaktree Operating Group net loss attributable to Class A and Class C unitholders

   $ (41,814   $ (29,583   $ (80,391

Non-Oaktree Operating Group expenses

     (1,008     (1,113     (768

Income tax expense of Intermediate Holding Companies

     (14,236     (18,759     (14,813
  

 

 

   

 

 

   

 

 

 

Net loss attributable to Oaktree Capital Group, LLC

   $ (57,058   $ (49,455   $ (95,972
  

 

 

   

 

 

   

 

 

 

Set forth below are the effects of changes in the Company’s ownership interest in the Oaktree Operating Group on the Company’s capital:

 

     Year Ended December 31,  
     2009     2010     2011  

Net loss attributable to Oaktree Capital Group, LLC

   $ (57,058   $ (49,455   $ (95,972

Repurchase and cancellation of Class A Units and Operating Group units

     (4,660     —          —     

Equity reallocation between controlling and non-controlling interests

     1,862        (2,015     (6,413
  

 

 

   

 

 

   

 

 

 

Change from net loss attributable to Oaktree Capital Group, LLC and transfers (to) from non-controlling interest

   $ (59,856   $ (51,470   $ (102,385
  

 

 

   

 

 

   

 

 

 

 

F-37


Table of Contents

Oaktree Capital Group, LLC

Notes to Consolidated Financial Statements – (Continued)

December 31, 2011

($ in thousands, except where noted)

 

See Notes 9, 10 and 11 for additional information regarding transactions that impacted Unitholders’ capital.

9. EARNINGS PER UNIT

The weighted average units outstanding include both the Class A units and Class C units because both classes have the same economic interest on a per unit basis. The computations of net loss per unit are set forth below (in thousands, except per unit amounts):

 

     Year Ended December 31,  
     2009     2010     2011  

Weighted average units outstanding:

      

Class A and Class C units outstanding

     22,821        22,677        22,677   

OCGH units exchangeable into Class A units (1)

     —          —          —     
  

 

 

   

 

 

   

 

 

 

Total weighted average units outstanding

     22,821        22,677        22,677   
  

 

 

   

 

 

   

 

 

 

Net loss per Class A and Class C unit:

      

Net loss

   $ (57,058   $ (49,455   $ (95,972
  

 

 

   

 

 

   

 

 

 

Weighted average units outstanding

     22,821        22,677        22,677   
  

 

 

   

 

 

   

 

 

 

Basic and diluted net loss per unit

   $ (2.50   $ (2.18   $ (4.23
  

 

 

   

 

 

   

 

 

 

 

(1) As of December 31, 2011, there were 125,847,115 OCGH units outstanding. Other than the units issued after April 2008, vested units are subject to lock-ups that generally expire on July 10 of the year in which the units vest. Units issued after April 2008 and prior to January 2011 vest over a five-year period, but are not subject to post-vesting lock-ups. Units issued after December 31, 2010 generally vest over a five-year period, however, individual grant awards of 25,000 units or more generally vest over a ten-year period. The units in OCGH held by the institutional investors are fully vested but are subject to a five-year lock-up that is being released 20% per year commencing July 10, 2008. Accordingly, the Company may cumulatively issue up to 125,847,115 additional Class A units through January 2021, including more than 123,000,000 additional Class A units in 2012 in connection with the possible exchange of OCGH units by the OCGH Unitholders. These units are anti-dilutive and therefore they have been excluded from the diluted net loss calculation for all periods presented.

From time to time, the Company may repurchase Class A units in open market transactions on the GSTrUE OTC market, in privately negotiated transactions or otherwise. The timing and the actual number of units repurchased, if any, will be influenced by a variety of factors, including, without limitation, price, market conditions and legal considerations. During the year ended December 31, 2009, Oaktree repurchased and subsequently cancelled 325,900 Class A units in a privately negotiated transaction for a total cost of $4.7 million. The repurchase resulted in a reduction to Class A and Class C Unitholders paid-in capital. Oaktree did not repurchase any Class A Units during the years ended December 31, 2010 and 2011.

 

F-38


Table of Contents

Oaktree Capital Group, LLC

Notes to Consolidated Financial Statements – (Continued)

December 31, 2011

($ in thousands, except where noted)

 

10. EQUITY-BASED COMPENSATION

As a part of the May 2007 Restructuring, the OCGH Unitholders exchanged their interests in the Predecessor Company for units in OCGH. From time to time, the general partner of OCGH may designate dates on which OCGH Unitholders may have their vested OCGH units redeemed for Oaktree Operating Group units. Those Oaktree Operating Group units will then be exchanged by the OCGH Unitholder for Class C units in the Company. Holders of Class C units are entitled to ten votes per unit and share ratably in any authorized distributions. Upon approval by the Company’s Board of Directors, the Class C units may be converted, at the option of the holder, on a one-for-one basis into Class A units. The partnership agreement of OCGH generally provides that, in the event an employee’s employment with the Oaktree Operating Group is terminated for any reason, the unvested portion of his or her OCGH units will be forfeited and, with respect to OCGH units outstanding at the time of the 2007 Private Offering, will be reallocated among certain other OCGH Unitholders, unless the termination is due to his or her death or disability. As a result of the service requirement, the OCGH units subject to the risk of forfeiture, equal to $4,644.8 million based on the fair value of Class A units sold in the 2007 Private Offering, were charged to compensation expense over the service period from May 25, 2007 through January 2, 2012. These units vested 20% on each of January 2, 2008, 2009, 2010, 2011 and 2012. When Oaktree records this equity-based compensation expense, it also records a corresponding increase in capital.

Subsequent to the 2007 Private Offering, the Company’s only significant awards to employees have been grants of restricted OCGH units. A total of 3,000 Class C units have also been awarded, subject to the same valuation methodology and assumptions as the OCGH units. The Company utilizes a contemporaneous valuation report in determining fair value at the date of grant. Each valuation report is based on the market price of Oaktree’s Class A units, which are traded on the GSTrUE OTC market. A discount is then applied to the Class A unit market price to reflect the lack of marketability for the OCGH units. The determination of an appropriate discount for lack of marketability is based primarily on a review of discounts on the sale of restricted shares of publicly traded companies. Factors that influence the size of the discount for lack of marketability include: the estimated time it would take for an OCGH unitholder to exchange shares into Class A units; the volatility of the Company’s business; restrictive trading of the Class A units; and thin trading of the Class A units. The estimated time to liquidity is influenced primarily by the need for the general partner to establish an open period in which an election to exchange OCGH units for Oaktree Class A units, an equivalent amount of cash, other consideration or any combination of the foregoing may occur, and board approval to convert OCGH units into Class A units, an equivalent amount of cash, other consideration or any combination of the foregoing. Approval is based primarily on the objective of maintaining an orderly market for Oaktree’s shares. Discount rates were 25%, 30% and 30% for units granted in the twelve months ended December 31, 2009, 2010 and 2011, respectively. The progressive increase in discount rates reflects the availability, through the passage of time, of increasing empirical evidence on the lack of marketability of OCGH units, specifically, the lack of any conversions into Class A units and the lack of liquidity in the trading of Class A units on the GSTrUE OTC market. The calculation of compensation expense assumes a forfeiture rate of up to 1.5% annually, based on expected turnover. Compensation expense is revised annually or more frequently, as necessary, to adjust for actual forfeitures and reflect expense only for those units that ultimately vest. In each period presented, forfeitures were not materially different from the assumed rate.

As of January 1, 2012, Oaktree will recognize compensation expense on its non-vested equity-based awards of $62.2 million over a weighted average recognition period of 4.0 years.

 

F-39


Table of Contents

Oaktree Capital Group, LLC

Notes to Consolidated Financial Statements – (Continued)

December 31, 2011

($ in thousands, except where noted)

 

A maximum of 22,216,193 OCGH units have been authorized for issuance pursuant to the 2007 Oaktree Capital Group Equity Incentive Plan and 4,954,976 have been issued as of December 31, 2011. These units, each of which represents an indirect interest in one Oaktree Operating Group unit, can be awarded in the form of options, unit appreciation rights or other unit-based awards. Total vested and unvested outstanding units, including Class A Units, Class C Units and OCGH Units, were 148,524,215 as of December 31, 2011.

A summary of the status of the Company’s unvested equity-based awards as of December 31, 2011 and a summary of changes for each of the three years then ended, are presented below (actual dollars per unit):

 

     Class C Units      OCGH Units  
     Number of
Units
    Weighted
average grant
date fair value
     Number of
Units
    Weighted
average grant
date fair value
 

Balance, December 31, 2008

     3,000      $ 24.75         85,755,911      $ 43.82   

Granted

     —          —           862,346        13.95   

Vested

     (600     24.75         (21,589,050     43.63   

Exchanged

     —          —           —          —     

Forfeited

     —          —           (14,000     29.25   
  

 

 

      

 

 

   

Balance, December 31, 2009

     2,400        24.75         65,015,207        43.48   

Granted

     —          —           1,356,500        23.31   

Vested

     (600     24.75         (21,488,900     43.79   

Exchanged

     —          —           —          —     

Forfeited

     —          —           (15,000     23.26   
  

 

 

      

 

 

   

Balance, December 31, 2010

     1,800        24.75         44,867,807        42.73   

Granted

     —          —           1,523,300        25.12   

Vested

     (600     24.75         (22,229,038     43.29   

Exchanged

     —          —           —          —     

Forfeited

     —          —           (31,500     25.16   
  

 

 

      

 

 

   

Balance, December 31, 2011

     1,200      $ 24.75         24,130,569      $ 41.13   
  

 

 

      

 

 

   

As of December 31, 2011, unvested units were expected to vest as follows:

 

     Number of
Units
     Weighted average
remaining service term
(years)
 

OCGH Units

     24,130,569         0.6   

Class C Units

     1,200         0.5   

As part of the year-end 2011 personnel and compensation review process, 2,312,502 restricted OCGH units were issued with a grant date during the first quarter of 2012, subject to equal annual vesting over periods of five or ten years. The aggregate grant date fair value of $76.3 million was determined by applying a 25% discount to the GSTrUE Class A unit price. Additionally, 13,546 Class A units were awarded in January 2012, of which; 3,900 were vested upon grant, 4,546 vest in equal annual installments over 5 years and 5,100 vest in increments over a 4 year period.

 

F-40


Table of Contents

Oaktree Capital Group, LLC

Notes to Consolidated Financial Statements – (Continued)

December 31, 2011

($ in thousands, except where noted)

 

11. INCOME TAXES AND RELATED PAYMENTS

Prior to May 25, 2007, OCM was treated as a partnership for tax purposes, with the effects of its activities flowing through to the income tax returns of its members. Consequently, no provision for income taxes was made except for non-U.S., city and local income taxes incurred directly by OCM. In connection with the 2007 Private Offering, Oaktree was established as a publicly traded partnership and Oaktree Holdings, Inc. and Oaktree AIF Holdings, Inc., two of its Intermediate Holding Companies, were established as wholly-owned corporate subsidiaries. Accordingly, income earned by these corporate subsidiaries is subject to U.S. federal and state income taxation and taxed at prevailing rates. Income earned by non-corporate subsidiaries is not subject to U.S. federal corporate income tax and is allocated to the Oaktree Operating Group’s unitholders. Oaktree incurs income tax expense despite reporting a loss before income taxes for financial reporting purposes because the non-cash compensation expense arising from the 2007 Private Offering that causes the reported loss is generally not deductible for income tax purposes. The Company’s effective income tax rate is dependent on many factors, including the estimated nature of many amounts and the mix of revenues and expenses between the two corporate subsidiaries that are subject to income taxes and the three other subsidiaries that are not; consequently, the effective income tax rate is subject to significant variation from period to period.

The May 2007 Restructuring involved Oaktree’s purchase of Oaktree Operating Group units from the OCGH Unitholders and an election by certain Oaktree Operating Group entities under Section 754 of the U.S. Internal Revenue Code, resulting in an increase in the tax basis of the assets owned by the Oaktree Operating Group. As of May 25, 2007, Oaktree established a deferred tax asset for the expected tax benefit associated with the difference between the book value and tax basis of net assets, based on an estimated combined marginal U.S. federal and state tax rate of approximately 41% and the expectation, based on an analysis of expected future earnings, that it is probable that this benefit will be realized. The establishment of the deferred tax asset increased additional paid-in capital, because the transaction was between Oaktree and its unitholders. The deferred tax asset reflects the tax impact of payments expected to be made under the tax receivable agreement (described below), which further increase Oaktree’s deferred tax benefits and the estimated future payments due under the tax receivable agreement.

Income tax expense from operations consisted of the following for the years ended December 31:

 

     2009      2010      2011  

Current:

        

U.S. federal income tax

   $ 10,459       $ 13,665       $ 8,869   

State and local income tax

     4,201         5,573         4,786   

Foreign income tax

     1,963         4,984         3,588   
  

 

 

    

 

 

    

 

 

 
   $ 16,623       $ 24,222       $ 17,243   
  

 

 

    

 

 

    

 

 

 

Deferred:

        

U.S. federal income tax

   $ 1,184       $ 1,907       $ 3,285   

State and local income tax

     460         270         560   
  

 

 

    

 

 

    

 

 

 
   $ 1,644       $ 2,177       $ 3,845   
  

 

 

    

 

 

    

 

 

 

Total:

        

U.S. federal income tax

   $ 11,643       $ 15,572       $ 12,154   

State and local income tax

     4,661         5,843         5,346   

Foreign income tax

     1,963         4,984         3,588   
  

 

 

    

 

 

    

 

 

 

Income tax expense

   $ 18,267       $ 26,399       $ 21,088   
  

 

 

    

 

 

    

 

 

 

 

F-41


Table of Contents

Oaktree Capital Group, LLC

Notes to Consolidated Financial Statements – (Continued)

December 31, 2011

($ in thousands, except where noted)

 

The Company’s income before income taxes consisted of the following for the years ended December 31:

 

     2009      2010      2011  

Domestic income (loss) before income taxes

   $ 11,948,983       $ 5,289,742       $ (264,603

Foreign income (loss) before income taxes

     (56,452      17,446         (22,954
  

 

 

    

 

 

    

 

 

 

Total income (loss) before income taxes

   $ 11,892,531       $ 5,307,188       $ (287,557
  

 

 

    

 

 

    

 

 

 

The Company’s effective income tax rate differed from the federal statutory rate for the following reasons for the years ended December 31:

 

     2009     2010     2011  

Income tax expense at federal statutory rate

     35.00     35.00     35.00

Income passed through

     (35.49     (35.53     (19.49

State and local taxes, net of federal benefit

     0.03        0.11        (1.75

Foreign taxes

     0.18        (0.02     (4.04

Share-based compensation expense

     0.42        0.94        (17.44

Other, net

     0.01        —          0.39   
  

 

 

   

 

 

   

 

 

 

Total effective rate

     0.15     0.50     (7.33 )% 
  

 

 

   

 

 

   

 

 

 

The income tax effects of temporary differences that give rise to significant portions of deferred tax assets and liabilities were as follows as of December 31:

 

    2009     2010     2011  

Deferred tax assets:

     

Investment in partnerships

  $ 74,695      $ 72,177      $ 67,918   

Equity-based compensation expense

    1,648        3,010        3,703   

Other, net

    1,715        1,432        1,365   
 

 

 

   

 

 

   

 

 

 

Total deferred tax assets

    78,058        76,619        72,986   

Total deferred tax liabilities

    3,598        4,336        4,548   
 

 

 

   

 

 

   

 

 

 

Net deferred tax assets before valuation allowance

    74,460        72,283        68,438   

Valuation allowance

    —          —          —     
 

 

 

   

 

 

   

 

 

 

Net deferred tax assets

  $ 74,460      $ 72,283      $ 68,438   
 

 

 

   

 

 

   

 

 

 

Net deferred tax liabilities are included in accounts payable, other accrued expenses and other liabilities in the consolidated statements of financial condition.

In assessing the realizability of deferred tax assets, the Company considers whether it is probable that some or all of the deferred tax assets will not be realized. In determining whether the deferred taxes are realizable, the Company considers the period of expiration of the tax asset, historical and projected taxable income, and tax liabilities for the tax jurisdiction in which the tax asset is located. Although the Company has recorded pre-tax losses for financial reporting purposes, the entities that generate taxable income have generated (and are expected to generate in subsequent years) substantial book and tax basis pre-tax income. The deferred tax asset recognized by the Company,

 

F-42


Table of Contents

Oaktree Capital Group, LLC

Notes to Consolidated Financial Statements – (Continued)

December 31, 2011

($ in thousands, except where noted)

 

related to the higher tax basis in the carrying value of certain assets compared to the book basis of those assets, will be recognized in future years by these taxable entities. The deferred tax asset recognized is based on the amount of the asset that the Company’s management has determined is more likely than not to be realized in future periods. In determining the realizability of this asset, management has considered numerous factors which will give rise to pre-tax income in future periods. Among the factors considered by management were the historical and expected future book and tax basis pre-tax income of the Company and unrealized gains in the Company’s assets at the determination date. Based on these factors, the Company has determined, as of December 31, 2011, that all deferred tax assets will be realizable in future periods.

As of January 1, 2009, the Company adopted accounting guidance issued by the FASB that requires companies to recognize the tax benefits of uncertain tax positions only where the position is “more likely than not” to be sustained assuming examination by tax authorities. Pursuant to the guidance, the Company analyzed its tax filing positions in all of the federal, state and foreign tax jurisdictions where it is required to file income tax returns, as well as for all open tax years in these jurisdictions. Based on this review, total reserves of $6.6 million were recorded for uncertain income tax positions, including cumulative effect adjustments at the date of adoption of $0.3 million and $1.3 million to Class A and Class C Unitholder’s capital and OCGH non-controlling interest in consolidated subsidiaries, respectively. As of December 31, 2011, the total reserve balance, including interest and penalties, was $11.1 million.

Oaktree recognizes accrued interest and penalties related to uncertain tax positions in income tax expenses in the consolidated statements of operations. The Company recognized $0.4 million, $1.0 million and $1.1 million in interest and penalties expense for the years ended December 31, 2009, 2010 and 2011, respectively, resulting in reserves for interest and penalties of $0.4 million, $1.4 million and $2.5 million as of December 31, 2009, 2010 and 2011, respectively.

The following is a tabular reconciliation of unrecognized tax benefits (excluding interest and penalties thereon):

 

     2009      2010      2011  

Unrecognized tax benefits, January 1

   $ 2,812       $ 6,142       $ 7,955   

Additions for tax positions related to the current year

     3,330         1,813         822   

Additions for tax positions related to prior years

     —           —           —     

Reductions for tax positions related to prior years

     —           —           —     

Settlement of tax positions

     —           —           —     

Lapse of statute of limitations

     —           —           (183
  

 

 

    

 

 

    

 

 

 

Unrecognized tax benefits, December 31

   $ 6,142       $ 7,955       $ 8,594   
  

 

 

    

 

 

    

 

 

 

The Company files its tax returns as prescribed by the tax laws of the jurisdictions in which it operates. In the normal course of business, Oaktree is subject to examination by federal, state, local and foreign tax regulators. With limited exceptions, the Company is no longer subject to income tax audits by taxing authorities for the years before 2007. Although the outcome of tax audits is always uncertain, the Company does not believe the outcome of any current audit will have a material adverse effect on the Company’s consolidated cash flows, financial position or results of operations. Oaktree does not believe that it is reasonably possible that unrecognized tax benefits will significantly change within the next twelve months as a result of settlements or lapses of statutes of limitation.

 

F-43


Table of Contents

Oaktree Capital Group, LLC

Notes to Consolidated Financial Statements – (Continued)

December 31, 2011

($ in thousands, except where noted)

 

Tax receivable agreement

Subject to certain restrictions, each holder of OCGH units has the right to exchange his or her vested units for, at the option of the Company’s board of directors, Class A units, an equivalent amount of cash based on then-prevailing market prices, other consideration of equal value or any combination of the foregoing. Certain of the Oaktree Operating Group entities made an election under Section 754 of the U.S. Internal Revenue Code, as amended, which may result in an adjustment to the tax basis of the assets owned by Oaktree Operating Group at the time of an exchange. These exchanges may result in increases in tax deductions and tax basis that would reduce the amount of tax that Oaktree Holdings, Inc. and Oaktree AIF, Holdings, Inc. would otherwise be required to pay in the future.

Oaktree Holdings, Inc. and Oaktree AIF Holdings, Inc. entered into a tax receivable agreement with each of the OCGH Unitholders that provides for the payment to an exchanging or selling OCGH Unitholder equal to 85% of the amount of cash savings, if any, in U.S. federal, state, local and foreign income taxes that Oaktree Holdings, Inc. and Oaktree AIF Holdings, Inc. would actually realize (or is deemed to realize in the case of an early termination payment by Oaktree Holdings, Inc. or Oaktree AIF Holdings, Inc. or a change of control, as defined) as a result of these increases in tax basis. The liability associated with the TRA is adjusted in conjunction with changes to the deferred tax asset. These payments are expected to occur over the period ending approximately in 2029. In connection with the May 2007 Restructuring and related tax effects, a $77.6 million capital decrease and offsetting liability to the OCGH Unitholders was recorded with respect to the tax receivable agreement, which is a component, along with the previously described $91.3 million deferred tax asset, of the deferred tax effects as of December 31, 2007. During the third quarter of 2008, the Company finalized valuations needed to estimate the future taxable deductions created in connection with the sale of the OCGH Unitholders’ interests in the Oaktree Operating Group, which resulted in a decrease to the deferred tax assets of $11.4 million, offset by a decrease to the liability for amounts payable under the tax receivable agreement of $9.7 million and a decrease to paid-in capital of $1.7 million. Payments of $1.3 million and $3.5 million were made to certain OCGH Unitholders by Oaktree Holdings, Inc. in 2009 related to tax benefits that Oaktree Holdings, Inc. recognized, including interest thereon, with respect to the 2007 and 2008 taxable years, respectively. Oaktree AIF Holdings, Inc. did not generate taxable income in 2007 or 2008 and did not recognize any tax benefits related to the tax receivable agreement for those years. Accordingly, Oaktree AIF Holdings, Inc. did not make any payments in connection with the tax receivable agreement for 2007 or 2008. In connection with the tax returns filed for the years ended December 31, 2009 and 2010, $3.2 million and $3.1 million, respectively, was paid to certain OCGH Unitholders by Oaktree Holdings, Inc. and Oaktree AIF Holdings, Inc.

12. COMMITMENTS AND CONTINGENCIES

In the normal course of business, Oaktree enters into contracts that contain certain representations, warranties and indemnifications. The Company’s exposure under these arrangements would involve future claims that have not yet been asserted. Inasmuch as no such claims currently exist or are expected to arise, the Company has not accrued any liability in connection with these indemnifications.

Legal actions

Periodically, the Company is a party to legal actions arising in the ordinary course of business. The Company is currently not subject to any actions that either individually or in the aggregate are expected to have a material impact on its results of operations, cash flows or financial condition.

 

F-44


Table of Contents

Oaktree Capital Group, LLC

Notes to Consolidated Financial Statements – (Continued)

December 31, 2011

($ in thousands, except where noted)

 

On June 8, 2011, Kaplan Industry, Inc. v. Oaktree Capital Management, L.P. was filed in the U.S. District Court for the Southern District of Florida. In Kaplan, the plaintiff alleges that Oaktree Capital Management, L.P. tortiously interfered with a business relationship and engaged in a civil conspiracy through the actions of Gulmar Offshore Middle East, LLC (“Gulmar”), a business recently acquired by subsidiaries of OCM European Principal Opportunities Fund II, L.P. (“EPOF II”). Oaktree Capital Management, L.P. serves as investment manager to EPOF II. The complaint alleges that Gulmar breached a consortium agreement between Gulmar and Kaplan Industry, Inc. relating to the consortium’s performance of services to Petróleos de Venezuela, S.A., the state-owned oil producer of Venezuela. The plaintiff alleges that Oaktree is responsible for these breaches by Gulmar. The complaint seeks damages in excess of $800 million. The substance of the claim relates almost exclusively to actions by Gulmar prior to EPOF II’s acquisition and the basis of the claim is currently subject to an ongoing arbitration in the United Kingdom between Kaplan and Gulmar. On August 18, 2011, the court granted Oaktree Capital Management, L.P.’s motion to stay pending the completion of a related arbitration proceeding in London. Oaktree Capital Management, L.P. believes the case is without merit and that any exposure to loss is remote.

Incentive income

In addition to the incentive income recognized by Oaktree, certain of its funds have amounts recorded as potentially allocable to Oaktree as its share of potential future incentive income, based on each fund’s NAV. Inasmuch as this incentive income is contingent upon future investment activity and other factors, it is not recognized by Oaktree until it is fixed or otherwise determinable. As of December 31, 2009, 2010 and 2011, the aggregate of such amounts recorded at the fund level in excess of incentive income recognized by Oaktree was $1,590,365, $2,066,846 and $1,686,967, respectively, for which related incentive income compensation expense was estimated to be $710,486, $900,263 and $659,256, respectively.

Commitments to funds

As of December 31, 2010 and 2011, Oaktree, generally in the capacity as general partner, had undrawn capital commitments of $322,881 and $266,541, respectively, including commitments to both non-consolidated and consolidated funds.

Operating leases

Oaktree leases its main headquarters office in Los Angeles and offices in New York City, Stamford and eight cities in Asia and Europe, pursuant to current lease terms expiring through 2020. Occupancy costs for the years ended December 31, 2009, 2010 and 2011, were $16,269, $17,693 and $17,602, respectively. Additionally, as of December 31, 2009, Oaktree leased a corporate plane pursuant to an agreement with a scheduled termination in March 2014. In December 2009, the Company exercised an early termination option and ultimately acquired the plane from the lessor in January 2010. Concurrent with this transaction, Oaktree sold the plane and entered into a five-year lease for a different corporate plane.

 

F-45


Table of Contents

Oaktree Capital Group, LLC

Notes to Consolidated Financial Statements – (Continued)

December 31, 2011

($ in thousands, except where noted)

 

Aggregate estimated minimum commitments under Oaktree’s operating leases at December 31, 2011 were as follows:

 

2012

   $ 16,092   

2013

     14,291   

2014

     13,678   

2015

     10,789   

2016

     9,969   

Thereafter

     14,041   
  

 

 

 

Total

   $ 78,860   
  

 

 

 

Investment commitments of consolidated funds

The consolidated funds are parties to certain credit agreements, providing for the issuance of letters of credit and revolving loans, which may require the consolidated funds to extend additional loans to investee companies. The consolidated funds use the same investment criteria in making these unrecorded commitments as they do for investments that are included in the consolidated statements of financial condition. The unfunded liability associated with these credit agreements is equal to the amount by which the contractual loan commitment exceeds the sum of the amount of funded debt and cash held in escrow, if any. As of December 31, 2010 and 2011, these commitments were $538,230 and $521,994, respectively.

As of December 31, 2010 and 2011, the consolidated funds had aggregate potential investment commitments of $665,226 and $367,930, respectively. These commitments will be funded by the funds’ cash balance, asset sales proceeds or drawdowns against existing capital commitments.

A consolidated fund may agree to guarantee the repayment obligations of certain investee companies. The aggregate guaranteed amounts were not material to the consolidated financial statements as of December 31, 2010 and 2011.

13. EMPLOYEE BENEFITS

Oaktree provides certain employee benefits, including a voluntary 401(k) savings plan for which the Company makes an annual profit sharing contribution, up to 4% of total compensation for employees below certain compensation levels and up to 12% of total compensation, subject to prescribed limits, for employees meeting certain eligibility requirements. In 2009, the voluntary 401(k) plan included a matching contribution of up to 3% of total compensation for employees below certain compensation levels, subject to prescribed limits. For the years ended December 31, 2009, 2010 and 2011, the Company incurred expenses of $0.3 million, $3.7 million and $5.2 million, respectively, in connection with the plan. Oaktree also has a discretionary annual bonus program for all employees, which is based, in part, on annual income.

 

F-46


Table of Contents

Oaktree Capital Group, LLC

Notes to Consolidated Financial Statements – (Continued)

December 31, 2011

($ in thousands, except where noted)

 

14. RELATED PARTY TRANSACTIONS

Oaktree considers its principals, employees and non-consolidated Oaktree funds to be affiliates. Amounts due from and to affiliates were comprised of the following as of December 31:

 

     2010      2011  

Due from affiliates:

     

Loans

   $ 14,062       $ 23,888   

Amounts due from non-consolidated funds

     815         1,014   

Payments made on behalf of non-consolidated entities

     2,416         4,091   

Non-interest bearing advances made to certain principals, non-controlling interest holders and employees

     3,475         2,833   
  

 

 

    

 

 

 

Total due from affiliates

   $ 20,768       $ 31,826   
  

 

 

    

 

 

 

Due to affiliates:

     

Due to OCGH Unitholders in connection with the tax receivable agreement (see Note 11)

   $ 59,928       $ 56,787   

Amounts due to principals, certain non-controlling interest holders and employees

     1,568         787   
  

 

 

    

 

 

 

Total due to affiliates

   $ 61,496       $ 57,574   
  

 

 

    

 

 

 

Loans

Loans primarily consist of interest-bearing advances made to certain non-controlling interest holders, primarily Oaktree employees, to meet tax obligations related to equity vesting compensation. The notes, which are generally recourse to the borrower or secured by vested equity and other collateral, bear interest at Oaktree’s cost of capital and generated interest income of $51, $1,068 and $939 for the years ended December 31, 2009, 2010 and 2011, respectively.

Due from Oaktree funds and portfolio companies

In the normal course of business, the Company pays certain expenses on behalf of the Oaktree funds, for which it is reimbursed. Amounts advanced on behalf of consolidated funds are eliminated in consolidation. Certain expenses initially paid by Oaktree, primarily employee travel and other costs associated with particular portfolio company holdings, are reimbursed by the portfolio companies.

Other investment transactions

The Company’s principals and senior professionals are permitted to invest their own capital in Oaktree funds, for which they pay the particular fund’s full management fee but not its carried interest. The Company waives any right to incentive income that would ordinarily be earned on such investments, but assesses the normal management fee. To facilitate the funding of capital calls by funds in which principals and senior professionals are invested, the Company advances on a short-term basis the capital calls on their behalves. These advances are generally reimbursed toward the end of the calendar quarter in which the capital calls occurred. Amounts temporarily advanced by the Company are included in non-interest bearing advances made to certain non-controlling interest holders and employees, and any amounts owed by the Company under these arrangements are included in the total distributions received on behalf of certain current and former employees.

 

F-47


Table of Contents

Oaktree Capital Group, LLC

Notes to Consolidated Financial Statements – (Continued)

December 31, 2011

($ in thousands, except where noted)

 

Aircraft and other services

The Company leases an airplane for business purposes. Oaktree employees and principals are permitted to charter the aircraft for personal use at rates that cover the costs of operation. Additionally, the Company occasionally makes use of an airplane owned by one of its principals for business purposes at a negotiated cost that is based on market rates.

Special allocations

Certain principals receive special allocations based on a percentage of profits of the Oaktree Operating Group. These special allocations, which are recorded as compensation expense, are made on a current basis only for so long as they remain principals of the Company.

Transactions with Meyer Memorial Trust

One of the Company’s directors, Mr. Pierson, is the Chief Financial and Investment Officer of Meyer Memorial Trust. Meyer Memorial Trust invests in certain Oaktree funds on substantially the same terms as the other investors in those funds.

15. CAPITAL REQUIREMENTS OF REGULATED ENTITIES

Oaktree has a registered broker-dealer that is subject to the minimum net capital requirements of the Securities and Exchange Commission (“SEC”) and the Financial Industry Regulatory Authority (“FINRA”). Additionally, Oaktree has an entity based in London which is subject to the capital requirements of the U.K. Financial Services Authority (“FSA”) and another entity based in Hong Kong which is subject to the capital requirements of the Hong Kong Securities and Futures Ordinance. These entities operate in excess of their respective regulatory capital requirements.

The regulatory capital requirements referred to above may restrict the Company’s ability to withdraw capital from its entities. At December 31, 2011, approximately $8.0 million may be restricted as to the payment of cash dividends and advances to the Company.

16. SEGMENT REPORTING

The Company’s business is comprised of one segment, the investment management segment. As a leading global investment manager, Oaktree provides investment management services to a largely institutional client base through closed-end, open-end and evergreen funds. Management makes operating decisions and assesses business performance based on financial and operating metrics and data that are presented without the consolidation of any funds.

Oaktree conducts its investment management business primarily in the United States, and substantially all of its revenues are generated domestically.

Adjusted net income

Our chief operating decision maker uses adjusted net income, or ANI, to evaluate the financial performance of, and make resource allocations and other operating decisions for, the investment

 

F-48


Table of Contents

Oaktree Capital Group, LLC

Notes to Consolidated Financial Statements – (Continued)

December 31, 2011

($ in thousands, except where noted)

 

management segment. The components of revenues and expenses used in the determination of ANI do not give effect to the consolidation of the funds that the Company manages. In addition, ANI excludes the effect of: (a) non-cash compensation charges related to the vesting of OCGH units, (b) income taxes, (c) expenses that Oaktree Capital Group, LLC or its Intermediate Holding Companies bear directly and (d) the adjustment for the OCGH non-controlling interest subsequent to May 24, 2007. ANI is calculated at the Oaktree Operating Group level. ANI was as follows:

 

     Year Ended December 31,  
     2009     2010     2011  

Revenues:

      

Management fees

   $ 636,260      $ 750,031      $ 724,321   

Incentive income

     175,065        413,240        303,963   

Investment income

     289,001        149,449        23,763   
  

 

 

   

 

 

   

 

 

 

Total segment revenues

     1,100,326        1,312,720        1,052,047   
  

 

 

   

 

 

   

 

 

 

Expenses:

      

Compensation and benefits

     (268,241     (287,067     (308,115

Incentive income compensation expense

     (65,639     (159,243     (179,234

General, administrative and other expenses

     (77,788     (87,602     (101,238
  

 

 

   

 

 

   

 

 

 

Total expenses

     (411,668     (533,912     (588,587
  

 

 

   

 

 

   

 

 

 

Other income (expense), net

     —          11,243        (1,209

Interest expense, net of interest income

     (13,071     (26,173     (33,867
  

 

 

   

 

 

   

 

 

 

ANI

   $ 675,587      $ 763,878      $ 428,384   
  

 

 

   

 

 

   

 

 

 

A reconciliation of net loss attributable to Oaktree Capital Group, LLC to ANI of the investment management segment is presented below.

 

     Year Ended December 31,  
     2009     2010     2011  

Net loss attributable to Oaktree Capital Group, LLC

   $ (57,058   $ (49,455   $ (95,972

Compensation expense for vesting of OCGH units

     940,683        949,376        948,746   

Income taxes

     18,267        26,399        21,088   

Non-Oaktree Operating Group expenses

     1,008        1,113        768   

OCGH non-controlling interest

     (227,313     (163,555     (446,246
  

 

 

   

 

 

   

 

 

 

ANI

   $ 675,587      $ 763,878      $ 428,384   
  

 

 

   

 

 

   

 

 

 

 

F-49


Table of Contents

Oaktree Capital Group, LLC

Notes to Consolidated Financial Statements – (Continued)

December 31, 2011

($ in thousands, except where noted)

 

The following tables reconcile the Company’s segment information to the consolidated financial statements:

 

     Year Ended December 31, 2009  
     Segment     Adjustments     Consolidated  

Management fees (a)

   $ 636,260      $ (520,421   $ 115,839   

Incentive income (a)

     175,065        (137,772     37,293   

Investment income (a)

     289,001        (287,223     1,778   

Total expenses (b)

     (411,668     (1,014,650     (1,426,318

Interest expense, net (c)

     (13,071     (21,871     (34,942

Other income of consolidated funds (d)

     —          13,198,881        13,198,881   

Income taxes

     —          (18,267     (18,267

Net income attributable to non-controlling redeemable interests in consolidated funds

     —          (12,158,635     (12,158,635

Net loss attributable to OCGH non-controlling interest in consolidated subsidiaries

     —          227,313        227,313   
  

 

 

   

 

 

   

 

 

 

ANI/Net loss attributable to Oaktree Capital Group, LLC

   $ 675,587      $ (732,645   $ (57,058
  

 

 

   

 

 

   

 

 

 

Investments in limited partnerships, at equity (e)

   $ 909,329      $ (872,337   $ 36,992   
  

 

 

   

 

 

   

 

 

 

Total assets (f)

   $ 1,702,403      $ 41,493,328      $ 43,195,731   
  

 

 

   

 

 

   

 

 

 

 

(a) The adjustment represents the elimination of amounts attributable to the consolidated funds.
(b) The expense adjustment consists of the inclusion of $940,683 of compensation expense for vesting of OCGH units, $72,959 of consolidated fund expenses and $1,008 of expenses incurred by the Intermediate Holding Companies.
(c) The interest expense adjustment represents the inclusion of interest expense attributable to non-controlling interests of the consolidated funds.
(d) The adjustment to other income of consolidated funds primarily represents the inclusion of interest, dividend and other investment income attributable to non-controlling interests of the consolidated funds.
(e) The adjustment to investments in limited partnerships is to remove from segment assets the consolidated funds that are treated as equity method investments for segment reporting purposes.
(f) Substantially all of the total assets adjustment represents the inclusion of investments and other assets of the consolidated funds, net of segment assets eliminated in consolidation, which are primarily investments in limited partnerships and incentive income receivable.

 

F-50


Table of Contents

Oaktree Capital Group, LLC

Notes to Consolidated Financial Statements – (Continued)

December 31, 2011

($ in thousands, except where noted)

 

 

     Year Ended December 31, 2010  
     Segment     Adjustments     Consolidated  

Management fees (a)

   $ 750,031      $ (587,980   $ 162,051   

Incentive income (a)

     413,240        (369,110     44,130   

Investment income (a)

     149,449        (142,829     6,620   

Total expenses (b)

     (533,912     (1,046,739     (1,580,651

Other income, net

     11,243        —          11,243   

Interest expense, net (c)

     (26,173     (29,748     (55,921

Other income of consolidated funds (d)

     —          6,719,716        6,719,716   

Income taxes

     —          (26,399     (26,399

Net income attributable to non-controlling redeemable interests in consolidated funds

     —          (5,493,799     (5,493,799

Net loss attributable to OCGH non-controlling interest in consolidated subsidiaries

     —          163,555        163,555   
  

 

 

   

 

 

   

 

 

 

ANI/Net loss attributable to Oaktree Capital Group, LLC

   $ 763,878      $ (813,333   $ (49,455
  

 

 

   

 

 

   

 

 

 

Investments in limited partnerships, at equity (e)

   $ 1,108,690      $ (1,036,491   $ 72,199   
  

 

 

   

 

 

   

 

 

 

Total assets (f)

   $ 1,944,801      $ 45,898,859      $ 47,843,660   
  

 

 

   

 

 

   

 

 

 

 

(a) The adjustment represents the elimination of amounts attributable to the consolidated funds.
(b) The expense adjustment consists of the inclusion of $949,376 of compensation expense for vesting of OCGH units, $96,250 of consolidated fund expenses and $1,113 of expenses incurred by the Intermediate Holding Companies.
(c) The interest expense adjustment represents the inclusion of interest expense attributable to non-controlling interests of the consolidated funds.
(d) The adjustment to other income of consolidated funds primarily represents the inclusion of interest, dividend and other investment income attributable to non-controlling interests of the consolidated funds.
(e) The adjustment to investments in limited partnerships is to remove from segment assets the consolidated funds that are treated as equity method investments for segment reporting purposes.
(f) Substantially all of the total assets adjustment represents the inclusion of investments and other assets of the consolidated funds, net of segment assets eliminated in consolidation, which are primarily investments in limited partnerships and incentive income receivable.

 

F-51


Table of Contents

Oaktree Capital Group, LLC

Notes to Consolidated Financial Statements – (Continued)

December 31, 2011

($ in thousands, except where noted)

 

 

     Year Ended December 31, 2011  
     Segment     Adjustments     Consolidated  

Management fees (a)

   $ 724,321      $ (583,606   $ 140,715   

Incentive income (a)

     303,963        (288,908     15,055   

Investment income (a)

     23,763        (15,163     8,600   

Total expenses (b)

     (588,587     (1,056,277     (1,644,864

Other expense, net

    
(1,209

    —          (1,209

Interest expense, net (c)

     (33,867     (17,076     (50,943

Other income of consolidated funds (d)

     —          1,245,089        1,245,089   

Income taxes

     —          (21,088     (21,088

Net income attributable to non-controlling redeemable interests in consolidated funds

     —          (233,573     (233,573

Net loss attributable to OCGH non-controlling interest in consolidated subsidiaries

     —          446,246        446,246   
  

 

 

   

 

 

   

 

 

 

ANI/Net loss attributable to Oaktree Capital Group, LLC

   $ 428,384      $ (524,356   $ (95,972
  

 

 

   

 

 

   

 

 

 

Investments in limited partnerships, at equity (e)

   $ 1,159,287      $ (1,037,462   $ 121,825   
  

 

 

   

 

 

   

 

 

 

Total assets (f)

   $ 2,083,908      $ 42,210,248      $ 44,294,156   
  

 

 

   

 

 

   

 

 

 

 

(a) The adjustment represents the elimination of amounts attributable to the consolidated funds.
(b) The expense adjustment consists of the inclusion of $948,746 of compensation expense for vesting of OCGH units, $106,763 of consolidated fund expenses and $768 of expenses incurred by the Intermediate Holding Companies.
(c) The interest expense adjustment represents the inclusion of interest expense attributable to non-controlling interests of the consolidated funds.
(d) The adjustment to other income of consolidated funds primarily represents the inclusion of interest, dividend and other investment income attributable to non-controlling interests of the consolidated funds.
(e) The adjustment to investments in limited partnerships is to remove from segment assets the consolidated funds that are treated as equity method investments for segment reporting purposes.
(f) Substantially all of the total assets adjustment represents the inclusion of investments and other assets of the consolidated funds, net of segment assets eliminated in consolidation, which are primarily investments in limited partnerships and incentive income receivable.

17. SUBSEQUENT EVENTS

On February 22, 2012, the Company declared a distribution of 42 cents per Class A and Class C unit, payable on March 7, 2012 to holders of record on March 1, 2012.

In connection with the issuance of the consolidated financial statements for the year ended December 31, 2011, the Company evaluated subsequent events through February 23, 2012, the date the consolidated financial statements were available to be issued.

 

F-52


Table of Contents

APPENDIX A

 

Conformed Copy (to give

effect to the Amendment dated

March 29, 2012)

 

THIRD AMENDED AND RESTATED OPERATING AGREEMENT

 

OF

 

OAKTREE CAPITAL GROUP, LLC

 

Dated as of August 31, 2011

 

 

 

A-1


Table of Contents

TABLE OF CONTENTS

 

          Page

 
ARTICLE I         
DEFINITIONS         

Section 1.1

  

Definitions

     A-6   

Section 1.2

  

Construction

     A-13   
ARTICLE II         
ORGANIZATION         

Section 2.1

  

Formation

     A-13   

Section 2.2

  

Name

     A-13   

Section 2.3

  

Registered Office; Registered Agent; Principal Office; Other Offices

     A-13   

Section 2.4

  

Purposes

     A-14   

Section 2.5

  

Powers

     A-14   

Section 2.6

  

Power of Attorney

     A-14   

Section 2.7

  

Term

     A-15   

Section 2.8

  

Title to Company Assets

     A-15   
ARTICLE III         
MEMBERS; CERTIFICATES; RECORD HOLDERS; TRANSFERS OF UNITS         

Section 3.1

  

Members

     A-15   

Section 3.2

  

Rights of a Member

     A-16   

Section 3.3

  

Certificates

     A-17   

Section 3.4

  

Record Holders

     A-17   

Section 3.5

  

Registration and Transfer of Units

     A-18   

Section 3.6

  

Restrictions on Transfer

     A-19   

Section 3.7

  

[Reserved]

     A-20   

Section 3.8

  

[Reserved]

     A-20   

Section 3.9

  

Citizenship Requirements

     A-20   

Section 3.10

  

[Reserved]

     A-20   

Section 3.11

  

[Reserved]

     A-20   

Section 3.12

  

Splits and Combinations

     A-20   

Section 3.13

  

Redemption of Units

     A-21   
ARTICLE IV         
DESIGNATION OF CLASS A UNITS AND CLASS B UNITS; CAPITAL CONTRIBUTIONS         

Section 4.1

  

Designation of Class A Units and Class B Units

     A-22   

Section 4.2

  

Treatment under the Uniform Commercial Code

     A-22   

Section 4.3

  

[Reserved]

     A-22   

Section 4.4

  

Issuance and Cancellation of Class B Units

     A-22   

Section 4.5

  

[Reserved]

     A-22   

Section 4.6

  

Issuances of Additional Units

     A-22   

Section 4.7

  

Preemptive Rights

     A-23   

Section 4.8

  

Fully Paid and Non-Assessable Nature of Units

     A-23   

Section 4.9

  

Purchases of Units

     A-23   
ARTICLE V         
ALLOCATIONS AND DISTRIBUTIONS         

Section 5.1

  

Capital Accounts

     A-23   

 

A-2


Table of Contents
          Page

 

Section 5.2

  

Allocations

     A-24   

Section 5.3

  

Distributions to Record Holders

     A-25   
ARTICLE VI         
MANAGEMENT AND OPERATION OF BUSINESS         

Section 6.1

  

Power and Authority of Board of Directors

     A-25   

Section 6.2

  

Number, Qualification and Term of Office of Directors

     A-27   

Section 6.3

  

Election of Directors

     A-27   

Section 6.4

  

Removal

     A-28   

Section 6.5

  

Resignations

     A-28   

Section 6.6

  

Vacancies

     A-28   

Section 6.7

  

Chairman of Meetings

     A-28   

Section 6.8

  

Place of Meetings

     A-28   

Section 6.9

  

Meetings; Notice

     A-28   

Section 6.10

  

Action Without Meeting

     A-28   

Section 6.11

  

Conference Telephone Meetings

     A-29   

Section 6.12

  

Quorum

     A-29   

Section 6.13

  

Committees

     A-29   

Section 6.14

  

Alternate Members of Committees

     A-29   

Section 6.15

  

Remuneration

     A-29   

Section 6.16

  

Exculpation, Indemnification, Advances and Insurance

     A-30   

Section 6.17

  

Resolution of Conflicts of Interest; Standards of Conduct and Modification of Duties

     A-33   

Section 6.18

  

Certificate of Formation

     A-35   

Section 6.19

  

Officers

     A-35   

Section 6.20

  

Duties of Officers and Directors

     A-36   

Section 6.21

  

Reliance by Third Parties

     A-36   

Section 6.22

  

Manager

     A-36   
ARTICLE VII         
BOOKS, RECORDS, ACCOUNTING AND REPORTS         

Section 7.1

  

Records and Accounting

     A-37   

Section 7.2

  

Fiscal Year

     A-37   

Section 7.3

  

Reports

     A-37   
ARTICLE VIII         
TAX MATTERS         

Section 8.1

  

Tax Returns and Information

     A-38   

Section 8.2

  

Tax Elections

     A-38   

Section 8.3

  

Tax Controversies

     A-38   

Section 8.4

  

Withholding

     A-38   

Section 8.5

  

Election to be Treated as a Corporation

     A-38   
ARTICLE IX         
DISSOLUTION AND LIQUIDATION         

Section 9.1

  

Dissolution

     A-39   

Section 9.2

  

Liquidator

     A-39   

Section 9.3

  

Liquidation

     A-39   

Section 9.4

  

Cancellation of Certificate of Formation

     A-40   

 

A-3


Table of Contents
          Page

 

Section 9.5

  

Return of Contributions

     A-40   

Section 9.6

  

Waiver of Partition

     A-40   

Section 9.7

  

Capital Account Restoration

     A-40   
ARTICLE X         
AMENDMENT OF AGREEMENT         

Section 10.1

  

General

     A-40   

Section 10.2

  

Specified Amendments

     A-41   

Section 10.3

  

Amendments to be Adopted Solely by the Board of Directors

     A-41   
ARTICLE XI         
MERGER, CONSOLIDATION OR CONVERSION         

Section 11.1

  

Authority

     A-42   

Section 11.2

  

Procedure for Merger, Consolidation, Conversion or Other Business Combination

     A-43   

Section 11.3

  

Approval by Members of Merger, Consolidation, Conversion or Other Business Combination

     A-44   

Section 11.4

  

Certificate of Merger, Conversion or Consolidation

     A-45   

Section 11.5

  

Amendment of Operating Agreement

     A-45   
ARTICLE XII         
MEMBER MEETINGS         

Section 12.1

  

Member Meetings

     A-45   

Section 12.2

  

Notice of Meetings of Members

     A-46   

Section 12.3

  

Record Date

     A-46   

Section 12.4

  

Adjournment

     A-46   

Section 12.5

  

Waiver of Notice; Approval of Meeting

     A-46   

Section 12.6

  

Quorum; Required Vote for Member Action; Voting for Directors

     A-47   

Section 12.7

  

Conduct of a Meeting

     A-47   

Section 12.8

  

Action Without a Meeting

     A-47   

Section 12.9

  

Voting and Other Rights

     A-48   

Section 12.10

  

Proxies and Voting

     A-48   
ARTICLE XIII         
RIGHT TO ACQUIRE UNITS         

Section 13.1

  

Right to Acquire Units

     A-49   

Section 13.2

  

Notice of Election to Purchase

     A-49   
ARTICLE XIV         
GENERAL PROVISIONS         

Section 14.1

  

Addresses and Notices

     A-50   

Section 14.2

  

Further Action

     A-50   

Section 14.3

  

Binding Effect

     A-50   

Section 14.4

  

Integration

     A-51   

Section 14.5

  

Creditors

     A-51   

Section 14.6

  

Waiver

     A-51   

Section 14.7

  

Counterparts

     A-51   

Section 14.8

  

Applicable Law

     A-51   

 

A-4


Table of Contents
          Page

 

Section 14.9

  

Invalidity of Provisions

     A-51   

Section 14.10

  

Consent of Members

     A-51   

Section 14.11

  

Facsimile Signatures

     A-51   

Section 14.12

  

Effectiveness of Amendment

     A-51   

EXHIBITS

             

EXHIBIT A – FORM OF CLASS A UNIT CERTIFICATE

        

EXHIBIT B – FORM OF CLASS B UNIT CERTIFICATE

        

 

A-5


Table of Contents

THIRD AMENDED AND RESTATED OPERATING AGREEMENT

OF

OAKTREE CAPITAL GROUP, LLC

 

This THIRD AMENDED AND RESTATED OPERATING AGREEMENT OF OAKTREE CAPITAL GROUP, LLC, is dated as of August 31, 2011. Capitalized terms used herein without definition shall have the respective meanings ascribed thereto in Section 1.1.

 

WHEREAS, the Company was formed under the Delaware Act pursuant to a Certificate of Formation filed with the Secretary of State of the State of Delaware on April 13, 2007, and a Limited Liability Company Agreement dated as of April 13, 2007 (the “Original Agreement”);

 

WHEREAS, the Original Agreement was amended and restated in its entirety by an Amended and Restated Operating Agreement (the “First Amended Agreement”) dated as of May 25, 2007;

 

WHEREAS, the First Amended Agreement was amended and restated in its entirety by a Second Amended and Restated Operating Agreement (the “Second Amended Agreement”) dated as of March 28, 2008;

 

WHEREAS, prior to the Offering Date, all of the issued and outstanding Class C Units of the Company will be converted into Class A Units; and

 

WHEREAS, the members of the Company have authorized and approved an amendment and restatement of the Second Amended Agreement on the terms set forth herein.

 

NOW THEREFORE, the Second Amended Agreement is hereby amended and restated to read in its entirety as follows:

 

ARTICLE I

 

DEFINITIONS

 

Section 1.1 Definitions.

 

The following definitions shall be for all purposes, unless otherwise clearly indicated to the contrary, applied to the terms used in this Agreement.

 

Additional Member” means a Person admitted as a member of the Company in accordance with Article IV as a result of an issuance of Units to such Person by the Company.

 

Affiliate” means, with respect to any Person, any other Person that directly or indirectly through one or more intermediaries Controls, is Controlled by or is under common Control with the Person in question; provided, that no Investment Fund or Portfolio Company shall be an “Affiliate” of the Company or of any Subsidiary thereof.

 

Agreement” means this Third Amended and Restated Operating Agreement of the Company, as it may be amended, supplemented or restated from time to time.

 

Beneficial Owner” means a Person who is deemed to beneficially own a Unit, as determined pursuant to Section 13 of the Exchange Act.

 

Board of Directors” has the meaning assigned to such term in Section 6.1(a).

 

Business Day” means Monday through Friday of each week, except that a legal holiday recognized as such by the government of the United States of America or the State of California shall not be regarded as a Business Day.

 

A-6


Table of Contents

Capital Account” has the meaning assigned to such term in Section 5.1.

 

Capital Contribution” means any cash or cash equivalents or the fair market value (as determined by the Company) of any property or other asset, in such form as may be permitted by the Delaware Act, that a Member contributes to the Company pursuant to this Agreement.

 

Carrying Value” means, with respect to any Company asset, the asset’s adjusted basis for U.S. federal income tax purposes, except that the initial carrying value of assets contributed to the Company shall be their respective gross fair market values on the date of contribution as determined by the Company, and the Carrying Values of all Company assets shall be adjusted to equal their respective fair market values, in accordance with the rules set forth in United States Treasury Regulation Section 1.704-1(b)(2)(iv)(f), except as otherwise provided herein, as of: (a) the date of the acquisition of any additional Unit by any new or existing Member in exchange for more than a de minimis Capital Contribution; (b) the date of the distribution of more than a de minimis amount of Company assets to a Member; (c) the date a Unit is relinquished to the Company; or (d) any other date specified in the United States Treasury Regulations; provided, however, that adjustments pursuant to clauses (a), (b), (c) and (d) above shall be made only if such adjustments are deemed necessary or appropriate by the Company to reflect the relative economic interests of the Members. In the case of any asset that has a Carrying Value that differs from its adjusted tax basis, Carrying Value shall be adjusted by the amount of depreciation calculated for purposes of the definition of “Net Income (Loss)” rather than the amount of depreciation determined for U.S. federal income tax purposes, and depreciation shall be calculated by reference to Carrying Value rather than tax basis once Carrying Value differs from tax basis.

 

Certificate” means a certificate (a) substantially in the form of Exhibit A or Exhibit B to this Agreement, (b) in global form in accordance with the rules and regulations of any depositary or (c) in such other form as may be adopted by the Board of Directors, issued by the Company evidencing ownership of one or more Units.

 

Certificate of Formation” means the Certificate of Formation of the Company filed with the Secretary of State of the State of Delaware as referenced in Section 6.18, as such Certificate of Formation may be amended, supplemented or restated from time to time.

 

Chairman” has the meaning assigned to such term in Section 6.7.

 

Citizenship Certification” means a properly completed certificate in such form as may be specified by the Company by which a Member certifies that it (and if it is a nominee holding for the account of another Person, that to the best of its knowledge such other Person) is an Eligible Citizen.

 

Class A Unit” means a Unit in the Company that is a common unit designated as a “Class A Unit.”

 

Class B Holder” means any entity or entities that are Controlled by the Principals, other than the Company or any of its Subsidiaries, and that is or becomes the Record Holder of one or more Class B Units. As of the date of this Agreement, Oaktree Capital Group Holdings is the sole Class B Holder.

 

Class B Unit” means a Unit in the Company that is a common unit designated as a “Class B Unit.”

 

Code” means the U.S. Internal Revenue Code of 1986, as amended and in effect from time to time. Any reference herein to a specific section or sections of the Code shall be deemed to include a reference to any corresponding provision of any successor law.

 

A-7


Table of Contents

Company” means Oaktree Capital Group, LLC, a Delaware limited liability company, and any successors thereto.

 

Company Group” means the Company and each Subsidiary of the Company.

 

Control” means the possession, direct or indirect, of the power to direct or cause the direction of the management and policies of a Person, whether through ownership of voting securities, by contract or otherwise.

 

Current Market Price” means, with respect to any Unit of any class or series as of any date of determination, the average of the daily closing price per Unit of such series or class for the 20 consecutive Trading Days immediately prior to such date.

 

Delaware Act” means the Delaware Limited Liability Company Act, 6 Del. C. Section 18-101, et seq., as amended, supplemented or restated from time to time, and any successor to such statute.

 

DGCL” means the General Corporation Law of the State of Delaware, 8 Del. C. Section 101, et seq., as amended, supplemented or restated from time to time, and any successor to such statute.

 

Director” means a member of the Board of Directors of the Company.

 

electronic transmission” has the meaning assigned to such term in Section 12.10(a).

 

Eligible Citizen” means a Person qualified to own interests in real property in jurisdictions in which any Group Member does business or proposes to do business from time to time and whose status as a Member the Company determines in its sole discretion does not or would not subject such Group Member to a significant risk of cancellation or forfeiture of any of its properties or any interest therein.

 

ERISA” means the U.S. Employee Retirement Income Security Act of 1974, as amended, supplemented or restated from time to time, and any successor to such statute, and the rules and regulations promulgated thereunder.

 

Exchange Act” means the U.S. Securities Exchange Act of 1934, as amended, supplemented or restated from time to time, and any successor to such statute, and the rules and regulations promulgated thereunder.

 

Exchange Agreement” means one or more exchange agreements providing for the exchange of Oaktree Operating Group Units in accordance with the terms thereof, including, without limitation, the Amended and Restated Exchange Agreement dated as of March 28, 2008 by and among the Company, OCM Holdings I, LLC, Oaktree Holdings, Inc., Oaktree AIF Holdings, Inc. (formerly Oaktree Media Holdings, Inc.), Oaktree Holdings, Ltd., Oaktree Capital Group Holdings and the other parties joined thereto from time to time, as amended, modified or restated from time to time.

 

First Amended Agreement” has the meaning assigned to such term in the Recitals.

 

Fiscal Year” has the meaning assigned to such term in Section 7.2.

 

Governmental Entity” means any court, administrative agency, regulatory body, commission or other governmental authority, board, bureau or instrumentality, domestic or foreign and any subdivision thereof.

 

A-8


Table of Contents

Group Member” means a member of the Company Group.

 

Indemnified Person” means (a) any Person who is or was a Director, Officer or Tax Matters Partner of the Company, (b) any Person who is or was an officer, director, member, manager, partner, Tax Matters Partner, agent, fiduciary or trustee of any Group Member or any Affiliate thereof, (c) any Person who is or was serving at the request of the Company or an Affiliate as an officer, director, member, manager, partner, Tax Matters Partner, agent, fiduciary or trustee of another Person (including any Subsidiary); provided, that a Person shall not be an Indemnified Person by reason of providing, on a fee-for-services basis, trustee, fiduciary or custodial services, (d) the Manager, and (e) any Person the Board of Directors in its sole discretion designates as an “Indemnified Person” for purposes of this Agreement.

 

Investment Company Act” means the U.S. Investment Company Act of 1940, as amended, supplemented or restated from time to time, and any successor to such statute, and the rules or regulations promulgated thereunder.

 

Investment Fund” means any Person in which an Oaktree Operating Group Partnership owns or otherwise controls, directly or indirectly, shares of stock, or a general partner, limited partner, limited liability company or similar ownership interest, organized or formed primarily for the purpose of investing funds contributed to such Person by one or more third parties that are not Affiliates of the Company.

 

IPO” means the initial underwritten public offering and sale of Class A Units, as described in the Registration Statement.

 

Law” means any federal, state, local, non-U.S. or other law (including common law), statute, code, ordinance, rule or regulation or other requirement enacted, promulgated, issued, entered or put into effect by a Governmental Entity.

 

Liquidator” means one or more Persons selected by the Board of Directors to perform the functions described in Section 9.2 as liquidating trustee of the Company within the meaning of the Delaware Act.

 

Manager” means Oaktree Capital Group Holdings GP, LLC, a Delaware limited liability company, or any successor Manager designated or elected pursuant to Section 6.22(b).

 

Member” means each Record Holder of a Unit, including, unless the context otherwise requires, Oaktree Capital Group Holdings, each Substitute Member and each Additional Member, in each case in such Person’s capacity as a member of the Company.

 

Merger Agreement” has the meaning assigned to such term in Section 11.1.

 

Net Income (Loss)” means for any fiscal period the taxable income or loss of the Company for such period as determined in accordance with the accounting method used by the Company for U.S. federal income tax purposes with the following adjustments: (a) any income of the Company that is exempt from U.S. federal income taxation and not otherwise taken into account in computing Net Income (Loss) shall be added to such taxable income or loss; (b) if the Carrying Value of any asset differs from its adjusted tax basis for U.S. federal income tax purposes, any depreciation, amortization or gain resulting from a disposition of such asset shall be calculated with reference to such Carrying Value; (c) upon an adjustment to the Carrying Value of any asset, pursuant to the definition of Carrying Value, the amount of the adjustment shall be included as gain or loss in computing such taxable income or loss; and (d) any expenditures of the Company not deductible in computing taxable income or loss, not properly capitalizable and not otherwise taken into account in computing Net Income (Loss) pursuant to this definition shall be treated as deductible items.

 

A-9


Table of Contents

Notice of Election to Purchase” has the meaning assigned to such term in Section 13.2.

 

Oaktree Capital Group Holdings” means Oaktree Capital Group Holdings, L.P., a Delaware limited partnership, and any successors thereto.

 

Oaktree Operating Group” means, collectively, Oaktree Capital I, L.P., Oaktree Capital II, L.P., Oaktree Capital Management, L.P., Oaktree Investment Holdings, L.P. and Oaktree AIF Investments, L.P., each a Delaware limited partnership, and Oaktree Capital Management (Cayman), L.P., a Cayman Islands exempted limited partnership, and any other Subsidiary of the Company (whether now existing or hereafter formed) that is designated as part of the Oaktree Operating Group by the Board of Directors. For the avoidance of doubt, unless the Board of Directors determines otherwise, none of Oaktree Holdings, Inc., a Delaware corporation, Oaktree Holdings, LLC, a Delaware limited liability company, OCM Holdings I, LLC, a Delaware limited liability company, Oaktree AIF Holdings, Inc., a Delaware corporation, or Oaktree Holdings, Ltd., a Cayman Islands exempted limited liability company, shall be included in the Oaktree Operating Group.

 

Oaktree Operating Group Partnership” means any partnership or other entity that is a part of the Oaktree Operating Group.

 

Oaktree Operating Group Partnership Agreement” means the limited partnership agreement or similar document that governs the terms of an Oaktree Operating Group Partnership, as amended, modified or restated from time to time.

 

Oaktree Operating Group Unit” means the aggregate of one unit in each of the Oaktree Operating Group Partnerships, representing an interest in each such entity.

 

Offering Date” means the public offering date set forth in the final prospectus used in connection with the IPO.

 

Officers” has the meaning assigned to such term in Section 6.19(a).

 

Opinion of Counsel” means a written opinion of counsel (who may be regular counsel to the Company or any of its Affiliates) acceptable to the Company.

 

Original Agreement” has the meaning assigned to such term in the Recitals.

 

Outside Director” means any Director who is not an employee of the Company, any Subsidiary of the Company or any of their respective Affiliates Controlled by the Principals.

 

Outstanding” means, with respect to any Unit, a Unit that is issued by the Company and reflected as outstanding on the Company’s books and records as of the date of determination.

 

Percentage Interest” means, as of any date of determination, (a) as to any Class A Units, the product obtained by multiplying (i) 100% less the percentage applicable to the Units referred to in clause (c) by (ii) the quotient obtained by dividing (x) the number of such Class A Units by (y) the total number of all Outstanding Class A Units, (b) as to any Class B Units, 0%, and (c) as to any other Units, the percentage established for such Units by the Board of Directors as a part of the authorization of such Units.

 

“Permitted Oaktree Holder” means any Principal or any Person Controlled by one or more of the Principals (other than the Company or any of its Subsidiaries).

 

Person” means any individual, corporation, firm, partnership, joint venture, limited liability company, estate, trust, business association, organization, Governmental Entity or other entity.

 

Plan of Conversion” has the meaning assigned to such term in Section 11.1.

 

A-10


Table of Contents

Portfolio Company” means any Person in which an Oaktree Operating Group Partnership owns or otherwise controls, directly or indirectly, shares of stock, or a general partner, limited partner, limited liability company or similar ownership interest, or notes or other instruments, for investment purposes, including any intermediate holding company formed for the purpose of holding any such investment.

 

Preferred Units” means a class of Units that entitles the Record Holders thereof to a preference or priority over the Record Holders of any other class of Units in (a) the right to share profits or losses or items thereof, (b) the right to share in Company distributions or (c) rights upon dissolution or liquidation of the Company.

 

President” means the president of the Company appointed by the Board of Directors in accordance with Section 6.19.

 

Principal” means any individual who may from time to time be designated by the Board of Directors as a Principal of the Company, in each case until his or her death, disability, resignation or removal by the Board of Directors. The Principals as of the date of this Agreement are Kevin L. Clayton, John B. Frank, Stephen A. Kaplan, Bruce A. Karsh, Larry W. Keele, David M. Kirchheimer, Howard S. Marks and Sheldon M. Stone.

 

Purchase Date” has the meaning assigned to such term in Section 13.2.

 

Quarter” means, unless the context requires otherwise, a fiscal quarter.

 

Record Date” means the date established by the Company for determining (a) the identity of the Record Holders entitled to notice of, or to vote at, any meeting of Members or entitled to vote by ballot or give approval of Company action in writing without a meeting or entitled to exercise rights in respect of any lawful action of Members or (b) the identity of Record Holders entitled to receive any report or distribution or to participate in any offer.

 

Record Holder” means (a) with respect to any Class A Unit, the Person in whose name such Class A Unit is registered on the books of the Transfer Agent as of the close of business on a particular Business Day, and (b) with respect to any Unit of any other class or series, the Person in whose name such Unit is registered on the books that the Company has caused to be kept as of the close of business on such Business Day.

 

Registration Statement” means the Registration Statement on Form S-1 (Registration No. 333-174993), as it has been or as it may be amended or supplemented from time to time, filed by the Company with the SEC under the Securities Act to register the offering and sale of the Class A Units in the IPO.

 

Redeemable Units” means any Units for which a redemption notice has been given, and has not been withdrawn, pursuant to Section 3.13.

 

SEC” means the U.S. Securities and Exchange Commission.

 

Second Amended Agreement” has the meaning assigned to such term in the Recitals.

 

Securities Act” means the U.S. Securities Act of 1933, as amended, supplemented or restated from time to time, and any successor to such statute, and the rules and regulations promulgated thereunder.

 

A-11


Table of Contents

Securities Exchange” means an exchange registered with the SEC under Section 6(a) of the Exchange Act or any successor thereto and any other securities exchange (whether or not registered with the SEC under Section 6(a) of the Exchange Act) that the Board of Directors in its sole discretion designates as a Securities Exchange for purposes of this Agreement.

 

Secretary” means the secretary of the Company appointed by the Board of Directors in accordance with Section 6.19.

 

Similar Law” means any state, local, non-U.S. or other laws or regulations that would cause the underlying assets of the Company to be treated as assets of an investing entity by virtue of its investment (or any beneficial interest) in the Company and thereby subject the Company, the Directors, the Manager or the Class B Holder (or other Persons responsible for the investment and operation of the Company’s assets) to laws or regulations that are similar to the fiduciary responsibility or prohibited transaction provisions contained in Title I of ERISA or Section 4975 of the Code.

 

Subsidiary” means, with respect to any Person, as of any date of determination, any other Person as to which such Person owns or otherwise controls, directly or indirectly, more than 50% of the voting shares or other similar interests of such Person or holds a sole general partner interest or managing member or similar interest in such Person; provided, that no Investment Fund or Portfolio Company shall be a “Subsidiary” of the Company or any Subsidiary thereof.

 

Substitute Member” means a Person who is admitted as a Member of the Company pursuant to Section 3.5(e) as a result of a transfer of Units to such Person.

 

Surviving Business Entity” has the meaning assigned to such term in Section 11.2(b).

 

Tax Matters Partner” has the meaning assigned to such term in the Code.

 

Tax Receivable Agreement” means the Amended and Restated Tax Receivable Agreement, dated as of March 28, 2008, by and among Oaktree Holdings, Inc., Oaktree AIF Holdings, Inc. (formerly Oaktree Media Holdings, Inc.), Oaktree Capital II, L.P., Oaktree Capital Management, L.P., Oaktree AIF Investments, L.P. (formerly Oaktree Media Investments, L.P.), OCM Holdings I, LLC and each other party thereto, as amended, modified or restated from time to time.

 

transfer” has the meaning assigned to such term in Section 3.5(a).

 

Trading Day” means, with respect to Units of any class or series, a day on which the principal Securities Exchange on which such Units are listed for or admitted to trading is open for the transaction of business or, if Units of a class or series are not listed for or admitted to trading on any Securities Exchange, a day on which banking institutions in the City of Los Angeles are generally open.

 

Transfer Agent” means, with respect to any class or series of Units, the bank, trust company or other Person (including the Company or one of its Affiliates) appointed from time to time by the Company to act as registrar and transfer agent for such class or series; provided, that if no Transfer Agent is specifically designated for a class or series of Units, the Company shall act in such capacity for such class or series.

 

Trust” has the meaning assigned to such term in Section 11.3(f).

 

Underwriters” means each Person named as an underwriter in the Underwriting Agreement who is obligated to purchase Class A Units pursuant thereto.

 

Underwriting Agreement” means the Underwriting Agreement to be entered into by the Company providing for the sale of Class A Units in the IPO to the Underwriters, as amended, modified or restated from time to time.

 

A-12


Table of Contents

Unit” means a unit issued by the Company representing a limited liability company interest in the Company, including the right of the Record Holder of such Unit to any and all benefits to which a Record Holder may be entitled as provided in this Agreement, together with the obligation of such Record Holder to comply with all the terms and provisions of this Agreement. Units may be common units or Preferred Units, and may be issued in different classes or series.

 

Unit Designation” has the meaning assigned to such term in Section 4.6(b).

 

U.S. GAAP” means United States generally accepted accounting principles consistently applied.

 

Voting Units” means the Class A Units, the Class B Units and Units of any other class or series issued after the Offering Date that entitle the Record Holder thereof to vote on any matter submitted for consent or approval of Members under this Agreement.

 

Section 1.2 Construction. Unless the context requires otherwise: (a) any pronoun used in this Agreement shall include the corresponding masculine, feminine or neuter forms, and the singular form of nouns, pronouns and verbs shall include the plural and vice versa; (b) references to “Articles” and “Sections” refer to articles and sections of this Agreement; (c) the term “include” or “includes” means includes, without limitation, and “including” means including, without limitation; (d) the term “or” means, inclusively, and/or; and (e) the terms “herein,” “hereof” and “hereunder” (and terms of similar import) are references to this Agreement in its entirety, and not to any particular provision.

 

ARTICLE II

 

ORGANIZATION

 

Section 2.1 Formation. The Company has been previously formed as a limited liability company pursuant to the provisions of the Delaware Act. Except as expressly provided to the contrary in this Agreement, the rights, duties (including fiduciary duties), liabilities and obligations of the Members and the administration, dissolution and termination of the Company shall be governed by the Delaware Act. All Units shall constitute personal property of the owner thereof for all purposes, and a Member has no interest in specific Company property.

 

Section 2.2 Name. The name of the Company shall be “Oaktree Capital Group, LLC”. The Company’s business may be conducted under any other name or names, as determined by the Board of Directors. The words “Limited Liability Company,” “LLC” or similar words or letters shall be included in the Company’s name where necessary for the purpose of complying with the laws of any jurisdiction that so requires. The Board of Directors may change the name of the Company at any time and from time to time by filing an amendment to the Certificate of Formation (and upon such filing, this Agreement shall be deemed automatically amended to change the name of the Company) and shall notify the Members of such change in the next regular communication to the Members.

 

Section 2.3 Registered Office; Registered Agent; Principal Office; Other Offices. Unless and until changed by the Board of Directors by filing an amendment to the Certificate of Formation (and upon such filing, this Agreement shall be deemed automatically amended to change the registered office and registered agent of the Company), the registered office of the Company in the State of Delaware shall be located at Corporation Service Company, 2711 Centerville Road, Suite 400, Wilmington, Delaware 19808, and the registered agent for service of process on the Company in the State of Delaware at such registered office shall be Corporation Service Company. The principal office of the Company shall be located at 333 South Grand Avenue, 28th Floor, Los Angeles, California 90071 or such other place as the Board of Directors may from time to time designate. The Company may maintain offices at such other place or places within or outside the State of Delaware as the Board of Directors determines to be necessary or appropriate.

 

A-13


Table of Contents

Section 2.4 Purposes. The purposes of the Company shall be to (a) promote, conduct or engage in, directly or indirectly, any business, purpose or activity that lawfully may be conducted by a limited liability company organized pursuant to the Delaware Act, (b) acquire, hold and dispose of interests in any corporation, partnership, joint venture, limited liability company or other entity and, in connection therewith, to exercise all of the rights and powers conferred upon the Company with respect to its interests therein, and (c) conduct any and all activities related or incidental to the foregoing purposes.

 

Section 2.5 Powers. The Company shall be empowered to do any and all acts and things necessary and appropriate for the furtherance and accomplishment of the purposes described in Section 2.4 and for the protection and benefit of the Company.

 

Section 2.6 Power of Attorney. Each Member hereby constitutes and appoints the Company and, if a Liquidator shall have been selected pursuant to Section 9.2, the Liquidator (and any successor to the Liquidator by merger, transfer, assignment, election or otherwise) and each of their respective authorized officers and attorneys-in-fact, as the case may be, with full power of substitution, as his true and lawful agent and attorney-in-fact, with full power and authority in his name, place and stead, to:

 

(a) execute, swear to, acknowledge, deliver, file and record in the appropriate public offices:

 

  (i) all certificates, documents and other instruments (including this Agreement and the Certificate of Formation and all amendments or restatements hereof or thereof) that the Board of Directors or the Liquidator determines to be necessary or appropriate to form, qualify or continue the existence or qualification of the Company as a limited liability company in the State of Delaware and in all other jurisdictions in which the Company may conduct business or own property;

 

  (ii) all certificates, documents and other instruments that the Board of Directors or the Liquidator determines to be necessary or appropriate to reflect, in accordance with its terms, any amendment, change, modification or restatement of this Agreement;

 

  (iii) all certificates, documents and other instruments (including conveyances and a certificate of cancellation) that the Board of Directors or the Liquidator determines to be necessary or appropriate to reflect the dissolution, liquidation and termination of the Company pursuant to the terms of this Agreement;

 

  (iv) all certificates, documents and other instruments (including this Agreement and the Certificate of Formation and all amendments and restatements hereof or thereof) relating to the admission, resignation, removal or substitution of any Member pursuant to, or other events described in, this Agreement;

 

  (v) all certificates, documents and other instruments relating to the determination of the rights, preferences and privileges of any class or series of Units issued pursuant to Section 4.6; and

 

  (vi) all certificates, documents and other instruments (including agreements and a certificate of merger, conversion or consolidation or similar certificates) relating to a merger, conversion or consolidation of the Company pursuant to Article XI; and

 

(b) execute, swear to, acknowledge, deliver, file and record all ballots, consents, approvals, waivers, certificates, documents and other instruments that the Board of Directors or the Liquidator determines to be necessary or appropriate to (i) make, evidence, give, confirm or ratify any vote, consent, approval, agreement or other action that is made or given by the Members hereunder or is consistent with the terms of this Agreement or (ii) effectuate the terms or intent of this Agreement; provided, that when required by Section 10.2 or any other provision of this Agreement that establishes

 

A-14


Table of Contents

a percentage of the voting power of all Outstanding Voting Units of any class or series required to take any action, the Company or the Liquidator may exercise the power of attorney made in this Section 2.6(b) only after the necessary vote, consent, approval, agreement or other action of the Members or of the Members of such class or series, as applicable.

 

Nothing contained in this Section 2.6 shall be construed as authorizing the Company, the Board of Directors or the Liquidator to amend, change or modify this Agreement except in accordance with Article X or as may be otherwise expressly provided for in this Agreement. The foregoing power of attorney is hereby declared to be irrevocable and a power coupled with an interest, and it shall survive and, to the maximum extent permitted by Law, not be affected by the subsequent death, incompetency, disability, incapacity, dissolution, bankruptcy or termination of any Member and the transfer of all or any portion of such Member’s Units and shall extend to such Member’s heirs, successors, assigns and personal representatives. Each such Member hereby agrees to be bound by any representation made by the Company or the Liquidator, acting in good faith pursuant to such power of attorney, and each such Member, to the maximum extent permitted by Law, hereby waives any and all defenses that may be available to contest, negate or disaffirm the action of the Company or the Liquidator, taken in good faith under such power of attorney in accordance with this Section 2.6. Each Member shall execute and deliver to the Company or the Liquidator, within 15 days after receipt of the request therefor, such further designations, powers of attorney and other instruments as the Company or the Liquidator determines to be necessary or appropriate to effectuate this Agreement and the purposes of the Company.

 

Section 2.7 Term. The Company’s term commenced upon the filing of the Certificate of Formation in accordance with the Delaware Act and shall continue, unless and until it is dissolved in accordance with the provisions of Article IX. The existence of the Company as a separate legal entity shall continue until the cancellation of the Certificate of Formation as provided in the Delaware Act.

 

Section 2.8 Title to Company Assets. Title to Company assets, whether real, personal or mixed and whether tangible or intangible, shall be deemed to be owned by the Company as an entity, and no Member, Director or Officer, individually or collectively, shall have any ownership interest in such Company assets or any portion thereof. Title to any or all of the Company assets may be held in the name of the Company, one or more of its Affiliates, or one or more nominees, as the Board of Directors may determine. All Company assets shall be recorded as the property of the Company in its books and records, irrespective of the name in which record title to such Company assets is held.

 

ARTICLE III

 

MEMBERS; CERTIFICATES; RECORD HOLDERS; TRANSFERS OF UNITS

 

Section 3.1 Members.

 

(a) Upon the execution of this Agreement, each Person who was a member of the Company pursuant to the Second Amended Agreement shall continue to be a member of the Company. A Person shall be admitted as a Member and shall become bound by the terms of this Agreement when such Person purchases or otherwise lawfully acquires a Unit and becomes the Record Holder of such Unit, with or without execution of this Agreement. A Person may become a Record Holder without the consent or approval of any of the Members. A Person may not become a Member without acquiring a Unit.

 

(b) The name and mailing address of each Member shall be listed on the books and records of the Company maintained for such purpose by the Company or the Transfer Agent. The Company shall update the books and records from time to time as necessary to reflect accurately the information contained therein (or shall cause the Transfer Agent to do so, as applicable).

 

A-15


Table of Contents

(c) Except as otherwise provided in the Delaware Act, the debts, obligations and liabilities of the Company, whether arising in contract, tort or otherwise, shall be solely the debts, obligations and liabilities of the Company, and the Members shall not be obligated personally for any such debt, obligation or liability of the Company solely by reason of being a Member of the Company.

 

(d) Subject to Articles XI and XIII, and except as provided in Sections 3.6, 3.9 and 3.13, Members may not be expelled from or removed as members of the Company. Members shall not have any right to resign from the Company; provided, that when a transferee of a Member’s Unit becomes a Record Holder of such Unit, such transferring Member shall cease to be a member of the Company solely with respect to the Unit so transferred.

 

(e) Except to the extent expressly provided in this Agreement (including any Unit Designation): (i) no Member shall be entitled to the withdrawal or return of its Capital Contribution, except to the extent, if any, that distributions made pursuant to this Agreement or upon dissolution of the Company may be considered as such by Law and then only to the extent provided for in this Agreement; (ii) no Member shall have priority over any other Member either as to the return of Capital Contributions or as to profits, losses or distributions; (iii) no interest shall be paid by the Company on Capital Contributions; and (iv) no Member, in its capacity as such, shall participate in the operation or management of the Company’s business, transact any business in the Company’s name or have the power to sign documents for or otherwise bind the Company.

 

(f) Any Member shall be entitled to and may have business interests and engage in business activities in addition to those relating to the Company, including business interests and activities in direct competition with the Company Group, and none of the same shall constitute a breach of this Agreement or any duty (including fiduciary duties) otherwise existing at law, in equity or otherwise to any Group Member or Member; provided, that this Section 3.1(f) shall not excuse a breach of any provision of this Agreement binding upon a Person, or limit or otherwise modify any duties (including fiduciary duties) owed by a Person at law, in equity or otherwise (including by contract) to the Company or its Affiliates, in each case arising other than from such Person’s capacity as a Member. Neither the Company nor any of the other Members shall have any rights by virtue of this Agreement in any such business interests or activities of any Member.

 

Section 3.2 Rights of a Member.

 

(a) In addition to other rights provided by this Agreement or by applicable Law, and except as limited by Section 3.2(b), each Member shall have the right, for a purpose reasonably related to such Member’s interest as a Member, upon reasonable written demand stating the purpose of such demand and at such Member’s own expense:

 

  (i) promptly after their becoming available, to obtain a copy of the Company’s U.S. federal, state and local income tax returns for any of the six years preceding such Member’s written demand, provided that such Member was a Member during any part of such year; and

 

  (ii) to obtain a copy of this Agreement and the Certificate of Formation and all amendments thereto, together with a copy of the executed copies of all powers of attorney pursuant to which this Agreement, the Certificate of Formation and all amendments thereto have been executed.

 

(b) The Company may keep confidential from the Members, for such period of time as the Company determines in its sole discretion, (i) any information that the Company reasonably believes to be in the nature of trade secrets or (ii) other information the disclosure of which the Company believes (A) is not in the best interests of the Company Group, (B) could damage the Company Group or its business or (C) that any Group Member is required by Law or by agreement with any third party to keep confidential (other than agreements with Affiliates of the Company the primary purpose of which is to circumvent the obligations set forth in this Section 3.2).

 

A-16


Table of Contents

Section 3.3 Certificates.

 

(a) Upon the Company’s issuance of Units of any class or series to any Person, the Company may, in its discretion, issue or cause to be issued one or more Certificates in the name of such Person evidencing the Units being so issued. Any Certificates shall be executed on behalf of the Company by any two Officers. In the event that a Unit is to be evidenced by a Certificate, no such Certificate shall be valid for any purpose until it has been countersigned by and registered on the books of the Transfer Agent; provided, however, that if the Board of Directors elects to issue any Units, including Class A Units, in global form, the Certificates evidencing such Units shall be valid upon receipt of a certificate from the Transfer Agent certifying that such Units have been duly registered in accordance with the directions of the Company. If any Officer or Transfer Agent who shall have signed or whose facsimile signature shall have been placed upon any such Certificate shall have ceased to be such Officer or Transfer Agent before such Certificate is issued by the Company, such Certificate may nevertheless be issued by the Company with the same effect as if such Person were such Officer or Transfer Agent at the date of issue. Certificates for any class or series of Units shall be uniquely numbered and shall be entered on the books and records of the Company as they are issued and shall exhibit the Record Holder’s name and number and type of Units.

 

(b) If any mutilated Certificate is surrendered to the Transfer Agent, the appropriate Officers on behalf of the Company shall execute, and the Transfer Agent shall countersign and deliver in exchange therefor, a new Certificate evidencing the same number and class or series of Units as the Certificate so surrendered. The appropriate Officers on behalf of the Company shall execute, and the Transfer Agent shall countersign and deliver, a new Certificate in place of any Certificate previously issued if the Record Holder of the Units evidenced by the Certificate: (i) makes proof by affidavit, in form and substance satisfactory to the Company, that a previously issued Certificate has been lost, destroyed or stolen; (ii) requests the issuance of a new Certificate before the Company has notice that the Certificate has been acquired by a purchaser for value in good faith and without notice of an adverse claim; (iii) if requested by the Company, delivers to the Company a bond, in form and substance satisfactory to the Company, with surety or sureties and with fixed or open penalty as the Company may direct, to indemnify the Company and the Transfer Agent against any claim that may be made on account of the alleged loss, destruction or theft of the Certificate; and (iv) satisfies any other reasonable requirements imposed by the Company. If a transfer of Units evidenced by a lost, stolen or destroyed Certificate is registered before the Transfer Agent receives notification in writing from the Record Holder regarding such loss, destruction or theft, the Record Holder shall be precluded from making any claim against the Company or the Transfer Agent for such transfer or for a new Certificate. As a condition to the issuance of any new Certificate under this Section 3.3(b), the Company may require the payment of a sum sufficient to cover any tax or other governmental charge that may be imposed in relation thereto and any other expenses (including the fees and expenses of the Transfer Agent) reasonably connected therewith.

 

(c) The Company may, in its sole discretion, issue one or more uncertificated classes or series of Units and may, with respect to any class or series of Units (unless otherwise provided in the applicable Unit Designation), issue Certificates with respect to some Units of such class or series and issue other Units of such class or series on an uncertificated basis.

 

Section 3.4 Record Holders. The Company shall be entitled to recognize the Record Holder as the owner with respect to any Unit and, accordingly, shall not be bound to recognize any equitable or other claim to or interest in such Unit on the part of any other Person, regardless of whether the Company shall have actual or other notice thereof, including in connection with any distribution pursuant to Section 5.3 or 9.3 or the exercise of any voting or other rights pursuant to Section 12.9, except as otherwise provided by Law or any applicable rule, regulation, guideline or requirement of any Securities Exchange on which such Units are listed for trading. Without limiting the foregoing, when a Person (such as a broker, dealer, bank, trust company or clearing corporation or an agent of any of the

 

A-17


Table of Contents

foregoing) is acting as nominee, agent or in some other representative capacity for another Person in acquiring or holding Units, as between the Company, on the one hand, and such other Person, on the other, such representative Person shall be deemed the Record Holder of such Unit.

 

Section 3.5 Registration and Transfer of Units.

 

(a) The term “transfer,” when used in this Agreement with respect to a Unit, shall be deemed to refer to a transaction by which the Record Holder of a Unit assigns such Unit to another Person, and includes a sale, assignment, gift, exchange or any other disposition by Law or otherwise, including any transfer upon foreclosure of any pledge, encumbrance, hypothecation or mortgage.

 

(b) No Unit shall be transferred, in whole or in part, except in accordance with this Article III. To the fullest extent permitted by Law, any transfer or purported transfer of a Unit not made in accordance with this Article III, including any transfer in violation of Section 3.6, shall be null and void.

 

(c) The Company shall keep or cause to be kept on behalf of the Company a register which, subject to such reasonable regulations as the Board of Directors may prescribe and subject to Section 3.5(d), will provide for the registration and transfer of Units. The Transfer Agent is hereby appointed registrar and transfer agent for the purpose of registration of Class A Units and transfers of such Class A Units as herein provided. In the absence of manifest error, the register kept by or on behalf of the Company shall be conclusive as to the identity of the holders of Units. With respect to certificated Units issued by the Company, if any, upon surrender of a Certificate for registration of transfer of any Units evidenced by such Certificate, the Company shall deliver, and in the case of certificated Class A Units, the Transfer Agent shall countersign and deliver, in the name of the Record Holder or the designated transferee or transferees, to the extent and as required pursuant to the Record Holder’s instructions, one or more new Certificates evidencing the same aggregate number and type of Units as were evidenced by the Certificate so surrendered. In the case of any transfer of Units permitted by this Agreement, a transferor shall provide the address and other contact information for each such transferee as contemplated by Section 14.1.

 

(d) The Company shall not recognize any purported transfer of Units until the transfer is registered on the books of the Transfer Agent; provided, that in the event that any Units are represented by Certificates, notwithstanding Section 5.3 or the registration of the transfer of such certificated Units pursuant to this Section 3.5(d), no distributions shall be paid in respect of any such transferred certificated Units until the Certificates evidencing such Units are surrendered to the Transfer Agent. No charge shall be imposed by the Company for such transfer; provided, that as a condition to the issuance of any new Certificate or the registration of any transfer, the Company may require the payment of a sum sufficient to cover any tax or other governmental charge that may be imposed with respect thereto.

 

(e) By acceptance of the transfer of any Unit in accordance with this Article III or the issuance of any Unit in accordance with this Agreement (including in a merger, consolidation or other business combination pursuant to Article XI), each transferee of a Unit, including any nominee holder or agent or representative acquiring such Unit for the account of another Person, (i) shall become the Record Holder of the Unit so transferred or issued, (ii) shall be admitted to the Company as a Substitute Member or Additional Member with respect to the Unit so transferred or issued to such transferee or other recipient when any such transfer or admission is reflected in the books and records of the Company, with or without execution of this Agreement, (iii) shall become bound by the terms of, and shall be deemed to have agreed to be bound by, this Agreement, with or without execution of this Agreement, (iv) represents that the transferee or other recipient has the capacity, power and authority to enter into this Agreement, (v) grants the powers of attorney as specified herein, and (vi) makes the consents, acknowledgements and waivers contained in this Agreement. Neither the transfer of any Unit nor the admission of any new Member shall constitute an amendment to this Agreement.

 

A-18


Table of Contents

(f) No transfer of a Unit shall entitle the transferee to share in the profits and losses, to receive distributions, to receive allocations of income, gain, loss, deduction or credit or any similar item or to any other rights to which the transferor was entitled until the transferee becomes a Member pursuant to Section 3.5(e).

 

(g) Subject to (i) the foregoing provisions of this Section 3.5, (ii) Section 3.4, (iii) Sections 3.6 and 3.9, (iv) with respect to any series or class of Units, the provisions of any Unit Designation or amendment to this Agreement, (v) any contractual provisions binding on any Member and (vi) provisions of applicable Law, including the Securities Act, Units shall be freely transferable.

 

Section 3.6 Restrictions on Transfer.

 

(a) Notwithstanding the other provisions of this Article III, no transfer of any Units shall be made if such purported transfer would:

 

  (i) violate applicable law, including the then-applicable U.S. federal or state securities laws or rules and regulations of the SEC, any state securities commission or any other Governmental Entity with jurisdiction over such transfer;

 

  (ii) terminate the existence or qualification of the Company under the laws of any jurisdiction;

 

  (iii) cause the Company to be treated as an association taxable as a corporation or otherwise to be taxed as an entity for U.S. federal income tax purposes (to the extent not already so treated or taxed); or

 

  (iv) require the Company to be subject to the registration requirements of the Investment Company Act.

 

(b) Notwithstanding the other provisions of this Article III, no Member shall, without the prior written consent of the Company (which consent may be withheld in the Company’s sole discretion), directly or indirectly transfer, offer, sell, contract to sell, pledge, grant any option to purchase, make any short sale, or otherwise dispose of any Units, or any options or warrants to purchase any Units, or any securities convertible into, exchangeable for or that represent the right to receive Units, during the period commencing on the Offering Date and continuing for 120 days thereafter; provided, however, that the restrictions set forth in this Section 3.6(b) shall not apply to (i) any Member that has executed and delivered a lock-up agreement to the managing underwriter or underwriters designated by the Company in a form satisfactory to the Company and such managing underwriter or underwriters or (ii) Units acquired by a Member in the IPO or on the open market on or after the Offering Date.

 

(c) The Board of Directors may impose additional restrictions on the transfer of Units if it receives advice of counsel acceptable to the Board of Directors (who may be regular counsel to the Company or its Affiliates) that such restrictions are necessary or advisable to avoid a significant risk of (i) the Company becoming taxable as a corporation or otherwise becoming taxable as an entity for U.S. federal income tax purposes or (ii) the Company being subject to the registration requirements of the Investment Company Act. The Board of Directors may impose such restrictions by amending this Agreement without the approval of the Members.

 

(d) To the fullest extent permitted by Law, any transfer in violation of this Section 3.6 shall be null and void. In the event that any Person would otherwise become the Record Holder of a Unit through a purported transfer in violation of this Section 3.6, the Company may, in its sole discretion, require that the purported transferor take any steps deemed appropriate by the Company or the Transfer Agent to unwind, cancel or reverse such purported transaction. With respect to the purported transferee, such Person shall have no rights or economic interest in such Units or otherwise, including any consent rights, any rights to receive notice of, or attend, a meeting of the Members and any rights to receive

 

A-19


Table of Contents

distributions with respect to the Unit. In addition, the Company may, in its sole discretion, redeem the Unit in the manner provided in Section 3.13 or cause the transfer of such Unit to a third party in a transfer permitted by this Agreement and, if such Unit is sold or redeemed, the Company shall distribute the proceeds of such sale (net of any costs or expenses incurred by the Company) to the purported transferor.

 

(e) Without prejudice to any remedies available to the Company as a result of such transactions nothing contained in this Agreement, other than the restrictions on transfer set forth in Section 3.6(b), shall preclude the settlement of any transactions involving Units entered into through the facilities of any Securities Exchange on which such Units are listed for trading.

 

Section 3.7 [Reserved].

 

Section 3.8 [Reserved].

 

Section 3.9 Citizenship Requirements. If any Group Member is or becomes subject to any Law that, in the determination of the Company in its sole discretion creates a substantial risk of cancellation or forfeiture of any property in which the Group Member has an interest based on the nationality, citizenship or other related status of a Member, the Company may request that any Member furnish to the Company an executed Citizenship Certification or such other information concerning its nationality, citizenship or other related status (or if the Member is a nominee holding for the account of another Person, the nationality, citizenship or other related status of such other Person) as the Company may in its sole discretion request. If a Member fails to furnish to the Company such Citizenship Certification or other requested information within 30 days after receipt of such a request or if, upon receipt of such Citizenship Certification or other requested information, the Company determines, with the advice of counsel, that a Member is not an Eligible Citizen, the Company may, in its sole discretion (i) require that such Member immediately transfer its Class A Units to an Eligible Citizen or (ii) redeem such Class A Units in the manner set forth in Section 3.13. Any compulsory transfer of Class A Units pursuant to clause (i) of the preceding sentence shall occur through a Securities Exchange on which Class A Units are traded and shall comply with the other provisions of this Agreement regarding transfers of Class A Units. Pending such transfer or redemption, with respect to such Record Holder of such Class A Units, the Company may, in its sole discretion, suspend the exercise of any voting or consent rights, any rights to receive notice of or attend meetings of the Members and any rights to receive distributions in respect of such Class A Units.

 

Section 3.10 [Reserved].

 

Section 3.11 [Reserved].

 

Section 3.12 Splits and Combinations.

 

(a) Subject to Section 3.12(d), the Company may make a pro rata distribution of Units to all Record Holders, or may effect a subdivision or combination of Units, so long as, after any such event, each Member shall have the same Percentage Interest in the Company as before such event, and any amounts calculated on a per Unit basis or stated as a number of Units are proportionately adjusted.

 

(b) Whenever such a distribution, subdivision or combination of Units is declared, the Board of Directors shall select a Record Date as of which the distribution, subdivision or combination shall be effective and shall send notice thereof at least 20 days prior to such Record Date to each Record Holder. The Board of Directors also may cause a firm of independent public accountants selected by it to calculate the number of Units to be held by each Record Holder after giving effect to such distribution, subdivision or combination. The Board of Directors shall be entitled to rely on any certificate provided by such firm as conclusive evidence of the accuracy of such calculation.

 

A-20


Table of Contents

(c) Promptly following any such distribution, subdivision or combination, the Company may issue Certificates to the Record Holders of Units as of the applicable Record Date representing the new number of Units held by such Record Holders, or the Board of Directors may adopt such other procedures that it determines to be necessary or appropriate to reflect such changes. If any such combination results in a smaller total number of Units Outstanding, the Company shall require, as a condition to the delivery to a Record Holder of any such new Certificate, the surrender of the Certificate(s), if any, held by such Record Holder immediately prior to such Record Date.

 

(d) The Company may issue fractional Units upon any distribution, subdivision or combination of Units. If a distribution, subdivision or combination of Units would otherwise result in the issuance of fractional Units but for this Section 3.12(d), the Board of Directors may direct that each fractional Unit shall be rounded to the nearest whole Unit (and a 0.5 Unit shall be rounded to the next higher Unit).

 

Section 3.13 Redemption of Units. Any redemption of Units by the Company permitted under Article III shall be conducted in accordance with this Section 3.13.

 

(a) The Company shall, not later than 30 days before the date fixed for redemption, give notice of redemption to the Member at its last address designated on the records of the Company or the Transfer Agent, by registered or certified mail, postage prepaid, or overnight courier of national reputation. The notice shall be deemed to have been given when so mailed. The notice shall specify the Redeemable Units, the date fixed for redemption, the place of payment, that payment of the redemption price will be made upon the redemption of the Redeemable Units (or, if later in the case of Redeemable Units evidenced by Certificates, upon surrender of the Certificates evidencing such Redeemable Units) and that on and after the date fixed for redemption no further allocations or distributions to which the Member would otherwise be entitled in respect of the Redeemable Units will accrue or be made.

 

(b) The aggregate redemption price for Redeemable Units shall be an amount equal to the Current Market Price (the date of determination of which shall be the date fixed for redemption) of Units of the class to be so redeemed multiplied by the number of Units of each such class included among the Redeemable Units, net of any costs or expenses incurred by the Company in connection with such redemption. Subject to the Delaware Act, the redemption price shall be paid, as determined by the Company in its sole discretion, (i) in cash, (ii) by delivery of a promissory note of the Company in the principal amount of the redemption price, bearing interest at the rate of 8% annually and payable in three equal annual installments of principal together with accrued interest, the first such installment commencing one year after the redemption date (or, if later in the case of Redeemable Units evidenced by Certificates, upon surrender of the Certificates evidencing such Redeemable Units) or (iii) a combination of cash and a promissory note having the terms described in clause (ii).

 

(c) The Member or its duly authorized representative shall be entitled to receive the payment for Redeemable Units at the place of payment specified in the notice of redemption (i) in the case of uncertificated Redeemable Units, on the redemption date or (ii) in the case of Redeemable Units evidenced by Certificates, upon surrender, on the redemption date or thereafter, by or on behalf of the Member, of the Certificates evidencing the Redeemable Units, duly endorsed in blank or accompanied by an assignment duly executed in blank.

 

(d) After the redemption date, Redeemable Units shall no longer constitute Outstanding Units.

 

A-21


Table of Contents

ARTICLE IV

 

DESIGNATION OF CLASS A UNITS AND CLASS B UNITS; CAPITAL

CONTRIBUTIONS

 

Section 4.1 Designation of Class A Units and Class B Units. As of the Offering Date, two classes of Units have been designated: Class A Units and Class B Units. Each Class A Unit shall entitle the Record Holder thereof to one vote on any and all matters submitted for the consent or approval of Members generally. Each Class B Unit shall initially entitle the Record Holder thereof to 10 votes on any and all matters submitted for the consent or approval of Members generally; provided, however, that at such time as the Permitted Oaktree Holders collectively hold less than 10% of the issued and outstanding Oaktree Operating Group Units, and at all times thereafter, each Class B Unit shall entitle the Record Holder thereof to one vote on any and all matters submitted for the consent or approval of Members generally. Except as specifically provided for in this Agreement, Class A Units and Class B Units shall vote as a single class on any and all matters submitted for the consent or approval of Members.

 

Section 4.2 Treatment under the Uniform Commercial Code. The Company hereby irrevocably elects that all Units in the Company shall be securities governed by Article 8 of the Uniform Commercial Code as in effect in the State of Delaware from time to time.

 

Section 4.3 [Reserved].

 

Section 4.4 Issuance and Cancellation of Class B Units. The number of Outstanding Class B Units shall at all times be equal to the aggregate number of issued and outstanding Oaktree Operating Group Units then held by the Permitted Oaktree Holders. Upon the acquisition by any Permitted Oaktree Holder of a newly issued Oaktree Operating Group Unit, the Company shall issue a Class B Unit to the Class B Holder without requiring any Capital Contribution to the Company in respect of such Class B Unit, and upon the disposition (by transfer, sale, exchange or otherwise) of an Oaktree Operating Group Unit by any Permitted Oaktree Holder to any Person other than a Permitted Oaktree Holder, a Class B Unit then held by the Class B Holder shall automatically and without any action by such Member, the Board of Directors or the Company be cancelled, and the Class B Holder shall have no further right to or interest in such Class B Unit. If, notwithstanding the preceding sentence, at any time the number of Class B Units held by the Class B Holder exceeds the aggregate number of Oaktree Operating Group Units then held by all Permitted Oaktree Holders, then such excess Class B Units shall automatically and without any action by the Board of Directors or the Company be cancelled, and the Class B Holder shall have no further right to or interest in such Class B Units.

 

Section 4.5 [Reserved].

 

Section 4.6 Issuances of Additional Units.

 

(a) The Company may issue any number of Units, and options, rights, warrants and appreciation rights relating to Units, for any Company purpose at any time and from time to time to such Persons for such consideration (which may be cash, property, services or any other lawful consideration) or for no consideration and on such terms and conditions as the Board of Directors shall determine, all without the approval of any Member or any other Person.

 

(b) Additional Units authorized to be issued by the Company pursuant to Section 4.6(a) may be issued in one or more classes, or one or more series of any such classes, with such designations, preferences, rights, powers and duties (which may be junior to, equivalent to or senior or superior to any existing classes or series of Units), as shall be fixed by the Board of Directors and reflected in a written action or actions approved by the Board of Directors in compliance with Section 6.1 (each, a

 

A-22


Table of Contents

Unit Designation”), including (i) the right to share in Company profits and losses or items thereof;

(ii) the right to share in Company distributions, the dates distributions will be payable and whether distributions with respect to such class or series will be cumulative or non-cumulative; (iii) rights upon dissolution and liquidation of the Company (including any payments); (iv) whether, and the terms and conditions upon which, the Company may redeem such Units (including sinking fund provisions); (v) whether such Units are issued with the privilege of conversion or exchange into Units of any other class or series or any other security issued by the Company or another entity and, if so, the terms and conditions of such conversion or exchange; (vi) the terms and conditions upon which such Units will be issued, evidenced by certificates and assigned or transferred; (vii) the method for determining the Percentage Interest, if any, applicable to such Units; and (viii) the right, if any, of the Record Holder of any such Unit to vote on Company matters, including matters relating to the relative rights, preferences and privileges of such Units. A Unit Designation (or any action of the Board of Directors amending any Unit Designation) shall be effective when a duly executed original of the same is delivered to the Secretary for inclusion in the permanent records of the Company, and shall be annexed to, and constitute a part of, this Agreement.

 

(c) The Board of Directors is hereby authorized to take all actions that it determines to be necessary or appropriate in connection with (i) each issuance of Units and options, rights, warrants and appreciation rights relating to Units pursuant to this Section 4.6, including the admission of Additional Members in connection therewith and any related amendment of this Agreement, and (ii) all additional issuances of Units and options, rights, warrants and appreciation rights relating to Units. The Board of Directors shall determine in its sole discretion the relative rights, powers and duties of the holders of Units or options, rights, warrants or appreciation rights relating to Units being so issued. The Board of Directors is authorized to do all things that it determines to be necessary or appropriate in connection with any future issuance of Units or options, rights, warrants or appreciation rights relating to Units, including compliance with any statute, rule, regulation or guideline of any Governmental Entity or any Securities Exchange on which Units or options, rights, warrants or appreciation rights relating to Units are listed for trading.

 

Section 4.7 Preemptive Rights. Unless determined otherwise by the Board of Directors, no Person shall have any preemptive, preferential or other similar right with respect to the issuance of any Units, whether unissued, held in the treasury or hereafter created.

 

Section 4.8 Fully Paid and Non-Assessable Nature of Units. All Units issued pursuant to, and in accordance with the requirements of, this Article IV shall represent fully paid and non-assessable limited liability company interests in the Company, except as such non-assessability may be affected by Sections 18-502, 18-607 or 18-804 of the Delaware Act or this Agreement.

 

Section 4.9 Purchases of Units. The Company or any other Group Member may purchase or otherwise acquire Units or options, rights, warrants or appreciation rights relating to Units. The Company, any of its Affiliates, any Portfolio Company or any Investment Fund may also purchase or otherwise acquire and sell or otherwise dispose of Units or options, rights, warrants or appreciation rights relating to Units for their own account, subject to the provisions of Articles III and IV. Any Units purchased or otherwise acquired by the Company may be canceled in the discretion of the Board of Directors.

 

ARTICLE V

 

ALLOCATIONS AND DISTRIBUTIONS

 

Section 5.1 Capital Accounts. There shall be established for each Member on the books of the Company as of the date such Member becomes a Member a capital account (each being a “Capital Account”). Each Capital Contribution by any Member, if any, shall be credited to the Capital Account

 

A-23


Table of Contents

of such Member on the date such Capital Contribution is made to the Company. In addition, each Member’s Capital Account shall be (a) increased by (i) such Member’s allocable share of any Net Income of the Company, and (ii) the amount of any Company liabilities that are assumed by the Member or secured by any Company property distributed to the Member, (b) decreased by (i) the amount of distributions (and deemed distributions) to such Member of cash or the fair market value of other property so distributed, (ii) such Member’s allocable share of Net Loss of the Company and expenditures of the Company described or treated under Section 704(b) of the Code as described in Section 705(a)(2)(B) of the Code, and (iii) the amount of any liabilities of the Member assumed by the Company or which are secured by any property contributed by the Member to the Company and (c) otherwise maintained in accordance with the provisions of the Code and the United States Treasury Regulations promulgated thereunder. Any other item which is required to be reflected in a Member’s Capital Account under Section 704(b) of the Code and the United States Treasury Regulations promulgated thereunder or otherwise under this Agreement shall be so reflected. The Company shall make such adjustments to Capital Accounts as it determines in its sole discretion to be appropriate to ensure allocations are made in accordance with a Member’s interest in the Company. Interest shall not be payable on Capital Account balances. The Company shall maintain the Capital Accounts of the Members in accordance with the principles and requirements set forth in Section 704(b) of the Code and the United States Treasury Regulations promulgated thereunder. The Capital Account of each Class B Holder shall at all times be zero, except to the extent such Class B Holder also holds Units other than Class B Units.

 

Section 5.2 Allocations.

 

(a) Net Income (Loss) of the Company for each fiscal period shall be allocated among the Capital Accounts of the Members in a manner that as closely as possible gives economic effect to the manner in which distributions are or would be made to the Members pursuant to the provisions of Sections 5.3 and 9.3.

 

(b) All items of income, gain, loss, deduction and credit of the Company shall be allocated among the Members for U.S. federal, state and local income tax purposes consistent with the manner that the corresponding constituent items of Net Income (Loss) shall be allocated among the Members pursuant to this Agreement, except as may otherwise be provided herein or by the Code. Notwithstanding the foregoing, the Company in its sole discretion shall make such allocations for tax purposes as may be needed to ensure that allocations are in accordance with the interests of the Members in the Company, within the meaning of the Code and United States Treasury Regulations. The Company shall determine all matters concerning allocations for tax purposes not expressly provided for herein in its sole discretion. For the proper administration of the Company and for the preservation of uniformity of Units (or any portion or class or classes thereof), the Company may (i) amend the provisions of this Agreement as appropriate (x) to reflect the proposal or promulgation of United States Treasury Regulations under Sections 704(b) or 704(c) of the Code or (y) otherwise to preserve or achieve uniformity of Units (or any portion or class or classes thereof), and (ii) adopt and employ or modify such conventions and methods as the Company determines in its sole discretion to be appropriate for (A) the determination for tax purposes of items of income, gain, loss, deduction and credit and the allocation of such items among Members and between transferors and transferees under this Agreement and pursuant to the Code and the United States Treasury Regulations promulgated thereunder, (B) the determination of the identities and tax classification of Members, (C) the valuation of Company assets and the determination of tax basis, (D) the allocation of asset values and tax basis, (E) the adoption and maintenance of accounting methods and (F) taking into account differences between the Carrying Values of Company assets and such asset adjusted tax basis pursuant to Section 704(c) of the Code and the United States Treasury Regulations promulgated thereunder.

 

(c) Allocations that would otherwise be made to a Member under the provisions of this Article V shall instead be made to the beneficial owner of Units held by a nominee in any case in which the

 

A-24


Table of Contents

nominee has furnished the identity of such owner to the Company in accordance with Section 6031(c) of the Code or any other method determined by the Company in its sole discretion.

 

Section 5.3 Distributions to Record Holders.

 

(a) The Company may, in its sole discretion, at any time and from time to time, declare, make and pay distributions of cash or other assets to the Members. Subject to the terms of any Unit Designation and to Section 3.5(d), distributions shall be paid to Members in accordance with their respective Percentage Interests as of the Record Date selected by the Company. Notwithstanding anything to the contrary contained in this Agreement, the Company shall not make or pay any distributions of cash or other assets with respect to the Class B Units except for distributions consisting only of additional Class B Units made proportionally with respect to each outstanding Class B Unit.

 

(b) Notwithstanding Section 5.3(a), in the event of the dissolution and liquidation of the Company, all distributions shall be made in accordance with, and subject to the terms and conditions of, Section 9.3.

 

(c) All amounts withheld with respect to any payment or other distribution by the Company to the Members and paid over to any U.S. federal, state or local government or any non-U.S. taxing authority shall be treated as amounts paid to the Members with respect to which such amounts were withheld pursuant to this Section 5.3(c) or Section 9.3 for all purposes under this Agreement.

 

(d) Notwithstanding anything to the contrary in this Agreement, each distribution in respect of any Unit shall be made by the Company, directly or through the Transfer Agent or through any other Person, only to the Record Holder of such Unit as of the Record Date set for such distribution. Any distribution in accordance with the foregoing shall constitute full payment and satisfaction of the Company’s liability in respect of such distribution, regardless of any claim of any Person who may have an interest in such distribution by reason of an assignment or otherwise.

 

(e) Notwithstanding any provision to the contrary contained in this Agreement, the Company shall not be required to make a distribution to a Member if such distribution would violate the Delaware Act or other applicable Law.

 

ARTICLE VI

 

MANAGEMENT AND OPERATION OF BUSINESS

 

Section 6.1 Power and Authority of Board of Directors.

 

(a) Except as otherwise expressly provided in this Agreement, the business and affairs of the Company shall be managed by or under the direction of a board of directors (the “Board of Directors”). As provided in Section 6.19, the Board of Directors shall have the power and authority to appoint Officers of the Company. The Directors and Officers shall constitute “managers” within the meaning of the Delaware Act. No Member, in its capacity as such, shall have any management power over the business and affairs of the Company or actual or apparent authority to enter into, execute or deliver contracts on behalf of, or to otherwise bind, the Company. In addition to the powers that now or hereafter can be granted to managers under the Delaware Act and to all other powers granted under any other provision of this Agreement, the Board of Directors shall have full power and authority to do, and to direct the Officers to do, all things and on such terms as it determines to be necessary or appropriate to conduct the business of the Company, to exercise all powers set forth in Section 2.5 and to effectuate the purposes set forth in Section 2.4, including the following:

 

  (i) the making of any expenditures, the lending or borrowing of money, the assumption or guarantee of, or other contracting for, indebtedness and other liabilities, the issuance of evidences of indebtedness, including indebtedness that is convertible into Units, and the incurring of any other obligations;

 

A-25


Table of Contents
  (ii) the making of tax, regulatory and other filings, or rendering of periodic or other reports to governmental or other agencies having jurisdiction over the business or assets of the Company;

 

  (iii) the acquisition, disposition, mortgage, pledge, encumbrance, hypothecation or exchange of any or all of the assets of the Company or the merger, conversion, consolidation or other combination of the Company with or into another Person (subject, however, to any prior approval of Members that may be required by this Agreement);

 

  (iv) the use of the assets of the Company (including cash on hand) for any purpose consistent with the terms of this Agreement, including the financing of the conduct of the operations of the Company and its Subsidiaries; the lending of funds to other Persons (including other Group Members); the repayment of obligations of the Company and its Subsidiaries; and the making of capital contributions to any Member of the Company or any of its Subsidiaries;

 

  (v) the negotiation, execution and performance of any contracts, conveyances or other instruments (including instruments that limit the liability of the Company under contractual arrangements to all or particular assets of the Company);

 

  (vi) the declaration and payment of distributions of cash or other assets to Members;

 

  (vii) the selection and dismissal of Officers, employees, agents, outside attorneys, accountants, advisors, consultants and contractors and the determination of their compensation and other terms of employment or hiring, and the creation and operation of employee benefit plans, employee programs and employee practices;

 

  (viii) the maintenance of insurance for the benefit of the Company Group and the Indemnified Persons;

 

  (ix) the formation of, or acquisition or disposition of an interest in, and the contribution of property and the making of loans to, any limited or general partnership, joint venture, corporation, limited liability company or other entity or arrangement;

 

  (x) the control of any matters affecting the rights and obligations of the Company, including the bringing and defending of actions at law or in equity and otherwise engaging in the conduct of litigation, arbitration or remediation, and the incurring of legal expense and the settlement of claims and litigation;

 

  (xi) the indemnification of any Person against liabilities and contingencies to the extent permitted by Law;

 

  (xii) the entering into of listing agreements with any Securities Exchange and the delisting of some or all of the Units from, or requesting that trading be suspended in, any such Securities Exchange;

 

  (xiii) the issuance, sale or other disposition, and the purchase or other acquisition, of Units or options, rights, warrants or appreciation rights relating to Units;

 

  (xiv) the undertaking of any action in connection with the Company’s interest or participation in any Group Member;

 

  (xv) the registration under the Securities Act and any other applicable securities laws of any offer, issuance, sale or resale of Units or other securities issued or to be issued by the Company (including any resale of Units by Members or other security holders);

 

  (xvi) the filing of a bankruptcy petition; and

 

  (xvii) the execution and delivery of agreements with Affiliates of the Company or Portfolio Companies to render services to a Group Member.

 

A-26


Table of Contents

(b) In exercising its authority under this Agreement, the Board of Directors may, but shall be under no obligation to, take into account the tax consequences to any Member of any action taken (or not taken) by it. The Directors and the Company shall not have any liability to a Member for monetary damages or otherwise for losses sustained, liabilities incurred or benefits not derived by such Member in connection with such decisions except to the extent set forth in Section 6.16(a)(ii).

 

(c) Notwithstanding any other provision of this Agreement, the Delaware Act or any other applicable Law, the Members and each other Person who may acquire an interest in Units hereby (i) approve, ratify and confirm the execution, delivery and performance by the parties thereto of the Underwriting Agreement, the Exchange Agreement, the Tax Receivable Agreement and the other agreements described in the Registration Statement that are related to the transactions contemplated by the Registration Statement; (ii) agree that the Company is authorized to execute, deliver and perform the agreements referred to in clause (i) of this sentence and the other agreements, acts, transactions and matters described in or contemplated by the Registration Statement without any further act, approval or vote of the Members, the other Persons who may acquire an interest in Units or any other Person; and (iii) agree that the execution, delivery or performance by the Company, any Group Member or any Affiliate of any of them, of this Agreement or any agreement contemplated by this Agreement (including the exercise by the Company of the rights accorded pursuant to Article XIII), shall not constitute a breach by the Board of Directors of any duty that the Board of Directors may owe the Company or the Members or any other Persons under this Agreement (or any other agreements) or of any duty (fiduciary or otherwise) existing at law, in equity or otherwise.

 

Section 6.2 Number, Qualification and Term of Office of Directors. For so long as Permitted Oaktree Holders collectively hold 10% or more of the issued and outstanding Oaktree Operating Group Units, the number of Directors which shall constitute the whole Board of Directors shall be determined from time to time by the Manager. In the event that Permitted Oaktree Holders collectively hold less than 10% of the issued and outstanding Oaktree Operating Group Units, the number of Directors which shall constitute the whole Board of Directors shall be determined from time to time by resolution adopted by a majority of the Directors then in office. Each Director shall hold office as provided in Sections 6.3 to 6.5.

 

Section 6.3 Election of Directors. Directors need not be Members. For so long as Permitted Oaktree Holders collectively hold 10% or more of the issued and outstanding Oaktree Operating Group Units, Directors shall be designated by the Manager. In the event that Permitted Oaktree Holders collectively hold less than 10% of the issued and outstanding Oaktree Operating Group Units, Directors shall be elected by the holders of Outstanding Voting Units, voting as a single class, holding a plurality of the voting power of all Outstanding Voting Units present in person or represented by proxy and entitled to vote on the election of Directors at the annual meeting of Members. For so long as Permitted Oaktree Holders collectively hold 10% or more of the issued and outstanding Oaktree Operating Group Units, each Director (including any additional Director designated to fill a vacancy resulting from an increase in the total number of Directors or from the death, disability, resignation or removal from office of a Director or other cause) shall serve until his or her successor is duly elected or appointed and qualified, or until such Director’s death or disability, or until such Director resigns in accordance with Section 6.5 or is removed in accordance with Section 6.4. In the event that Permitted Oaktree Holders collectively hold less than 10% of the issued and outstanding Oaktree Operating Group Units, each Director (including any additional Director elected to fill a vacancy resulting from an increase in the total number of Directors or from the death, disability, resignation or removal from office of a Director or other cause) shall serve until the succeeding annual meeting after such Director’s election and until his or her successor is duly elected or appointed and qualified, or until such Director’s death or disability, or until such Director resigns in accordance with Section 6.5 or is removed in accordance with Section 6.4. In no case will a decrease in the number of Directors shorten the term of any incumbent Director.

 

A-27


Table of Contents

Section 6.4 Removal. For so long as Permitted Oaktree Holders collectively hold 10% or more of the issued and outstanding Oaktree Operating Group Units, any Director or the whole Board of Directors may be removed, with or without cause, at any time, by the Manager. In the event that Permitted Oaktree Holders collectively hold less than 10% of the issued and outstanding Oaktree Operating Group Units, any Director or the whole Board of Directors may be removed, with or without cause, at any time, by the affirmative vote of holders of Outstanding Voting Units, voting as a single class, holding a majority of the voting power of all Outstanding Voting Units, present in person or represented by proxy given at an annual or special meeting of Members called for that purpose and entitled to vote on the election of Directors. The vacancy in the Board of Directors caused by any such removal shall be filled as provided in Section 6.6.

 

Section 6.5 Resignations. Any Director may resign at any time by giving notice of such Director’s resignation in writing or by electronic transmission to the Company. Any such resignation shall take effect at the time specified therein, or if the time when it shall become effective shall not be specified therein, then it shall take effect immediately upon its receipt by the Company. Unless otherwise specified therein, the acceptance of such resignation shall not be necessary to make it effective. The vacancy in the Board of Directors caused by any such resignation shall be filled as provided in Section 6.6.

 

Section 6.6 Vacancies. For so long as Permitted Oaktree Holders collectively hold 10% or more of the issued and outstanding Oaktree Operating Group Units, any vacancy on the Board of Directors will be filled by a designee of the Manager. In the event that Permitted Oaktree Holders collectively hold less than 10% of the issued and outstanding Oaktree Operating Group Units, unless otherwise required by applicable Law, (i) any vacancy on the Board of Directors that results from a newly created directorship resulting from an increase in the authorized number of Directors may be filled by a majority of the Directors then in office, provided that a quorum is present, and any other vacancies may be filled by a majority of Directors then in office, though less than a quorum, or by a sole remaining Director and (ii) if there are no Directors in office, then any vacancies shall be filled by an election of Directors by the holders of Outstanding Voting Units, voting as a single class, holding a plurality of the voting power of all Outstanding Voting Units present in person or represented by proxy and entitled to vote on the election of Directors at an annual or special meeting of Members.

 

Section 6.7 Chairman of Meetings. The Board of Directors may elect one of its members as Chairman of the Board of Directors (the “Chairman”). At each meeting of the Board of Directors, the Chairman or, in the Chairman’s absence, a Director chosen by a majority of the Directors present, shall act as chairman of the meeting.

 

Section 6.8 Place of Meetings. The Board of Directors may hold meetings, both regular and special, either within or without the State of Delaware.

 

Section 6.9 Meetings; Notice. Meetings of the Board of Directors may be called by the Chairman, the President or upon the written request of two Directors, on 24 hours’ notice to each Director, either personally or by telephone or by mail, telegraph, telex, cable, wireless or other form of recorded or electronic communication, or on such shorter notice as the person or persons calling such meeting may deem necessary or appropriate in the circumstances. Notice of any such meeting need not be given to any Director, however, if waived by such Director in writing or by telegraph, telex, cable, wireless or other form of recorded or electronic communication, or if such Director shall be present at such meeting.

 

Section 6.10 Action Without Meeting. Any action required or permitted to be taken at any meeting by the Board of Directors or any committee thereof, as the case may be, may be taken without a meeting if a consent thereto is signed or transmitted electronically, as the case may be, by a majority of

 

A-28


Table of Contents

the members of the Board or of such committee, as the case may be, and the writing or writings or electronic transmission or transmissions are filed with the minutes of proceedings of the Board of Directors or such committee. Such filing shall be in paper form if the minutes are maintained in paper form and shall be in electronic form if the minutes are maintained in electronic form.

 

Section 6.11 Conference Telephone Meetings. Members of the Board of Directors, or any committee thereof, may participate in a meeting of the Board of Directors or such committee by means of conference telephone or other communications equipment by means of which all Persons participating in the meeting can hear each other, and such participation in a meeting shall constitute presence in person at such meeting.

 

Section 6.12 Quorum. At all meetings of the Board of Directors, a majority of the then total number of Directors in office shall constitute a quorum for the transaction of business. At all meetings of any committee of the Board of Directors, the presence of a majority of the total number of members of such committee (assuming no vacancies) shall constitute a quorum. The act of a majority of the Directors or committee members present at any meeting at which there is a quorum shall be the act of the Board of Directors or such committee, as the case may be. If a quorum shall not be present at any meeting of the Board of Directors or any committee, a majority of the Directors or members, as the case may be, present thereat may adjourn the meeting from time to time without further notice other than announcement at the meeting.

 

Section 6.13 Committees. The Board of Directors may by resolution from time to time designate one or more committees consisting of one or more Directors which, to the extent provided in such resolution or resolutions, shall have and may exercise, subject to the provisions of this Agreement, the powers and authority of the Board of Directors granted hereunder. Such committee or committees shall have such name or names as may be determined from time to time by resolution adopted by the Board of Directors. The Board of Directors shall have power to change the members of any such committee at any time to fill vacancies, and to discharge any such committee, either with or without cause, at any time.

 

Section 6.14 Alternate Members of Committees. The Board of Directors may designate one or more Directors as alternate members of any committee, who may replace any absent or disqualified member at any meeting of the committee, or if none be so appointed the member or members thereof present at any meeting and not disqualified from voting, whether or not such member or members or they constitute a quorum, may unanimously appoint another member of the Board of Directors to act at the meeting in the place of any such absent or disqualified member.

 

Section 6.15 Remuneration. Unless otherwise expressly provided by resolution adopted by the Board of Directors, none of the Directors shall, as such, receive any stated remuneration for their service as a Director, but the Board of Directors may at any time and from time to time by resolution provide that a specified sum shall be paid to any Director, payable in cash or securities, either as such Director’s annual remuneration as such Director or member of any special or standing committee of the Board of Directors or as remuneration for such Director’s attendance at each meeting of the Board of Directors or any such committee. The Board of Directors may also provide that the Company shall reimburse each Director for any expenses paid by such Director on account of such Director’s attendance at any meeting. Nothing in this Section 6.15 shall be construed to preclude any Director from serving the Company or any of its Affiliates in any other capacity and receiving remuneration therefor.

 

A-29


Table of Contents

Section 6.16 Exculpation, Indemnification, Advances and Insurance.

 

(a) Subject to other applicable provisions of this Article VI, to the fullest extent permitted by applicable Law:

 

  (i) Oaktree Capital Group Holdings shall not have any liability to the Company, any Subsidiary of the Company, any Director, any Member or any holder of an equity interest in any Subsidiary of the Company, for any act or omission, including any mistake of fact or error in judgment, taken, suffered or made;

 

  (ii) a Director or Officer shall have liability to the Company, any Subsidiary of the Company, any Director, any Member or any holder of an equity interest in any Subsidiary of the Company, for any act or omission, including any mistake of fact or error in judgment, taken, suffered, or made only if such act or omission constitutes a breach of the duties of such Director or Officer imposed pursuant to Section 6.20(a) and such breach is the result of (A) willful malfeasance, gross negligence, the commission of a felony or a material violation of applicable Law (including any federal or state securities Law), in each case, that has resulted in, or could reasonably be expected to result in, a material adverse effect on the business or properties of the Company or (B) fraud; and

 

  (iii) all other Indemnified Persons shall have liability to the Company, any Subsidiary of the Company, any Director, any Member or any holder of an equity interest in any Subsidiary of the Company, for any act or omission arising from the performance of such Indemnified Person’s duties and obligations in connection with the Company, any Subsidiary of the Company, this Agreement or any investment made or held by the Company or any Subsidiary of the Company, including with respect to any act or omission made while serving at the request of the Company as an officer, director, member, partner, tax matters partner, fiduciary or trustee of another Person or any employee benefit plan, including any mistake of fact or error in judgment, taken, suffered or made only if such act or omission constitutes a breach of the duties of such Indemnified Person and such breach is the result of (A) willful malfeasance, gross negligence, the commission of a felony or a material violation of applicable Law (including any federal or state securities Law), in each case, that has resulted in, or could reasonably be expected to result in, a material adverse effect on the business or properties of the Company or (B) fraud.

 

The provisions of this Section 6.16(a) are intended and shall be interpreted as only limiting the liability of an Indemnified Person and not as in any way expanding such Person’s liability.

 

(b) The Indemnified Persons shall be indemnified by the Company, to the fullest extent permitted by Law, against all expenses and liabilities (including judgments, fines, penalties, interest, amounts paid in settlement with the approval of the Company and counsel fees and disbursements) arising from the performance of any of their respective duties or obligations in connection with their respective service to the Company, to any Subsidiary of the Company or pursuant to this Agreement, or in connection with any investment made or held by the Company or any of its Subsidiaries, including in connection with any civil, criminal, administrative, investigative or other action, suit or proceeding, whether by or in the right of the Company, to which any such Indemnified Person may hereafter be made party by reason of being or having been an Indemnified Person, except:

 

  (i)

with respect to a Director or Officer, to the extent that it shall have been determined in a final non-appealable judgment by a court of competent jurisdiction that such expenses and liabilities arose primarily from acts or omissions, including any mistake of fact or error in judgment, taken, suffered or made, that constituted a breach of the duties of such Director or Officer imposed pursuant to Section 6.20(a) and such breach was the result of (A) willful malfeasance, gross negligence, the commission of a felony or a material violation of

 

A-30


Table of Contents
 

applicable Law (including any federal or state securities Law), in each case, that resulted in, or could reasonably be expected to result in, a material adverse effect on the business or properties of the Company or (B) fraud; and

 

  (ii) with respect to all Indemnified Persons (other than Directors, Officers and Oaktree Capital Group Holdings), to the extent that it shall have been determined in a final non-appealable judgment by a court of competent jurisdiction that such expenses and liabilities arose primarily from acts or omissions, including any mistake of fact or error in judgment, taken, suffered or made, that constituted a breach of the duties of such Indemnified Person and such breach was the result of (A) willful malfeasance, gross negligence, the commission of a felony or a material violation of applicable Law (including any federal or state securities Law), in each case, that resulted in, or could reasonably be expected to result in, a material adverse effect on the business or properties of the Company or (B) fraud.

 

Without limitation, the foregoing indemnity shall extend to any liability of any Indemnified Person, pursuant to a loan, guaranty or otherwise, for any indebtedness of the Company or any Subsidiary of the Company (including any indebtedness which the Company or any Subsidiary of the Company has assumed or taken subject to), and the Company is hereby authorized and empowered to enter into one or more indemnity agreements consistent with the provisions of this Section 6.16 in favor of any Indemnified Person having or potentially having liability for any such indebtedness. It is the intention of this Section 6.16(b) that the Company indemnify each Indemnified Person to the fullest extent permitted by Law except as specifically provided in this Section 6.16(b).

 

(c) The termination of any action, suit or proceeding relating to or involving an Indemnified Person by judgment, order, settlement, conviction, or upon a plea of nolo contendere or its equivalent, shall not, of itself, create a presumption that the Indemnified Person breached any duty or committed (i) willful malfeasance, gross negligence, a felony or a material violation of applicable Law (including any federal or state securities Law) that has resulted in, or could reasonably be expected to result in, a material adverse effect on the business or properties of the Company or (ii) fraud.

 

(d) The provisions of this Agreement, to the extent they limit or eliminate the duties and liabilities of an Indemnified Person otherwise existing at law or in equity, including Section 6.20, are agreed by each Member to modify such duties and liabilities of the Indemnified Person to the extent permitted by Law.

 

(e) Any indemnification under this Section 6.16 (unless ordered by a court) shall be made by the Company unless the Board of Directors determines in the specific case that indemnification of the Indemnified Person is not proper in the circumstances because such Person has not met the applicable standard of conduct set forth in Section 6.16(b). Such determination shall be made by a majority vote of the Directors who are not parties to the applicable suit, action or proceeding. To the extent, however, that an Indemnified Person has been successful on the merits or otherwise in defense of any action, suit or proceeding described above, or in defense of any claim, issue or matter therein, such Indemnified Person shall be indemnified against expenses (including attorneys’ fees) actually and reasonably incurred by such Indemnified Person in connection therewith, notwithstanding an earlier determination by the Board of Directors that the Indemnified Person had not met the applicable standard of conduct set forth in Section 6.16(b).

 

(f) Notwithstanding any contrary determination in the specific case under Section 6.16(e), and notwithstanding the absence of any determination thereunder, any Indemnified Person may apply to the Court of Chancery of the State of Delaware or any other court of competent jurisdiction in the State of Delaware for indemnification to the extent otherwise permissible under Section 6.16(b). The basis of such indemnification by a court shall be a determination by such court that indemnification of the Indemnified Person is proper in the circumstances because such Indemnified Person has met the

 

A-31


Table of Contents

applicable standard of conduct set forth in Section 6.16(b). Neither a contrary determination in the specific case under Section 6.16(e) nor the absence of any determination thereunder shall be a defense to such application or create a presumption that the Indemnified Person seeking indemnification has not met any applicable standard of conduct. Notice of any application for indemnification pursuant to this Section 6.16(f) shall be given to the Company promptly upon the filing of such application. If successful, in whole or in part, the Indemnified Person seeking indemnification shall also be entitled to be paid the expense of prosecuting such application.

 

(g) To the fullest extent permitted by Law, expenses (including attorneys’ fees) actually and reasonably incurred by an Indemnified Person in defending any civil, criminal, administrative or investigative action, suit or proceeding shall be paid by the Company in advance of the final disposition of such action, suit or proceeding upon receipt of an undertaking by or on behalf of such Indemnified Person to repay such amount if it shall ultimately be determined that such Indemnified Person is not entitled to be indemnified by the Company as authorized in this Section 6.16.

 

(h) The indemnification and advancement of expenses provided by or granted pursuant to this Section 6.16 shall not be deemed exclusive of any other rights to which those seeking indemnification or advancement of expenses may be entitled under this Agreement or any other agreement, vote of Members or disinterested Directors or otherwise, and shall continue as to an Indemnified Person who has ceased to serve in such capacity and shall inure to the benefit of the heirs, successors, assigns and administrators of the Indemnified Person unless otherwise provided in a written agreement with such Indemnified Person or in the writing pursuant to which such Indemnified Person is indemnified. The provisions of this Section 6.16 shall not be deemed to preclude the indemnification of any Person who is not specified in Section 6.16(b) but whom the Company has the power or obligation to indemnify under the provisions of the Delaware Act.

 

(i) The Company may, but shall not be obligated to, purchase and maintain insurance on behalf of any Indemnified Person against any liability asserted against such Indemnified Person and incurred by such Indemnified Person in any capacity in which such Indemnified Person is entitled to indemnification hereunder, or arising out of such Indemnified Person’s status as such, whether or not the Company would have the power or the obligation to indemnify such Indemnified Person against such liability under the provisions of this Section 6.16.

 

(j) The indemnification and advancement of expenses provided by, or granted pursuant to, this Section 6.16 shall, unless otherwise provided when authorized or ratified, inure to the benefit of the heirs, executors and administrators of any Person entitled to indemnification under this Section 6.16.

 

(k) The Company may, to the extent authorized from time to time by the Board of Directors, provide rights to indemnification and to the advancement of expenses to employees and agents of the Company and to the employees and agents of the Company Group similar to those conferred in this Section 6.16 to Indemnified Persons.

 

(l) If this Section 6.16 or any portion of this Section 6.16 shall be invalidated on any ground by a court of competent jurisdiction, the Company shall nevertheless indemnify each Indemnified Person as to expenses (including attorneys’ fees), judgments, fines, and amounts paid in settlement with respect to any action, suit, proceeding or investigation, whether civil, criminal or administrative, including a grand jury proceeding or action or suit brought by or in the right of the Company, to the full extent permitted by any applicable portion of this Section 6.16 that shall not have been invalidated.

 

(m) Each Indemnified Person may, in the performance of such Indemnified Person’s duties, consult with legal counsel and accountants, and any act or omission by such Indemnified Person on behalf of the Company, any Subsidiary of the Company or any investment held by the Company or any

 

A-32


Table of Contents

Subsidiary of the Company in furtherance of the interests of the Company, any Subsidiary of the Company or any investment held by the Company or any Subsidiary of the Company in good faith in reliance upon, and in accordance with, the advice of such legal counsel or accountants will be full justification for any such act or omission, and such Indemnified Person will be fully protected for such acts and omissions, provided that such legal counsel or accountants were selected with reasonable care by or on behalf of the Company or such Subsidiary.

 

(n) An Indemnified Person shall not be denied indemnification in whole or in part under this Section 6.16 because the Indemnified Person had an interest in the transaction with respect to which the indemnification applies if the transaction was otherwise permitted by the terms of this Agreement.

 

(o) Any liabilities which an Indemnified Person incurs as a result of acting on behalf of the Company (whether as a fiduciary or otherwise) in connection with the operation, administration or maintenance of an employee benefit plan or any related trust or funding mechanism (whether such liabilities are in the form of excise taxes assessed by the U.S. Internal Revenue Service, penalties assessed by the U.S. Department of Labor, restitutions to such a plan or trust or other funding mechanism or to a participant or beneficiary of such plan, trust or other funding mechanism, or otherwise) shall be treated as liabilities indemnifiable under this Section 6.16, to the maximum extent permitted by Law.

 

(p) A Director shall, in the performance of such Director’s duties, be fully protected in relying in good faith upon the records of the Company and on such information, opinions, reports or statements presented to the Company by any of the Officers or employees of the Company or any other Group Member, or committees of the Board of Directors, or by any other Person as to matters the Director reasonably believes are within such Person’s professional or expert competence.

 

(q) Any amendment, modification or repeal of this Section 6.16 or any provision hereof shall be prospective only and shall not in any way affect the limitations on the liability of any Indemnified Person under this Section 6.16 as in effect immediately prior to such amendment, modification or repeal with respect to claims arising from or relating to matters occurring, in whole or in part, prior to such amendment, modification or repeal, regardless of when such claims may arise or be asserted and provided such Person became an Indemnified Person hereunder prior to such amendment, modification or repeal.

 

(r) The provisions of this Section 6.16 shall survive the termination of this Agreement with respect to the acts and omissions of an Indemnified Person occurring prior to such termination.

 

Section 6.17 Resolution of Conflicts of Interest; Standards of Conduct and Modification of Duties.

 

(a) Unless otherwise expressly provided in this Agreement, whenever an actual or potential conflict of interest exists or arises between Oaktree Capital Group Holdings, one or more Directors or their respective Affiliates, on the one hand, and the Company, any Group Member or any Member other than Oaktree Capital Group Holdings, on the other, any resolution or course of action by the Board of Directors or its Affiliates in respect of such conflict of interest shall be permitted and deemed approved by all Members, and shall not constitute a breach of this Agreement, of any agreement contemplated herein or of any duty stated or implied by Law or equity, including any fiduciary duty, if the resolution or course of action in respect of such conflict of interest is (i) approved or ratified by the vote of holders of Outstanding Voting Units representing a majority of the total votes that may be cast by all Outstanding Voting Units that are held by disinterested parties, (ii) on terms no less favorable to the Company, Group Member or Member other than Oaktree Capital Group Holdings, as applicable, than those generally being, provided to or available from unrelated third parties, (iii) fair and reasonable to the Company taking into account the totality of the relationships between the parties involved

 

A-33


Table of Contents

(including other transactions that may be particularly favorable or advantageous to the Company, Group Member or Member other than Oaktree Capital Group Holdings, as applicable) or (iv) approved or ratified by a majority of the Outside Directors. For the avoidance of doubt, the Company shall be authorized but not required to seek the approval or ratification of the Outside Directors pursuant to clause (iv) of the preceding sentence or the disinterested holders of Outstanding Voting Units pursuant to clause (i) of the preceding sentence, and the Board of Directors may also adopt a resolution or course of action that has not received the approval of the Outside Directors or the disinterested holders of Outstanding Voting Units. Failure to seek such approval shall not be deemed to indicate that a conflict of interest exists or that such approval could not have been obtained. If the Board of Directors determines that the resolution or course of action taken with respect to a conflict of interest satisfies either of the standards set forth in clauses (ii) and (iii) above, then it shall be presumed that, in making its determination, the Board of Directors acted in good faith, and in any proceeding brought by any Member or by or on behalf of such Member or any other Member challenging such determination, the Person bringing or prosecuting such proceeding shall have the burden of overcoming such presumption. Notwithstanding anything to the contrary in this Agreement, the existence of the conflicts of interest described in the Registration Statement are hereby approved by the Members and each other Person who may acquire an interest in Units hereby and shall not constitute a breach of this Agreement or of any duty (fiduciary or otherwise) otherwise existing at law, in equity or otherwise.

 

(b) Notwithstanding any other provision of this Agreement or otherwise or any applicable provision of Law or equity, whenever in this Agreement or any other agreement contemplated hereby or otherwise the Manager, the Board of Directors, the Company or an Affiliate of the Company is permitted or required to make a decision in its “sole discretion” or “discretion” or that it deems “necessary or appropriate” or “necessary or advisable” or under a grant of similar authority or latitude, then, to the fullest extent permitted by Law, the Board of Directors, the Company or such Affiliate, as the case may be, may make such decision in its sole discretion (regardless of whether there is a reference to “sole discretion” or “discretion”), and shall be entitled to consider only such interests and factors as it desires, including its own interests, and shall have no duty or obligation (fiduciary or otherwise) to give any consideration to any interest of or factors affecting the Company or the Members, and shall not be subject to any other or different standards imposed by this Agreement, any other agreement contemplated hereby, under the Delaware Act, the DGCL or under any other Law or in equity, but in all circumstances shall exercise such discretion in good faith. Whenever in this Agreement or any other agreement contemplated hereby or otherwise, the Board of Directors or the Company is permitted to or required to make a decision in its “good faith,” then for purposes of this Agreement or otherwise, the Board of Directors or the Company, as the case may be, shall be conclusively presumed to be acting in good faith if such Person or Persons subjectively believe(s) that the decision made or not made is in or not opposed to the best interests of the Company.

 

(c) Notwithstanding anything to the contrary in this Agreement, the Board of Directors and the Company shall have no duty or obligation, express or implied, to (i) sell or otherwise dispose of any asset of the Oaktree Operating Group other than in the ordinary course of business or (ii) permit any Group Member to use any facilities or assets of the Directors, except as may be provided in contracts entered into from time to time specifically dealing with such use. Any determination by an Affiliate of the Company to enter into such contracts shall be in such Person’s sole discretion.

 

(d) Except as expressly set forth in this Agreement, to the fullest extent permitted by Law, neither the Board of Directors nor any other Indemnified Person shall have any duties or liabilities, including fiduciary duties, to the Company, any Member or any other Person bound by this Agreement, and the provisions of this Agreement, to the extent that they restrict or otherwise modify or eliminate the duties and liabilities, including fiduciary duties, of the Company or any other Indemnified Person otherwise existing at law or in equity, are agreed by the Members to replace such other duties and liabilities of the Company or such other Indemnified Person.

 

A-34


Table of Contents

(e) The Members expressly acknowledge that the Board of Directors is under no obligation to consider the separate interests of the Members (including the tax consequences to Members) in deciding whether to cause the Company to take (or decline to take) any actions, and that the Board of Directors or any Director shall not be liable for monetary damages for losses sustained, liabilities incurred or benefits not derived by Members in connection with such decisions.

 

(f) The Members hereby authorize each of (i) the Board of Directors and (ii) the Outside Directors, on behalf of the Company as a partner or member of any Group Member, to approve of actions by the board of directors, managing member or general partner of such Group Member similar to those actions permitted to be taken by the Board of Directors pursuant to this Section 6.17.

 

Section 6.18 Certificate of Formation. The Certificate of Formation and amendments thereto have been filed with the Secretary of State of the State of Delaware as required by the Delaware Act, such filings being hereby confirmed, ratified and approved in all respects. The Board of Directors shall use all reasonable efforts to cause to be filed such other certificates or documents that it determines to be necessary or appropriate for the formation, continuation, qualification and operation of a limited liability company in the State of Delaware or any other state in which the Company may elect to do business or own property. To the extent that the Board of Directors determines such action to be necessary or appropriate, the Company shall file amendments to and restatements of the Certificate of Formation and do all things to maintain the Company as a limited liability company under the laws of the State of Delaware or of any other state in which the Company may elect to do business or own property, and any such Officer so directed shall be an “authorized person” of the Company within the meaning of the Delaware Act for purposes of filing any such certificate with the Secretary of State of the State of Delaware. The Company shall not be required, before or after filing, to deliver or mail a copy of the Certificate of Formation, any qualification document or any amendment thereto to any Member.

 

Section 6.19 Officers.

 

(a) The Board of Directors shall have the power and authority to appoint such officers with such titles, authority and duties as determined by the Board of Directors. Such Persons so designated by the Board of Directors shall be referred to as “Officers.” The Officers shall have the titles, power, authority and duties as determined by the Board of Directors.

 

(b) Each Officer shall hold office until his or her successor is elected and qualified or until his or her earlier death, disability, resignation or removal. Any number of offices may be held by the same Person. The compensation of Officers elected by the Board of Directors shall be fixed from time to time by the Board of Directors or by such Officers as may be designated by resolution of the Board of Directors.

 

(c) Any Officer may resign at any time upon written notice to the Company. Any Officer, agent or employee of the Company may be removed by the Board of Directors with or without cause at any time. The Board of Directors may delegate the power of removal as to Officers, agents and employees who have not been appointed by the Board of Directors. Such removal shall be without prejudice to a Person’s contract rights, if any, but the appointment of any Person as an Officer, agent or employee of the Company shall not of itself create contract rights.

 

(d) The Board of Directors may from time to time delegate the powers or duties of any Officer to any other Officers or agents, notwithstanding any provision hereof.

 

(e) Unless otherwise directed by the Board of Directors, the Chairman, the President or any other Officer of the Company shall have power to vote and otherwise act on behalf of the Company, in person or by proxy, at any meeting of members of or with respect to any action of equity holders of any

 

A-35


Table of Contents

other entity in which the Company may hold securities and otherwise to exercise any and all rights and powers which the Company may possess by reason of its ownership of securities in such other entities.

 

Section 6.20 Duties of Officers and Directors.

 

(a) Except as otherwise expressly provided in this Agreement or required by the Delaware Act, (i) the duties and obligations owed to the Company by the Officers and Directors shall be the duty of care and duty of loyalty owed to a corporation organized under DGCL by its officers and directors, respectively, and (ii) the duty of care and duty of loyalty owed to the Members by the Officers and Directors shall be the same as the duty of care and duty of loyalty owed to the stockholders of a corporation under the DGCL by its officers and directors, respectively.

 

(b) The Board of Directors shall have the right to exercise any of the powers granted to it by this Agreement and perform any of the duties imposed upon it hereunder either directly or by or through the duly authorized Officers of the Company, and the Board of Directors shall not be responsible for the misconduct or negligence on the part of any such Officer duly appointed or duly authorized by the Board of Directors in good faith.

 

Section 6.21 Reliance by Third Parties. Notwithstanding anything to the contrary in this Agreement, any Person dealing with the Company shall be entitled to assume that the Board of Directors and any Officer authorized by the Board of Directors to act on behalf of and in the name of the Company has full power and authority to encumber, sell or otherwise use in any manner any and all assets of the Company and to enter into any authorized contracts on behalf of the Company, and such Person shall be entitled to deal with the Board of Directors or any Officer as if it were the Company’s sole party in interest, both legally and beneficially. Each Member hereby waives, to the fullest extent permitted by Law, any and all defenses or other remedies that may be available against such Person to contest, negate or disaffirm any action of the Board of Directors or any Officer in connection with any such dealing. In no event shall any Person dealing with the Board of Directors or any Officer or their respective representatives be obligated to ascertain that the terms of this Agreement have been complied with or to inquire into the necessity or expediency of any act or action of the Board of Directors or any Officer or their respective representatives. Each and every certificate, document or other instrument executed on behalf of the Company by the Board of Directors or any Officer or their respective representatives shall be conclusive evidence in favor of any and every Person relying thereon or claiming thereunder that (a) at the time of the execution and delivery of such certificate, document or instrument, this Agreement was in full force and effect, (b) the Person executing and delivering such certificate, document or instrument was duly authorized and empowered to do so for and on behalf of the Company and (c) such certificate, document or instrument was duly executed and delivered in accordance with the terms and provisions of this Agreement and is binding upon the Company.

 

Section 6.22 Manager.

 

(a) The Manager shall have only the powers expressly set forth herein to designate and remove members of the Board of Directors, fill vacancies on the Board of Directors, determine from time to time the number of Directors which shall constitute the whole Board of Directors, resign and designate a substitute Manager, in each case as provided in this Article VI. To the fullest extent permitted by Law, in exercising its authority under this Agreement, the Manager may, but shall not be obligated to, take into account the consequences to any Member of any action taken (or not taken) by it. Notwithstanding anything to the contrary contained in this Agreement, to the fullest extent permitted by Law, the Manager shall owe no duties (including any fiduciary duties) to the Company, any Member or any other Person bound by this Agreement and shall have no liability to the Company, any Member or any other Person bound by this Agreement for monetary damages or otherwise for losses sustained,

 

A-36


Table of Contents

liabilities incurred or benefits not derived by such Member in connection with such decisions. The Manager shall not be responsible or liable to the Company or any Member or other Person bound by this Agreement for the misconduct or negligence of any Director duly appointed by the Manager hereunder.

 

(b) The Manager may resign at any time by giving notice of such resignation in writing or by electronic transmission to the Board of Directors. Any such resignation shall take effect at the time specified therein. The acceptance of such resignation by the Board of Directors shall not be necessary to make it effective. The Manager may at any time designate a substitute Manager that is a Permitted Oaktree Holder, which substitute Manager shall, upon the later of the acceptance of such designation and the effective date of such resignation of the resigning Manager, be subject to the terms and conditions set forth in this Agreement and be deemed the “Manager” for all purposes hereunder. In the event the Manager resigns and does not designate a substitute Manager in accordance with the terms of this Agreement, a substitute Manager shall be elected by the holders of Units representing a majority of the voting power of all Outstanding Voting Units, voting as a single class.

 

ARTICLE VII

 

BOOKS, RECORDS, ACCOUNTING AND REPORTS

 

Section 7.1 Records and Accounting. The Board of Directors shall keep or cause to be kept at the principal office of the Company appropriate books and records with respect to the Company’s business, including all books and records necessary to provide to the Members any information required to be provided pursuant to this Agreement. Any books and records maintained by or on behalf of the Company in the regular course of its business, including the record of the Members, books of account and records of Company proceedings, may be kept on, or be in the form of, computer disks, hard drives, punch cards, magnetic tape, photographs, micrographics or any other information storage device; provided, that the books and records so maintained are convertible into clearly legible written form within a reasonable period of time. The Company shall maintain books and records for tax and financial reporting purposes on an accrual basis in accordance with U.S. GAAP.

 

Section 7.2 Fiscal Year. The fiscal year of the Company (each, a “Fiscal Year”) shall be a year ending December 31. The Board of Directors in its sole discretion may change the Fiscal Year at any time and from time to time, in each case as may be required or permitted under the Code or applicable United States Treasury Regulations, and shall notify the Members of such change in the next regular communication by the Company to the Members.

 

Section 7.3 Reports.

 

(a) The Company shall use its commercially reasonable efforts to mail or make available to each Record Holder of a Unit, as of a date selected by the Board of Directors, within 120 days after the close of each fiscal year, an annual report containing financial statements of the Company for such Fiscal Year, presented in accordance with U.S. GAAP, including a balance sheet and statements of operations, equity and cash flows, such statements to be audited by a registered public accounting firm selected by the Board of Directors, and such other financial information as the Company deems appropriate.

 

(b) The Company shall use its commercially reasonable efforts to mail or make available to each Record Holder of a Unit, as of a date selected by the Board of Directors, within 90 days after the close of each Quarter except the last Quarter of each Fiscal Year, a report containing unaudited financial statements of the Company and such other information as may be required by applicable Law or rule of any Securities Exchange on which the Units are listed for trading, or as the Board of Directors determines to be necessary or appropriate.

 

A-37


Table of Contents

(c) The Company shall be deemed to have made a report available to each Record Holder of a Unit as required by this Section 7.3 if it has (i) made such report available on any publicly available website maintained by or on behalf of the Company or (ii) filed such report with the SEC via its Electronic Data Gathering, Analysis and Retrieval system (or any successor system) and such report is publicly available on such system.

 

ARTICLE VIII

 

TAX MATTERS

 

Section 8.1 Tax Returns and Information. The Company shall use its commercially reasonable efforts to timely file all returns of the Company that are required for U.S. federal, state and local income tax purposes on the basis of the accrual method and its Fiscal Year. The Company may, in its sole discretion, furnish to Members estimates of all necessary tax information prior to the availability of definitive tax information; provided, however, that each Member hereby agrees that there can be no assurance that such definitive information will be the same as such estimates, and that the Company shall not be liable to any Member or to any other Person for any information contained in any such estimates or for any differences between such estimates and such definitive information. The classification, realization and recognition of income, gain, losses and deductions and other items shall be on the accrual method of accounting for U.S. federal income tax purposes.

 

Section 8.2 Tax Elections. The Company shall, in its sole discretion, determine whether to make or refrain from making the election provided for in Section 754 of the Code and any and all other elections permitted by the tax laws of the United States, the several states and other relevant jurisdictions.

 

Section 8.3 Tax Controversies. The Board of Directors shall designate one Member as the Tax Matters Partner. The initial Tax Matters Partner shall be Oaktree Capital Group Holdings. The Tax Matters Partner is authorized to represent the Company (at the Company’s expense) in connection with all examinations of the Company’s affairs by tax authorities, including resulting administrative and judicial proceedings, and to expend Company funds for professional services and costs associated therewith. Each Member agrees to cooperate with the Tax Matters Partner and to do or refrain from doing any or all things reasonably required by the Tax Matters Partner to conduct such proceedings.

 

Section 8.4 Withholding. Notwithstanding any other provision of this Agreement, the Company is authorized to take any action that may be necessary or appropriate to, or cause the Company and other Group Members to, comply with any withholding requirements established under the Code or any other U.S. federal, state or local or non-U.S. Law including pursuant to Sections 1441, 1442, 1445 and 1446 of the Code. To the extent that the Company is required or elects to withhold and pay over to any taxing authority any amount resulting from the allocation or distribution of income to any Member (including by reason of Section 1446 of the Code), the Board of Directors may treat the amount withheld as a distribution of cash pursuant to Sections 5.3 or 9.3 in the amount of such withholding from such Member.

 

Section 8.5 Election to be Treated as a Corporation. Notwithstanding anything to the contrary contained herein, if the Board of Directors determines in its sole discretion that it is no longer in the best interests of the Company to continue as a partnership for U.S. federal income tax purposes, the Board of Directors may elect to treat the Company as an association or as a publicly traded partnership taxable as a corporation for U.S. federal (and applicable state) income tax purposes. In the event that the Board of Directors determines that the Company should seek relief pursuant to Section 7704(e) of the Code to preserve the status of the Company as a partnership for U.S. federal (and applicable state)

 

A-38


Table of Contents

income tax purposes, the Company and each Member shall agree to adjustments required by the tax authorities, and the Company shall pay such amounts as required by the tax authorities, to preserve the status of the Company as a partnership.

 

ARTICLE IX

 

DISSOLUTION AND LIQUIDATION

 

Section 9.1 Dissolution. The Company shall not be dissolved by the admission of Substitute Members or Additional Members. The Company shall dissolve, and its affairs shall be wound up:

 

(a) upon an election to dissolve the Company by the Board of Directors that is approved by the holders of Units representing a majority of the voting power of all Outstanding Voting Units;

 

(b) upon the entry of a decree of judicial dissolution of the Company pursuant to the provisions of the Delaware Act; or

 

(c) at any time when there are no Members of the Company, unless the business of the Company is continued in accordance with the Delaware Act.

 

Section 9.2 Liquidator. Upon dissolution of the Company, the Board of Directors shall select one or more Persons (which may be the Board of Directors or a Member) to act as Liquidator. The Liquidator (if other than the Board of Directors) shall be entitled to receive such compensation for its services as may be approved by holders of Units representing a majority of the voting power of all Outstanding Voting Units. The Liquidator (if other than the Board of Directors) shall agree not to resign at any time without 15 days’ prior notice and may be removed at any time, with or without cause, by notice of removal approved by holders of Units representing a majority of the voting power of all Outstanding Voting Units. Upon dissolution, death, incapacity, removal or resignation of the Liquidator, a successor and substitute Liquidator (who shall have and succeed to all rights, powers and duties of the original Liquidator) shall within 30 days thereafter be approved by holders of Units representing a majority of the voting power of all Outstanding Voting Units. The right to approve a successor or substitute Liquidator in the manner provided herein shall be deemed to refer also to any such successor or substitute Liquidator approved in the manner herein provided. Except as expressly provided in this Article IX, the Liquidator approved in the manner provided herein shall have and may exercise, without further authorization or consent of any of the parties hereto, all of the powers conferred upon the Board of Directors under the terms of this Agreement (but subject to all of the applicable limitations, contractual and otherwise, upon the exercise of such powers) necessary or appropriate to carry out the duties and functions of the Liquidator hereunder for and during the period of time required to complete the winding up and liquidation of the Company as provided for herein.

 

Section 9.3 Liquidation. The Liquidator shall proceed to dispose of the assets of the Company, discharge its liabilities and otherwise wind up its affairs in such manner and over such period as determined by the Liquidator, subject to Section 18-804 of the Delaware Act and the following:

 

(a) Subject to Section 9.3(c), the assets may be disposed of by public or private sale or by distribution in kind to one or more Members on such terms as the Liquidator and such Member or Members may agree. If any property is distributed in kind, the Member receiving the property shall be deemed for purposes of Section 9.3(c) to have received cash equal to its fair market value as determined by the Board of Directors or the Liquidator in its sole discretion, and contemporaneously therewith appropriate cash distributions must be made to the other Members. Notwithstanding anything to the contrary contained in this Agreement, the Members understand and acknowledge that a Member may be compelled to accept a distribution of any asset in kind from the Company despite the fact that

 

A-39


Table of Contents

the percentage of the asset distributed to such Member exceeds the percentage of that asset which is equal to the percentage in which such Member shares in distributions from the Company. The Liquidator may defer liquidation or distribution of the Company’s assets for a reasonable period of time if it determines that an immediate sale or distribution of all or some of the Company’s assets would be impractical or would cause undue loss to the Members. The Liquidator may distribute the Company’s assets, in whole or in part, in kind if it determines that a sale would be impractical or would cause undue loss to the Members.

 

(b) Liabilities of the Company include amounts owed to the Liquidator as compensation for serving in such capacity (subject to the terms of Section 9.2) and amounts owed to Members otherwise than in respect of their distribution rights under Article V. With respect to any liability that is contingent, conditional or unmatured or is otherwise not yet due and payable, the Liquidator shall either settle such claim for such amount as it deems appropriate or establish a reserve of cash or other assets to provide for its payment.

 

(c) Subject to the terms of any Unit Designation, all property and all cash in excess of that required to discharge liabilities as provided in Section 9.3(b) shall be distributed to the Members in accordance with their respective Percentage Interests as of a Record Date selected by the Liquidator.

 

Section 9.4 Cancellation of Certificate of Formation. Upon the completion of the distribution of Company cash and property as provided in Section 9.3 in connection with the liquidation of the Company, the Certificate of Formation and all qualifications of the Company as a foreign limited liability company in jurisdictions other than the State of Delaware shall be cancelled and such other actions as may be necessary to terminate the Company shall be taken.

 

Section 9.5 Return of Contributions. Neither the Manager nor any Director or Officer shall be personally liable for, or have any obligation to contribute or loan any monies or property to the Company to enable it to effectuate, the return of the Capital Contributions of the Members, or any portion thereof, it being expressly understood that any such return shall be made solely from Company assets.

 

Section 9.6 Waiver of Partition. To the maximum extent permitted by Law, each Member hereby waives any right to partition of the Company property.

 

Section 9.7 Capital Account Restoration. No Member shall have any obligation to restore any negative balance in its Capital Account upon liquidation of the Company.

 

ARTICLE X

 

AMENDMENT OF AGREEMENT

 

Section 10.1 General. Except as provided in Sections 10.2 and 10.3, the Board of Directors may amend any of the terms of this Agreement, but only in compliance with the terms, conditions and procedures set forth in this Section 10.1. Amendments to this Agreement may be proposed only by or with the consent of the Board of Directors. If an amendment to any provision of this Agreement other than pursuant to Section 10.3 has been proposed by or with the consent of the Board of Directors, then the Board of Directors shall first adopt a resolution setting forth the amendment proposed, declaring its advisability, and then (a) call a meeting of the Members entitled to vote in respect thereof for the consideration of such amendment or (b) seek the written consent of the Members. Such meeting shall be called and held upon notice in accordance with Article XII of this Agreement. The notice shall set forth such amendment in full or a brief summary of the changes to be effected thereby, as the Board of

 

A-40


Table of Contents

Directors shall deem advisable. At the meeting, a vote of Members entitled to vote thereon shall be taken for and against the proposed amendment. A proposed amendment shall be effective upon its approval by holders of Units representing a majority of the voting power of all Outstanding Voting Units, unless a greater percentage is required under this Agreement or by the Delaware Act.

 

Section 10.2 Specified Amendments.

 

(a) Notwithstanding the provisions of Sections 10.1 and 10.3, no provision of this Agreement that establishes a percentage of the voting power of Outstanding Voting Units required to take any action shall be amended, altered, changed, repealed or rescinded in any respect that would have the effect of reducing such percentage unless such amendment is approved by the affirmative vote of holders of Outstanding Voting Units whose aggregate Outstanding Voting Units represent not less than the voting requirement sought to be reduced.

 

(b) Notwithstanding the provisions of Sections 10.1 and 10.3, no amendment to this Agreement may (i) enlarge the obligations of any Member without its consent, unless such shall be deemed to have occurred as a result of an amendment approved pursuant to Section 10.2(c), (ii) change Section 9.1(a), (iii) change the term of the Company or (iv) except as set forth in Section 9.1(a), give any Person the right to dissolve the Company.

 

(c) Except as provided in Sections 10.3 and 11.3, any amendment that would have a material adverse effect on the rights or preferences of any class or series of Units in relation to other classes or series of Units must be approved by the holders of not less than a majority of the Outstanding Units of the class or series affected. The issuance by the Company of securities having rights superior to those of Outstanding Units or Units having a dilutive effect on Outstanding Units shall not be deemed to have material adverse effect on the rights or preferences of any class or series of Units.

 

(d) Notwithstanding Section 10.1, the affirmative vote of the holders of Units representing at least two-thirds of the voting power of all Outstanding Voting Units shall be required to alter or amend any provision of this Section 10.2.

 

Section 10.3 Amendments to be Adopted Solely by the Board of Directors. Notwithstanding Section 10.1, each Member agrees that the Board of Directors, without the approval of any Member or any other Person, may amend any provision of this Agreement, and execute, swear to, acknowledge, deliver, file and record whatever documents may be required in connection therewith, to reflect:

 

(a) a change in the name of the Company, the location of the principal place of business of the Company, the registered agent of the Company or the registered office of the Company;

 

(b) the admission, substitution, resignation or removal of Members or the Manager in accordance with this Agreement;

 

(c) a change that the Board of Directors determines in its sole discretion to be necessary or appropriate to qualify or continue the qualification of the Company as a limited liability company under the laws of any state or to ensure that the Group Members will not be treated as associations taxable as corporations or otherwise taxed as entities for U.S. federal income tax purposes;

 

(d) a change that the Board of Directors determines in its sole discretion to be necessary or appropriate to address changes in U.S. federal income tax regulations, legislation or interpretation;

 

(e) a change that the Board of Directors in its sole discretion determines (i) does not adversely affect the Members considered as a whole (including any particular class or series of Units as compared to other classes or series of Units) in any material respect, (ii) to be necessary, desirable or

 

A-41


Table of Contents

appropriate to satisfy any requirements, conditions or guidelines contained in any opinion, directive, order, ruling or regulation of any U.S. federal or state or non-U.S. agency or judicial authority or contained in any U.S. federal or state or non-U.S. statute (including the Delaware Act), (iii) to be necessary, desirable or appropriate to facilitate the trading of Units (including the division of any class or classes or series of Outstanding Units into different classes or series to facilitate uniformity of tax consequences within such classes or series of Units) or comply with any rule, regulation, guideline or requirement of any Securities Exchange on which Units are or will be listed for trading, (iv) to be necessary or appropriate in connection with action taken by the Board of Directors pursuant to Section 3.12 or (v) is required to effect the intent expressed in the Registration Statement or the intent of the provisions of this Agreement or is otherwise contemplated by this Agreement;

 

(f) a change in the Fiscal Year or taxable year of the Company and any other changes that the Board of Directors determines to be necessary, desirable or appropriate as a result of a change in the Fiscal Year or taxable year of the Company;

 

(g) an amendment that the Board of Directors determines, based on advice of counsel, to be necessary or appropriate to prevent the Company or its Directors, Officers, trustees or agents from having a material risk of being in any manner subjected to the provisions of the Investment Company Act or the Investment Advisers Act of 1940, as amended, or Title I of ERISA, Section 4975 of the Code or any applicable Similar Law currently applied or proposed;

 

(h) an amendment that the Board of Directors determines in its sole discretion to be necessary or appropriate in connection with the authorization or issuance of any class or series of Units pursuant to Section 4.6 and the admission of Additional Members;

 

(i) an amendment expressly permitted in this Agreement to be made by the Board of Directors acting alone (including pursuant to Sections 3.6(c) or 5.2(b));

 

(j) an amendment effected, necessitated or contemplated by a Merger Agreement or Plan of Conversion approved in accordance with Section 11.3;

 

(k) an amendment that the Board of Directors determines in its sole discretion to be necessary or appropriate to reflect and account for the formation by the Company of, or investment by the Company in, any corporation, partnership, joint venture, limited liability company or other entity, in connection with the conduct by the Company of activities permitted by the terms of Sections 2.4 or 6.1(a);

 

(l) an amendment effected, necessitated or contemplated by an amendment to the Oaktree Operating Group Partnership Agreements that requires a holder of an Oaktree Operating Group Unit to provide a statement, certification or other proof of evidence to the Oaktree Operating Group Partnership regarding whether such unitholder is subject to U.S. federal income taxation on the income generated by the Oaktree Operating Group Partnerships;

 

(m) a merger, conversion, conveyance or other business combination pursuant to Section 11.3(d), including an amendment permitted pursuant to Section 11.5; or

 

(n) any other amendment substantially similar to one or more of the foregoing.

 

ARTICLE XI

 

MERGER, CONSOLIDATION OR CONVERSION

 

Section 11.1 Authority. The Company may merge or consolidate or otherwise combine with or into one or more corporations, limited liability companies, statutory trusts, business trusts or associations, real estate investment trusts, common law trusts or unincorporated businesses, including a partnership (whether general or limited (including a limited liability partnership or a limited liability

 

A-42


Table of Contents

limited partnership)), or convert into any such entity, formed under the laws of the State of Delaware or any other state of the United States of America, pursuant to a written agreement of merger, consolidation or other business combination (a “Merger Agreement”), or a written plan of conversion (a “Plan of Conversion”), as the case may be, in accordance with this Article XI.

 

Section 11.2 Procedure for Merger, Consolidation, Conversion or Other Business Combination. Merger, consolidation, conversion or other business combination of the Company pursuant to this Article XI requires the prior consent of the Board of Directors; provided, however, that to the fullest extent permitted by Law, the Board of Directors shall have no duty or obligation to consent to any merger, consolidation, conversion or other business combination of the Company and, to the fullest extent permitted by Law, may decline to do so free of any duty (including any fiduciary duty) or obligation whatsoever to the Company, any Member or any other Person bound by this Agreement and, in declining to consent to a merger, consolidation, conversion or other business combination, shall not be required to act pursuant to any other standard imposed by this Agreement, any other agreement contemplated hereby or under the Delaware Act or any other Law or at equity. If the Board of Directors shall determine, in the exercise of its sole discretion, to consent to the merger, consolidation or other business combination, the Board of Directors shall approve the Merger Agreement or Plan of Conversion, which shall set forth:

 

(a) the names and jurisdictions of formation or organization of each of the business entities proposing to merge, consolidate, convert or combine;

 

(b) the name and jurisdiction of formation or organization of the business entity that is to survive the proposed merger, consolidation, conversion or other business combination (the “Surviving Business Entity”);

 

(c) the terms and conditions of the proposed merger, consolidation, conversion or other business combination;

 

(d) the manner and basis of converting or exchanging the equity securities of each constituent business entity for, or into, cash, property or interests, rights, securities or obligations of the Surviving Business Entity; and (i) if any interests in or securities or rights of any constituent business entity are not to be converted or exchanged solely for, or into, cash, property or interests in or rights, securities or obligations of the Surviving Business Entity, the cash, property or interests in or rights, securities or obligations of any general or limited partnership, corporation, trust, limited liability company, unincorporated business or other entity (other than the Surviving Business Entity) which the holders of such interests, securities or rights are to receive upon conversion of, or in exchange for, their interests, securities or rights, and (ii) in the case of securities represented by certificates, upon the surrender of such certificates, which cash, property or interests in or rights, securities or obligations of the Surviving Business Entity or any general or limited partnership, corporation, trust, limited liability company, unincorporated business or other entity (other than the Surviving Business Entity), or evidences thereof, are to be delivered;

 

(e) a statement of any changes in the constituent documents or the adoption of new constituent documents (the articles or certificate of incorporation, articles of trust, declaration of trust, certificate or agreement of limited partnership, operating agreement or other similar charter or governing document) of the Surviving Business Entity to be effected by such merger, consolidation, conversion or other business combination;

 

(f) the effective time of the merger, consolidation, conversion or other business combination, which may be the date of the filing of the certificate of merger or consolidation or similar certificate pursuant to Section 11.4 or a later date specified in or determinable in accordance with the Merger

 

A-43


Table of Contents

Agreement or Plan of Conversion; provided, that if the effective time of such transaction is to be later than the date of the filing of such certificate, the effective time shall be fixed at a date or time certain at or prior to the time of the filing of such certificate and stated therein; and

 

(g) such other provisions with respect to the proposed merger, consolidation, conversion or other business combination that the Board of Directors determines in its sole discretion to be necessary or appropriate.

 

Section 11.3 Approval by Members of Merger, Consolidation, Conversion or Other Business Combination.

 

(a) Except as provided in Section 11.3(d), the Board of Directors, upon its approval of the Merger Agreement or Plan of Conversion, shall direct that the Merger Agreement or Plan of Conversion, as applicable, and the merger, consolidation, conversion or other business combination contemplated thereby be submitted to a vote of the Members, whether at an annual meeting or special meeting, in either case in accordance with the requirements of Article XII. A copy or a summary of the Merger Agreement or Plan of Conversion shall be included in or enclosed with the notice of meeting.

 

(b) Except as provided in Section 11.3(d), the Merger Agreement or Plan of Conversion and the merger, consolidation, conversion or other business combination contemplated thereby shall be approved upon receiving the affirmative vote of the holders of a majority of the voting power of Outstanding Voting Units.

 

(c) Except as provided in Section 11.3(d), after such approval by vote of the Members, and at any time prior to the filing of the certificate of merger, consolidation, conversion or similar certificate pursuant to Section 11.4, the merger, consolidation, conversion or other business combination may be abandoned pursuant to provisions therefor, if any, set forth in the Merger Agreement, or the Plan of Conversion, as the case may be.

 

(d) Notwithstanding anything else contained in this Article XI or in this Agreement, the Board of Directors may, without Member approval, (i) convert the Company or any Group Member into a new limited liability entity or (ii) merge the Company or any Group Member into, or convey all of the Company’s assets to, another limited liability entity, which entity shall be newly formed and shall have no assets, liabilities or operations at the time of such conversion, merger or conveyance other than those it receives from the Company or other Group Member; provided, that (A) the Company has received an Opinion of Counsel that the merger or conveyance, as the case may be, will not result in the loss of the limited liability of any Member, (B) the sole purpose of such conversion, merger or conveyance is to effect a mere change in the legal form of the Company into another limited liability entity and (C) the governing instruments of the new entity provide the Members and the Board of Directors with substantially the same rights and obligations as are herein contained.

 

(e) Members are not entitled to dissenters’ rights of appraisal in the event of a merger, consolidation or conversion pursuant to this Article XI, a sale of all or substantially all of the assets of the Company or the Company’s Subsidiaries or any other similar transaction or event.

 

(f) Without the approval of any Member, the Board of Directors may, at any time, cause the Company to implement a reorganization whereby a Delaware statutory trust (the “Trust”) would hold all Outstanding Class A Units and the Record Holder of each Class A Unit would receive, in exchange for such Class A Unit, a common share of the Trust which would represent one beneficial interest in the Trust, and each common share of the Trust would correspond to one underlying Class A Unit; provided, however, that the Board of Directors shall not implement such a trust structure if, in its sole discretion, it determines that such reorganization would be taxable or otherwise alter the benefits or

 

A-44


Table of Contents

burdens of ownership of the Class A Units, including altering a Member’s allocation of items of income, gain, loss, deduction or credit or the treatment of such items for U.S. federal income tax purposes. The Board of Directors will also be required to implement the reorganization in such a manner that the reorganization does not have a material effect on the voting or economic rights of Class A Units and Class B Units.

 

Section 11.4 Certificate of Merger, Conversion or Consolidation. Upon the required approval by the Board of Directors and the Members of a Merger Agreement or Plan of Conversion and the merger, consolidation, conversion or business combination contemplated thereby, a certificate of merger, conversion or consolidation or similar certificate shall be executed and filed with the Secretary of State of the State of Delaware and any other applicable Governmental Entity in conformity with the requirements of the Delaware Act and other applicable Law.

 

Section 11.5 Amendment of Operating Agreement. Pursuant to Section 18-209(f) of the Delaware Act, and notwithstanding Article X hereof, an agreement of merger, consolidation or other business combination approved in accordance with this Article XI may (a) effect any amendment to this Agreement or (b) effect the adoption of a new operating agreement for a limited liability company if it is the Surviving Business Entity. Any such amendment or adoption made pursuant to this Section 11.5 shall be effective at the effective time or date of the merger, consolidation or other business combination.

 

ARTICLE XII

 

MEMBER MEETINGS

 

Section 12.1 Member Meetings.

 

(a) All acts of Members to be taken hereunder shall be taken in the manner provided in this Article XII. Meetings of the Members holding any class or series of Units may be called only by a majority of the Board of Directors. For the avoidance of doubt, the Class A Units and Class B Units shall not constitute separate classes for this purpose. A meeting shall be held at a time and place determined by the Board of Directors in its sole discretion on a date not less than 10 calendar days nor more than 60 calendar days after the mailing of notice of the meeting.

 

(b) In the event that Permitted Oaktree Holders collectively hold less than 10% of the issued and outstanding Oaktree Operating Group Units, all elections of Directors shall be by written ballots. Unless otherwise provided by resolution of the Board of Directors, such requirement of a written ballot may be satisfied by a ballot submitted by electronic transmission; provided, that any such electronic transmission must either set forth or be submitted with information from which it can be reasonably determined that the electronic transmission was authorized by the Member or proxyholder.

 

(c) For so long as Permitted Oaktree Holders collectively hold 10% or more of the issued and outstanding Oaktree Operating Group Units, the Company shall not be required to have an annual meeting unless otherwise required by applicable Law. In the event that Permitted Oaktree Holders collectively hold less than 10% of the issued and outstanding Oaktree Operating Group Units and the annual meeting for election of Directors is not held on the date designated therefor, the Directors shall cause the meeting to be held as soon as is convenient. If there is a failure to hold the annual meeting for a period of 30 days after the date designated for the annual meeting, or if no date has been designated, for a period of 13 months after the latest to occur of the Offering Date or its last annual meeting, it is the intent of the parties that no annual meeting be held for that year. In such situations, the Board of Directors will cause the Company to provide notice to all Members entitled to vote in the election of Directors as to the manner in which the election shall be conducted and the procedure that such Member must comply with in order to vote in the election of Directors.

 

A-45


Table of Contents

Section 12.2 Notice of Meetings of Members. Notice, stating the place, day and hour of any annual or special meeting of the Members, as determined by the Board of Directors, and (a) in the case of a special meeting of the Members, the purpose or purposes for which the meeting is called or (b) in the case of an annual meeting, those matters that the Board of Directors, at the time of giving the notice, intends to present for action by the Members, shall be delivered by the Company not less than 10 calendar days nor more than 60 calendar days before the date of the meeting, in a manner and otherwise in accordance with Section 14.1, to each Record Holder who is entitled to vote at such meeting. Such further notice shall be given as may be required by the Delaware Act. Only such business shall be conducted at a meeting of Members as shall have been brought before the meeting pursuant to the Company’s notice of meeting. Any previously scheduled meeting of the Members may be postponed, and any meeting of the Members may be cancelled, by resolution of the Board of Directors upon public notice given prior to the date previously scheduled for such meeting of the Members.

 

Section 12.3 Record Date. For purposes of determining the Members entitled to notice of or to vote at a meeting of the Members or to give approvals without a meeting as provided in Section 12.8, the Board of Directors may set a Record Date, which shall not be less than 10 calendar days nor more than 60 calendar days before (a) the date of the meeting (unless such requirement conflicts with any rule, regulation, guideline or requirement of any Securities Exchange on which the Units are listed for trading, in which case the rule, regulation, guideline or requirement of such Securities Exchange shall govern) or (b) in the event that approvals are sought without a meeting, the date by which Members are requested in writing by the Board of Directors to give such approvals. If no Record Date is fixed by the Board of Directors, then (i) the Record Date for determining Members entitled to notice of or to vote at a meeting of Members shall be at the close of business on the day immediately preceding the day on which notice is given and (ii) the Record Date for determining the Members entitled to give approvals without a meeting shall be the date the first written approval is deposited with the Company in accordance with Section 12.8. A determination of Members of record entitled to notice of or to vote at a meeting of Members shall apply to any adjournment or postponement of the meeting; provided, however, that the Board of Directors may fix a new Record Date for the adjourned or postponed meeting.

 

Section 12.4 Adjournment. In the absence of a quorum, any meeting of Members may be adjourned from time to time by the affirmative vote of Members holding at least a majority of the voting power of the Outstanding Units entitled to vote at such meeting represented either in person or by proxy, but no other business may be transacted, except as provided in this Section 12.4. When a meeting is adjourned to another time or place, notice need not be given of the adjourned meeting and a new Record Date need not be fixed, if the time and place thereof are announced at the meeting at which the adjournment is taken, unless such adjournment shall be for more than 45 days. At the adjourned meeting, the Company may transact any business which might have been transacted at the original meeting. If the adjournment is for more than 45 days or if a new Record Date is fixed for the adjourned meeting, a notice of the adjourned meeting shall be given in accordance with this Article XII.

 

Section 12.5 Waiver of Notice; Approval of Meeting. The transactions of any meeting of Members, however called and noticed, and whenever held, shall be as valid as if they had occurred at a meeting duly held after regular call and notice if a quorum is present either in person or by proxy. Attendance of a Member at a meeting shall constitute a waiver of notice of the meeting, except (a) when the Member attends the meeting for the express purpose of objecting, at the beginning of the meeting, to the transaction of any business at such meeting because the meeting is not lawfully called or convened, and (b) that attendance at a meeting is not a waiver of any right to disapprove the consideration of matters required to be included in the notice of the meeting, but not so included, if the disapproval is expressly made at the meeting.

 

A-46


Table of Contents

Section 12.6 Quorum; Required Vote for Member Action; Voting for Directors.

 

(a) The Members holding a majority of the voting power of the Outstanding Units of the class or classes or series for which a meeting has been called represented in person or by proxy shall constitute a quorum at a meeting of the Members of such class or classes or series unless any such action by the Members requires approval by Members holding a greater percentage of the voting power of such Units, in which case the quorum shall be such greater percentage. For the avoidance of doubt, the Class A Units and Class B Units shall not constitute separate classes for this purpose.

 

(b) At any meeting of the Members duly called and held in accordance with this Agreement at which a quorum is present, the act of Members holding Outstanding Units that in the aggregate represent a majority of the voting power of the Outstanding Units entitled to vote at such meeting and which are present in person or by proxy at such meeting shall be deemed to constitute the act of all Members, unless a greater or different percentage is required with respect to a matter under the Delaware Act, under the rules of any Securities Exchange on which the Units are listed for trading, or under the provisions of this Agreement, in which case the act of the Members holding Outstanding Units that in the aggregate represent at least such greater or different percentage of the voting power shall be required. The Members present at a duly called or held meeting at which a quorum is present may continue to transact business until adjournment, notwithstanding the withdrawal of enough Members to leave less than a quorum, if any action taken (other than adjournment) is approved by the required percentage of the voting power of Outstanding Units specified in this Agreement.

 

(c) In the event that Permitted Oaktree Holders collectively hold less than 10% of the issued and outstanding Oaktree Operating Group Units, Directors shall be elected by a plurality of the votes cast for a particular position.

 

Section 12.7 Conduct of a Meeting. The Board of Directors shall have full power and authority concerning the manner of conducting any meeting of the Members or solicitation of approvals in writing, including the determination of Persons entitled to vote, the existence of a quorum, the satisfaction of the requirements of this Article XII, the conduct of voting, the validity and effect of any proxies and the determination of any controversies, votes or challenges arising in connection with or during the meeting or voting. The Board of Directors shall designate a Person to serve as chairman of any meeting and shall further designate a Person to take the minutes of any meeting. All minutes shall be kept with the records of the Company maintained by the Board of Directors. The Board of Directors may make such other regulations consistent with applicable Law and this Agreement as it may deem advisable concerning the conduct of any meeting of the Members or solicitation of approvals in writing, including regulations in regard to the appointment of proxies, the appointment and duties of inspectors of votes and approvals, the submission and examination of proxies and other evidence of the right to vote and the revocation of approvals, proxies and votes in writing.

 

Section 12.8 Action Without a Meeting. Any action that may be taken at a meeting of the Members may be taken without a meeting, without a vote and without prior notice, if an approval in writing setting forth the action so taken is signed by Members holding not less than the minimum percentage of the voting power of the Outstanding Voting Units that would be necessary to authorize or take such action at a meeting at which all the Members were present and voted (unless such provision conflicts with any rule, regulation, guideline or requirement of any Securities Exchange on which the Units or a class or series thereof are listed for trading, in which case the rule, regulation, guideline or requirement of such Securities Exchange shall govern). Reasonable notice of the taking of action without a meeting shall be given to the Members who have not approved in writing. The Board of Directors may specify that a written ballot, if any, submitted to Members for the purpose of taking any action without a meeting shall be returned to the Company within the time period, which shall be not less than 20 days, specified by the Board of Directors in its sole discretion. If a ballot returned to the Company does not vote all of the Units held by a Member, the Units held by such Member and not

 

A-47


Table of Contents

voted on such ballot shall be deemed to have been voted in the same manner and in the same proportions as the voted Units. If approval of the taking of any action by the Members is solicited by any Person other than by or on behalf of the Board of Directors, the written approvals shall have no force and effect unless and until (a) they are deposited with the Company in the care of the Secretary or another Officer designated by the Board of Directors, (b) approvals sufficient to take the action proposed are dated as of a date not more than 90 days prior to the date sufficient approvals are deposited with the Company and (c) an Opinion of Counsel is delivered to the Company to the effect that the exercise of such right and the action proposed to be taken with respect to any particular matter is permissible under the state statutes then governing the rights, duties and liabilities of the Company and the Members. Nothing contained in this Section 12.8 shall be deemed to require the Board of Directors to solicit all Members in connection with a matter approved by Members holding the requisite percentage of the voting power of the Outstanding Voting Units acting by written consent without a meeting.

 

Section 12.9 Voting and Other Rights.

 

(a) Only those Record Holders of Units on the Record Date set pursuant to Section 12.3 shall be entitled to notice of, and to vote at, a meeting of Members or to act with respect to matters as to which the holders of the Outstanding Voting Units have the right to vote or to act (including the giving of approval in writing). All references in this Agreement to votes of, or other acts that may be taken by, the holders of Outstanding Voting Units shall be deemed to be references to the votes or acts of the Record Holders of such Outstanding Voting Units on such Record Date. For the avoidance of doubt, the provisions of this Section 12.9 (as well as the other provisions of this Agreement) are subject to the provisions of Section 3.4.

 

(b) With respect to Outstanding Voting Units that are held for a Person’s account by another Person (such as a broker, dealer, bank, trust company or clearing corporation, or an agent of any of the foregoing), in whose name such Outstanding Voting Units are registered, such other Person shall, in exercising the voting rights in respect of such Outstanding Voting Units on any matter, and unless the arrangement between such Persons provides otherwise, vote such Outstanding Voting Units in favor of, and at the direction of, the Person who is the Beneficial Owner, and the Company shall be entitled to assume it is so acting without further inquiry.

 

Section 12.10 Proxies and Voting.

 

(a) On any matter that is to be voted on by Members, the Members may vote in person or by proxy, and such proxy may be granted in writing, by means of electronic transmission or as otherwise permitted by applicable Law. Any such proxy shall be filed in accordance with the procedure established for the meeting. For purposes of this Agreement, the term “electronic transmission” means any form of communication not directly involving the physical transmission of paper that creates a record that may be retained, retrieved and reviewed by a recipient thereof and that may be directly reproduced in paper form by such a recipient through an automated process. Any copy, facsimile or other reliable reproduction of the writing or transmission created pursuant to this paragraph may be substituted or used in lieu of the original writing or transmission for any and all purposes for which the original writing or transmission could be used; provided, that such copy, facsimile or other reproduction shall be a complete reproduction of the entire original writing or transmission.

 

(b) The Company may, and to the extent required by applicable Law, shall, in advance of any meeting of Members, appoint one or more inspectors to act at the meeting and make a written report thereof. The Company may designate one or more alternate inspectors to replace any inspector who fails to act. If no inspector or alternate is able to act at a meeting of Members, the Person presiding at the meeting may, and to the extent required by applicable Law, shall, appoint one or more inspectors to act at the meeting. Each inspector, before entering upon the discharge of his or her duties, shall take

 

A-48


Table of Contents

and sign an oath faithfully to execute the duties of inspector with strict impartiality and according to the best of his or her ability. Every vote taken by ballot shall be counted by a duly appointed inspector or inspectors.

 

(c) With respect to the use of proxies at any meeting of Members, the Company shall be governed by paragraphs (b), (c), (d) and (e) of Section 212 of the DGCL and other applicable provisions of the DGCL, as though the Company were a Delaware corporation and as though the Members were stockholders of a Delaware corporation.

 

ARTICLE XIII

 

RIGHT TO ACQUIRE UNITS

 

Section 13.1 Right to Acquire Units. Notwithstanding any other provision of this Agreement, if at any time less than 10% of the total Units of any series or class then Outstanding are held by Persons other than the Principals and Persons Controlled by the Principals, the Company shall then have the right, which right it may assign and transfer in whole or in part to any Affiliate, exercisable in its sole discretion, to purchase all, but not less than all, of such Units of such series or class then Outstanding held by Persons other than the Principals and Persons Controlled by the Principals, at the greater of (a) the Current Market Price as of the date three days prior to the date that the notice described in Section 13.2 is mailed and (b) the highest price paid by the Company or any of its Affiliates for any Unit of such series or class purchased during the 90-day period preceding the date that the notice described in Section 13.2 is mailed.

 

Section 13.2 Notice of Election to Purchase. If the Company or any Affiliate elects to exercise the right to purchase Units of any series or class granted pursuant to Section 13.1, the Company shall deliver to the Transfer Agent notice of such election to purchase (the “Notice of Election to Purchase”) and shall cause the Transfer Agent to send by registered or certified mail, postage prepaid, or overnight courier of national reputation, a copy of such Notice of Election to Purchase to the Record Holders of Units of such series or class (as of a Record Date selected by the Company) at least 10, but not more than 60, days prior to the date selected by the Company to purchase the Units (the “Purchase Date”). Such Notice of Election to Purchase shall also be published for a period of at least three consecutive days in at least two daily newspapers of general circulation printed in the English language and circulated in the Borough of Manhattan, New York. The Notice of Election to Purchase shall specify the Purchase Date and the price (determined in accordance with Section 13.1) at which Units will be purchased and state that the Company or its Affiliate, as the case may be, elects to purchase such Units (in the case of Units evidenced by Certificates, upon surrender of Certificates representing such Units) in exchange for payment at such office or offices of the Transfer Agent as the Transfer Agent may specify or as may be required by any Securities Exchange on which such Units are listed for trading. Any such Notice of Election to Purchase mailed to a Record Holder of Units at its address as reflected on the records of the Transfer Agent shall be conclusively presumed to have been given regardless of whether the Record Holder receives such notice. On or prior to the Purchase Date, the Company or its Affiliate, as the case may be, shall deposit with the Transfer Agent cash in an amount sufficient to pay the aggregate purchase price of all of such Units to be purchased in accordance with this Section 13.2. If the Notice of Election to Purchase shall have been duly given as aforesaid at least 10 days prior to the Purchase Date, and if on or prior to the Purchase Date the deposit described in the preceding sentence has been made for the benefit of the holders of Units subject to purchase as provided herein, then from and after the Purchase Date, notwithstanding that any Certificate shall not have been surrendered for purchase, all rights of the holders of such Units (including any rights pursuant to Articles IV, V, VII, and XII) shall thereupon cease, except the right to receive the purchase price (determined in accordance with Section 13.1) for Units therefor, without interest (in the case of Units evidenced by Certificates, upon surrender to the Transfer Agent of the

 

A-49


Table of Contents

Certificates representing such Units) and such Units shall thereupon be deemed to be transferred to the Company or its Affiliate, as the case may be, on the record books of the Transfer Agent, and the Company or its Affiliate, as the case may be, shall be deemed to be the owner of all such Units from and after the Purchase Date and shall have all rights as the owner of such Units (including all rights as owner of such Units pursuant to Articles IV, V, VII and XII).

 

ARTICLE XIV

 

GENERAL PROVISIONS

 

Section 14.1 Addresses and Notices.

 

(a) Unless otherwise specified herein, any notice, demand, request, report or proxy materials required or permitted to be given or made to a Member under this Agreement shall be in writing and shall be deemed given or made when delivered in person or when sent by first class United States mail or other means of written communication to the Member at the address described below. Any notice, payment in the form of a check, demand, request, report or proxy materials to be given or made to a Member in respect of any Units hereunder shall be deemed conclusively to have been given or made, and the obligation to give such notice, demand, request, report or proxy materials or to make such payment shall be deemed conclusively to have been fully satisfied, upon the sending of such notice, payment, demand, request, report or proxy materials to the Record Holder of such Units at its address as shown on the records of the Transfer Agent or as otherwise shown on the records of the Company, regardless of any claim of any Person who may have an interest in such Units by reason of any assignment or otherwise.

 

(b) An affidavit or certificate of making of any notice, demand, request, report or proxy materials in accordance with the provisions of this Section 14.1 executed by the Company, the Transfer Agent or the mailing organization shall be prima facie evidence of the giving or making of such notice, demand, request, report or proxy materials. If any notice, demand, request, report or proxy materials given or made in accordance with this Section 14.1 is returned marked to indicate that such notice, demand, request, report or proxy materials was unable to be delivered, then such notice, demand, request, report or proxy materials, and in the case of notice, demand, request, report or proxy materials returned by the United States Postal Service or overnight courier of national reputation (or other physical mail delivery service outside of the United States of America), any subsequent notice, demand, request, report or proxy materials, shall be deemed to have been duly given or made without further mailing (until a reasonable period after such time as such Member or another Person notifies the Transfer Agent or the Company in writing of a change in such Member’s address) or other delivery if it is available for the Member at the principal office of the Company for a period of one year from the date of the giving or making of such notice, demand, request, report or proxy materials to the other Members. Any notice to the Company shall be deemed given if received by the Secretary at the principal office of the Company designated pursuant to Section 2.3. The Board of Directors and any Officer may rely and shall be protected in relying on any notice or other document from a Member or other Person if believed by the Board of Directors or such Officer to be genuine.

 

Section 14.2 Further Action. The parties shall execute and deliver all documents, provide all information and take or refrain from taking action as may be necessary or appropriate to achieve the purposes of this Agreement.

 

Section 14.3 Binding Effect. This Agreement shall be binding upon and inure to the benefit of the parties hereto and their heirs, executors, administrators, successors, legal representatives and permitted assigns. The Indemnified Persons and their heirs, executors, administrators and successors shall be entitled to receive the benefits of this Agreement.

 

 

A-50


Table of Contents

Section 14.4 Integration. This Agreement constitutes the entire agreement among the parties hereto pertaining to the subject matter hereof and supersedes all prior agreements and understandings pertaining thereto.

 

Section 14.5 Creditors. None of the provisions of this Agreement shall be for the benefit of, or shall be enforceable by, any creditor of the Company.

 

Section 14.6 Waiver. No failure by any party to insist upon the strict performance of any covenant, duty, agreement or condition of this Agreement or to exercise any right or remedy consequent upon a breach thereof shall constitute waiver of any such breach of any other covenant, duty, agreement or condition.

 

Section 14.7 Counterparts. This Agreement may be executed in counterparts, all of which together shall constitute an agreement binding on all the parties hereto, notwithstanding that all such parties are not signatories to the original or the same counterpart. Each party shall become bound by this Agreement immediately upon affixing its signature hereto or, in the case of a Person acquiring a Unit pursuant to Section 3.1(a), without execution hereof.

 

Section 14.8 Applicable Law. This Agreement shall be construed in accordance with and governed by the laws of the State of Delaware applicable to agreements made and to be performed entirely therein.

 

Section 14.9 Invalidity of Provisions. If any provision of this Agreement is or becomes invalid, illegal or unenforceable in any respect, the validity, legality and enforceability of the remaining provisions contained herein shall not be affected thereby.

 

Section 14.10 Consent of Members. Each Member hereby expressly consents and agrees that, whenever in this Agreement it is specified that an action may be taken upon the affirmative vote or consent of less than all of the Members, such action may be so taken upon the concurrence of less than all of the Members and each Member shall be bound by the results of such action.

 

Section 14.11 Facsimile Signatures. The use of facsimile signatures affixed in the name and on behalf of an Officer or Transfer Agent on Certificates is expressly permitted by this Agreement.

 

Section 14.12 Effectiveness of Amendment. The amendment and restatement of the Second Amended Agreement into this Agreement shall take effect on the Offering Date.

 

[remainder of this page intentionally left blank]

 

A-51


Table of Contents

IN WITNESS WHEREOF, this Agreement has been executed as of the date first written above.

 

Members:
OAKTREE CAPITAL GROUP, LLC, as attorney-in-fact for the Members of the Company
By:   /s/ David M. Kirchheimer
    Name: David M. Kirchheimer
    Title: Principal and Chief Financial Officer

 

By:   /s/ Todd E. Molz
    Name: Todd E. Molz
    Title: General Counsel and Secretary

 

Manager:
OAKTREE CAPITAL GROUP HOLDINGS GP, LLC
By:   /s/ David M. Kirchheimer
    Name: David M. Kirchheimer
    Title: Principal and Chief Financial Officer

 

By:   /s/ Todd E. Molz
    Name: Todd E. Molz
    Title: General Counsel and Secretary

 

[Oaktree Capital Group, LLC Third Amended and Restated Operating Agreement]


Table of Contents

EXHIBIT A

 

FORM OF CLASS A UNIT CERTIFICATE


Table of Contents

 

                CLASS A UNITS                                                                           CLASS A UNITS            
                                    LOGO                                            
                                                                                           
                NUMBER                                     UNITS            
                                                                   
                                                                   
                                                                                           
                                                                                           
                                                                                                                                 
   

THIS CERTIFICATE IS TRANSFERABLE IN

NEW YORK, NEW YORK

     

Oaktree Capital Group, LLC

Formed under the laws of the State of Delaware

         

CUSIP

SEE REVERSE FOR DEFINITIONS

   
                                                                                                                                 
   

THIS CERTIFIES THAT

                                                                                       
                                                                                                                                 
                                                SPECIMEN                                            
                                                                                                                                 
   

is the owner of

                                                                                       
                                                                                                                                 
                                        Class A Units of Oaktree Capital Group, LLC                                    
                                                                                                                                 
    (hereinafter called the “Company”) transferable on the books of the Company by the holder hereof in person or by duly authorized attorney, upon surrender of this certificate properly endorsed. This certificate is not valid until countersigned by the Transfer Agent and registered by the registrar.   LOGO
                                                                                                                   
            Witness, the facsimile signatures of the duly authorized officers of the Company.      
                                                                                                                   
    Dated                                                                                                          
                                                                                                                   
                                                                                                                   
                                                                                                                   
                                                                                                                   
                                                                                                                   
                                                                                                                   

 

 

 


Table of Contents

THE CLASS A UNITS EVIDENCED HEREBY ARE SUBJECT TO THE TERMS AND CONDITIONS OF THE THIRD AMENDED AND RESTATED OPERATING AGREEMENT (AS AMENDED, SUPPLEMENTED OR RESTATED, THE “OPERATING AGREEMENT”) OF OAKTREE CAPITAL GROUP, LLC (“THE COMPANY”), WHICH CONTAINS SUBSTANTIAL RESTRICTIONS ON THEIR TRANSFER. THE CLASS A UNITS MAY NOT BE OFFERED, SOLD, PLEDGED OR OTHERWISE TRANSFERRED EXCEPT IN COMPLIANCE WITH THE OPERATING AGREEMENT AND APPLICABLE SECURITIES LAWS. ANY PURPORTED TRANSFER NOT MADE IN COMPLIANCE WITH THE OPERATING AGREEMENT SHALL BE NULL AND VOID.

 

THE OPERATING AGREEMENT PROHIBITS ANY TRANSFER IF SUCH TRANSFER WOULD, AMONG OTHER THINGS (A) VIOLATE APPLICABLE U.S. FEDERAL OR STATE SECURITIES LAWS, RULES OR REGULATIONS, (B) TERMINATE THE EXISTENCE OR QUALIFICATION OF THE COMPANY UNDER THE LAWS OF ANY JURISDICTION, (C) CAUSE THE COMPANY TO BE TREATED AS AN ASSOCIATION TAXABLE AS A CORPORATION OR OTHERWISE TO BE TAXED AS AN ENTITY FOR U.S. FEDERAL INCOME TAX PURPOSES (TO THE EXTENT NOT ALREADY SO TREATED OR TAXED) OR (D) REQUIRE THE COMPANY TO BE SUBJECT TO THE REGISTRATION REQUIREMENTS OF THE 1940 ACT. IN ADDITION, THE CLASS A UNITS ARE SUBJECT TO MANDATORY REDEMPTION UNDER CERTAIN CIRCUMSTANCES AS SET FORTH IN THE OPERATING AGREEMENT.

 

A COPY OF THE OPERATING AGREEMENT IS AVAILABLE WITHOUT CHARGE UPON REQUEST FROM THE COMPANY.

 

THE HOLDER OF A CLASS A UNIT, BY ACCEPTANCE OF THIS CERTIFICATE, SHALL BE DEEMED TO HAVE (A) REQUESTED ADMISSION AS, AND AGREED TO BECOME, A MEMBER OF THE COMPANY, (B) AGREED TO COMPLY WITH, AND BE BOUND BY, THE TERMS OF THE OPERATING AGREEMENT, (C) GRANTED THE POWERS OF ATTORNEY PROVIDED FOR IN THE OPERATING AGREEMENT AND (D) MADE THE WAIVERS AND GIVEN THE CONSENTS AND APPROVALS CONTAINED IN THE OPERATING AGREEMENT.

 

The following abbreviations, when used in the inscription on the face of this certificate, shall be construed as though they were written out in full according to applicable laws or regulations:

 

TEN COM       as tenants in common   UNIF GIFT MIN ACT                        Custodian                 
TEN ENT       as tenants by the entireties                 (Cust)                         (Minor)
JT TEN    

  as joint tenants with right of

  survivorship and not as tenants in   common

         

  under Uniform Transfers/Gifts to

  Minors Act                             

                          (State)

 

Additional abbreviations may also be used though not in the above list.

 

 

FOR VALUE RECEIVED,                          hereby sell, assign and transfer unto

 

Please insert Social Security or other

identifying number of Assignee

 

  


(Please print or typewrite name and address, including zip code, of Assignee)

 

                                  units represented by the Certificate, and do hereby irrevocably constitute and appoint

 

                                      Attorney to transfer the said units on the books of the Company with full power of substitution in the premises.

 

Dated                         

 

  
NOTICE: THE SIGNATURE TO THIS ASSIGNMENT MUST CORRESPOND WITH THE NAME AS WRITTEN UPON THE FACE OF THE CERTIFICATE IN EVERY PARTICULAR, WITHOUT ALTERATION OR ENLARGEMENT OR ANY CHANGE WHATEVER.

 

Signature(s) Guaranteed:

 

  
THE SIGNATURE(S) SHOULD BE GUARANTEED BY AN ELIGIBLE GUARANTOR INSTITUTION (BANKS, STOCKBROKERS, SAVINGS AND LOAN ASSOCIATIONS AND CREDIT UNIONS WITH MEMBERSHIP IN AN APPROVED SIGNATURE GUARANTEE MEDALLION PROGRAM), PURSUANT TO S.E.C. RULE 17Ad-15.


Table of Contents

EXHIBIT B

 

FORM OF CLASS B UNIT CERTIFICATE


Table of Contents

Certificate Evidencing Class B Units

in

Oaktree Capital Group, LLC

 

No. B-[            ]

      [            ] Units

 

In accordance with the Third Amended and Restated Operating Agreement (as amended, supplemented or restated from time to time, the “Operating Agreement”) of Oaktree Capital Group, LLC, a Delaware limited liability company (the “Company”), the Company hereby certifies that [            ] (the “Holder”) is the registered owner of [            ] Class B Units in the Company (the “Units”) transferable on the books of the Company, in person or by duly authorized attorney, upon surrender of this Certificate properly endorsed. The rights, preferences and limitations of the Units are set forth in, and this Certificate and the Units represented hereby are issued and shall in all respects be subject to the terms and provisions of, the Operating Agreement. The Operating Agreement is on file at, and a copy will be furnished without charge on delivery of written request to the Company at, the principal office of the Company located at 333 South Grand Avenue, 28th Floor, Los Angeles, California 90071, or such other address as may be specified by notice under the Operating Agreement. Capitalized terms used herein but not defined shall have the meanings given them in the Operating Agreement.

 

The holder of this Certificate, by acceptance of this Certificate, shall be deemed to have (i) requested admission as, and agreed to become, a Member of the Company; (ii) agreed to comply with, and be bound by, the terms of the Operating Agreement; (iii) granted the powers of attorney provided for in the Operating Agreement; and (iv) made the waivers and given the consents and approvals contained in the Operating Agreement. Any attempted transfer of this Certificate or the Class B Units it represents in violation of the Operating Agreement shall be null and void.

 

This Certificate shall be governed by, and construed in accordance with, the laws of the State of Delaware, without regard to principles of conflict of laws thereof.

 

This Certificate shall not be valid for any purpose unless it has been countersigned and registered by the Transfer Agent and Registrar.

 

Dated:

  SPECIMEN    

 

OAKTREE CAPITAL GROUP, LLC

     

OAKTREE CAPITAL GROUP, LLC

By:  

 


      By:  

 


   

Name:

         

Name:

   

Title:

         

Title:

 

Countersigned and Registered by:

  

as Transfer Agent and Registrar


Table of Contents

THE CLASS B UNITS HAVE NOT BEEN REGISTERED UNDER THE SECURITIES ACT AND, ACCORDINGLY, MAY NOT BE TRANSFERRED OTHER THAN PURSUANT TO AN EFFECTIVE REGISTRATION STATEMENT UNDER THE SECURITIES ACT OR IN A TRANSACTION EXEMPT FROM REGISTRATION.

 

The following abbreviations, when used in the inscription on the face of this certificate, shall be construed as though they were written out in full according to applicable laws or regulations:

 

TEN COM     as tenants in common   UNIF GIFT MIN ACT                      Custodian                 
TEN ENT     as tenants by the entireties             (Cust)                        (Minor)
JT TEN    

as joint tenants with right of

survivorship and not as tenants in common

         

under Uniform Transfers/Gifts to Minors Act                         

                           (State)

 

Additional abbreviations may also be used though not in the above list.

 

FOR VALUE RECEIVED,                          hereby sell, assign and transfer unto

 

Please insert Social Security or other

identifying number of Assignee

 


(Please print or typewrite name and address, including zip code, of Assignee)

 

                             units represented by the Certificate, and do hereby irrevocably constitute and appoint

 

                 Attorney to transfer the said units on the books of the Company with full power of substitution

 

in the premises.

 

Dated                         .

 

    NOTE: The signature to any endorsement hereon must correspond with the name as written upon the face of this Certificate in every particular, without alteration, enlargement or change.

 

SIGNATURE(S) MUST BE GUARANTEED BY A MEMBER FIRM OF THE NATIONAL ASSOCIATION OF SECURITIES DEALERS, INC. OR BY A COMMERCIAL BANK OR TRUST COMPANY

 

SIGNATURE(S) GUARANTEED

 

 

 


(Signature)

   

 


   

(Signature)

 

No transfer of the Class B Units evidenced hereby will be registered on the books of the Company unless the Certificate evidencing the Class B Units to be transferred is surrendered for registration of transfer.


Table of Contents

 

 

11,250,000 Class A Units

Representing Limited Liability Company Interests

Oaktree Capital Group, LLC

 

 

 

LOGO

 

 

Goldman, Sachs & Co.    Morgan Stanley

BofA Merrill Lynch

   Credit Suisse    Deutsche Bank Securities    J.P. Morgan

BNY Mellon Capital Markets, LLC

  Keefe, Bruyette & Woods  

Sandler O’Neill + Partners, L.P.

SunTrust Robinson Humphrey   Wells Fargo Securities   Sanford C. Bernstein

Through and including             , 2012 (25 days after the commencement of this offering), all dealers that effect transactions in our Class A units, whether or not participating in this offering, may be required to deliver a prospectus. This delivery requirement is in addition to the obligation of dealers to deliver a prospectus when acting as underwriters and with respect to their unsold allotments or subscriptions.

 

 

 


Table of Contents

PART II

INFORMATION NOT REQUIRED IN PROSPECTUS

ITEM 13. OTHER EXPENSES OF ISSUANCE AND DISTRIBUTION

The following table sets forth the fees and expenses payable by us in connection with the issuance and distribution of the Class A units being registered hereby. Except for the SEC registration fee, the FINRA filing fee and the NYSE listing fee, all amounts are estimates.

 

Description

   Amount  

SEC registration fee

     $68,352   

FINRA filing fee

     60,013   

NYSE listing fee

     160,500   

Accounting fees and expenses

     2,950,000   

Legal fees and expenses

     3,500,000   

Printing and engraving fees and expenses

     1,200,000   

Blue Sky fees and expenses

     5,000   

Transfer agent fees and expenses

     3,500   

Miscellaneous expenses

     52,635   
  

 

 

 

Total

   $ 8,000,000   
  

 

 

 

ITEM 14. INDEMNIFICATION OF DIRECTORS AND OFFICERS.

The section of the prospectus entitled “Certain Relationships And Related Party Transactions – Limitations on Liability; Indemnification of Directors, Officers and Manager” discloses that we will generally indemnify our manager, officers, directors and affiliates of our manager and certain other specified persons to the fullest extent permitted by the law against all losses, claims, damages or similar events and is incorporated herein by this reference. Section 107 of the Delaware Limited Liability Company Act empowers us to indemnify and hold harmless any member or manager or other persons from and against all claims and demands whatsoever. The indemnification rights that we provide to our directors and officers are more expansive than those permitted to be provided to the directors and officers of a Delaware corporation under applicable Delaware laws.

We currently maintain liability insurance for our directors and officers. In connection with this offering, we intend to obtain additional liability insurance for our directors and officers.

ITEM 15. RECENT SALES OF UNREGISTERED SECURITIES.

Under our operating agreement, we are required to issue one Class B unit for each OCGH unit issued. Accordingly, since January 1, 2009, we have made the following issuances of Class B units to OCGH on the dates and in the amounts set forth herein. Each of these issuances was in connection with an issuance of OCGH units to our officers and employees: (1) 762,346 Class B units on January 1, 2009; (2) 100,000 Class B units on June 30, 2009; (3) 1,311,500 Class B units on January 1, 2010; (4) 5,000 Class B units on June 1, 2010; (5) 30,000 Class B units on June 30, 2010; (6) 10,000 Class B units on December 1, 2010; (7) 1,443,300 Class B units on January 1, 2011; (8) 30,000 Class B units on April 1, 2011; (9) 50,000 Class B units on May 1, 2011; (10) 278,700 Class B units on January 3, 2012; and (11) 2,033,802 Class B units on January 19, 2012.

On December 30, 2009, OCG issued 10,000 Class C units to OCGH in exchange for 10,000 Class A units held by OCGH.

 

II-1


Table of Contents

On January 19, 2012, we granted 2,273 Class A Units to each of Robert Denham and Jay Wintrob, which will vest ratably over five years beginning on March 1, 2013, in consideration of their service as members of our board of directors in 2012. In addition, on January 19, 2012, we granted 9,000 Class A units to Mr. Denham in consideration of his past service as a member of our board of directors. Of these 9,000 Class A units, 3,900 Class A units are fully vested, 1,800 Class A units will vest on each of January 1, 2013 and January 1, 2014, 1,000 Class A units will vest on January 1, 2015 and 500 Class A units will vest on January 1, 2016.

No purchase price was paid by OCGH or Messrs. Denham and Wintrob for these issuances. The issuances were exempt from registration under the Securities Act in reliance on Section 4(2) of the Securities Act, as transactions by an issuer not involving any public offering. The securities were issued to accredited investors who acquired the securities for investment only and not with a view toward the public sale or distribution thereof.

ITEM 16. EXHIBITS AND FINANCIAL STATEMENT SCHEDULES.

(a) See Exhibit Index on the page immediately following the signature page to this Registration Statement for a list of exhibits filed as part of this Registration Statement, which Exhibit Index is incorporated herein by reference.

(b) Financial Statement Schedules:

Financial Statement Schedules are omitted because the information called for is not required or is shown either in the Registrant’s consolidated financial statements or the notes thereto.

ITEM 17. UNDERTAKINGS.

(a) The undersigned registrant hereby undertakes to provide to the underwriters at the closing specified in the underwriting agreement certificates in such denominations and registered in such names as required by the underwriters to permit prompt delivery to each purchaser.

(b) Insofar as indemnification for liabilities arising under the Securities Act may be permitted to directors, officers and controlling persons of the registrant pursuant to the foregoing provisions, or otherwise, the registrant has been advised that in the opinion of the Securities and Exchange Commission such indemnification is against public policy as expressed in the Securities Act and is, therefore, unenforceable. In the event that a claim for indemnification against such liabilities (other than the payment by the registrant of expenses incurred or paid by a director, officer or controlling person of the registrant in the successful defense of any action, suit or proceeding) is asserted by such director, officer or controlling person in connection with the securities being registered, the registrant will, unless in the opinion of its counsel the matter has been settled by controlling precedent, submit to a court of appropriate jurisdiction the question whether such indemnification by it is against public policy as expressed in the Securities Act and will be governed by the final adjudication of such issue.

(c) The undersigned registrant hereby undertakes that:

(1) For purposes of determining any liability under the Securities Act, the information omitted from the form of prospectus filed as part of this Registration Statement in reliance upon Rule 430A and contained in a form of prospectus filed by the registrant pursuant to Rule 424(b)(1) or (4) or 497(h) under the Securities Act shall be deemed to be part of this Registration Statement as of the time it was declared effective.

(2) For the purpose of determining any liability under the Securities Act, each post-effective amendment that contains a form of prospectus shall be deemed to be a new registration statement relating to the securities offered therein, and the offering of such securities at that time shall be deemed to be the initial bona fide offering thereof.

 

II-2


Table of Contents

SIGNATURES

Pursuant to the requirements of the Securities Act of 1933, as amended, the registrant has duly caused this Registration Statement to be signed on its behalf by the undersigned, thereunto duly authorized, in the City of Los Angeles, State of California, on April 6, 2012.

 

OAKTREE CAPITAL GROUP, LLC
By:  

/s/ RICHARD TING

  Name:  

Richard Ting

  Title:   Associate General Counsel and Managing Director

Pursuant to the requirements of the Securities Act of 1933, as amended, this Registration Statement has been signed below by the following persons in the capacities and on the dates indicated.

 

Signature

  

Title

 

Date

*

Howard S. Marks

  

Director, Chairman and Principal

  April 6, 2012

*

Bruce A. Karsh

   Director, President and Principal (Principal Executive Officer)   April 6, 2012

*

John B. Frank

  

Director and Managing Principal

  April 6, 2012

*

David M. Kirchheimer

   Director, Chief Financial Officer, Chief Administrative Officer and Principal (Principal Financial Officer and Principal Accounting Officer)   April 6, 2012

*

Kevin L. Clayton

  

Director and Principal

  April 6, 2012

*

Stephen A. Kaplan

  

Director and Principal

  April 6, 2012

*

Larry W. Keele

  

Director and Principal

  April 6, 2012

*

Sheldon M. Stone

  

Director and Principal

  April 6, 2012

*

D. Richard Masson

  

Director and Principal Emeritus

  April 6, 2012

 

II-3


Table of Contents

Signature

  

Title

 

Date

*

Robert E. Denham

  

Director

  April 6, 2012

*

Wayne G. Pierson

  

Director

  April 6, 2012

*

Jay S. Wintrob

  

Director

  April 6, 2012

 

*By: 

 

/S/ RICHARD TING

  Richard Ting
  Attorney-in-fact

 

II-4


Table of Contents

EXHIBIT INDEX

 

Exhibit No.

  

Description of Exhibit

  1.1††    Form of Underwriting Agreement.
  3.1††    Restated Certificate of Formation of Oaktree Capital Group, LLC.
  3.2††    Third Amended and Restated Operating Agreement of Oaktree Capital Group, LLC dated as of August 31, 2011 (to be effective upon the public offering date).
  3.3††    Amendment to Third Amended and Restated Operating Agreement of Oaktree Capital Group, LLC dated as of March 29, 2012 (to be effective upon the public offering date).
  4.1††    Specimen Certificate evidencing the Registrant’s Class A units.
  4.2††    Note Purchase Agreement, by and among Oaktree Capital Management, LLC and the purchasers named therein, dated as of June 14, 2004, for $75,000,000 in aggregate principal amount of 5.03% Senior Notes due June 14, 2014.
  4.3††    Amendment No. 1 to the June 14, 2004 Note Purchase Agreement, by and among Oaktree Capital Management, LLC and the other parties thereto, dated as of March 15, 2006.
  4.4††    Amendment No. 2 and Waiver to the June 14, 2004 Note Purchase Agreement, by and among Oaktree Capital Management, LLC and the other parties thereto, dated as of June 6, 2006.
  4.5††    Form of 5.03% Senior Note due June 14, 2014.
  4.6††    Assumption and Guaranty Agreement, by Oaktree Capital I, L.P., Oaktree Capital II, L.P. and Oaktree Media Investments, L.P. in favor of the holders of the 5.03% Senior Notes due June 14, 2014.
  4.7††    Note Purchase Agreement, by and among Oaktree Capital Management, LLC and the purchasers named therein, dated as of June 6, 2006, for $50,000,000 in aggregate principal amount of 6.09% Senior Notes due June 6, 2016.
  4.8††    Form of 6.09% Senior Note due June 6, 2016.
  4.9††    Assumption and Guaranty Agreement, by Oaktree Capital I, L.P., Oaktree Capital II, L.P. and Oaktree Media Investments, L.P. in favor of the holders of the 6.09% Senior Notes due June 6, 2016.
  4.10††    Note Purchase Agreement, by and among Oaktree Capital Management, LLC and the purchasers named therein, dated as of November 8, 2006, for $50,000,000 in aggregate principal amount of 5.82% Senior Notes due November 8, 2016.
  4.11††    Form of 5.82% Senior Note due November 8, 2016.
  4.12††    Assumption and Guaranty Agreement, by Oaktree Capital I, L.P., Oaktree Capital II, L.P. and Oaktree Media Investments, L.P. in favor of the holders of the 5.82% Senior Notes due November 8, 2016.
  4.13††    Amendment and Waiver to the June 25, 2001 Note Purchase Agreement, the June 14, 2004 Note Purchase Agreement, the June 6, 2006 Note Purchase Agreement and the November 8, 2006 Note Purchase Agreement, by and among Oaktree Capital Management, LLC and the other parties thereto, dated as of May 16, 2007.
  4.14††    Second Amendment and Waiver to the June 25, 2001 Note Purchase Agreement, the June 14, 2004 Note Purchase Agreement, the June 6, 2006 Note Purchase Agreement and the November 8, 2006 Note Purchase Agreement, by and among Oaktree Capital Management, L.P., Oaktree Capital I, L.P., Oaktree Capital II, L.P., Oaktree AIF Investments, L.P. and the other parties thereto, dated as of July 6, 2010.


Table of Contents

Exhibit No.

  

Description of Exhibit

  4.15††    Indenture, dated as of November 24, 2009, by and among Oaktree Capital Management, L.P., as Issuer, Oaktree Capital Group, LLC, Oaktree Capital Group Holdings, L.P., Oaktree Capital II, L.P. and Oaktree AIF Investments, L.P., each an Initial Guarantor, and Wells Fargo Bank, National Association, as Trustee, with respect to 6.75% Senior Notes Due 2019.
  5.1††    Opinion of Simpson Thacher & Bartlett LLP regarding validity of Class A units registered.
  8.1††      Opinion of Simpson Thacher & Bartlett LLP regarding certain tax matters.
10.1††    Amended and Restated Limited Partnership Agreement of Oaktree Capital I, L.P., dated as of May 25, 2007.
10.2††    Amended and Restated Limited Partnership Agreement of Oaktree Capital II, L.P., dated as of May 25, 2007.
10.3††    Limited Partnership Agreement of Oaktree Capital Management, L.P., dated as of May 25, 2007.
10.4††    Amended and Restated Limited Partnership Agreement of Oaktree Capital Management (Cayman), L.P., dated as of May 25, 2007.
10.5††    Second Amended and Restated Limited Partnership Agreement of Oaktree Investment Holdings, L.P., dated as of May 25, 2011.
10.6††    Second Amended and Restated Limited Partnership Agreement of Oaktree AIF Investments, L.P., dated as of October 29, 2008.
10.7††    Second Amended and Restated Tax Receivable Agreement, dated as of March 29, 2012, by and among Oaktree Holdings, Inc., Oaktree AIF Holdings, Inc., Oaktree Capital II, L.P., Oaktree Capital Management, L.P., Oaktree Investment Holdings, L.P., Oaktree AIF Investments, L.P. and the other parties from time to time party thereto.
10.8††    Second Amended and Restated Exchange Agreement, dated as of March 29, 2012, by and among Oaktree Capital Group, LLC, OCM Holdings I, LLC, Oaktree Holdings, Inc., Oaktree AIF Holdings, Inc., Oaktree Holdings, Ltd., Oaktree Capital Group Holdings, L.P. and the other parties from time to time party thereto.
10.9††    Form of Registration Rights Agreement by and among Oaktree Capital Group, LLC and the selling unitholders named therein.
10.10††    Credit Agreement, dated as of January 7, 2011, by and among Oaktree Capital Management, L.P., Oaktree Capital II, L.P., Oaktree AIF Investments, L.P. and Oaktree Capital I, L.P., the Lenders party thereto and Wells Fargo Bank, National Association, as Administrative Agent, L/C Issuer and Swing Line Lender, and Wells Fargo Securities, LLC, Merrill Lynch, Pierce, Fenner & Smith Incorporated and HSBC Securities (USA), Inc., as Joint Lead Arrangers and Joint Lead Bookrunners.
10.11††    Form of Indemnification Agreement by and between Oaktree Capital Management, L.P. and the director or officer named therein.
10.12††*    2007 Oaktree Capital Group Equity Incentive Plan and forms of award agreements thereunder.
10.13††*    Phantom Equity Plan of Oaktree Capital Group, LLC and its Affiliates, effective as of January 1, 2008 and form of award agreement thereunder.
10.14††*    Summary Employment Agreement by and among Oaktree Capital Management Limited and Howard Marks, dated as of September 26, 2006.
10.15††*    Summary Employment Agreement by and among Oaktree Capital Management, L.P. and Kevin Clayton, dated as of April 26, 2011.
10.16††*    Form of Management Fee Sharing Letter Agreement.


Table of Contents

Exhibit No.

  

Description of Exhibit

10.17††*    Form of Profit Sharing Letter Agreement.
10.18††*    Fifth Amended and Restated Limited Partnership Agreement of Oaktree Fund GP I, L.P., dated as of July 28, 2011.
10.19††*    Fifth Amended and Restated Limited Partnership Agreement of Oaktree Fund GP II, L.P., dated as of July 28, 2011.
10.20††*    Third Amended and Restated Limited Partnership Agreement of Oaktree Fund GP III, L.P., dated as of July 28, 2011.
10.21††*    Limited Partnership Agreement of OCM Principal Opportunities Fund III GP, L.P., dated as of December 27, 2007.
10.22††*    Limited Partnership Agreement of OCM Power Opportunities Fund II GP, L.P., dated as of December 27, 2007.
10.23††*    Second Amended and Restated Limited Partnership Agreement of OCM European Principal Opportunities Fund GP, L.P., dated as of November 18, 2008.
10.24††*    Form of Oaktree Capital Group, LLC 2011 Equity Incentive Plan.
10.25††    Senior Secured Revolving Credit Agreement, dated as of October 7, 2011, by and among Oaktree Finance, LLC, the Lenders party thereto and SunTrust Bank, as Administrative Agent, Swingline Lender and Issuing Bank.
10.26††    Guarantee Agreement, dated as of October 7, 2011, by and among Oaktree Capital Group, LLC, Oaktree Capital Group Holdings, L.P. and SunTrust Bank, as Administrative Agent.
10.27††*    Form of Grant Agreement under the Oaktree Capital Group, LLC 2011 Equity Incentive Plan.
21.1††    Subsidiaries of the Registrant.
23.1†    Consent of PricewaterhouseCoopers LLP.
23.2††    Consent of Simpson Thacher & Bartlett LLP (included as part of its opinions filed as Exhibits 5.1 and 8.1 hereto).
24.1††    Power of Attorney (included on signature page to this Registration Statement).

 

Filed herewith.
†† Previously filed.
* Management contract or compensatory plan or arrangement.
Consent of PricewaterhouseCoopers LLP

Exhibit 23.1

CONSENT OF INDEPENDENT REGISTERED PUBLIC ACCOUNTING FIRM

We hereby consent to the use in this Registration Statement on Form S-1 of Oaktree Capital Group, LLC of our report dated February 23, 2012, relating to the consolidated financial statements of Oaktree Capital Group, LLC, which appear in such Registration Statement. We also consent to the reference to us under the heading “Experts” in such Registration Statement.

/s/ PricewaterhouseCoopers LLP

Los Angeles, California

April 6, 2012